Sign in to use this feature.

Years

Between: -

Subjects

remove_circle_outline
remove_circle_outline
remove_circle_outline
remove_circle_outline
remove_circle_outline
remove_circle_outline
remove_circle_outline
remove_circle_outline
remove_circle_outline

Journals

remove_circle_outline
remove_circle_outline
remove_circle_outline
remove_circle_outline
remove_circle_outline
remove_circle_outline
remove_circle_outline
remove_circle_outline
remove_circle_outline
remove_circle_outline
remove_circle_outline
remove_circle_outline
remove_circle_outline
remove_circle_outline
remove_circle_outline
remove_circle_outline
remove_circle_outline
remove_circle_outline
remove_circle_outline

Article Types

Countries / Regions

remove_circle_outline
remove_circle_outline
remove_circle_outline
remove_circle_outline
remove_circle_outline
remove_circle_outline

Search Results (2,326)

Search Parameters:
Keywords = yield mechanism control

Order results
Result details
Results per page
Select all
Export citation of selected articles as:
19 pages, 2412 KB  
Article
Attention-Guided Probabilistic Diffusion Model for Generating Cell-Type-Specific Gene Regulatory Networks from Gene Expression Profiles
by Shiyu Xu, Na Yu, Daoliang Zhang and Chuanyuan Wang
Genes 2025, 16(11), 1255; https://doi.org/10.3390/genes16111255 (registering DOI) - 24 Oct 2025
Abstract
Gene regulatory networks (GRN) govern cellular identity and function through precise control of gene transcription. Single-cell technologies have provided powerful means to dissect regulatory mechanisms within specific cellular states. However, existing computational approaches for modeling single-cell RNA sequencing (scRNA-seq) data often infer local [...] Read more.
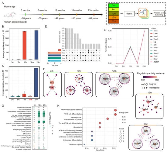
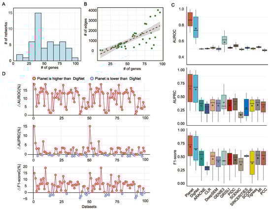
Gene regulatory networks (GRN) govern cellular identity and function through precise control of gene transcription. Single-cell technologies have provided powerful means to dissect regulatory mechanisms within specific cellular states. However, existing computational approaches for modeling single-cell RNA sequencing (scRNA-seq) data often infer local regulatory interactions independently, which limits their ability to resolve regulatory mechanisms from a global perspective. Here, we propose a deep learning framework (Planet) based on diffusion models for constructing cell-specific GRN, thereby providing a systems-level view of how protein regulators orchestrate transcriptional programs. Planet jointly optimizes local network structures in conjunction with gene expression profiles, thereby enhancing the structural consistency of the resulting networks at the global level. Specifically, Planet decomposes GRN generation into a series of Markovian evolution steps and introduces a Triple Hybrid-Attention Transformer to capture long-range regulatory dependencies across diffusion time-steps. Benchmarks on multiple scRNA-seq datasets demonstrate that Planet achieves competitive performance against state-of-the-art methods and yields only a slight improvement over DigNet under comparable conditions. Compared with conventional diffusion models that rely on fixed sampling schedules, Planet employs a fast-sampling strategy that accelerates inference with only minimal accuracy trade-off. When applied to mouse-lung Cd8+Gzmk+ T cells, Planet successfully reconstructs a cell-type-specific GRN, recovers both established and previously uncharacterized regulators, and delineates the dynamic immunoregulatory changes that accompany ageing. Overall, Planet provides a practical framework for constructing cell-specific GRNs with improved global consistency, offering a complementary perspective to existing methods and new insights into regulatory dynamics in health and disease. Full article
(This article belongs to the Special Issue Single-Cell and Spatial Multi-Omics in Human Diseases)
Show Figures

Figure 1

22 pages, 2124 KB  
Article
The Effect of 5G Mobile Phone Electromagnetic Exposure on Corticospinal and Intracortical Excitability in Healthy Adults: A Randomized Controlled Pilot Study
by Azadeh Torkan, Maryam Zoghi, Negin Foroughimehr and Shapour Jaberzadeh
Brain Sci. 2025, 15(11), 1134; https://doi.org/10.3390/brainsci15111134 - 22 Oct 2025
Abstract
Background: Research on the impact of 5G mobile phone electromagnetic exposure on corticospinal excitability and intracortical mechanisms is still poorly understood. Objective: This randomized controlled pilot study explored the effects of 5G mobile phone exposure at 3.6 GHz (power density: 0.0030 W/m2 [...] Read more.
Background: Research on the impact of 5G mobile phone electromagnetic exposure on corticospinal excitability and intracortical mechanisms is still poorly understood. Objective: This randomized controlled pilot study explored the effects of 5G mobile phone exposure at 3.6 GHz (power density: 0.0030 W/m2) on corticospinal excitability and intracortical mechanisms in healthy adults. Methods: Nineteen healthy participants (mean age: 36.5 years) were exposed to 5G mobile phone exposure for 5 and 20 min, approximating the typical duration of a phone call. Corticospinal excitability, intracortical facilitation, short intracortical inhibition, and long intracortical inhibition using single- and paired-pulse transcranial magnetic stimulation assessed before and immediately after exposure were performed. Results: A two-way repeated-measures ANOVA revealed no significant interactions between exposure condition (5 min, 20 min, sham) and time (pre vs. post) for CSE, ICF, SICI, or LICI (all p > 0.15). Bayesian analyses yielded Bayes factors close to 1, indicating inconclusive evidence for both the null and alternative hypotheses. Conclusion: Short-term exposure to 5G mobile phone electromagnetic fields did not produce detectable changes in corticospinal or intracortical excitability. Bayesian evidence was similarly inconclusive (Bayes factors ≈ 1), suggesting that the data provide limited support for either the presence or absence of a detectable effect. Any potential influence of 5G exposure on neural function is therefore likely to be subtle with the present methods. As a pilot study, these findings should be interpreted cautiously and underscore the need for further research using more sensitive outcome measures, extended exposure durations, and vulnerable populations. Full article
(This article belongs to the Section Neurotechnology and Neuroimaging)
Show Figures

Figure 1

25 pages, 3411 KB  
Review
Retinal Laser Therapy Mechanisms, Innovations, and Clinical Applications
by Xinyi Xie, Luqman Munir and Yannis Mantas Paulus
Photonics 2025, 12(11), 1043; https://doi.org/10.3390/photonics12111043 - 22 Oct 2025
Abstract
Retinal laser therapy has been a mainstay for treating proliferative diabetic retinopathy, retinal vascular disease, and retinal breaks since 1961. However, conventional millisecond photocoagulation can cause permanent scarring and procedure discomfort, motivating the development of damage-sparing approaches that preserve the neurosensory retina. Clinically, [...] Read more.
Retinal laser therapy has been a mainstay for treating proliferative diabetic retinopathy, retinal vascular disease, and retinal breaks since 1961. However, conventional millisecond photocoagulation can cause permanent scarring and procedure discomfort, motivating the development of damage-sparing approaches that preserve the neurosensory retina. Clinically, panretinal photocoagulation remains effective for proliferative disease but trades off peripheral visual field and night vision. This review synthesizes development, mechanisms, and clinical evidence for laser modalities, including short-pulse selective retinal therapy (SRT), subthreshold diode micropulse (SDM), and pattern-scanning photocoagulation. We conducted a targeted narrative search of PubMed/MEDLINE, Embase, Web of Science, and trial registries (1960–September 2025), supplemented by reference list screening. We prioritized randomized/prospective studies, large cohorts, systematic reviews, mechanistic modeling, and relevant preclinical work. Pulse duration is the primary determinant of laser–tissue interaction. In the microsecond regime, SRT yields retinal pigment epithelium (RPE)-selective photodisruption via microcavitation and uses real-time optoacoustic or OCT feedback. SDM 100–300 µs delivers nondamaging thermal stress with low duty cycles and titration-based dosing. Pattern-scanning platforms improve throughput and tolerance yet remain destructive photocoagulation. Feedback-controlled SRT shows anatomic/functional benefit in chronic central serous chorioretinopathy and feasibility in diabetic macular edema. SDM can match threshold macular laser for selected DME and may reduce anti-VEGF injection burden. Sub-nanosecond “rejuvenation” lasers show no overall benefit in intermediate AMD and may be harmful in specific phenotypes. Advances in delivery, dosimetry, and closed-loop feedback aim to minimize collateral damage while retaining therapeutic effect. Key gaps include head-to-head trials (SRT vs. PDT/SDM), standardized feedback thresholds across pigmentation and devices, and long-term macular safety to guide broader clinical adoption. Full article
(This article belongs to the Special Issue Novel Techniques and Applications of Ophthalmic Optics)
Show Figures

Figure 1

14 pages, 522 KB  
Article
Impact of Systematic Follicular Flushing on Egg Retrieval and Embryo Quality in IVF-ICSI Cycles: A Controlled Study?
by Modou Mamoune Mbaye, Noureddine Louanjli, Mohamed Ennaji, Mehdi Hissane, Abdelaziz Soukri, Bouchra El Khalfi, Taha Rhouda, Abdelhafid Natiq, Wassym Rhazi Senhaji, Mohammed Zarqaoui, Moncef Benkhalifa, Yasmine Louanjli and Bouchra Ghazi
J. Clin. Med. 2025, 14(21), 7457; https://doi.org/10.3390/jcm14217457 - 22 Oct 2025
Abstract
Background/Objectives: Ultrasound-guided transvaginal follicular aspiration is a central procedure in in vitro fertilisation (IVF), aiming to collect oocytes necessary for the success of assisted reproduction treatments. Follicular flushing, proposed in the absence of cumulo-oocyte complex (COC) at initial aspiration, remains controversial regarding [...] Read more.
Background/Objectives: Ultrasound-guided transvaginal follicular aspiration is a central procedure in in vitro fertilisation (IVF), aiming to collect oocytes necessary for the success of assisted reproduction treatments. Follicular flushing, proposed in the absence of cumulo-oocyte complex (COC) at initial aspiration, remains controversial regarding its real impact on oocyte quality and pregnancy rates. Methods: In this controlled study, conducted in 274 patients, we evaluated the effects of systematic follicular flushing up to 10 washes with a standardised medium (pH 7.3 ± 0.1; 37.2 ± 0.2 °C) on oocyte yield, oocyte morphology, embryo kinetics and clinical outcomes. Results: Flushing resulted in an additional 38% recovery of COCs, mostly between the second and fifth flush, with no significant increase in oocyte dysmorphisms or major embryonic abnormalities. A slight increase in slow cleavages was observed (27% vs. 23%, p = 0.04), as well as a lower oocyte maturation rate when ovulation was triggered by Ovitrelle alone. Clinically, pregnancy rates per transfer were comparable between groups (33.27% without flushing vs. 32.86% with flushing; p = 0.67), as were miscarriage rates (9.11% vs. 8.69%; p = 0.81). Conclusions: These results indicate that follicular flushing, when applied according to a standardised protocol, significantly increases oocyte yield without compromising oocyte morphological quality or embryonic development potential. Although the observed clinical benefits remain modest, this approach could constitute a relevant complementary strategy, particularly in patients with poor ovarian response or in the context of poor initial recovery. However, the controlled but non-randomised nature of this study requires cautious interpretation of the findings. Larger randomised trials, integrating dynamic assessment technologies, such as time-lapse imaging or oocyte transcriptomic analysis, are needed to refine the clinical indications of this technique and explore its underlying biological mechanisms. Full article
(This article belongs to the Section Reproductive Medicine & Andrology)
Show Figures

Figure 1

24 pages, 3277 KB  
Article
Microbiome Analysis Reveals Biocontrol of Aspergillus and Mycotoxin Mitigation in Maize by the Growth-Promoting Fungal Endophyte Colletotrichum tofieldiae Ct0861
by Sandra Díaz-González, Carlos González-Sanz, Sara González-Bodí, Patricia Marín, Frédéric Brunner and Soledad Sacristán
Plants 2025, 14(21), 3236; https://doi.org/10.3390/plants14213236 - 22 Oct 2025
Viewed by 75
Abstract
Maize (Zea mays L.) is a globally critical crop that faces numerous challenges, including contamination by mycotoxigenic fungi such as Aspergillus spp. The use of fungal endophytes as bioinoculants offers a sustainable strategy to improve plant resilience against biotic and abiotic stresses. [...] Read more.
Maize (Zea mays L.) is a globally critical crop that faces numerous challenges, including contamination by mycotoxigenic fungi such as Aspergillus spp. The use of fungal endophytes as bioinoculants offers a sustainable strategy to improve plant resilience against biotic and abiotic stresses. Here, we evaluate the potential of Colletotrichum tofieldiae strain Ct0861 as a bioinoculant and its impact on maize-associated bacterial and fungal microbiomes. Field trials demonstrated that Ct0861 enhanced biomass and yield compared to controls, regardless of the application method (seed or foliar). Microbiome profiling showed that Ct0861 induced subtle, compartment-specific changes in microbial diversity and composition, while preserving the stability of core microbiome assemblages. Both microbiome data and qPCR quantification confirmed a significant reduction in Aspergillus spp. abundance in Ct0861-treated plants. Greenhouse assays corroborated these results: Ct0861 reduced A. flavus biomass by up to 90% and significantly lowered aflatoxin levels in infected grains. Dual-culture assays and the absence of Ct0861 in grain samples suggest an indirect biocontrol mechanism, potentially mediated by plant-induced resistance. This study provides the first evidence that Ct0861 acts as a biocontrol agent against mycotoxigenic Aspergillus spp. in maize. Beyond promoting plant growth, Ct0861 enhances food safety by reducing mycotoxin accumulation without disrupting the native microbiome, supporting its potential as a tool for sustainable crop protection. Full article
(This article belongs to the Special Issue Sustainable Strategies for Managing Plant Diseases, 2nd Edition)
Show Figures

Figure 1

11 pages, 7087 KB  
Article
Cu-Contamination-Free Hybrid Bonding via MoS2 Passivation Layer
by Hyunbin Choi, Kyungman Kim, Sihoon Son, Dongho Lee, Seongyun Je, Jieun Kang, Sunjae Jeong, Doo San Kim, Minjong Lee, Jiyoung Kim and Taesung Kim
Nanomaterials 2025, 15(20), 1600; https://doi.org/10.3390/nano15201600 - 21 Oct 2025
Viewed by 178
Abstract
Hybrid bonding technology has emerged as a critical 3D integration solution for advanced semiconductor packaging, enabling simultaneous bonding of metal interconnects and dielectric materials. However, conventional hybrid bonding processes face significant contamination challenges during O2 plasma treatment required for OH group formation [...] Read more.
Hybrid bonding technology has emerged as a critical 3D integration solution for advanced semiconductor packaging, enabling simultaneous bonding of metal interconnects and dielectric materials. However, conventional hybrid bonding processes face significant contamination challenges during O2 plasma treatment required for OH group formation on SiCN or the other dielectric material surfaces. The aggressive plasma conditions cause Cu sputtering and metal migration, leading to chamber and substrate contamination that accumulates over time and degrades process reliability. In this work, we present a novel approach to address these contamination issues by implementing a molybdenum disulfide (MoS2) barrier layer formed through plasma-enhanced chemical vapor deposition (PECVD) sulfurization of Mo films. The ultrathin MoS2 layer acts as an effective barrier preventing Cu sputtering during O2 plasma processing, thereby eliminating chamber contamination, and it also enables post-bonding electrical connectivity through controlled Cu filament formation via memristive switching mechanisms. When voltage is applied to the Cu-MoS2-Cu structure after hybrid bonding, Cu ions migrate through the MoS2 layer to form conductive filaments, establishing reliable electrical connections without compromising the bonding interface integrity. This innovative approach successfully resolves the fundamental contamination problem in hybrid bonding while maintaining excellent electrical performance, offering a pathway toward contamination-free and high-yield hybrid bonding processes for next-generation 3D-integrated devices. Full article
Show Figures

Figure 1

16 pages, 1521 KB  
Article
Sustainable Management of Wastewater Sludge Through Co-Digestion, Mechanical Pretreatment and Recurrent Neural Network (RNN) Modeling
by Raid Alrowais, Mahmoud M. Abdel-Daiem, Basheer M. Nasef, Amany A. Metwally and Noha Said
Sustainability 2025, 17(20), 9323; https://doi.org/10.3390/su17209323 - 21 Oct 2025
Viewed by 148
Abstract
This study investigates the combined effect of wheat straw particle size and mixing ratio on the anaerobic co-digestion (ACD) of waste activated sludge under mesophilic conditions. Ten batch digesters were tested with varying straw-to-sludge ratios (0–1.5%) and particle sizes (5 cm, 1 cm, [...] Read more.
This study investigates the combined effect of wheat straw particle size and mixing ratio on the anaerobic co-digestion (ACD) of waste activated sludge under mesophilic conditions. Ten batch digesters were tested with varying straw-to-sludge ratios (0–1.5%) and particle sizes (5 cm, 1 cm, and <2 mm). Fine straw particles (<2 mm) at 1.5% loading achieved the highest removal efficiencies for TS (43.55%), TVS (47.83%), and COD (51.52%), resulting in a 140% increase in biogas yield and methane content of 60.15%. The energy recovery reached 14.37 kWh/kg, almost double the control. The developed Recurrent Neural Network (RNN) model (3 layers, 13 neurons, 500 epochs) predicted biogas production with 99.8% accuracy, a root mean square error (RMSE) of 0.0038, a mean absolute error (MAE) of 0.0093, and an R2 close to 1. These results confirm the potential of integrating agricultural residues into wastewater treatment for renewable energy recovery and emission reduction. This study uniquely integrates mechanical pretreatment of wheat straw with RNN-based modeling to enhance biogas generation and predictive accuracy. It establishes a dual-experimental AI framework for optimizing sludge–straw co-digestion systems. This approach provides a scalable, data-driven solution for sustainable waste-to-energy applications. Full article
Show Figures

Figure 1

19 pages, 4508 KB  
Article
Recycled PET Sandwich Cores, Waste-Derived Carbon Additive, and Cure-Rate Control: FTIR/SEM Study of Flexural Performance in Flax Fiber-Reinforced Composites
by Veena Phunpeng, Kitsana Khodcharad and Wipada Boransan
Fibers 2025, 13(10), 142; https://doi.org/10.3390/fib13100142 - 20 Oct 2025
Viewed by 103
Abstract
To address circularity and resource recovery in modern structural applications, industry is seeking materials that are sustainable and lightweight. Although natural fiber-reinforced composites offer sustainability advantages, their mechanical properties remain inferior to those of synthetic fiber systems, limiting practical deployment. Flax fibers were [...] Read more.
To address circularity and resource recovery in modern structural applications, industry is seeking materials that are sustainable and lightweight. Although natural fiber-reinforced composites offer sustainability advantages, their mechanical properties remain inferior to those of synthetic fiber systems, limiting practical deployment. Flax fibers were selected as reinforcement due to their high specific stiffness, biodegradability, and wide availability. This study implements a three-level strategy to enhance the flexural performance of flax fiber-reinforced composites: at the process level, curing under distinct heating rates to promote a more uniform polymer network; at the material level, incorporation of a carbonaceous additive derived from fuel–oil furnace waste to strengthen interfacial adhesion; and at the structural level, adoption of a sandwich configuration with a recycled PET core to increase section bending inertia. Specimens were fabricated via vacuum-assisted resin transfer molding (VARTM) and tested using a three-point bending method. Mechanical testing shows clear improvements in flexural performance, with the sandwich architecture yielding the highest values and increasing flexural strength by up to 4.52× relative to the other conditions. For the curing series, FTIR indicates greater reaction extent, evidenced by lower intensities of the epoxide ring at 915 cm−1 and glycidyl/oxirane band near 972 cm−1, together with a more pronounced C–O–C stretching region, consistent with the higher flexural response. While SEM observations revealed interfacial debonding at 5% FCB, a hybrid mechanism with crack deflection appeared at 10%. This transition created tortuous crack paths, consistent with the higher flexural strength and modulus at 10% FCB. A distinctive feature of this work is the integration of three reinforcement strategies—controlled curing, waste-derived carbon additive, and recycled PET sandwich design. This integration not only enhances the performance of natural fiber composites but also emphasizes sustainability by valorizing recycled and waste-derived resources, thereby supporting the development of greener composite materials. Full article
Show Figures

Figure 1

23 pages, 6002 KB  
Article
Biocontrol Potential, Plant Growth-Promotion, and Genomic Insights of Pseudomonas koreensis CHHM-1 Against Bacterial Canker in Actinidia arguta
by Mengqi Wang, Taiping Tian, Yue Wang, Ruoqi Liu, Shutian Fan, Mingjie Ma, Baoxiang Zhang, Jiaqi Li, Yanli Wang, Yiming Yang, Peilei Xu, Nan Shu, Wenpeng Lu, Bowei Sun, Manyu Wu, Hongyan Qin and Changyu Li
Microorganisms 2025, 13(10), 2400; https://doi.org/10.3390/microorganisms13102400 - 20 Oct 2025
Viewed by 199
Abstract
In 2019, bacterial canker caused by Pseudomonas syringae pv. actinidiae was first identified in Actinidia arguta. This disease has led to significant yield reduction, plant mortality, and substantial economic losses in A. arguta cultivation. Its emergence poses a novel challenge to the [...] Read more.
In 2019, bacterial canker caused by Pseudomonas syringae pv. actinidiae was first identified in Actinidia arguta. This disease has led to significant yield reduction, plant mortality, and substantial economic losses in A. arguta cultivation. Its emergence poses a novel challenge to the sustainable global production of kiwifruit. Currently available treatments for bacterial canker caused by P. syringae pv. actinidiae are scarce. Moreover, the environmental toxicity of copper-based compounds and emerging antibiotic resistance issues necessitate the development of eco-friendly control strategies. Disease management strategies based on biocontrol bacteria have shown broad application prospects. In this study, the isolate CHHM-1 with significant antagonistic activity against P. syringae pv. actinidiae was isolated from the rhizosphere soil of healthy A. arguta. It was identified as Pseudomonas koreensis through 16S rRNA gene and whole-genome sequencing. Genomic analysis revealed that the isolate CHHM-1 harbors various genes related to biocontrol, plant growth promotion, and antibiotic resistance, suggesting strong environmental adaptability and functional potential. Furthermore, the strain exhibited multiple plant growth-promoting traits, such as nitrogen fixation, phosphate solubilization, siderophore production, and synthesis of indole-3-acetic acid (IAA). In vitro antagonism assays confirmed the strong antagonistic activity of the isolate CHHM-1 against P. syringae pv. actinidiae. A dual-culture plate assay showed an average inhibition zone of 4.36 cm, while preventive application on plants significantly reduced lesion length to 1.3 mm (vs. 6.2 mm control) in shoots and lesion area to 10% (vs. 80% control) in leaf discs. Further antibacterial tests revealed that its inhibitory mechanism is attributed to secreted antimicrobial substances. These findings provide a promising candidate for developing novel biopesticides to combat P. syringae pv. actinidiae variants, reduce chemical dependency, and foster sustainable A. arguta production. Full article
(This article belongs to the Section Antimicrobial Agents and Resistance)
Show Figures

Figure 1

17 pages, 3562 KB  
Article
Effects of Synergistic Regulation of Functional Fertilisers and Vermicompost on Soil Fertility and the Growth and Quality of Two Tomato Varieties
by Tianmi Zhang, Kangjie Zhang, Wenhao Zhang, Xuefeng Zhang, Mengyao Cheng, Ruilong Bao and Mingke Zhang
Plants 2025, 14(20), 3224; https://doi.org/10.3390/plants14203224 - 20 Oct 2025
Viewed by 221
Abstract
The quality of tomato fruit represents a key determinant of consumer preference, while functional fertilisers significantly contribute to quality enhancement. Limited research has investigated the synergistic mechanisms between functional fertilisers and vermicompost in tomato cultivation systems. The present study was designed to investigate [...] Read more.
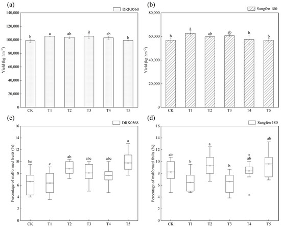
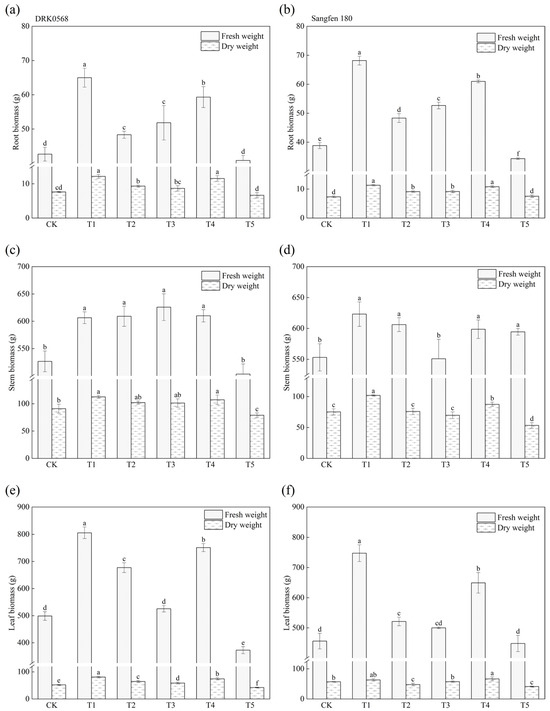
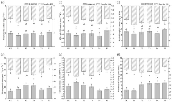
The quality of tomato fruit represents a key determinant of consumer preference, while functional fertilisers significantly contribute to quality enhancement. Limited research has investigated the synergistic mechanisms between functional fertilisers and vermicompost in tomato cultivation systems. The present study was designed to investigate the effects of synergistic regulation between functional fertilisers and vermicompost on soil fertility, as well as the growth and quality of two tomato cultivars, with the ultimate goal of identifying the functional fertiliser treatment exhibiting optimal comprehensive performance. A completely randomised block design was adopted, involving two tomato cultivars (DRK0568 and Sangfen 180), five functional fertiliser treatments (T1–T5), and a water-only control (CK). Measurements included tomato growth parameters, photosynthetic characteristics, fruit quality indices, yield components, biomass accumulation, soil nutrient levels, and enzyme activities. The results demonstrated significant varietal-specific responses to different functional fertiliser treatments. In terms of growth and yield, the T1 treatment exhibited a significant advantage, as it significantly increased the plant height, stem thickness, biomass, and yield of both varieties (DRK0568 and Sangfen 180) by 6.86% and 10.41%, respectively, while also significantly reducing the malformed fruit rate. For photosynthetic analyses, the T1 treatment significantly increased the chlorophyll a and total chlorophyll content in Sangfen 180, as well as the transpiration rate of both tomato varieties. The T4 treatment resulted in the highest chlorophyll b content and optimal water use efficiency in Sangfen 180. Regarding nutritional quality, the T1 treatment significantly increased the vitamin C and soluble sugar content in DRK0568; both varieties exhibited higher sugar–acid ratios under the T3 and T4 treatments. A comprehensive evaluation using the entropy-weighted TOPSIS method for multiple quality indicators (excluding yield parameters) showed that the T4 treatment achieved the highest score. Soil nutrient analyses revealed that the T1 treatment significantly increased the soil organic matter and available potassium content in DRK0568, while the T4 treatment significantly increased the urease activity in Sangfen 180. In conclusion, the T1 treatment (mineral-sourced potassium fulvate fertiliser) exhibited excellent performance in both increasing yield and improving quality, while the T4 treatment (Type II algal polysaccharide fertiliser additive) demonstrated unique advantages in enhancing fruit quality indicators. Full article
(This article belongs to the Special Issue Growth, Development, and Stress Response of Horticulture Plants)
Show Figures

Figure 1

21 pages, 4097 KB  
Article
Rheological and Thermal Properties of Salecan/Sanxan Composite Hydrogels for Food and Biomedical Applications
by Xiusheng Zhang, Haihong Yang, Guangming Zhang, Xiaoxue Yan, Jun Han, Xuesong Cao, Yan Xu and Zhiping Fan
Gels 2025, 11(10), 839; https://doi.org/10.3390/gels11100839 - 20 Oct 2025
Viewed by 200
Abstract
The rational design of advanced composite gels requires rigorous rheological analysis to decode their flow-deformation mechanisms, a prerequisite for optimizing performance in food and biomedical applications. However, systematic thermal analysis and rheological profiling of Salecan/Sanxan hydrogels remain unexplored, constituting a critical knowledge gap [...] Read more.
The rational design of advanced composite gels requires rigorous rheological analysis to decode their flow-deformation mechanisms, a prerequisite for optimizing performance in food and biomedical applications. However, systematic thermal analysis and rheological profiling of Salecan/Sanxan hydrogels remain unexplored, constituting a critical knowledge gap in this field. This study engineered Salecan/Sanxan hydrogels and systematically probed Salecan-dependent rheological and thermal properties. Through Power Law and Herschel–Bulkley model analyses, the hydrogels demonstrated composition-dependent rheological properties: yield stress (4.7–29.2 Pa), η50 (342.6–3011.4 mPa·s), and Arrhenius equation fitting revealed tunable activation energy (14,688.3–30,997.1 J·mol−1). Notably, when the gel was formulated with 3% Sanxan and 2% Salecan at a volume ratio of 1:2, its thermal-decomposition temperature rose by 9%, from 224.4 °C to 245.1 °C. Conversely, a 1:1 mixture of 2% Sanxan and 2% Salecan produced the lowest freezing point recorded (–18.3 °C), an 18% reduction compared with the control (–15.4 °C). These findings demonstrate the tunable rheological and thermal properties of Salecan/Sanxan hydrogels. By establishing that precise modulation of polymer mixing ratios can match the entire processing shear spectrum, this study not only fills a critical knowledge gap but also creates a versatile platform for designing tailor-made foods and biomedical matrices. Full article
(This article belongs to the Special Issue Food Gels: Structure and Properties (2nd Edition))
Show Figures

Figure 1

22 pages, 4424 KB  
Article
Research into the Influence of Volume Fraction on the Bending Properties of Selected Thermoplastic Cellular Structures from a Mechanical and Energy Absorption Perspective
by Katarina Monkova, Peter Pavol Monka, Damir Godec and Monika Torokova
Polymers 2025, 17(20), 2795; https://doi.org/10.3390/polym17202795 - 19 Oct 2025
Viewed by 195
Abstract
The aim of the manuscript is to study the effect of volume fraction on the bending properties of selected thermoplastic cellular structures (Primitive, Diamond, and Gyroid) from a mechanical and energy absorption perspective, with a view to their promising prospects and use not [...] Read more.
The aim of the manuscript is to study the effect of volume fraction on the bending properties of selected thermoplastic cellular structures (Primitive, Diamond, and Gyroid) from a mechanical and energy absorption perspective, with a view to their promising prospects and use not only for bumpers, but also for various vehicle and aircraft components, or other applications. Samples belonging to the group of so-called complex structures with Triply Periodic Minimal Surfaces, dimensions of 20 × 20 × 250 mm, and volume fractions of 30, 35, 40, 45, and 55%, were prepared by PTC Creo 10.0 software and produced using the Fused Filament Fabrication technique from Nylon CF12 material, while the basic cell size of 10 × 10 × 10 mm was maintained for all samples and the volume fraction was controlled by the wall thickness of the structure. Experimental bending tests were performed on a Zwick 1456 machine and based on recorded data; in addition to the maximum forces, the stiffness, yield strength, and effective modulus of elasticity in bending were evaluated for individual structures and volume fractions. Furthermore, the amount of energy absorbed until reaching the maximum force and until failure was compared, as well as the ductility indices μd and μU (derived from deformation and absorbed energy, respectively), as an important dissipation factor in absorbers, based on which it is also possible to predict which of the structures will have better damping. Full article
(This article belongs to the Special Issue Polymeric Materials in Energy Conversion and Storage, 2nd Edition)
Show Figures

Figure 1

19 pages, 10606 KB  
Article
Experimental Study on Flexural Performance of SFCB-Reinforced ECC-Concrete Composite Beams
by Yu Ling, Shuo Xu, Chaohao Bi, Zile Feng, Dian Liang and Yongjian Cai
Polymers 2025, 17(20), 2794; https://doi.org/10.3390/polym17202794 - 19 Oct 2025
Viewed by 311
Abstract
Engineered Cementitious Composite (ECC) exhibits superior tensile strain-hardening behavior and enhanced crack control due to its distinctive multiple cracking characteristic. In contrast, Steel–Glass Fiber Reinforced Polymer (GFRP) Composite Bars (SFCBs) combine the ductility of steel with the corrosion resistance of GFRP. To investigate [...] Read more.
Engineered Cementitious Composite (ECC) exhibits superior tensile strain-hardening behavior and enhanced crack control due to its distinctive multiple cracking characteristic. In contrast, Steel–Glass Fiber Reinforced Polymer (GFRP) Composite Bars (SFCBs) combine the ductility of steel with the corrosion resistance of GFRP. To investigate the synergistic mechanisms for optimizing the performance of concrete structures, this study designed eight SFCB-reinforced ECC-concrete composite beams. Four-point bending tests were conducted to examine the influence of the ECC replacement height in the tension zone (hE/h = 0%, 16.67%, 33.33%, 50%) and the steel ratio in the bottom longitudinal reinforcement (As/Ab = 0%, 9%, 25%, 49%, 100%) on the flexural performance. The experimental results demonstrated the following: (1) Increasing the ECC replacement significantly improved both the ultimate bending capacity and ductility, while exerting a limited effect on flexural stiffness. Specifically, when increased from 0% to 50%, the ultimate bending strength and ductility index increased by 4.79% and 8.09%, respectively. (2) The steel ratio predominantly governed the yield behavior and crack development. Higher steel ratios resulted in increased flexural stiffness prior to yield, higher yield moments, improved ductility at failure, and superior crack control capability before yielding. (3) The synergistic mechanisms were identified: the ECC layer optimizes crack control by distributing crack-induced strains through multiple cracking, while the steel ratio within the SFCB regulates the ductile response. The findings of this study provide valuable theoretical guidance for enhancing the capacity and ductility of building structures. Full article
(This article belongs to the Section Polymer Applications)
Show Figures

Figure 1

16 pages, 3727 KB  
Article
Plant Growth Regulators Improve Soybean Yield in Northwest China Through Nutritional and Hormonal Regulation
by Hao Cheng, Yucheng Gan, Xinna Zheng, Ziyi Meng, Feifei Zhao, Wenyue Feng, Renhui Guo, Xinghu Song and Qiang Zhao
Agronomy 2025, 15(10), 2422; https://doi.org/10.3390/agronomy15102422 - 19 Oct 2025
Viewed by 237
Abstract
In Xinjiang, soybean yield potential is constrained by varietal limitations and abiotic stresses. Although plant growth regulators (PGRs) can enhance crop yield, their specific impacts on soybean production, endogenous hormone regulation, and nutrient dynamics in this region have not been well characterized. This [...] Read more.
In Xinjiang, soybean yield potential is constrained by varietal limitations and abiotic stresses. Although plant growth regulators (PGRs) can enhance crop yield, their specific impacts on soybean production, endogenous hormone regulation, and nutrient dynamics in this region have not been well characterized. This study evaluated the effects of different PGR treatments on yield formation, hormone levels, and nutrient contents through a field experiment conducted in Ili, Xinjiang, from 2023 to 2025. Foliar applications of naphthaleneacetic acid (NAA, 300 g ha−1), prohexadione-calcium (Pro-Ca, 450 g ha−1), and iron chlorine e6 (ICE6, 45 g ha−1) were applied twice—at the fourth trifoliolate and full-pod stages—with an untreated control (CK) for comparison. Compared with CK, PGR treatments increased biomass allocation to reproductive organs by 6.2%, nutrient accumulation of N, P, and K by 12.3%, 25.5%, and 6.5%, respectively, pod number by 6.92 pods per plant, seed number by 4.86 seeds per plant, and 100-seed weight by 0.47 g, resulting in 6.6–12.0% higher grain yield. Seed PGR residues were 0.009 mg kg−1. PGR application enhanced reproductive organ conversion capacity, nutrient uptake efficiency, and regulated endogenous hormone levels, clarifying internal yield-formation mechanisms and offering valuable reference for soybean research, particularly in similar latitudes. Full article
Show Figures

Figure 1

42 pages, 1849 KB  
Review
Recommendations on the Clinical Application and Future Potential of α-Particle Therapy: A Comprehensive Review of the Results from the SECURE Project
by Valentina Di Iorio, Anna Sarnelli, Stefano Boschi, Maddalena Sansovini, Rosa Maria Genovese, Cipriana Stefanescu, Vlad Ghizdovat, Wael Jalloul, Jennifer Young, Jane Sosabowski, Petra Kolenc, Rachel Roberts, Govert de With, Dimitris Visvikis and Renata Mikolajczak
Pharmaceuticals 2025, 18(10), 1578; https://doi.org/10.3390/ph18101578 - 18 Oct 2025
Viewed by 472
Abstract
This review comprehensively assesses the clinical applications and future potential of alpha-emitting radionuclides available for targeted alpha-particle therapy (TAT) in cancer treatment. The approval of radium-223 therapy in 2013 marked a significant advancement in alpha-emitting therapeutic radiopharmaceuticals, which are primarily used in treatment [...] Read more.
This review comprehensively assesses the clinical applications and future potential of alpha-emitting radionuclides available for targeted alpha-particle therapy (TAT) in cancer treatment. The approval of radium-223 therapy in 2013 marked a significant advancement in alpha-emitting therapeutic radiopharmaceuticals, which are primarily used in treatment of prostate cancer. The EU SECURE project was introduced as a major initiative to enhance the sustainability and safety of medical alpha-emitting radionuclides production in Europe. This literature review was conducted by a multidisciplinary team on selected radionuclides, including actinium-225, bismuth-213, astatine-211, lead-212, terbium-149, radium-223 and thorium-227. These were selected based on their clinical significance, as identified in the EU PRISMAP project and subsequent literature searches. The review process involved searching major databases using specific keywords related to alpha-emitter therapy and was limited to articles in English. For each selected radionuclide, the physical characteristics, the radiochemistry, and the pre-clinical and clinical studies are explored. Actinium-225 is the most widely studied alpha emitter, with several preclinical and clinical studies on prostate cancer and neuroendocrine tumours. Other types of tumours (such as glioblastoma) still require preclinical and clinical development. Bismuth-213 bound to antibodies, peptides and nanobodies has shown optimal results in preclinical and clinical studies, with increased median survival and no significant toxicity. Astatine-211 differs from most other α-emitters relevant to TAT, since it yields one α-particle per decay. This offers certain translational advantages, including the simplification of radiation dosimetry calculations and quality control (QC). Lead-212 has the advantage of being an in situ generator with likely widespread availability. Although clinical data are limited, the findings are promising at this stage. The unconventional production of Terbium-149 is the primary reason it has not yet progressed to clinical trials. Overcoming this production obstacle would allow more detailed preclinical investigations. Optimal results with Thorium-227-labelled agents have been observed in preclinical studies, including delays in cellular growth, multiple double-strand breaks and complete regression. Intermediate phase I trial results have also been reported, demonstrating safety and tolerability, as well as an objective response rate of 25%.: The results highlight the advantages of alpha particles in targeting cancer cells with minimal radiation to normal tissue, emphasising the need for high specificity and stability in delivery mechanisms, as well as suggesting that the full clinical potential of alpha particle therapy remains unexplored. Theranostic approach and dosimetric evaluations still represent relevant challenges. Full article
(This article belongs to the Section Radiopharmaceutical Sciences)
Show Figures

Graphical abstract

Back to TopTop