Sign in to use this feature.

Years

Between: -

Subjects

remove_circle_outline
remove_circle_outline
remove_circle_outline
remove_circle_outline
remove_circle_outline
remove_circle_outline
remove_circle_outline
remove_circle_outline
remove_circle_outline

Journals

remove_circle_outline
remove_circle_outline
remove_circle_outline
remove_circle_outline
remove_circle_outline
remove_circle_outline

Article Types

Countries / Regions

remove_circle_outline
remove_circle_outline
remove_circle_outline
remove_circle_outline
remove_circle_outline
remove_circle_outline

Search Results (797)

Search Parameters:
Keywords = wireless smart sensor network

Order results
Result details
Results per page
Select all
Export citation of selected articles as:
34 pages, 8190 KB  
Article
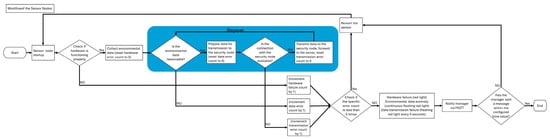
Real-Time Remote Monitoring of Environmental Conditions and Actuator Status in Smart Greenhouses Using a Smartphone Application
by Emmanuel Bicamumakuba, Md Nasim Reza, Hongbin Jin, Samuzzaman, Hyeunseok Choi and Sun-Ok Chung
Sensors 2026, 26(5), 1548; https://doi.org/10.3390/s26051548 - 1 Mar 2026
Viewed by 149
Abstract
Advancement of precision agriculture increasingly relies on cost-effective and scalable technologies for real-time environmental management, particularly in greenhouse environments where vertical and spatial microclimate heterogeneity influences crop performance. This study presents the design, implementation, and experimental validation of an Android-based smartphone application edge [...] Read more.
Advancement of precision agriculture increasingly relies on cost-effective and scalable technologies for real-time environmental management, particularly in greenhouse environments where vertical and spatial microclimate heterogeneity influences crop performance. This study presents the design, implementation, and experimental validation of an Android-based smartphone application edge supervisory monitoring system integrated with multi-layer wireless sensing and control nodes for real-time monitoring in a smart greenhouse. The system combined multi-layer wireless sensor nodes, wireless control nodes, a Long-Range Wide Area Network (LoRaWAN) gateway, Message Queuing Telemetry Transport (MQTT) communication, and a cloud-synchronized smartphone-based supervisory interface for visualizing environmental data, detecting defined abnormal events, and controlling actuators remotely. For feasibility tests, 54 sensing nodes and 12 actuator nodes were deployed across three vertical layers in two sections, measuring temperature, humidity, CO2 concentration, and light intensity. Abnormality was defined as environmental threshold violations, statistical signal deviations, actuator power inconsistencies, and communication timeout events. Experimental results revealed vertical and spatial environmental variability across greenhouse sections, while real-time time-series and 3D spatial maps enabled the rapid detection of abnormal conditions. The rule-based abnormality detection engine identified out-of-range environmental values and sensor-related inconsistencies and generated immediate notifications. Smartphone profiling revealed that display and system-level processes accounted for energy consumption, with battery power reaching a peak of 3.5 W and application CPU utilization ranging from 40% to 70% during active monitoring. The results demonstrate system-level feasibility, responsiveness, and scalability under commercial greenhouse workloads, supporting future integration of predictive control and energy-efficient operation. Full article
(This article belongs to the Special Issue Smartphone Sensors and Their Applications)
Show Figures

Figure 1

7 pages, 3009 KB  
Proceeding Paper
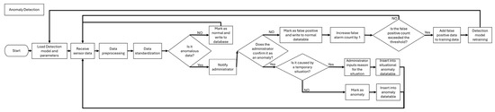
IoT-Based Anomaly Detection for Long-Term Care Using Principal Component Analysis and Isolation Forest
by Chun-Pin Chang, Hong-Rui Wei, Hung-Wei Chang and Zhi-Yuan Su
Eng. Proc. 2026, 129(1), 11; https://doi.org/10.3390/engproc2026129011 - 27 Feb 2026
Viewed by 24
Abstract
Taiwan’s rapid demographic shift toward a super-aged society has heightened demand for long-term care, yet limited staffing creates safety risks from fires; heating, ventilation, and air conditioning failures; and health incidents. To address this, we propose an IoT-based intelligent environmental monitoring and early-warning [...] Read more.
Taiwan’s rapid demographic shift toward a super-aged society has heightened demand for long-term care, yet limited staffing creates safety risks from fires; heating, ventilation, and air conditioning failures; and health incidents. To address this, we propose an IoT-based intelligent environmental monitoring and early-warning system designed for care facilities. The three-layer architecture integrates sensors for temperature, humidity, light, air quality, and noise; employs ESP-NOW and wireless fidelity mesh for reliable networking; and supports user interfaces with real-time anomaly alerts. Using PCA and Isolation Forest for efficient anomaly detection, the modular, node-based design enhances safety, reduces manpower burden, and enables scalable smart services. Full article
Show Figures

Figure 1

17 pages, 662 KB  
Article
Attention-Based Transformer Encoder for Secure Wireless Sensor Operations
by Mohammad H. Baniata, Chayut Bunterngchit, Laith H. Baniata, Malek A. Almomani and Muhannad Tahboush
Future Internet 2026, 18(3), 119; https://doi.org/10.3390/fi18030119 - 27 Feb 2026
Viewed by 118
Abstract
Wireless sensor networks (WSNs) are integral components of smart environments. These allow monitoring and communication to take place autonomously across distributed sensor nodes. Nevertheless, they suffer from constrained resources that make them susceptible to routine-layer attacks. These specifically involve blackhole, flooding, selective forwarding [...] Read more.
Wireless sensor networks (WSNs) are integral components of smart environments. These allow monitoring and communication to take place autonomously across distributed sensor nodes. Nevertheless, they suffer from constrained resources that make them susceptible to routine-layer attacks. These specifically involve blackhole, flooding, selective forwarding attack traffic and normal traffic. The conventional machine learning and deep learning methods employed are effective in catering to these attacks, yet they have generalization issues when the network conditions are dynamic. The models are generally trained on the local features that make them more dependable and less interpretable. To overcome these issues, this paper proposes an attention-driven transformer encoder for tabular WSN traffic, designed for robust and interpretable intrusion detection in WSNs. The model represents the WSN features as sequential tokens and employs multi-head self-attention to capture global and local dependencies among sensor attributes and employs a multi-head self-attention for capturing the local and global dependencies among the sensor attributes. The framework integrated several components, including normalization, chi-square-based feature selection, and positional embedding. These are followed by multi-layer transformer encoding blocks for the feature fusion and subsequent classification. The framework has been evaluated on the publicly available WSN dataset. Results have been shown to attain an accuracy of 99.37%, which makes it outperform the traditional deep learning baseline models. The comparative analysis has shown the model to be superior in terms of generalization and reduced convergence time. It further offers enhanced interpretability that makes it a good fit to be deployed in real-world scenarios where resources can be constrained. Full article
(This article belongs to the Special Issue Anomaly and Intrusion Detection in Networks)
Show Figures

Figure 1

26 pages, 819 KB  
Article
From Hours to Milliseconds: Dual-Horizon Fault Prediction for Dynamic Wireless EV Charging via Digital Twin Integrated Deep Learning
by Mohammed Ahmed Mousa, Ali Sayghe, Salem Batiyah and Abdulrahman Husawi
Smart Cities 2026, 9(3), 43; https://doi.org/10.3390/smartcities9030043 - 26 Feb 2026
Viewed by 180
Abstract
Dynamic Wireless Power Transfer (DWPT) is emerging as critical smart city infrastructure for sustainable urban mobility, enabling electric vehicle charging while driving. However, DWPT introduces complex fault scenarios requiring intelligent monitoring. Existing fault diagnosis approaches for wireless power transfer systems face three key [...] Read more.
Dynamic Wireless Power Transfer (DWPT) is emerging as critical smart city infrastructure for sustainable urban mobility, enabling electric vehicle charging while driving. However, DWPT introduces complex fault scenarios requiring intelligent monitoring. Existing fault diagnosis approaches for wireless power transfer systems face three key complexities: (1) they are limited to static charging with only 2–4 fault categories, failing to address the time-varying coupling dynamics and segmented coil handover transients inherent in dynamic charging; (2) they lack integration with the host distribution grid, ignoring grid-side disturbances that propagate to charging stations; and (3) they offer only reactive detection without predictive capability for incipient fault management. This paper presents a deep neural network (DNN)-based fault diagnosis framework utilizing multi-station sensor fusion for DWPT systems integrated with the IEEE 13-bus distribution network to address these limitations. The system monitors 36 sensor features across three charging stations, employing feature-level concatenation with station-specific normalization for multi-station fusion, achieving 97.85% classification accuracy across eight fault types. Unlike static charging, the framework explicitly models time-varying coupling dynamics due to vehicle motion, including segmented coil handover effects. A digital twin provides dual-horizon prediction: long-term forecasting (24–72 h) for incipient faults and real-time detection under 50 ms for critical protection, with fault probability outputs and ranked fault lists enabling actionable maintenance decisions. The DNN outperforms SVM (92.45%), Random Forest (94.82%), and LSTM (96.54%) with statistical significance (p<0.001), while maintaining model inference latency of 4.2 ms, suitable for edge deployment. Circuit-based analysis provides analytical justification for fault signatures, and practical parameter acquisition methods enable real-world implementation. Five case studies validate robustness across highway, urban, and grid disturbance scenarios with detection accuracies exceeding 95%. Full article
Show Figures

Figure 1

24 pages, 6456 KB  
Article
Measurement-Based Modeling of Large-Scale and Time-Varying Small-Scale Fading for LoRa in Indoor Multi-Floor Environments
by Gabriel Nascimento Lira, Danilo Brito Teixeira de Almeida, Daniel da Silva Sarmento, João Victor Gadelha Cavalcante Ciraulo, Fabricio Braga Soares de Carvalho and Waslon Terllizzie Araújo Lopes
Sensors 2026, 26(4), 1152; https://doi.org/10.3390/s26041152 - 10 Feb 2026
Viewed by 405
Abstract
The deployment of robust Internet of Things (IoT) networks within smart buildings requires a thorough understanding of radio propagation in complex indoor environments. Long Range (LoRa) technology is a promising solution for such applications due to its long range and low power consumption. [...] Read more.
The deployment of robust Internet of Things (IoT) networks within smart buildings requires a thorough understanding of radio propagation in complex indoor environments. Long Range (LoRa) technology is a promising solution for such applications due to its long range and low power consumption. However, its performance in multi-floor structures is heavily influenced by site-specific propagation conditions. This paper presents an empirical characterization of LoRa signal propagation at 433 MHz within a four-story university building. Extensive measurements of Received Signal Strength Indicator (RSSI) and Signal-to-Noise Ratio (SNR) were conducted to model both large-scale and small-scale fading effects. A log-distance path loss model with a Floor Attenuation Factor (FAF) was derived, yielding a path loss exponent of n=2.53, an FAF of 5.52 dB per floor, and a log-normal shadowing standard deviation of σ=6.93 dB. Time-varying small-scale fading was successfully characterized by a Markov-modulated process (Markov Small-Scale Fading). Furthermore, a non-linear relationship between RSSI and SNR was identified and modeled using a four-parameter logistic function, revealing a dynamic range of approximately 30 dB for the transceivers and a minimum measurable RSSI of −125 dBm. The results validate the proposed models and demonstrate that LoRa can provide reliable, building-wide wireless sensor coverage, offering essential guidelines for the planning and deployment of indoor IoT infrastructure in multi-floor environments. Full article
Show Figures

Figure 1

35 pages, 6140 KB  
Article
Horse Herd Leadership Optimization: A Trust-Aware Metaheuristic for Resource Allocation and Secure Wireless Sensor Networks
by Samer Sindian, Ziad Osman and Abdallah AL-Sabbagh
Technologies 2026, 14(2), 109; https://doi.org/10.3390/technologies14020109 - 10 Feb 2026
Viewed by 257
Abstract
Wireless sensor networks (WSNs) are foundational to modern smart environments, supporting applications ranging from healthcare and precision agriculture to industrial control and disaster response. Despite their potential, WSNs remain constrained by a limited battery life, packet loss, variable throughput, latency, and security vulnerabilities. [...] Read more.
Wireless sensor networks (WSNs) are foundational to modern smart environments, supporting applications ranging from healthcare and precision agriculture to industrial control and disaster response. Despite their potential, WSNs remain constrained by a limited battery life, packet loss, variable throughput, latency, and security vulnerabilities. This paper extends Horse Herd Leadership Optimization (HHLO), a bio-inspired metaheuristic modeling herd leadership, synchronization, and exploration to drive energy-aware clustering and trust-aware routing. HHLO rotates cluster-head leadership in order to balance load, injects chaotic exploration in order to avoid premature convergence, and incorporates a continuously updated node trust score directly into the routing cost in order to exclude unreliable or malicious nodes. Extensive MATLAB simulations with 1000 nodes deployed over a 1000 m × 1000 m2 field for 400 rounds, under both static and mobile settings, demonstrate HHLO’s effectiveness. Compared to baseline approaches, HHLO achieves residual energy improvement of 12–21%, throughput gains of 14–23%, Packet Delivery Ratio (PDR) increase of 6–12%, and network lifetime extension of 18–32%; it also achieves an energy balance factor (EBF) of 0.91 and a trust balance factor (TBF) of 0.88, reduces end-to-end latency by 8–10%, and reduces control overhead ratio (COR) by 10–12%. These improvements result from HHLO’s joint optimization of energy, congestion, mobility, and trust, yielding longer-lived and more reliable networks. By unifying security and optimization within a single framework, HHLO advances the development of sustainable, resilient, and environmentally conscious WSNs for next-generation IoT deployments. Full article
Show Figures

Figure 1

24 pages, 5073 KB  
Review
Progress in Modern Pipeline Safety and Intelligent Technology
by Shaohua Dong, Lushuai Xu, Haotian Wei, Yong Li, Guanyi Liu, Feng Li and Yasir Mukhtar
Sustainability 2026, 18(4), 1728; https://doi.org/10.3390/su18041728 - 8 Feb 2026
Viewed by 362
Abstract
Motivated by the need to reduce failure risks, enhance real-time situational awareness, and support data-driven decision-making, this article comprehensively reviews the latest progress in pipeline safety and intelligent technology, focusing on analyzing the effectiveness and challenges faced by integrity management technology in practical [...] Read more.
Motivated by the need to reduce failure risks, enhance real-time situational awareness, and support data-driven decision-making, this article comprehensively reviews the latest progress in pipeline safety and intelligent technology, focusing on analyzing the effectiveness and challenges faced by integrity management technology in practical situations. A structured literature survey was conducted to outline the key role and significant achievements of smart technology in improving the efficiency and reliability of pipeline safety management. Using this methodology, the review synthesizes progress in pipeline integrity management and monitoring technology, including the application of distributed strain measurement technology, wireless sensor networks, and Internet of Things technology, as well as the practical effects of deep learning and machine learning in defect detection and incident recognition. Additionally, special attention is given to analyzing the latest achievements in applications of large model technology, distributed optical fiber sensing technology, and acoustic analysis technology in the field of leakage monitoring. Based on the reviewed research, the article identifies key technical challenges, including targeted monitoring technology solutions and management strategies for the challenges in the field of pipeline safety. The findings conclude that intelligent technologies substantially enhance the development trend of AI applications. Hence, next-generation pipeline safety will rely on tightly coupled AI–IoT ecosystems. It anticipates the future of pipeline safety management by providing theoretical reference and technical support for pipeline safety guarantees and intelligent operation and maintenance. Full article
Show Figures

Figure 1

27 pages, 1664 KB  
Review
Advanced Sensing and Digital Monitoring Technologies for Structural Health Assessment of Civil Infrastructure
by Arvindan Sivasuriyan, Dhanasingh Sivalinga Vijayan, Anna Piętocha, Wojciech Górski, Łukasz Wodzyński and Eugeniusz Koda
Buildings 2026, 16(3), 656; https://doi.org/10.3390/buildings16030656 - 5 Feb 2026
Viewed by 661
Abstract
Structural health monitoring (SHM) has evolved into an indispensable component for ensuring the safety, durability, and life-cycle efficiency of civil infrastructure. Over the past five years, significant technological advancements have been made in innovative sensing systems, facilitating real-time assessment of structural performance and [...] Read more.
Structural health monitoring (SHM) has evolved into an indispensable component for ensuring the safety, durability, and life-cycle efficiency of civil infrastructure. Over the past five years, significant technological advancements have been made in innovative sensing systems, facilitating real-time assessment of structural performance and the early detection of deterioration. This comprehensive review presents recent developments in smart sensor-based SHM, with particular emphasis on the convergence of the Internet of Things (IoT), artificial intelligence (AI), and digital twin (DT) frameworks. Our review critically examines advances in fiber-optic, piezoelectric, MEMS-based, vision-based, acoustic, and environmental sensors, as well as emerging multi-sensor fusion architectures. In addition, bibliometric insights highlight the significant rise in global research activity and influential thematic clusters in SHM between 2020 and 2025. The discussion underscores how AI-integrated data analytics, IoT-enabled wireless networks, and DT-driven virtual replicas enable intelligent, autonomous, and predictive monitoring of bridges, buildings, tunnels, and other large-scale civil infrastructure. Field deployments and case studies are analyzed to bridge the gap between laboratory-scale demonstrations and real-world implementation. Finally, key scientific and practical challenges—including the durability of embedded sensors, the interoperability of heterogeneous data, cybersecurity in connected systems, and the explainability of AI models—are outlined to guide future research. Overall, this review positions contemporary SHM as a transition from traditional damage detection to comprehensive life-cycle management of infrastructure through self-diagnosing, data-centric, and sustainability-driven monitoring ecosystems. Full article
Show Figures

Figure 1

44 pages, 2025 KB  
Review
Precision Farming with Smart Sensors: Current State, Challenges and Future Outlook
by Bonface O. Manono, Boniface Mwami, Sylvester Mutavi and Faith Nzilu
Sensors 2026, 26(3), 882; https://doi.org/10.3390/s26030882 - 29 Jan 2026
Cited by 3 | Viewed by 1530
Abstract
The agricultural sector, a vital industry for human survival and a primary source of food and raw materials, faces increasing pressure due to global population growth and environmental strains. Productivity, efficiency, and sustainability constraints are preventing traditional farming methods from adequately meeting the [...] Read more.
The agricultural sector, a vital industry for human survival and a primary source of food and raw materials, faces increasing pressure due to global population growth and environmental strains. Productivity, efficiency, and sustainability constraints are preventing traditional farming methods from adequately meeting the growing demand for food. Precision farming has emerged as a transformative paradigm to address these issues. It integrates advanced technologies to improve decision making, optimize yield, and conserve resources. This approach leverages technologies such as wireless sensor networks, the Internet of Things (IoT), robotics, drones, artificial intelligence (AI), and cloud computing to provide effective and cost-efficient agricultural services. Smart sensor technologies are foundational to precision farming. They offer crucial information regarding soil conditions, plant growth, and environmental factors in real time. This review explores the status, challenges, and prospects of smart sensor technologies in precision farming. The integration of smart sensors with the IoT and AI has significantly transformed how agricultural data is collected, analyzed, and utilized to optimize yield, conserve resources, and enhance overall farm efficiency. The review delves into various types of smart sensors used, their applications, and emerging technologies that promise to further innovate data acquisition and decision making in agriculture. Despite progress, challenges persist. They include sensor calibration, data privacy, interoperability, and adoption barriers. To fully realize the potential of smart sensors in ensuring global food security and promoting sustainable farming, the challenges need to be addressed. Full article
(This article belongs to the Section Smart Agriculture)
Show Figures

Figure 1

16 pages, 519 KB  
Article
An Efficient and Automated Smart Healthcare System Using Genetic Algorithm and Two-Level Filtering Scheme
by Geetanjali Rathee, Hemraj Saini, Chaker Abdelaziz Kerrache, Ramzi Djemai and Mohamed Chahine Ghanem
Digital 2026, 6(1), 10; https://doi.org/10.3390/digital6010010 - 28 Jan 2026
Viewed by 335
Abstract
This paper proposes an efficient and automated smart healthcare communication framework that integrates a two-level filtering scheme with a multi-objective Genetic Algorithm (GA) to enhance the reliability, timeliness, and energy efficiency of Internet of Medical Things (IoMT) systems. In the first stage, physiological [...] Read more.
This paper proposes an efficient and automated smart healthcare communication framework that integrates a two-level filtering scheme with a multi-objective Genetic Algorithm (GA) to enhance the reliability, timeliness, and energy efficiency of Internet of Medical Things (IoMT) systems. In the first stage, physiological signals collected from heterogeneous sensors (e.g., blood pressure, glucose level, ECG, patient movement, and ambient temperature) were pre-processed using an adaptive least-mean-square (LMS) filter to suppress noise and motion artifacts, thereby improving signal quality prior to analysis. In the second stage, a GA-based optimization engine selects optimal routing paths and transmission parameters by jointly considering end-to-end delay, Signal-to-Noise Ratio (SNR), energy consumption, and packet loss ratio (PLR). The two-level filtering strategy, i.e., LMS, ensures that only denoised and high-priority records are forwarded for more processing, enabling timely delivery for supporting the downstream clinical network by optimizing the communication. The proposed mechanism is evaluated via extensive simulations involving 30–100 devices and multiple generations and is benchmarked against two existing smart healthcare schemes. The results demonstrate that the integrated GA and filtering approach significantly reduces end-to-end delay by 10%, as well as communication latency and energy consumption, while improving the packet delivery ratio by approximately 15%, as well as throughput, SNR, and overall Quality of Service (QoS) by up to 98%. These findings indicate that the proposed framework provides a scalable and intelligent communication backbone for early disease detection, continuous monitoring, and timely intervention in smart healthcare environments. Full article
Show Figures

Figure 1

54 pages, 3083 KB  
Review
A Survey on Green Wireless Sensing: Energy-Efficient Sensing via WiFi CSI and Lightweight Learning
by Rod Koo, Xihao Liang, Deepak Mishra and Aruna Seneviratne
Energies 2026, 19(2), 573; https://doi.org/10.3390/en19020573 - 22 Jan 2026
Viewed by 405
Abstract
Conventional sensing expends energy at three stages: powering dedicated sensors, transmitting measurements, and executing computationally intensive inference. Wireless sensing re-purposes WiFi channel state information (CSI) inherent in every packet, eliminating extra sensors and uplink traffic, though reliance on deep neural networks (DNNs) often [...] Read more.
Conventional sensing expends energy at three stages: powering dedicated sensors, transmitting measurements, and executing computationally intensive inference. Wireless sensing re-purposes WiFi channel state information (CSI) inherent in every packet, eliminating extra sensors and uplink traffic, though reliance on deep neural networks (DNNs) often trained and run on graphics processing units (GPUs) can negate these gains. This review highlights two core energy efficiency levers in CSI-based wireless sensing. First ambient CSI harvesting cuts power use by an order of magnitude compared to radar and active Internet of Things (IoT) sensors. Second, integrated sensing and communication (ISAC) embeds sensing functionality into existing WiFi links, thereby reducing device count, battery waste, and carbon impact. We review conventional handcrafted and accuracy-first methods to set the stage for surveying green learning strategies and lightweight learning techniques, including compact hybrid neural architectures, pruning, knowledge distillation, quantisation, and semi-supervised training that preserve accuracy while reducing model size and memory footprint. We also discuss hardware co-design from low-power microcontrollers to edge application-specific integrated circuits (ASICs) and WiFi firmware extensions that align computation with platform constraints. Finally, we identify open challenges in domain-robust compression, multi-antenna calibration, energy-proportionate model scaling, and standardised joules per inference metrics. Our aim is a practical battery-friendly wireless sensing stack ready for smart home and 6G era deployments. Full article
Show Figures

Graphical abstract

30 pages, 7842 KB  
Article
Advanced MPPT Strategy for PV Microinverters: A Dragonfly Algorithm Approach Integrated with Wireless Sensor Networks Under Partial Shading
by Mahir Dursun and Alper Görgün
Electronics 2026, 15(2), 413; https://doi.org/10.3390/electronics15020413 - 16 Jan 2026
Viewed by 314
Abstract
The integration of solar energy into smart grids requires high-efficiency power conversion to support grid stability. However, Partial Shading Conditions (PSCs) remain a primary obstacle by inducing multiple local maxima on P–V characteristic curves. This paper presents a hardware-aware and memory-enhanced Maximum Power [...] Read more.
The integration of solar energy into smart grids requires high-efficiency power conversion to support grid stability. However, Partial Shading Conditions (PSCs) remain a primary obstacle by inducing multiple local maxima on P–V characteristic curves. This paper presents a hardware-aware and memory-enhanced Maximum Power Point Tracking (MPPT) approach based on a modified Dragonfly Algorithm (DA) for grid-connected microinverter-based photovoltaic (PV) systems. The proposed method utilizes a quasi-switched Boost-Switched Capacitor (qSB-SC) topology, where the DA is specifically tailored by combining Lévy-flight exploration with a dynamic damping factor to suppress steady-state oscillations within the qSB-SC ripple constraints. Coupling the MPPT stage to a seven-level Packed-U-Cell (PUC) microinverter ensures that each PV module operates at its independent Global Maximum Power Point (GMPP). A ZigBee-based Wireless Sensor Network (WSN) facilitates rapid data exchange and supports ‘swarm-memory’ initialization, matching current shading patterns with historical data to seed the population near the most probable GMPP region. This integration reduces the overall response time to 0.026 s. Hardware-in-the-loop experiments validated the approach, attaining a tracking accuracy of 99.32%. Compared to current state-of-the-art benchmarks, the proposed model demonstrated a significant improvement in tracking speed, outperforming the most recent 2025 GWO implementation (0.0603 s) by approximately 56% and conventional metaheuristic variants such as GWO-Beta (0.46 s) by over 94%.These results confirmed that the modified DA-based MPPT substantially enhanced the microinverter efficiency under PSC through cross-layer parameter adaptation. Full article
Show Figures

Figure 1

23 pages, 3750 KB  
Article
Lightweight Frame Format for Interoperability in Wireless Sensor Networks of IoT-Based Smart Systems
by Samer Jaloudi
Future Internet 2026, 18(1), 33; https://doi.org/10.3390/fi18010033 - 7 Jan 2026
Viewed by 351
Abstract
Applications of smart cities, smart buildings, smart agriculture systems, smart grids, and other smart systems benefit from Internet of Things (IoT) protocols, networks, and architecture. Wireless Sensor Networks (WSNs) in smart systems that employ IoT use wireless communication technologies between sensors in the [...] Read more.
Applications of smart cities, smart buildings, smart agriculture systems, smart grids, and other smart systems benefit from Internet of Things (IoT) protocols, networks, and architecture. Wireless Sensor Networks (WSNs) in smart systems that employ IoT use wireless communication technologies between sensors in the Things layer and the Fog layer hub. Such wireless protocols and networks include WiFi, Bluetooth, and Zigbee, among others. However, the payload formats of these protocols are heterogeneous, and thus, they lack a unified frame format that ensures interoperability. In this paper, a lightweight, interoperable frame format for low-rate, small-size Wireless Sensor Networks (WSNs) in IoT-based systems is designed, implemented, and tested. The practicality of this system is underscored by the development of a gateway that transfers collected data from sensors that use the unified frame to online servers via message queuing and telemetry transport (MQTT) secured with transport layer security (TLS), ensuring interoperability using the JavaScript Object Notation (JSON) format. The proposed frame is tested using market-available technologies such as Bluetooth and Zigbee, and then applied to smart home applications. The smart home scenario is chosen because it encompasses various smart subsystems, such as healthcare monitoring systems, energy monitoring systems, and entertainment systems, among others. The proposed system offers several advantages, including a low-cost architecture, ease of setup, improved interoperability, high flexibility, and a lightweight frame that can be applied to other wireless-based smart systems and applications. Full article
(This article belongs to the Special Issue Wireless Sensor Networks and Internet of Things)
Show Figures

Graphical abstract

32 pages, 2855 KB  
Review
From Exposure to Response: Mechanisms of Plant Interaction with Electromagnetic Fields Used in Smart Agriculture
by Margarita Kouzmanova, Momchil Paunov, Boyana Angelova and Vasilij Goltsev
Appl. Sci. 2026, 16(1), 370; https://doi.org/10.3390/app16010370 - 29 Dec 2025
Viewed by 761
Abstract
Smart agriculture technology is rapidly spreading for its economic benefits and increase in farming efficiency. The management of agricultural activities is fulfilled by a network of connected devices and sensors, using wireless technologies and software to exchange data over the Internet. The electromagnetic [...] Read more.
Smart agriculture technology is rapidly spreading for its economic benefits and increase in farming efficiency. The management of agricultural activities is fulfilled by a network of connected devices and sensors, using wireless technologies and software to exchange data over the Internet. The electromagnetic fields (EMFs) these systems use increase the background level in farmlands, and the crop plants are exposed to unusual levels of unnatural, polarized, coherent, and variable EM radiation. This combination determines EMF influence on plants. Many studies found effects at different levels of organization—molecular, organismal, and even ecosystem levels—but the underlying mechanisms are still not well understood. In this review paper, we attempted to clarify possible mechanisms on the very basic molecular level involved in the realization of biological effects, discussing the interaction of EMFs with water molecules in living systems, from their effects on biologically significant molecules, membranes, ion channels, and ion transport, oxidative processes in cells, and photosynthesis to the effects on plant growth and development. In conclusion, we discuss the obstacles to defining the conditions for the manifestation of beneficial or adverse effects and setting exposure limits. Full article
(This article belongs to the Special Issue Electromagnetic Waves: Applications and Challenges)
Show Figures

Figure 1

16 pages, 1514 KB  
Article
IoT-Controlled Upflow Filtration Achieves High Removal of Fine Particles and Phosphorus in Stormwater
by Kyungjin Han, Dongyoung Choi, Jeongdong Choi and Junho Lee
Water 2025, 17(24), 3580; https://doi.org/10.3390/w17243580 - 17 Dec 2025
Viewed by 634
Abstract
Urban stormwater runoff, particularly during first-flush events, carries high loads of fine suspended solids and phosphorus that are difficult to remove with conventional best management practices (BMPs). This study developed and evaluated a laboratory-scale high-efficiency up-flow filtration system with Internet of Things (IoT)-based [...] Read more.
Urban stormwater runoff, particularly during first-flush events, carries high loads of fine suspended solids and phosphorus that are difficult to remove with conventional best management practices (BMPs). This study developed and evaluated a laboratory-scale high-efficiency up-flow filtration system with Internet of Things (IoT)-based autonomous control. The system employed 20 mm fiber-ball media in a modular dual-stage up-flow configuration with optimized coagulant dosing to target fine particles (<3 μm) and total phosphorus (TP). Real-time turbidity and pressure monitoring via sensor networks connected to a microcontroller enabled wireless data logging and automated backwash initiation when thresholds were exceeded. Under manual operation, the two-stage filter achieved removals of 96.6% turbidity, 98.8% suspended solids (SS), and 85.6% TP while maintaining head loss below 10 cm. In IoT-controlled single-stage runs with highly polluted influent (turbidity ~400 NTU, SS > 1000 mg/L, TP ~1.6 mg/L), the system maintained >90% SS and ~58% TP removal with stable head loss (~8 cm) and no manual intervention. Turbidity correlated strongly with SS (R2 ≈ 0.94) and TP (R2 ≈ 0.87), validating its use as a surrogate control parameter. Compared with conventional BMPs, the developed filter demonstrated superior solids capture, competitive phosphorus removal, and the novel capability of real-time autonomous operation, providing proof-of-concept for next-generation smart BMPs capable of meeting regulatory standards while reducing maintenance. Full article
(This article belongs to the Section Urban Water Management)
Show Figures

Figure 1

Back to TopTop