Sign in to use this feature.

Years

Between: -

Subjects

remove_circle_outline
remove_circle_outline
remove_circle_outline
remove_circle_outline
remove_circle_outline
remove_circle_outline
remove_circle_outline
remove_circle_outline
remove_circle_outline

Journals

Article Types

Countries / Regions

remove_circle_outline
remove_circle_outline

Search Results (247)

Search Parameters:
Keywords = voltage violation

Order results
Result details
Results per page
Select all
Export citation of selected articles as:
25 pages, 7214 KB  
Article
Stress-Aware Stackelberg Pricing for Probabilistic Grid Impact Mitigation of Bidirectional EVs
by Amit Hasan Abir, Kazi N. Hasan, Asif Islam and Mohammad AlMuhaini
Smart Cities 2026, 9(5), 75; https://doi.org/10.3390/smartcities9050075 - 22 Apr 2026
Viewed by 202
Abstract
This paper presents an integrated techno–economic framework for coordinated grid-to-vehicle and vehicle-to-grid (G2V–V2G) operation in unbalanced distribution networks. A hardware-compatible bidirectional charger with nested AC/DC and DC/DC control loops, together with a rule-based energy management system (EMS), enables seamless mode transitions while enforcing [...] Read more.
This paper presents an integrated techno–economic framework for coordinated grid-to-vehicle and vehicle-to-grid (G2V–V2G) operation in unbalanced distribution networks. A hardware-compatible bidirectional charger with nested AC/DC and DC/DC control loops, together with a rule-based energy management system (EMS), enables seamless mode transitions while enforcing state-of-charge (SoC) and network constraints. A probabilistic Monte Carlo study on the IEEE 13-bus feeder shows that uncoordinated G2V charging induces adverse grid impacts such as voltage stress, line-ampacity violations, and transformer overloading, whereas EMS-driven V2G support improves voltage by 2–4%, reduces line loading by 15–25%, and lowers transformer stress by up to 10%. To align these technical benefits with economic incentives, a bi-level Stackelberg model is formulated where the utility updates locational energy prices based on combined voltage, line ampacity, transformer loading stress indices and EVs choose profit-maximizing nodes, modes and power levels. The interaction converges to a Stackelberg equilibrium with a clear win–win situation; the feeder’s average locational energy price falls entirely within the win–win region, yielding positive per-session profits for both the EV (≈$0.80) and the utility (≈$0.48) while reducing feeder stress. These results demonstrate that stress-aware locational pricing, combined with detailed converter-level control provides a technically robust and economically sustainable pathway for large-scale EV integration. Full article
Show Figures

Graphical abstract

21 pages, 1899 KB  
Article
Risk Assessment of Distribution Network Based on Dirichlet Process Mixture Model and the Cumulant Method
by Yuxuan Huang, Yuwei Chen, Zhenguo Shao, Feixiong Chen, Yunting Shao, Yifan Zhang and Changming Chen
Inventions 2026, 11(2), 42; https://doi.org/10.3390/inventions11020042 - 21 Apr 2026
Viewed by 106
Abstract
To address the increased operational risk in distribution network caused by the grid integration of distributed wind power, a distribution network risk assessment method that combines a Dirichlet process mixture model (DPMM) with the cumulant method (CM) is proposed, to achieve effective quantification [...] Read more.
To address the increased operational risk in distribution network caused by the grid integration of distributed wind power, a distribution network risk assessment method that combines a Dirichlet process mixture model (DPMM) with the cumulant method (CM) is proposed, to achieve effective quantification of operational risk. Firstly, a DPMM is employed to cluster wind power output data, and adaptive kernel density estimation is introduced to construct a probabilistic model of wind power output, thereby improving local fitting accuracy. Secondly, uncertainties arising from wind generation and load are considered, and a probabilistic power flow model for the distribution network is established based on the CM and the Gram–Charlier series expansion, in order to obtain the probability distributions of state variables and branch power flows. Then, distribution entropy theory is introduced to quantify the severity of limit violations for state variables such as voltage and power, so that operational risk assessment is enabled. Finally, simulations are conducted on a modified IEEE 34-bus distribution test system, and the results demonstrate the effectiveness of the proposed method. Full article
(This article belongs to the Special Issue Recent Advances and Challenges in Emerging Power Systems: 3rd Edition)
Show Figures

Figure 1

26 pages, 2666 KB  
Article
Coordinated Dispatch Strategy of Flexible Resources in Distribution Networks for Temporary Loads
by Wenjia Sun and Bing Sun
Energies 2026, 19(8), 1976; https://doi.org/10.3390/en19081976 - 19 Apr 2026
Viewed by 210
Abstract
Partial agricultural production loads exhibit significant temporality. The concentrated access of temporary loads can easily trigger operational challenges in distribution networks, such as heavy overload, terminal voltage violations, and increased network losses. To address these issues, this paper proposes a coordinated dispatch strategy [...] Read more.
Partial agricultural production loads exhibit significant temporality. The concentrated access of temporary loads can easily trigger operational challenges in distribution networks, such as heavy overload, terminal voltage violations, and increased network losses. To address these issues, this paper proposes a coordinated dispatch strategy for multiple flexible resources to cope with temporary loads. First, combining the operational characteristics of motor-pumped well loads, a refined model for motor-pumped well loads is constructed to fully exploit their regulation potential as flexible loads. Second, considering the supporting role of mobile energy storage systems (MESS) for heavy overload distribution networks, a spatiotemporal dispatch model for MESS is established. Then, aiming to minimize the total system operating cost, an economic dispatch model coordinating multiple flexible resources, including MESS, distributed generators (DG), and flexible loads, is developed. The original non-convex problem is transformed into a mixed-integer second-order cone programming problem using Second-Order Cone Relaxation (SOCR) method for efficient solution. Finally, the effectiveness of the proposed strategy is verified on an improved IEEE 33-bus system. Full article
(This article belongs to the Special Issue Advances in Renewable Energy Integration in Power System)
Show Figures

Figure 1

27 pages, 3490 KB  
Article
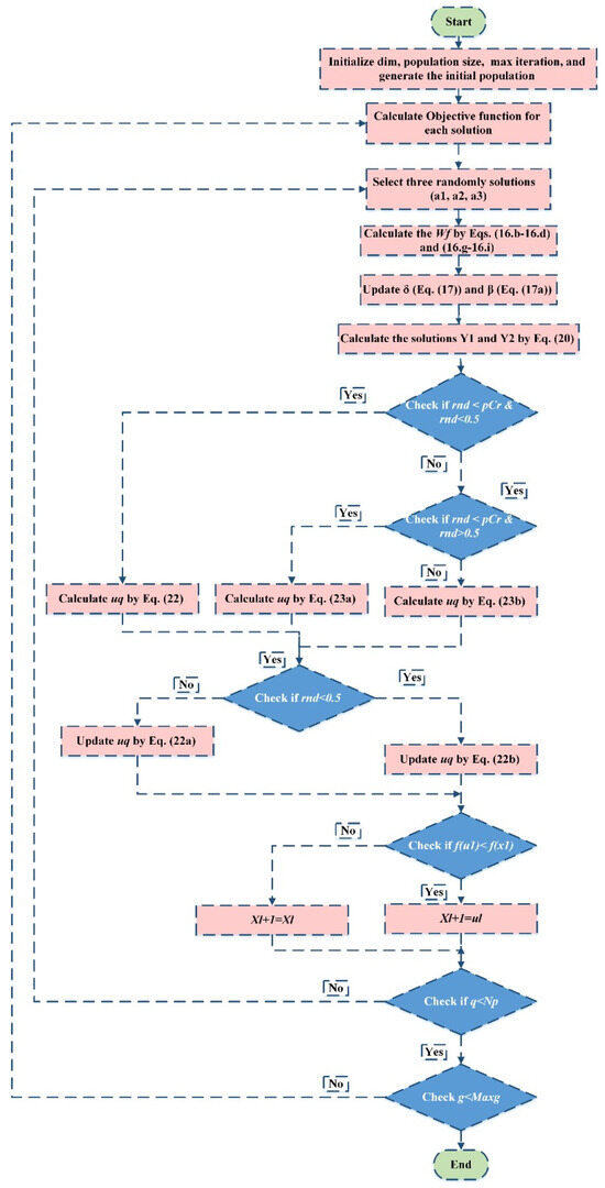
A Weighted Mean of Vectors-Based Mathematical Optimization Framework for PV-STATCOM Deployment in Distribution Systems Under Time-Varying Load Conditions
by Ghareeb Moustafa, Hashim Alnami, Badr M. Al Faiya and Sultan Hassan Hakmi
Mathematics 2026, 14(8), 1351; https://doi.org/10.3390/math14081351 - 17 Apr 2026
Viewed by 152
Abstract
The increasing penetration of photovoltaic (PV) systems in distribution networks has introduced new challenges in voltage regulation and energy loss mitigation, particularly under time-varying loading conditions. This paper presents a constrained multi-objective mathematical optimization framework for the optimal allocation and sizing of PV-STATCOM [...] Read more.
The increasing penetration of photovoltaic (PV) systems in distribution networks has introduced new challenges in voltage regulation and energy loss mitigation, particularly under time-varying loading conditions. This paper presents a constrained multi-objective mathematical optimization framework for the optimal allocation and sizing of PV-STATCOM devices in radial distribution systems. The problem is formulated as a nonlinear optimization model that minimizes the daily energy losses over a 24 h operating horizon while satisfying network operational constraints, inverter capacity limits, and renewable penetration restrictions. To efficiently solve the resulting non-convex optimization problem, a metaheuristic algorithm based on the weighted mean of vectors (WMV) is employed. The WMV method integrates wavelet-based weighting mechanisms, mean-driven update rules, vector combination strategies, and a local refinement operator to balance global exploration and local exploitation within the feasible search domain. Constraint violations are handled through a penalty-based mathematical transformation of the objective function. The proposed framework is validated on the IEEE 33-bus and IEEE 69-bus distribution systems under realistic daily load variations. The numerical results demonstrate significant reductions in daily energy losses compared to differential evolution, particle swarm optimization, artificial rabbits optimization, and golden search optimization algorithms. Furthermore, convergence analysis confirms the robustness and computational efficiency of the WMV approach in solving large-scale constrained power system optimization problems. Full article
(This article belongs to the Special Issue Mathematical Methods Applied in Power Systems, 2nd Edition)
Show Figures

Figure 1

21 pages, 8311 KB  
Article
Distributed Voltage Control Strategy for Medium-Voltage Distribution Networks with High Penetration of Photovoltaics
by Dawei Huang, Feiyi Li, Pengyu Zhang, Lei Sun, Na Yu and Lingguo Kong
Electronics 2026, 15(8), 1612; https://doi.org/10.3390/electronics15081612 - 13 Apr 2026
Viewed by 179
Abstract
The integration of high-penetration distributed photovoltaics (PV) into distribution networks triggers frequent voltage limit violations, fluctuations, and increased network losses. To address the limited communication infrastructure inherent in medium-voltage distribution networks, this paper employs PV inverters as fast-response voltage regulation devices and proposes [...] Read more.
The integration of high-penetration distributed photovoltaics (PV) into distribution networks triggers frequent voltage limit violations, fluctuations, and increased network losses. To address the limited communication infrastructure inherent in medium-voltage distribution networks, this paper employs PV inverters as fast-response voltage regulation devices and proposes a real-time distributed voltage control strategy specifically for such networks. Firstly, a distribution network communication topology and voltage regulation architecture based on adjacent asynchronous communication are established. A reactive power-voltage tracking regulation method at PV grid connection points is introduced, utilizing the division and equivalence of voltage regulation feeder segments. By partitioning the distribution network into feeder segments centered around individual PV units, rapid reactive power-voltage tracking regulation based on local and neighboring information is achieved. Secondly, a three-stage cascaded real-time distributed voltage control strategy integrating both reactive power regulation and active power curtailment is designed. Within each regulation stage of this strategy, a voltage estimation process is embedded, enabling dynamic evaluation of the regulation effectiveness and adaptive determination for transitioning between stages. Finally, the proposed strategy is applied to modified IEEE 33-node and IEEE 69-node test systems. Simulation results verify the effectiveness and superiority of the proposed method in improving voltage quality and reducing network losses. Full article
(This article belongs to the Special Issue Design and Control of Renewable Energy Systems in Smart Cities)
Show Figures

Figure 1

36 pages, 2961 KB  
Article
A Practical Operational Framework for Congestion Management in Active Distribution Networks Using Adaptive Radial–Mesh Reconfiguration
by Thunpisit Pothinun, Pannathon Rodkumnerd, Sirote Khunkitti, Paramet Wirasanti and Neville R. Watson
Energies 2026, 19(7), 1809; https://doi.org/10.3390/en19071809 - 7 Apr 2026
Viewed by 355
Abstract
The increasing penetration of distributed energy resources (DERs), electric vehicles (EVs), and dynamic loads introduces significant operational challenges in modern distribution networks, including voltage violations, reverse power flows, and congestion. Distribution network reconfiguration (DNR) is widely used to improve network performance; however, most [...] Read more.
The increasing penetration of distributed energy resources (DERs), electric vehicles (EVs), and dynamic loads introduces significant operational challenges in modern distribution networks, including voltage violations, reverse power flows, and congestion. Distribution network reconfiguration (DNR) is widely used to improve network performance; however, most existing approaches focus primarily on radial topology optimization and rarely consider practical switching feasibility or adaptive transitions between radial and meshed configurations. This paper proposes an operational framework for congestion management based on adaptive radial–mesh reconfiguration. The framework integrates radial network optimization, temporary mesh reinforcement for congestion mitigation, and safe switching sequence validation to ensure operational feasibility. A comprehensive operational cost model incorporating power losses, time-of-use energy imports, switching operations, and on-load tap-changer actions is also developed. The proposed method is validated on a real 22 kV distribution feeder operated by the Provincial Electricity Authority in Thailand. The results demonstrate that the framework effectively mitigates congestion and reduces operational costs by 1.57–9.18% relative to baseline operation, highlighting its practical applicability in active distribution networks. Full article
Show Figures

Figure 1

32 pages, 1364 KB  
Article
XRL-LLM: Explainable Reinforcement Learning Framework for Voltage Control
by Shrenik Jadhav, Birva Sevak and Van-Hai Bui
Energies 2026, 19(7), 1789; https://doi.org/10.3390/en19071789 - 6 Apr 2026
Viewed by 477
Abstract
Reinforcement learning (RL) agents are increasingly deployed for voltage control in power distribution networks. However, their opaque decision-making creates a significant trust barrier, limiting their adoption in safety-sensitive operational settings. This paper presents XRL-LLM, a novel framework that generates natural language explanations for [...] Read more.
Reinforcement learning (RL) agents are increasingly deployed for voltage control in power distribution networks. However, their opaque decision-making creates a significant trust barrier, limiting their adoption in safety-sensitive operational settings. This paper presents XRL-LLM, a novel framework that generates natural language explanations for RL control decisions by combining game-theoretic feature attribution (KernelSHAP) with large language model (LLM) reasoning grounded in power systems domain knowledge. We deployed a Proximal Policy Optimization (PPO) agent on an IEEE 33-bus network to coordinate capacitor banks and on-load tap changers, successfully reducing voltage violations by 90.5% across diverse loading conditions. To make these decisions interpretable, KernelSHAP identifies the most influential state features. These features are then processed by a domain-context-engineered LLM prompt that explicitly encodes network topology, device specifications, and ANSI C84.1 voltage limits.Evaluated via G-Eval across 30 scenarios, XRL-LLM achieves an explanation quality score of 4.13/5. This represents a 33.7% improvement over template-based generation and a 67.9% improvement over raw SHAP outputs, delivering statistically significant gains in accuracy, actionability, and completeness (p<0.001, Cohen’s d values up to 4.07). Additionally, a physics-grounded counterfactual verification procedure, which perturbs the underlying power flow model, confirms a causal faithfulness of 0.81 under critical loading. Finally, five ablation studies yield three broader insights. First, structured domain context engineering produces synergistic quality gains that exceed any single knowledge component, demonstrating that prompt composition matters more than the choice of foundational model. Second, even an open source 8B-parameter model outperforms templates given the same prompt, confirming the framework’s backbone-agnostic value. Most importantly, counterfactual faithfulness increases alongside load severity, indicating that post hoc attributions are most reliable in the high-stakes regimes where trustworthy explanations matter most. Full article
Show Figures

Figure 1

25 pages, 4910 KB  
Article
A Voltage Optimization Method for Active Distribution Networks Based on Coordinated Control of VVR and ER for Extreme Scenarios
by Huipeng Li, Jun Zhao, Xiao Chang, Jinge Song and Chen Shao
Energies 2026, 19(7), 1778; https://doi.org/10.3390/en19071778 - 4 Apr 2026
Viewed by 375
Abstract
To address the issues of prediction failure and energy storage regulation saturation caused by drastic source-load variations under extreme scenarios, a novel voltage optimization strategy based on the coordination of a Volt/Var Regulator and an Energy Router is proposed. Firstly, the mechanism by [...] Read more.
To address the issues of prediction failure and energy storage regulation saturation caused by drastic source-load variations under extreme scenarios, a novel voltage optimization strategy based on the coordination of a Volt/Var Regulator and an Energy Router is proposed. Firstly, the mechanism by which the accumulation of prediction errors leads to integral saturation of energy storage and subsequent failure in voltage regulation is elucidated. Subsequently, by constructing a refined model, the proposed approach integrates the series voltage regulation capability of the VVR—which alters the electrical distance—with the cross-node load transfer capability of the ER, achieving an organic synergy between discrete coarse adjustment and continuous fine-tuning. Simulations based on the IEEE 33-node system demonstrate that the proposed method exhibits excellent robustness under extreme operating conditions such as photovoltaic surges and abrupt load changes. It does not rely on prediction accuracy and effectively overcomes the regulation blind spots caused by prediction failures, thereby significantly mitigating voltage violations and effectively maintaining the system voltage strictly within safe operational limits. Full article
Show Figures

Figure 1

39 pages, 5827 KB  
Article
A Multi-Layer Spatio-Temporal Learning and Optimization Framework for Line-Loss-Oriented Distribution Networks
by Guangwei Zu, Ben Wang, Jing Meng, Xinghua Dong and Tao Hong
Energies 2026, 19(7), 1702; https://doi.org/10.3390/en19071702 - 31 Mar 2026
Viewed by 393
Abstract
High DG/BESS penetration reshapes power-flow patterns in distribution networks, amplifying line-loss (LL) volatility and stressing conventional planning and operation. We present ML-STELLO (Multi-Layer Spatio-Temporal nEtwork Learning and Line-loss Optimization), a multi-layer framework that unifies: (i) data governance for 96-point feeder curves via RODDPSO-enhanced [...] Read more.
High DG/BESS penetration reshapes power-flow patterns in distribution networks, amplifying line-loss (LL) volatility and stressing conventional planning and operation. We present ML-STELLO (Multi-Layer Spatio-Temporal nEtwork Learning and Line-loss Optimization), a multi-layer framework that unifies: (i) data governance for 96-point feeder curves via RODDPSO-enhanced FCM imputation and coefficient-of-variation improved Isolation Forest (CV-I Forest); (ii) multi-scale spatial-temporal (ST) learning using CNN-LSTM with attention for LL estimation; (iii) operation-time control coupling BESS dispatch and local VAR; and (iv) hierarchical planning and control across five time-scales—from multi-year investment to 5–15 min MPC—extending two-layer models driven by WGAN-GP scenarios and solved with IWOA. On IEEE-33 and a provincial feeder, ML-STELLO reduces LL and voltage violations relative to two-layer baselines while retaining robustness to missing/noisy data. Our design distills and extends advances in LL analysis, ST modeling, and uncertainty-aware planning. Full article
(This article belongs to the Section F5: Artificial Intelligence and Smart Energy)
Show Figures

Figure 1

35 pages, 1839 KB  
Article
Adversarially Robust Reinforcement Learning for Energy Management in Microgrids with Voltage Regulation Under Partial Observability
by Elida Domínguez, Xiaotian Zhou and Hao Liang
Energies 2026, 19(6), 1497; https://doi.org/10.3390/en19061497 - 17 Mar 2026
Viewed by 412
Abstract
Modern microgrids increasingly rely on learning-based energy management systems (EMSs) for real-time decision-making, yet remain vulnerable to cyber–physical disturbances, sensor tampering, and model uncertainty. Existing resilient control and robust reinforcement learning methods provide useful foundations, but rarely address adversarial measurement perturbations that distort [...] Read more.
Modern microgrids increasingly rely on learning-based energy management systems (EMSs) for real-time decision-making, yet remain vulnerable to cyber–physical disturbances, sensor tampering, and model uncertainty. Existing resilient control and robust reinforcement learning methods provide useful foundations, but rarely address adversarial measurement perturbations that distort belief evolution under partial observability. This gap is critical, as structured perturbations in sensing channels can destabilize learning-based policies and propagate into voltage-regulation violations. This paper proposes an adversarially robust reinforcement learning framework for energy management with voltage regulation under partial observability in microgrids. The EMS decision-making problem is formulated as a partially observable Markov decision process (POMDP) that accounts for adversarial measurement perturbations, belief evolution, and system-level economic and voltage constraints. To avoid excessive conservatism under worst-case uncertainty, an adversary-aware belief construction based on adversarial belief balancing (A3B) is employed to focus on policy-relevant perturbations. Building on this belief representation, an adversarially robust learning framework is developed by incorporating adversarial counterfactual error (ACoE) as a learning regularization mechanism, enabling a balance between nominal operating efficiency and robustness under adversarial measurement distortion. The case study is conducted on a medium-voltage radial distribution feeder (IEEE 123-Node Test Feeder). Case study results demonstrate that the proposed ACoE-regularized policies substantially reduce voltage-deficit events, improve policy stability, and maintain operational constraints under adversarial perturbations, consistently outperforming standard proximal policy optimization (PPO)-based controllers. These results indicate that counterfactual-aware, belief-based learning substantially enhances voltage quality and operational resilience in microgrids with high penetration of distributed energy resources. Full article
(This article belongs to the Special Issue Transforming Power Systems and Smart Grids with Deep Learning)
Show Figures

Figure 1

28 pages, 1600 KB  
Article
A Data-Driven Deep Reinforcement Learning Framework for Real-Time Economic Dispatch of Microgrids Under Renewable Uncertainty
by Biao Dong, Shijie Cui and Xiaohui Wang
Energies 2026, 19(6), 1481; https://doi.org/10.3390/en19061481 - 16 Mar 2026
Viewed by 387
Abstract
The real-time economic dispatch of microgrids (MGs) is challenged by the high penetration of renewable energy and the resulting source–load uncertainties. Conventional optimization-based scheduling methods rely heavily on accurate probabilistic models and often suffer from high computational burdens, which limits their real-time applicability. [...] Read more.
The real-time economic dispatch of microgrids (MGs) is challenged by the high penetration of renewable energy and the resulting source–load uncertainties. Conventional optimization-based scheduling methods rely heavily on accurate probabilistic models and often suffer from high computational burdens, which limits their real-time applicability. To address these challenges, a data-driven deep reinforcement learning (DRL) framework is proposed for real-time microgrid energy management. The MG dispatch problem is formulated as a Markov decision process (MDP), and a Deep Deterministic Policy Gradient (DDPG) algorithm is adopted to efficiently handle the high-dimensional continuous action space of distributed generators and energy storage systems (ESS). The system state incorporates renewable generation, load demand, electricity price, and ESS operational conditions, while the reward function is designed as the negative of the operational cost with penalty terms for constraint violations. A continuous-action policy network is developed to directly generate control commands without action discretization, enabling smooth and flexible scheduling. Simulation studies are conducted on an extended European low-voltage microgrid test system under both deterministic and stochastic operating scenarios. The proposed approach is compared with model-based methods (MPC and MINLP) and representative DRL algorithms (SAC and PPO). The results show that the proposed DDPG-based strategy achieves competitive economic performance, fast convergence, and good adaptability to different initial ESS conditions. In stochastic environments, the proposed method maintains operating costs close to the optimal MINLP reference while significantly reducing the online computational time. These findings demonstrate that the proposed framework provides an efficient and practical solution for the real-time economic dispatch of microgrids with high renewable penetration. Full article
Show Figures

Figure 1

27 pages, 9500 KB  
Article
Control of Direct-Drive Wave Energy Conversion Considering Displacement Constraints and an Improved Sensorless Strategy
by Lei Huang, Jianan Hou, Haoran Wang and Zihao Mou
J. Mar. Sci. Eng. 2026, 14(6), 552; https://doi.org/10.3390/jmse14060552 - 15 Mar 2026
Viewed by 401
Abstract
An integrated control strategy is proposed for direct-drive wave energy conversion (DDWEC) systems to address displacement safety constraints and improve the robustness of sensorless position estimation. Under strong wave excitation, buoy displacement may exceed its stroke limit due to conventional amplitude control, leading [...] Read more.
An integrated control strategy is proposed for direct-drive wave energy conversion (DDWEC) systems to address displacement safety constraints and improve the robustness of sensorless position estimation. Under strong wave excitation, buoy displacement may exceed its stroke limit due to conventional amplitude control, leading to mechanical risks. To mitigate this, a displacement-constrained damping regulation law is introduced, incorporating a displacement-dependent correction factor that retains optimal damping within a safe region and increases additional damping smoothly as the displacement approaches its limit. For sensorless operation, a dual-time-scale adaptive amplitude modulation strategy is developed, based on high-frequency square-wave voltage injection. By decoupling the fast position-estimation loop from the slow injection-amplitude adjustment, the demodulated high-frequency current remains within an optimal band, ensuring a high signal-to-noise ratio (SNR) under disturbances and parameter variations. Simulation results show that displacement boundary violations are eliminated, with a 25.7% reduction in peak displacement and only a 7.65% reduction in average captured power. The injection amplitude is adaptively regulated to maintain the demodulated current within the measurement band, enhancing position-estimation stability and accuracy. A fail-safe boundary for extreme sea states (Hs ≈ 2.2 m) is also identified, ensuring robust operation under varying conditions. Full article
(This article belongs to the Special Issue Control and Optimization of Marine Renewable Energy Systems)
Show Figures

Figure 1

18 pages, 1111 KB  
Article
Uncertainty Effects on Smart Grid Services for Low-Voltage Distribution Networks
by Federico Carere, Tommaso Bragatto, Alberto Geri, Silvia Sangiovanni and Marco Laracca
Sensors 2026, 26(6), 1800; https://doi.org/10.3390/s26061800 - 12 Mar 2026
Viewed by 359
Abstract
This study investigates the impact of monitoring infrastructure characteristics (specifically sensor penetration and measurement accuracy) on the effectiveness of voltage regulation and congestion management within distribution networks. As distribution system operators transition toward active management, the integration of Distributed renewable Generation (DG) and [...] Read more.
This study investigates the impact of monitoring infrastructure characteristics (specifically sensor penetration and measurement accuracy) on the effectiveness of voltage regulation and congestion management within distribution networks. As distribution system operators transition toward active management, the integration of Distributed renewable Generation (DG) and demand response introduces significant physical and cyber-physical uncertainties. To address these challenges, a smart grid service framework has been employed to optimize flexibility resources from aggregated users and DG inverters through a genetic algorithm. The framework was tested on the IEEE European Low Voltage Test Feeder across various scenarios defined by distributed monitoring systems’ penetration and their measurement accuracy. Results show that sensor penetration has a dominant impact: increasing monitoring coverage from 0% to 100% raises the percentage of cases with fewer than one residual congestion from 46.2% to 91.9% (sensors with an accuracy class of 2%), reaching 97.9% with an accuracy class of 0.5%, while voltage violations are eliminated under full monitoring. These findings suggest that widespread sensor deployment, with a suitable measurement accuracy, is a fundamental prerequisite for reliable and efficient smart grid operation. Full article
(This article belongs to the Special Issue Advances in Sensors and Metering Solutions for Smart Grids)
Show Figures

Figure 1

20 pages, 4790 KB  
Article
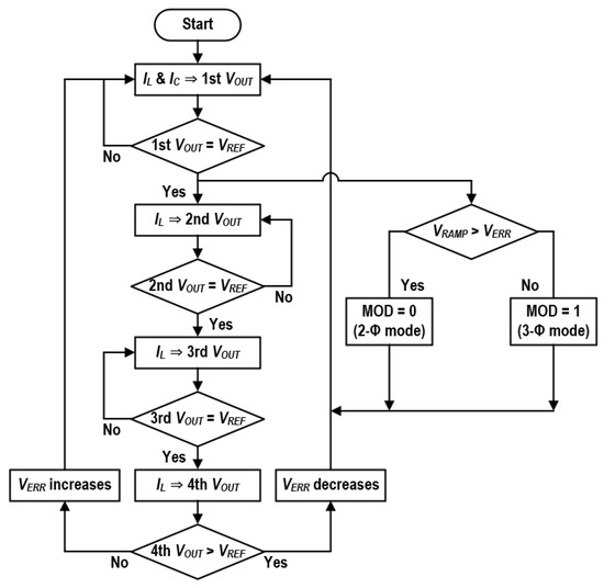
A Single-Inductor Multi-Output (SIMO) Hybrid Buck Converter with Load-Dependent Sequencing Technique for Wide Output Voltage Range
by Jonghun Chae, Sungjun Moon, Junseong Hwang, Gyumin Kim, Jieun Kim and Inho Park
Electronics 2026, 15(6), 1190; https://doi.org/10.3390/electronics15061190 - 12 Mar 2026
Viewed by 454
Abstract
This study presents a single-inductor multi-output dual-path hybrid buck converter by applying a load-dependent sequencing technique to obtain output voltages (VOUTs) over a wide range. When the conventional hybrid dual-path topology is applied to multi-output applications, the charging and discharging [...] Read more.
This study presents a single-inductor multi-output dual-path hybrid buck converter by applying a load-dependent sequencing technique to obtain output voltages (VOUTs) over a wide range. When the conventional hybrid dual-path topology is applied to multi-output applications, the charging and discharging voltages of the inductor current are not properly formed as the various VOUT levels are applied to the inductor. The violation of the inductor volt-second rule is addressed using the proposed topology. Four VOUTs were regulated from 1.4 V to 3.3 V with an input voltage of 4.5 V. A dual-path current flows to the heaviest-load output regardless of the order of VOUTs connected to the inductor. With a 250-mΩ inductor, the maximum power conversion efficiency was measured as 90.13%. Full article
(This article belongs to the Special Issue Efficient and Resilient DC Energy Distribution Systems)
Show Figures

Figure 1

22 pages, 2733 KB  
Article
Attention-Enhanced Multi-Agent Deep Reinforcement Learning for Inverter-Based Volt-VAR Control in Active Distribution Networks
by Wenwen Chen, Hao Niu, Linbo Liu, Jianglong Lin and Huan Quan
Mathematics 2026, 14(5), 839; https://doi.org/10.3390/math14050839 - 1 Mar 2026
Viewed by 458
Abstract
The increasing penetration of inverter-interfaced photovoltaic (PV) generation in active distribution networks (ADNs) intensifies fast voltage violations and makes real-time Volt-VAR control (VVC) challenging, especially when each inverter has only partial and noisy measurements and communication is limited. Existing local droop-type strategies lack [...] Read more.
The increasing penetration of inverter-interfaced photovoltaic (PV) generation in active distribution networks (ADNs) intensifies fast voltage violations and makes real-time Volt-VAR control (VVC) challenging, especially when each inverter has only partial and noisy measurements and communication is limited. Existing local droop-type strategies lack coordination, while fully centralized optimization/learning is often impractical for online deployment. To address these gaps, an attention-enhanced multi-agent deep reinforcement learning (MADRL) framework is developed for inverter-based VVC under the centralized training and decentralized execution (CTDE) paradigm. First, the voltage regulation problem is formulated as a decentralized partially observable Markov decision process (Dec-POMDP) to explicitly account for system stochasticity and temporal variability under partial observability. To solve this complex game, an attention-enhanced MADRL architecture is employed, where an agent-level attention mechanism is integrated into the centralized critic. Unlike traditional methods that treat all neighbor information equally, the proposed mechanism enables each inverter agent to dynamically prioritize and selectively focus on the most influential states from other agents, effectively capturing complex intercorrelations while enhancing training stability and learning efficiency. Operating under the CTDE paradigm, the framework realizes coordinated reactive power support using only local measurements, ensuring high scalability and practical implementability in communication-constrained environments. Simulations on the IEEE 33-bus system with six PV inverters show that the proposed method reduces the average voltage deviation on the test set from 0.0117 p.u. (droop control) and 0.0112 p.u. (MADDPG) to 0.0074 p.u., while maintaining millisecond-level execution time comparable to other MADRL baselines. Scalability tests with up to 12 agents further demonstrate robust performance of the proposed method under higher PV penetration. Full article
Show Figures

Figure 1

Back to TopTop