Sign in to use this feature.

Years

Between: -

Subjects

remove_circle_outline
remove_circle_outline
remove_circle_outline
remove_circle_outline
remove_circle_outline
remove_circle_outline
remove_circle_outline
remove_circle_outline
remove_circle_outline

Journals

remove_circle_outline
remove_circle_outline
remove_circle_outline
remove_circle_outline
remove_circle_outline
remove_circle_outline
remove_circle_outline
remove_circle_outline
remove_circle_outline
remove_circle_outline

Article Types

Countries / Regions

remove_circle_outline
remove_circle_outline
remove_circle_outline
remove_circle_outline
remove_circle_outline
remove_circle_outline

Search Results (1,179)

Search Parameters:
Keywords = voltage quality improvement

Order results
Result details
Results per page
Select all
Export citation of selected articles as:
29 pages, 1421 KB  
Systematic Review
A Systematic Review of Conventional to Adaptive Modulation Strategies and Reconfigurable Topologies in High-Density Power Conversion Systems for Renewable Energy and Electric Vehicles
by Yesenia Reyes-Severiano, Mario Ponce-Silva, Luis Mauricio Carrillo-Santos, Susana Estefany De León-Aldaco, Jesús Aguayo-Alquicira and Bertha Castillo-Pineda
Eng 2026, 7(4), 185; https://doi.org/10.3390/eng7040185 - 19 Apr 2026
Viewed by 192
Abstract
The demand for reliable, compact, and highly dependable energy conversion systems has grown significantly due to their application in renewable energy systems and electric vehicles for transportation. One of the main converters used in this type of conversion system is the DC–AC converter, known [...] Read more.
The demand for reliable, compact, and highly dependable energy conversion systems has grown significantly due to their application in renewable energy systems and electric vehicles for transportation. One of the main converters used in this type of conversion system is the DC–AC converter, known as an inverter. The common study of inverter behavior has focused on addressing, in isolation, the topologies and modulation strategies that activate/deactivate the converter switches, whose main objectives are to improve power quality, increase power density under different operating conditions, and reduce losses. Some of the above objectives were addressed by oversized passive filters, which resulted in increased system volume, high cost, and reduced adaptability. This systematic review analyzes and organizes the state of the art regarding the relationship between the selection of inverter topology, modulation strategy (ranging from conventional modulation approaches to more advanced adaptive strategies), and optimization in conjunction with passive components to observe DC bus voltage management. The review was conducted following the PRISMA 2020 guidelines. A structured search was performed in IEEE Xplore, ScienceDirect, MDPI, and Scielo databases up to 2025, retrieving 9547 records. After duplicate removal and multi-stage screening of titles, abstracts, and full-text, 104 studies met the predefined technical inclusion criteria. Eligible studies were required to report quantitative performance metrics, validated modulation techniques, and explicit focus on inverter architectures or DC bus optimization. The selected studies were examined through comparative technical analysis of topology–modulation interaction, harmonic distortion performance, efficiency, and system-level integration. The study highlights the importance of taking a comprehensive approach at the complete system level by designing the elements addressed together, rather than being optimized in isolation for renewable energy and electric vehicle applications. Full article
Show Figures

Figure 1

30 pages, 5697 KB  
Article
Petri-Net-Based Interlocking and Supervisory Logic for Tap-Changer-Assisted Transformers: A Formalized Control Approach
by Alfonso Montenegro and Luis Tipán
Energies 2026, 19(8), 1943; https://doi.org/10.3390/en19081943 - 17 Apr 2026
Viewed by 228
Abstract
The increasing operational variability in distribution networks (e.g., abrupt load changes and distributed generation integration) increases the demands on voltage regulation devices and, in particular, on transformers with on-load tap changers (OLTCs). This paper develops and validates a discrete supervisory control scheme based [...] Read more.
The increasing operational variability in distribution networks (e.g., abrupt load changes and distributed generation integration) increases the demands on voltage regulation devices and, in particular, on transformers with on-load tap changers (OLTCs). This paper develops and validates a discrete supervisory control scheme based on Petri nets, implemented in Stateflow and coupled to an electromagnetic model of the OLTC transformer in Simulink/Simscape. The Petri net formalizes the conditional and sequential logic of OLTC operation, enabling state- and time-dependent decisions (e.g., delays between maneuvers) to improve voltage regulation and reduce unnecessary tap operations. The evaluation is performed by simulation under transient scenarios that include sudden load variations anda phase-to-ground fault in the IEEE 13-node standard network, specifically at node 634. In the base case, the controller maintains the voltage within the tolerance band ±1.875% during 96% of the simulated time, with an 88% reduction in RMS error (from 1.92% to 0.23%) and 100% operational efficiency (16 effective maneuvers, with a single hunting event). Subsequently, the scheme is validated on the standard IEEE 13-node network, with four disturbances applied over 600 s (two load increments, photovoltaic injection, and a temporary line disconnection). In this case, regulation remains within a precision zone of ±0.3% for 96.8% of the time, with an average RMS error of 0.23% and 100% efficiency, with no hunting events. The results confirm that a Petri net-based supervisory logic can simultaneously improve the OLTC’s voltage quality and switching efficiency, providing a reproducible alternative for distribution network automation. Full article
(This article belongs to the Section F1: Electrical Power System)
Show Figures

Figure 1

32 pages, 11336 KB  
Article
Evaluation of Dynamic Response and Power Quality Performance in Type-3 Fuzzy Logic Controlled PWM Rectifiers
by Resul Coteli, Murat Uyar and Ardashir Mohammadzadeh
Electronics 2026, 15(8), 1639; https://doi.org/10.3390/electronics15081639 - 14 Apr 2026
Viewed by 219
Abstract
In three-phase PWM rectifiers, abrupt load changes and parameter variations challenge DC-bus voltage regulation and degrade the performance of conventional controllers. To ensure robust regulation under nonlinear and time-varying conditions, this study proposes a type-3 fuzzy logic controller (T3-FLC) for DC-bus voltage regulation. [...] Read more.
In three-phase PWM rectifiers, abrupt load changes and parameter variations challenge DC-bus voltage regulation and degrade the performance of conventional controllers. To ensure robust regulation under nonlinear and time-varying conditions, this study proposes a type-3 fuzzy logic controller (T3-FLC) for DC-bus voltage regulation. The T3-FLC enhances the conventional type-1 framework by employing a three-dimensional membership structure that captures both vertical and horizontal uncertainties in the fuzzy inference process. This structure improves adaptability and stability in the face of system disturbances. The proposed controller was compared with a conventional proportional-integral (PI) controller and a type-1 fuzzy logic controller (T1-FLC) under different operating conditions: constant reference, reference tracking, load variation, regenerative operation, and grid disturbances. Under reference tracking mode, it settles within approximately 12 ms for the largest reference step, with the overshoot kept below 0.3%, whereas the T1-FLC and PI controllers require noticeably longer settling times and exhibit higher overshoot. In regenerative operation, the T3-FLC maintains tight DC-bus regulation with recovery times of 10–12 ms and an overshoot of about 2.7%, outperforming the benchmark controllers. Power quality analysis further shows that the proposed controller maintains low input-current distortion, with THD approximately 5–13%, and a near-unity power factor across all scenarios. These results confirm the T3-FLC as an effective control strategy for power converters. Full article
Show Figures

Figure 1

21 pages, 8311 KB  
Article
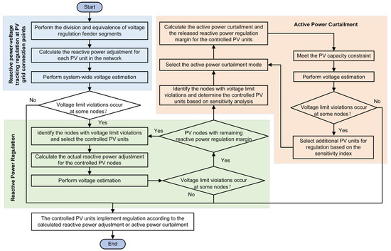
Distributed Voltage Control Strategy for Medium-Voltage Distribution Networks with High Penetration of Photovoltaics
by Dawei Huang, Feiyi Li, Pengyu Zhang, Lei Sun, Na Yu and Lingguo Kong
Electronics 2026, 15(8), 1612; https://doi.org/10.3390/electronics15081612 - 13 Apr 2026
Viewed by 145
Abstract
The integration of high-penetration distributed photovoltaics (PV) into distribution networks triggers frequent voltage limit violations, fluctuations, and increased network losses. To address the limited communication infrastructure inherent in medium-voltage distribution networks, this paper employs PV inverters as fast-response voltage regulation devices and proposes [...] Read more.
The integration of high-penetration distributed photovoltaics (PV) into distribution networks triggers frequent voltage limit violations, fluctuations, and increased network losses. To address the limited communication infrastructure inherent in medium-voltage distribution networks, this paper employs PV inverters as fast-response voltage regulation devices and proposes a real-time distributed voltage control strategy specifically for such networks. Firstly, a distribution network communication topology and voltage regulation architecture based on adjacent asynchronous communication are established. A reactive power-voltage tracking regulation method at PV grid connection points is introduced, utilizing the division and equivalence of voltage regulation feeder segments. By partitioning the distribution network into feeder segments centered around individual PV units, rapid reactive power-voltage tracking regulation based on local and neighboring information is achieved. Secondly, a three-stage cascaded real-time distributed voltage control strategy integrating both reactive power regulation and active power curtailment is designed. Within each regulation stage of this strategy, a voltage estimation process is embedded, enabling dynamic evaluation of the regulation effectiveness and adaptive determination for transitioning between stages. Finally, the proposed strategy is applied to modified IEEE 33-node and IEEE 69-node test systems. Simulation results verify the effectiveness and superiority of the proposed method in improving voltage quality and reducing network losses. Full article
(This article belongs to the Special Issue Design and Control of Renewable Energy Systems in Smart Cities)
Show Figures

Figure 1

28 pages, 1382 KB  
Article
Phase-Aware Predictive Scheduling for Harmonic Hosting in Low-Voltage EV Feeders: An Integrated Decision Framework
by Paul Arévalo-Cordero, Danny Ochoa-Correa, Dario Benavides, Esteban Albornoz-Vintimilla and Juan L. Espinoza
Appl. Sci. 2026, 16(8), 3718; https://doi.org/10.3390/app16083718 - 10 Apr 2026
Viewed by 319
Abstract
Fast charging of electric vehicles can introduce phase-dependent harmonic distortion and voltage unbalance in low-voltage feeders, which may reduce admissible charging capacity even when voltage magnitudes remain within conventional limits. This paper proposes a phase-aware predictive scheduling framework for harmonic hosting management in [...] Read more.
Fast charging of electric vehicles can introduce phase-dependent harmonic distortion and voltage unbalance in low-voltage feeders, which may reduce admissible charging capacity even when voltage magnitudes remain within conventional limits. This paper proposes a phase-aware predictive scheduling framework for harmonic hosting management in feeders with a high penetration of electric vehicle charging. The proposed method formulates feeder operation as a predictive decision problem that jointly determines charging power levels, phase allocation, and the selective activation of multifunctional compensation resources under harmonic distortion, voltage unbalance, and neutral-current constraints. Unlike previous studies centered on harmonic characterization, static hosting assessment, or local converter-level mitigation, the proposed approach treats harmonic hosting as an active feeder-level network management problem. The framework is evaluated through time-series harmonic power-flow simulations using charger harmonic emission profiles and realistic feeder parameters. The numerical results indicate that coordinated phase-aware scheduling can increase admissible charging capacity, improve compliance margins for power-quality indices, and reduce mitigation efforts with respect to uncontrolled charging and non-coordinated compensation strategies. Overall, the results support the use of phase-aware scheduling as a feeder-level strategy to improve electric vehicle charging integration under harmonic and unbalanced constraints. Full article
Show Figures

Figure 1

26 pages, 4223 KB  
Article
Overvoltage Elimination via Distributed Backstepping-Controlled Converters in Near-Zero-Energy Buildings Under Excess Solar Power to Improve Distribution Network Reliability
by J. Dionísio Barros, Luis Rocha, A. Moisés and J. Fernando Silva
Energies 2026, 19(8), 1832; https://doi.org/10.3390/en19081832 - 8 Apr 2026
Viewed by 277
Abstract
This work uses battery-coupled power electronic converter systems and distributed backstepping controllers to improve the reliability of electrical distribution networks. The motivation is to prevent blackouts such as the 28 April 2025 outage in Spain, Portugal, and the south of France. It is [...] Read more.
This work uses battery-coupled power electronic converter systems and distributed backstepping controllers to improve the reliability of electrical distribution networks. The motivation is to prevent blackouts such as the 28 April 2025 outage in Spain, Portugal, and the south of France. It is now accepted that a rapid rise in solar power injections caused AC overvoltage above grid code limits, triggering photovoltaic (PV) park disconnections as overvoltage self-protection. This case study considers near-Zero-Energy Buildings (nZEBs) connected to the Madeira Island isolated microgrid, where PV power installation is increasing excessively. The main university facility will be upgraded as an nZEB, using roughly 3000 m2 of unshaded rooftops plus coverable parking areas to install PV panels. Optimizing the profits/energy cost ratio, a PV power system of around 560 kW can be planned, and the Battery Storage System (BSS) energy capacity can be estimated. The BSS is connected to the university nZEB via backstepping-controlled multilevel converters to manage PV and BSS, enabling the building to contribute to voltage and frequency regulation. Distributed multilevel converters inject renewable energy into the medium-voltage network, regulating active and reactive power to prevent overvoltages shutting down the PV inverters. This removes sustained overvoltage and maximizes PV penetration while augmenting AC grid reliability and resilience. When there is excess solar power and reactive power is insufficient to reduce voltage, controllers slightly curtail PV active power to eliminate overvoltage, maintaining operation with minimal revenue loss while preventing long interruptions, thereby improving grid reliability and power quality. Full article
Show Figures

Figure 1

49 pages, 10123 KB  
Review
A Review About Centrifugal Spun Polymer and Polymer Composites Nanofibers in Filtration Process: Mechanism, Efficiency and Applications
by Niloy Chowdhury, Arifur Rahman and Mazeyar Parvinzadeh Gashti
J. Compos. Sci. 2026, 10(4), 199; https://doi.org/10.3390/jcs10040199 - 7 Apr 2026
Viewed by 442
Abstract
Electrospinning is the most widely used technique for creating nanofibers. However, the low production rate and the usage of a high-voltage setup have become obstacles to its widespread application. One effective method for creating nanofibers from a variety of materials is centrifugal spinning. [...] Read more.
Electrospinning is the most widely used technique for creating nanofibers. However, the low production rate and the usage of a high-voltage setup have become obstacles to its widespread application. One effective method for creating nanofibers from a variety of materials is centrifugal spinning. This review discusses centrifugal spinning (CS) as an effective and scalable nanofiber manufacturing technology, particularly in filtration systems, and presents it as a promising alternative to existing methods, such as electrospinning. The review highlights the advantages of CS, including its high production rate, cost efficiency, and the ability to process various materials to produce nano- and microfibers. Despite its high potential, the issues associated with CS technology include the unpredictability of fiber quality, the inability to control diameters, and the need for more robust mathematical models to predict fiber characteristics. To eliminate these shortcomings and further enhance the industrial utility of centrifugally spun nanofibers in filtration, future studies should focus on improving process control, exploring a broader range of polymers, optimizing melt electrospinning, and designing more advanced nozzle profiles. Full article
Show Figures

Figure 1

14 pages, 16245 KB  
Article
Aging State Classification of Lithium-Ion Batteries in a Low-Dimensional Latent Space
by Limei Jin, Franz Philipp Bereck, Rüdiger-A. Eichel, Josef Granwehr and Christoph Scheurer
Batteries 2026, 12(4), 127; https://doi.org/10.3390/batteries12040127 - 7 Apr 2026
Viewed by 300
Abstract
Battery datasets, whether gathered experimentally or through simulation, are typically high-dimensional and complex, which complicates the direct interpretation of degradation behavior or anomaly detection. To overcome these limitations, this study introduces a framework that compresses battery signals into a low-dimensional representation using an [...] Read more.
Battery datasets, whether gathered experimentally or through simulation, are typically high-dimensional and complex, which complicates the direct interpretation of degradation behavior or anomaly detection. To overcome these limitations, this study introduces a framework that compresses battery signals into a low-dimensional representation using an autoencoder, enabling the extraction of informative features for state analysis. A central component of this work is the systematic comparison of latent representations obtained from two fundamentally different data sources: frequency-domain impedance data and time-domain voltage-current data. The close agreement of aging trajectories in both representations suggests that information traditionally derived from impedance analysis can also be captured directly from raw time-series signals. To better approximate real operating conditions, synthetic datasets are augmented with stochastic perturbations. In this context, latent spaces learned from idealized periodic inputs are contrasted with those derived from permuted and noise-contaminated signals. The resulting low-dimensional features are subsequently evaluated through a support vector machine with both linear and nonlinear kernel functions, allowing the categorization of battery states into fresh, aged and damaged conditions. The results demonstrate that the progression of battery degradation is consistently reflected in the latent space, independent of the input domain or signal quality. This robustness indicates that the proposed approach can effectively capture essential aging characteristics even under non-ideal conditions. Consequently, this framework provides a basis for developing advanced diagnostic strategies, including the design of pseudo-random excitation profiles for improved battery state assessment and optimized operational control. Full article
Show Figures

Graphical abstract

15 pages, 2880 KB  
Article
Electrical and Electronic Quality Improvement of Multicrystalline Silicon Solar Cells via Hydrogen Plasma Treatment
by Ameny El Haj, Achref Mannai, Hassen Nouri, Karim Choubani, Mohammed A. Almeshaal, Wissem Dimassi and Mohamed Ben Rabha
Inorganics 2026, 14(4), 105; https://doi.org/10.3390/inorganics14040105 - 7 Apr 2026
Viewed by 301
Abstract
In this work, the impact of hydrogen plasma treatment on the electrical and electronic quality of multicrystalline silicon (mc-Si) was systematically investigated using plasma-enhanced chemical vapor deposition (PE-CVD). Hydrogen radicals generated in the plasma effectively passivate dangling bonds, reducing electrically active defects and [...] Read more.
In this work, the impact of hydrogen plasma treatment on the electrical and electronic quality of multicrystalline silicon (mc-Si) was systematically investigated using plasma-enhanced chemical vapor deposition (PE-CVD). Hydrogen radicals generated in the plasma effectively passivate dangling bonds, reducing electrically active defects and enhancing material quality. Optimized PE-CVD conditions were applied to promote efficient hydrogen incorporation and surface modification. Optical characterization, including reflectivity measurements and FT-IR spectroscopy, confirms the formation of Si–H bonds and a significant reduction in surface reflectivity of up to 66% at 600 nm. Electrical and optoelectronic analyses reveal pronounced improvements in carrier lifetime and diffusion length, increased by 200% and 79%, respectively. In addition, dark current–voltage (I–V) measurements show a 32% decrease in series resistance and a 51% increase in shunt resistance, indicating enhanced charge transport and suppressed leakage currents. These macroscopic electrical improvements are supported by light beam-induced current (LBIC) measurements, which demonstrate a 14% increase in grain boundary current, confirming effective hydrogen passivation and reduced recombination. Overall, hydrogen plasma PE-CVD treatment is shown to significantly improve the electronic quality and photovoltaic performance of mc-Si solar cells. Full article
(This article belongs to the Special Issue New Semiconductor Materials for Energy Conversion, 2nd Edition)
Show Figures

Figure 1

47 pages, 11862 KB  
Article
Adaptive Preference-Based Multi-Objective Energy Management in Smart Microgrids: A Novel Hierarchical Optimization Framework with Dynamic Weight Allocation and Advanced Constraint Handling
by Nahar F. Alshammari, Faraj H. Alyami, Sheeraz Iqbal, Md Shafiullah and Saleh Al Dawsari
Sustainability 2026, 18(7), 3591; https://doi.org/10.3390/su18073591 - 6 Apr 2026
Viewed by 309
Abstract
The paper proposed an adaptive preference-based multi-objective optimization framework of intelligent energy management in smart microgrids that are dynamically adapted to operational priorities with regard to real-time grid conditions, stakeholder preferences, and environmental constraints. The suggested hierarchical algorithm combines an improved Non-dominated Sorting [...] Read more.
The paper proposed an adaptive preference-based multi-objective optimization framework of intelligent energy management in smart microgrids that are dynamically adapted to operational priorities with regard to real-time grid conditions, stakeholder preferences, and environmental constraints. The suggested hierarchical algorithm combines an improved Non-dominated Sorting Genetic Algorithm II (NSGA-II) with an advanced dynamic preference weight distribution system that can trade off between minimization of operational cost. Reduction of carbon emission, enhancement of voltage stability, enhancement of power quality and maximization of system reliability and adaptability to different operational conditions, such as renewable energy intermittency, demand response schemes and emergencies. The framework presents a new multi-layered preference-learning module that represents the intricate stakeholder priorities in terms of more sophisticated fuzzy logic-based decision matrices, neural network preference prediction, and adaptive reinforcement learning methods and transforms them into dynamic optimization weights with feedback mechanisms. Large-scale simulations on a modified IEEE 33-bus test system coupled with various renewable energy sources, energy storage facilities, electric vehicle charging points, and smart appliances demonstrate superior improvements in performance: 23.7% operational costs reduction, 31.2% carbon emissions reduction, 18.5% system reliability improvement, 15.3% voltage stability increase and 12.8% reduction of deviations in power quality. The proposed system has an adaptive nature with better performance in a variety of operating conditions such as peak demand times, renewable energy intermittency events, grid-connected and islanded operations, emergency load shedding situations, and cyber–physical security risks. The framework is shown to be highly effective under different conditions of uncertainty and variation in parameters and communication delay through intense sensitivity analysis and robustness testing, thus demonstrating its practical applicability in real-world applications of smart grids. Full article
Show Figures

Figure 1

32 pages, 1364 KB  
Article
XRL-LLM: Explainable Reinforcement Learning Framework for Voltage Control
by Shrenik Jadhav, Birva Sevak and Van-Hai Bui
Energies 2026, 19(7), 1789; https://doi.org/10.3390/en19071789 - 6 Apr 2026
Viewed by 436
Abstract
Reinforcement learning (RL) agents are increasingly deployed for voltage control in power distribution networks. However, their opaque decision-making creates a significant trust barrier, limiting their adoption in safety-sensitive operational settings. This paper presents XRL-LLM, a novel framework that generates natural language explanations for [...] Read more.
Reinforcement learning (RL) agents are increasingly deployed for voltage control in power distribution networks. However, their opaque decision-making creates a significant trust barrier, limiting their adoption in safety-sensitive operational settings. This paper presents XRL-LLM, a novel framework that generates natural language explanations for RL control decisions by combining game-theoretic feature attribution (KernelSHAP) with large language model (LLM) reasoning grounded in power systems domain knowledge. We deployed a Proximal Policy Optimization (PPO) agent on an IEEE 33-bus network to coordinate capacitor banks and on-load tap changers, successfully reducing voltage violations by 90.5% across diverse loading conditions. To make these decisions interpretable, KernelSHAP identifies the most influential state features. These features are then processed by a domain-context-engineered LLM prompt that explicitly encodes network topology, device specifications, and ANSI C84.1 voltage limits.Evaluated via G-Eval across 30 scenarios, XRL-LLM achieves an explanation quality score of 4.13/5. This represents a 33.7% improvement over template-based generation and a 67.9% improvement over raw SHAP outputs, delivering statistically significant gains in accuracy, actionability, and completeness (p<0.001, Cohen’s d values up to 4.07). Additionally, a physics-grounded counterfactual verification procedure, which perturbs the underlying power flow model, confirms a causal faithfulness of 0.81 under critical loading. Finally, five ablation studies yield three broader insights. First, structured domain context engineering produces synergistic quality gains that exceed any single knowledge component, demonstrating that prompt composition matters more than the choice of foundational model. Second, even an open source 8B-parameter model outperforms templates given the same prompt, confirming the framework’s backbone-agnostic value. Most importantly, counterfactual faithfulness increases alongside load severity, indicating that post hoc attributions are most reliable in the high-stakes regimes where trustworthy explanations matter most. Full article
Show Figures

Figure 1

24 pages, 6219 KB  
Article
Hybrid GA–PSO-Based Distribution Network Reconfiguration for Loss Minimization and Voltage Profile Enhancement
by Kimberlly Pilatasig-Gualoto and Jorge Muñoz-Pilco
Sustainability 2026, 18(7), 3570; https://doi.org/10.3390/su18073570 - 6 Apr 2026
Viewed by 272
Abstract
This work proposes a hybrid GA–PSO framework for multi-objective distribution network reconfiguration aimed at reducing active power losses, improving voltage profile quality, and limiting switching effort under radiality and operating constraints. The methodology combines GA-based diversification of admissible radial topologies with PSO-based intensification [...] Read more.
This work proposes a hybrid GA–PSO framework for multi-objective distribution network reconfiguration aimed at reducing active power losses, improving voltage profile quality, and limiting switching effort under radiality and operating constraints. The methodology combines GA-based diversification of admissible radial topologies with PSO-based intensification around promising feasible solutions, while preserving an external archive of non-dominated solutions. Each candidate configuration is evaluated through AC power flow and validated by nodal voltage, branch loading, and radiality constraints. The proposal is tested on the IEEE 33-bus and IEEE 69-bus systems under three scenarios: S0 (base case), S1 (topology reconfiguration with Vs=1.00 p.u.), and S2 (S1 with substation-voltage adjustment). In the IEEE 33-bus feeder, losses decrease from 202.68 kW to 139.55 kW in S1 and to 129.70 kW in S2, while Vmin improves from 0.913 p.u. to 0.938 p.u. and 0.974 p.u. In the IEEE 69-bus feeder, losses decrease from 224.99 kW to 99.62 kW in S1 and from 224.99 kW to 96.83 kW in S2, confirming benchmark-consistent and operationally enhanced performance under coordinated voltage support. Full article
(This article belongs to the Special Issue Smart Grid and Sustainable Energy Systems)
Show Figures

Figure 1

25 pages, 3190 KB  
Article
Forecast-Guided KAN-Adaptive FS-MPC for Resilient Power Conversion in Grid-Forming BESS Inverters
by Shang-En Tsai and Wei-Cheng Sun
Electronics 2026, 15(7), 1513; https://doi.org/10.3390/electronics15071513 - 3 Apr 2026
Viewed by 346
Abstract
Grid-forming (GFM) battery energy storage system (BESS) inverters are becoming a cornerstone of resilient microgrids, where severe voltage sags and abrupt operating shifts can challenge both voltage regulation and controller stability. Finite-set model predictive control (FS-MPC) offers fast transient response and multi-objective coordination, [...] Read more.
Grid-forming (GFM) battery energy storage system (BESS) inverters are becoming a cornerstone of resilient microgrids, where severe voltage sags and abrupt operating shifts can challenge both voltage regulation and controller stability. Finite-set model predictive control (FS-MPC) offers fast transient response and multi-objective coordination, yet conventional designs rely on static cost-function weights that are typically tuned offline and may become suboptimal under disturbance-driven regime changes. This paper proposes a forecast-guided KAN-adaptive FS-MPC framework that (i) formulates the inner-loop predictive control in the stationary αβ frame, thereby avoiding PLL dependency and mitigating loss-of-lock risk under extreme sags, and (ii) introduces an Operating Stress Index (OSI) that fuses load forecasts with reserve-margin or percent-operating-reserve signals to quantify grid vulnerability and trigger resilience-oriented control adaptation. A lightweight Kolmogorov–Arnold Network (KAN), parameterized by learnable B-spline edge functions, is embedded as an online weight governor to update key FS-MPC weighting factors in real time, dynamically balancing voltage tracking and switching effort. Experimental validation under high-frequency microgrid scenarios shows that, under a 50% symmetrical voltage sag, the proposed controller reduces the worst-case voltage deviation from 0.45 p.u. to 0.16 p.u. (64.4%) and shortens the recovery time from 35 ms to 8 ms (77.1%) compared with static-weight FS-MPC. In the islanding-like transition case, the proposed method restores the PCC voltage within 18 ms, whereas the static baseline fails to recover within 100 ms. Moreover, the deployed KAN governor requires only 6.2 μs per inference on a 200 MHz DSP, supporting real-time embedded implementation. These results demonstrate that forecast-guided adaptive weighting improves transient resilience and power quality while maintaining DSP-feasible computational complexity. Full article
Show Figures

Figure 1

30 pages, 9462 KB  
Article
Coordinated Planning of Unbalanced Flexible Interconnected Distribution Networks Based on Distributed Optimization
by Jinghua Zhu, Zhaoxi Liu, Fengzhe Dai, Weiliang Ou, Yuanchen Jiao and Yu Xiang
Energies 2026, 19(7), 1769; https://doi.org/10.3390/en19071769 - 3 Apr 2026
Viewed by 212
Abstract
Rapid increases in distributed photovoltaic (PV) penetration have brought additional challenges to distribution network planning and operation. Meanwhile, flexible interconnection devices such as soft open point integrated with battery energy storage system (E-SOP) can significantly enhance the regulatory capability and operational adaptability of [...] Read more.
Rapid increases in distributed photovoltaic (PV) penetration have brought additional challenges to distribution network planning and operation. Meanwhile, flexible interconnection devices such as soft open point integrated with battery energy storage system (E-SOP) can significantly enhance the regulatory capability and operational adaptability of the distribution system and have been widely applied in recent years. First, to improve both economic performance and voltage quality, a coordinated planning method for the multi-region flexible interconnected distribution system based on E-SOP is proposed. Second, with the ongoing growth of interconnected distribution networks, centralized optimization methods exhibit limitations in computational efficiency and privacy protection. To address this, the planning model is decomposed into several subproblems by applying the Alternating Direction Method of Multipliers (ADMM), allowing each region to optimize its local subproblem in a fully distributed manner. Additionally, a Shapley value-based cost allocation mechanism is applied to ensure fair and rational cost distribution among different distribution networks. Finally, case studies are conducted to validate the effectiveness of the proposed method. Case studies show that the proposed method reduces the system’s total annual cost by 14.90% and the electricity purchase cost by 28.61% compared with the pre-planning case. Meanwhile, the maximum voltage imbalance is reduced to within the standard range. These results validate the effectiveness of the proposed method in enhancing both economic efficiency and power quality for flexible interconnected distribution systems. Full article
(This article belongs to the Section D: Energy Storage and Application)
Show Figures

Figure 1

23 pages, 7348 KB  
Article
Improved Sequential Starting of Medium Voltage Induction Motors with Power Quality Optimization Using White Shark Optimizer Algorithm (WSO)
by Amr Refky, Eman M. Abdallah, Hamdy Shatla and Mohammed E. Elfaraskoury
Electricity 2026, 7(2), 33; https://doi.org/10.3390/electricity7020033 - 2 Apr 2026
Viewed by 247
Abstract
Medium voltage induction motors (MVIM) are a key component of numerous industries, such as water treatment plants, sewage discharge stations, and chilled water systems. The starting process for these MV motors is critical as it is associated with a major impact on both [...] Read more.
Medium voltage induction motors (MVIM) are a key component of numerous industries, such as water treatment plants, sewage discharge stations, and chilled water systems. The starting process for these MV motors is critical as it is associated with a major impact on both motor lifetime and power grid quality. In this article, a proposed modified and comprehensive starting scheme of MV three-phase induction motors driving pumps for water stations is introduced. Firstly, the starting performance and its impact on power grid quality will be discussed when all motors are normally started with direct on line connection (DOL), which is already the normal established status. A modified starting scheme based on an optimized coordination of motor starting methods in addition to variable voltage variable frequency drive (VVVFD) drive and control implementation will be discussed. A transition between the starting of variant MV induction motors as well as the starting event coordination principle will be discussed to improve the power quality relative to the obligatory time shift required for the operation. The coordination is based on an algorithm implementation which is achieved using different optimization concepts based on artificial intelligence techniques, properly conducting the transition time in addition to the power delivered by the inverter unit rather than determining the number of DOL and VVVF-implemented motors. A comparison between using the optimized VVVFD soft-starting and the proposed modified scheme is performed, focusing on the power quality improvement rather than optimizing the cost function. The modified scheme is simulated using ETAP power station for brief analysis and study of load flow rather than the complete inspection and power quality assessment. Full article
Show Figures

Figure 1

Back to TopTop