Sign in to use this feature.

Years

Between: -

Subjects

remove_circle_outline
remove_circle_outline
remove_circle_outline
remove_circle_outline
remove_circle_outline
remove_circle_outline
remove_circle_outline
remove_circle_outline
remove_circle_outline

Journals

remove_circle_outline
remove_circle_outline
remove_circle_outline
remove_circle_outline
remove_circle_outline
remove_circle_outline
remove_circle_outline
remove_circle_outline
remove_circle_outline
remove_circle_outline
remove_circle_outline
remove_circle_outline
remove_circle_outline

Article Types

Countries / Regions

remove_circle_outline
remove_circle_outline
remove_circle_outline
remove_circle_outline
remove_circle_outline
remove_circle_outline
remove_circle_outline
remove_circle_outline

Search Results (2,095)

Search Parameters:
Keywords = venomics

Order results
Result details
Results per page
Select all
Export citation of selected articles as:
22 pages, 16881 KB  
Article
Venom-Derived Proteins from Lonomia obliqua Modulate Cytoskeletal Regulators and Inflammatory Responses in Human Chondrocytes
by Miryam Paola Alvarez-Flores, Amanda Teixeira de Melo, Renata Nascimento Gomes, Thatiana Corrêa de Melo, Douglas Souza Oliveira, Marcelo Medina de Souza, Carlos DeOcesano-Pereira, Mauricio Barbugiani Goldfeder, Fernanda Faria and Ana Marisa Chudzinski-Tavassi
Int. J. Mol. Sci. 2026, 27(2), 934; https://doi.org/10.3390/ijms27020934 (registering DOI) - 17 Jan 2026
Abstract
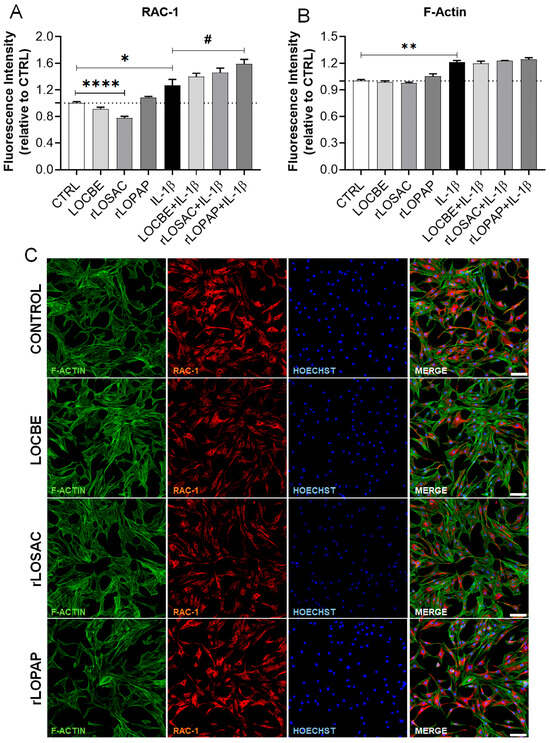
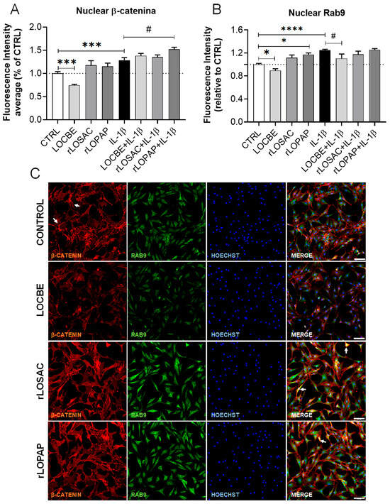
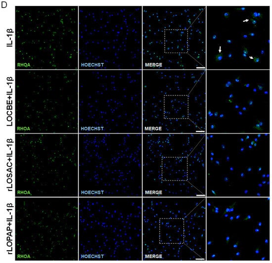
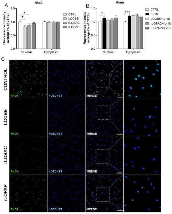
Osteoarthritis (OA) is a degenerative joint disease characterized by progressive cartilage loss, extracellular matrix degradation, chondrocyte apoptosis, and elevated inflammatory mediators. Chondrocytes respond to IL-1β and other inflammatory signals by secreting cytokines and activating transcriptional pathways that perpetuate inflammation. Because current therapies do [...] Read more.
Osteoarthritis (OA) is a degenerative joint disease characterized by progressive cartilage loss, extracellular matrix degradation, chondrocyte apoptosis, and elevated inflammatory mediators. Chondrocytes respond to IL-1β and other inflammatory signals by secreting cytokines and activating transcriptional pathways that perpetuate inflammation. Because current therapies do not prevent OA progression, bioactive compounds with cytoprotective and immunomodulatory activity are of considerable interest. Lonomia obliqua bristle extract (LOCBE) and its recombinant proteins rLOPAP and rLOSAC exhibit cytoprotective, proliferative, and antioxidant effects in mammalian cells, as well as the ability to influence cytoskeletal dynamics. Given the importance of Rac-1, RhoA, Rab9, and β-catenin in chondrocyte function and cartilage homeostasis, we evaluated LOCBE, rLOPAP, and rLOSAC in human chondrocytes stimulated or not with IL-1β. LOCBE and rLOPAP induced IL-6 and IL-8 secretion, although at lower levels than IL-1β. LOCBE exerts a cytoprotective effect in IL-1β-treated chondrocytes and reduces β-catenin, RhoA, and Rab9 expression without affecting NF-κB p65 translocation. rLOPAP increased mitochondrial activity, cytokine secretion, Rab9 expression, and membrane-associated β-catenin, and under inflammatory conditions, enhanced Rac-1 levels. In contrast, rLOSAC did not induce inflammatory cytokines and decreased RhoA and Rac-1 expression while increasing membrane-associated β-catenin. These findings suggest that L. obliqua extract and its derived-proteins rLOPAP and rLOSAC modulate cytoskeletal regulatory pathways and inflammatory responses in chondrocytes, supporting their potential as therapeutic leads for targeting mechanisms relevant to OA progression. Full article
Show Figures

Figure 1

3 pages, 437 KB  
Comment
The Helix Ring Peptide U11 from the Venom of the Ant, Tetramorium bicarinatum, Acts as a Putative Pore-Forming Toxin, Not a New Kv1.3 Channel Blocker. Comment on Boy et al. A New Kv1.3 Channel Blocker from the Venom of the Ant Tetramorium bicarinatum. Toxins 2025, 17, 379
by Steve Peigneur, Diogo Tibery and Jan Tytgat
Toxins 2026, 18(1), 44; https://doi.org/10.3390/toxins18010044 - 15 Jan 2026
Viewed by 31
Abstract
Boy et al [...] Full article
(This article belongs to the Special Issue Unlocking the Deep Secrets of Toxins)
Show Figures

Figure 1

10 pages, 2204 KB  
Case Report
Holistic Therapy in a Patient with Necrotic Ulcer Caused by the Bite of Brazilian Wandering Spider: A Case Report of Challenging Treatment with Combined Therapies
by Anna Hepa-Banasik, Magdalena Szatan, Anna Słaboń, Jarosław Łach, Artur Wielgórecki, Katarzyna Czerny-Bednarczyk and Wojciech Łabuś
J. Clin. Med. 2026, 15(2), 693; https://doi.org/10.3390/jcm15020693 - 15 Jan 2026
Viewed by 60
Abstract
Hard-to-heal wounds remain a significant challenge for healthcare professionals, particularly in aging populations. Although most chronic wounds are associated with diabetes or chronic venous insufficiency, rare etiologies should also be considered. One such cause is envenomation by Phoneutria spp. (native to South America, [...] Read more.
Hard-to-heal wounds remain a significant challenge for healthcare professionals, particularly in aging populations. Although most chronic wounds are associated with diabetes or chronic venous insufficiency, rare etiologies should also be considered. One such cause is envenomation by Phoneutria spp. (native to South America, rare in Europe). Their venom contains potent neurotoxins. While systemic manifestations are more commonly reported, localized necrotic skin lesions may also occur. This case report presents a rare chronic wound following a suspected Phoneutria spider bite and highlights the importance of an individualized, multimodal treatment approach. A 61-year-old male patient with a progressive thigh wound following a spider bite sustained during work. Despite initial self-treatment and pharmacotherapy the wound deteriorated. The patient was admitted to the authors’ facility, where surgical treatment included necrosectomy and a sandwich graft using an acellular dermal matrix combined with a split-thickness skin graft. Adjunctive therapies included negative pressure wound therapy and hyperbaric oxygen therapy. After discharge, outpatient wound care was continued. Treatment was monitored with photographic documentation and serial microperfusion measurements. Complete wound closure was achieved after 4 months of specialized therapy. Management of chronic wounds requires a multidisciplinary and individualized approach with surgical intervention, advanced wound care and specialized outpatient follow-up. Full article
(This article belongs to the Section Dermatology)
Show Figures

Figure 1

70 pages, 1517 KB  
Systematic Review
Italian Evidence-Based Clinical Recommendations on the Appropriateness of Prescriptions and Diagnostic Tests in Pediatric Allergology: Focus on Anaphylaxis, Drug Allergy and Hymenoptera Venom Allergy
by Valentina Fainardi, Matteo Riccò, Rachele Antignani, Simona Bellodi, Enrico Vito Buono, Mauro Calvani, Roberta Carbone, Fabio Cardinale, Elena Chiappini, Maria Angiola Crivellaro, Daniela Cunico, Massimiliano Esposito, Amelia Licari, Michele Miraglia Del Giudice, Maria Marsella, Iria Neri, Rita Nocerino, Diego Peroni, Cristina Piersantelli, Giuseppe Pingitore, Giuseppe Squazzini, Maria Angela Tosca, Carlo Caffarelli and Susanna Espositoadd Show full author list remove Hide full author list
J. Clin. Med. 2026, 15(2), 678; https://doi.org/10.3390/jcm15020678 - 14 Jan 2026
Viewed by 97
Abstract
Background/Objectives: Evidence-based recommendations are vital in healthcare to standardize care, reduce variability, and improve patient outcomes. In children, anaphylaxis, allergy to antibiotics, and hymenoptera venom allergy are among the commonest reasons for allergological evaluation. This work was intended to optimize the prescriptions for [...] Read more.
Background/Objectives: Evidence-based recommendations are vital in healthcare to standardize care, reduce variability, and improve patient outcomes. In children, anaphylaxis, allergy to antibiotics, and hymenoptera venom allergy are among the commonest reasons for allergological evaluation. This work was intended to optimize the prescriptions for allergological evaluation and for the related diagnostic tests with the aim of improving the management of children with allergic diseases and promoting resource efficiency. Methods: A systematic literature review of the literature was performed to formulate recommendations on the diagnostic management of children with anaphylaxis, drug allergy, and hymenoptera venom allergy. Results: Effective management of anaphylaxis involves rapid assessment and specialist follow-up to identify triggers, prevent recurrence, and ensure patients and caregivers are educated and equipped with an adrenaline auto-injector. Integrating skin testing, specific serological assays, and oral provocation tests into the diagnostic process for children with suspected beta-lactam allergy enhances diagnostic accuracy and minimizes unnecessary avoidance of first-line antibiotics. Children and adolescents with systemic reactions to hymenopteran stings should be referred to an allergy specialist for diagnosis, risk assessment, management education, and adrenaline prescription. Conclusions: These recommendations may enhance care quality, minimize inappropriate prescriptions, and support standardized methods of diagnosis of allergological diseases in children. Full article
(This article belongs to the Section Clinical Pediatrics)
Show Figures

Figure 1

11 pages, 472 KB  
Review
Autopsy-Proven Snakebite Envenoming Deaths: A Review of Forensic and Pathological Evidence
by Matteo Antonio Sacco, Saverio Gualtieri, Aurora Princi and Isabella Aquila
Forensic Sci. 2026, 6(1), 2; https://doi.org/10.3390/forensicsci6010002 - 13 Jan 2026
Viewed by 113
Abstract
Background/Objectives: Snakebite envenoming remains a critical yet frequently under-recognized cause of mortality in many parts of the world, particularly in tropical and rural areas where access to timely medical care and accurate post-mortem investigation is limited. While clinical and epidemiological data on [...] Read more.
Background/Objectives: Snakebite envenoming remains a critical yet frequently under-recognized cause of mortality in many parts of the world, particularly in tropical and rural areas where access to timely medical care and accurate post-mortem investigation is limited. While clinical and epidemiological data on snakebites have been extensively studied, the forensic characterization of fatal envenomations remains fragmentary and inconsistently documented. This review aims to synthesize the existing literature on autopsy-confirmed snakebite deaths, focusing on the pathological and toxicological evidence that supports cause-of-death determinations in forensic settings. Methods: A comprehensive search of the PubMed NCBI databases identified nine relevant studies, including case reports, retrospective analyses, and systematic reviews. Results: Across these reports, a range of lethal mechanisms were identified, including venom-induced consumption coagulopathy (VICC), acute renal failure (frequently in the setting of rhabdomyolysis and acute tubular necrosis), neurotoxic respiratory arrest, multi-organ necrosis, and myocardial infarction. Histological findings frequently revealed glomerular and tubular necrosis, pulmonary edema and/or hemorrhage, pituitary and adrenal hemorrhage, and cerebral ischemic changes. Toxicological confirmation was achieved in several cases using ELISA and liquid chromatography–mass spectrometry (LC–MS/MS), underscoring the importance of biochemical validation in post-mortem diagnosis and the value of analytical tools beyond ELISA (e.g., immunoaffinity LC–MS/MS, venom-specific immunohistochemistry, zymography for SVMP activity). Conclusions: Our findings highlight the variability in venom effects across snake families—particularly Viperidae, Elapidae, and Lamprophiidae/Atractaspididae—and emphasize the indispensable role of forensic autopsy in distinguishing snakebite envenoming from other causes of sudden or unexplained death. However, significant limitations persist, including inconsistent autopsy protocols, lack of species-specific venom assays, and poor integration of toxicological methods in routine forensic practice. Addressing these gaps through standardized forensic guidelines and improved access to diagnostic tools is essential for enhancing the accuracy of death investigations in envenoming-endemic regions. Full article
Show Figures

Figure 1

14 pages, 576 KB  
Article
Cathelicidin-like Peptide for Resistant Acinetobacter baumannii Control
by Elizabete de Souza Cândido, Danieli Fernanda Buccini, Elizangela de Barros Miranda, Regina Meneses Gonçalves, Amanda Loren de Oliveira Brandão, Valentina Nieto-Marín, Ana Paula Ferreira Leal, Samilla Beatriz Rezende, Marlon Henrique Cardoso and Octavio Luiz Franco
Antibiotics 2026, 15(1), 77; https://doi.org/10.3390/antibiotics15010077 - 12 Jan 2026
Viewed by 117
Abstract
The growing global threat of antimicrobial resistance (AMR), particularly in cutaneous wound infections, represents a significant clinical and economic challenge. Biofilm formation by multidrug-resistant pathogens, such as Acinetobacter baumannii, often complicates healing and leads to therapeutic failure. Antimicrobial peptides (AMPs) are a [...] Read more.
The growing global threat of antimicrobial resistance (AMR), particularly in cutaneous wound infections, represents a significant clinical and economic challenge. Biofilm formation by multidrug-resistant pathogens, such as Acinetobacter baumannii, often complicates healing and leads to therapeutic failure. Antimicrobial peptides (AMPs) are a promising alternative to conventional antibiotics due to their potent membrane-disrupting mechanism of action and lower propensity to induce resistance. Background/Objectives: This study aimed to evaluate the antibacterial, antibiofilm, and in vivo efficacy of four snake venom-derived cathelicidin-like peptides—Btn (15-34) and BotrAMP14 from Bothrops atrox, and Ctn (15-34) and CrotAMP14 from Crotalus durissus—against multidrug-resistant A. baumannii, Escherichia coli, and Pseudomonas aeruginosa clinical isolates from skin infections, with emphasis on A. baumannii, a WHO priority pathogen. Methods: Minimal Inhibitory Concentration (MIC), Minimal Bactericidal Concentration (MBC), and Minimal Biofilm Inhibitory Concentration (MBIC) were determined against A. baumannii, Escherichia coli, and Pseudomonas aeruginosa. Time-kill kinetics, hemolytic activity, and cytotoxicity assays were performed. A murine skin wound infection model was established to evaluate in vivo antibacterial efficacy and safety. Results: MIC/MBC values ranged from 0.78 to 25 µM against planktonic cells. In comparison, MBIC ranged from 1.56 to 12.5 µM against biofilms. BotrAMP14 eradicated A. baumannii within 4 min, while CrotAMP14 achieved bactericidal action in 20 min at 1.56 µM. Both peptides exhibited no hemolytic activity up to 128 µM and low cytotoxicity (IC50 > 128 µM). In vivo, BotrAMP14 and CrotAMP14 demonstrated significant antibacterial activity at 24 h and 48 h post-infection, respectively, surpassing that of meropenem. Conclusions: These findings suggest that BotrAMP14 and CrotAMP14 are promising topical antimicrobial agents for managing multidrug-resistant skin infections and may help address the urgent need for alternative therapies against antibiotic-resistant pathogens. Full article
Show Figures

Graphical abstract

23 pages, 6607 KB  
Article
Crotoxin B from the South American Rattlesnake Crotalus vegrandis Blocks Voltage-Gated Calcium Channels Independent of Its Intrinsic Catalytic Activity
by Markus Eicheldinger, Erick Miranda-Laferte, Francisco Castilla, Nadine Jordan, Beatrix Santiago-Schübel and Patricia Hidalgo
Toxins 2026, 18(1), 36; https://doi.org/10.3390/toxins18010036 - 10 Jan 2026
Viewed by 162
Abstract
Neurotoxicity following South American Crotalus rattlesnake bite is primarily caused by crotoxin, the most abundant component in their venom. Despite the central role of voltage-gated calcium channels (CaV) in neurotransmission, direct targetability by crotoxin has been poorly explored. Crotoxin is a [...] Read more.
Neurotoxicity following South American Crotalus rattlesnake bite is primarily caused by crotoxin, the most abundant component in their venom. Despite the central role of voltage-gated calcium channels (CaV) in neurotransmission, direct targetability by crotoxin has been poorly explored. Crotoxin is a non-covalent heterodimer formed by an acidic subunit (CA) and a basic toxic phospholipase A2 subunit (CB). Here, we chromatographically isolated the CB subunit from Crotalus vegrandis and studied its effect on CaV heterologously expressed in tsA201 cells using the whole-cell patch-clamp technique. Mass spectrometry analysis identified a protein that matched with 97% sequence coverage the CBc isoform from Crotalus durissus terrificus. Isolated CB exhibited moderate phospholipase activity that was not correlated to its cytotoxic effect on cultured tsA201 cells. Using Ba2+ as a charge carrier to prevent the enzymatic activity, we found that CB inhibited currents mediated by the N-type CaV2.2 and CaV1.2 L-type calcium channels, in a dose–dependent manner, with higher potency for the latter, and negligible changes in the voltage dependence of channel activation. Our results reveal a novel phospholipase-independent biological activity and a molecular target of CB providing new insights into the pathophysiology of Crotalus snakebite envenoming with potential clinical therapeutic implications. Full article
Show Figures

Figure 1

5 pages, 214 KB  
Editorial
Animal Venoms for Drug Discovery: A Constantly Evolving Research Field
by Ziad Fajloun, Rabih Roufayel and Mohamad Rima
Toxins 2026, 18(1), 30; https://doi.org/10.3390/toxins18010030 - 8 Jan 2026
Viewed by 184
Abstract
Animal venoms, complex mixtures of molecules refined over thousands of years of evolution, represent far more than a simple defense or predatory system in venomous animals. [...] Full article
(This article belongs to the Special Issue Animals Venom in Drug Discovery: A Valuable Therapeutic Tool)
34 pages, 3177 KB  
Review
Scorpion Venom Neurotoxins: Molecular Diversity, Mechanisms, and Drug Scaffolds
by Yun Huang, Peter Muiruri Kamau, Jiamin Wang, Mingyue Gao and Bowen Li
Toxins 2026, 18(1), 25; https://doi.org/10.3390/toxins18010025 - 1 Jan 2026
Viewed by 752
Abstract
Venom is a key evolutionary innovation of venomous organisms in the long-term process of survival adaptation. As one of the oldest arthropods, scorpions produce venom rich in bioactive peptides that also constitute a valuable pharmacological resource. Omics-driven discovery and structural biology have expanded [...] Read more.
Venom is a key evolutionary innovation of venomous organisms in the long-term process of survival adaptation. As one of the oldest arthropods, scorpions produce venom rich in bioactive peptides that also constitute a valuable pharmacological resource. Omics-driven discovery and structural biology have expanded the peptide catalog and clarified structure–function principles across disulfide-bridged (DBPs) and non-disulfide-bridged peptides (NDBPs). Within this arsenal, ion-channel targeting neurotoxins predominantly modulate Nav, Kv, Calcium, Chloride, and TRP channels to achieve predation, defense, and competition. Owing to their unique mechanisms of action and significant therapeutic potential, scorpion venom peptides have attracted sustained interest as leads and scaffolds for drug development. This review synthesizes current knowledge of scorpion venom composition, with an emphasis on the pivotal role of neurotoxins, covering their molecular diversity, structural features, and modes of ion-channel modulation, as well as emerging applications in disease treatment. Full article
(This article belongs to the Special Issue Toxins from Venoms and Poisons)
Show Figures

Figure 1

30 pages, 9748 KB  
Article
On the Effect of Melittin on Surface Properties of Erythrocyte and Mitochondrial Membranes
by Virjinia Doltchinkova, Victoria Vitkova, Meglena Kitanova, Milena Shkodrova, Siya Lozanova, Avgust Ivanov and Chavdar Roumenin
Membranes 2026, 16(1), 11; https://doi.org/10.3390/membranes16010011 - 31 Dec 2025
Viewed by 332
Abstract
Many biomedical applications require a detailed understanding of the action of antimicrobial peptides on biological membranes. The cationic hemolytic peptide melittin, a major component of European honey bee (Apis mellifera) venom, is considered a model for elucidating lipid–protein interactions that are [...] Read more.
Many biomedical applications require a detailed understanding of the action of antimicrobial peptides on biological membranes. The cationic hemolytic peptide melittin, a major component of European honey bee (Apis mellifera) venom, is considered a model for elucidating lipid–protein interactions that are important for the function of biological systems. Here, we address the surface properties of human erythrocytes and rat liver mitochondrial membranes under in vitro melittin treatment. These membranes are negatively charged at neutral pH and represent primary targets of melittin’s effects in the onset of inflammatory diseases. The correlation between the functional activity of membrane systems and their surface electrical charge was assessed using microelectrophoresis, hemolysis assays, membrane transport measurements, lipid peroxidation analysis, and fluorescence microscopy. A mechanistic hypothesis for the divergent effects of sub-lytic, pre-pore doses of melittin on erythrocytes and mitochondria is discussed. At low concentrations, melittin interacts electrostatically with erythrocyte membranes, resulting in altered proton transport through the Band 3 protein. Melittin also induces changes in erythrocyte morphology and malondialdehyde content, as well as aggregation of mitochondrial vesicles. The electrokinetic mechanism of melittin action, associated with membrane stability, provides a novel perspective on its potential relevance to biomedical applications. Full article
(This article belongs to the Section Biological Membranes)
Show Figures

Figure 1

16 pages, 1409 KB  
Article
Scorpion Venom-Derived Peptides: A New Weapon Against Carbapenem-Resistant Acinetobacter baumannii
by Carla Capasso, Carla Zannella, Rosa Giugliano, Annalisa Chianese, Alessandra Monti, Federica Donadio, Emanuela Esposito, Gerardo Marino, Nunzianna Doti, Anna De Filippis and Massimiliano Galdiero
Microorganisms 2026, 14(1), 68; https://doi.org/10.3390/microorganisms14010068 - 28 Dec 2025
Viewed by 345
Abstract
Acinetobacter baumannii (A. baumannii) is an opportunistic pathogen associated with healthcare-related infections and is of particular concern due to its high level of antibiotic resistance and its ability to form biofilms. The global emergence of carbapenem-resistant A. baumannii highlights the urgent [...] Read more.
Acinetobacter baumannii (A. baumannii) is an opportunistic pathogen associated with healthcare-related infections and is of particular concern due to its high level of antibiotic resistance and its ability to form biofilms. The global emergence of carbapenem-resistant A. baumannii highlights the urgent need for alternative therapeutic strategies. This study investigated the antibacterial and antibiofilm activities of two scorpion venom-derived peptides, pantinin-1 and pantinin-2, against a reference strain and a clinical isolate of A. baumannii. We found that both peptides, in the non-cytotoxic concentration range, have strong bactericidal activity, showing a minimum inhibitory concentration (MIC) of 6.25 μM and 12.5 μM for pantinin 1 and 2, respectively. Scanning electron microscopy (SEM) analysis showed that the peptides cause extensive damage to the bacterial membrane. Furthermore, both peptides showed potent antibiofilm activity, inhibiting adhesion and maturation, arresting biofilm expansion, and reducing the expression of key biofilm-associated genes (bap, pgaA, and smpA). Altogether, these findings indicate that pantinin-1 and pantinin-2 act through a dual mechanism, combining bactericidal and antivirulence activities. Their strong efficacy at low micromolar concentrations, together with low cytotoxicity, underscores their potential as innovative therapeutic candidates against infections caused by carbapenem-resistant, biofilm-forming A. baumannii. Full article
(This article belongs to the Special Issue Potential Antimicrobial Synergistic Interactions of Natural Products)
Show Figures

Figure 1

23 pages, 6686 KB  
Article
Venom Proteins of the Firefly Pyrocoelia analis Revealed by Transcriptome Analysis
by Guohao Liu, Chengquan Cao, Liang Chen, Rui Huang, Long Li, Er Meng, Changjun Liu and Canwei Du
Toxins 2026, 18(1), 18; https://doi.org/10.3390/toxins18010018 - 27 Dec 2025
Viewed by 293
Abstract
Fireflies, which predominantly prey on various mollusks such as small snails and slugs, are renowned for their unique bioluminescence. Firefly toxins—particularly Lucibufagins (LBGs), which target the α-subunit of the sodium–potassium pump protein (ATPα)—play a crucial role in their survival strategies. However, the types [...] Read more.
Fireflies, which predominantly prey on various mollusks such as small snails and slugs, are renowned for their unique bioluminescence. Firefly toxins—particularly Lucibufagins (LBGs), which target the α-subunit of the sodium–potassium pump protein (ATPα)—play a crucial role in their survival strategies. However, the types and functions of venom proteins in fireflies remain to be elucidated. In this study, transcriptome sequencing was employed on the larval head of Pyrocoelia analis larvae, through which transcripts encoding several putative venom proteins were identified, including phospholipase A1/A2, 5′-nucleotidase, cysteine-rich secretory proteins (CRISPs), and insulin-like peptides. Structural comparison revealed that venom proteins in fireflies exhibited high sequence and structural similarity with venom proteins from various venomous animals (e.g., snakes, scorpions, spiders, and cone snails). These venom proteins may exert synergistic effects through multiple mechanisms, such as neurotoxicity, metabolic interference, and cytotoxicity, thereby playing an essential role in mollusk predation and defense against predators. Our study not only analyzes the complexity and uniqueness of Py. analis venom proteins but also provides a robust foundation for further exploration of the ecological adaptability and evolutionary mechanisms of these venom proteins. Full article
(This article belongs to the Section Animal Venoms)
Show Figures

Figure 1

18 pages, 2088 KB  
Article
Exploring Spiders Without Venom as New Sources of Peptidase Inhibitors
by Jefferson O. Silva, Ana Carolina O. Silva, Rodrigo Valladão, Oscar Bento Neto, Vinicius Carius de Souza, Clelia Ferreira, Walter Ribeiro Terra and Adriana Rios Lopes
Int. J. Mol. Sci. 2026, 27(1), 186; https://doi.org/10.3390/ijms27010186 - 24 Dec 2025
Viewed by 267
Abstract
Peptidases constitute at least 2% of genes in living organisms and participate in nearly all physiological processes across life forms. Conversely, peptidase inhibitors are essential for regulating proteolytic activity and have been widely applied. Combining high-throughput sequencing of novel peptidase inhibitor sources with [...] Read more.
Peptidases constitute at least 2% of genes in living organisms and participate in nearly all physiological processes across life forms. Conversely, peptidase inhibitors are essential for regulating proteolytic activity and have been widely applied. Combining high-throughput sequencing of novel peptidase inhibitor sources with molecular modeling and drug design currently represents an efficient strategy for developing new molecules. Venomous spiders harbor a wide array of peptidase inhibitors in both their venom and digestive system. However, biochemical and transcriptomic investigations of non-venomous spiders (Uloboridae) remain recent and scarce. Here, transcriptomic and biochemical analyses of the Uloboridae spider Zosis geniculata’s digestive midgut diverticula (MD) revealed that this species exhibited a digestive enzyme profile similar to that of other spiders. Furthermore, the MD transcriptome identified 19 peptidase inhibitors belonging to six inhibitor families. Serine peptidase inhibitors were the most abundant and diverse, while metallopeptidases represented the main proteolytic enzymes, suggesting that these inhibitors may have evolved to counteract prey-derived peptidases. Inhibitory assays using trypsin from potential insect prey confirmed this activity. The diversity and abundance of these molecules highlight Uloboridae spiders as promising novel sources of proteolytic inhibitors. Full article
(This article belongs to the Section Biochemistry)
Show Figures

Figure 1

16 pages, 2931 KB  
Article
Oral Nano-Delivery of Crotoxin Modulates Experimental Ulcerative Colitis in a Mouse Model of Maximum Acute Inflammatory Response
by Raquel Guedes de Oliveira Brito, Fernanda Narangeira de Araujo Neves, Larissa Ferreira de Almeida, Bruna Cristina Favoretto, Wafa Hanna Koury Cabrera, Nancy Starobinas, Jamile Macedo Garcia, Natália Coelho Couto de Azevedo Fernandes, José Luiz de Souza Lopes, Marcia Carvalho de Abreu Fantini, Pedro Leonidas Oseliero Filho, Olga Martinez Ibañez, Osvaldo Augusto Sant’Anna, Solange Massa and Orlando Garcia Ribeiro
Int. J. Mol. Sci. 2026, 27(1), 185; https://doi.org/10.3390/ijms27010185 - 24 Dec 2025
Viewed by 245
Abstract
The incorporation of drugs into nanostructured silica has proven to be an effective strategy for delaying drug release, protecting against enzymatic degradation, and enhancing therapeutic efficacy. Specifically, crotoxin, a component derived from the venom of Crotalus durissus terrificus, exhibits notable analgesic and [...] Read more.
The incorporation of drugs into nanostructured silica has proven to be an effective strategy for delaying drug release, protecting against enzymatic degradation, and enhancing therapeutic efficacy. Specifically, crotoxin, a component derived from the venom of Crotalus durissus terrificus, exhibits notable analgesic and immunomodulatory properties. Previous studies have demonstrated that encapsulating crotoxin within SBA-15 nanostructured mesoporous silica not only reduces its toxicity and enhances its analgesic effects but also enables effective oral administration. Given its promising efficacy and the expanding interest in its application across various experimental models and potential therapeutic uses, this study aimed to conduct a detailed analysis of the physicochemical properties of crotoxin when incorporated into SBA-15 silica. Following characterization, the crotoxin–SBA-15 complex was orally administered to mice in an experimental model of ulcerative colitis (UC). The most widely adopted experimental model for studying UC involves the administration of dextran sodium sulfate (DSS) in drinking water to induce colonic inflammation in susceptible animals. In this study, we hypothesized that crotoxin incorporated into ordered mesoporous silica (SBA-15) could modulate DSS-induced UC. Crotoxin was successfully incorporated into SBA-15 and administered orally, as its physicochemical properties supported this route of delivery. Mice received the crotoxin–SBA-15 complex either at the onset of UC induction or on days 1 and 4 after DSS exposure. Seven days after the start of DSS administration, we observed a substantial reduction (approximately 50%) in Disease Activity Index (DAI) scores, accompanied by marked improvements in the histopathological features of the colon. These findings indicate for the first time that crotoxin incorporated into SBA-15 exhibits significant therapeutic potential in the treatment of experimentally induced ulcerative colitis. Full article
Show Figures

Figure 1

16 pages, 11474 KB  
Article
A Scorpion Peptide Exerts Selective Anti-Leukemia Effects Through Disrupting Cell Membranes and Triggering Bax/Bcl-2-Related Apoptosis Pathway
by Xiaoping Dong, Siwei Yi, Yaqin Yang, Yushuo Wang, Lingxiang Wang, Jingjing Huang, Yong Zeng and Zhonghua Liu
Biomolecules 2025, 15(12), 1751; https://doi.org/10.3390/biom15121751 - 18 Dec 2025
Viewed by 469
Abstract
Numerous modern scientific studies have demonstrated that animal venoms harbor a wealth of diverse anticancer active components, serving as a valuable resource for the development of natural antitumor drugs. AI-based computation and prediction models enable rapid screening of extensive active peptides. In this [...] Read more.
Numerous modern scientific studies have demonstrated that animal venoms harbor a wealth of diverse anticancer active components, serving as a valuable resource for the development of natural antitumor drugs. AI-based computation and prediction models enable rapid screening of extensive active peptides. In this study, the anticancer activity of seven peptides was predicted using our previous deep learning model. Further verification experiments confirmed that Lpep3 can selectively and efficiently inhibit the growth of leukemia cells. Electron microscopy observations revealed cell shrinkage in morphology and honeycomb-like perforations on the cell membrane in the treated group. It is hypothesized that high-concentration peptides disrupt the cell membrane and increase cell permeability, which was confirmed by trypan blue staining and Calcein-AM/PI double-staining assays. Lpep3 induces the release of lactate dehydrogenase (LDH) and ATP in a concentration-dependent manner, further suggesting that this peptide disrupts the cell membrane. In addition, although Lpep3 does not affect the cell cycle of MV-4-11, it can induce cell apoptosis. Western blotting and RT-qPCR results showed that compared with the control group, the expression levels of Bax were upregulated, while the expression level of Bcl-2 protein was downregulated in the Lpep3 group. In vivo experiments demonstrated that Lpep3 has good biological safety, and compared with the control group, the Lpep3 group could inhibit the growth of tumor cells in mice. Collectively, Lpep3 is characterized by high potency and specificity and may serve as a promising lead compound for the development of anti-leukemia drugs. Full article
(This article belongs to the Section Natural and Bio-derived Molecules)
Show Figures

Figure 1

Back to TopTop