Sign in to use this feature.

Years

Between: -

Subjects

remove_circle_outline
remove_circle_outline
remove_circle_outline
remove_circle_outline
remove_circle_outline
remove_circle_outline
remove_circle_outline
remove_circle_outline
remove_circle_outline

Journals

Article Types

Countries / Regions

Search Results (323)

Search Parameters:
Keywords = variational empirical mode decomposition

Order results
Result details
Results per page
Select all
Export citation of selected articles as:
21 pages, 4815 KB  
Article
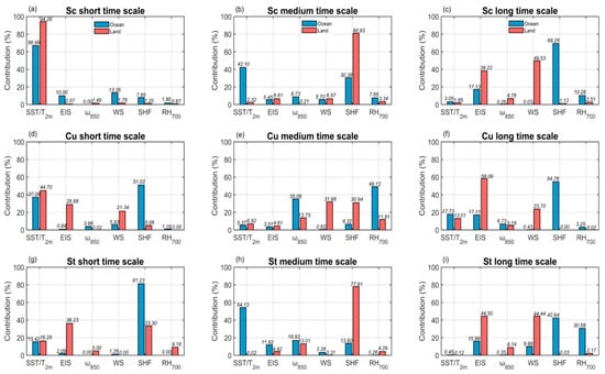
Global Low Clouds Evolution and Their Meteorological Drivers Across Multiple Timescales
by Yize Li, Jinming Ge, Yue Hu, Ziyang Xu, Jiajing Du and Qingyu Mu
Remote Sens. 2025, 17(24), 4045; https://doi.org/10.3390/rs17244045 - 17 Dec 2025
Abstract
Low clouds significantly influence Earth’s radiation budget, but their climate feedback remains highly uncertain due to complex interactions with meteorological conditions across spatial and temporal scales. The cloud controlling factor framework is widely used to link meteorological variables with cloud properties. However, most [...] Read more.
Low clouds significantly influence Earth’s radiation budget, but their climate feedback remains highly uncertain due to complex interactions with meteorological conditions across spatial and temporal scales. The cloud controlling factor framework is widely used to link meteorological variables with cloud properties. However, most studies assume a static, linear relationship, potentially obscuring the timescale-dependent responses. In this study, we apply the Ensemble Empirical Mode Decomposition method to ISCCP-H cloud observations and ERA5 data (1987–2016) to isolate low cloud amount across multiple intrinsic timescales and trends over global land and ocean. The trends show a nonlinear increase in stratocumulus (Sc) and a significant nonlinear decline in cumulus (Cu), while stratus (St) exhibits weaker trends. We categorize timescales short (≤1 year) for annual variations, medium (1–8 years) for interannual variability such as ENSO, and long (>8 years) for decadal and longer-term climate changes. It is found that Sc and Cu over land are primarily influenced by near-surface heating, while sea surface temperature and surface sensible heat flux (SHF) dominate over ocean at short timescales. SHF becomes dominant over land at medium timescales, largely reflecting ENSO-related induced surface anomalies. At long timescales, atmospheric stability and wind speed influence continental clouds, while SHF remains dominant over ocean. Trend components reveal that Sc and Cu are most sensitive to temperature changes, whereas St responds to mid-level humidity over ocean and SHF over land. These findings underscore the importance of timescale-dependent cloud–meteorology relationships to improve cloud parameterizations and reduce climate projection uncertainties. Overall, our results demonstrate that low cloud variability and trends cannot be explained by a single linear mechanism but instead arise from distinct meteorological controls that change across timescales, cloud types, and surface regimes. Full article
Show Figures

Figure 1

23 pages, 4116 KB  
Article
A Novel Decomposition–Integration-Based Transformer Model for Multi-Scale Electricity Demand Prediction
by Xiang Yu, Dong Wang, Manlin Shen, Yong Deng, Haoyue Liu, Qing Liu, Luyang Hou and Qiangbing Wang
Electronics 2025, 14(24), 4936; https://doi.org/10.3390/electronics14244936 - 16 Dec 2025
Abstract
The accurate forecasting of electricity sales volumes constitutes a critical task for power system planning and operational management. Nevertheless, subject to meteorological perturbations, holiday effects, exogenous economic conditions, and endogenous grid operational metrics, sales data frequently exhibit pronounced volatility, marked nonlinearities, and intricate [...] Read more.
The accurate forecasting of electricity sales volumes constitutes a critical task for power system planning and operational management. Nevertheless, subject to meteorological perturbations, holiday effects, exogenous economic conditions, and endogenous grid operational metrics, sales data frequently exhibit pronounced volatility, marked nonlinearities, and intricate interdependencies. This inherent complexity compounds modeling challenges and constrains forecasting efficacy when conventional methodologies are applied to such datasets. To address these challenges, this paper proposes a novel decomposition–integration forecasting framework. The methodology first applies Variational Mode Decomposition (VMD) combined with the Zebra Optimization Algorithm (ZOA) to adaptively decompose the original data into multiple Intrinsic Mode Functions (IMFs). These IMF components, each capturing specific frequency characteristics, demonstrate enhanced stationarity and clearer structural patterns compared to the raw sequence, thus providing more representative inputs for subsequent modeling. Subsequently, an improved RevInformer model is employed to separately model and forecast each IMF component, with the final prediction obtained by aggregating all component forecasts. Empirical verification on an annual electricity sales dataset from a commercial building demonstrates the proposed method’s effectiveness and superiority, achieving Mean Absolute Error (MAE), Root Mean Squared Error (RMSE), and Mean Squared Percentage Error (MSPE) values of 0.044783, 0.211621, and 0.074951, respectively—significantly outperforming benchmark approaches. Full article
Show Figures

Figure 1

27 pages, 2810 KB  
Article
Research on Regional Variations in Potato Price Fluctuations and Inter-Regional Transmission Mechanisms in China
by Hongwei Lu, Tingting Li, Ruoshi Hao, Zixuan Liu, Mingjie Gao and Junhong Chen
Foods 2025, 14(23), 4135; https://doi.org/10.3390/foods14234135 - 2 Dec 2025
Viewed by 326
Abstract
Potatoes, possessing the characteristics of being suitable for food crop, vegetable, and fodder use, have become an important supplementary product for ensuring food security and vegetable supply. Their price fluctuations play a significant role in regulating production and consumption. Against the backdrop of [...] Read more.
Potatoes, possessing the characteristics of being suitable for food crop, vegetable, and fodder use, have become an important supplementary product for ensuring food security and vegetable supply. Their price fluctuations play a significant role in regulating production and consumption. Against the backdrop of establishing a unified national market, studying potato price fluctuations from a spatial perspective is crucial for scientifically and systematically understanding the patterns of China’s potato market. This study employs Ensemble Empirical Mode Decomposition, Spatial autocorrelation and Vector Autoregression models to analyse spatial variations and inter-regional transmission mechanisms in China’s potato price fluctuations, utilising wholesale market price data from January 2014 to December 2024 across diverse regions. Findings indicate distinct spatial patterns in potato price dynamics with significant inter-regional interactions. The Northern Crop Region exhibits predominantly short-term, high-frequency fluctuations, whereas the Central Crop Region, Southern Crop Region, and Southwestern Crop Region are characterized by long-term, low-frequency fluctuations. Potato prices in China exhibit significant spatial heterogeneity, and potato price fluctuations at both national and regional levels are primarily influenced negatively by those in other regions. The degree of interactive influence between potato prices across regions exhibits considerable variation, with the Central China crop region holding a certain degree of dominance in the national market. Based on these findings, policy recommendations are proposed, including strengthening tiered and regional monitoring and analysis of potato prices, standardizing inter-regional transmission pathways for potato prices, and guiding the formation of a complementary regional structure for potato production. Full article
(This article belongs to the Section Food Security and Sustainability)
Show Figures

Figure 1

20 pages, 4047 KB  
Article
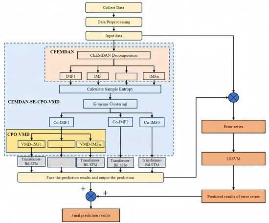
Air Quality Index Forecasting Based on Quadratic Decomposition and Transformer-BiLSTM—A Case Study of Beijing
by Peng Cheng, Chuanning Wei, Jinhua Zhang and Haizheng Wang
Atmosphere 2025, 16(12), 1334; https://doi.org/10.3390/atmos16121334 - 25 Nov 2025
Viewed by 327
Abstract
Accurate Air Quality Index (AQI) forecasting is crucial for environmental pollution control. However, the strong nonlinearity and pronounced non-stationarity of AQI time series limit the precision of single-model predictions. This paper therefore proposes an efficient new AQI forecasting model. First, the raw AQI [...] Read more.
Accurate Air Quality Index (AQI) forecasting is crucial for environmental pollution control. However, the strong nonlinearity and pronounced non-stationarity of AQI time series limit the precision of single-model predictions. This paper therefore proposes an efficient new AQI forecasting model. First, the raw AQI sequence is decomposed using Complete Ensemble Empirical Mode Decomposition with Adaptive Noise (CEEMDAN). This is combined with Sample Entropy (SE) and K-means clustering to reconstruct high-, medium-, and low-frequency sub-sequences. For the high-frequency component, a second decomposition is performed using Variational Mode Decomposition (VMD) optimised by the Crested Porcupine Optimizer (CPO). This forms the basis for constructing a hybrid forecasting model: the CEEMDAN–SE–CPO–VMD–Transformer-BiLSTM model. Finally, the prediction error is corrected via Least Squares Support Vector Machine (LSSVM). Empirical analysis based on AQI data of Beijing in summer 2023 demonstrates that this model significantly outperforms traditional models and single-decomposition models in terms of MAE, RMSE, MAPE, and R2 metrics. Cross-seasonal experiments further confirm its excellent predictive performance and robustness across the spring, autumn, and winter. This model provides a new, efficient, and reliable approach for AQI forecasting. Full article
(This article belongs to the Section Air Quality)
Show Figures

Graphical abstract

25 pages, 4624 KB  
Article
Enhancing Photovoltaic Power Forecasting via Dual Signal Decomposition and an Optimized Hybrid Deep Learning Framework
by Wenjie Wang, Min Zhang, Zhirong Zhang, Dongsheng Du and Zhongyi Tang
Energies 2025, 18(23), 6159; https://doi.org/10.3390/en18236159 - 24 Nov 2025
Viewed by 346
Abstract
Accurate prediction of photovoltaic power generation is a pivotal factor for enhancing the operational efficiency of electrical grids and facilitating the stable integration of solar energy. This study introduces a holistic forecasting framework that achieves seamless integration of dual-stage decomposition, deep learning architectures, [...] Read more.
Accurate prediction of photovoltaic power generation is a pivotal factor for enhancing the operational efficiency of electrical grids and facilitating the stable integration of solar energy. This study introduces a holistic forecasting framework that achieves seamless integration of dual-stage decomposition, deep learning architectures, and an advanced metaheuristic algorithm, thereby significantly improving the prediction precision of PV power generation. Initially, the raw PV power sequences are processed using Improved Complete Ensemble Empirical Mode Decomposition with Adaptive Noise (ICEEMDAN) to capture multi-scale temporal characteristics. The derived components are subsequently categorized into high-, medium-, and low-frequency groups through K-means clustering to manage complexity. To address residual noise and non-stationary behaviors, the high-frequency constituents are further decomposed via Variational Mode Decomposition (VMD). The refined subsequences are then input into a TCN_BiGRU_Attention network, which employs temporal convolutional operations for hierarchical feature extraction, bidirectional gated recurrent units to model temporal correlations, and a multi-head attention mechanism to prioritize influential time steps. For hyperparameter optimization of the forecasting model, an Improved Crested Porcupine Optimizer (ICPO) is developed, integrating Chebyshev chaotic mapping for initialization, a triangular wandering strategy for local search, and Lévy flight to strengthen global exploration and accelerate convergence. Validation on real-world PV datasets indicates that the proposed model attains a Mean Squared Error (MSE) of 0.3456, Root Mean Squared Error (RMSE) of 0.5879, Mean Absolute Error (MAE) of 0.3396, and a determination coefficient (R2) of 99.59%, surpassing all benchmark models by a significant margin. This research empirically demonstrates the efficacy of the dual decomposition methodology coupled with the optimized hybrid deep learning network in elevating both the accuracy and stability of predictions, thereby offering a reliable and stable forecasting framework for PV power systems. Full article
Show Figures

Figure 1

29 pages, 5093 KB  
Article
Short-Term Load Forecasting for Electricity Spot Markets Across Different Seasons Based on a Hybrid VMD-LSTM-Random Forest Model
by Kangkang Li, Lize Yuan, Fanyue Qian, Lifei Song, Xinhong Wu, Li Wang, Jiefen Dai and Lianyi Shen
Energies 2025, 18(23), 6097; https://doi.org/10.3390/en18236097 - 21 Nov 2025
Viewed by 345
Abstract
Short-term load forecasting (STLF) is a core technical support for ensuring the safe and economic operation of power systems and efficient trading in electricity spot markets. To address the limitations of traditional forecasting models in handling the strong nonlinear and non-stationary characteristics of [...] Read more.
Short-term load forecasting (STLF) is a core technical support for ensuring the safe and economic operation of power systems and efficient trading in electricity spot markets. To address the limitations of traditional forecasting models in handling the strong nonlinear and non-stationary characteristics of load data under electricity spot market conditions—where load is influenced by the coupling of multiple factors, such as meteorological conditions, electricity price signals, and seasonal patterns—we propose a hybrid forecasting model (VMD-PSO-LSTM-RF) that integrates Variational Mode Decomposition (VMD), Long Short-Term Memory (LSTM), Random Forest (RF), and Particle Swarm Optimization (PSO) to enhance the forecasting accuracy and market adaptability. First, VMD is applied to adaptively decompose the half-hourly power load data of a comprehensive user in Ningbo, Zhejiang Province, from July 2024 to June 2025. The original load series was decomposed into three components, effectively avoiding the mode aliasing problem common in traditional decomposition methods and providing high-quality inputs for subsequent forecasting. Simultaneously, meteorological data and temporal features were incorporated to construct a multi-dimensional input feature set, meeting the requirements of electricity spot markets for considering multiple influencing factors. Second, the PSO algorithm was used to optimize the key hyperparameters of LSTM and RF with seasonal differentiation. With the optimization, we aimed to maximize the Coefficient of Determination (R2) on the validation set, ensuring that the model parameters precisely matched the load fluctuation characteristics of each season. Finally, based on the feature differences of various frequency components, LSTM and RF were used to construct sub-models, and the final load value was obtained through weighted integration of the prediction results of each component. The results fully demonstrate that the proposed model can accurately capture the multi-scale fluctuation characteristics of load in electricity spot market environments, with forecasting performance superior to traditional single models and basic hybrid models; furthermore, the proposed model achieves precise extraction of multi-scale load features and in-depth temporal pattern mining, providing reliable technical support for efficient electricity spot market operation, as well as empirical references for formulating scenario-specific forecasting strategies and managing trading risks in electricity markets. Full article
Show Figures

Figure 1

36 pages, 2484 KB  
Review
Signal Preprocessing, Decomposition and Feature Extraction Methods in EEG-Based BCIs
by Bandile Mdluli, Philani Khumalo and Rito Clifford Maswanganyi
Appl. Sci. 2025, 15(22), 12075; https://doi.org/10.3390/app152212075 - 13 Nov 2025
Viewed by 755
Abstract
Brain–Computer Interface (BCI) technology facilitates direct communication between the human brain and external devices by interpreting brain wave patterns associated with specific motor imagery tasks, which are derived from EEG signals. Although BCIs allow applications such as robotic arm control and smart assistive [...] Read more.
Brain–Computer Interface (BCI) technology facilitates direct communication between the human brain and external devices by interpreting brain wave patterns associated with specific motor imagery tasks, which are derived from EEG signals. Although BCIs allow applications such as robotic arm control and smart assistive environments, they face major challenges, mainly due to the large variation in EEG characteristics between and within individuals. This variability is caused by low signal-to-noise ratio (SNR) due to both physiological and non-physiological artifacts, which severely affect the detection rate (IDR) in BCIs. Advanced multi-stage signal processing pipelines, including efficient filtering and decomposition techniques, have been developed to address these problems. Additionally, numerous feature engineering techniques have been developed to identify highly discriminative features, mainly to enhance IDRs in BCIs. In this review, several pre-processing techniques, including feature extraction algorithms, are critically evaluated using deep learning techniques. The review comparatively discusses methods such as wavelet-based thresholding and independent component analysis (ICA), including empirical mode decomposition (EMD) and its more sophisticated variants, such as Self-Adaptive Multivariate EMD (SA-MEMD) and Ensemble EMD (EEMD). These methods are examined based on machine learning models using SVM, LDA, and deep learning techniques such as CNNs and PCNNs, highlighting key limitations and findings, including different performance metrics. The paper concludes by outlining future directions. Full article
Show Figures

Figure 1

19 pages, 1994 KB  
Article
IVCLNet: A Hybrid Deep Learning Framework Integrating Signal Decomposition and Attention-Enhanced CNN-LSTM for Lithium-Ion Battery SOH Prediction and RUL Estimation
by Yulong Pei, Hua Huo, Yinpeng Guo, Shilu Kang and Jiaxin Xu
Energies 2025, 18(21), 5677; https://doi.org/10.3390/en18215677 - 29 Oct 2025
Viewed by 639
Abstract
Accurate prediction of the degradation trajectory and estimation of the remaining useful life (RUL) of lithium-ion batteries are crucial for ensuring the reliability and safety of modern energy storage systems. However, many existing approaches rely on deep or highly complex models to achieve [...] Read more.
Accurate prediction of the degradation trajectory and estimation of the remaining useful life (RUL) of lithium-ion batteries are crucial for ensuring the reliability and safety of modern energy storage systems. However, many existing approaches rely on deep or highly complex models to achieve high accuracy, often at the cost of computational efficiency and practical applicability. To tackle this challenge, we propose a novel hybrid deep-learning framework, IVCLNet, which predicts the battery’s state-of-health (SOH) evolution and estimates RUL by identifying the end-of-life threshold (SOH = 80%). The framework integrates Improved Complete Ensemble Empirical Mode Decomposition with Adaptive Noise (ICEEMDAN), Variational Mode Decomposition (VMD), and an attention-enhanced Long Short-Term Memory (LSTM) network. IVCLNet leverages a cascade decomposition strategy to capture multi-scale degradation patterns and employs multiple indirect health indicators (HIs) to enrich feature representation. A lightweight Convolutional Block Attention Module (CBAM) is embedded to strengthen the model’s perception of critical features, guiding the one-dimensional convolutional layers to focus on informative components. Combined with LSTM-based temporal modeling, the framework ensures both accuracy and interpretability. Extensive experiments conducted on two publicly available lithium-ion battery datasets demonstrated that IVCLNet significantly outperforms existing methods in terms of prediction accuracy, robustness, and computational efficiency. The findings indicate that the proposed framework is promising for practical applications in battery health management systems. Full article
Show Figures

Figure 1

23 pages, 2406 KB  
Article
Dynamic Hyperbolic Tangent PSO-Optimized VMD for Pressure Signal Denoising and Prediction in Water Supply Networks
by Yujie Shang and Zheng Zhang
Entropy 2025, 27(11), 1099; https://doi.org/10.3390/e27111099 - 24 Oct 2025
Viewed by 470
Abstract
Urban water supply networks are prone to complex noise interference, which significantly degrades the performance of data-driven forecasting models. Conventional denoising techniques, such as standard Variational Mode Decomposition (VMD), often rely on empirical parameter selection or optimize only a subset of parameters, lacking [...] Read more.
Urban water supply networks are prone to complex noise interference, which significantly degrades the performance of data-driven forecasting models. Conventional denoising techniques, such as standard Variational Mode Decomposition (VMD), often rely on empirical parameter selection or optimize only a subset of parameters, lacking a robust mechanism for identifying noise-dominant components post-decomposition. To address these issues, this paper proposed a novel denoising framework termed Dynamic Hyperbolic Tangent PSO-optimized VMD (DHTPSO-VMD). The DHTPSO algorithm adaptively adjusts inertia weights and cognitive/social learning factors during iteration, mitigating the local optima convergence typical of traditional PSO and enabling automated VMD parameter selection. Furthermore, a dual-criteria screening strategy based on Variance Contribution Rate (VCR) and Correlation Coefficient Metric (CCM) is employed to accurately identify and eliminate noise-related Intrinsic Mode Functions (IMFs). Validation using pressure data from District A in Zhejiang Province, China, demonstrated that the proposed DHTPSO-VMD method significantly outperforms benchmark approaches (PSO-VMD, EMD, SABO-VMD, GWO-VMD) in terms of Signal-to-Noise Ratio (SNR), Mean Absolute Error (MAE), and Mean Square Error (MSE). Subsequent forecasting experiments using an Informer model showed that signals preprocessed with DHTPSO-VMD achieved superior prediction accuracy (R2 = 0.948924), underscoring its practical utility for smart water supply management. Full article
(This article belongs to the Section Signal and Data Analysis)
Show Figures

Figure 1

27 pages, 5184 KB  
Article
Making Smart Cities Human-Centric: A Framework for Dynamic Resident Demand Identification and Forecasting
by Wen Zhang, Bin Guo, Wei Zhao, Yutong He and Xinyu Wang
Sustainability 2025, 17(21), 9423; https://doi.org/10.3390/su17219423 - 23 Oct 2025
Viewed by 700
Abstract
Smart cities offer new opportunities for urban governance and sustainable development. However, at the current stage, the construction and development of smart cities generally exhibit a technology-driven tendency, neglecting real resident demand, which contradicts the “human-centric” principle. Traditional top-down methods of demand collection [...] Read more.
Smart cities offer new opportunities for urban governance and sustainable development. However, at the current stage, the construction and development of smart cities generally exhibit a technology-driven tendency, neglecting real resident demand, which contradicts the “human-centric” principle. Traditional top-down methods of demand collection struggle to capture the dynamics and heterogeneity of public demand. At the same time, government service platforms, as one dimension of smart city construction, have accumulated massive amounts of user-generated data, providing new solutions for this challenge. This paper aims to construct a big data-driven analytical framework for dynamically identifying and accurately forecasting core resident demand. The study uses Xi’an City, Shaanxi Province, China, as a case study, utilising user messages from People.cn spanning 2011 to 2023. These messages cover various domains, including urban construction, healthcare, education, and transportation, as the data source. The People.cn message board is China’s most significant nationwide online political platform. Its institutionalised feedback mechanism ensures data content focuses on highly representative specific grievances, rather than the broad emotional expressions on social media. The study employs user messages from People.cn from 2011 to 2023 as its data source, encompassing urban construction, healthcare, education, and transportation. First, a large language model (LLM) was used to preprocess and clean the raw data. Subsequently, the BERTopic model was applied to identify ten core demand themes and construct their monthly time series, thereby overcoming the limitations of traditional methods in short-text semantic recognition. Finally, by integrating variational mode decomposition (VMD) with support vector machines (SVMs), a hybrid demand forecasting model was established to mitigate the risk of overfitting in deep learning when forecasting small-sample time series. The empirical results show that the proposed LLM-BERTopic-VMD-SVM framework exhibits excellent performance, with the goodness-of-fit (R2) on various demand themes ranging from 0.93 to 0.96. This study proposes an effective analytical framework for identifying and forecasting resident demand. It provides a decision-support tool for city managers to achieve proactive and fine-grained governance, thereby offering a viable empirical pathway to promote the transformation of smart cities from technology-centric to human-centric. Full article
Show Figures

Figure 1

22 pages, 4571 KB  
Article
Application of the VMD-CNN-BiLSTM-Attention Model in Daily Price Forecasting of NYMEX Natural Gas Futures
by Qiuli Jiang, Zebei Lin, Jiao Hu and Xuhui Liu
Appl. Sci. 2025, 15(20), 11169; https://doi.org/10.3390/app152011169 - 18 Oct 2025
Viewed by 489
Abstract
As a core clean energy source in the global energy transition, natural gas price fluctuations directly affect the energy market supply demand balance, industrial chain cost control, etc. Thus, accurate natural gas price prediction is crucial for market participants’ decision making and policymakers’ [...] Read more.
As a core clean energy source in the global energy transition, natural gas price fluctuations directly affect the energy market supply demand balance, industrial chain cost control, etc. Thus, accurate natural gas price prediction is crucial for market participants’ decision making and policymakers’ regulation. To tackle the issue that traditional single models fail to capture data patterns of the New York Mercantile Exchange (NYMEX) natural gas futures daily prices—due to their nonlinearity, high volatility, and multi-scale features—this study proposes a hybrid model: VMD-CNN-BiLSTM-attention, integrating Variational Mode Decomposition (VMD), Convolutional Neural Network (CNN), Bidirectional Long Short-Term Memory (BiLSTM), and an attention mechanism. A one-step to four-step forecasting comparison was conducted using NYMEX natural gas futures daily closing prices, with the proposed model vs. CNN-BiLSTM-Attention and Autoregressive Integrated Moving Average (ARIMA) models. The empirical results show that the VMD-CNN-BiLSTM-attention model outperforms the comparison models in terms of Mean Absolute Percentage Error (MAPE), Mean Absolute Error (MAE), etc. Specifically, its four-step forecast MAPE stays ≤3.5% and R2 ≥ 98%, demonstrating a stronger ability to capture complex price fluctuations, better accuracy, and stability than traditional single models and deep learning models without VMD, and provides reliable technical support for short-to-medium-term natural gas price prediction. Full article
Show Figures

Figure 1

18 pages, 6453 KB  
Article
Stress Evolution of Concrete Structures During Construction: Field Monitoring with Multi-Modal Strain Identification
by Chunjiang Yu, Tao Li, Weiyu Dou, Lichao Xu, Lingfeng Zhu, Hao Su and Qidi Wang
Buildings 2025, 15(20), 3742; https://doi.org/10.3390/buildings15203742 - 17 Oct 2025
Viewed by 253
Abstract
The method addresses the challenges of non-steady conditions at an early age by combining wavelet filtering and empirical mode decomposition (EMD) to separate strain components arising from shrinkage, expansive agent compensation, temperature variations, construction disturbances, and live loads. The approach incorporates construction logs [...] Read more.
The method addresses the challenges of non-steady conditions at an early age by combining wavelet filtering and empirical mode decomposition (EMD) to separate strain components arising from shrinkage, expansive agent compensation, temperature variations, construction disturbances, and live loads. The approach incorporates construction logs as external constraints to ensure accurate correspondence between signal features and physical events. Scientifically, this study addresses the fundamental problem of identifying and quantifying multi-source strain components under transient and non-steady construction conditions, which remains a major challenge in the field of structural monitoring. Field monitoring was conducted on typical cast-in-place concrete components: a full-width bridge deck in the negative moment region. The results show that both structural types exhibit a distinct shrinkage–recovery process at an early age but differ in amplitude distribution, recovery rate, and restraint characteristics. During the construction procedure stage, the cast-in-place segment in the negative moment region was sensitive to prestressing and adjacent segment construction. Under variable loads, the former showed higher live load sensitivity, while the latter exhibited more pronounced temperature-driven responses. Total strain decomposition revealed that temperature and dead load were the primary long-term components in the structure, with differing proportional contributions. Representative strain variations observed in the field ranged from 10 to 50 µε during early-age shrinkage–expansion cycles to 80–100 µε reductions during prestressing operations, quantitatively illustrating the evolution characteristics captured by the proposed method. This approach demonstrates the method’s capability to reveal transient stress mechanisms that conventional steady-state analyses cannot capture, providing a reliable basis for strain monitoring, disturbance identification, and performance evaluation during construction, as well as for long-term prediction and optimization of operation–maintenance strategies. Full article
(This article belongs to the Section Building Materials, and Repair & Renovation)
Show Figures

Figure 1

31 pages, 8374 KB  
Article
Distributed Photovoltaic Short-Term Power Forecasting Based on Seasonal Causal Correlation Analysis
by Zhong Wang, Mao Yang, Jianfeng Che, Wei Xu, Wei He and Kang Wu
Appl. Sci. 2025, 15(20), 11063; https://doi.org/10.3390/app152011063 - 15 Oct 2025
Viewed by 574
Abstract
In recent years, with the development of distributed photovoltaic (PV) systems, their impact on power grids has become increasingly significant. However, the complexity of meteorological variations makes the prediction of distributed PV power challenging and often ineffective. This study proposes a short-term power [...] Read more.
In recent years, with the development of distributed photovoltaic (PV) systems, their impact on power grids has become increasingly significant. However, the complexity of meteorological variations makes the prediction of distributed PV power challenging and often ineffective. This study proposes a short-term power forecasting method for distributed photovoltaics that can identify seasonal characteristics matching weather types, enabling a deeper analysis of complex meteorological changes. First, historical power data is decomposed seasonally using the adaptive noise complete ensemble empirical mode decomposition with adaptive noise (CEEMDAN). Next, each component is reconstructed based on a characteristic similarity approach, and a two-stage feature selection process is applied to identify the most relevant features for reconstruction, addressing the issue of nonlinear variable selection. A CNN-LSTM-KAN model with multi-dimensional spatial representation is then proposed to model different weather types obtained by the K-shape clustering method, enabling the segmentation of weather processes. Finally, the proposed method is applied to a case study of distributed PV users in a certain province for short-term power prediction. The results indicate that, compared to traditional methods, the average RMSE decreases by 8.93%, the average MAE decreases by 4.82%, and the R2 increases by 9.17%, demonstrating the effectiveness of the proposed method. Full article
Show Figures

Figure 1

25 pages, 18664 KB  
Article
Study on Lower Limb Motion Intention Recognition Based on PO-SVMD-ResNet-GRU
by Wei Li, Mingsen Wang, Daxue Sun, Zhuoda Jia and Zhengwei Yue
Processes 2025, 13(10), 3252; https://doi.org/10.3390/pr13103252 - 13 Oct 2025
Viewed by 391
Abstract
This study aims to enhance the accuracy of human lower limb motion intention recognition based on surface electromyography (sEMG) signals and proposes a signal denoising method based on Sequential Variational Mode Decomposition (SVMD) optimized by the Parrot Optimization (PO) algorithm and a joint [...] Read more.
This study aims to enhance the accuracy of human lower limb motion intention recognition based on surface electromyography (sEMG) signals and proposes a signal denoising method based on Sequential Variational Mode Decomposition (SVMD) optimized by the Parrot Optimization (PO) algorithm and a joint motion angle prediction model combining Residual Network (ResNet) with Gated Recurrent Unit (GRU) for the two aspects of signal processing and predictive modeling, respectively. First, for the two motion conditions of level walking and stair climbing, sEMG signals from the rectus femoris, vastus lateralis, semitendinosus, and biceps femoris, as well as the motion angles of the hip and knee joints, were simultaneously collected from five healthy subjects, yielding a total of 400 gait cycle data points. The sEMG signals were denoised using the method combining PO-SVMD with wavelet thresholding. Compared with denoising methods such as Empirical Mode Decomposition, Partial Ensemble Empirical Mode Decomposition, Independent Component Analysis, and wavelet thresholding alone, the signal-to-noise ratio (SNR) of the proposed method was increased to a maximum of 23.42 dB. Then, the gait cycle information was divided into training and testing sets at a 4:1 ratio, and five models—ResNet-GRU, Transformer-LSTM, CNN-GRU, ResNet, and GRU—were trained and tested individually using the processed sEMG signals as input and the hip and knee joint movement angles as output. Finally, the root mean square error (RMSE), mean absolute error (MAE), and coefficient of determination (R2) were used as evaluation metrics for the test results. The results show that for both motion conditions, the evaluation metrics of the ResNet-GRU model in the test results are superior to those of the other four models. The optimal evaluation metrics for level walking are 2.512 ± 0.415°, 1.863 ± 0.265°, and 0.979 ± 0.007, respectively, while the optimal evaluation metrics for stair climbing are 2.475 ± 0.442°, 2.012 ± 0.336°, and 0.98 ± 0.009, respectively. The method proposed in this study achieves improvements in both signal processing and predictive modeling, providing a new method for research on lower limb motion intention recognition. Full article
Show Figures

Figure 1

17 pages, 7052 KB  
Article
Identification Method for Wideband Oscillation Parameters Caused by Grid-Forming Renewable Energy Sources Based on Multiple Matching Synchrosqueezing Transformation
by Ping Xiong, Yu Sun, Lie Li, Yifan Zhao, Xiaoqian Zhu, Shunfan He and Ming Zhang
Energies 2025, 18(19), 5123; https://doi.org/10.3390/en18195123 - 26 Sep 2025
Viewed by 389
Abstract
The oscillation problem has emerged as one of the critical challenges confronting emerging power systems, particularly with the increasing penetration of grid-forming renewable energy sources. This trend can lead to the coexistence of multiple oscillation modes across a wide frequency range. To enhance [...] Read more.
The oscillation problem has emerged as one of the critical challenges confronting emerging power systems, particularly with the increasing penetration of grid-forming renewable energy sources. This trend can lead to the coexistence of multiple oscillation modes across a wide frequency range. To enhance the safety and stability of power systems, this paper proposes a wideband oscillation parameter identification method based on the multiple matching synchrosqueezing transform (MMSST), addressing the limitations of traditional time–frequency analysis techniques in accurately separating and extracting oscillation components during wideband parameter identification. The method first applies MMSST to decompose the measured oscillation signal into a set of intrinsic mode functions (IMFs). Subsequently, the Hilbert transform is applied to each IMF to extract the instantaneous frequency, amplitude, and initial phase, thereby achieving precise parameter identification of the oscillation signal. The validation study results demonstrate that the MMSST algorithm outperforms the empirical mode decomposition (EMD) and variational mode decomposition (VMD) algorithms in accurately extracting individual oscillation components and estimating their dynamic characteristics. Additionally, the proposed method achieves superior performance in terms of both accuracy and robustness when compared to the EMD and VMD algorithms. Full article
(This article belongs to the Special Issue Grid-Forming Converters in Power Systems)
Show Figures

Figure 1

Back to TopTop