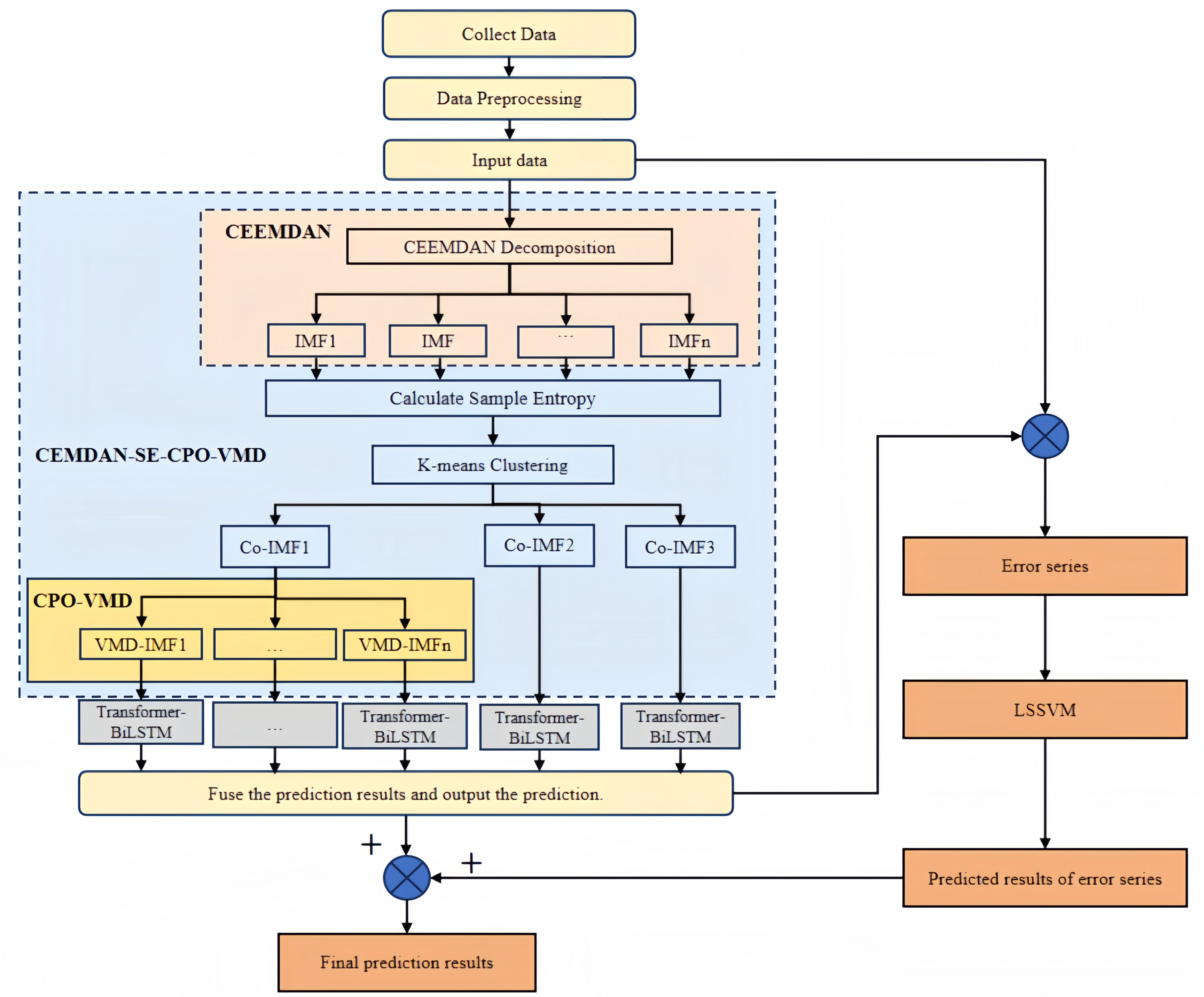
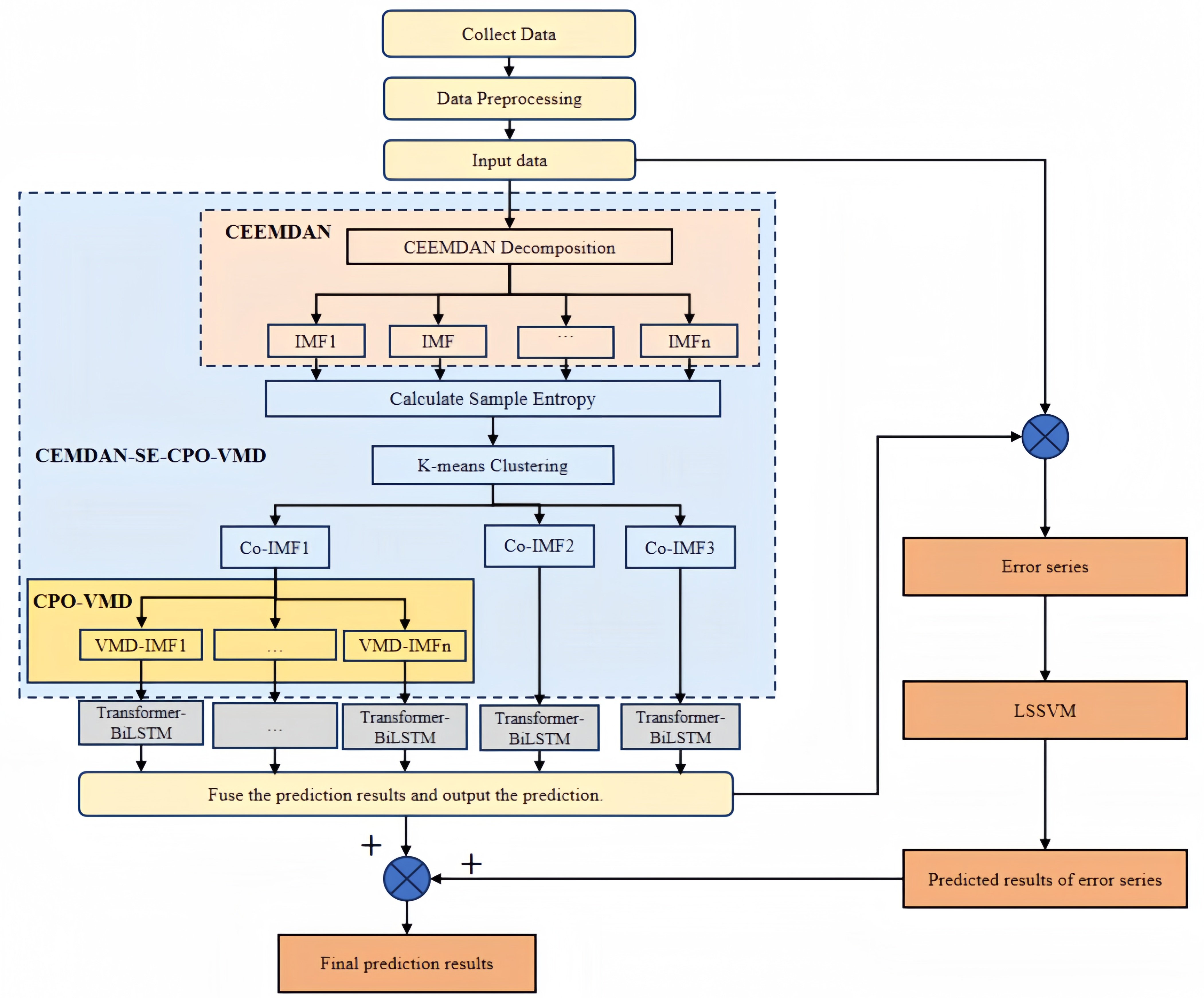
Air Quality Index Forecasting Based on Quadratic Decomposition and Transformer-BiLSTM—A Case Study of Beijing
Abstract
Share and Cite
Cheng, P.; Wei, C.; Zhang, J.; Wang, H. Air Quality Index Forecasting Based on Quadratic Decomposition and Transformer-BiLSTM—A Case Study of Beijing. Atmosphere 2025, 16, 1334. https://doi.org/10.3390/atmos16121334
Cheng P, Wei C, Zhang J, Wang H. Air Quality Index Forecasting Based on Quadratic Decomposition and Transformer-BiLSTM—A Case Study of Beijing. Atmosphere. 2025; 16(12):1334. https://doi.org/10.3390/atmos16121334
Chicago/Turabian StyleCheng, Peng, Chuanning Wei, Jinhua Zhang, and Haizheng Wang. 2025. "Air Quality Index Forecasting Based on Quadratic Decomposition and Transformer-BiLSTM—A Case Study of Beijing" Atmosphere 16, no. 12: 1334. https://doi.org/10.3390/atmos16121334
APA StyleCheng, P., Wei, C., Zhang, J., & Wang, H. (2025). Air Quality Index Forecasting Based on Quadratic Decomposition and Transformer-BiLSTM—A Case Study of Beijing. Atmosphere, 16(12), 1334. https://doi.org/10.3390/atmos16121334

