error_outline You can access the new MDPI.com website here. Explore and share your feedback with us.
 
 
Sign in to use this feature.

Years

Between: -

Subjects

remove_circle_outline
remove_circle_outline
remove_circle_outline
remove_circle_outline
remove_circle_outline
remove_circle_outline
remove_circle_outline
remove_circle_outline
remove_circle_outline

Journals

remove_circle_outline
remove_circle_outline
remove_circle_outline
remove_circle_outline
remove_circle_outline
remove_circle_outline
remove_circle_outline
remove_circle_outline
remove_circle_outline
remove_circle_outline
remove_circle_outline
remove_circle_outline
remove_circle_outline

Article Types

Countries / Regions

remove_circle_outline
remove_circle_outline
remove_circle_outline
remove_circle_outline
remove_circle_outline
remove_circle_outline

Search Results (2,035)

Search Parameters:
Keywords = urban planning practices

Order results
Result details
Results per page
Select all
Export citation of selected articles as:
24 pages, 1272 KB  
Systematic Review
How Extended Reality Is Shaping Smart Cities: A Systematic Literature Review
by Marina Ricci, Nicola Mosca, Moh Rafik and Maria Di Summa
Appl. Sci. 2026, 16(2), 679; https://doi.org/10.3390/app16020679 - 8 Jan 2026
Abstract
XR technologies enhance the sustainable development of urban areas by merging digital and physical worlds. In smart city contexts, XR has been applied in miscellaneous ways, from supporting urban planning and design through immersive visualization, to improving traffic and navigation services via real-time [...] Read more.
XR technologies enhance the sustainable development of urban areas by merging digital and physical worlds. In smart city contexts, XR has been applied in miscellaneous ways, from supporting urban planning and design through immersive visualization, to improving traffic and navigation services via real-time overlays, and to enhancing public safety and emergency response through simulation and situational support. However, the literature does not clearly categorize XR application domains in smart cities, interaction methods, and types of sensory feedback. This study presents an SLR reported in accordance with the PRISMA 2020 guidelines. We included 92 studies published between 2009 and 2024, proposing a classification of application domains, interaction modalities, and sensory feedback. We searched Scopus, Web of Science, and IEEE Xplore using predefined search terms and eligibility criteria. This review offers a comprehensive overview of nearly 20 years of XR research in smart cities, highlighting established practices and guiding future application development and research directions. Full article
(This article belongs to the Special Issue Extended Reality (XR): Recent Advances and Emerging Trends)
Show Figures

Figure 1

17 pages, 11545 KB  
Article
Green Islands in the City: Allotment Gardens as Urban Biofilters and Cooling Spaces in Warsaw, Poland
by Marta Melon, Tomasz Dzieduszyński, Piotr Sikorski, Beata J. Gawryszewska, Maciej Lasocki and Arkadiusz Przybysz
Sustainability 2026, 18(2), 650; https://doi.org/10.3390/su18020650 - 8 Jan 2026
Abstract
Family Allotment Gardens (FAGs) represent key components of urban cooling and air-purification systems. However, research has mainly focused on their social roles and on their contributions to food production. This study quantified the capacity of FAGs in Warsaw (Poland) to provide two key [...] Read more.
Family Allotment Gardens (FAGs) represent key components of urban cooling and air-purification systems. However, research has mainly focused on their social roles and on their contributions to food production. This study quantified the capacity of FAGs in Warsaw (Poland) to provide two key ecosystem services at distances up to 300 m from their boundaries: air-pollution filtration and microclimate regulation. Measurements of particulate matter (PM1, PM2.5, PM10), air temperature and relative humidity were conducted along transects inside and outside three allotment complexes in autumn 2023, a period characterised by increased traffic emissions and elevated particulate levels. The results show a moderate but significant reduction in PM concentrations inside gardens (by about 2 µg/m3; r = 0.22–0.29) and slightly higher humidity (by 2.1%; r = −0.34). The cooling effect was weak (<0.3 °C; r = 0.06), indicating a limited spatial range under autumn conditions, though selected transects exhibited stronger local effects. The results confirm that FAGs can contribute to air purification and local climate regulation, but their effectiveness depends on vegetation structure and urban context. Strengthening their role requires integration with green-infrastructure planning and emission-reduction practices within gardens. FAGs, beyond their recreational and productive value, should be recognised as active components of urban adaptation strategies. Full article
Show Figures

Figure 1

19 pages, 4631 KB  
Article
Improving Water-Cycle Soundness Through LID in a Future Urbanizing Watershed: A Case Study of the Dawoon Watershed, Ulsan
by Joowon Choi, Jaerock Park, Jaemoon Kim and Soonchul Kwon
Water 2026, 18(2), 166; https://doi.org/10.3390/w18020166 - 8 Jan 2026
Abstract
Climate change and rapid urbanization are increasingly disrupting urban water cycles by intensifying runoff and reducing infiltration, particularly in watersheds designated for future development. However, most existing studies have focused on fully urbanized areas, with limited attention given to semi-rural or urban–rural transition [...] Read more.
Climate change and rapid urbanization are increasingly disrupting urban water cycles by intensifying runoff and reducing infiltration, particularly in watersheds designated for future development. However, most existing studies have focused on fully urbanized areas, with limited attention given to semi-rural or urban–rural transition watersheds at the planning stage. In this context, the Dawoon watershed in Ulsan, Republic of Korea, represents a critical case, as it is currently undeveloped but designated for large-scale urban expansion. This study evaluates the effectiveness of Low Impact Development (LID) strategies in restoring water-cycle soundness under anticipated urbanization conditions. A hydrological model of the Dawoon watershed was developed using the Storm Water Management Model (SWMM), and multiple land-use-specific LID scenarios were designed to reflect realistic planning-stage applications. Long-term simulations were conducted to assess changes in runoff, infiltration, evapotranspiration, and overall water-cycle performance. The results indicate that urban development substantially increases surface runoff while reducing infiltration and evapotranspiration. The integrated application of LID measures significantly mitigated these impacts, reducing total runoff by approximately 3% and improving the water cycle recovery rate to nearly 99%, restoring hydrological conditions close to the pre-development state. Among the evaluated scenarios, the combined implementation of vegetated swales, infiltration–storage basins, green roofs, and permeable pavements showed the highest effectiveness. These findings highlight the importance of incorporating LID strategies at the early stages of urban planning to enhance climate resilience and prevent long-term water cycle degradation. The proposed framework provides practical guidance for setting water-cycle management targets and selecting effective LID measures in developing or peri-urban watersheds. Full article
(This article belongs to the Section Urban Water Management)
Show Figures

Figure 1

19 pages, 455 KB  
Article
Factors Influencing Changing Consumption Patterns in Emerging Urban Markets: A Study of Youth Intentions Toward Luxury and General Secondhand Fashion Products
by Nguyen The Kien, Tran Quang Minh, Ha Xuan Binh, Zhang Hui Dong, Vu Tam Hoa, Dang Hoang Anh, Chu Viet Cuong and Tang Thi Hang
Sustainability 2026, 18(2), 610; https://doi.org/10.3390/su18020610 - 7 Jan 2026
Abstract
This study examines the socio-economic and behavioral factors influencing sustainable consumption through secondhand clothing purchases among young consumers in Hanoi, Vietnam. By addressing the changing consumption patterns, this research contributes to understanding how youth behavior supports the transition toward sustainability in emerging urban [...] Read more.
This study examines the socio-economic and behavioral factors influencing sustainable consumption through secondhand clothing purchases among young consumers in Hanoi, Vietnam. By addressing the changing consumption patterns, this research contributes to understanding how youth behavior supports the transition toward sustainability in emerging urban markets. This research integrates the Theory of Planned Behavior (TPB) with additional constructs such as perceived economic benefits, environmental concern, perceived risk, shopping experience, and gender differences to provide an integrated socio-economic framework. Data were collected through a structured questionnaire administered to university students and analyzed using Partial Least Squares Structural Equation Modeling (PLS-SEM). Results indicate that perceived economic benefits and subjective norms are the strongest predictors of purchase intention across both general and luxury secondhand fashion segments, emphasizing affordability and social acceptance. Environmental concern and attitude also positively influence general secondhand purchase intentions, while perceived behavioral control notably impacts luxury secondhand purchases. Contrary to prior studies, perceived risk was found to be insignificant, and male consumers exhibited a higher engagement rate than females in this context. These findings underscore the complex interplay of economic, social, and environmental dimensions shaping sustainable fashion consumption among youth. This study suggests targeted marketing and policy strategies to promote sustainable consumption and supports the expansion of circular economy practices in emerging urban markets. Limitations related to sample scope and self-reported data warrant further research to generalize the findings and explore additional moderating variables. Full article
Show Figures

Figure 1

24 pages, 3590 KB  
Article
Rotation-Sensitive Feature Enhancement Network for Oriented Object Detection in Remote Sensing Images
by Jiaxin Xu, Hua Huo, Shilu Kang, Aokun Mei and Chen Zhang
Sensors 2026, 26(2), 381; https://doi.org/10.3390/s26020381 - 7 Jan 2026
Abstract
Oriented object detection in remote sensing images remains a challenging task due to arbitrary target rotations, extreme scale variations, and complex backgrounds. However, current rotated detectors still face several limitations: insufficient orientation-sensitive feature representation, feature misalignment for rotated proposals, and unstable optimization of [...] Read more.
Oriented object detection in remote sensing images remains a challenging task due to arbitrary target rotations, extreme scale variations, and complex backgrounds. However, current rotated detectors still face several limitations: insufficient orientation-sensitive feature representation, feature misalignment for rotated proposals, and unstable optimization of rotation parameters. To address these issues, this paper proposes an enhanced Rotation-Sensitive Feature Pyramid Network (RSFPN) framework. Building upon the effective Oriented R-CNN paradigm, we introduce three novel core components: (1) a Dynamic Adaptive Feature Pyramid Network (DAFPN) that enables bidirectional multi-scale feature fusion through semantic-guided upsampling and structure-enhanced downsampling paths; (2) an Angle-Aware Collaborative Attention (AACA) module that incorporates orientation priors to guide feature refinement; (3) a Geometrically Consistent Multi-Task Loss (GC-MTL) that unifies the regression of rotation parameters with periodic smoothing and adaptive weight mechanisms. Comprehensive experiments on the DOTA-v1.0 and HRSC2016 benchmarks show that our RSFPN achieves superior performance. It attains a state-of-the-art mAP of 77.42% on DOTA-v1.0 and 91.85% on HRSC2016, while maintaining efficient inference at 14.5 FPS, demonstrating a favorable accuracy-efficiency trade-off. Visual analysis confirms that our method produces concentrated, rotation-aware feature responses and effectively suppresses background interference. The proposed approach provides a robust solution for detecting multi-oriented objects in high-resolution remote sensing imagery, with significant practical value for urban planning, environmental monitoring, and security applications. Full article
Show Figures

Figure 1

23 pages, 786 KB  
Article
The Recommendation on Historic Urban Landscape for Conserving Latin American and Caribbean Cities: Scope, Comprehension and Implementation
by Sebastián Astudillo-Cordero, Julia Rey-Pérez, Jessica Ortiz-Fernández, Elena Jerves-Hermida and Maria Eugenia Siguencia
Architecture 2026, 6(1), 5; https://doi.org/10.3390/architecture6010005 - 6 Jan 2026
Viewed by 13
Abstract
This study presents the first systematic regional assessment of how the Historic Urban Landscape (HUL) approach has been understood and applied in Latin American and Caribbean (LAC) cities between 2011 and 2022. The HUL approach is framed as a socio-spatial perspective shaped by [...] Read more.
This study presents the first systematic regional assessment of how the Historic Urban Landscape (HUL) approach has been understood and applied in Latin American and Caribbean (LAC) cities between 2011 and 2022. The HUL approach is framed as a socio-spatial perspective shaped by historical layering, cultural practices, ecological structures, and contemporary development pressures. A systematic review of academic publications and institutional gray literature (Scopus, Google Scholar, and municipal repositories) was conducted to evaluate both conceptual understanding and methodological implementation aligned with the six steps of the 2011 HUL Recommendation. Findings reveal a clear implementation gap: although awareness of the HUL approach has increased across the region, its practical application remains partial. Steps 1 and 2 focused on value identification and participatory engagement show the highest adoption, while steps 4 and 6 which require interinstitutional coordination and integration into statutory planning instruments exhibit limited progress. Academic and research institutions play a more prominent role than local governments in leading or supporting HUL-related actions, indicating persistent institutional and governance constraints. Results highlight the need to strengthen municipal capacities, integrate HUL-based diagnostics into urban planning systems, and consolidate participatory, interdisciplinary, and multilevel governance mechanisms to close the gap between conceptual uptake and operational implementation. Full article
Show Figures

Figure 1

22 pages, 4283 KB  
Article
Evolutionary Game Theory in Architectural Design: Optimizing Usable Area Coefficient for Qingdao Primary Schools
by Shuhan Zhu, Xingtian Wang, Dongmiao Zhao, Yeliang Song, Xu Li and Shaofei Wang
Buildings 2026, 16(2), 244; https://doi.org/10.3390/buildings16020244 - 6 Jan 2026
Viewed by 51
Abstract
Amidst the surge of high-density urban development and the growing demand for high-quality spaces, the Usable Area Coefficient (UAC) has emerged as a pivotal metric in the architectural planning. The rational calibration of the UAC for primary school buildings is key to balancing [...] Read more.
Amidst the surge of high-density urban development and the growing demand for high-quality spaces, the Usable Area Coefficient (UAC) has emerged as a pivotal metric in the architectural planning. The rational calibration of the UAC for primary school buildings is key to balancing intensive land use, educational demands, and the well-being of children. Taking primary schools in a district of Qingdao as the research subject, this research rationally optimizes the range of UAC by constructing an evolutionary game model, based on quantitatively analyzing the divergent perspectives and requirements of three stakeholders: the government, school administrators, and students. After further identifying the key factors that influence the ultimate decision, the study yields the following insights: (1) The incremental comprehensive benefit emerges as the linchpin influencing the UAC. (2) The government’s risk compensation to schools and the benefit-sharing coefficient between schools and students exert significant impacts on system evolution. (3) Effective control of construction and land costs, coupled with enhanced availability of open activity spaces, paves the way for consensus on low UAC. This research not only furnishes a theoretical framework and practical guidance for harmonizing land use efficiency with educational excellence but also steers the design of salubrious primary school environments and informs pertinent policy-making. Full article
Show Figures

Figure 1

34 pages, 4007 KB  
Review
Symbiotic Intelligence for Sustainable Cities: A Decadal Review of Generative AI, Ethical Algorithms, and Global South Innovations in Urban Green Space Research
by Tianrong Xu, Ainoriza Mohd Aini, Nikmatul Adha Nordin, Qi Shen, Liyan Huang and Wenbo Xu
Buildings 2026, 16(1), 231; https://doi.org/10.3390/buildings16010231 - 5 Jan 2026
Viewed by 92
Abstract
Urban Green Spaces (UGS) are integral components of the built environment, significantly contributing to its ecological, social, and performance dimensions, including microclimate regulation, occupant well-being, and energy efficiency. This decadal review (2015–2025) systematically analyzes 70 high-impact studies to propose a “Symbiotic Intelligence” framework. [...] Read more.
Urban Green Spaces (UGS) are integral components of the built environment, significantly contributing to its ecological, social, and performance dimensions, including microclimate regulation, occupant well-being, and energy efficiency. This decadal review (2015–2025) systematically analyzes 70 high-impact studies to propose a “Symbiotic Intelligence” framework. This framework integrates Generative AI, ethical algorithms, and innovations from the Global South to revolutionize the planning, design, and management of UGS within building landscapes and urban fabrics. Our analysis reveals that Generative AI can optimize participatory design processes and generate efficient planning schemes, increasing public satisfaction by 41% and achieving fivefold efficiency gains. Metaverse digital twins enable high-fidelity simulation of UGS performance with a mere 3.2% error rate, providing robust tools for building environment analysis. Ethical algorithms, employing fairness metrics and SHAP values, are pivotal for equitable resource distribution, having been shown to reduce UGS allocation disparities in low-income communities by 67%. Meanwhile, innovations from the Global South, such as lightweight federated learning and low-cost sensors, offer scalable solutions for building-environment monitoring under resource constraints, reducing model generalization error by 18% and decreasing data acquisition costs by 90%. However, persistent challenges-including data heterogeneity, algorithmic opacity (with only 23% of studies adopting interpretability tools), and significant data gaps in the Global South (coverage < 15%)-hinder equitable progress. Future research should prioritize developing UGS-climate-building coupling models, decentralized federated frameworks for building management systems, and blockchain-based participatory planning to establish a more robust foundation for sustainable built environments. This study provides an interdisciplinary roadmap for integrating intelligent UGS into building practices, contributing to the advancement of green buildings, occupant-centric design, and the overall sustainability and resilience of our built environment. Full article
Show Figures

Figure 1

23 pages, 3943 KB  
Article
High-Rise Building Area Extraction Based on Prior-Embedded Dual-Branch Neural Network
by Qiliang Si, Liwei Li and Gang Cheng
Remote Sens. 2026, 18(1), 167; https://doi.org/10.3390/rs18010167 - 4 Jan 2026
Viewed by 189
Abstract
High-rise building areas (HRBs) play a crucial role in providing social and environmental services during the process of modern urbanization. Their large-scale, long-term spatial distribution characteristics have significant implications for fields such as urban planning and regional climate analysis. However, existing studies are [...] Read more.
High-rise building areas (HRBs) play a crucial role in providing social and environmental services during the process of modern urbanization. Their large-scale, long-term spatial distribution characteristics have significant implications for fields such as urban planning and regional climate analysis. However, existing studies are largely limited to local regions and fixed-time-phase images. These studies are also influenced by differences in remote sensing image acquisition, such as regional architectural styles, lighting conditions, seasons, and sensor variations. This makes it challenging to achieve robust extraction across time and regions. To address these challenges, we propose an improved method for extracting HRBs that uses a Prior-Embedded Dual-Branch Neural Network (PEDNet). The dual-path design balances global features with local details. More importantly, we employ a window attention mechanism to introduce diverse prior information as embedded features. By integrating these features, our method becomes more robust against HRB image feature variations. We conducted extensive experiments using Sentinel-2 data from four typical cities. The results demonstrate that our method outperforms traditional models, such as FCN and U-Net, as well as more recent high-performance segmentation models, including DeepLabV3+ and BuildFormer. It effectively captures HRB features in remote sensing images, adapts to complex conditions, and provides a reliable tool for wide geographic span, cross-timestamp urban monitoring. It has practical applications for optimizing urban planning and improving the efficiency of resource management. Full article
Show Figures

Figure 1

22 pages, 2543 KB  
Article
A Hierarchical Spatio-Temporal Framework for Sustainable and Equitable EV Charging Station Location Optimization: A Case Study of Wuhan
by Yanyan Huang, Hangyi Ren, Zehua Liu and Daoyuan Chen
Sustainability 2026, 18(1), 497; https://doi.org/10.3390/su18010497 - 4 Jan 2026
Viewed by 109
Abstract
Deploying public EV charging infrastructure while balancing efficiency, equity, and implementation feasibility remains a key challenge for sustainable urban mobility. This study develops an integrated, grid-based planning framework for Wuhan that combines attention-enhanced ConvLSTM demand forecasting with a trajectory-derived, rank-based accessibility index to [...] Read more.
Deploying public EV charging infrastructure while balancing efficiency, equity, and implementation feasibility remains a key challenge for sustainable urban mobility. This study develops an integrated, grid-based planning framework for Wuhan that combines attention-enhanced ConvLSTM demand forecasting with a trajectory-derived, rank-based accessibility index to support equitable network expansion. Using large-scale charging-platform status observations and citywide ride-hailing mobility traces, we generate grid-level demand surfaces and an accessibility layer that helps reveal structurally connected yet underserved areas, including demand-sparse zones that may be overlooked by utilization-only planning. We screen feasible grid cells to construct a new-station candidate set and formulate expansion as a constrained three-objective optimization problem solved by NSGA-II: maximizing demand-weighted neighborhood service coverage, minimizing the Group Parity Gap between low-accessibility populations and the citywide population, and minimizing grid-connection friction proxied by road-network distance to the nearest power substation. Practical deployment plans for 15 and 30 sites are selected from the Pareto set using TOPSIS under an explicit weighting scheme. Benchmarking against random selection and single-objective greedy baselines under identical candidate pools, constraints, and evaluation metrics demonstrates a persistent coverage–equity–cost tension: coverage-driven heuristics improve demand capture but worsen parity, whereas equity-prioritizing strategies reduce gaps at the expense of coverage and feasibility. Full article
Show Figures

Figure 1

22 pages, 31354 KB  
Article
Heritage Conservation and Management of Traditional Anhui Dwellings Using 3D Digitization: A Case Study of the Architectural Heritage Clusters in Huangshan City
by Jianfu Chen, Jie Zhong, Qingqian Ning, Zhengjia Xu and Hiroatsu Fukuda
Buildings 2026, 16(1), 211; https://doi.org/10.3390/buildings16010211 - 2 Jan 2026
Viewed by 341
Abstract
Traditional villages stand as irreplaceable treasures of global cultural heritage, embodying profound historical, cultural, and esthetic values. However, the accelerating pace of urbanization has exposed them to unprecedented threats, including structural degradation, loss of intangible cultural practices, and the homogenization of rural landscapes. [...] Read more.
Traditional villages stand as irreplaceable treasures of global cultural heritage, embodying profound historical, cultural, and esthetic values. However, the accelerating pace of urbanization has exposed them to unprecedented threats, including structural degradation, loss of intangible cultural practices, and the homogenization of rural landscapes. In recent years, three-dimensional (3D) laser scanning, unmanned aerial vehicles (UAVs), and other advanced geospatial technologies have been increasingly applied in the conservation and restoration of architectural heritage. The digital documentation of traditional dwellings not only ensures the accuracy and efficiency of conservation efforts but also minimizes physical intervention, thereby safeguarding the authenticity and integrity of heritage sites. This study examines the architectural characteristics and conservation challenges of traditional Huizhou dwellings in Huangshan City, Anhui Province, by integrating oblique photogrammetry, terrestrial laser scanning (TLS), and 3D modeling. Close-range photogrammetry, combined with image matching algorithms and computer vision techniques, was used to produce highly detailed 3D models of historical structures. UAV-based data acquisition was further employed to generate Heritage Building Information Modeling (HBIM) from point cloud datasets, which were subsequently pre-processed and denoised for restoration simulations. In addition, HBIM was utilized to conduct quantitative analyses of architectural components, providing critical support for heritage management and decision-making in conservation planning. The findings demonstrate that 3D digitization offers a sustainable and replicable model for the protection, revitalization, and adaptive reuse of traditional villages, contributing to the long-term preservation of their cultural and architectural legacy. Full article
(This article belongs to the Section Construction Management, and Computers & Digitization)
Show Figures

Figure 1

27 pages, 1395 KB  
Article
Constraints on Youth Participation in Evening Schools: Empirical Evidence from Shenyang, China
by Shasha Li, Rensong Ye, Chenxi Dou, Jiayi Li and Jiayu Yang
Sustainability 2026, 18(1), 413; https://doi.org/10.3390/su18010413 - 1 Jan 2026
Viewed by 147
Abstract
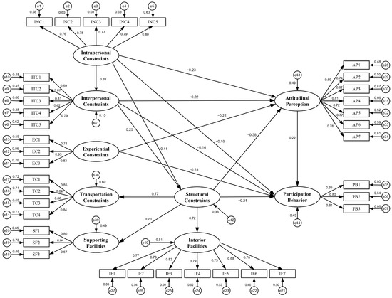
In recent years, youth evening schools have proliferated across China as a novel public cultural practice, serving as an important platform for youth development, lifelong learning, and youth-friendly urban initiatives. Existing research has predominantly focused on macro-policy, organizational arrangements, and social outcomes, while [...] Read more.
In recent years, youth evening schools have proliferated across China as a novel public cultural practice, serving as an important platform for youth development, lifelong learning, and youth-friendly urban initiatives. Existing research has predominantly focused on macro-policy, organizational arrangements, and social outcomes, while studies centered on youth participants remain are limited. In particular, empirical inquiry into the motivational and formative mechanisms underlying youth participation is insufficient. Drawing on Leisure Constraint Theory and the Theory of Planned Behavior, this study employs structural equation modeling to examine the key constraints on youth participation and test the mediating role of attitudinal perception. A questionnaire survey of 215 youth participants in Shenyang, China, provides the empirical basis for the analysis. Results indicated that intrapersonal, interpersonal, structural, and experiential constraints all negatively affect participation behavior. In contrast, attitudinal perception exerts a significant positive influence. Furthermore, these constraints collectively suppress youth participation indirectly by attenuating attitudinal perception, with structural constraints exhibiting the strongest mediation effect via this pathway. Notably, intrapersonal constraints not only intensify structural constraints by reinforcing interpersonal constraints, but also directly exacerbate them. This finding challenges the unidirectionality of hierarchical constraint models by revealing a bidirectional reinforcement loop: intrapersonal and structural constraints reciprocally amplify one another, bypassing constraint negotiation processes and suppressing participation intentions at their source. Based on these results, we draw out the theoretical and practical implications and suggest directions for future research. Full article
Show Figures

Figure 1

22 pages, 55675 KB  
Article
Ecological Assessment Based on the InVEST Model and Ecological Sensitivity Analysis: A Case Study of Huinan County, Tonghua City, Jilin Province, China
by Jialu Tian, Xinyi Su, Kaili Zhang and Huidi Zhou
Land 2026, 15(1), 87; https://doi.org/10.3390/land15010087 - 1 Jan 2026
Viewed by 186
Abstract
With the expansion of urban scale, forests and water areas have suffered a reduction. This reduction has resulted in insufficient carbon sequestration capacity. Strengthening environmental protection, especially enhancing the function of carbon sinks, is of great significance to the ecologically friendly development of [...] Read more.
With the expansion of urban scale, forests and water areas have suffered a reduction. This reduction has resulted in insufficient carbon sequestration capacity. Strengthening environmental protection, especially enhancing the function of carbon sinks, is of great significance to the ecologically friendly development of the region. This study aims to clarify the distribution of regional ecological vulnerability and carbon storage capacity, and proposes a scientifically optimized ecological functional zoning plan. Specifically, we conducted a comprehensive assessment of land use and zoning in Huinan County by integrating ecological sensitivity with the InVEST model. First, based on the DPSIRM model, we evaluated the weights of ecological sensitivity influencing factors by combining the Analytic Hierarchy Process (AHP) and Entropy Weight Method (EWM). Using ArcGIS, we overlaid these factors with their respective weights to obtain the distribution of overall ecological sensitivity. Referencing relevant literature, we classified Huinan County’s ecological sensitivity into five categories. These categories include insensitive areas, low-sensitivity areas, medium-sensitivity areas, high-sensitivity areas, and extremely sensitive areas. Second, the carbon sequestration capacity of this region was visualized using the InVEST model to analyze Huinan County’s carbon storage potential. Finally, using the ArcGIS spatial overlay, we combined sensitivity levels with carbon storage zones. Based on varying degrees of ecological sensitivity and carbon storage distribution, we established five ecological conservation zones. These five ecological protection zones were: ecological buffer zone, restoration zone, stabilization zone, potential zone, and fragility zone. We implemented differentiated measures tailored to distinct regions, thereby advancing ecological restoration and sustainable development. This study provides a policy basis for ecological restoration in Huinan County and offers a replicable framework for ecological conservation in urbanized areas. Consequently, it holds practical significance for enhancing landscape multifunctionality and resilience. Full article
Show Figures

Figure 1

25 pages, 12678 KB  
Article
A Multi-Indicator Hazard Mechanism Framework for Flood Hazard Assessment and Risk Mitigation: A Case Study of Rizhao, China
by Yunjia Ma, Xinyue Li, Yumeng Yang, Shanfeng He, Hao Guo and Baoyin Liu
Land 2026, 15(1), 82; https://doi.org/10.3390/land15010082 - 31 Dec 2025
Viewed by 205
Abstract
Urban flooding has become a critical environmental challenge under global climate change and rapid urbanization. This study develops a multi-indicator hazard mechanism framework for flood hazard assessment in Rizhao, a coastal city in China, by integrating three fundamental hydrological processes: runoff generation, flow [...] Read more.
Urban flooding has become a critical environmental challenge under global climate change and rapid urbanization. This study develops a multi-indicator hazard mechanism framework for flood hazard assessment in Rizhao, a coastal city in China, by integrating three fundamental hydrological processes: runoff generation, flow convergence, and drainage. Based on geospatial data—including DEM, road networks, land cover, and soil characteristics—six key indicators were evaluated using the TOPSIS method: runoff curve number, impervious surface percentage, topographic wetness index, time of concentration, pipeline density, and distance to rivers. The results show that extreme-hazard zones, covering 6.41% of the central urban area, are primarily clustered in northern sectors, where flood susceptibility is driven by the synergistic effects of high imperviousness, short concentration time, and inadequate drainage infrastructure. Independent validation using historical flood records confirmed the model’s reliability, with 83.72% of documented waterlogging points located in predicted high-hazard zones and an AUC value of 0.737 indicating good discriminatory performance. Based on spatial hazard patterns and causal mechanisms, an integrated mitigation strategy system of “source reduction, process regulation, and terminal enhancement” is proposed. This strategy provides practical guidance for pipeline rehabilitation and sponge city implementation in Rizhao’s resilience planning, while the developed hazard mechanism framework of “runoff–convergence–drainage” provides a transferable methodology for flood hazard assessment in large-scale urban environments. Full article
Show Figures

Figure 1

30 pages, 5147 KB  
Article
A Semantic-Enhanced Hierarchical Trajectory Planning Framework with Spatiotemporal Potential Field for Autonomous Electric Vehicles
by Yang Zhao, Du Chigan, Qiang Shi, Yingjie Deng and Jianbei Liu
World Electr. Veh. J. 2026, 17(1), 22; https://doi.org/10.3390/wevj17010022 - 31 Dec 2025
Viewed by 171
Abstract
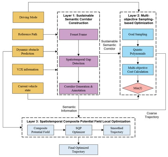
Trajectory planning for intelligent connected vehicles (ICVs) must simultaneously address safety, efficiency, and environmental impact to align with sustainable development goals. This paper proposes a novel hierarchical trajectory planning framework, designed for intelligent connected vehicles (ICVs) that integrates a semantic corridor with a [...] Read more.
Trajectory planning for intelligent connected vehicles (ICVs) must simultaneously address safety, efficiency, and environmental impact to align with sustainable development goals. This paper proposes a novel hierarchical trajectory planning framework, designed for intelligent connected vehicles (ICVs) that integrates a semantic corridor with a spatiotemporal potential field. First, a spatiotemporal safety corridor, enhanced with semantic labels (e.g., low-carbon zones and recommended speeds), delineates the feasible driving region. Subsequently, a multi-objective sampling optimization method generates candidate trajectories that balance safety, comfort and energy consumption. The optimal candidate is refined using a spatiotemporal potential field, which dynamically integrates obstacle predictions and sustainability incentives to achieve smooth and eco-friendly navigation. Comprehensive simulations in typical urban scenarios demonstrate that the proposed method reduces energy consumption by up to 8.43% while maintaining safety and a high level of comfort, compared with benchmark methods. Furthermore, the method’s practical efficacy is validated using real-world vehicle data, showing that the planned trajectories closely align with naturalistic driving behavior and demonstrate safe, smooth, and intelligent behaviors in complex lane-changing scenarios. The validation using 113 real-world truck lane-changing cases demonstrates high consistency with naturalistic driving behavior. These results highlight the framework’s potential to advance sustainable intelligent transportation systems by harmonizing safety, comfort, efficiency, and environmental objectives. Full article
(This article belongs to the Section Propulsion Systems and Components)
Show Figures

Figure 1

Back to TopTop