Sign in to use this feature.

Years

Between: -

Subjects

remove_circle_outline
remove_circle_outline
remove_circle_outline
remove_circle_outline
remove_circle_outline
remove_circle_outline
remove_circle_outline
remove_circle_outline
remove_circle_outline

Journals

Article Types

Countries / Regions

Search Results (94)

Search Parameters:
Keywords = trust-assist framework

Order results
Result details
Results per page
Select all
Export citation of selected articles as:
26 pages, 911 KB  
Article
Pedagogical Transformation Using Large Language Models in a Cybersecurity Course
by Rodolfo Ostos, Vanessa G. Félix, Luis J. Mena, Homero Toral-Cruz, Alberto Ochoa-Brust, Apolinar González-Potes, Ramón A. Félix, Julio C. Ramírez Pacheco, Víctor Flores and Rafael Martínez-Peláez
AI 2026, 7(1), 25; https://doi.org/10.3390/ai7010025 - 13 Jan 2026
Abstract
Large Language Models (LLMs) are increasingly used in higher education, but their pedagogical role in fields like cybersecurity remains under-investigated. This research explores integrating LLMs into a university cybersecurity course using a designed pedagogical approach based on active learning, problem-based learning (PBL), and [...] Read more.
Large Language Models (LLMs) are increasingly used in higher education, but their pedagogical role in fields like cybersecurity remains under-investigated. This research explores integrating LLMs into a university cybersecurity course using a designed pedagogical approach based on active learning, problem-based learning (PBL), and computational thinking (CT). Instead of viewing LLMs as definitive sources of knowledge, the framework sees them as cognitive tools that support reasoning, clarify ideas, and assist technical problem-solving while maintaining human judgment and verification. The study uses a qualitative, practice-based case study over three semesters. It features four activities focusing on understanding concepts, installing and configuring tools, automating procedures, and clarifying terminology, all incorporating LLM use in individual and group work. Data collection involved classroom observations, team reflections, and iterative improvements guided by action research. Results show that LLMs can provide valuable, customized support when students actively engage in refining, validating, and solving problems through iteration. LLMs are especially helpful for clarifying concepts and explaining procedures during moments of doubt or failure. Still, common issues like incomplete instructions, mismatched context, and occasional errors highlight the importance of verifying LLM outputs with trusted sources. Interestingly, these limitations often act as teaching opportunities, encouraging critical thinking crucial in cybersecurity. Ultimately, this study offers empirical evidence of human–AI collaboration in education, demonstrating how LLMs can enrich active learning. Full article
(This article belongs to the Special Issue How Is AI Transforming Education?)
Show Figures

Figure 1

45 pages, 4434 KB  
Editorial
Mobile Network Softwarization: Technological Foundations and Impact on Improving Network Energy Efficiency
by Josip Lorincz, Amar Kukuruzović and Dinko Begušić
Sensors 2026, 26(2), 503; https://doi.org/10.3390/s26020503 - 12 Jan 2026
Abstract
This paper provides a comprehensive overview of mobile network softwarization, emphasizing the technological foundations and its transformative impact on the energy efficiency of modern and future mobile networks. In the paper, a detailed analysis of communication concepts known as software-defined networking (SDN) and [...] Read more.
This paper provides a comprehensive overview of mobile network softwarization, emphasizing the technological foundations and its transformative impact on the energy efficiency of modern and future mobile networks. In the paper, a detailed analysis of communication concepts known as software-defined networking (SDN) and network function virtualization (NFV) is presented, with a description of their architectural principles, operational mechanisms, and the associated interfaces and management frameworks that enable programmability, virtualization, and centralized control in modern mobile networks. The study further explores the role of cloud computing, virtualization platforms, distributed SDN controllers, and resource orchestration systems, outlining how they collectively support mobile network scalability, automation, and service agility. To assess the maturity and evolution of mobile network softwarization, the paper reviews contemporary research directions, including SDN security, machine-learning-assisted traffic management, dynamic service function chaining, virtual network function (VNF) placement and migration, blockchain-based trust mechanisms, and artificial intelligence (AI)-enabled self-optimization. The analysis also evaluates the relationship between mobile network softwarization and energy consumption, presenting the main SDN- and NFV-based techniques that contribute to reducing mobile network power usage, such as traffic-aware control, rule placement optimization, end-host-aware strategies, VNF consolidation, and dynamic resource scaling. Findings indicate that although fifth-generation (5G) mobile network standalone deployments capable of fully exploiting softwarization remain limited, softwarized SDN/NFV-based architectures provide measurable benefits in reducing network operational costs and improving energy efficiency, especially when combined with AI-driven automation. The paper concludes that mobile network softwarization represents an essential enabler for sustainable 5G and future beyond-5G systems, while highlighting the need for continued research into scalable automation, interoperable architectures, and energy-efficient softwarized network designs. Full article
(This article belongs to the Special Issue Energy-Efficient Communication Networks and Systems: 2nd Edition)
9 pages, 215 KB  
Review
Quality Management and Certification of Services in Assisted Reproductive Technology Units (ARTUs): A Review of Practices and Policy Proposals for Improving Patient-Centered Outcomes
by Christos Christoforidis and Sofia D. Anastasiadou
Sci 2026, 8(1), 14; https://doi.org/10.3390/sci8010014 - 9 Jan 2026
Viewed by 84
Abstract
Assisted Reproductive Technology Units (ARTUs) constitute a rapidly growing sector in healthcare, where service quality and patient safety are closely intertwined with ethical principles, technological precision, and managerial efficiency. This study aims to explore quality management practices and certification standards—such as ISO 9001, [...] Read more.
Assisted Reproductive Technology Units (ARTUs) constitute a rapidly growing sector in healthcare, where service quality and patient safety are closely intertwined with ethical principles, technological precision, and managerial efficiency. This study aims to explore quality management practices and certification standards—such as ISO 9001, ISO 15189, and ISO 13485—within ARTUs, with the goal of developing a model that enhances patient-centered outcomes. The analysis focuses on the roles of leadership, staff training, and internal auditing mechanisms as key factors for the successful implementation of quality management systems (QMSs). Through a structured literature review and thematic synthesis, this study identifies challenges that ARTUs face in aligning with international standards and highlights strategies that strengthen patient trust, transparency, and continuous improvement. The proposed model connects measurable quality indicators with patient perceptions and experiences, providing a comprehensive framework for sustainable quality development. This article contributes to the academic discourse on healthcare quality governance and offers practical insights for policymakers and administrators seeking to improve patient experience and organizational resilience in reproductive medicine. Full article
(This article belongs to the Special Issue One Health)
25 pages, 479 KB  
Article
Crafting Resilient Audits: Does Distributed Digital Technology Influence Auditor Behavior in the Age of Digital Transformation?
by Hai-Xia Li, Shenghui Ma, Xin Gao, Ting Wang and Yanan Li
Sustainability 2026, 18(2), 623; https://doi.org/10.3390/su18020623 - 7 Jan 2026
Viewed by 122
Abstract
A key component of creating robust and sustainable businesses is the digital transformation of business operations. This study examines the impact of distributed digital technology, namely cloud computing and blockchain technology, on an auditor’s behavior, an essential component of the framework for corporate [...] Read more.
A key component of creating robust and sustainable businesses is the digital transformation of business operations. This study examines the impact of distributed digital technology, namely cloud computing and blockchain technology, on an auditor’s behavior, an essential component of the framework for corporate responsibility. This study also highlights the impact of digital transformation on sustainable auditing, urging auditors to improve their technological skills to build trust in evolving entities. We used a unique dataset of Chinese A-share listed companies from 2013 to 2021 to show that this time period is important because it shows the beginning and growth of these technologies in the Chinese business world. This gives us a good starting point for looking at their early-stage audit effects. Our key findings are threefold. First, we found that firms using distributed digital technologies (cloud computing and blockchain) experienced (a) higher audit fees and (b) standard audit opinions, indicating the growing complexity and the requirement that auditors acquire specialized skills in order to evaluate cyber-resilience and technological structures. Second, firms facing substantial profit fluctuations (higher risk level) following digital engagement were subject to higher audit fees and a decreased probability of standard audit outcomes, emphasizing the nuanced risks of digital transformation. Third, the main results were more pronounced in (a) non-state-owned enterprises and (b) high-tech enterprises. Our study is robust to multiple sensitivity analyses, endogeneity tests, and propensity score matching (PSM). The results show that regulators need to create and support specialized auditing regulations regarding distributed technologies. These regulations would assist auditors in evaluating cloud and blockchain engagement and make it clear to businesses what is important to be compliant. Full article
Show Figures

Figure 1

24 pages, 1304 KB  
Article
Securing Zero-Touch Networks with Blockchain: Decentralized Identity Management and Oracle-Assisted Monitoring
by Michael G. Xevgenis, Maria Polychronaki, Dimitrios G. Kogias, Helen C. Leligkou and Eirini Liotou
Electronics 2026, 15(2), 266; https://doi.org/10.3390/electronics15020266 - 7 Jan 2026
Viewed by 105
Abstract
Zero-Touch Network (ZTN) represents a cornerstone approach of Next Generation Networks (NGNs), enabling fully automated and AI-driven network and service management. However, their distributed and multi-domain nature introduces critical security challenges, particularly regarding service identity and data integrity. This paper proposes a novel [...] Read more.
Zero-Touch Network (ZTN) represents a cornerstone approach of Next Generation Networks (NGNs), enabling fully automated and AI-driven network and service management. However, their distributed and multi-domain nature introduces critical security challenges, particularly regarding service identity and data integrity. This paper proposes a novel blockchain-based framework to enhance the security of ZTN through two complementary mechanisms: decentralized digital identity management and oracle-assisted network monitoring. First, a Decentralized Identity Management framework aligned with Zero-Trust Architecture principles is introduced to ensure tamper-proof authentication and authorization in a trustless environment among network components. By leveraging decentralized identifiers, verifiable credentials, and zero-knowledge proofs, the proposed Decentralized Authentication and Authorization component eliminates reliance on centralized authorities, while preserving privacy and interoperability across domains. Second, the paper investigates blockchain oracle mechanisms as a means to extend data integrity guarantees beyond the blockchain, enabling secure monitoring of Network Services and validation of Service-Level Agreements. We propose a four-dimensional framework for oracle design, based on qualitative comparison of oracle types—decentralized, compute-enabled, and consensus-based—to identify their suitability for NGN scenarios. This work proposes an architectural and design framework for Zero-Touch Networks, focusing on system integration and security-aware orchestration rather than large-scale experimental evaluation. The outcome of our study highlights the potential of integrating blockchain-based identity and oracle solutions to achieve resilient, transparent, and self-managed network ecosystems. This research bridges the gap between theory and implementation by offering a holistic approach that unifies identity security and data integrity in ZTNs, paving the way towards trustworthy and autonomous 6G infrastructures. Full article
Show Figures

Figure 1

24 pages, 1128 KB  
Article
The Role of Telemedicine Centers and Digital Health Applications in Home Care: Challenges and Opportunities for Family Caregivers
by Kevin-Justin Schwedler, Jan Ehlers, Thomas Ostermann and Gregor Hohenberg
Healthcare 2026, 14(1), 136; https://doi.org/10.3390/healthcare14010136 - 5 Jan 2026
Viewed by 179
Abstract
Background/Objectives: Home care plays a crucial role in contemporary healthcare systems, particularly in the long-term care of people with chronic and progressive illnesses. Family caregivers often experience substantial physical, emotional, and organizational burden. Telemedicine and digital health applications have the potential to support [...] Read more.
Background/Objectives: Home care plays a crucial role in contemporary healthcare systems, particularly in the long-term care of people with chronic and progressive illnesses. Family caregivers often experience substantial physical, emotional, and organizational burden. Telemedicine and digital health applications have the potential to support home care by improving health monitoring, communication, and care coordination. However, their use among family caregivers remains inconsistent, and little is known about how organizational support structures such as telemedicine centers influence acceptance and everyday use. This study aims to examine the benefits of telemedicine in home care and to evaluate the role of telemedicine centers as supportive infrastructures for family caregivers. Methods: A mixed-methods design was applied. Quantitative data were collected through an online survey of 58 family caregivers to assess the use of telemedicine and digital health applications, perceived benefits, barriers, and support needs. This was complemented by an in-depth qualitative case study exploring everyday caregiving experiences with telemedicine technologies and telemedicine center support. A systematic literature review informed the theoretical framework and the development of the empirical instruments. Results: Most respondents reported not using telemedicine or digital health applications in home care. Among users, telemedicine was associated with perceived improvements in quality of care, particularly through enhanced health monitoring, improved communication with healthcare professionals, and increased feelings of safety and control. Key barriers to adoption included technical complexity, data protection concerns, and limited digital literacy. Both quantitative findings and the qualitative case study highlighted the importance of structured support. Telemedicine centers were perceived as highly beneficial, providing technical assistance, training, coordination, and ongoing guidance that facilitated technology acceptance and sustained use. Conclusions: Telemedicine and digital health applications can meaningfully support home care and reduce caregiver burden when they are embedded in supportive socio-technical structures. Telemedicine centers can function as central points of contact that enhance usability, trust, and continuity of care. The findings suggest that successful implementation of telemedicine in home care requires not only technological solutions but also accessible organizational support and targeted training for family caregivers. Full article
Show Figures

Figure 1

21 pages, 1183 KB  
Article
LLM-Assisted Explainable Daily Stress Recognition: Physiologically Grounded Threshold Rules from PPG Features
by Yekta Said Can
Electronics 2026, 15(1), 201; https://doi.org/10.3390/electronics15010201 - 1 Jan 2026
Viewed by 200
Abstract
Stress has become one of the most pervasive health challenges in modern societies, contributing to cardiovascular, cognitive, and emotional disorders that degrade overall well-being and productivity. Continuous monitoring of stress in everyday settings is thus critical for preventive healthcare. Recent advances in wearable [...] Read more.
Stress has become one of the most pervasive health challenges in modern societies, contributing to cardiovascular, cognitive, and emotional disorders that degrade overall well-being and productivity. Continuous monitoring of stress in everyday settings is thus critical for preventive healthcare. Recent advances in wearable sensing technologies, particularly photoplethysmography (PPG)-based devices, have enabled unobtrusive measurement of physiological signals linked to stress. However, the analysis of such data increasingly relies on deep learning models whose complex and non-transparent decision mechanisms limit clinical interpretability and user trust. To address this gap, this study introduces a novel LLM-assisted explainable framework that combines data-driven analysis of photoplethysmography (PPG) features with physiological reasoning. First, handcrafted cardiac variability features such as Root Mean Square of Successive Differences (RMSSD), high-frequency (HF) power, and the percentage of successive NN intervals differing by more than 50 ms (pNN50) are extracted from wearable PPG signals collected in daily conditions. After algorithmic threshold selection via ROC–Youden analysis, an LLM is used solely for physiological interpretation and literature-based justification of the resulting rules. The resulting transparent rule set achieves approximately 75% binary accuracy, rivaling CNN, LSTM, Transformer, and traditional ML baselines, while maintaining full interpretability and physiological validity. This work demonstrates that LLMs can function as scientific reasoning companions, bridging raw biosignal analytics with explainable, evidence-based models—marking a new step toward trustworthy affective computing. Full article
Show Figures

Figure 1

19 pages, 688 KB  
Article
How Can Users Be Confident About Self-Disclosure in Mobile Payment? From Institutional Mechanism Perspective
by Haiqin Xu and Jian Li
J. Theor. Appl. Electron. Commer. Res. 2026, 21(1), 10; https://doi.org/10.3390/jtaer21010010 - 1 Jan 2026
Viewed by 201
Abstract
Mobile payment platforms not only streamline users’ financial transactions but also encourage their participation in investment activities and additional services. To deliver personalized financial services, it is essential to collect users’ personal information. This study aims to investigate the factors influencing users’ willingness [...] Read more.
Mobile payment platforms not only streamline users’ financial transactions but also encourage their participation in investment activities and additional services. To deliver personalized financial services, it is essential to collect users’ personal information. This study aims to investigate the factors influencing users’ willingness to engage in self-disclosure within mobile payment platforms, thereby assisting practitioners in efficiently allocating resources and maximizing returns on investments dedicated to promoting user self-disclosure. Consequently, this study focuses on examining how institutional mechanisms influence users’ self-disclosure behavior within these platforms. The authors developed a comprehensive framework that elucidates the influence of institutional mechanisms on users’ self-disclosure, mediated by trust and privacy concerns. To empirically validate our research model, we administered an online survey targeting Alipay users in China. Subsequently, we analyzed 559 valid survey responses utilizing partial least squares structural equation modeling (PLS-SEM). The results indicate that trust and privacy concerns jointly influence users’ self-disclosure behavior when utilizing mobile payment platforms. Moreover, key institutional mechanisms can effectively foster trust and alleviate privacy concerns, ultimately facilitating users’ willingness to self-disclose. Our research shifts scholarly focus from conventional adoption to users’ self-disclosure in the mobile payment field and enhances the existing self-disclosure research by identifying the impact of institutional mechanisms on users’ self-disclosure behavior. Full article
(This article belongs to the Section Digital Marketing and Consumer Experience)
Show Figures

Figure 1

32 pages, 5766 KB  
Article
Enriching Human–AI Collaboration: The Ontological Service Framework Leveraging Large Language Models for Value Creation in Conversational AI
by Abid Ali Fareedi, Muhammad Ismail, Shehzad Ahmed, Stephane Gagnon, Ahmad Ghazawneh, Zartashia Arooj and Hammad Nazir
Knowledge 2026, 6(1), 2; https://doi.org/10.3390/knowledge6010002 - 26 Dec 2025
Viewed by 433
Abstract
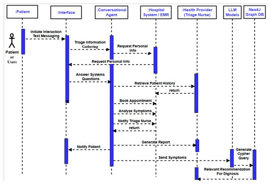
This research focuses on ontology-driven conversational agents (CAs) that harness large language models (LLMs) and their mediating role in performing collective tasks and facilitating knowledge-sharing capabilities among multiple healthcare stakeholders. The research addresses how CAs can promote a therapeutic working alliance and foster [...] Read more.
This research focuses on ontology-driven conversational agents (CAs) that harness large language models (LLMs) and their mediating role in performing collective tasks and facilitating knowledge-sharing capabilities among multiple healthcare stakeholders. The research addresses how CAs can promote a therapeutic working alliance and foster trustful human–AI collaboration between emergency department (ED) stakeholders, thereby supporting collaborative tasks with healthcare professionals (HPs). The research contributes to developing a service-oriented human–AI collaborative framework (SHAICF) to promote co-creation and collaborative learning among patients, CAs, and HPs, and improve information flow procedures within the ED. The research incorporates agile heavy-weight ontology engineering methodology (OEM) rooted in the design science research method (DSRM) to construct an ontological metadata model (PEDology), which underpins the development of semantic artifacts. A customized OEM is used to address the issues mentioned earlier. The shared ontological model framework helps developers to build AI-based information systems (ISs) integrated with LLMs’ capabilities to comprehend, interpret, and respond to complex healthcare queries by leveraging the structured knowledge embedded within ontologies such as PEDology. As a result, LLMs facilitate on-demand health-related services regarding patients and HPs and assist in improving information provision, quality care, and patient workflows within the ED. Full article
Show Figures

Figure 1

24 pages, 3463 KB  
Article
Bridging the Information Gap in Smart Construction: An LLM-Based Assistant for Autonomous TBM Tunneling
by Min Hu, Hongzheng Gao, Qing Mi, Bingjian Wu, Jing Lu and Yongchang Liu
Smart Cities 2025, 8(6), 212; https://doi.org/10.3390/smartcities8060212 - 17 Dec 2025
Viewed by 501
Abstract
The development of autonomous tunneling is crucial for building the intelligent underground infrastructure that smart cities require. However, in complex urban environments, the need for frequent manual intervention during Tunnel Boring Machine (TBM) operation remains a challenge, hindering overall efficiency and safety. To [...] Read more.
The development of autonomous tunneling is crucial for building the intelligent underground infrastructure that smart cities require. However, in complex urban environments, the need for frequent manual intervention during Tunnel Boring Machine (TBM) operation remains a challenge, hindering overall efficiency and safety. To address the human–machine collaboration gap, this study analyzes practical experiences from six tunnel projects that use autonomous driving systems. Building on this foundation, we develop an intelligent assistant powered by a large language model (LLM). The assistant constructs a complete service architecture and intervention mechanism, proposes a phased intention recognition framework, and uses conversational interaction to achieve efficient human–machine communication. Experimental results demonstrate the strong classification performance of our intention recognition model. Furthermore, engineering case studies validate the assistant’s effectiveness in enhancing operational transparency, increasing user trust, bridging the human–machine information gap, and ultimately ensuring safer and more reliable tunneling. This research provides a feasible and innovative technological path for human–machine collaboration in the construction of critical urban infrastructure. Full article
Show Figures

Figure 1

27 pages, 4213 KB  
Article
Beyond Accuracy: Explainable Deep Learning for Alzheimer’s Disease Detection Using Structural MRI Data
by Tamal Chakroborty, Adam Colafranceschi, Yang Liu and for the Alzheimer’s Disease Neuroimaging Initiative
Information 2025, 16(12), 1058; https://doi.org/10.3390/info16121058 - 2 Dec 2025
Viewed by 640
Abstract
Alzheimer’s disease (AD) is a neurodegenerative condition that gradually deteriorates memory and cognitive abilities, posing a significant global health challenge. While convolutional neural networks (CNNs) applied to structural magnetic resonance imaging (MRI) have achieved high diagnostic accuracy, their decision-making processes often lack transparency, [...] Read more.
Alzheimer’s disease (AD) is a neurodegenerative condition that gradually deteriorates memory and cognitive abilities, posing a significant global health challenge. While convolutional neural networks (CNNs) applied to structural magnetic resonance imaging (MRI) have achieved high diagnostic accuracy, their decision-making processes often lack transparency, which can limit clinical trust. This study presents a structured evaluation framework by applying multiple gradient-based and model-agnostic interpretability methods, such as Grad-CAM, Grad-CAM++, HiRes-CAM, Backpropagation, Guided Backpropagation, Kernel SHAP, LIME, and RISE, to pre-trained and custom CNN architectures for AD classification. We utilized the ADNI MRI dataset and assessed models based on accuracy, sensitivity, specificity, and visual alignment of highlighted brain regions with established biomarkers. By analyzing both predictive performance and explanation validity, this study aims to assist clinicians in making informed diagnoses, ultimately strengthening trust in AI-assisted tools. Full article
Show Figures

Graphical abstract

22 pages, 5508 KB  
Article
A Generative AI-Enhanced Robotic Desktop Automation Framework for Multi-System Nephrology Data Entry in Government Healthcare Platforms
by Sumalee Sangamuang, Perasuk Worragin, Kitti Puritat, Phichete Julrode and Kannikar Intawong
Technologies 2025, 13(12), 558; https://doi.org/10.3390/technologies13120558 - 29 Nov 2025
Viewed by 512
Abstract
This study introduces a Generative AI-Enhanced Robotic Data Automation (AI-ERDA) framework designed to improve accuracy, efficiency, and adaptability in healthcare data workflows. Conducted over a two-month, real-world experiment across three government health platforms—one web-based (NHSO) and two PC-based systems (CHi and TRT)—the study [...] Read more.
This study introduces a Generative AI-Enhanced Robotic Data Automation (AI-ERDA) framework designed to improve accuracy, efficiency, and adaptability in healthcare data workflows. Conducted over a two-month, real-world experiment across three government health platforms—one web-based (NHSO) and two PC-based systems (CHi and TRT)—the study compared the performance of AI-ERDA against a conventional RDA system in terms of usability, automation accuracy, and resilience to user interface (UI) changes. Results demonstrated notable improvements in both usability and reliability. The AI-ERDA achieved a mean System Usability Scale (SUS) score of 80, compared with 68 for the traditional RDA, while Field Exact Match Accuracy increased by 1.8 percent in the web system and by 0.2 to 0.3 percent in the PC systems. During actual UI modifications, the AI-ERDA maintained near-perfect accuracy, with rapid self-correction within one day, whereas the baseline RDA required several days of manual reconfiguration and assistance from the development team to resolve issues. These findings indicate that generative and adaptive automation can effectively reduce manual workload, minimize downtime, and maintain high data integrity across heterogeneous systems. By integrating adaptive learning, semantic validation, and human-in-the-loop oversight, the AI-ERDA framework advances sustainable digital transformation and reinforces transparency, trust, and accountability in healthcare data management. Full article
(This article belongs to the Special Issue AI-Enabled Smart Healthcare Systems)
Show Figures

Figure 1

20 pages, 5391 KB  
Article
EmbryoTrust: A Blockchain-Based Framework for Trustworthy, Secure, and Ethical In Vitro Fertilization Data Management and Fertility Preservation
by Hessah A. Alsalamah, Shaden F. Al-Qahtani, Ghazlan Al-Arifi, Jana Al-Sadhan, Reema Al-Mutairi, Nahla Bakhamis, Fady I. Sharara and Shada AlSalamah
Electronics 2025, 14(23), 4648; https://doi.org/10.3390/electronics14234648 - 26 Nov 2025
Viewed by 485
Abstract
Assisted Reproductive Technology (ART), particularly In Vitro Fertilization (IVF), generates highly sensitive medical data classified as Protected Health Information (PHI) under international privacy and data protection laws. Ensuring the secure, transparent, and ethically governed management of this data is both essential and legally [...] Read more.
Assisted Reproductive Technology (ART), particularly In Vitro Fertilization (IVF), generates highly sensitive medical data classified as Protected Health Information (PHI) under international privacy and data protection laws. Ensuring the secure, transparent, and ethically governed management of this data is both essential and legally mandated. However, conventional Electronic Medical Record (EMR) systems often present significant challenges, including data-integrity risks, unauthorized access, and limited patient control—issues that become especially critical in contexts such as fertility preservation for cancer patients. EmbryoTrust introduces a blockchain-based framework designed to ensure the confidentiality, integrity, and availability of IVF-related information through a private, permissioned network integrated with role-based access control (RBAC). Smart contracts, implemented in Solidity on the Ethereum platform, verify spousal identities and enforce data immutability in compliance with religious legislation and ethical regulations. Off-chain data are stored in MongoDB for scalable, privacy-preserving management, while on-chain summaries provide tamper-evident traceability and verifiable auditability. The system was deployed and validated on the Ethereum Holešky testnet using Solidity 0.8.21 and Node.js 18.17, achieving an average transaction-confirmation time of 2.8 s, 99.9% uptime and a 95% user-satisfaction rate. Functional, integration, and usability testing confirmed secure and efficient data handling with minimal computational overhead. Comparative analysis demonstrated that the hybrid on-/off-chain architecture reduces latency and gas costs while maintaining automated compliance enforcement. The modular design enables adaptation to other jurisdictions by reconfiguring ethical and regulatory parameters within the smart-contract layer, ensuring flexibility for global deployment. Overall, the EmbryoTrust framework illustrates how blockchain logic can technically enforce medical and ethical rules in real time, providing a reproducible model for secure, culturally compliant, and privacy-preserving digital-health information management. Its alignment with Saudi Vision 2030 and the Wold Health Organization (WHO) Global Strategy on Digital Health 2020–2025 highlights its potential as a scalable solution for next-generation ART information systems. Full article
Show Figures

Figure 1

24 pages, 325 KB  
Article
Ethical Considerations for the Use of Artificial Intelligence in Linguistics Journal Publishing: Combining Hybrid Thematic Analysis and Critical Discourse Analysis
by Xuan Wang and Xinyi Zhang
Publications 2025, 13(4), 61; https://doi.org/10.3390/publications13040061 - 25 Nov 2025
Viewed by 1509
Abstract
The immense potential of artificial intelligence (AI) in academic journal publishing has significantly impacted scholarly communication between stakeholders, leading to increased research into ethical considerations for AI use in academic publishing. Due to the contextual nature of ethics and the ontological base of [...] Read more.
The immense potential of artificial intelligence (AI) in academic journal publishing has significantly impacted scholarly communication between stakeholders, leading to increased research into ethical considerations for AI use in academic publishing. Due to the contextual nature of ethics and the ontological base of language as its own object of inquiry, the conceptual framework and underlying ideologies of AI ethics in linguistics deserve attention. In this study, we address the call for these ethical considerations by combining a hybrid thematic analysis (HTA) of the ethical guidelines available on 144 Social Sciences Citation Index (SSCI) linguistics journals’ and 11 corresponding publishers’ websites as of 31 October 2025, and a critical discourse analysis (CDA) case study on Language Testing, a representative journal with self-developed AI ethical guidelines. Through the HTA, we identified seven themes: accountability, authorship, citation practices, copyright, long-term governance, human agency, and transparency. The role allocation of CDA demonstrated that the AI ethical guidelines independently established by the linguistics journal expand the scope of stakeholders to include the sources of research data and technology, covering the informed consent of research participants and the responsibilities of the AI tool operators. Moreover, AI tools are given a beneficialized role, suggesting a more technology-assisted-oriented perspective and reflecting deeper trust in AI’s involvement. Through the findings, our study contributes to the broader understanding of ethical governance in relation to AI usage in discipline-based communication, highlighting the need for a more dialogic and diverse framework to share responsibility among stakeholders to promote the ethical use of AI. Full article
38 pages, 3645 KB  
Systematic Review
Virtual Exhibitions of Cultural Heritage: Research Landscape and Future Directions
by Huachun Cui and Jiawei Wu
Appl. Sci. 2025, 15(22), 12287; https://doi.org/10.3390/app152212287 - 19 Nov 2025
Viewed by 1462
Abstract
Virtual exhibitions of cultural heritage (CH) have become a key means for preservation, education, and global dissemination in the digital era. This study provides a comprehensive systematic review and bibliometric analysis of CH virtual exhibition research from 1999 to 2025. A total of [...] Read more.
Virtual exhibitions of cultural heritage (CH) have become a key means for preservation, education, and global dissemination in the digital era. This study provides a comprehensive systematic review and bibliometric analysis of CH virtual exhibition research from 1999 to 2025. A total of 651 valid records were retrieved from the Web of Science Core Collection following the PRISMA 2020 guidelines. Three tools (CiteSpace, VOSviewer, and Bibliometrix) support stronger analysis. Results reveal that the field’s knowledge structure can be organized into the following three interrelated layers: (1) a technology-driven layer (laser scanning, photogrammetry, VR/AR, and multimodal interaction), (2) a systemic application layer (curatorial workflows, digital museums, and immersive storytelling), and (3) a user experience layer (educational impact, gamification, and trust building). These dimensions form a cyclical pyramid framework linking innovation, interpretation and perception. The study identifies persistent regional disparities, with China and Italy leading in publication volume, while countries such as Denmark and Australia achieve higher citation impacts due to advanced policy support and digital strategies. Emerging trends highlight the growing integration of gamified learning, AI-assisted curation, and immersive narrative design. These reflect a paradigm shift from technological demonstration to cultural interpretation. This study establishes a holistic analytical framework for understanding the evolution and future directions of CH virtual exhibitions, providing an essential reference for researchers, curators, and policymakers in the heritage informatics domain. Full article
(This article belongs to the Special Issue Advanced Technology for Cultural Heritage and Digital Humanities)
Show Figures

Figure 1

Back to TopTop