Sign in to use this feature.

Years

Between: -

Subjects

remove_circle_outline
remove_circle_outline
remove_circle_outline
remove_circle_outline
remove_circle_outline
remove_circle_outline
remove_circle_outline

Journals

Article Types

Countries / Regions

Search Results (178)

Search Parameters:
Keywords = trisomy 21

Order results
Result details
Results per page
Select all
Export citation of selected articles as:
13 pages, 491 KB  
Case Report
Abdominal and Transcranial Photobiomodulation as a Gut–Brain Axis Therapy in Down Syndrome Regression Disorder: A Translational Case Report
by Gabriela N. F. Guimarães, Farzad Salehpour, Jordan Schwartz, Douglas W. Barrett and Francisco Gonzalez-Lima
Clin. Transl. Neurosci. 2026, 10(1), 1; https://doi.org/10.3390/ctn10010001 - 12 Jan 2026
Abstract
Down Syndrome Regression Disorder (DSRD) is a rare but severe neuropsychiatric condition characterized by abrupt loss of speech, autonomy, and cognitive abilities in individuals with Down syndrome, often associated with immune dysregulation and gut–brain axis dysfunction. We report the case of an 11-year-old [...] Read more.
Down Syndrome Regression Disorder (DSRD) is a rare but severe neuropsychiatric condition characterized by abrupt loss of speech, autonomy, and cognitive abilities in individuals with Down syndrome, often associated with immune dysregulation and gut–brain axis dysfunction. We report the case of an 11-year-old girl with Down syndrome who developed developmental regression at age five, in temporal proximity to a family transition (the birth of a younger sibling), with loss of continence, language, and comprehension, alongside persistent behavioral agitation and gastrointestinal symptoms. Laboratory assessment revealed Giardia duodenalis infection, elevated fecal calprotectin and secretory IgA, and microbial imbalance with overgrowth of Streptococcus anginosus and S. sobrinus. The patient received a single oral dose of tinidazole (2 g), daily folinic acid (1 mg/kg), and a 90-day course of transcranial and abdominal photobiomodulation (PBM) (1064 nm, 10 min per site). Post-treatment, stool analysis showed normalized inflammation markers and restoration of beneficial bacterial genera (Bacteroides, Bifidobacterium, Lactobacillus) with absence of Enterococcus growth. Behaviorally, she exhibited marked recovery: CARS-2-QPC decreased from 106 to 91, ABC from 63 to 31, and ATEC from 62 to 57, alongside regained continence, speech, and fine-motor coordination. These outcomes suggest that abdominal and transcranial PBM, by modulating mitochondrial metabolism, mucosal immunity, and microbiota composition, may facilitate systemic and neurobehavioral recovery in DSRD. This translational case supports further investigation of PBM as a non-invasive, multimodal therapy for neuroimmune regression in genetic and developmental disorders including validation through future randomized controlled clinical trials. Full article
(This article belongs to the Section Neuroscience/translational neurology)
Show Figures

Figure 1

10 pages, 225 KB  
Article
A Critical Assessment of Antenatal Monitoring for Fetal Well-Being in Down Syndrome Pregnancies
by Juliet C. Bishop, Angie C. Jelin, Ahizechukwu C. Eke, Christine B. Hertenstein, Amanda Jones, Clark T. Johnson and Karin Blakemore
Diagnostics 2026, 16(1), 39; https://doi.org/10.3390/diagnostics16010039 - 22 Dec 2025
Viewed by 270
Abstract
Background/Objectives: The antenatal management of Down syndrome (DS) is difficult as it is associated with a high risk for in utero fetal demise (IUFD) with a paucity of literature to guide antenatal surveillance. Avoidance of preterm delivery in the DS fetus, so commonly [...] Read more.
Background/Objectives: The antenatal management of Down syndrome (DS) is difficult as it is associated with a high risk for in utero fetal demise (IUFD) with a paucity of literature to guide antenatal surveillance. Avoidance of preterm delivery in the DS fetus, so commonly affected by anomalies, compounds the dichotomy of achieving term delivery while balancing against the risk for IUFD as gestational age advances. Higher-performing tests are needed to predict, and, thus, hopefully prevent, both preterm delivery and fetal mortality. Our study was undertaken to evaluate the performance metrics of current antenatal surveillance parameters that might suggest an increased risk for IUFD. Methods: We studied a retrospective cohort of all continuing pregnancies with a cytogenetically confirmed DS fetus between 2009 and 2019 at a single institution. Cases were investigated for abnormalities in fetal growth, anatomy, UA Doppler, and amniotic fluid volume to analyze their interrelationships and their association with the primary outcome, IUFD. Nonstress testing (NST) and biophysical profile data as available were also reviewed for analysis on each case. Maternal demographic data were also collected. Results: A total of 41 DS pregnancies at >20 weeks gestation were included. Eight (19.5%) resulted in IUFD, while thirty-three (80.5%) resulted in live birth. Between these groups, there was no significant difference in the incidence of fetal structural anomalies. FGR was present in 8/41 fetuses or 19.5% of all cases. FGR was present in 1 of 8 (12.5%) IUFD cases and 7 of 33 (21.2%) live births (p = 0.50). Thus, notably, 87.5% (7/8) of the IUFDs occurred in the absence of FGR. Furthermore, 1/8 (12.5%) FGR cases resulted in IUFD vs. 7/33 (21.2%) of non-FGR cases (p = 0.50). In DS fetuses after 24 weeks gestation, UA Doppler abnormalities developed in 75% of FGR cases (6/8) and in 64.5% of normally grown cases (20/31) (p = 0.33). Abnormal UA Dopplers were noted in 83.3% of IUFD and in 84.8% of liveborn cases (p = 0.34). Eleven of thirty-three live births, however, underwent iatrogenic delivery secondary to worsening fetal surveillance, including ten with worsening UA Doppler indices. There was an increased frequency of abnormal NST in the IUFD group (66.7% vs. 23.8%), although this difference did not reach statistical significance. Polyhydramnios was more frequent in the IUFD group (62.5% vs. 16.1%, p = 0.04). Conclusions: Aside from polyhydramnios, no fetal surveillance parameter demonstrated an association with IUFD that reached statistical significance. A majority of fetuses with DS are normally grown and demonstrate abnormal UA Doppler indices in the absence of FGR. Within our cohort, a substantial number of liveborn deliveries were prompted following worsening UA Dopplers. Both polyhydramnios and UA Doppler indices are worthy of further investigation to inform clinically useful fetal surveillance strategies in DS. Full article
(This article belongs to the Special Issue Game-Changing Concepts in Reproductive Health)
11 pages, 719 KB  
Systematic Review
Shape and Morphology of the Sella Turcica in Patients with Trisomy 21—A Systematic Review
by Magda Mazuś, Agnieszka Szemraj-Folmer, Marcin Stasiak and Michał Studniarek
Diagnostics 2026, 16(1), 22; https://doi.org/10.3390/diagnostics16010022 - 21 Dec 2025
Viewed by 276
Abstract
Background/Objectives: The sella turcica (ST) is a central craniofacial and endocrinological landmark whose morphology reflects both local skeletal development and systemic influences. Alterations in its form have been observed in various genetic syndromes, including trisomy 21 (Down syndrome, DS). Considering the characteristic craniofacial [...] Read more.
Background/Objectives: The sella turcica (ST) is a central craniofacial and endocrinological landmark whose morphology reflects both local skeletal development and systemic influences. Alterations in its form have been observed in various genetic syndromes, including trisomy 21 (Down syndrome, DS). Considering the characteristic craniofacial morphology of DS, this review aimed to evaluate whether individuals with DS present distinctive morphometric features and shape variants of the ST compared with non-syndromic populations and to discuss their diagnostic and clinical relevance. Methods: A systematic literature search was carried out in PubMed, the Cochrane Library, Web of Science, Wiley, MDPI, and Google Scholar on 8 May 2024. Search terms included “sella turcica,” “Down syndrome,” and “morphology.” Studies employing lateral cephalograms, cone-beam computed tomography (CBCT), or computed tomography (CT) to assess ST morphology were included when quantitative or qualitative comparisons with control groups were available. The review followed the PRISMA 2020 guidelines and was prospectively registered in PROSPERO (CRD42024580071). Results: Only six studies fulfilled the inclusion criteria. Increased ST dimensions and a predominance of U-shaped and J-shaped variants in individuals with DS compared with controls were most frequently reported. Although the studies differed in methodology, the findings consistently indicated characteristic enlargement and remodeling of the ST in trisomy 21. Conclusions: Individuals with Down syndrome exhibit distinctive sella turcica morphology characterized by increased size and specific shape variants. The evidence base remains small and heterogeneous, with few observational studies and mixed age groups and imaging modalities, which limits the strength and generalizability of the conclusions. The present study aims to provide a modern, updated systematic review of current evidence on sella turcica morphology in patients with Down syndrome, to identify reported patterns of variation, and to explore their clinical and diagnostic significance. Recognition of these features enhances diagnostic accuracy in craniofacial evaluation, facilitates comprehensive orthodontic, endocrine, and oncological assessment, and advances understanding of cranial base development within the context of genetic syndromes. Full article
(This article belongs to the Section Medical Imaging and Theranostics)
Show Figures

Figure 1

17 pages, 2618 KB  
Article
Alterations in Resident Immune Cells in Prenatal Trisomy 21 Lungs
by Andrew Frauenpreis, Soumyaroop Bhattacharya, Randa Belgacemi, Pauline Sokolskiy, Gail Deutsch, Nicholas Jendzjowsky, Ian A. Glass, Thomas J. Mariani, Denise Al Alam and Soula Danopoulos
Cells 2025, 14(23), 1866; https://doi.org/10.3390/cells14231866 - 26 Nov 2025
Viewed by 446
Abstract
Respiratory tract infections (RTIs) are amongst the leading causes of hospitalizations in children with Down syndrome (DS). Their elevated susceptibility likely stems from structural differences in the airways and immune system abnormalities. The aim of this study was to characterize immune cells in [...] Read more.
Respiratory tract infections (RTIs) are amongst the leading causes of hospitalizations in children with Down syndrome (DS). Their elevated susceptibility likely stems from structural differences in the airways and immune system abnormalities. The aim of this study was to characterize immune cells in prenatal Trisomy 21 (T21) lungs, potentially explaining vulnerability to RTIs. Single-cell RNA sequencing was used to profile immune cells in prenatal T21 (n = 5) and non-T21 (n = 4) prenatal lungs. Spatial phenotypes were assessed via fluorescent in situ hybridization and immunofluorescent staining on prenatal lung tissue sections. Gene expression analysis was also performed on isolated immune cells from lung single-cell suspensions. Several major immune cell populations were identified. A total of 84 DEGs were identified in at least 1 of the 14 different clusters. A significant decrease in the percentage of B cells was observed in T21 lungs (FDR = 0.0037, * p < 0.05). Furthermore, qRT-PCR demonstrated B cell markers were significantly decreased in T21, including those associated with B cell maturation (* p < 0.05 and ** p < 0.01). Several of these markers were also decreased at the protein level (i.e., CD20 and CD38; * p < 0.05 and ** p < 0.01). Our data demonstrate changes in the T21 pulmonary immune system in utero, primarily within the B cell population, which may contribute to the increased susceptibility to RTIs observed in children with DS. Full article
Show Figures

Figure 1

10 pages, 2472 KB  
Case Report
Elevated Alpha-Fetoprotein in Hypothyroidism
by Viola Ceconi, Valentina Kiren, Flora Maria Murru, Andrea Bon, Danica Dragovic, Lorenzo Zandonà, Alice Fachin, Gianluca Tamaro and Gianluca Tornese
LabMed 2025, 2(4), 24; https://doi.org/10.3390/labmed2040024 - 25 Nov 2025
Viewed by 404
Abstract
Alpha-fetoprotein (AFP) is a biomarker commonly used in the diagnosis of various malignancies but may also be elevated in non-neoplastic conditions, including hypothyroidism. We report the case of a 3-year-old girl with Down syndrome (DS) and newly diagnosed hypothyroidism, who presented with a [...] Read more.
Alpha-fetoprotein (AFP) is a biomarker commonly used in the diagnosis of various malignancies but may also be elevated in non-neoplastic conditions, including hypothyroidism. We report the case of a 3-year-old girl with Down syndrome (DS) and newly diagnosed hypothyroidism, who presented with a hypoechoic oval lesion adjacent to the thymic parenchyma on ultrasound and markedly elevated AFP levels (169.2 ng/mL). Further investigations, including MRI, excluded the presence of germ cell tumors. Following initiation of levothyroxine therapy, AFP levels normalized in parallel with thyroid function. No evidence of malignancy was detected despite the initial suspicion. This case underscores the association between elevated AFP and hypothyroidism, highlighting the importance of evaluating thyroid status in patients with increased AFP to avoid unnecessary oncological investigations. In particular, elevated AFP in the context of hypothyroidism and DS warrants careful thyroid assessment and follow-up to prevent redundant diagnostic procedures and reduce patient and family anxiety. Thyroid function testing should be considered before extensive oncological evaluation in children with elevated AFP. Full article
Show Figures

Graphical abstract

16 pages, 1974 KB  
Article
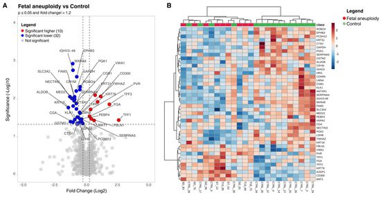
Exploratory Urinary Proteomic Profiling in Pregnancies with Fetal Aneuploidies: Molecular Insights into Maternal–Fetal Metabolic Communication
by Răzvan Lucian Jurca, Maria-Andreea Soporan, Ioana-Ecaterina Pralea, Ioana Gheorghiu, Iulia Rus, Florin Stamatian and Cristina-Adela Iuga
Curr. Issues Mol. Biol. 2025, 47(12), 973; https://doi.org/10.3390/cimb47120973 - 24 Nov 2025
Viewed by 402
Abstract
Maternal–fetal communication involves complex molecular exchanges that can be perturbed by chromosomal abnormalities. Despite the growing use of omics approaches in prenatal research, maternal urine remains underexplored as a non-invasive source of molecular information reflecting both systemic and pregnancy-specific processes. This study performed [...] Read more.
Maternal–fetal communication involves complex molecular exchanges that can be perturbed by chromosomal abnormalities. Despite the growing use of omics approaches in prenatal research, maternal urine remains underexplored as a non-invasive source of molecular information reflecting both systemic and pregnancy-specific processes. This study performed an exploratory, label-free mass spectrometry-based proteomic analysis of maternal urine from pregnancies with normal karyotype (n = 15) and those affected by fetal aneuploidy (n = 9; trisomy 21, 18, 13, or monosomy X). A total of 861 proteins were identified across all samples, of which 42 significantly differed between groups (p ≤ 0.05, |fold change| ≥ 1.2). Ten proteins, including TFF1, TFF3, KRT76, CD300, PVR, VWA1, FBLN1, FGA, AZGP1, and MAT1, were more abundant in aneuploid pregnancies, suggesting roles in immune modulation, epithelial restitution, metabolic control, and extracellular matrix remodeling. Conversely, 32 proteins with lower abundance were primarily involved in immune regulation, structural organization, and energy metabolism, consistent with impaired placental and vascular adaptation. These findings reveal distinct urinary proteomic signatures associated with fetal aneuploidy, highlighting biologically relevant pathways that may advance understanding of maternal–fetal metabolic communication. Full article
(This article belongs to the Section Molecular Medicine)
Show Figures

Figure 1

7 pages, 194 KB  
Article
Clinical Utility of Opportunistic Genome-Wide cfDNA Prenatal Screening in Intermediate-Risk Pregnancies
by S. Menao Guillén, L. Pedrola, C. Orellana, M. Roselló, M. Arruebo, C. Lahuerta Pueyo, M. Sobreviela Laserrada, B. Marcos, J. Pascual Mancho, J. V. Cervera, M. Tajada and R. Quiroga
Genes 2025, 16(11), 1344; https://doi.org/10.3390/genes16111344 - 7 Nov 2025
Viewed by 1426
Abstract
Background: Non-invasive prenatal testing (NIPT) based on cell-free fetal DNA (cfDNA) in maternal blood has revolutionized prenatal screening for trisomies 21, 18, and 13. This approach, based on next-generation sequencing (NGS), usually allows the detection of other chromosomal abnormalities; however, their clinical value [...] Read more.
Background: Non-invasive prenatal testing (NIPT) based on cell-free fetal DNA (cfDNA) in maternal blood has revolutionized prenatal screening for trisomies 21, 18, and 13. This approach, based on next-generation sequencing (NGS), usually allows the detection of other chromosomal abnormalities; however, their clinical value in routine practice requires further evidence. Objectives: This study aimed to assess the experience and clinical utility of genome-wide NIPT in pregnant women at intermediate risk in the autonomous communities of Aragón and Valencia, Spain. Methods: For this purpose, a retrospective cohort study was conducted between 2020 and 2024 across two public hospitals. Pregnant women at intermediate risk for trisomies 21, 18, or 13, were included, as well as those meeting specific clinical criteria. Participants were offered either basic or expanded NIPT, and positive results were confirmed by invasive prenatal testing or placental analysis. Results: Among 9,059 expanded NIPT tests, 132 (1.45%) indicated a high-risk result for less common chromosomal anomalies, comprising 60 rare autosomal aneuploidies (RAAs), 39 copy number variants (CNVs), 23 sex chromosome aneuploidies (SCAs), and 10 multiple abnormalities. The positive predictive value (PPV) was 5.5% for RAAs in the fetus, 12.8% for CNVs (31% for deletions), and 58% for SCAs. Conclusions: Several confirmed anomalies were clinically significant and would not have been detected through conventional screening. Opportunistic use of expanded NIPT enables the detection of additional clinically relevant abnormalities, potentially improving obstetric management without substantially increasing invasive testing. Full article
28 pages, 1521 KB  
Article
Baseline Neuropsychological Characteristics of Adolescents and Young Adults with Down Syndrome Who Participated in Two Clinical Trials of the Drug Memantine
by Alberto C. S. Costa, Ana C. Brandão, Veridiana Leiva, H. Gerry Taylor, Mark W. Johnson, Patrícia Salmona, Guilherme Abreu-Silveira, Thomas Scheidemantel, Nancy J. Roizen, Stephen Ruedrich and Richard Boada
Brain Sci. 2025, 15(11), 1164; https://doi.org/10.3390/brainsci15111164 - 29 Oct 2025
Viewed by 793
Abstract
Background/Objectives: Down syndrome (DS) is a neurodevelopmental and neurodegenerative disorder typically caused by trisomy 21. We recently concluded a two-site (Ohio, USA and São Paulo, Brazil), phase-2, randomized trial to evaluate the efficacy, tolerability, and safety of the drug memantine in enhancing cognitive [...] Read more.
Background/Objectives: Down syndrome (DS) is a neurodevelopmental and neurodegenerative disorder typically caused by trisomy 21. We recently concluded a two-site (Ohio, USA and São Paulo, Brazil), phase-2, randomized trial to evaluate the efficacy, tolerability, and safety of the drug memantine in enhancing cognitive abilities of adolescents and young adults with DS. This trial was a follow-up study to a pilot trial performed in Colorado, USA. Results of these two clinical trials have been published elsewhere. Here, we present a comparative analysis of the baseline neuropsychological assessments at the three sites of these two studies, including their psychometric properties, and an account of the considerations involved in the test battery design. We compared test results in the different sites as a way of evaluating the replicability and generalizability of the test results. The distribution of the test results at each site was analyzed and combined when no differences were detected between the mean values of these results. We used post-treatment data from the placebo arms of these studies to quantify test–retest reliability. Results: Most measures had comparable mean values across test sites, and had good-to-excellent feasibility, few floor effects, and good-to-excellent test–retest reliability. A few measures, however, were deemed unsuitable for use in future studies. Conclusions: This study demonstrated remarkable consistency of results across studies in two countries with significantly different cultures and levels of socioeconomic development, which provides supporting evidence for the future design and implementation of similar multicenter, international clinical studies involving participants with DS. Full article
(This article belongs to the Section Behavioral Neuroscience)
Show Figures

Figure 1

22 pages, 4086 KB  
Article
Trisomy 21 Disrupts Thyroid Hormones Signaling During Human iPSC-Derived Neural Differentiation In Vitro
by Janaina Sena de Souza, Sandra Sanchez-Sanchez, Nicolas Amelinez-Robles, B. S. Guerra, Gisele Giannocco and Alysson R. Muotri
Cells 2025, 14(18), 1407; https://doi.org/10.3390/cells14181407 - 9 Sep 2025
Viewed by 1386
Abstract
Thyroid hormones (THs) are essential for brain development, and their dysregulation is associated with cognitive deficits and neurodevelopmental disorders. Down syndrome (DS), caused by trisomy 21, is frequently associated with thyroid dysfunction and impaired neurogenesis. Here, we investigated THs signaling dynamics during neural [...] Read more.
Thyroid hormones (THs) are essential for brain development, and their dysregulation is associated with cognitive deficits and neurodevelopmental disorders. Down syndrome (DS), caused by trisomy 21, is frequently associated with thyroid dysfunction and impaired neurogenesis. Here, we investigated THs signaling dynamics during neural differentiation using human induced pluripotent stem cells (hiPSCs) derived from individuals with DS and controls. We analyzed the gene expression of key THs regulators—deiodinases, transporters, and receptors—and downstream target genes in hiPSCs, hiPSC-derived neural progenitor cells (NPCs), hiPSC-derived astrocytes, and hiPSC-derived neurons. DS-derived hiPSCs, hiPSC-derived NPCs, and hiPSC-derived neurons exhibited 2- to 7-fold increases in the gene expression of DIO2 and 3- to 8-fold reductions in DIO3, alongside 1- to 3-fold downregulation of THRA and THRB isoforms. hiPSC-derived astrocytes showed a 4-fold decrease in the gene expression of DIO2, a 4-fold increase in DIO3, upregulation of SLC16A10 (2-fold), and downregulation of SLC7A5 (0.5-fold) and THs receptors (0.5- to 12-fold). hiPSC-derived neurons exhibited marked downregulation of the gene expression of HOMER1 (0.5-fold), GRIN3A (14-fold), and GRIN3B (4-fold), accompanied by impaired spontaneous activity in multi-electrode array recordings. These findings reveal a robust, cell-type-specific imbalance between THs availability and signaling competence in DS hiPSC-derived neural cells, providing mechanistic insight into THs-related contributions to the function of DS hiPSC-derived neural cells and identifying potential therapeutic targets. Full article
Show Figures

Figure 1

12 pages, 460 KB  
Article
Outcomes of DISE-Directed Surgery for Obstructive Sleep Apnoea in Children
by Rachel Blokland, Yael Friedland, Aryan Kalra, Adelaide Withers and Shyan Vijayasekaran
Children 2025, 12(9), 1185; https://doi.org/10.3390/children12091185 - 5 Sep 2025
Viewed by 1047
Abstract
Background: Obstructive sleep apnoea (OSA) affects 1–4% of children and may cause significant health issues if left untreated. While adenotonsillectomy is the primary intervention, up to 33% of children experience residual OSA. Drug-induced sleep endoscopy (DISE) enables identification of the site of anatomical [...] Read more.
Background: Obstructive sleep apnoea (OSA) affects 1–4% of children and may cause significant health issues if left untreated. While adenotonsillectomy is the primary intervention, up to 33% of children experience residual OSA. Drug-induced sleep endoscopy (DISE) enables identification of the site of anatomical obstruction, thus facilitating targeted surgical interventions. The approach of the institution at which this research was conducted is to only perform DISE in selected patients including those who fail adenotonsillectomy or when adenotonsillectomy is not expected to be successful. Methods: This retrospective case series reviewed 19 children who underwent DISE and DISE-directed surgeries for OSA at Perth Children’s Hospital between 2018 and 2021. Polysomnography (PSG) parameters pre- and post-surgery were compared. Results: Overall, there were no significant improvements in PSG parameters in the group post-surgery. However, improvements were found with sub-group analyses in younger children, those with severe pre-operative OSA and non-obese children. No significant improvement was observed in children with Trisomy 21. Revision adenoidectomy was the most frequently performed surgery and tongue-base reduction achieved the highest rate of improvement (80%) based on PSG parameters. Conclusions: DISE-directed surgery offers a promising approach for managing residual paediatric OSA. Outcomes may be favourable in younger patients, those with severe OSA, and non-obese patients. Further research with larger cohorts is warranted to refine surgical strategies. Full article
(This article belongs to the Special Issue Current Advances in Paediatric Sleep Medicine)
Show Figures

Graphical abstract

11 pages, 477 KB  
Article
Detection of Chromosomal Aneuploidy Using Exome Sequencing
by Mohamed H. Al-Hamed, Sateesh Maddirevula, Nabil Moghrabi, Mohammed A. Aldahmesh, Abdullah H. Alfalah, Ebtissal Khouj, Norah Altuwaijri, Midrar Alhossiny, Faiqa Imtiaz and Ahmed Alfares
Genes 2025, 16(9), 992; https://doi.org/10.3390/genes16090992 - 23 Aug 2025
Viewed by 1622
Abstract
Background: Chromosomal aneuploidy, characterized by an abnormal number of chromosomes, represents a significant cause of genetic disorders. While karyotyping and chromosomal microarray analysis (CMA) are established diagnostic approaches, they are limited by cost and extended turnaround times. Advances in exome sequencing (ES) [...] Read more.
Background: Chromosomal aneuploidy, characterized by an abnormal number of chromosomes, represents a significant cause of genetic disorders. While karyotyping and chromosomal microarray analysis (CMA) are established diagnostic approaches, they are limited by cost and extended turnaround times. Advances in exome sequencing (ES) bioinformatics enable detection of chromosomal aneuploidy alongside single-nucleotide variant analysis. This study explores the utility of clinical ES for the detection of aneuploidies. Method: We analyzed exome sequencing data (2023–2024) from samples positive for Trisomy 21 (n = 27), Trisomy 18 (n = 4), Turner syndrome (n = 3), and Klinefelter syndrome (n = 2) from our clinical ES cohort (n = 10,000). Results: The results obtained were concordant with copy number variants (CNVs) identified by clinical testing. Conclusion: In conclusion, our findings suggest that exome sequencing offers a rapid and viable approach for the detection of chromosomal aneuploidy, potentially reducing turnaround time and associated costs. Full article
(This article belongs to the Special Issue Advances in Medical Genetics)
Show Figures

Figure 1

20 pages, 2007 KB  
Review
Vertebrate and Invertebrate Animal Models for the Study of Down Syndrome
by Ann-Charlotte Granholm
Int. J. Mol. Sci. 2025, 26(16), 8092; https://doi.org/10.3390/ijms26168092 - 21 Aug 2025
Viewed by 1770
Abstract
Down syndrome (DS) is the most common survivable chromosome trisomy, with an incidence of about 1 in 600–700 births. Consequences of chromosome 21 trisomy include developmental delays, congenital cardiac abnormalities, skeletal abnormalities, and age-related dementia of the Alzheimer’s disease (AD) type. Up to [...] Read more.
Down syndrome (DS) is the most common survivable chromosome trisomy, with an incidence of about 1 in 600–700 births. Consequences of chromosome 21 trisomy include developmental delays, congenital cardiac abnormalities, skeletal abnormalities, and age-related dementia of the Alzheimer’s disease (AD) type. Up to 90% of individuals with DS develop dementia symptoms in their 40s or 50s. Because the biological mechanisms involved in DS-related developmental and age-related pathology are less known, animal models consisting of both lower-order and higher-order animals have been developed. We here review the most pertinent and well-studied DS animal models including models developed in C. elegans, Drosophila, zebrafish, and mice. Molecular pathways involved in DS morbidity that were discovered in animal models will also be discussed. Full article
(This article belongs to the Special Issue Using Model Organisms to Study Complex Human Diseases)
Show Figures

Graphical abstract

13 pages, 1706 KB  
Article
Genetic and Sonographic Insights into First-Trimester Fetal Cystic Hygroma: A Retrospective 30-Year Analysis Using 3D/4D Ultrasound and Cytogenetic Evaluation in Croatia (1993–2023)
by Petra Podobnik, Tomislav Meštrović, Mario Podobnik, Igor Lončar, Ivan Bertović-Žunec, Kristian Kurdija, Dženis Jelčić, Zlata Srebreniković and Slava Podobnik-Šarkanji
Genes 2025, 16(8), 980; https://doi.org/10.3390/genes16080980 - 20 Aug 2025
Cited by 1 | Viewed by 2817
Abstract
Background/Objectives: Cystic hygroma is a congenital lymphatic malformation often identified during early pregnancy and frequently associated with chromosomal abnormalities and adverse outcomes. We aimed to appraise the genetic and clinical characteristics of fetuses diagnosed with cystic hygroma in the first/early second trimester, assess [...] Read more.
Background/Objectives: Cystic hygroma is a congenital lymphatic malformation often identified during early pregnancy and frequently associated with chromosomal abnormalities and adverse outcomes. We aimed to appraise the genetic and clinical characteristics of fetuses diagnosed with cystic hygroma in the first/early second trimester, assess the resolution patterns in chromosomally normal cases, and provide insights into prognosis—based on data collected over a 30-year period. Methods: A retrospective cohort study was conducted on 405 consecutive fetuses diagnosed with nuchal cystic hygroma between 8.0 and 14.0 weeks of gestation from 1993 to 2023 at two tertiary care centers. Diagnoses were established using high-resolution transabdominal and transvaginal 3D/4D ultrasonography. All cases underwent prenatal cytogenetic analysis, including karyotyping. Fetuses with a normal karyotype were observed through serial ultrasounds through the remainder of the pregnancy to verify the eventual resolution of hygromas. Both descriptive and inferential statistical methods were used, with p < 0.05 as a cut-off (two-tailed). Results: Of the 405 fetuses, 210 (51.9%) had chromosomal abnormalities, most commonly trisomy 21, while 195 (48.1%) had a normal karyotype. A significantly higher frequency of trisomy 21 was observed compared to other identified chromosomal abnormalities (p < 0.001). In the chromosomally normal group, 85 (43.6%) showed spontaneous resolution of the hygroma within four weeks, and these pregnancies resulted in phenotypically normal live births. Septated hygromas were significantly more frequent in the abnormal karyotype group (71.4%). Conclusions: The finding and diagnosis of cystic hygroma in first trimester and early second-trimester pregnancy represent a strong predictor of chromosomal aneuploidy and warrant comprehensive prenatal genetic testing and close follow-up. However, in the absence of genetic abnormalities and additional malformations, spontaneous resolution is common, and neonatal outcomes are generally favorable. Health systems should provide equitable access to genetic testing and fetal imaging to support accurate diagnosis and informed decisions. Full article
(This article belongs to the Section Human Genomics and Genetic Diseases)
Show Figures

Figure 1

12 pages, 498 KB  
Article
Outcomes of Pregnancies with Absent or Hypoplastic Fetal Nasal Bone: A Retrospective Analysis of Prenatal Findings and Perinatal Outcomes
by Eva Karner, Lara Krepler, Petra Pateisky, Agnes Grill, Paul Dremsek, Guelen Yerlikaya-Schatten and Stephanie Springer
Life 2025, 15(8), 1215; https://doi.org/10.3390/life15081215 - 1 Aug 2025
Viewed by 4138
Abstract
Hypoplastic or absent fetal nasal bone (NB) is a significant soft marker in the risk assessment for aneuploidies. This study aimed to evaluate prenatal findings and perinatal outcomes in fetuses with absent or hypoplastic NB managed at our center. This retrospective analysis was [...] Read more.
Hypoplastic or absent fetal nasal bone (NB) is a significant soft marker in the risk assessment for aneuploidies. This study aimed to evaluate prenatal findings and perinatal outcomes in fetuses with absent or hypoplastic NB managed at our center. This retrospective analysis was conducted at the Department of Obstetrics at the Medical University of Vienna and including all cases with an absent or hypoplastic fetal NB between 2004 and 2022. Clinical data were extracted and analyzed using descriptive statistics. A total of 149 cases were included. Of these, 51% had chromosomal abnormalities, with trisomy 21 present in 30.9%. Malformations were identified in 55% of cases, most commonly congenital heart defects (34.9%) and facial dysmorphism (28.9%). Eighteen fetuses (12.1%) had structural anomalies without genetic disorders. In 32.9% (n = 49), the NB anomaly was isolated. Our findings show that only half of the cases had chromosomal abnormalities, and over half of the pregnancies resulted in live births with generally favorable perinatal outcomes. However, the presence of additional ultrasound abnormalities significantly increased the risk of adverse outcomes. Therefore, detection of a fetal NB anomaly should prompt comprehensive ultrasound evaluation and genetic testing. Full article
(This article belongs to the Special Issue Advanced Research in Obstetrics and Gynecology)
Show Figures

Figure 1

17 pages, 495 KB  
Article
Characterization of Constitutional Ring Chromosomes over 37 Years of Experience at a Single-Site Institution
by Jaclyn B. Murry and Barbara R. DuPont
Genes 2025, 16(7), 736; https://doi.org/10.3390/genes16070736 - 25 Jun 2025
Cited by 1 | Viewed by 1441
Abstract
Background/Objectives: Ring chromosomes (RCs) can be rare or common depending on the chromosome involved. With interest in the historical RCs identified by our laboratory, we curated instances to provide further information to this research field. Methodology: We carried out a retrospective, single-center [...] Read more.
Background/Objectives: Ring chromosomes (RCs) can be rare or common depending on the chromosome involved. With interest in the historical RCs identified by our laboratory, we curated instances to provide further information to this research field. Methodology: We carried out a retrospective, single-center study of constitutional RCs identified starting in the late 1980s. Details for 40 RCs with a modal number of 46 chromosomes are featured here. Results: Mosaic and non-mosaic RCs are identified, with a preponderance of pediatric-aged females at first ascertainment. We corroborated an enrichment for acrocentric and X chromosome RCs. Six were ascertained perinatally, with peripheral blood being the most commonly studied postnatal specimen type. Notable RCs included a female fetus with an increased risk for monosomy X, whose mosaic RCY arose secondary to a translocation between the sex chromosomes. In another, a series of complex events formed three structurally aberrant chromosomes, including an RC4 with loss of 4p16.3, corresponding with the observed phenotypic expression of Wolf–Hirschhorn syndrome. In another, a mosaic RCX was co-identified with an isochromosome 21q, resulting in a dual diagnosis of trisomy 21 and Turner syndrome. In another, the atypical RC21 structure raises the possibility of a complex rearrangement. Chromosomal microarray data clarified breakpoints and gene dosage imbalances in fifteen, while low-level mosaicism for the RC escaped detection by array in another. Eight RCs were de novo, and parental exclusion was documented for six. Conclusions: This study illustrates the need for cytogenomic follow-up to improve the literature for patients with RCs. Full article
(This article belongs to the Special Issue Clinical Cytogenetics: Current Advances and Future Perspectives)
Show Figures

Figure 1

Back to TopTop