Sign in to use this feature.

Years

Between: -

Subjects

remove_circle_outline
remove_circle_outline
remove_circle_outline
remove_circle_outline
remove_circle_outline
remove_circle_outline
remove_circle_outline
remove_circle_outline
remove_circle_outline

Journals

remove_circle_outline
remove_circle_outline
remove_circle_outline
remove_circle_outline
remove_circle_outline
remove_circle_outline
remove_circle_outline
remove_circle_outline
remove_circle_outline
remove_circle_outline
remove_circle_outline
remove_circle_outline

Article Types

Countries / Regions

remove_circle_outline
remove_circle_outline
remove_circle_outline

Search Results (510)

Search Parameters:
Keywords = three-way coupling

Order results
Result details
Results per page
Select all
Export citation of selected articles as:
25 pages, 900 KB  
Review
Assessment Approaches for Integrating Photovoltaics, Energy Storage Systems, and Heat Pumps into Power Grids: A Review
by Eva Simonič, Klemen Sredenšek and Sebastijan Seme
Energies 2026, 19(9), 2032; https://doi.org/10.3390/en19092032 - 23 Apr 2026
Viewed by 81
Abstract
The integration of photovoltaics, heat pumps, and energy storage systems is frequently assessed under the term “power grid integration”, yet studies operationalise grid interaction in different ways. This review addresses this inconsistency by synthesising and classifying assessment approaches according to the explicitness with [...] Read more.
The integration of photovoltaics, heat pumps, and energy storage systems is frequently assessed under the term “power grid integration”, yet studies operationalise grid interaction in different ways. This review addresses this inconsistency by synthesising and classifying assessment approaches according to the explicitness with which grid interactions are represented. A structured narrative review of peer-reviewed studies analysing coordinated photovoltaic–heat pump–storage operation was conducted. The literature is classified into three categories: A—grid-aware approaches that explicitly model distribution networks and evaluate compliance with voltage and loading constraints; B—interface-based approaches that represent the grid at the point of common coupling through aggregated import/export variables embedded as objectives or constraints; and C—grid-oriented approaches that evaluate grid-relevant indicators as proxies for grid stress without enforcing grid constraints. The synthesis shows that the categories align with distinct modelling perspectives, metrics, temporal resolutions, and control paradigms, reflecting different assessment questions rather than methodological quality. The proposed framework supports consistent interpretation and comparison of photovoltaic–heat pump–storage grid-integration studies within their respective modelling contexts. Full article
(This article belongs to the Section A: Sustainable Energy)
Show Figures

Figure 1

31 pages, 6226 KB  
Article
Vibration and Aerodynamic Characteristics of Dielectric Elastomer Membranes of Various Shapes
by Pratik Sarker, Bianca Fernandez and M. Shafiqur Rahman
Aerospace 2026, 13(4), 387; https://doi.org/10.3390/aerospace13040387 - 20 Apr 2026
Viewed by 218
Abstract
The dielectric elastomer is a category of electroactive polymer capable of having large deformation under electric excitation and vice versa. They show great potential for the proper maneuvering of small-scale aerial vehicles due to low density and fast actuation, and the successful design [...] Read more.
The dielectric elastomer is a category of electroactive polymer capable of having large deformation under electric excitation and vice versa. They show great potential for the proper maneuvering of small-scale aerial vehicles due to low density and fast actuation, and the successful design demands a proper prediction of their overall dynamic characteristics. However, these characteristics cannot be accurately predicted from lower-order material approximation and/or one specific elastomer shape under a specific flow velocity, pretension, and relaxation. In this research, a comprehensive modal and aerodynamic analysis for the VHB 4910 dielectric elastomer membrane of three different shapes is computationally investigated under different electric excitations, pretensions, and flow velocities using the higher-order Ogden model. A finite element model and a two-way, fully coupled fluid–structure interaction model are developed to obtain vibration and aerodynamic characteristics, respectively, for different membrane shapes. It is found that the variation in electric excitation, pretension, and air velocity is influential in altering the overall dynamics of the membrane and is unique to specific shapes. The rectangular membrane shows a higher vibration frequency for the fundamental mode, whereas the circular membrane provides higher frequencies in higher modes. Increased relaxation for a membrane prestretch higher than the moderate range of stretch ratio (λ = 3) demonstrates a slight increase in lift coefficient within a small range of angle of attack, followed by a decrease after exceeding that range. Both the rectangular and elliptical membranes show more flexibility to delay the stall compared to the circular membrane. The circular membrane is observed to have more potential for enhancing the aerodynamic performance and altering the flow field within a certain range of electric excitation and pretension. Computational results are compared with published experimental results to validate the corresponding models. Full article
Show Figures

Figure 1

15 pages, 2287 KB  
Article
Flow Mechanism of Grouting Slurry in Rough Fracture Based on CFD-DEM Coupling Method
by Yuanyuan Hou, Chenxi Miao, Desheng Zhu, Zhenhua Li, Feng Du, Wenqiang Wang, Xufan Yang and Zhengzheng Cao
Processes 2026, 14(8), 1307; https://doi.org/10.3390/pr14081307 - 20 Apr 2026
Viewed by 278
Abstract
The flow field regulation and medium migration characteristics during aggregate slurry grouting in rough fractures are directly related to the grouting repair engineering in various geotechnical projects. The selected three grouting velocities (0.5, 0.55, 0.6 m/s) are within the typical range of 0.3–0.8 [...] Read more.
The flow field regulation and medium migration characteristics during aggregate slurry grouting in rough fractures are directly related to the grouting repair engineering in various geotechnical projects. The selected three grouting velocities (0.5, 0.55, 0.6 m/s) are within the typical range of 0.3–0.8 m/s for high-pressure jet grouting in geothermal reservoirs. This study uses the Hurst exponent method to construct a 3D rough fracture model and simulates cement slurry flow and aggregate migration based on Fluent–EDEM two-way coupling, analyzing flow field characteristics and their impact on aggregate migration. Results show that differences in flow field pressure and viscosity affect rough fracture flow field distribution and aggregate migration, leading to segmented non-uniform velocity—higher in the ascending section (Up-leg) and Down-leg (Down-leg) and stable in the gentle section (Flat-leg) of the rough fracture—coupled with wall morphology. Particle motion is controlled by the flow field, consistent with the pattern shown in velocity contours, verifying that geometry, pressure and shear characteristics collectively govern fluid and particle movement. Pressure contours show that the pressure distribution in rough fractures is coupled with wall morphology: high pressure occurs at abrupt sections, while pressure is stable in Flat-leg. Viscosity contours indicate that the proportion of high-viscosity regions at abrupt sections is lower than that in Flat-leg. This provides theoretical support for optimizing aggregate slurry migration, improving flow field uniformity, reducing grout waste, and enhancing the construction quality and efficiency of underground engineering Full article
(This article belongs to the Section Materials Processes)
Show Figures

Figure 1

22 pages, 1866 KB  
Article
Ecological Risk and Urban Resilience in the Chengdu–Chongqing Urban Agglomeration: Spatiotemporal Dynamics and Structural Mechanisms
by Aichun Jiang, Hehuai Zhang, Dan Yu, Dan Xie, Xiaojuan Fu and Yunchu Zhang
Sustainability 2026, 18(8), 3993; https://doi.org/10.3390/su18083993 - 17 Apr 2026
Viewed by 193
Abstract
Urban resilience plays a critical role in sustainable regional development. This is particularly so for ecologically vulnerable urban agglomerations undergoing rapid urbanization. This study examines the spatiotemporal development and driving mechanisms of urban resilience in the Chengdu–Chongqing Urban Agglomeration (CCUA) via the perspective [...] Read more.
Urban resilience plays a critical role in sustainable regional development. This is particularly so for ecologically vulnerable urban agglomerations undergoing rapid urbanization. This study examines the spatiotemporal development and driving mechanisms of urban resilience in the Chengdu–Chongqing Urban Agglomeration (CCUA) via the perspective of ecological risk. Using panel data from 16 prefecture-level cities during 2010–2023, this study constructs ecological risk and urban resilience indices were constructed based on the entropy weight–TOPSIS method. The coupling coordination degree model was applied to analyze the interactive dynamics between the two subsystems, and a two-way fixed effects panel model was employed to identify the impact of ecological risk on urban resilience and its moderating mechanisms. The results show that urban resilience experienced a foundational stabilization phase followed by gradual improvement, while ecological risk underwent a three-stage transformation characterized by accumulation, stabilization, and decline. The coupling degree between ecological risk and urban resilience remained moderately high, indicating structural tension within the regional system. Econometric analysis indicates that ecological risk significantly suppresses urban resilience. Infrastructure development has a positive direct effect on resilience. However, it negatively moderates the marginal impact of ecological risk, indicating a nonlinear and conditional risk–resilience relationship. Full article
Show Figures

Figure 1

28 pages, 8120 KB  
Article
Optimizing Water Allocation and Simulating Groundwater Overexploitation Control Through a One-Way GWAS–GMS Coupled Framework: A Case Study of the Kuitun River Basin
by Yankun Liu, Mingliang Du, Xiaofei Ma and Longyao Chen
Sustainability 2026, 18(8), 3960; https://doi.org/10.3390/su18083960 - 16 Apr 2026
Viewed by 315
Abstract
The “Golden Triangle” area of the Kuitun River Basin is a typical arid irrigated region where limited surface-water supply and intensive groundwater abstraction have caused persistent groundwater decline and overexploitation. This study developed a one-way semi-loosely coupled GWAS–GMS/MODFLOW framework for allocation optimization, spatial [...] Read more.
The “Golden Triangle” area of the Kuitun River Basin is a typical arid irrigated region where limited surface-water supply and intensive groundwater abstraction have caused persistent groundwater decline and overexploitation. This study developed a one-way semi-loosely coupled GWAS–GMS/MODFLOW framework for allocation optimization, spatial projection, groundwater simulation, and effectiveness evaluation. An improved NSGA-II-S algorithm was used to optimize multi-source water allocation, and the resulting management-unit outputs were projected into MODFLOW source–sink terms using area-weighted transformation and mass conservation. GWAS satisfactorily reproduced monthly runoff at the Jiangjunmiao station, and GMS/MODFLOW reasonably matched observed groundwater heads at six national monitoring wells (R2 = 0.952–0.998; RMSE = 0.15–0.355 m; MAE = 0.12–0.315 m). Three 2030 scenarios were compared: baseline, optimized allocation, and combined pumping restriction with allocation adjustment. Under the baseline scenario, groundwater storage remained in deficit. The optimized allocation scenario expanded the quasi-stable zone (−0.1 to 0.1 m/a), whereas the combined scenario most effectively suppressed severe decline hotspots, reducing the proportion of the −3 to −2 m/a zone from 11.22% to 2.68%. These results indicate that recharge reallocation and pumping restriction play complementary roles in groundwater overexploitation control. The framework provides a quantitative basis for coordinated multi-source water management in arid irrigated basins. Full article
(This article belongs to the Section Sustainable Water Management)
Show Figures

Figure 1

17 pages, 385 KB  
Article
Assessing the Resilience of sEMG Classifiers to Sensor Malfunction and Signal Saturation
by Congyi Zhang, Dalin Zhou, Yinfeng Fang, Dongxu Gao and Zhaojie Ju
Sensors 2026, 26(8), 2386; https://doi.org/10.3390/s26082386 - 13 Apr 2026
Viewed by 457
Abstract
Surface electromyography (sEMG) is widely used for gesture recognition, yet the way classic feature–classifier pipelines fail under realistic signal degradations is still poorly quantified. Existing studies typically report accuracy on clean laboratory data, leaving open how amplitude saturation and channel dropout jointly affect [...] Read more.
Surface electromyography (sEMG) is widely used for gesture recognition, yet the way classic feature–classifier pipelines fail under realistic signal degradations is still poorly quantified. Existing studies typically report accuracy on clean laboratory data, leaving open how amplitude saturation and channel dropout jointly affect different feature combinations, classifiers, and subjects. In this work, we provide, to our knowledge, the first systematic robustness map of a conventional sEMG pipeline under controlledclipping and single-sensor failure. sEMG from nine subjects performing a multi-session, multi-gesture protocol is windowed (250 ms, 50 ms hop) and represented using four common time-domain features (Root Mean Square, Variance, Zero Crossing, and Waveform Length). We exhaustively evaluated single features and all pairwise fusions with three standard classifiers (Support Vector Machine (RBF kernel), Linear Discriminant Analysis, and Random Forest) over (i) a sweep of symmetric saturation thresholds (106101) and (ii) five single-channel dropout scenarios, reporting subject-wise dispersion rather than aggregate scores alone. This design enables explicit characterization of the following: (1) accuracy recovery as clipping weakens for each feature pair; (2) dependency of robustness on which channel fails; and (3) differences among Support Vector Machine, Linear Discriminant Analysis, and Random Forest under identical degradations. The results show that lightweight feature pairs (Root Mean Square + Waveform Length, Variance + Zero Crossing, and Waveform Length + Zero Crossing) coupled with Random Forest form a consistently robust operating point, with performance recovering as clipping weakens and remaining resilient under single-channel dropout. Beyond robustness, the conventional pipeline trains substantially faster than representative deep learning baselines under a unified end-to-end timing definition, supporting real-time recalibration and repeated robustness sweeps in wearable deployments. Full article
Show Figures

Figure 1

24 pages, 16261 KB  
Article
A Comprehensive Resilience Assessment Model for Smart Ports: A System Dynamics Simulation of Ningbo-Zhoushan Port in the Context of Digital Transformation
by Yike Feng, Yan Song, Wei Wei and Yongquan Chen
Systems 2026, 14(4), 413; https://doi.org/10.3390/systems14040413 - 8 Apr 2026
Viewed by 283
Abstract
As a key node in the global supply chain, the resilience of ports is crucial for coping with multiple risks such as increasingly frequent climate change, operational accidents, and geopolitics, and ensuring the smooth flow of trade and sustainable development. This paper takes [...] Read more.
As a key node in the global supply chain, the resilience of ports is crucial for coping with multiple risks such as increasingly frequent climate change, operational accidents, and geopolitics, and ensuring the smooth flow of trade and sustainable development. This paper takes Ningbo-Zhoushan Port, which leads the world in throughput, as the research object, aiming to construct a comprehensive port resilience assessment model. Through the system dynamics method, the smart port system is deconstructed into three interrelated subsystems: meteorology, production, and economic-politics, and a simulation model including a causal relationship diagram and a system flow diagram is established accordingly. The model is verified to be effective and robust through historical data testing and sensitivity analysis. By setting different scenarios, this paper quantitatively analyzes the impact of single and compound risk shocks such as extreme weather, production accidents, and tariff policies on port throughput, and classifies port resilience into three levels: strong, medium, and weak. The research results show that Ningbo-Zhoushan Port shows strong resilience to the above-mentioned single risks. Even when the risk parameters are increased by 100%, the change rate of port throughput is less than the historical average annual change rate by 5.06%. However, in the extreme scenario of multiple risk couplings, the decline in port throughput is more significant, highlighting the importance of coping with compound risks. Further strategy simulation reveals that accelerating the economic development of the hinterland, increasing investment in port infrastructure, increasing the frequency of equipment maintenance, expanding the proportion of high-quality employees, and strengthening public facility management for accurate risk prediction are all effective ways to enhance port resilience. This research provides a scientific decision-making support tool for port managers, and the proposed resilience enhancement strategies have important theoretical and practical significance for ensuring the long-term stable operation of ports and the sustainable development of the regional economy. Full article
Show Figures

Figure 1

41 pages, 18035 KB  
Article
Courtyard Orientation and Natural Ventilation Performance of Vernacular Housing in a Mild Plateau Climate: Evidence from One-Seal (Yikeyin) Dwellings in Central Yunnan
by Jingyi Ye, Yanzhe Wang, Xiaoya Zhang, Chao Dong, Chunlei Hu, Duopeng Wu, Yaqi Chen, Xueguo Guan and Yaoning Yang
Sustainability 2026, 18(7), 3529; https://doi.org/10.3390/su18073529 - 3 Apr 2026
Viewed by 358
Abstract
The traditional Yikeyin dwellings in central Yunnan exhibit a distinctive spatial layout and skywell design that passively adapt to the mild plateau monsoon climate through natural ventilation. Although their courtyard-based configuration and skylight design are widely recognized for climatic adaptability, the quantitative relationship [...] Read more.
The traditional Yikeyin dwellings in central Yunnan exhibit a distinctive spatial layout and skywell design that passively adapt to the mild plateau monsoon climate through natural ventilation. Although their courtyard-based configuration and skylight design are widely recognized for climatic adaptability, the quantitative relationship between courtyard orientation and ventilation performance remains insufficiently explored. This study integrates on-site environmental monitoring with validated Computational Fluid Dynamics (CFD) simulations to investigate how different courtyard orientations influence airflow organization and the indoor thermal environment. Based on detailed field surveys and measured data, three representative orientation schemes were established. The RNG k-ε turbulence model was adopted, and one-way coupled simulations using OpenFOAM and EnergyPlus were conducted to evaluate seasonal ventilation behavior and indoor thermal comfort. The findings reveal synergistic design principles between building orientation and courtyard spatial configuration, as well as spatial differentiation patterns contributing to thermal environment stability. Three orientation types—leeward, windward, and transitional—were identified, each demonstrating distinct advantages and limitations. The study quantitatively confirms the effectiveness of Yikeyin dwellings in utilizing natural ventilation for environmental regulation during both summer and winter seasons. These results provide scientific evidence and design support for modern buildings seeking to achieve enhanced ventilation performance and climatic adaptability. Full article
Show Figures

Figure 1

28 pages, 2574 KB  
Article
Tuning in: How Hearing Loss and Assistive Devices Reshape Musical Quality of Life
by Felicity Bleckly, Emilie Francis-Auton, Frances Rapport, Robyn Clay-Williams and Chi Yhun Lo
Audiol. Res. 2026, 16(2), 54; https://doi.org/10.3390/audiolres16020054 - 2 Apr 2026
Viewed by 334
Abstract
Background/Objectives: Hearing loss, coupled with the configurations of hearing devices, adds to the complexity of understanding the subjective and personal implications of losing musical fidelity. Hearing music through assistive listening devices significantly impacts music perception and enjoyment, yet research examining music-related quality of [...] Read more.
Background/Objectives: Hearing loss, coupled with the configurations of hearing devices, adds to the complexity of understanding the subjective and personal implications of losing musical fidelity. Hearing music through assistive listening devices significantly impacts music perception and enjoyment, yet research examining music-related quality of life for late-deafened adults is limited. This study aimed to capture late-deafened adults’ experiences related to music and quality of life. Methods: The study administered a cross-sectional survey designed around three established questionnaires: Cochlear Implant Quality of Life, Goldsmiths Musical Sophistication Index, and Music Related Quality of Life. It was completed by 116 late-deafened adults (mean age 65.4 years, with an average of 23.1 years of hearing loss). It was hypothesised that the use of different hearing devices would impact music importance, engagement, enjoyment, and related quality of life in disparate ways. To determine if and how quality of life differed between hearing device users, statistical analyses were stratified across a subgroup of 75 participants with bilateral hearing aids (n = 33; musicians n = 18, and non-musicians n = 15), bilateral cochlear implants (n = 21; musicians n = 5, and non-musicians n = 16), and bimodal configurations (n = 21) musicians n = 8, and non-musicians n = 13). Results: Music remained important for most participants (n = 55, 73%) despite hearing loss. However, regardless of music being valued, only 36 (48%) participants enjoyed music “Always” or “Most of the Time”, while 17 (23%) “Rarely” or “Never” enjoyed it. Bilateral hearing aid users reported the highest, and bilateral cochlear implant users the lowest quality-of-life scores. These effects extended to participation in real-world musical activities: hearing aid users attended more live music events, while bilateral cochlear implant users experienced the greatest reduction in musical activities compared to other hearing device users. Conclusions: Musical quality of life is fundamentally about music enjoyment and engagement and how late-deafened adults integrate music into their everyday life. Hearing loss and hearing devices create a profound disconnect between the capacity to enjoy and engage with music. Musicianship did not guarantee better musical enjoyment or engagement. However, musicians demonstrated greater perseverance when enjoyment was limited, in the hope of improvement. Understanding this allows clinicians to develop effective rehabilitation strategies tailored to different hearing devices and musicianship abilities and set realistic expectations. Full article
Show Figures

Figure 1

48 pages, 3828 KB  
Article
From Spatial Patterns to Sustainability Pathways: A Culture-Ecology-Economy Framework for Characteristic Village Development in Southwest China’s Ecologically Sensitive Ethnic Regions
by Zining Yan and Yafang Yu
Sustainability 2026, 18(7), 3480; https://doi.org/10.3390/su18073480 - 2 Apr 2026
Viewed by 337
Abstract
Developing regions rich in ethnic cultures face structural tensions between cultural heritage preservation, ecological conservation, and economic development. Yet existing research analyzes village types in isolation, overlooks non-additive factor interactions, and lacks frameworks connecting spatial heterogeneity to differentiated sustainability pathways. This study addresses [...] Read more.
Developing regions rich in ethnic cultures face structural tensions between cultural heritage preservation, ecological conservation, and economic development. Yet existing research analyzes village types in isolation, overlooks non-additive factor interactions, and lacks frameworks connecting spatial heterogeneity to differentiated sustainability pathways. This study addresses these three gaps through integrated spatial analysis of 4083 characteristic villages across five nationally designated types in Southwest China, a region harboring over 40% of China’s Traditional Villages and high densities of Forest Villages, Key Tourism Villages, Ethnic Minority Characteristic Villages, and Historic and Cultural Villages. Kernel Density Estimation, Average Nearest Neighbor analysis, Standard Deviational Ellipse, and Geographical Detector methods are employed in a three-stage analytical progression. Spatial characterization reveals pronounced heterogeneity with “large-scale dispersion, small-scale agglomeration” patterns and systematic cross-type spatial co-location in high-heritage, high-vulnerability zones. Mechanism quantification shows that intangible cultural heritage (q-values 0.66–0.78) and GDP per capita (q-values 0.68–0.82) are dominant drivers whose pairwise interactions exceed individual effects by 40–60%. Sustainability classification translates q-value-weighted composite indices into four context zones across 506 counties, Culture-Ecology Tension Zones (22.7%), Economic Isolation Nodes (17.0%), Tourism-Driven Development Corridors (19.6%), and Balanced Development Potentials (40.7%), each exhibiting a distinct configuration of cultural, ecological, and economic conditions that necessitates differentiated pathways. The “culture-ecology-economy” tripartite framework advances sustainability science in three ways: it empirically identifies non-additive spatial interactions as generative mechanisms of heterogeneity, achieves a methodological progression from pattern description to sustainability diagnosis, and reconceptualizes cultural heritage from a development constraint into a measurable sustainability asset. The framework is transferable to analogous mountain regions globally where heritage-rich communities confront coupled ecological and economic vulnerabilities. Full article
Show Figures

Figure 1

39 pages, 3554 KB  
Article
Reciprocal Feedback Mechanism Between Multidimensional Performance of Small Towns and Urban–Rural Integration: A Complex System Perspective on Traditional Agricultural Areas in Central China
by Dong Han, Yu Ma, Kun Wang, Shanheng Li, Fengyi Zhang and Qiankun Zhu
Systems 2026, 14(4), 383; https://doi.org/10.3390/systems14040383 - 1 Apr 2026
Viewed by 343
Abstract
Global urbanization has long been hampered by the “metrocentric priority” paradigm, with small towns—core hubs for urban–rural integration—severely undervalued in practical value. Amid China’s transition to high-quality urban–rural integration, unbalanced small town development has become a critical bottleneck for county-level factor flows, demanding [...] Read more.
Global urbanization has long been hampered by the “metrocentric priority” paradigm, with small towns—core hubs for urban–rural integration—severely undervalued in practical value. Amid China’s transition to high-quality urban–rural integration, unbalanced small town development has become a critical bottleneck for county-level factor flows, demanding systematic research to unlock their strategic value and resolve urban–rural dual predicaments. Existing studies suffer from scientific gaps including unidirectional linear cognition, insufficient complex system thinking, and weak interpretation of regional heterogeneity, remaining at the stage of static correlation description and failing to reveal the two-way reciprocal feedback logic between small towns and urban–rural integration. Meanwhile, the application of complex system theory in urban–rural research is still confined to theoretical narratives, which hinders the advancement of research from descriptive analysis to mechanism interpretation. Taking Henan Province (a typical agricultural and populous province reflecting China’s urban–rural development) as a case, this study builds a “local emergence–global synergy” framework based on complex system theory, establishes a dual indicator system for small towns’ multidimensional performance and county-level urban–rural integration, and integrates spatial statistical analysis, bidirectional regression and coupling coordination models to explore their cross-scale spatiotemporal evolution and reciprocal feedback during 2019–2023. Findings show the following: (1) The multidimensional performance of small towns presents a pattern characterized by polarized expansion of high-value regions and overall improvement of low-value regions, while county-level urban–rural integration evolves into a polycentric structure featured by central dominance and southern growth. (2) There is a significant two-way asymmetric relationship between small towns’ multidimensional performance and county-level urban–rural integration: the positive effect is significantly stronger than the reverse effect, and both direct impacts are significantly weakened after introducing economic variables, indicating that economic development serves as a key transmission channel. (3) The coupling mechanism presents three evolutionary paths with pronounced core–periphery spatial heterogeneity. Grounded in complex system theory, this study constructs a systemic analytical framework of “local emergence of small-town subsystems and global synergy of county-level systems”, verifies the core proposition of two-way interactions between subsystems and the overall system in the urban–rural complex giant system, and enriches the localized application of complex system theory and the urban–rural continuum theory in traditional agricultural regions of China. This study provides a foundational empirical paradigm for the in-depth exploration of nonlinear characteristics and threshold effects in future research. It offers theoretical support for policy formulation of county-level urban–rural integration in traditional agricultural regions of China, and it provides Chinese experiences for the Global South with similar contexts to explore inclusive urbanization pathways, promoting cross-cultural dialogue and practical transformation of urban–rural integration theory. Full article
(This article belongs to the Section Systems Theory and Methodology)
Show Figures

Figure 1

18 pages, 7402 KB  
Article
Study on the Influence of Multi-DOF Motion on the Hydrodynamic Characteristics of Gap Resonance
by Suchun Yang, Zongshuo Song, Wei Meng, Siya Jin and Ling Qin
J. Mar. Sci. Eng. 2026, 14(7), 604; https://doi.org/10.3390/jmse14070604 - 25 Mar 2026
Viewed by 306
Abstract
When two floating bodies are engaged in side-by-side operations, gap resonance is prone to occur. This phenomenon leads to violent, large-amplitude fluid motions inside the gap, posing a serious threat to operational safety. To address this issue, the present study establishes a numerical [...] Read more.
When two floating bodies are engaged in side-by-side operations, gap resonance is prone to occur. This phenomenon leads to violent, large-amplitude fluid motions inside the gap, posing a serious threat to operational safety. To address this issue, the present study establishes a numerical wave tank based on a two-way coupled potential–viscous flow method. In the vicinity of the floating bodies, viscous flow is solved to capture nonlinear effects; in the far field, a potential flow solver is employed to simulate wave propagation. Information exchange between the two domains is achieved through a two-way coupling strategy involving coupling interfaces and relaxation zones. Then, the numerical method is validated by simulating the gap wave elevation and the sway motion of a floating body under regular waves, with computed results compared against experimental data. Subsequently, to reveal the distinct roles of fixed and moving bodies in modulating gap resonance behavior, the hydrodynamic interactions between two identical floating bodies in regular waves are investigated under two representative configurations, one in which both bodies remain fully fixed, and another in which the upstream body is held fixed while the downstream body is allowed coupled motion in three degrees of freedom. The results demonstrate that the multi-degree-of-freedom (DOF) motion of the downstream floating body has a significant effect on the behavior of the resonance frequency and amplitude of the gap resonance. Full article
(This article belongs to the Section Ocean Engineering)
Show Figures

Figure 1

21 pages, 5444 KB  
Article
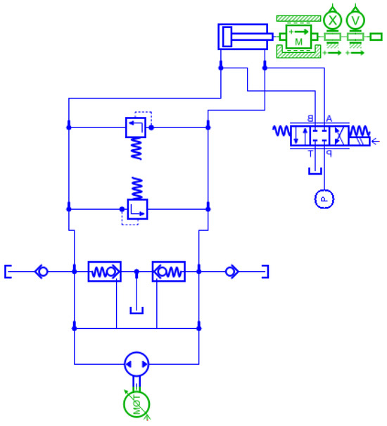
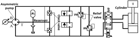
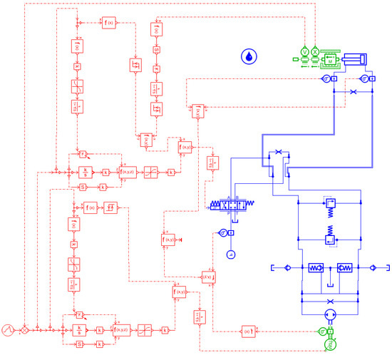
Adaptive Switching Control Strategy and Structural Optimization of a Pump-Valve Compound Hydraulic Circuit
by Bin Wu and Yanhong Bai
Processes 2026, 14(6), 971; https://doi.org/10.3390/pr14060971 - 18 Mar 2026
Viewed by 274
Abstract
For a hydraulic ship lifting system, heavy load systems, such as the multi-degree-freedom test platform, hydraulic cylinder control systems with long-stroke, etc., not only need high control performance requirements but also require high efficiency in energy conservation. According to the high performance of [...] Read more.
For a hydraulic ship lifting system, heavy load systems, such as the multi-degree-freedom test platform, hydraulic cylinder control systems with long-stroke, etc., not only need high control performance requirements but also require high efficiency in energy conservation. According to the high performance of the valve control circuit and the high efficiency characteristics of the pump control circuit, this paper proposes a new circuit design that drives the valve control open circuit and pump control closed circuit in a parallel way, and the corresponding three-stage adaptive control strategy is given. The feasibility of the proposed control method is verified through simulations. The simulation results demonstrate that the new circuit system has the abilities of fast responding, high precision, and high efficiency. The problem that only one chamber of the hydraulic cylinder is preloaded in the direct pump-controlled working process can be resolved using the new proposed circuit. The natural frequency and load rigidity of the circuit system are enhanced, and the problem of circuit coupling is also greatly improved. Compared with different control strategies, the performance of the proposed method is superior under load disturbance. Full article
(This article belongs to the Section Process Control and Monitoring)
Show Figures

Figure 1

49 pages, 676 KB  
Article
Two-Measure Electroweak Standard Model and Its Realization During Cosmological Evolution
by Alexander B. Kaganovich
Symmetry 2026, 18(3), 508; https://doi.org/10.3390/sym18030508 - 16 Mar 2026
Viewed by 239
Abstract
The possibility of realizing Higgs inflation in a model with a small non-minimal coupling constant, which was demonstrated recently, provides grounds for further development of the model. Incorporating the electroweak SM into the Two-Measure theory (TMT) in a way that fully accounts for [...] Read more.
The possibility of realizing Higgs inflation in a model with a small non-minimal coupling constant, which was demonstrated recently, provides grounds for further development of the model. Incorporating the electroweak SM into the Two-Measure theory (TMT) in a way that fully accounts for the TMT structure leads to a theory we call the Two-Measure Standard Model (TMSM). The TMSM is realized in the context of cosmology as a set of cosmologically modified copies of the Glashow–Weinberg–Salam (GWS) theory, such that each of the copies exists as a local quantum field theory defined on the classical cosmological background at the appropriate stage of its evolution. This basic idea is studied in detail for two stages of the cosmological background evolution: for slow-roll inflation and for the stage of approaching the vacuum. Mainly due to the presence of the ratio of two volume measures in all equations of motion, all TMSM coupling constants turn into a kind of “running” (classical) TMT-effective parameters. During the evolution of the cosmological background, changing these parameters yields new results: (1) the classical “running” TMT-effective Higgs self-coupling parameter increases from λ1011 (which provides Higgs inflation consistent with the Planck CMB data at ξ=16) to λ0.1 at the stage close to the vacuum; (2) the mass term in the TMT-effective Higgs potential changes sign from positive to negative, which provides SSB in the standard way of GWS theory; (3) the classical “running” parameters of the gauge and Yukawa couplings change by several orders of magnitude; (4) the GWS theory is reproduced when the Yukawa constant in the original action is chosen to be universal for three generations of fermions. We show that, due to these classical-level results, taking into account quantum corrections in the one-loop approximation preserves the slow-roll inflation regime and does not violate the vacuum stability during inflation. Full article
Show Figures

Figure 1

23 pages, 4778 KB  
Article
A Dual-Attentional Gated Residual Framework for Robust Travel Time Prediction
by Jiajun Wu, Yongchuan Zhang, Yiduo Bai, Jun Xia and Yong He
ISPRS Int. J. Geo-Inf. 2026, 15(3), 120; https://doi.org/10.3390/ijgi15030120 - 12 Mar 2026
Viewed by 375
Abstract
Travel time prediction (TTP) is a fundamental pillar of intelligent transportation systems (ITS). However, deploying highly parameterized deep learning models in data-scarce environments—referred to as the “cold-start” problem—remains a critical bottleneck, frequently leading to overfitting and severe error accumulation on ultra-long trajectories. To [...] Read more.
Travel time prediction (TTP) is a fundamental pillar of intelligent transportation systems (ITS). However, deploying highly parameterized deep learning models in data-scarce environments—referred to as the “cold-start” problem—remains a critical bottleneck, frequently leading to overfitting and severe error accumulation on ultra-long trajectories. To surmount these limitations, this study proposes the Dual-Attentional Gated Residual Network (DAGRN), a data-efficient forecasting framework driven by a novel topology-temporal coordination mechanism. Specifically, the framework introduces three integrated innovations: (1) transforming the primal network into a physics-aware Line Graph to explicitly filter out illegal movements and dynamically modulating topological propagation via Feature-wise Linear Modulation (FiLM); (2) coupling a Bidirectional GRU backbone with a Multi-Head Attention module to simultaneously capture global trends and localized intersection delays; (3) employing a Gated Residual Fusion mechanism that preserves dimensional consistency and facilitates gradient flow in extensive sequences. To rigorously validate the model’s robustness, we conduct evaluations on a highly constrained, stratified dataset comprising merely 2000 trajectories. Experimental results demonstrate that DAGRN achieves state-of-the-art predictive precision with an RMSE of 415.485 s and an R2 of 0.848, significantly outperforming 12 advanced baseline models and reducing error by up to 13.8% against the strongest graph baseline. Comprehensive ablation studies confirm the absolute necessity of the Multi-Head Attention module, whose removal causes the most severe performance degradation (RMSE surging to 521.495 s). Ultimately, DAGRN presents a readily deployable solution for sparse-data ITS regimes, actively paving the way for future hybrid integrations with microscopic traffic simulations and evolutionary road network optimization algorithms. Full article
Show Figures

Figure 1

Back to TopTop