Sign in to use this feature.

Years

Between: -

Subjects

remove_circle_outline
remove_circle_outline
remove_circle_outline
remove_circle_outline
remove_circle_outline
remove_circle_outline
remove_circle_outline
remove_circle_outline
remove_circle_outline

Journals

remove_circle_outline
remove_circle_outline
remove_circle_outline
remove_circle_outline
remove_circle_outline
remove_circle_outline
remove_circle_outline
remove_circle_outline
remove_circle_outline
remove_circle_outline

Article Types

Countries / Regions

remove_circle_outline
remove_circle_outline
remove_circle_outline
remove_circle_outline

Search Results (1,368)

Search Parameters:
Keywords = surface hardening

Order results
Result details
Results per page
Select all
Export citation of selected articles as:
27 pages, 60245 KB  
Article
Tensile and Fatigue Performance of Cold-Work Tool Steels for Adjustable Forming Tools
by Kaarel Siimut, Kasper Mygind Madsen, Ermanno Ceron and Chris Valentin Nielsen
Appl. Sci. 2026, 16(2), 954; https://doi.org/10.3390/app16020954 - 16 Jan 2026
Abstract
Forming tools adjustable by tensile elastic deformations offer opportunities for improved process control and reduced wear in high-volume metal forming processes such as ironing. However, the lack of tensile and fatigue data for hardened cold-work tool steels limits their broader adoption. This study [...] Read more.
Forming tools adjustable by tensile elastic deformations offer opportunities for improved process control and reduced wear in high-volume metal forming processes such as ironing. However, the lack of tensile and fatigue data for hardened cold-work tool steels limits their broader adoption. This study investigates the mechanical performance of three tool steels—Vanadis®4 Extra SuperClean, Vancron® SuperClean, and Caldie®—through uniaxial tensile and fatigue testing, supplemented by destructive static and fatigue/wear tests on specimens representative of an adjustable ironing punch. Non-coated specimens exhibited ultimate tensile strengths above 2700 MPa with approximately 2% plastic strain, while coated specimens fractured in a brittle manner between 1600–1900 MPa. Fatigue life at stress ranges between 1450–1750 MPa varied from several thousand to over four million cycles, with crack initiation linked to non-metallic inclusions and precipitates 10–30 μm in size. Finite element simulations accurately linked failure observed in uniaxial tests to the component-level tests, confirming that first principal stress is a reliable predictor for punch failure. All punch specimens withstood 106 cycles at diameter changes up to 140 μm (4‰), with coated punches exhibiting minimal wear and non-coated ones showing localized surface damage. The findings support material and coating selection for adjustable forming tools and highlight opportunities for further optimization. Full article
(This article belongs to the Special Issue Fatigue and Fracture Behavior of Engineering Materials)
13 pages, 5889 KB  
Article
Metallic Structures and Tribological Properties of Ti-15mass%Nb Alloy After Gas Nitriding and Quenching Process
by Yoshikazu Mantani, Riho Takahashi, Tomoyuki Homma and Eri Akada
Metals 2026, 16(1), 98; https://doi.org/10.3390/met16010098 - 16 Jan 2026
Abstract
This study aimed to experimentally investigate the differences in metallic structures owing to the gas nitriding and quenching process (GNQP) temperature of the Ti-15mass%Nb alloy and differences in the tribological properties of the surface layer. The GNQP heating temperature was 1023 K or [...] Read more.
This study aimed to experimentally investigate the differences in metallic structures owing to the gas nitriding and quenching process (GNQP) temperature of the Ti-15mass%Nb alloy and differences in the tribological properties of the surface layer. The GNQP heating temperature was 1023 K or 1223 K, and the holding time was set to 1 h. In the X-ray diffraction profiles, the diffraction peak of the (101¯1) plane of the hexagonal close-packed phase exhibited a shift toward lower angles, following the sequence AN:α, AQ:α′, and GNQP:α-TiN0.3. In both the 1023 K and 1223 K GNQP specimens, the α″ phase exhibited lower values than the α′ phase; nonetheless, it still exhibited larger values than the annealed α phase. Based on transmission electron microscopy observations, the high core hardness of the 1223 K GNQP specimen was attributed to solid-solution strengthening caused by nitrogen diffusion or to strain hardening associated with the diffusion and was not attributed to the influence of precipitation phases, such as the ω phase. In the friction and wear tests, both the 1023 K and 1223 K GNQP specimens exhibited narrower wear track widths, clearly demonstrating that the GNQP enhanced the wear resistance. Moreover, the TiO2 layer was effective in maintaining a low coefficient of friction. Full article
(This article belongs to the Section Crystallography and Applications of Metallic Materials)
Show Figures

Figure 1

19 pages, 6613 KB  
Article
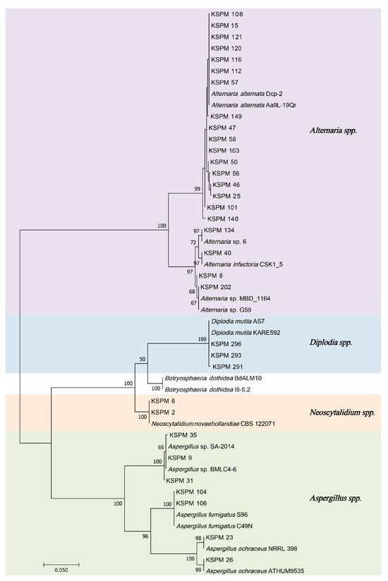
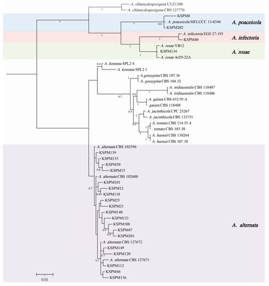
Identification and Multigene Phylogenetic Analysis Reveal Alternaria as the Primary Pathogen Causing European Plum (Prunus domestica) Brown Spot in Xinjiang, China
by Shuaishuai Sha, Qiuyan Han, Hongyue Li, Wenwen Gao, Jiyuan Ma, Lingkai Xu, Canpeng Fu and Pan Xie
J. Fungi 2026, 12(1), 69; https://doi.org/10.3390/jof12010069 - 15 Jan 2026
Viewed by 70
Abstract
European plum (Prunus domestica) orchards in the Kashi region, Xinjiang, China, suffer from fruit brown spot disease. The disease typically appears as red spots on the fruit surface that expand into brown necrotic lesions; affected fruit flesh can shrink, and fruits [...] Read more.
European plum (Prunus domestica) orchards in the Kashi region, Xinjiang, China, suffer from fruit brown spot disease. The disease typically appears as red spots on the fruit surface that expand into brown necrotic lesions; affected fruit flesh can shrink, and fruits can harden and drop. We isolate and identify pathogens associated with this disease in this plum from five Kashi counties. Of 210 fungal isolates obtained through standard tissue isolation, Alternaria accounted for 84.8%, with the remainder comprising species of Aspergillus (9.5%), Diplodia (3.3%), and Neoscytalidium (2.4%). Using PCR amplification and sequencing of five loci, pathogens were identified using multi-gene phylogenetic analyses, combined with observations of colony and spore morphology. Multi-locus sequences of Alternaria isolates were highly homologous to those of the Alternaria alternata type strain, and we refer them to an A. alternata species complex. Pathogenicity tests confirm that Alternaria isolates reproduce brown spot symptoms on European plum fruits. By demonstrating that Alternaria is the primary pathogen causing brown spot disease in European plum in Xinjiang, we clarify both the fungal species composition and taxonomic placement of the dominant pathogen associated with this disease. Full article
(This article belongs to the Section Fungal Genomics, Genetics and Molecular Biology)
Show Figures

Figure 1

12 pages, 4120 KB  
Article
The Effect of Micro-Cutting on the Residual Height of Surface Topography in NiTi Shape Memory Alloy Using a Small-Diameter Cutter
by Xinyi Wang, Zeming Li, Yansen Wang, Zelin Wang, Zhenshan Chen, Junxiang Liu, Jian Wang and Guijie Wang
Coatings 2026, 16(1), 100; https://doi.org/10.3390/coatings16010100 - 12 Jan 2026
Viewed by 125
Abstract
The milled surface topography of NiTi SMA critically affects its frictional behavior, corrosion resistance, and biocompatibility, which are essential for biomedical and aerospace applications. This study combines simulation and single-factor experiments to investigate the coupling behavior among surface topography evolution, work hardening, plastic [...] Read more.
The milled surface topography of NiTi SMA critically affects its frictional behavior, corrosion resistance, and biocompatibility, which are essential for biomedical and aerospace applications. This study combines simulation and single-factor experiments to investigate the coupling behavior among surface topography evolution, work hardening, plastic deformation, and residual stress evolution. Results showed that increasing feed per tooth led to a significant rise in surface residual height and an improvement in surface isotropy. With the increase in feed per tooth, the error between the experimental and simulated heights gradually decreased from 105.6% to 30.9%, indicating that both material properties and feed per tooth strongly affect residual profile formation in the feed direction. In addition, larger feed per tooth intensifies work hardening and plastic deformation but reduces surface residual stress, thereby increasing microhardness. These effects can mitigate material rebound and improve surface profile accuracy. The results provide a direct basis for controlling the surface integrity of NiTi SMA components through machining parameter optimization, enabling precise tailoring of functional surface characteristics, such as wear performance, chemical stability, and biological response, which is of critical importance for high-end biomedical implants and aerospace systems. Full article
(This article belongs to the Section Surface Characterization, Deposition and Modification)
Show Figures

Figure 1

15 pages, 3479 KB  
Article
HDA Coating on AISI 1045 Steel with Enhanced Corrosion and Wear Performance
by Jiajie Wang, Siyu Gu, Heyi Ma, Hongfei Yu, Chuang Yang, Jiaxiang Zhao and Xiaochen Zhang
Coatings 2026, 16(1), 95; https://doi.org/10.3390/coatings16010095 - 12 Jan 2026
Viewed by 95
Abstract
AISI 1045 steel often undergoes premature failure under combined corrosive-wear conditions due to its insufficient surface durability. To address this, a hot-dip aluminum (HDA) coating was deposited on the steel substrate. The microstructure, corrosion behavior, and tribological properties of the coating were systematically [...] Read more.
AISI 1045 steel often undergoes premature failure under combined corrosive-wear conditions due to its insufficient surface durability. To address this, a hot-dip aluminum (HDA) coating was deposited on the steel substrate. The microstructure, corrosion behavior, and tribological properties of the coating were systematically characterized using scanning electron microscopy (SEM), electrochemical techniques, and tribometry. The results reveal that the coating exhibits a continuous triple-layer structure, consisting of the steel substrate, an intermediate Fe-Al intermetallic compound layer, and an outer aluminum-rich layer. In a 3.5 wt.% NaCl solution, the coating formed a protective Al2O3 film, demonstrating clear passivation behavior. It significantly enhanced the substrate’s performance, achieving an approximately 90% reduction in wear rate and a substantial increase in charge transfer resistance. The coated sample showed a lower friction coefficient (0.24) compared to the bare substrate (0.34). Herein, this work demonstrates that a straightforward and industrially viable hot-dip aluminizing process can effectively improve the corrosion and wear resistance of medium-carbon steel. The findings provide a practical surface-hardening strategy for such steels operating in aggressive environments. Full article
Show Figures

Figure 1

14 pages, 7399 KB  
Article
Influence of Laser Cutting Parameters on the Microhardness, Roughness, and Microstructure of AISI 304, S355J2, and AlMg3 Alloys
by Jaroslaw Selech, Grzegorz Burzynski, Dessie Tibebe, Dariusz Ulbrich and Piotr Banas
Materials 2026, 19(2), 240; https://doi.org/10.3390/ma19020240 - 7 Jan 2026
Viewed by 168
Abstract
This study provides a comparative and material-specific assessment of how laser cutting parameters affect the surface integrity of three commonly used engineering alloys, thereby extending the current knowledge beyond single-material analyses. The main objective was to quantify and relate changes in surface roughness, [...] Read more.
This study provides a comparative and material-specific assessment of how laser cutting parameters affect the surface integrity of three commonly used engineering alloys, thereby extending the current knowledge beyond single-material analyses. The main objective was to quantify and relate changes in surface roughness, microhardness, and microstructure to variations in laser cutting conditions for S355J2 steel, AISI 304 steel, and AlMg3 aluminum alloy. Variable cutting parameters were applied, including cutting speed, assist gas type and pressure, as well as laser beam power, and their combined effect on the thickness of the remelted and heat-affected zones was evaluated. The results show clear material-dependent trends: S355J2 steel exhibited the lowest surface roughness but the most pronounced surface hardening, with maximum microhardness values reaching approximately 700 HV 0.1 in a relatively narrow heat-affected zone, whereas AISI 304 showed a distinct edge-hardening effect with more moderate roughness. In contrast, the AlMg3 alloy developed a clearly visible remelted layer and a refined, fine-grained microstructure, accompanied by much lower hardness levels but a more diffuse heat-affected zone. These findings provide original, comparative guidelines for selecting laser cutting parameters tailored to specific materials, enabling the optimization of edge quality and surface properties in industrial applications. Full article
(This article belongs to the Collection Welding and Joining Processes of Materials)
Show Figures

Figure 1

10 pages, 13241 KB  
Communication
Defect Analysis of Surface Cracks in Mn18Cr2 High-Manganese Wear-Resistant Steel Plate
by Dongjie Yang, Ning Zhang, Zhihao Liu and Bo Jiang
Materials 2026, 19(2), 241; https://doi.org/10.3390/ma19020241 - 7 Jan 2026
Viewed by 153
Abstract
In order to determine the causes of crack defects in Mn18Cr2 high-manganese wear-resistant steel plates, this paper conducted a systematic analysis of the steel plates’ microstructure, chemical composition, and hardness via metallographic microscopy, field-emission scanning electron microscopy, and Vickers hardness tester. The results [...] Read more.
In order to determine the causes of crack defects in Mn18Cr2 high-manganese wear-resistant steel plates, this paper conducted a systematic analysis of the steel plates’ microstructure, chemical composition, and hardness via metallographic microscopy, field-emission scanning electron microscopy, and Vickers hardness tester. The results indicated that there were folded cracks on the surface of the steel plate. The interior of the cracks was oxidized, and inclusions were observed in the crack gaps. A significant difference in the contents of Mn and Cr elements was detected at the defect locations, indicating that very obvious long-range diffusion of Mn and Cr elements had occurred during long-term high-temperature oxidation. The crack defects on the surface of the steel plate were related to the inheritance of the original cracks on the surface of the cast billet before rolling. There were cracks on the surface of the cast billet; the oxide scale and inclusions inside the cracks had not been completely removed. Multiple passes of rolling led to the cracks and oxide scale being pressed into the steel surface, thereby forming folding defects. The fine grain strengthening and deformation twinning generated by rolling deformation formed the hardened layer on the surface, resulting in higher surface hardness than core hardness. The austenite grain size inside the steel plate was in the range of 23–30 μm, and the hardness was around 275 HV. The grain size near the surface of the steel plate was around 10 μm. The surface hardness was 351 HV, which was higher than the core hardness of the steel plate. Full article
Show Figures

Figure 1

26 pages, 15152 KB  
Article
Influence of Processing and Mix Design Factors on the Water Demand and Strength of Concrete with Recycled Concrete Fines
by Leonid Dvorkin, Vadim Zhitkovsky, Nataliya Lushnikova and Vladyslav Rudoi
Materials 2026, 19(2), 237; https://doi.org/10.3390/ma19020237 - 7 Jan 2026
Viewed by 222
Abstract
The study examines how crushed and sieved concrete rubble—recycled concrete fines (RCF) and the ways of their reactivity activation—affect processing, mix design, and properties of cement-based concrete. Based on the relationship to mass loss during crushing, the compressive strength of the concrete fines [...] Read more.
The study examines how crushed and sieved concrete rubble—recycled concrete fines (RCF) and the ways of their reactivity activation—affect processing, mix design, and properties of cement-based concrete. Based on the relationship to mass loss during crushing, the compressive strength of the concrete fines processed from rubble was initially determined. The morphology of the particles as well as the chemical and mineralogical composition of RCF were ascertained using XRD, SEM, and EDS characterization tests. Certain RCF surface area (fineness) and type of treatment are associated with specific pozzolanic activity of RCF. Using the approaches of factorial experimental design, tests were planned by varying six factors: RCF specific surface area, RCF content, thermal treatment temperature of RCF, cement content, superplasticizer dosage, and hardening accelerator (Na2SiF6) content in concrete containing RCF. Statistical processing of the research results data provided adequate polynomial regression models for the water demand of the concrete and the compressive strength of hardened concrete at 7 and 28 days. The models were quantitatively analyzed to evaluate the influence of the studied factors on the output parameters and to rank them according to their impact. The greatest increase in water demand was attributed to cement content change, in particular above 400 kg/m3, and to RCF content. It was established that the addition of a superplasticizer compensated for additional water demand and the reduction in compressive strength caused by partial replacement of cement with RCF. Increasing the specific surface area of RCF up to a specific surface area of 250 m2/kg improved compressive strength but further grinding caused strength reduction due to increased water demand. The positive effect of the superplasticizer on RCF-modified concrete strength was enhanced by the introduction of a chemical activator (hardening accelerator) and thermal treatment of RCF. The obtained models of water demand and compressive strength of concrete with RCF can be applied for the optimization of the mix design. This paper proposes a method of mix design and provides an example of calculation. Full article
Show Figures

Graphical abstract

17 pages, 4169 KB  
Article
Comparative Analysis of Vibration Axis Effects on Ultrasonic Vibration-Assisted Machining of Inconel 718
by Ramazan Hakkı Namlu and Zekai Murat Kılıç
Machines 2026, 14(1), 64; https://doi.org/10.3390/machines14010064 - 4 Jan 2026
Viewed by 235
Abstract
Inconel 718 is widely utilized in critical engineering sectors, particularly aerospace, owing to its exceptional creep resistance, corrosion resistance, and retention of mechanical strength at elevated temperatures. However, its high hardness, low thermal conductivity, and strong work-hardening tendency make it extremely difficult to [...] Read more.
Inconel 718 is widely utilized in critical engineering sectors, particularly aerospace, owing to its exceptional creep resistance, corrosion resistance, and retention of mechanical strength at elevated temperatures. However, its high hardness, low thermal conductivity, and strong work-hardening tendency make it extremely difficult to machine using conventional techniques. Ultrasonic Vibration-Assisted Machining (UVAM) has emerged as an effective strategy to overcome these limitations by superimposing high-frequency, low-amplitude vibrations onto the cutting process. Depending on the vibration direction, UVAM can significantly change chip formation, tool–workpiece interaction, and surface integrity. In this study, the influence of three UVAM modes—longitudinal (Z-UVAM), feed-directional (X-UVAM), and multi-axial (XZ-UVAM)—on the machining behavior of Inconel 718 was systematically investigated. The findings reveal that XZ-UVAM provides the most advantageous outcomes, primarily due to its intermittent cutting mechanism. Compared with Conventional Machining (CM), XZ-UVAM reduced cutting forces by up to 43% and areal surface roughness by 37%, while generating surfaces with more uniform topographies and smaller peak-to-valley variations. Furthermore, UVAM enhanced subsurface microhardness as a result of the surface hammering effect, which may improve fatigue performance. XZ-UVAM also effectively minimized burr formation, demonstrating its potential for high-quality, sustainable, and efficient machining of Inconel 718. Full article
(This article belongs to the Special Issue Sustainable Manufacturing and Green Processing Methods, 2nd Edition)
Show Figures

Figure 1

20 pages, 20062 KB  
Article
Impact of Diamond Indenter Sliding Velocity on Shear Deformation and Hardening of AISI 304 Steel Surface Layer in Nanostructuring Burnishing: Simulation and Experiment
by Igor Tatarintsev, Viktor Kuznetsov, Igor Smolin, Ayan Akhmetov and Andrey Skorobogatov
Metals 2026, 16(1), 63; https://doi.org/10.3390/met16010063 - 4 Jan 2026
Viewed by 156
Abstract
This paper numerically and experimentally establishes a connection between shear deformation of the AISI 304 steel surface layer and the sliding velocity of a diamond indenter in multi-pass nanostructuring burnishing. Results of finite-element simulation of the process fully correspond to the experimental data [...] Read more.
This paper numerically and experimentally establishes a connection between shear deformation of the AISI 304 steel surface layer and the sliding velocity of a diamond indenter in multi-pass nanostructuring burnishing. Results of finite-element simulation of the process fully correspond to the experimental data obtained when changing the sliding velocity from 40 to 280 m/min after one and five tool passes. The experiment’s burnishing force was assumed to be 150 and 175 N, and feed was 0.025 mm/min. After surface machining, the maximum microhardness reached 400 HV0.05 at the depth of 30 µm from the surface after five indenter passes with the sliding velocity values of 40 and 200 m/min and burnishing force of 175 N. Full article
Show Figures

Graphical abstract

21 pages, 10391 KB  
Article
Comparison of Microstructure and Fatigue Life of Laser Powder Bed Fusion and Forging/Rolling Inconel 718 Alloy After Solution Heat Treatment and Double Aging
by Rafael Eringer Cubi, Rodolfo Luiz Prazeres Gonçalves, Marcos Massi, Gleicy de Lima Xavier Ribeiro, Luis Reis and Antonio Augusto Couto
Metals 2026, 16(1), 57; https://doi.org/10.3390/met16010057 - 1 Jan 2026
Viewed by 293
Abstract
Nickel superalloy Inconel 718 (IN718) is widely employed in harsh environments with prolonged cyclic stresses in the aerospace and energy sectors, due to its corrosion/oxidation resistance and mechanical strength obtained by precipitation hardening. This work investigates the mechanical behavior in fatigue of IN718 [...] Read more.
Nickel superalloy Inconel 718 (IN718) is widely employed in harsh environments with prolonged cyclic stresses in the aerospace and energy sectors, due to its corrosion/oxidation resistance and mechanical strength obtained by precipitation hardening. This work investigates the mechanical behavior in fatigue of IN718 manufactured by Additive Manufacturing (AM), specifically by Laser Powder Bed Fusion (PBF-LB), and compares its results with the material produced by forging and rolling. Samples from both processes were subjected to heat treatments of solution and double aging to increase their mechanical strength. Then, tensile, microhardness, microstructural characterization, and uniaxial fatigue tests were performed (with loading ratio R = −1). The results showed that, although the IN718 produced by AM had higher microhardness and a higher tensile strength limit than the forged and rolled material, its fatigue performance was lower. The S–N curve (stress vs. number of cycles) for the material obtained by PBF-LB demonstrated shorter fatigue life, especially under low and medium stresses. The analysis of the fracture surfaces revealed differences in the regions where the crack initiated and propagated. The shorter fatigue life of the material obtained by PBF-LB was attributed to typical process defects and microstructural differences, such as the shape of the grains, which act as points of crack nucleation. Full article
Show Figures

Figure 1

22 pages, 4620 KB  
Article
Effect of Ultrasonic Surface Rolling Step Size on the Wear and Corrosion Behavior of Shot-Peened Cr8 Steel
by Chen Liang, Huan Yan, Yujing Yin, Honglei Hu and Lei Li
Metals 2026, 16(1), 51; https://doi.org/10.3390/met16010051 - 31 Dec 2025
Viewed by 198
Abstract
Cr8 steel should be Steel containing ~8 wt.% of chromium is widely used in demanding die applications due to its excellent wear resistance; however, conventional shot peening, while enhancing strength, inevitably increases surface roughness, thereby compromising overall performance. To address this limitation, this [...] Read more.
Cr8 steel should be Steel containing ~8 wt.% of chromium is widely used in demanding die applications due to its excellent wear resistance; however, conventional shot peening, while enhancing strength, inevitably increases surface roughness, thereby compromising overall performance. To address this limitation, this study systematically investigates the influence of ultrasonic surface rolling (USR) step size—comparing 0.06 mm and 0.12 mm—on mitigating surface degradation and improving surface integrity. Friction wear and electrochemical corrosion tests demonstrate that USR effectively reduces surface roughness and enhances microhardness. The 0.06 mm step size achieves superior results, yielding the lowest surface roughness (0.8317 μm), highest microhardness (647.47 HV), lowest friction coefficient (0.655), and optimal corrosion resistance (minimum corrosion rate reduction: 3.472 µA·cm−2, corresponding to an inhibition efficiency of 37.05%). These performance improvements are attributed to the synergistic effects of surface smoothing and work hardening, resulting from more uniform processing achieved under a smaller step size. Consequently, a 0.06 mm step size is determined to be optimal, establishing the integrated shot peening–USR process as a highly effective strategy for enhancing surface properties and extending the service life of critical Cr8 steel components in industrial applications. Full article
Show Figures

Figure 1

15 pages, 3159 KB  
Article
Localized Corrosion by Chromium Nitride Precipitation in Low-Temperature Plasma-Nitrided Inconel 718
by Juan Fernando Uribe Cruz, Oriana Palma Calabokis, Vladimir Ballesteros-Ballesteros, Yamid E. Nuñez de la Rosa and Edward Andrés Gil González
Materials 2026, 19(1), 63; https://doi.org/10.3390/ma19010063 - 23 Dec 2025
Viewed by 330
Abstract
Inconel 718 is widely used in chloride-bearing environments where localized corrosion resistance is critical. This study assesses the effect of continuous low-temperature plasma nitriding (425 °C, 2 h) on the microstructure, hardness, and localized corrosion behavior of Inconel 718. The nitriding treatment produced [...] Read more.
Inconel 718 is widely used in chloride-bearing environments where localized corrosion resistance is critical. This study assesses the effect of continuous low-temperature plasma nitriding (425 °C, 2 h) on the microstructure, hardness, and localized corrosion behavior of Inconel 718. The nitriding treatment produced a surface layer with hardness values up to three times higher than those of the untreated material, associated with a nitrided layer of thickness 6.1–6.7 µm. X-ray diffraction confirmed the precipitation of CrN without the formation of nitrogen-expanded phases. Cyclic polarization tests revealed non-significant changes in the corrosion parameters, except for a two-fold increase in the corrosion rate of nitrided samples. Also, the critical pitting temperature (CPT) decreased by more than 30 °C on average in the nitrided condition, falling below 10 °C. These findings indicate that, although continuous plasma nitriding enhances surface hardening, it significantly compromises the alloy’s resistance to localized corrosion in chloride-rich environments. Full article
(This article belongs to the Section Thin Films and Interfaces)
Show Figures

Graphical abstract

26 pages, 9440 KB  
Article
Mitigating Urban Heat Island Effects Through Thermally Efficient Concrete Paver Blocks for Sustainable Infrastructure
by Tejas Joshi, Jeet Machchhoya, Urmil Dave, Plescan Costel and Vedanshi Shah
Infrastructures 2026, 11(1), 5; https://doi.org/10.3390/infrastructures11010005 - 21 Dec 2025
Viewed by 303
Abstract
Rapid urbanization and the widespread use of impervious materials have intensified the urban heat island (UHI) effect, raising surface temperatures and energy demands. Conventional concrete pavements contribute significantly due to their high thermal conductivity and low reflectivity. This study systematically investigates the development [...] Read more.
Rapid urbanization and the widespread use of impervious materials have intensified the urban heat island (UHI) effect, raising surface temperatures and energy demands. Conventional concrete pavements contribute significantly due to their high thermal conductivity and low reflectivity. This study systematically investigates the development of thermally efficient concrete paver blocks using sustainable alternative fine aggregates to mitigate heat accumulation while retaining a minimum compressive strength of 35–45 MPa (recommended for medium traffic). Unlike prior isolated studies, this research offers a comprehensive comparative analysis of three sand replacements—Vermiculite powder (12.5–50%), Perlite powder (20–80%), and Crushed Glass (7.5–30%)—in M30-grade concrete. Fresh and hardened properties were evaluated through slump, density, and compressive strength tests at 7, 14, and 28 days, while infrared thermography quantified surface temperature variations under controlled heat exposure. Results showed significant thermal improvements, with optimal mixes Vermiculite 25% (VC-25), Perlite 40% (PR-40), and Crushed Glass 15% (CG-15) reducing surface temperatures by 25.1 °C, 22.2 °C, and 18.2 °C, respectively, while maintaining compressive strengths of 47.8 MPa, 38.8 MPa, and ~58 MPa. VC-25 proved superior, achieving the lowest surface temperature (26.3 °C) and 48.8% lower heat absorption than conventional concrete. The study establishes optimal replacement thresholds balancing insulation and strength, supporting SDGs 11, 12, and 13 through climate-responsive, resource-efficient construction materials. Full article
(This article belongs to the Section Infrastructures Materials and Constructions)
Show Figures

Figure 1

34 pages, 4462 KB  
Article
Data-Driven Method for Predicting S-N Curve Based on Structurally Sensitive Fatigue Parameters
by Andrey Kurkin, Alexander Khrobostov, Vyacheslav Andreev and Olga Andreeva
Metals 2025, 15(12), 1384; https://doi.org/10.3390/met15121384 - 17 Dec 2025
Viewed by 259
Abstract
Under cyclic loading, almost immediately after its onset, a surface layer forms where hardening and softening processes occur. The interaction of plastic deformation traces with each other, and with other structural elements, leads to the formation of a characteristic microstructure on the surface [...] Read more.
Under cyclic loading, almost immediately after its onset, a surface layer forms where hardening and softening processes occur. The interaction of plastic deformation traces with each other, and with other structural elements, leads to the formation of a characteristic microstructure on the surface of a component subjected to cyclic loading. The set of factors (conditions) acting during cyclic loading determines the nature of slip band accumulation, the integral structurally sensitive fatigue parameter, expressed as the slope of the left side of the fatigue curve linearized in logarithmic coordinates, and the location of the breaking point on the fatigue curve in the high-cycle region. A combined review of numerous data on the fatigue of metals, obtained under various combinations of factors, and the generalization of these results through a normalization procedure for obtaining the relative (recalculated) parameters of fatigue, allows us to derive a universal method for “S-N” curve prediction. However, extensive generalization decreases the prediction accuracy for specific cases; therefore, it is proposed to form limited generalized dependencies corresponding to specific operating conditions. This paper evaluates the accuracy of fatigue limit prediction using generalized and limited-generalized relationships of fatigue recalculated parameters for various fatigue curves obtained from independent experimental data. Full article
Show Figures

Figure 1

Back to TopTop