Sign in to use this feature.

Years

Between: -

Subjects

remove_circle_outline
remove_circle_outline
remove_circle_outline
remove_circle_outline
remove_circle_outline
remove_circle_outline
remove_circle_outline
remove_circle_outline
remove_circle_outline

Journals

remove_circle_outline
remove_circle_outline
remove_circle_outline
remove_circle_outline
remove_circle_outline
remove_circle_outline
remove_circle_outline
remove_circle_outline
remove_circle_outline
remove_circle_outline
remove_circle_outline
remove_circle_outline
remove_circle_outline

Article Types

Countries / Regions

remove_circle_outline
remove_circle_outline
remove_circle_outline
remove_circle_outline
remove_circle_outline
remove_circle_outline
remove_circle_outline

Search Results (1,725)

Search Parameters:
Keywords = sulfurous compound

Order results
Result details
Results per page
Select all
Export citation of selected articles as:
16 pages, 6565 KB  
Article
Comparative Analysis of Quality Attributes and Flavor Profiles of Broccoli (Brassica oleracea var. italica) Stalk and Floret Juices Fermented by Limosilactobacillus reuteri
by Yingzhuo Zhou, Yuqing Sun, Daotong Li, Chen Ma and Fang Chen
Foods 2026, 15(9), 1519; https://doi.org/10.3390/foods15091519 (registering DOI) - 27 Apr 2026
Abstract
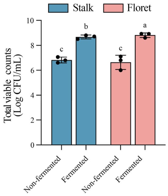
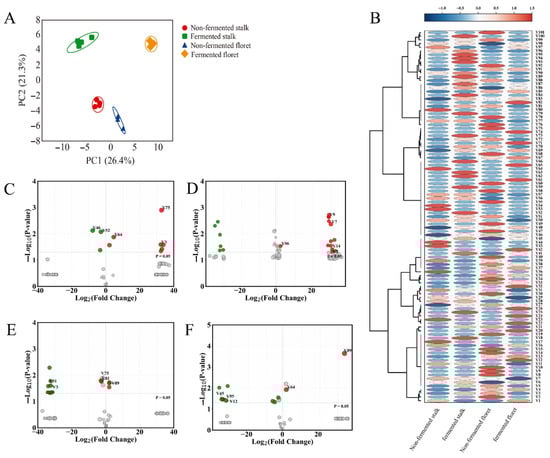
This study compared the physicochemical properties, nutritional composition, and flavor characteristics of broccoli stalk and floret juices fermented with Limosilactobacillus reuteri 18 (Lr18) to enhance the valorization of broccoli processing by-products. Four sample groups were analyzed: non-fermented stalks, fermented stalks, non-fermented florets, and [...] Read more.
This study compared the physicochemical properties, nutritional composition, and flavor characteristics of broccoli stalk and floret juices fermented with Limosilactobacillus reuteri 18 (Lr18) to enhance the valorization of broccoli processing by-products. Four sample groups were analyzed: non-fermented stalks, fermented stalks, non-fermented florets, and fermented florets. After 48 h of fermentation, total viable counts and total phenolic content were slightly higher in florets than in stalks. Total titratable acids, total sugars, total soluble solids (TSS), total flavonoids, and vitamin C were initially higher in florets but decreased after fermentation in both groups. Organic acid analysis revealed that fermentation increased citric acid, reduced oxalic acid, and promoted the conversion of malic acid to lactic acid. Stalks contained higher levels of lactic and malic acids but lower citric acid than florets. Tryptophan content was higher in florets and was partially converted to indole derivatives after fermentation. Volatile compound analysis and sensory evaluation indicated that fermentation reduced fruity notes in florets while increasing acidic and sulfurous notes. In contrast, fermentation enhanced fruity and rounded notes in stalks while reducing pungency. These findings provide a scientific basis for developing fermented vegetable products with improved functional and sensory properties, particularly using broccoli stalks as a valuable by-product. Full article
(This article belongs to the Section Food Biotechnology)
Show Figures

Graphical abstract

17 pages, 1475 KB  
Article
Designing a Synthetic Microbial Community to Enhance Flavor Compound Production in Sesame Flavor-Type Baijiu Fermentation
by Xueao Ji, Xiaowei Yu, Yan Xu and Qun Wu
Foods 2026, 15(9), 1476; https://doi.org/10.3390/foods15091476 - 23 Apr 2026
Viewed by 120
Abstract
Fuqu plays a crucial role in initiating fermentation and flavor compound production during sesame flavor-type baijiu fermentation. However, selecting microorganisms for Fuqu to enhance flavor compound production remains a challenge. This work designs a synthetic microbial community (SynCom) for Fuqu to improve the [...] Read more.
Fuqu plays a crucial role in initiating fermentation and flavor compound production during sesame flavor-type baijiu fermentation. However, selecting microorganisms for Fuqu to enhance flavor compound production remains a challenge. This work designs a synthetic microbial community (SynCom) for Fuqu to improve the production of flavor compounds, with a focus on the diversity of flavor compounds and the content of a key flavor compound—sulfur compounds. Through multi-omics analysis, 13 genera (Aspergillus, Bacillus, Lactobacillus, Leuconostoc, Pediococcus, Pichia, Saccharomyces, Trichosporon, Weissella, Candida, Torulaspora, Clavispora, and Wickerhamomyces) were identified as core microbiota involved in the production of those flavor compounds, and these core microbiota were used to construct a SynCom to enhance flavor compound production in baijiu fermentation. The resulting SynCom exhibited the highest flavor compound diversity (0.64) and 3-(methylthio)-1-propanal content (618.14 μg/kg) in simulative fermentation. In large-scale production, Fuqu made with the SynCom achieved greater flavor compound diversity (0.56) and a higher concentration of 3-(methylthio)-1-propanal (590 μg/kg) compared to commercial Fuqu (0.40 and 324 μg/kg, respectively) (p < 0.05). The results demonstrated that the SynCom developed for Fuqu effectively enhances the production of flavor compounds. This work provides a strategy for constructing SynCom to improve the formation of flavor compounds in baijiu fermentation. Full article
(This article belongs to the Section Food Microbiology)
34 pages, 1600 KB  
Review
Glucosinolate Derivatives: Emerging Anti-Inflammatory Agents
by Sandrine Ressurreição, Sónia A. Pinho, Maria Teresa Cruz, Lígia Salgueiro and Artur Figueirinha
Pharmaceuticals 2026, 19(5), 658; https://doi.org/10.3390/ph19050658 - 22 Apr 2026
Viewed by 443
Abstract
Glucosinolates are sulfur-containing secondary metabolites predominantly found in Brassicaceae plants, which, upon enzymatic hydrolysis, generate bioactive compounds with potent anti-inflammatory properties. These derivatives modulate key inflammatory pathways by inhibiting NF-κB nuclear translocation, reducing pro-inflammatory cytokine production, including TNF-α, IL-6, and IL-1β, and suppressing [...] Read more.
Glucosinolates are sulfur-containing secondary metabolites predominantly found in Brassicaceae plants, which, upon enzymatic hydrolysis, generate bioactive compounds with potent anti-inflammatory properties. These derivatives modulate key inflammatory pathways by inhibiting NF-κB nuclear translocation, reducing pro-inflammatory cytokine production, including TNF-α, IL-6, and IL-1β, and suppressing iNOS and COX-2 expressions. They also activate NRF2-dependent antioxidant defenses, upregulating enzymes such as HO-1 and NQO1, and regulate MMPs, contributing to tissue protection during chronic inflammation. Evidence from in vitro and in vivo studies consistently demonstrates their ability to attenuate inflammation and oxidative stress. Although approximately 137 glucosinolates have been identified, only about twelve have been investigated in detail regarding the anti-inflammatory activity of their derivatives, highlighting a significant gap in current knowledge and considerable potential for the discovery of new therapeutic compounds. In this context, a systematic survey was conducted of plant species reported in scientific literature as sources of glucosinolates, with particular emphasis on studies evaluating their extracts and fractions for anti-inflammatory potential in in vitro and in vivo experimental models. Additionally, this review also aims to highlight the anti-inflammatory and antioxidant potential of glucosinolate-derived compounds, focusing on their modulation of the NF-κB and NRF2 signaling pathways and their ability to regulate matrix metalloproteinases. It also emphasizes that, despite the broad diversity of glucosinolates identified to date, only a limited number have been functionally investigated. By addressing this gap, and based on the systematic survey performed, this review underscores the need for further research to fully explore their therapeutic potential. Full article
(This article belongs to the Section Medicinal Chemistry)
Show Figures

Figure 1

37 pages, 6282 KB  
Review
QSAR Insights into Antidiabetic Activity of Natural Sulfur-Containing Compounds
by Valery M. Dembitsky and Alexander O. Terent’ev
Diabetology 2026, 7(4), 81; https://doi.org/10.3390/diabetology7040081 - 20 Apr 2026
Viewed by 229
Abstract
Plants of the genus Salacia (Celastraceae) have long been used in traditional medical systems of South and Southeast Asia for the management of diabetes and related metabolic disorders. Modern phytochemical and pharmacological studies have confirmed the antidiabetic potential of several Salacia species, leading [...] Read more.
Plants of the genus Salacia (Celastraceae) have long been used in traditional medical systems of South and Southeast Asia for the management of diabetes and related metabolic disorders. Modern phytochemical and pharmacological studies have confirmed the antidiabetic potential of several Salacia species, leading to the identification of a distinctive group of sulfur-containing sugars as their principal bioactive constituents. Salacinol, neosalacinol, kotalanol, neokotalanol, and related analogues represent a novel class of thiosugar sulfonium compounds that act as potent and selective α-glucosidase inhibitors, providing a clear mechanistic basis for their glucose-lowering effects. Simpler thiosugars, such as 5-thiomannose, further contribute to the overall metabolic activity of Salacia extracts and may serve as biosynthetic or functional precursors. Beyond Salacia, sulfur-containing natural products are widespread in nature and perform diverse biological roles. In particular, the genus Allium is well known for producing organosulfur compounds, including thioethers and polysulfides, which exhibit antidiabetic, hypolipidemic, antioxidant, and cardioprotective activities. In a different context, sulfur-containing hopanes have been identified in sediments and petroleum as products of early diagenetic sulfurization of bacterial hopanoids. Although these compounds have been studied primarily as geochemical biomarkers, recent QSAR/PASS analyses suggest that sulfur hopanes may also possess biologically relevant activities, particularly related to metabolic and cardiovascular regulation. Recent PASS-based QSAR evaluations of Salacia-derived thiosugars and sulfur hopanes predict significant antidiabetic activity, including potential type 2 diabetes-related pharmacological effects, supported by predicted α-glucosidase inhibitory, hypoglycemic, hepatic, and gastrointestinal activities. Collectively, these findings highlight sulfur-containing natural products from both plant and sedimentary sources as chemically diverse yet functionally convergent scaffolds with promising potential for the development of functional foods and therapeutic agents targeting metabolic disorders. Full article
Show Figures

Graphical abstract

20 pages, 1257 KB  
Review
Therapeutic Potential of Cysteine and Its Derivatives in Dermatology
by Joon Yong Choi, Weon-Ju Lee and Yong Chool Boo
Molecules 2026, 31(8), 1277; https://doi.org/10.3390/molecules31081277 - 13 Apr 2026
Viewed by 527
Abstract
Cysteine is a sulfur-containing amino acid that plays a central role in skin physiology through thiol-mediated redox regulation and glutathione (GSH) synthesis. It critically influences melanogenesis, collagen homeostasis, and wound healing. However, its clinical application is limited by poor stability and bioavailability. In [...] Read more.
Cysteine is a sulfur-containing amino acid that plays a central role in skin physiology through thiol-mediated redox regulation and glutathione (GSH) synthesis. It critically influences melanogenesis, collagen homeostasis, and wound healing. However, its clinical application is limited by poor stability and bioavailability. In this review, we provide a mechanistic and comparative analysis of cysteine and its derivatives, including N-acetylcysteine (NAC), cysteinamide (C-NH2), GSH, and related compounds. These derivatives regulate melanogenesis by modulating dopaquinone pathways and tyrosinase activity, maintain collagen balance by preserving redox-sensitive enzymatic processes, and enhance wound healing through antioxidant and anti-inflammatory mechanisms. Importantly, chemical modifications such as acetylation, amidation, and esterification improve pharmacokinetic properties, enabling more effective intracellular delivery. Furthermore, different derivatives exhibit distinct advantages depending on biological context, highlighting the importance of compound selection. Overall, cysteine derivatives emerge as promising therapeutic candidates for dermatological applications, particularly in pigmentation disorders and impaired wound healing. Future studies should focus on in vivo validation and clinical translation. Full article
Show Figures

Figure 1

27 pages, 6019 KB  
Article
Comprehensive Characterization of Volatile Flavor Compounds in Thamnaconus modestus Under Different Thermal Processing Methods: A Multi-Instrumental Flavoromics Approach
by Qinmei Fang, Ling Ke, Li Bian, Hongshu Chi, Ximin Qiu, Yongcong Chen, Shuigen Li, Siqing Chen and Shaohua Shi
Foods 2026, 15(8), 1352; https://doi.org/10.3390/foods15081352 - 13 Apr 2026
Viewed by 410
Abstract
Thamnaconus modestus (black scraper) is an economically important fish species in Chinese coastal fisheries, yet its pronounced fishy off-odor, primarily attributed to sulfur-containing compounds and trimethylamine (TMA), severely limits consumer acceptance and product diversification. However, a systematic investigation into how different thermal processing [...] Read more.
Thamnaconus modestus (black scraper) is an economically important fish species in Chinese coastal fisheries, yet its pronounced fishy off-odor, primarily attributed to sulfur-containing compounds and trimethylamine (TMA), severely limits consumer acceptance and product diversification. However, a systematic investigation into how different thermal processing methods affect its volatile flavor profile is lacking. This study employed an integrated multi-instrumental flavoromics platform combining sensory evaluation, electronic nose (E-nose), electronic tongue (E-tongue), gas chromatography–ion mobility spectrometry (GC-IMS), and headspace solid-phase microextraction gas chromatography–mass spectrometry (HS-SPME-GC-MS), coupled with chemometric analysis, to systematically characterize the aroma variations of T. modestus subjected to steaming, boiling, deep-frying, and roasting treatments compared with raw samples. A total of 62 (GC-IMS) and 129 (GC-MS) volatile compounds were identified, from which 78 characteristic markers (VIP > 1) and 45 key odorants (OAV ≥ 1) were screened. Thermal processing markedly reduced sulfur-containing compounds and TMA concentrations (raw >> steamed ≈ boiled >> deep-fried > roasted) while promoting lipid oxidation- and Maillard reaction-derived aldehydes and furans. Two distinct flavor modulation patterns were revealed: moist-heat methods (steaming, boiling) generated grassy/fatty notes through moderate lipid oxidation, whereas dry-heat methods (deep-frying, roasting) produced characteristic roasted/nutty notes via synergistic activation of Strecker degradation and Maillard reaction. These findings provide scientific evidence for precise flavor quality control and diversified processing optimization of T. modestus products. Full article
(This article belongs to the Section Food Engineering and Technology)
Show Figures

Figure 1

18 pages, 5698 KB  
Article
Sulfur Supplementation Enhances Cadmium Tolerance in Rice by Modulating Reactive Oxygen Species Scavenging, Thiol-Dependent Detoxification, and Mineral Nutrient Homeostasis
by Ha-il Jung, Chaw Su Lwin, Myung-Sook Kim, Eun-Jin Lee, Tae-Gu Lee, Theint Thandar Latt, Jinwook Lee and Bok-Rye Lee
Antioxidants 2026, 15(4), 467; https://doi.org/10.3390/antiox15040467 - 9 Apr 2026
Viewed by 432
Abstract
Cadmium (Cd) is a potentially toxic element that impairs plant growth and threatens food safety and human health. This study aimed to investigate the effects of sulfur (S) supplementation on Cd uptake and tolerance in rice under hydroponic conditions. Rice seedlings were exposed [...] Read more.
Cadmium (Cd) is a potentially toxic element that impairs plant growth and threatens food safety and human health. This study aimed to investigate the effects of sulfur (S) supplementation on Cd uptake and tolerance in rice under hydroponic conditions. Rice seedlings were exposed to Cd stress and treated with S at different concentrations. Physiological traits, oxidative damage markers, thiol compounds, and ionomic profiles in rice plants were assessed. S supplementation reduced Cd-induced growth inhibition, restoring plant biomass. Although Cd accumulation increased with S treatment, it was accompanied by enhanced antioxidant responses, scavenging reactive oxygen species (ROS) and malondialdehyde. S application increased the production of thiol-containing compounds, including γ-glutamylcysteine, glutathione, and phytochelatins, which helped chelate Cd and sequester it in vacuoles, particularly in roots. Additionally, S supplementation altered the essential nutrient composition in rice tissues, particularly the uptake of N, P, and K, while influencing levels of Ca, Mg, and other essential elements. S supplementation enhanced rice tolerance to Cd stress by reestablishing ROS balance, activating thiol-based detoxification pathways, and regulating mineral nutrient balance. Furthermore, sulfur (S) exhibited a dual effect in plants, enhancing cadmium (Cd) uptake while also promoting its detoxification, underscoring its role in improving crop resilience in contaminated soils. Full article
(This article belongs to the Special Issue Oxidative Stress and Antioxidant Defense in Crop Plants, 3rd Edition)
Show Figures

Graphical abstract

17 pages, 870 KB  
Review
Ozone as a Sanitation Method in Winemaking: Improving Fermentation Control in the Context of Climate Change
by Yaiza Rodríguez, Juan Manuel Del Fresno, Carmen González and Antonio Morata
Fermentation 2026, 12(4), 190; https://doi.org/10.3390/fermentation12040190 - 9 Apr 2026
Viewed by 456
Abstract
Climate change presents a challenge for global viticulture due to rising temperatures and water stress, which accelerate grape ripening, increase sugar levels, and reduce acidity. This compromises wine quality and microbial stability, resulting in higher reliance on sulfur dioxide (SO2). However, [...] Read more.
Climate change presents a challenge for global viticulture due to rising temperatures and water stress, which accelerate grape ripening, increase sugar levels, and reduce acidity. This compromises wine quality and microbial stability, resulting in higher reliance on sulfur dioxide (SO2). However, SO2 can inhibit desirable fermentations, including those carried out by non-Saccharomyces yeasts, which are key biotechnological tools for climate adaptation due to their ability to modulate acidity, aroma, and ethanol. Therefore, alternative disinfection methods are needed to control wild microbiota without hindering inoculated yeasts. This review critically analyzes ozone (O3) as a non-thermal disinfection technology for winemaking. It examines the antimicrobial mechanism of ozone, its efficacy against wine-related microorganisms, its impact on the physicochemical and aromatic parameters of grapes, and its practical viability. Ozone effectively reduces spoilage-causing microbiota, achieving inactivation of approximately 3–4 log CFU/mL for yeasts, while preserving crucial grape compounds and providing a favorable environment for novel fermentation biotechnologies. Compared to other emerging technologies and SO2, ozone offers a balanced profile: effective disinfection, minimal residues, cost-effectiveness, and compatibility with sustainable winemaking. Ozone is emerging as a promising alternative to facilitate controlled fermentations and improve wine quality among the current climatic and oenological challenges. Full article
(This article belongs to the Special Issue Feature Review Papers on Fermentation for Food and Beverages 2025)
Show Figures

Graphical abstract

21 pages, 4959 KB  
Article
GC-MS Guided Phytochemical Fingerprinting and Multi-Target Therapeutic Evaluation of Ixora chinensis Lam. Leaves: Insights into Its Hypoglycemic and Analgesic Activities
by Joy Baisnab, Md. Saiful Islam, Md Reduanul Haque Kavey, S. M. Yasin Shourav, Md. Riaz Hosen, Md. Faysal Abid, Shaikh Shahinur Rahman, Anuwatchakij Klamrak, Arunrat Chaveerach, Sakda Daduang and Md. Rasul Karim
Biology 2026, 15(8), 592; https://doi.org/10.3390/biology15080592 - 8 Apr 2026
Viewed by 1152
Abstract
Ixora chinensis Lam. has traditionally been used to treat conditions such as acne, high blood pressure, bleeding, tuberculosis, and rheumatism. This study aimed to investigate the methanolic extract of I. chinensis leaves to determine their bioactive compounds and evaluate their effects on both [...] Read more.
Ixora chinensis Lam. has traditionally been used to treat conditions such as acne, high blood pressure, bleeding, tuberculosis, and rheumatism. This study aimed to investigate the methanolic extract of I. chinensis leaves to determine their bioactive compounds and evaluate their effects on both central and peripheral pain using in vivo and in silico approaches. The GC-MS analysis revealed 41 phytochemicals, including 14 phenolics, 4 esters, 12 terpenoids, 8 alkaloids, and 3 sulfur-containing compounds. In the glucose tolerance test, both the chloroform-soluble fraction (CF) and n-hexane fraction (NHF) exhibited p < 0.05 reductions in blood glucose levels at a dosage of 400 mg/kg with decreases of 51.94% and 46.63%, respectively, compared to the positive control (64.02%). The central analgesic evaluation showed significant (p < 0.001) enhancements in tail-flick latency for the fraction (184.94%) and CF (170.51%) following 90 min. In the pain relief assay, NHF showed inhibition (64.33%, p < 0.001) followed by an aqueous fraction (57.35%). These pharmacological findings were supported by in silico analysis. Concerning activity, 5-(dimethylamino)-1- acid phenyl ester (−8.9 kcal/mol) and 9,9-dimethyl-9H-fluoren-3-ol (−8.4 kcal/mol) displayed the strongest binding affinity to AMPK. Additionally, 2,3-diphenyl-2-cyclopropen-1-one exhibited favorable interactions with α-amylase (−8.0 kcal/mol) and α-glucosidase (−8.3 kcal/mol). Similarly, the central analgesic effect correlated with the strong μ-opioid receptor affinity of s-Triazine, 2-amino-4-(piperidinomethyl)-4-piperidino (−8.8 kcal/mol). N-Methyl-N-(4-toluenesulfonyl)-benzamide (−8.6 kcal/mol) and s-Triazine derivative (−8.9 kcal/mol) demonstrated notable COX-1 and COX-2 inhibition potential. Overall, the findings indicate I. chinensis leaves as a promising source of bioactive compounds with significant antihyperglycemic and analgesic properties. Full article
Show Figures

Figure 1

20 pages, 3199 KB  
Article
Sulfur Fumigation-Induced Chemical Transformations in Lily Bulbs (Lilium brownii var. viridulum): Structural Characterization, Marker Identification, and Toxicity Implications
by Ruiqi Xu, Dingjiang Xuan, Ping Li, Zheng Zhou, Tingyu Zhu, Qi Wu, Lin Zhu, Shuhong Ye and Yan Ding
Foods 2026, 15(7), 1228; https://doi.org/10.3390/foods15071228 - 3 Apr 2026
Viewed by 337
Abstract
Sulfur fumigation, as a highly effective method for preservation and appearance enhancement, has been widely applied in fruits, vegetables, and food products. However, excessive sulfur fumigation can pose safety risks. Currently, there is limited research on the bound sulfites produced by sulfur fumigation, [...] Read more.
Sulfur fumigation, as a highly effective method for preservation and appearance enhancement, has been widely applied in fruits, vegetables, and food products. However, excessive sulfur fumigation can pose safety risks. Currently, there is limited research on the bound sulfites produced by sulfur fumigation, and no consensus has been reached regarding their structure and toxicity. Using ultra-performance liquid chromatography–quadrupole time-of-flight tandem mass spectrometry (UPLC-Q-TOF-MS/MS), a total of 34 compounds were identified in 12 lily bulb samples subjected to different sulfur fumigation durations. These derivatives were all hypothesized to form via nucleophilic addition to carbon–carbon double bonds. Based on multivariate statistical analysis, 9 characteristic markers were established to rapidly differentiate between non-fumigated (NF) and sulfur-fumigated (SF) samples. The practicality of this strategy was validated using 18 commercial batches. Molecular docking simulations predicted that the modifications might enhance toxicity toward liver injury-related targets, both by altering the spatial conformation of the compounds and because the sulfonic acid group itself serves as an ideal hydrogen-bond acceptor. Overall, mild fumigation led to a gradual accumulation of free sulfur dioxide in lily bulbs, increased the total content of phenolic components and antioxidant capacity, and did not generate excessive bound sulfur dioxide. However, with further extension of fumigation time, the content of sulfur-containing derivatives rose rapidly, accompanied by a noticeable decline in antioxidant activity. This study elucidates the sulfur-driven chemical transformation mechanisms in lily bulbs and establishes a targeted methodology for the quality control and safety assessment of processed herbal products. Full article
Show Figures

Figure 1

29 pages, 4262 KB  
Article
Synthesis of Azatide Dipeptide Analogs and Their Stability and Reactivity in 98% w/w Sulfuric Acid
by Sara Seager, Maxwell D. Seager, Ton Visser, Bartjan Koning, Jim van Wiltenburg, Martin Poelert and Janusz J. Petkowski
Molecules 2026, 31(7), 1196; https://doi.org/10.3390/molecules31071196 - 3 Apr 2026
Viewed by 420
Abstract
Life as we know it depends on peptide and nucleic acid polymers built from a limited set of backbone residues, yet planetary environments beyond Earth motivate consideration of alternative chemical frameworks for genetic- and protein-like polymers. In this context, we synthesize four azatide [...] Read more.
Life as we know it depends on peptide and nucleic acid polymers built from a limited set of backbone residues, yet planetary environments beyond Earth motivate consideration of alternative chemical frameworks for genetic- and protein-like polymers. In this context, we synthesize four azatide dipeptide analogs (Alaa-Glya (1), Glya-Alaa (2), Glya-Glya (3), and Alaa-Alaa (4)) as candidate backbone motifs for non-standard biologically relevant polymers. We then systematically assess their stability and reactivity in 98% w/w sulfuric acid, a solvent relevant to Venusian cloud chemistry. We assess the stability of the azatides via 1H and 13C NMR spectroscopy supported with ELSD-LCMS. We monitor the stability of the compounds over periods from hours to two weeks at room temperature and at elevated temperatures (50–80 °C). All four azatides readily dissolve in 98% w/w D2SO4 and are generally stable at room temperature. Glya-Alaa (2) shows no detectable degradation over a two-week incubation in 98% w/w sulfuric acid. The other three azatide analogs display only minor decomposition. ELSD-LCMS measurements qualitatively confirm the NMR results, revealing only minor-to-moderate loss of parent compounds after two weeks at room temperature. At higher temperatures, representative of the lower Venusian cloud deck, the stability of the azatides decreases dramatically. All four compounds undergo significant decomposition at 50 °C and completely degrade within one to two weeks at 80 °C. Our findings indicate that azatides, despite being generally stable in concentrated sulfuric acid at room temperature, lack the thermal stability that might be required to serve as viable backbone motifs for biological polymers in environments spanning the full temperature range of Venusian clouds. Full article
Show Figures

Figure 1

18 pages, 1733 KB  
Article
Advancements in Deep Purification of Gas from Biomass Gasification Using a Dry Method with an Activated Carbon Bed
by Mateusz Kochel, Ewa Brągoszewska, Agata Wajda, Tomasz Billig and Tomasz Iluk
Energies 2026, 19(7), 1755; https://doi.org/10.3390/en19071755 - 3 Apr 2026
Viewed by 421
Abstract
Energy transformation requires the development of distributed renewable energy, in which heat and electricity are produced by small units or production facilities for local needs. One favorable development direction is the thermal conversion of biomass, which is classified as a renewable energy source. [...] Read more.
Energy transformation requires the development of distributed renewable energy, in which heat and electricity are produced by small units or production facilities for local needs. One favorable development direction is the thermal conversion of biomass, which is classified as a renewable energy source. Due to the variability of its physicochemical properties, gasification technology offers a flexible and competitive alternative to combustion processes. One of the key challenges associated with biomass gasification is the relatively high concentration of contaminants in the raw producer gas. This article presents the results of pilot studies on producer gas purification using activated carbon fixed-bed adsorption. The pilot studies focused on assessing the effectiveness of this technology in the context of purifying producer gas from biomass gasification installations. During the conducted experimental study, approximately 2.2 kg of contaminants were adsorbed. The calculated unit mass of adsorbed contaminants per unit volume of producer gas was 11.7 g/Nm3. The removal efficiency of contaminants was 61.5% for tar compounds and 83.6% for volatile organic compounds. A 100% removal efficiency was achieved for the analyzed sulfur compounds (H2S, COS, and CH3SH). The research showed positive effects of adsorption for final producer gas purification, supporting further experimental research. Full article
(This article belongs to the Special Issue Emission Control and Sustainable Energy)
Show Figures

Figure 1

19 pages, 2991 KB  
Article
Geochemical Constraints on the Variation in Shale Oil Quality Produced from the Middle Permian Lucaogou Formation Within the Santanghu Basin, China
by Junhui Lin, Yangdi Duan, Kun Shu, Suyang Cai, Qianzhe Hu and Qilin Xiao
Energies 2026, 19(7), 1744; https://doi.org/10.3390/en19071744 - 2 Apr 2026
Viewed by 327
Abstract
Better understanding the controlling factors of shale oil quality including density and viscosity plays a key role in exploring these unconventional pay zones efficiently and profitably. The shale oil extracted from the middle Permian Lucaogou Formation (P2l) of Santanghu Basin becomes [...] Read more.
Better understanding the controlling factors of shale oil quality including density and viscosity plays a key role in exploring these unconventional pay zones efficiently and profitably. The shale oil extracted from the middle Permian Lucaogou Formation (P2l) of Santanghu Basin becomes denser and more viscous from the Tiaohu Sag to Malang Sag. It has been proven that oil quality is negatively correlated with saturated hydrocarbon content and positively correlated with aromatic/resin content. However, the underlying controls at the molecular levels are not yet clear. In order to reveal the fundamental controls, shale oil samples with varying density and viscosity were collected from these two sags, and molecular compositions of these samples were analyzed by using gas chromatography–mass spectrometry (GC–MS) for the saturated and aromatic hydrocarbons and electrospray ionization (ESI) Fourier transform ion cyclotron resonance mass spectrometry (FT–ICR MS) for heteroatom hydrocarbons in resin fraction. Thereafter, correlation analysis was performed between oil density and viscosity and geochemical parameters associated with saturated, aromatic and NSO-containing compounds. The experimental results indicate that the oil thermal maturity levels play a major role, since both density and viscosity present significant negative correlations (correlation coefficient > 0.5) with the maturity parameters of n-alkanes, terpanes, steranes and triaromatic steranes. Organic facies also play a partial role as indicated by the significant positive correlations between density and viscosity and the parameters of tricyclic terpanes, dibenzothiophene/phenanthrene, and methylated phenanthrenes. In resin fraction, density presents better correlations with acid compounds, including Ox (x = 5–9), N1Ox (x = 0–2) and N2O3 species, and viscosity shows better correlations with basic N-containing compounds (N1O1, N1O3, and N2O1 species) and S-containing compounds (N1S1 and O1S1 species). This indicates that the cross-linking by acid oxygen-containing compounds and the intramolecular and intermolecular forces induced by basic N-containing compounds and sulfur-containing compounds play an important role in directing the P2l shale oil quality. Moreover, the ratios of specific species with low-to-high double bond equivalents (DBEs) and the homologues with low molecular weight to high molecular weight both present significant negative correlations with density and saturated and aromatic maturity parameters. This highlights the effects of bond cleavage, cyclization and aromatization reactions with elevated thermal maturity in enhancing oil quality in the targeted pay zones. Most P2l shale oil sources were deposited under the reducing lacustrine setting, containing mainly Type I/II kerogens. Shale oils from Tiaohu Sag are more matured than those from Malang Sag, which is supposed to be responsible for the better oil quality in Tiaohu Sag. This study provides the supporting evidence for regulating shale oil quality in the Santanghu Basin at the molecular levels, and should be helpful in identifying the sweet spots of shale oil plays in this area. Full article
Show Figures

Figure 1

21 pages, 2452 KB  
Article
In Vitro Plantlet Regeneration and Accumulation of Phenolic Compounds in Microshoots of Astragalus glycyphyllos L.
by Ulyana Panova, Olga Kotsupiy, Evgeniya Karpova and Elena Ambros
Int. J. Plant Biol. 2026, 17(4), 25; https://doi.org/10.3390/ijpb17040025 - 30 Mar 2026
Viewed by 353
Abstract
Astragalus glycyphyllos (Fabaceae) is known to be a source of flavones, flavonols, and isoflavones, and its in vitro culture may promote the efficiency and sustainability of obtaining pharmacologically valuable fractions. The aim of this study was to develop an effective plantlet regeneration protocol [...] Read more.
Astragalus glycyphyllos (Fabaceae) is known to be a source of flavones, flavonols, and isoflavones, and its in vitro culture may promote the efficiency and sustainability of obtaining pharmacologically valuable fractions. The aim of this study was to develop an effective plantlet regeneration protocol for A. glycyphyllos, providing the accumulation of phenolic compounds and antioxidants in cultured tissues. The results show a maximum seed germination rate (67.8%) after scarification (mechanical with sandpaper followed by treatment with 50% sulfuric acid) and subsequent sterilization with 1.1% sodium hypochlorite solution. The maximum regeneration rate (95%) was achieved on Murashige and Skoog medium supplemented with 0.5 mg·L−1 thidiazuron. A thidiazuron concentration of 0.05 mg·L−1, combined with a twofold increase in iron chelate content, induced the maximum yield of total flavonoids (8.74 mg·g−1 DW), and significant levels of total phenolics (4.15 mg·g−1) and antioxidants (1.83 mg AAE·g−1) in the microshoot tissues. HPLC analysis showed kaempferol glycosides (1.51 mg·g−1) and acylated kaempferol glycosides (2.76 mg·g−1) as major components. Formononetin in a modest amount (0.09 mg·g−1) was detected in hydrolyzed extracts. The phenolic profiles of the microshoots and native plants coincided in hydroxycinnamic acid composition; meanwhile, quercetin glycosides were present only in in situ plants, and formononetin was found only in the plantlets. The results confirm the prospects of biotechnological methods for the industrial production of standardized medicinal raw materials. Full article
(This article belongs to the Section Plant Reproduction)
Show Figures

Graphical abstract

37 pages, 2913 KB  
Review
Non-Precious Electrocatalysts for Alkaline Oxygen Evolution: Transition Metal Compounds, Carbon Supports, and Metal-Free Systems
by Kristina Radinović, Aleksandar Mijajlović, Dušan Mladenović, David Tomić, Ana Nastasić, Dalibor Stanković and Jadranka Milikić
Processes 2026, 14(7), 1085; https://doi.org/10.3390/pr14071085 - 27 Mar 2026
Viewed by 704
Abstract
The oxygen evolution reaction (OER), a key half-reaction in electrochemical water splitting, is limited by sluggish multi-electron transfer kinetics, starting extensive research into efficient, low-cost nanoscale electrocatalysts, particularly those based on nickel, cobalt, and iron, as well as mixed-metal, hybrid, and heteroatom-doped carbon-based [...] Read more.
The oxygen evolution reaction (OER), a key half-reaction in electrochemical water splitting, is limited by sluggish multi-electron transfer kinetics, starting extensive research into efficient, low-cost nanoscale electrocatalysts, particularly those based on nickel, cobalt, and iron, as well as mixed-metal, hybrid, and heteroatom-doped carbon-based metal-free systems, as presented here. Ni- and Co-based electrocatalysts show high efficiency for alkaline OER due to optimized nanostructures, surface modifications, heterostructure design, and multi-metal doping, which enhance activity, stability, and electronic properties. Their performance relies on precise atomic-level control of structure and synergistic interactions, enabling them to approach or rival noble-metal catalysts. Iron-based electrocatalysts are also promising due to their abundance, low cost, and flexible redox chemistry, forming active iron oxyhydroxide species during operation; however, their low conductivity requires structural and electronic optimization. Beyond Fe, Ni, and Co, copper-based compounds, zeolitic imidazolate framework-derived structures, and manganese phosphide–cerium oxide composites offer enhanced oxygen vacancies, tunable structures, and strong interfacial synergy. Furthermore, heteroatom-doped carbon materials incorporating nitrogen, phosphorus, or sulfur improve catalytic activity by modifying electronic structure, creating active sites, and enhancing charge transfer. Overall, careful control of composition, structure, and electronic properties enables the development of efficient, durable, and scalable noble-metal-free catalysts for OER. Full article
(This article belongs to the Special Issue Feature Review Papers in Section "Chemical Processes and Systems")
Show Figures

Graphical abstract

Back to TopTop