Sign in to use this feature.

Years

Between: -

Subjects

remove_circle_outline
remove_circle_outline
remove_circle_outline
remove_circle_outline
remove_circle_outline
remove_circle_outline
remove_circle_outline
remove_circle_outline
remove_circle_outline

Journals

Article Types

Countries / Regions

remove_circle_outline
remove_circle_outline
remove_circle_outline
remove_circle_outline
remove_circle_outline

Search Results (409)

Search Parameters:
Keywords = steel frame design

Order results
Result details
Results per page
Select all
Export citation of selected articles as:
29 pages, 2084 KB  
Article
Soil Class Effects on the Optimum Design of Spatial Steel Frames Using the Dandelion Optimizer
by Ibrahim Behram Ugur and Ozkan Kizilay
Appl. Sci. 2025, 15(20), 10955; https://doi.org/10.3390/app152010955 (registering DOI) - 12 Oct 2025
Abstract
In recent years, metaheuristic optimization methods have been widely applied across various engineering disciplines, offering effective solutions to complex problems that require both efficiency and reliability. Within this context, this study has two primary objectives. The first is to apply the Dandelion Optimizer [...] Read more.
In recent years, metaheuristic optimization methods have been widely applied across various engineering disciplines, offering effective solutions to complex problems that require both efficiency and reliability. Within this context, this study has two primary objectives. The first is to apply the Dandelion Optimizer (DO), inspired by the three-stage flight of dandelion seeds, to the optimum design of spatial steel frames and to evaluate its performance as a structural optimization algorithm. The second is to investigate the influence of different soil types, as defined in the Turkish Building Earthquake Code (TBEC-2018), on the optimum design outcomes. For this purpose, three benchmark spatial steel frames consisting of 132, 428, and 720 members were optimized using DO. The algorithm was implemented in MATLAB R2017b and integrated with SAP2000 v19 via the Open Application Programming Interface (OAPI). The design process was performed in accordance with TBEC-2018 and the AISC-LRFD, with strength, stability, and serviceability constraints considered. The results indicate that deteriorating soil conditions from ZA to ZE lead to substantial increases in structural demands. In the three analyzed models, total weight increases within the range of 45–57%, whereas total seismic base shear shows a much sharper rise, ranging from 160% to 292% These findings demonstrate both the practical applicability of the DO in steel frame optimization and the critical impact of soil conditions on structural design, underlining the importance of incorporating geotechnical factors into optimization frameworks. Full article
(This article belongs to the Section Civil Engineering)
18 pages, 4661 KB  
Article
GMNIA-Based Evaluation of Cable-Prestressed H-Shaped Steel Columns
by Noureddine Ziane and Giuseppe Ruta
Appl. Sci. 2025, 15(19), 10826; https://doi.org/10.3390/app151910826 - 9 Oct 2025
Viewed by 69
Abstract
 The strengthening technique by external cable prestressing, until now limited to columns with circular hollow sections (CHSs), is here extended to H-shaped steel columns. To provide an innovative general treatment, an initial imperfection, obtained from the analytical equivalence between Eurocode 3 and [...] Read more.
 The strengthening technique by external cable prestressing, until now limited to columns with circular hollow sections (CHSs), is here extended to H-shaped steel columns. To provide an innovative general treatment, an initial imperfection, obtained from the analytical equivalence between Eurocode 3 and Ayrton–Perry formulations, is introduced. By this, a geometrically and materially nonlinear imperfection analysis (GMNIA) is performed by the finite element commercial code Abaqus. A parametric analysis identifies the deviator length, cable tension, and slenderness ratio as key parameters. Results confirm that, on the one hand, cable prestressing yields a critical load that is approximately twice that for non-prestressed elements (680 kN against 340 kN for a beam 8 m long); this effect grows with the column length. On the other hand, a simulation on a two-story frame supported by 12 columns, each 4 m long, spaced by 4 and 6 m in the two directions, under vertical ‘dead’ load shows that prestressed HEA200 columns perform as non-prestressed larger HEA220 profiles; thus, their use in this case leads to saving approximately 1.18 tons of steel; both these results are of practical interest in design of steel structures. Full article
(This article belongs to the Section Civil Engineering)
Show Figures

Figure 1

25 pages, 7875 KB  
Article
Intelligent Optimal Seismic Design of Buildings Based on the Inversion of Artificial Neural Networks
by Augusto Montisci, Francesca Pibi, Maria Cristina Porcu and Juan Carlos Vielma
Appl. Sci. 2025, 15(19), 10713; https://doi.org/10.3390/app151910713 - 4 Oct 2025
Viewed by 310
Abstract
The growing need for safe, cheap and sustainable earthquake-resistant buildings means that efficient methods for optimal seismic design must be found. The complexity and nonlinearity of the problem can be addressed using advanced automated techniques. This paper presents an intelligent three-step procedure for [...] Read more.
The growing need for safe, cheap and sustainable earthquake-resistant buildings means that efficient methods for optimal seismic design must be found. The complexity and nonlinearity of the problem can be addressed using advanced automated techniques. This paper presents an intelligent three-step procedure for optimally designing earthquake-resistant buildings based on the training (1st step) and successive inversion (2nd step) of Multi-Layer Perceptron Neural Networks. This involves solving the inverse problem of determining the optimal design parameters that meet pre-assigned, code-based performance targets, by means of a gradient-based optimization algorithm (3rd step). The effectiveness of the procedure was tested using an archetypal multistory, moment-resisting, concentrically braced steel frame with active tension diagonal bracing. The input dataset was obtained by varying four design parameters. The output dataset resulted from performance variables obtained through non-linear dynamic analyses carried out under three earthquakes consistent with the Chilean code spectrum, for all cases considered. Three spectrum-consistent records are sufficient for code-based seismic design, while each seismic excitation provides a wealth of information about the behavior of the structure, highlighting potential issues. For optimization purposes, only information relevant to critical sections was used as a performance indicator. Thus, the dataset for training consisted of pairs of design parameter sets and their corresponding performance indicator sets. A dedicated MLP was trained for each of the outputs over the entire dataset, which greatly reduced the total complexity of the problem without compromising the effectiveness of the solution. Due to the comparatively low number of cases considered, the leave-one-out method was adopted, which made the validation process more rigorous than usual since each case acted once as a validation set. The trained network was then inverted to find the input design search domain, where a cost-effective gradient-based algorithm determined the optimal design parameters. The feasibility of the solution was tested through numerical analyses, which proved the effectiveness of the proposed artificial intelligence-aided optimal seismic design procedure. Although the proposed methodology was tested on an archetypal building, the significance of the results highlights the effectiveness of the three-step procedure in solving complex optimization problems. This paves the way for its use in the design optimization of different kinds of earthquake-resistant buildings. Full article
Show Figures

Figure 1

32 pages, 3722 KB  
Article
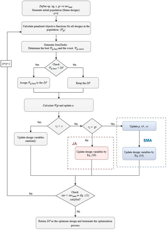
Optimum Design of Steel Space Frames Using a Hybrid Slime Mould–Jaya Algorithm with Online Distributed Computing
by Ibrahim Behram Ugur, Luciano Lamberti and Sadik Ozgur Degertekin
Appl. Sci. 2025, 15(19), 10594; https://doi.org/10.3390/app151910594 - 30 Sep 2025
Viewed by 129
Abstract
This paper introduces a novel hybrid metaheuristic optimization algorithm, combining improved formulations of the Slime Mould Algorithm (SMA) and the Jaya Algorithm (JA) (HSMJA) with online distributed computing (ODC), referred to as HSMJA-ODC. While HSMJA hybridizes the improved versions of SMA and JA [...] Read more.
This paper introduces a novel hybrid metaheuristic optimization algorithm, combining improved formulations of the Slime Mould Algorithm (SMA) and the Jaya Algorithm (JA) (HSMJA) with online distributed computing (ODC), referred to as HSMJA-ODC. While HSMJA hybridizes the improved versions of SMA and JA formulations to maximize searchability, ODC significantly reduces the computation time of the optimization process. The proposed HSMJA-ODC algorithm is used for the weight minimization of steel space frames under strength, displacement, and geometric size constraints. The optimization results obtained from three steel frames confirm the efficiency and robustness of the proposed HSMJA-ODC algorithm, which consistently converges on competitively optimized designs in comparison to its rivals. Moreover, distributed computing reduces computation time by more than 80% compared to single-computer implementations. Full article
(This article belongs to the Section Civil Engineering)
Show Figures

Figure 1

17 pages, 2596 KB  
Article
Comparative Assessment of Seismic Damping Scheme for Multi-Storey Frame Structures
by Shuming Jia and Pengfei Ma
Infrastructures 2025, 10(10), 258; https://doi.org/10.3390/infrastructures10100258 - 26 Sep 2025
Viewed by 277
Abstract
Traditional anti-seismic methods are constrained by high construction costs and the potential for severe structural damage under earthquakes. Energy dissipation technology provides an effective solution for structural earthquake resistance by incorporating energy-dissipating devices within structures to actively absorb seismic energy. However, existing research [...] Read more.
Traditional anti-seismic methods are constrained by high construction costs and the potential for severe structural damage under earthquakes. Energy dissipation technology provides an effective solution for structural earthquake resistance by incorporating energy-dissipating devices within structures to actively absorb seismic energy. However, existing research lacks in-depth analysis of the influence of energy dissipation devices’ placement on structural dynamic response. Therefore, this study investigates the seismic mitigation effectiveness of viscous dampers in multi-storey frame structures and their optimal placement strategies. A comprehensive parametric investigation was conducted using a representative three-storey steel-frame kindergarten facility in Shandong Province as the prototype structure. Advanced finite element modeling was implemented through ETABS software to establish a high-fidelity structural analysis framework. Based on the supplemental virtual damping ratio seismic design method, damping schemes were designed, and the influence patterns of different viscous damper arrangement schemes on the seismic mitigation effectiveness of multi-storey frame structures were systematically investigated. Through rigorous comparative assessment of dynamic response characteristics and energy dissipation mechanisms inherent to three distinct energy dissipation device deployment strategies (perimeter distribution, central concentration, and upper-storey localization), this investigation delineates the governing principles underlying spatial positioning effects on structural seismic mitigation performance. This comprehensive investigation elucidates several pivotal findings: damping schemes developed through the supplemental virtual damping ratio-based design methodology demonstrate excellent applicability and predictive accuracy. All three spatial configurations effectively attenuate structural seismic response, achieving storey shear reductions of 15–30% and inter-storey drift reductions of 19–28%. Damper spatial positioning critically influences mitigation performance, with perimeter distribution outperforming central concentration, while upper-storey localization exhibits optimal overall effectiveness. These findings validate the engineering viability and structural reliability of viscous dampers in multi-storey frame applications, establishing a robust scientific foundation for energy dissipation technology implementation in seismic design practice. Full article
Show Figures

Figure 1

11 pages, 4183 KB  
Proceeding Paper
Design and Analysis of Cattle Slaughtering Aid Frame with Three Load Variations Using Finite Element Method (FEA)
by Asep Kurniawan, Dikha Resnandan Ruslan, Renaldi Kusnadi and Dani Mardiyana
Eng. Proc. 2025, 107(1), 107; https://doi.org/10.3390/engproc2025107107 - 25 Sep 2025
Viewed by 207
Abstract
The design and structural analysis of a cattle slaughtering frame is essential to ensure the safety, efficiency, and durability of the facility. This research was conducted in farms and slaughterhouses to analyze the performance of cattle slaughtering frames under three load variations using [...] Read more.
The design and structural analysis of a cattle slaughtering frame is essential to ensure the safety, efficiency, and durability of the facility. This research was conducted in farms and slaughterhouses to analyze the performance of cattle slaughtering frames under three load variations using the finite element method (FEA). The frame model was created using Autodesk Inventor and simulated in Ansys, considering material properties, dimensions, and frame configuration. The simulated loads represented cow weights ranging from 500 kg/4905 N to 1500 kg/14,715 N. The analysis results showed the distribution of stress and deformation across the frame structure. The highest stress occurred under the 1500 kg/14,715 N load but remained within safe limits. The frame, designed using 1040 carbon steel, demonstrated the ability to withstand a maximum load of 1500 kg/14,715 N with an acceptable safety factor. Although stress and deflection increased with higher loads, the structure stayed within allowable tolerances. These findings confirm that FEA is an effective tool for optimizing structural performance before fabrication. The study provides recommendations for safer and more efficient designs, particularly in selecting materials and reinforcing critical areas. This research is expected to serve as a reference for improving the quality of cattle slaughtering facilities in farms and abattoirs. Full article
Show Figures

Figure 1

29 pages, 9409 KB  
Article
Seismic Performance of Space-Saving Special-Shaped Concrete-Filled Steel Tube (CFST) Frames with Different Joint Types: Symmetry Effects and Design Implications for Civil Transportation Buildings
by Liying Zhang and Jingfeng Xia
Symmetry 2025, 17(9), 1545; https://doi.org/10.3390/sym17091545 - 15 Sep 2025
Viewed by 441
Abstract
Special-shaped concrete-filled steel tube (CFST) frames can be embedded in partition walls to improve space utilization, but their frame-level seismic behavior across joint types remains under-documented. This study examines six two-story, single-bay frames with cruciform, T-, and L-shaped CFST columns and three joint [...] Read more.
Special-shaped concrete-filled steel tube (CFST) frames can be embedded in partition walls to improve space utilization, but their frame-level seismic behavior across joint types remains under-documented. This study examines six two-story, single-bay frames with cruciform, T-, and L-shaped CFST columns and three joint configurations: external hoops with vertical ribs, fully bolted joints, and fully bolted joints with replaceable flange plates. Low-cycle reversed loading tests were combined with validated ABAQUS and OpenSees models to interpret mechanisms and conduct parametric analyses. All frames exhibited stable spindle-shaped hysteresis with minor pinching; equivalent viscous damping reached 0.13–0.25, ductility coefficients 3.03–3.69, and drift angles 0.088–0.126 rad. Hooped-and-ribbed joints showed the highest capacity and energy dissipation, while replaceable joints localized damage for rapid repair. Parametric results revealed that increasing the steel grade and steel ratio (≈5–20%) improved seismic indices more effectively than raising the concrete strength. Recommended design windows include axial load ratio < 0.4–0.5, slenderness ≤ 30, stiffness ratio ≈ 0.36, and flexural-capacity ratio ≈ 1.0. These findings provide symmetry-based, repair-oriented guidance for transportation buildings requiring rapid post-earthquake recovery. Full article
Show Figures

Figure 1

19 pages, 7587 KB  
Article
Analysis of the Application of Protective Blocks and Structural Systems for Ultra-Fast Fire Response Accompanied by Overpressure
by Won-Woo Kim, Gyeong-Cheol Choe, Heung-Youl Kim, Seung-Wook Kim and Jae-Heum Moon
Buildings 2025, 15(18), 3271; https://doi.org/10.3390/buildings15183271 - 10 Sep 2025
Viewed by 312
Abstract
Ultra-fast fire, characterized by rapid heat release and associated overpressure, poses serious challenges to structural safety in industrial facilities. This study presents the design and evaluation of a protective block capable of resisting both the thermal and mechanical effects of ultra-fast fires. The [...] Read more.
Ultra-fast fire, characterized by rapid heat release and associated overpressure, poses serious challenges to structural safety in industrial facilities. This study presents the design and evaluation of a protective block capable of resisting both the thermal and mechanical effects of ultra-fast fires. The study combined material- and component-level fire tests with structural simulations. The fire scenario was defined as reaching 1 MW within 60 s with a peak overpressure of 5 bar, comparable to dust fire conditions. Fire resistance was achieved with a layered system comprising a 1 mm perforated steel plate to prevent coating detachment, a 5 mm fire-resistant coating, a 2 mm front steel plate, 25 mm glass wool, and a 2 mm back steel plate. Structural analysis confirmed that a frame system with 200 mm × 200 mm H-beams (vertical) and 150 mm steel plates (horizontal) limited deflection to about 50 mm under 5 bar overpressure. These results demonstrate the feasibility of integrating material-level fire resistance with structural optimization, providing a practical basis for protective block design in ultra-fast fire scenarios. Full article
Show Figures

Figure 1

16 pages, 14130 KB  
Article
Study of Failure Mode and Ultimate Bearing Capacity for Self-Centering SMA Connection
by Xiaozhu Fu, Shangwen Liu, Chaobin Jin and Shujun Hu
Buildings 2025, 15(18), 3254; https://doi.org/10.3390/buildings15183254 - 9 Sep 2025
Viewed by 340
Abstract
An innovative self-centering shape memory alloy (SMA) connection that is used in a steel frame beam-column joint was developed to improve the energy dissipative capacity and self-centering capacity, and reduce the residual deformation. Five self-centering SMA connections with the effect of SMA fracture, [...] Read more.
An innovative self-centering shape memory alloy (SMA) connection that is used in a steel frame beam-column joint was developed to improve the energy dissipative capacity and self-centering capacity, and reduce the residual deformation. Five self-centering SMA connections with the effect of SMA fracture, bolt bending, and bolt pretension, were designed and analyzed, so the deformation modes, failure modes, hysteresis curves, and skeleton curves of the specimens can be obtained. Then, the validated finite element analysis method was used to simulate the analysis models, considering the influences of SMA areas, angle thicknesses, and slip bolt strength. The test results show that the hysteretic curves of the SMA connection can be idealized as a flag-shape, and the bearing capacity, energy dissipative capacity, and self-centering capacity will be effectively improved by enlarging the SMA areas. The SMA wires in the connection may be fractured while the strain of the SMA wires reaches 15%, so the displacement of the SMA connection should be restricted with a strain value of 8% for safety. The effect of asymmetry for the SMA connection may cause the bolt to bend and reduce the bending capacity. In addition, the yield force of each plate is suggested to be higher than the ultimate bearing capacity of the SMA connection. Finally, based on the test and finite element analysis results, the design method of the self-centering SMA connection is proposed to avoid the unexpected failure modes and achieve the expected mechanical properties. Full article
(This article belongs to the Special Issue Seismic and Durability Performance of Steel Connections)
Show Figures

Figure 1

17 pages, 4544 KB  
Article
Seismic Performance of Long-Span Continuous Rigid-Frame Bridge Equipped with Steel Wire Rope Damper Isolation Bearings
by Xiaoli Liu, Penglei Zhao, Yongzhi Chen, Bin Huang, Zhifeng Wu, Kai Yang and Zijun Weng
Buildings 2025, 15(18), 3249; https://doi.org/10.3390/buildings15183249 - 9 Sep 2025
Viewed by 693
Abstract
Aiming to address the seismic vulnerability of long-span continuous rigid-frame bridges in high-intensity seismic zones, this study proposes to use a novel annular steel wire rope damper spherical bearing (SWD-SB) to dissipate the input earthquake energy and reduce the seismic responses. Firstly, the [...] Read more.
Aiming to address the seismic vulnerability of long-span continuous rigid-frame bridges in high-intensity seismic zones, this study proposes to use a novel annular steel wire rope damper spherical bearing (SWD-SB) to dissipate the input earthquake energy and reduce the seismic responses. Firstly, the structural configuration and mechanical model of the new isolation bearing are introduced. Then, based on the dynamic finite element formulation, the equation of motion of a continuous rigid-frame bridge with the new isolation bearings is established, where the soil-structure interaction is considered. In a practical engineering case, the dynamic responses of the Pingchuan Yellow river bridge with the SWD-SB bearings are calculated and analyzed under multi-level earthquakes including the E1 and E2 waves. The results show that, compared with the bidirectional movable pot bearings, the SWD-SB significantly reduces the internal forces and displacement responses at the critical locations of the bridge. Under the E2 earthquake, the peak bending moments at the basement of main piers and at the pile caps are reduced by up to 72.6% and 44.7%, respectively, while the maximum displacement at the top of the main piers decreases by about 34.6%. The overall structural performance remains elastic except the SWD-SB bearings, meeting the two-stage seismic design objective. This paper further analyzes the hysteretic energy dissipation characteristics of the SWD-SB, highlighting its advantages in energy dissipation, deformation coordination, and self-centering capability. The research results demonstrate that the steel wire rope isolation bearings can offer an efficient and durable seismic protection for long-span continuous rigid-frame bridges in high-intensity seismic regions. Full article
Show Figures

Figure 1

21 pages, 8396 KB  
Article
Assessment of Steel-Framed Subassemblies with Extended Reverse Channel Connections Under Falling Debris Impact
by Hao Wang, Lijie Zhao, Qi Zhang, Jianshuo Wang, Yongping Xie and Marcin Gryniewicz
Buildings 2025, 15(17), 3230; https://doi.org/10.3390/buildings15173230 - 8 Sep 2025
Viewed by 452
Abstract
Progressive collapse of building structures induced by accidental extreme loads has garnered significant attention. This study aimed to assess the impact resistance of steel-framed subassemblies with extended reverse channel connections under falling debris impact. It also sought to provide technical support for anti-collapse [...] Read more.
Progressive collapse of building structures induced by accidental extreme loads has garnered significant attention. This study aimed to assess the impact resistance of steel-framed subassemblies with extended reverse channel connections under falling debris impact. It also sought to provide technical support for anti-collapse design. Drop-hammer impact tests were conducted to obtain baseline data. A validated finite element model using ANSYS/LS-DYNA was employed for the parametric analyses. The key parameters investigated included the impact location (mid-span vs. beam end), falling height of the impactor, and span-to-depth ratio of steel beams, with a focus on the impact resistance. The results reveal that the impact resistance depends on both the peak load capacity and the deformation capacity. The mid-span impacts exhibited higher resistance at falling heights ≥ 1.0 m due to greater plastic deformation. In contrast, the beam-end impacts performed better when the falling heights were ≤0.5 m. The impact resistance decreased with an increasing falling height. The reduction ratios exceeded the theoretical values due to the post-impact gravitational energy input. Smaller SDRs enhanced the peak resistance under both impact scenarios, with more pronounced effects in the mid-span cases. Catenary action significantly improved the mid-span impact resistance (19.3–66.7%). However, it contributed minimally to the beam-end impact resistance (0.61–1.09%), where shear action dominated. These findings offer critical technical support for optimizing steel structure designs to resist falling debris impact and enhance overall structural robustness. Full article
Show Figures

Figure 1

25 pages, 7145 KB  
Article
Fragility Analysis of Prefabricated RCS Hybrid Frame Structures Based on IDA
by Yuliang Wang, Guocan Sun, Xuyue Wang, Xinyue Zhang and Czesław Miedziałowski
Buildings 2025, 15(17), 3207; https://doi.org/10.3390/buildings15173207 - 5 Sep 2025
Viewed by 414
Abstract
The prefabricated reinforced concrete columns–steel girder (RCS) hybrid frame structure using column–column connections is a kind of green and environmentally friendly building structure; its seismic performance is investigated. The seismic susceptibility and key influencing factors are systematically evaluated through the establishment of an [...] Read more.
The prefabricated reinforced concrete columns–steel girder (RCS) hybrid frame structure using column–column connections is a kind of green and environmentally friendly building structure; its seismic performance is investigated. The seismic susceptibility and key influencing factors are systematically evaluated through the establishment of an analytical model and incremental dynamic analysis (IDA) method. A typical three-span, six-story prefabricated RCS hybrid frame structure is designed and numerically modeled with good agreement with the test data. Sa(T1,5%) and PGA double ground motion intensity parameters are selected for IDA analysis. A comparison between the quantile curve method and the conditional logarithmic standard deviation method reveals that using Sa(T1, 5%) as the intensity measure (IM) provides greater reliability for analyzing the vulnerability of the prefabricated RCS hybrid frame structure. The seismic probability demand model of the structure is fitted with Sa(T1,5%) as a parameter and the seismic fragility curves of the structure are plotted; this shows that the slope of the seismic fragility curves becomes smaller after the structure enters the elastic–plastic state, and exhibits good seismic performance. By studying the effects of concrete strength, longitudinal reinforcement strength, and the axial compression ratio on the seismic fragility, it can be seen that with the increase in concrete strength and longitudinal reinforcement strength, and the decrease in axial compression ratio, the overall ductility of the structure increases, the resistance to lateral deformation of the RCS hybrid frame structure is enhanced, and the seismic performance of the prefabricated structure is improved. Full article
Show Figures

Figure 1

28 pages, 7371 KB  
Article
Parametric Analysis of a 400-Meter Super-High-Rise Building: Global and Local Structural Behavior
by Jiafeng Chen, Wei Hao, Weihong Cheng, Jie Wang and Haokai Chen
Buildings 2025, 15(17), 3199; https://doi.org/10.3390/buildings15173199 - 4 Sep 2025
Viewed by 737
Abstract
Super high-rise buildings of 400 m and above are currently rare globally, making their design and construction data invaluable. Due to their enormous size, the structural safety, architectural effect, and construction cost are key concerns of all parties. This study employs parametric analysis [...] Read more.
Super high-rise buildings of 400 m and above are currently rare globally, making their design and construction data invaluable. Due to their enormous size, the structural safety, architectural effect, and construction cost are key concerns of all parties. This study employs parametric analysis to research the lateral force-resisting system and key local structural issues of a 400 m under-construction super-high-rise structure. The overall analysis results show that the 8-mega-column scheme can relatively well balance architectural effect and structural performance; the 5-belt truss design minimizes the steel consumption. The local research results indicate that the inward inclination of bottom columns leads to increased axial forces in floor beams significantly, necessitating reinforcement; horizontal braces directly connected to the core tube enhance folded belt truss integrity under rare earthquakes; failure of bottom gravity columns in the folded secondary frame increases beam bending moments and axial forces substantially. Steel consumption sensitivity analysis shows that when the structural first-order period is reduced by 0.1 s, adjusting the section sizes of the members in the belt truss minimizes the increase in steel consumption, while adjusting steel beams maximizes it. These findings provide essential design insights for similar super-high-rise projects. Full article
(This article belongs to the Section Building Structures)
Show Figures

Figure 1

26 pages, 9131 KB  
Article
Comparative Analysis of Structural Efficiency of Steel Bar Hyperbolic Paraboloid Modules
by Jolanta Dzwierzynska and Patrycja Lechwar
Materials 2025, 18(17), 4127; https://doi.org/10.3390/ma18174127 - 2 Sep 2025
Viewed by 791
Abstract
Curved roofs constructed using hyperbolic paraboloid (HP) modules are gaining popularity in structural engineering due to their unique aesthetic and structural advantages. Consequently, these studies have investigated steel bar modules based on HP geometry, focusing on how variations in geometric configuration and bar [...] Read more.
Curved roofs constructed using hyperbolic paraboloid (HP) modules are gaining popularity in structural engineering due to their unique aesthetic and structural advantages. Consequently, these studies have investigated steel bar modules based on HP geometry, focusing on how variations in geometric configuration and bar topology affect internal force distribution and overall structural performance. Each module was designed on a 4 × 4 m square plan, incorporating external bars that formed the spatial frame and internal grid bars that filled the frame’s interior. Parametric modeling was conducted using Dynamo, while structural analysis and design were performed in Autodesk Robot Structural Analysis Professional (ARSAP). Key variables included the vertical displacement of frame corners (0–1.0 m at 0.25 m intervals), the orientation and spacing of internal bar divisions, and the overall mesh topology. A total of 126 structural models were analyzed, representing four distinct bar topology variants, including both planar and non-planar mesh configurations. The results demonstrate that structural efficiency is significantly influenced by the geometry and topology of the internal bar system, with notable differences observed across the various structural types. Computational analysis revealed that asymmetric configurations of non-planar quadrilateral subdivisions yielded the highest efficiency, while symmetric arrangements proved optimal for planar panel applications. These findings, along with observed design trends, offer valuable guidance for the development and optimization of steel bar structures based on HP geometry, applicable to both single-module and multi-module configurations. Full article
(This article belongs to the Section Manufacturing Processes and Systems)
Show Figures

Figure 1

23 pages, 5034 KB  
Article
Study on Early Warning of Stiffness Degradation and Collapse of Steel Frame Under Fire
by Ming Xie, Fangbo Xu, Xiangdong Wu, Zhangdong Wang, Li’e Yin, Mengqi Xu and Xiang Li
Buildings 2025, 15(17), 3146; https://doi.org/10.3390/buildings15173146 - 2 Sep 2025
Viewed by 547
Abstract
Frequent building fires seriously threaten the safety of steel structures. According to the data, fire accidents account for about 35% of the total number of production safety accidents. The collapse of steel structures accounted for 42% of the total collapse. The early warning [...] Read more.
Frequent building fires seriously threaten the safety of steel structures. According to the data, fire accidents account for about 35% of the total number of production safety accidents. The collapse of steel structures accounted for 42% of the total collapse. The early warning problem of steel structure fire collapse is imminent. This study aims to address this challenge by establishing a novel early warning framework, which is used to quantify the critical early warning threshold of steel frames based on elastic modulus degradation and its correlation with ultrasonic wave velocity under different collapse modes. The sequential thermal–mechanical coupling numerical method is used in the study. Firstly, Pyrosim is used to simulate the high-fidelity fire to obtain the real temperature field distribution, and then it is mapped to the Abaqus finite element model as the temperature load for nonlinear static analysis. The critical point of structural instability is identified by monitoring the mutation characteristics of the displacement and the change rate of the key nodes in real time. The results show that when the steel frame collapses inward as a whole, the three-level early warning elastic modulus thresholds of the beam are 153.6 GPa, 78.6 GPa, and 57.5 GPa, respectively. The column is 168.7 GPa, 122.4 GPa, and 72.6 GPa. Then the three-level warning threshold of transverse and longitudinal wave velocity is obtained. The three-stage shear wave velocity warning thresholds of the fire column are 2828~2843 m/s, 2409~2434 m/s, and 1855~1874 m/s, and the three-stage longitudinal wave velocity warning thresholds are 5742~5799 m/s, 4892~4941 m/s, and 3804~3767 m/s. The core innovation of this study is to quantitatively determine a three-level early warning threshold system, which corresponds to the three stages of significant degradation initiation, local failure, and critical collapse. Based on the theoretical relationship, these elastic modulus thresholds are converted into corresponding ultrasonic wave velocity thresholds. The research results provide a direct and reliable scientific basis for the development of new early warning technology based on acoustic emission real-time monitoring and fill the gap between the mechanism research and engineering application of steel structure fire resistance design. Full article
Show Figures

Figure 1

Back to TopTop