Next Article in Journal
Design and Research of an Intelligent Detection Method for Coal Mine Fire Edges
Previous Article in Journal
A Hybrid Deep Learning and Knowledge Graph Approach for Intelligent Image Indexing and Retrieval
 
 
Font Type:
Arial Georgia Verdana
Font Size:
Aa Aa Aa
Line Spacing:
Column Width:
Background:
Article

Optimum Design of Steel Space Frames Using a Hybrid Slime Mould–Jaya Algorithm with Online Distributed Computing

by
Ibrahim Behram Ugur
1,
Luciano Lamberti
2 and
Sadik Ozgur Degertekin
3,*
1
Department of Civil Engineering, Sirnak University, 73000 Sirnak, Turkey
2
Dipartimento di Meccanica, Matematica e Management, Politecnico di Bari, 70126 Bari, Italy
3
Department of Civil Engineering, Dicle University, 21280 Diyarbakir, Turkey
*
Author to whom correspondence should be addressed.
Appl. Sci. 2025, 15(19), 10594; https://doi.org/10.3390/app151910594
Submission received: 9 September 2025 / Revised: 26 September 2025 / Accepted: 29 September 2025 / Published: 30 September 2025
(This article belongs to the Section Civil Engineering)

Abstract

This paper introduces a novel hybrid metaheuristic optimization algorithm, combining improved formulations of the Slime Mould Algorithm (SMA) and the Jaya Algorithm (JA) (HSMJA) with online distributed computing (ODC), referred to as HSMJA-ODC. While HSMJA hybridizes the improved versions of SMA and JA formulations to maximize searchability, ODC significantly reduces the computation time of the optimization process. The proposed HSMJA-ODC algorithm is used for the weight minimization of steel space frames under strength, displacement, and geometric size constraints. The optimization results obtained from three steel frames confirm the efficiency and robustness of the proposed HSMJA-ODC algorithm, which consistently converges on competitively optimized designs in comparison to its rivals. Moreover, distributed computing reduces computation time by more than 80% compared to single-computer implementations.

1. Introduction

Optimization, in its simplest definition, searches for a function’s maximum or minimum under predetermined constraints. Optimization methods are generally classified into classical and metaheuristic. Classical methods use mathematical operators that rely on gradients. These algorithms were conceived to solve design optimization problems with continuous variables. However, optimization problems often include discrete design variables. Metaheuristic optimizers have successfully tackled intricate issues since the 1980s. These methods mimic natural phenomena, biological events, the herd behaviour of animals, human behaviour and activities, social sciences, evolutionary theory, evolutionary processes, and laws of physics, mathematics, chemistry, and astronomy. The primary goal of metaheuristic approaches is to thoroughly search the design space within a reasonable time to find the globally optimal solution.
Several methods proposed during the early years of metaheuristic optimization development include the following: genetic algorithms [1], simulated annealing (SA) [2] tabu search [3], particle swarm optimization (PSO), ant colony optimization (ACO) [4], harmony search (HS) [5], big bang-big crunch algorithm (BB-BC) [6], artificial bee colony (ABC) [7], charged system search (CSS), teaching-learning-based optimization (TLBO) [8], colliding bodies optimization [9], grey wolf optimizer (GWO) [10], and ant lion optimizer (ALO) [11]. The number of metaheuristic optimization methods has increased significantly over the last decade. Some of the most popular ones introduced during this period include the following: crow search algorithm [12], Jaya algorithm (JA) [13], Henry gas solubility optimization (HGSO) [14], Slime Mould Algorithm [15], white shark optimizer [16], circulatory system-based optimization (CSBO) [17], and gazelle optimization algorithm (GOA) [18]. Since it is not possible to mention all metaheuristic optimization methods published in the literature, detailed discussion and comparison of these methods are presented in review papers [19,20,21,22,23,24,25].
Optimizing steel frames is a complex challenge in structural design due to numerous constraints and design procedures involved. The goal is to properly select commercially available discrete steel profiles that satisfy strength, displacement, and geometric-size constraints. While the optimization process for planar frames is relatively simple, it is computationally very time-consuming to search for optimum designs of real-world space frame structures involving many design variables. For an optimization problem involving NDV discrete variables, each of which must be selected from NVAL available discrete values, a full exploration of the search space would entail NVALNDV structural analyses. This high cost is impractical for large-scale problems.
Numerous valuable studies have been reported in the literature on the optimal design of space steel frames using metaheuristic optimization methods. Several of these studies are presented as follows: Hasançebi et al. [26] developed an adaptive harmony search algorithm for the optimal design of steel space frames according to the AISC-ASD specification. Kazemzadeh et al. [27] combined an efficient upper-bound strategy with the Big Bang Big Crunch (UEBB-BC) algorithm to reduce the computational costs associated with optimizing real-world steel frames. Carbas [28] developed an enhanced version of the Firefly Algorithm (EFFA) specifically for steel space frames, incorporating new strategies to prevent the algorithm from getting trapped in local optima. Aydoğdu et al. [29] introduced a novel method for the design optimization of steel frames by integrating Levy-flight strategies with an artificial bee colony algorithm (LFABC). Kaveh and Bolandgerami [30] incorporated colliding bodies optimization (CBO) into a cascade approach, referred to as cascade ECBO, to gradually define the design variable configuration and address the complexities associated with steel frames. Golizadeh et al. [31] developed an enhanced Moth Flame Optimization (EMFO) algorithm for the optimal design of braced space frames. Adaptive dimensions search (ADS) was employed by Hasancebi and Azad [32] for the optimal design of five different space frames, and its performance was compared to other methods described in the literature. Talatahari and Azizi [33] formulated the quantum-behaved particle swarm optimizer (QPSO) and applied it to three real-world steel structures. The monitored convergence curve (MCC) strategy, avoiding trivial solutions to reduce computation costs, was developed by Kazemzadeh Azad [34]. A modified method, combining the MCC strategy with the BB-BC algorithm (MCC-EB), was used to minimize the weight of three full-size steel frames. Talatahari et al. [35] utilized the vibrating particles system (VPS) method and its three hybridized versions (VPS-MBLS). The proposed hybrid algorithms were tested in the optimum design of steel frames. Advanced Charged System Search (ACSS) incorporates a Levy-flight approach and an opposition-based learning strategy, which was proposed by Kaveh et al. [36]. Sánchez-Olivares et al. [37] applied a parallelized Firefly Algorithm with parameter control for the minimum cost design of steel frames, emphasizing the importance of distributed strategies to overcome the computational challenges of large-scale problems. Negarestani et al. [38] optimized conventional steel structures using the Gray Wolf Algorithm to address not only structural performance but also sustainability concerns, such as carbon and water footprints, thereby linking structural optimization. Since it is impossible to cite all the papers on the optimum design of steel frames with metaheuristic optimization methods in this paper, review papers on this subject are available in the literature [39,40,41,42,43]. On the other hand, several hybrid versions of the Jaya algorithm have been proposed, enhancing its performance through integration with complementary metaheuristics [44,45].
High-performance computing methods like parallel and distributed computing reduce the computational effort of the search process. The overall workload of parallel or distributed computing in the optimization process is distributed among a computer’s processors or within a set of slave computers connected over a network. Park and Sung [46] developed a parallel computing method consisting of two stages (simulated annealing and simulated quenching) that was distributed to slave computers via the master computer using the Message Processing Interface (MPI). The method was applied to optimize two plane frames with 21 stories, and the total computation times were compared based on the number of slave computers used in the optimizations. Park et al. [47] developed a parallelized method using a genetic algorithm, with the master and slave computer configurations established over a local area network; they optimized a 25-member steel truss system and two plane steel frame systems with 11 and 21 stories; it was found that increasing the number of slave computers reduced the total computation time without significantly affecting the final weight of the optimized design. Hasançebi et al. [48] developed a parallel optimization method using an evolutionary strategy algorithm and the MPICH library for communicating between the master and slave computers; they optimized large-scale steel frame structures using the proposed parallelized algorithm. Kaveh et al. [49] employed a parallel computing tool in MATLAB to simultaneously distribute independent computations among processors, utilizing the cuckoo search algorithm enhanced with the Levy flight strategy to optimize three-dimensional steel frame systems under spectral and equivalent static loads.
A critical review of the published papers on discrete metaheuristic optimization of steel frames reveals that (i) algorithms sometimes miss the globally optimum design, (ii) optimization may entail too many structural analyses and require large computation times. Because of this, the present paper aims to develop an efficient hybrid metaheuristic optimization algorithm that can design lighter structural configurations of steel frames with less computational effort than currently available metaheuristic algorithms. For this purpose, a novel hybrid algorithm (HSMJA) is formulated herein, combining two recently developed population-based methods: the Slime Mould Algorithm (SMA) and the Jaya Algorithm (JA). SMA mimics the morphological changes and foraging behaviour of the Physarum Polycephalum fungus, including several options for updating the design, which gives the SMA a significant search capability. JA utilizes a simple search method to approach the optimal solution for the population and move away from the least effective solution, resulting in significant convergence capability. This paper contributes to the existing literature in the following ways:
i. The formulations of SMA and JA were modified to enhance the hybrid algorithm’s search capability and reduce the number of analyses required in the optimization process.
ii. While algorithmic variants of SMA and JA have often introduced specific exploitation operators/schemes (e.g., Levy’s flight, simulated annealing, etc. [50,51]), the HSMJA developed in this paper integrates SMA and JA in an elitist way, where the best-performing solutions are retained and passed on unchanged to the next generation to prevent the loss of high-quality solutions.
iii. The proposed HSMJA was implemented in a distributed computing environment (one master computer and 20 worker computers), enabling efficient parallel execution of structural analyses and significantly reducing computation time. This integration demonstrates that HSMJA can be effectively scaled across multiple machines, which contributes to its practical applicability for large-scale structural optimization problems
The novel hybrid HSMJA-ODC algorithm developed in this paper is tested in optimal design problems for three steel frames, considering strength, displacement, and geometric size constraints. Three space steel frames with up to 1026 members are optimized to test the performance of HSMJA-ODC. The results are compared with other state-of-the-art optimization methods found in the literature. Notably, in nearly all test problems, the proposed HSMJA-ODC algorithm outperforms the techniques documented in the literature and converges to a competitive structural configuration that meets the design constraints.
The paper is organized as follows: Section 2 discusses the weight minimization challenges associated with steel space frames, as outlined by AISC-LRFD [52]. Section 3 and Section 4 detail the optimization steps for the JA and SMA. Section 5 introduces a hybrid optimization algorithm that combines enhanced formulations of SMA and JA. Section 6 explains the online distributed computing approach that is integrated with the proposed hybrid algorithm. Section 7 provides details on the implementation of the HSMJA-ODC. Section 8 discusses the optimization results for steel space frames. Finally, the last section presents the conclusions of the paper.

2. Optimum Design of Steel Truss Structures

Structural optimization attempts to find the minimum-weight design among the feasible designs that satisfy all design constraints. The optimum design problem can be formulated as follows:
I T = I 1   I 2   I 3     I N g
Minimize   W = i = 1 N g γ i · A i · j = 1 N m L j
S u b j e c t e d   t o g k 0 k = 1,2 , 3 , N c
where I is the vector of design variables, consisting of steel profiles selected from a list of available steel profiles; Ng is the number of frame member groups; Nm is the number of members of the i-th group; γ i is the unit weight of the frame material for the i-th group of members (obviously constant for a homogeneous frame, all made of the same material); A i is the cross-sectional area of the i-th group; L j is the length of the j-th member; N c is the number of design constraints; g k is the k-th normalized design constraint.
In the design of steel frames, the strength criteria (also known as interaction equations) implemented in the first and the last design examples are given in AISC-LRFD [52] as follows:
g ( i , j ) = P u ϕ c P n + 8 9 M u x ϕ b M n x + M u y ϕ b M n y 1 0 for   P u ϕ c P n 0.2
g ( i , j ) = P u 2 ϕ c P n + M u x ϕ b M n x + M u y ϕ b M n y 1 0 for   P u ϕ c P n > 0.2
where g ( i , j ) is the strength ratio of the j-th member in the i-th group. Pu and Pn denote the required and nominal strength for both compression and tension; Mux and Mnx denote the required and nominal flexural strength in the x-direction (major axis). Similarly, Muy and Mny denote the required and nominal flexural strength in the y-direction (minor axis). ϕ c is the axial resistance factor, which is assumed to be 0.90 for tension and 0.85 for compression; ϕ b   is the flexural resistance reduction factor, which is set to 0.90. For an accurate comparison, calculation details of nominal strengths and effective length factors are derived from Kazemzadeh Azad [34], The calculation details are available in Kazemzadeh Azad [34] and AISC-LRFD [52]; they are not provided here to avoid repetition.
For structural members subjected to shear effects, it is necessary to satisfy the shear strength criterion, which is stated as follows:
g ( i , j ) = V u ϕ v V n 1 0
where Vu and Vn, respectively, are the required and nominal strengths; ϕ v is the resistance factor for shear strength, set equal to 0.90.
The inter-story drift and maximum lateral displacement constraints must be satisfied as follows:
g i s d = δ i s m a x δ i s , a l l 1 0
g d = r r , a l l 1 0
where δ i s , m a x and δ i s , a l l , respectively, are the maximum inter-story drift for the i-th story and its corresponding allowable value. r and r , a l l , respectively, are the maximum lateral displacement of the frame at the roof level and its corresponding allowable value.
As shown in Figure 1, beam and column connections must satisfy the following geometric constraints:
For beams connected to the column flange:
The flange width of the beam section (B1),   b f b , at each beam-column connection, should be smaller than or at most equal to the flange width of the column section,   b f c , [26].
g d = b f b b f c 1 0
For beams connected to the column web:
The flange width of the beam section (B2), b f b , at each beam-column connection should be smaller than or at most equal to the distance between the two flanges of the column section [26].
g g = b f b d c 2 t f c 1 0
where d c   and t f c , respectively, are the column section’s depth and flange thickness.
The objective function given in Equation (2) must be transformed into a penalized one at the rate of constraint violation to account for all design requirements. The penalized objective function is calculated by adding the sum of all constraint violations to the objective function as follows:
W p = 1 + ε · ψ × W
ψ = i = 1 N L j = 1 N C m a x 0 , g j
W p = W · 1 + ε i = 1 N L j = 1 N C m a x 0 , g j
where   W p represents the penalized objective function, ε is the penalty coefficient, and is typically set as 1.0, ψ   denotes the sum of all constraint violations in each load combination. NL and Nc correspond to the total load combinations and design constraints.

3. Slime Mould Algorithm (SMA)

The Slime Mould Algorithm is a metaheuristic technique that draws inspiration from the foraging activity and morphological changes in Physarum Polycephalum. This single-celled fungus thrives in cold and humid environments. The fungus’s organic substance searches for surrounding food and secretes digestive enzymes. The most remarkable characteristic of this organism is its ability to build a venous network that can simultaneously link to many food sources. The anterior ends of these arteries are fan-shaped, facilitating the transport of nutrients into the cytoplasm. When the venous network approaches food, the bio-oscillators generate waves that accelerate the flow of food into the cytoplasm through the vessels [53]. As the amount of nutrients increases, the flow rate also increases, leading to the thickening of the vein as food flows through it. This concept allows the mould to determine the optimal route for attaching to the food source [54].
Slime mould can dynamically adjust its foraging strategies based on the density of the food. While the food concentration of the source is high, the region-limited search focuses on the source (similar to the exploitation phase of metaheuristic search). However, if the density of the food source is low, slime mould leaves the region to explore alternative nutrient sources (similar to the exploration phase of metaheuristic search). This adaptive search mechanism can be mathematically stated for the i-th individual X i t of the current population (including Np individuals) at the it-th iteration [15]:
X i t + 1 =   i f   r 1 < z r o u n d r 2 · U B ¯ L B ¯ + L B ¯     i f r 3 < p r o u n d X b e s t i t + v b · W · X A i t X B i t   i f r 3 p r o u n d v c · X i t  
a = arctanh i t i t e r m a x + 1
p = t a n h S i D F
where the round operator allows for dealing with discrete optimization variables, the U B ¯ and L B ¯   vectors store the upper and lower bounds of optimization variables, respectively. X i t defines the location of the slime mould in the it-th iteration while X b e s t i t represents the best location of the highest food concentration currently found, X A i t and X B i t are two individual locations randomly selected from the current population. The z parameter grants a good balance between the exploration and exploitation phases of the metaheuristic optimization search. The weight of slime mould, W determines the velocity of approaching food sources based on individual food densities: larger weights correspond to better individuals of the population, towards which optimization search should be directed to obtain high-quality trial designs. v b is a vector that changes in the [-, a] interval, decreasing in magnitude as optimization iterations progress, v c decreaseslinearly from 1 to 0 with iterations, thus stating the transition of the metaheuristic search from exploration to exploitation. r 1 , r 2 and r 3 are randomly generated numbers in the [0, 1] interval. S i is the penalized cost function value of the constrained optimization problem evaluated for i-th individual; DF denotes the best cost function value calculated so far in the optimization process.
The weight vector W involved in Equation (14) is determined as:
W S m e l l i n d e x ( i ) = 1 + r     · log b F S ( i ) b F w F + 1 1 r     · log b F S ( i ) b F w F + 1
W S m e l l i n d e x i = s o r t ( S )
where S m e l l i n d e x represents the sequence of sorted penalized cost function values (in ascending order in case of a minimization problem, e.g., weight minimization of a space frame); b F and w F are the best and worst penalized cost function values of the current iteration, respectively; the S vector includes the cost function values of all candidate designs stored in the population; r is a randomly generated number in the [0, 1] interval, the first relationship of Equation (17) is used if i-th design ranks in the top 50% of the population. The pseudocode of SMA is presented in Algorithm 1.
Algorithm 1 Pseudo Code of SMA
Initialize the population size (Np), maximum iteration number (itermax)
While   (it < itermax)
  Calculate the penalized cost function value of all slime moulds
  Update bF, wF, X b e s t
  Calculate W with Equation (17)
  For i < N
     Update v b , v c , p
     Update positions of slime moulds with Equation (14)
  End For
  t = t + 1
End While
Return X b e s t
The variety of search schemes adopted by SMA supports the conclusion that this algorithm has a robust search capability. However, at least three issues should be carefully considered. First, there is no guarantee that the updated design X (it + 1) determined with Equation (14) is always better than its counterpart   X i t defined in the previous iteration. Ideally, the population should be updated in each iteration by defining the largest number of improved individuals as feasible; this would increase the likelihood of enhancing the current best record. X b . Second, in Equation (14), the weight W with || W || > 1 should be associated with the best individual among X A i t and X B i t , while the weight W with || W || < 1 should be associated with the worst individual. Third, vectors v b and v c that adjust the step sizes given to perturbed variables progressively decrease with the number of iterations: this somehow limits search freedom, especially in non-convex problems such as the weight optimization of space frames with discrete variables considered in this study. In view of this, an improved version of SMA was included in the formulation of the HSMJA-ODC algorithm proposed in this study.

4. Jaya Algorithm (JA)

The Jaya algorithm [13] is a straightforward optimization method based on the idea that candidate solutions being explored by the optimizer should consistently move closer to the best design while moving further away from the worst design in the population. The method aims to achieve success and prevent failure in the optimization process [13]. Unlike other metaheuristic algorithms, JA is characterized by the absence of algorithm-specific parameters and requires only standard control parameters such as the population size and maximum iteration number.
Implementing the JA is straightforward and involves using a single equation to modify the design. Xk,l,it denotes the k-th design variable’s value for the population’s l-th design during the it-th iteration. The JA modifies the Xk,l,it value into the new value X k , l , i t n e w as follows:
X k , l , i t n e w = r o u n d X k , l , i t + r 1 , k , i t X k , b e s t , i t X k , l , i t r 2 , k , i t X k , w o r s t , i t X k , l , i t
where r 1 , k , i t and r 2 , k , i t are two random numbers in the interval [0, 1] for the k-th variable; X k , b e s t , i t   and X k , w o r s t , i t , respectively, are the k-th variable values of best design Xbest,it (i.e., the current best record X b defined in SMA) and the worst design Xworst, it is stored in the population for the current iteration. The pseudocode of JA is given in Algorithm 2.
Algorithm 2 Pseudo Code of JA
Initialize the population size (Np) and maximum iteration number (itermax)
While   (it < itermax)
  Calculate the penalized cost function value of all designs
  Update Xbest, Xworst,
  For   i < Np
     Update X using Equation (19)
  End For
  it = it + 1
End While
Return Xbest
The inherent ability of JA to find nearly optimal solutions results in a high convergence rate. This ability may be further enhanced by ensuring that each new trial design constantly improves the current population. For this reason, an improved version of JA was included in the formulation of the HSMJA-ODC algorithm proposed in this paper.

5. The Proposed Hybrid Slime Mould–Jaya Algorithm (HSMJA)

The Hybrid Slime Mould–Jaya Algorithm (HSMJA) proposed in this paper is a novel hybrid approach that combines the strong search capability of SMA with the fast convergence nature of JA. Here, the design variable modification scheme of JA has been incorporated into the existing SMA to enhance the convergence speed and improve the balance between the exploration and exploitation phases. A new parameter, gr, has been defined for HSMJA to select the governing search method for the current iteration. For this purpose, the gr parameter is compared with r1. This comparison helps the HSMJA decide whether to use the SMA or JA equations to update the design. Elitist strategies have been introduced in the HSMJA formulation to limit the number of structural analyses that would yield no design improvements; this increases the probability of generating high-quality designs throughout the optimization process. In this regard, the exploration phase, as described by Equation (14), has also been modified. Furthermore, the magnitudes of vectors v b and v c are adaptively changed if the decreasing trend of these parameters adopted in standard SMA does not improve the design; this operation is based on the rate of success of Equations (14) and (15), respectively.
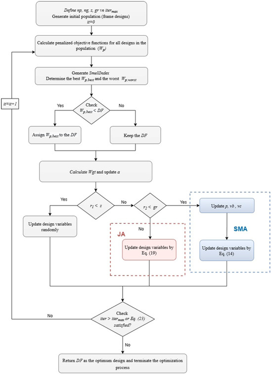
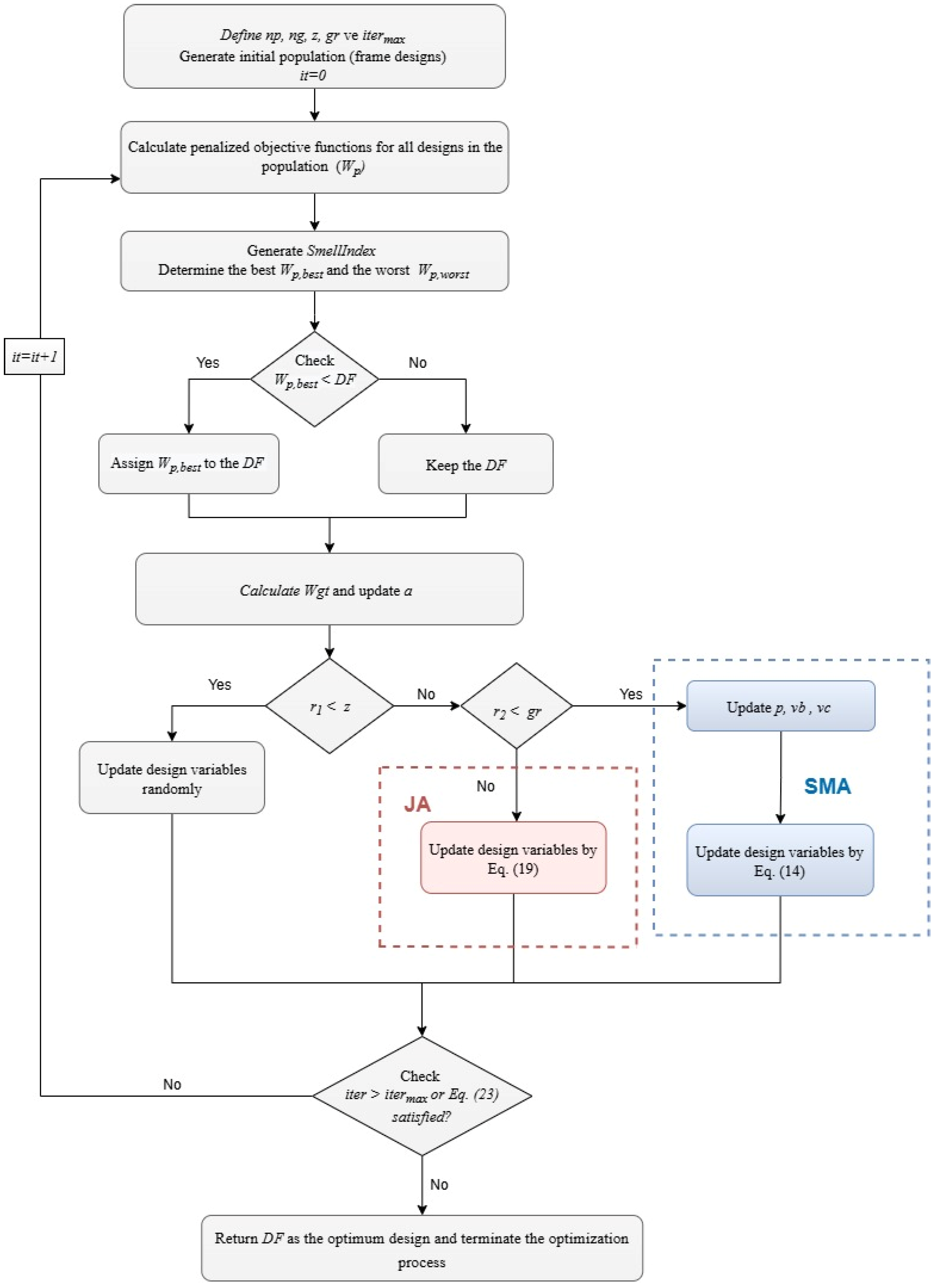
Figure 2 illustrates the flowchart of the HSMJA. The step-by-step implementation of the HSMJA for the optimal design of steel frame structures is as follows:
Step 1: Define Np, z, gr, and itermax. Generate the initial population (i.e., the Np frame designs) using random integers between 1 and the number of available discrete values for each design variable. Set the iteration counter as it = 0.
Step 2: Increase the iteration counter, it = it + 1. Calculate the penalized objective function values W p for all frame designs included in the population using Equations (1)–(13).
Step 3: Determine Smellindex, W p , b e s t   and   W p , w o r s t . If W p , b e s t <   D F , set W p , b e s t as the D F ; otherwise, keep the previous design. Calculate W using Equation (17), update a with Equation (15).
Step 4: If r 1 < z , perturb design variables with Equation (14); if r 1 < z and r 1 < g r , HSMJA now uses the JA method to modify design variables using Equation (19). Basically, Equation (14) generates a new design moving away from the lower bounds of design variables, that is, from the worst design that can be generated overall. The JA’s characteristic Equation (19) adopted by HSMJA instead generates trial designs trying to move away from the worst design stored in the current population, which is better than the lower bound design because some variables (in the frame optimization case, some cross-sectional areas of some element groups) will be larger than their lower bounds. Since Equation (19) also tends to approach the best design of the population, the generated trial design is undoubtedly better than its counterpart determined with Equation (14) of the standard SMA.
If r 1 > g r , use the SMA method and update p, v b , and v c parameters. Furthermore, if r 3 < p , modify design variables with Equation (14b); otherwise, update design variables with Equation (14).
In the present study, Equation (14) was modified to account for the mutual ranking of the two randomly selected designs X A i t and X B i t . For that purpose, Equation (20) was introduced:
i f   W p X A i t < W p X B i t X i t + 1 =   r o u n d X b i t + v b · W · X A i t X B i t i f   W p X B i t < W p X A i t   X i t + 1 =   r o u n d X b i t + v b · W · X B i t X A i t  
where the weight vector W is relative to the best individual among X A i t and X B i t .
In this way, HSMJA is forced to generate a new trial design in the best portion of the search space region defined by the current best record X b e s t and the randomly selected designs X A i t and X B i t . Furthermore, the present algorithm always tries to extract X A i t and X B i t from the top 50% of the current population, while no constraint on the quality of the randomly selected designs X A i t and X B i t was considered in classical SMA. The new strategy implemented in this study further increases the probability of improving the population by any new trial design generated by HSMJA, as low-quality designs are no longer selected for the exploration phase.
To avoid premature convergence caused by too fast reductions of v b and v c , HSMJA uses the adaptive schemes of Equation (21) and Equation (22), respectively, for correcting amplitudes of v b and v c vectors in the (it + 1)-th iteration of the optimization process. That is:
i f   N T D E q u a t i o n 14 20 Y I N T D E q u a t i o n 14 20 T O T > 0.5 v b i t + 1 = v b E q u a t i o n 15     i f   N T D E q u a t i o n 14 20 Y I N T D E q u a t i o n 14 20 T O T < 0.5 v b i t + 1 = v b E q u a t i o n 15 · Min 1 + N T D E q u a t i o n 14 Y I N T D E q u a t i o n 14 T O T ; W p , a v e r W p , b e s t
i f   N T D E q u a t i o n 14 Y I N T D E q u a t i o n 14 T O T > 0.5 v c i t + 1 = v c L i n d e c r   i f   N T D E q u a t i o n 14 Y I N T D E q u a t i o n 14 T O T < 0.5 v c i t + 1 = v c L i n d e c r · 1 + N T D E q u a t i o n 14 Y I N T D E q u a t i o n 14 T O T
In Equations (21) and (22), v b E q u a t i o n 15 and v c L i n d e c r , respectively, denote the theoretical values of v b and v c ; the “YI” and “NI” notations, respectively, indicate the number of successful (YES improvement in design) or unsuccessful applications (NO improvement is design) of Equation (14)/(20) and Equation (14), out of the “TOT” times each equation was utilized by HSMJA. Since correction factors stated by Equations (21) and (22) are activated if   N T D E q u a t i o n ( 14 ) / ( 20 )   o r   ( 14 ) Y I N T D E q u a t i o n ( 14 ) / ( 20 )   o r   ( 14 ) T O T < 0.5, they may be at most 1.5.
The above-implemented adaptive strategy relies on the following rationale. If updating the v b and v c vectors with Equation (14)/(20) or Equation (14) allowed the design to be improved in the majority of times when those equations were utilized (i.e., if N T D E q u a t i o n ( 14 ) / ( 20 )   o r   ( 14 ) Y I N T D E q u a t i o n ( 14 ) / ( 20 )   o r   ( 14 ) T O T > 0.5), there is no need to change the corresponding variation schemes of v b and v c . Conversely, the values of v b and v c must be changed to maximize the SMA’s exploration capability, stated by Equation (14)/(20), or the exploitation capability, stated by Equation (14).
In particular, Equation (21) amplifies the search step of Equation (14)/(20), thus enhancing the exploration ability of HSMJA. In this way, either exploration covers a broader search space region, or too early exploitation of sub-optimal designs is avoided. Equation (14)/(20) is very likely to be utilized if the value of the p threshold determined by Equation (16) is large, that is, when the trial design X i t is significantly different from the current best record X b in terms of penalized cost function. In population-based metaheuristic algorithms, the W p , a v e r W p , b e s t ratio between the average and best-penalized costs of the individuals currently stored in the population should decrease as optimization progresses and should finally converge to the target value of 1. Hence, exploration governs the search process if the W p , a v e r W p , b e s t ratio is very large, while exploitation in the neighbourhood of X b governs the search as the W p , a v e r W p , b e s t ratio is close to 1. The module of v b is globally decreasing but presents local oscillations further amplified by the correction factor introduced in Equation (21).
Similarly, Equation (22) asymptotically increases the exploitation step search in the neighbourhood of X i t until the rate of success of this operation remains below 50%. This is performed to analyze a larger number of high-quality designs near X i t .
Step 5: In order to reduce the number of structural analyses, HSMJA compares the cost function value W X n e w evaluated for the new design X n e w = X (t + 1) formed by the perturbed optimization variables by the JA or SMA engines with the corresponding cost function value W X o l d previously evaluated for X o l d = X (t). If it holds W X n e w < W X o l d , the X n e w X o l d vector defines a descent direction along which the population may improve. Hence, HSMJA also compares the penalized cost function W p X n e w   of X n e w . If W p X n e w < W p X , the new design replaces the old design stored in the population from the previous iteration. The new trial design X n e w is directly rejected by HSMJA, and the population is not updated if one of these conditions occurs: (i) W X n e w > W X o l d ; (ii) W p X n e w > W p X o l d ; (iii) W X n e w > W p , b e s t .
Step 6: The optimization process may be terminated if the maximum iteration number itermax is exceeded. Since HSMJA tries to update the Np designs of the population in each iteration, the theoretical computational budget for weight minimization of space frames is (Np × itermax) structural analyses. However, since HSMJA utilizes an elitist criterion in Step 5 to check whether it is necessary to perform a new structural analysis for each new trial design X (t + 1), the actual number of analyses required by HSMJA may be smaller than (Np × Itermax). Hence, HSMJA utilizes the following convergence criterion:
S T D W p X ( 1 ) , W p X ( 2 ) , . . , W p X ( N P ) i = 1 N P W p X ( i ) / N P ε c o n v
where W p X ( i ) represents the value of the penalized objective function for the i-th design of the population. εconv indicates the convergence tolerance, which is set at 10−7 in this study. STD stands for the standard deviation. HSMJA terminates the search process as soon as Equation (23) is satisfied. If the convergence criterion (23) is met, the feasible design corresponding to the lowest objective function value is recorded as the final optimum design. Otherwise, the optimization process restarts from Step 2. The computational complexity of the HSMJA can be estimated by considering that the present algorithm comprises the following phases: initialization, evaluation, sorting of the population, weight update, and population update. The corresponding complexities are O(Np), O(Np + Np × logNp), O(Np × NDV), and O(Np × NDV + Np). If itermax iterations are completed in the optimization process, the total computational complexity of HSMJA is O(Np + itermax × Np × (2 + 2NDV + logNp)), practically the same as the hybrid SMA-AGDE algorithm [55], combining SMA with differential evolution, and the hybrid algorithm hSMA-SA [51], combining SMA with simulated annealing. However, the computational complexity of HSMJA is higher than that of the enhanced JA variant EJAYA [56] using a higher number of individuals than classical JA to form a new trial solution, and the hybrid EHRJAYA [50] algorithm combining JAYA and Rao-1 algorithms. Remarkably, the elitist strategies (Steps 4–5) and the convergence criterion (Equation (24)) implemented in HSMJA allow the optimization process to be completed much before completing the nominal maximum number of iterations itermax, hence within less analyses than those required by algorithms [50,51,55] where SMA and JA formulations were specifically enhanced in the exploitation phase, yet completing itermax iterations.

6. Online Distributed Computing Approach

Distributed computing is based on simultaneously sharing a process across multiple processors or distributing a function from a central computer to slave computers connected to the same network, allowing for data flow in both directions. This approach facilitates the resolution of large-scale problems, which typically require vast computational resources [57]. The optimum design of steel frames is a computationally expensive problem; the structural analysis of trial solutions is the most demanding task. The required time for structural analysis is proportional to the size of the stiffness matrix, the determination of joint displacements, the strength ratio for each member, and other related parameters. As a result, the computational cost increases with the number of frame members, loading conditions, and load combinations.
Structural analyses are performed with dedicated software, SAP2000 [58], to precisely evaluate design constraints for each design stored in the population. However, this process can be time-consuming when repeated thousands of times during the optimization process. In this study, an online distributed computation approach has been developed to address the issue of computational cost. Computation time is reduced by distributing information on population designs to each slave computer on the online network and executing structural analyses simultaneously. This approach does not affect the convergence behaviour towards the optimal design since each candidate design is independently evaluated. The computational framework comprises four fundamental units: the master computer, the slave computers, Google Sheets, which is utilized as an online database, and MATLAB [59] interaction codes that facilitate bidirectional data flow within the online network. The components mentioned above are described below:
Master PC is the primary operating unit that manages the optimization process by generating the initial population, distributing the generated designs to slave computers, compiling the results, and updating the design variables to develop a new design.
Slave PCs perform structural analysis, calculate penalized weight, and export results regarding each candidate design.
The online database where data flows between master and slave computers is provided. The Google Sheets API (Google Spreadsheet Application Programming Interface) is utilized as an online database, enabling the writing, reading, and modification of data in online tables using programming languages such as MATLAB and Python. The design variables and penalized objective function values are written in these tables.
Interaction Codes enable the master and slave computers to link to the online database and write, read, or modify data such as design variable indices and penalized weight values. Here, we used (i) matlab2sheets (developed by Bogaard [60] for exporting data to online tables in the Google Sheets API via MATLAB; (ii) GetGoogleSpreadsheet (written by Daniel [61]) for importing data from the Google Sheets API.

7. Hybrid Slime Mould–Jaya Algorithm via Online Distributed Computing (HSMJA-ODC)

In this paper, the HSMJA, described in Section 5, is integrated with the online distributed computation technique (ODC) described in Section 6. The computing network included one master computer and 20 slave computers. The design variables generated to calculate the penalized weight values are transmitted from the master computer to the slave computers, which work in parallel, departing from the typical processing procedures for HSMJA. Trial designs were directly rejected by HSMJA-ODC because they could not improve the current population and are not transmitted to the slave computers. The HSMJA-ODC optimization algorithm comprises two distinct components, independently coded for the master and slave computers. Instructions for performing these encodings are provided below.
The programme for the slave computers is configured to start automatically upon booting these computers. This process is initiated remotely from the master computer using a remote desktop application. Once the programme is running, it connects to the online database and checks for the availability of related information. This setup ensures that the slave computers are always ready to process data as soon as they become available in the database. The master computer programme is responsible for data generation and is controlled manually by a user. This programme orchestrates the overall computation process, ensuring that the generated data is appropriately distributed to the slave computers.
On the master computer, the required parameters of the optimization method are configured, and the initial population is generated. In steel frame optimization, design variables are determined by matching the sequence numbers in the available steel profile list. Subsequently, each design variable in the initial population is exported to the corresponding cell of an online table in Google Sheets API using the mat2sheets function. Each row in the online table represents a candidate design stored in the population.
On each slave computer, the getgooglespreadsheet function regularly checks whether data (i.e., the design variable) is present in the cells of the corresponding row in the online table. Data is imported and assigned to the related member group if it is present. The slave computer executes a structural analysis using SAP2000 software to determine design constraints, calculate the penalized weight value, and export it to the online table Via the mat2sheets function. It is worth noting that if the relevant cells are empty, no data has yet been imported from the master computer, and the data-checking process should continue.
Similarly to the previous step, the getgooglespreadsheet function on the master computer periodically checks the cells in the online table containing the penalized weight values of all designs imported from each slave computer. It should be noted that all cells must contain data, meaning that all slave computers should have exported the penalized weight value to the specified cell. Once this process is completed, the mat2sheets function on the master computer imports these results and deletes all cells to prepare for the next iteration. The best and worst solutions for the population are determined based on the gathered results. If the penalized structural weight of the best solution W p , b e s t is lower than its counterpart evaluated for the best design obtained so far, D F , it is updated as D F = W p , b e s t . New design variables are generated using the modification equations (Equations (14)–(19)) of the HSMJA method. The modified variables are then re-exported to the online table Via the mat2sheets function. This process is repeated until the maximum number of iterations set by the user is reached or Equation (23) is satisfied. The design with the lowest weight that satisfies all design constraints is reported as the optimum design. The detailed scheme of this method is illustrated in Figure 3.

8. Test Problems and Optimum Design Results

Three steel frames with 135, 224, and 1026 members were optimized to minimize their structural weight. The optimization results were then compared to those obtained by other methods to assess the effectiveness of the proposed optimization framework. The optimization programme was coded in MATLAB and integrated with the SAP2000 structural analysis software. HSMJA-ODC, JA, and SMA optimizations were executed twenty times for each test problem, starting from different initial populations. The weight of the lightest feasible design, along with the number of structural analyses needed to achieve this design, was reported in the test problems. For each test case, the average weight, the worst weight, the standard deviation from ten runs, and the percentage of constraint violations are presented. The population size was established through sensitivity analysis, as shown in Table 1 for the 135-member space frame
Based on the findings in Table 1, the optimal population size for all algorithms was equal to 40. This value was applied to the other two design examples as well. Detailed sensitivity analysis results for the 1026 and 3860-member frames are not presented for the sake of brevity, as they are similar to those listed in Table 1. For SMA and HSMJA-ODC algorithms, the z parameter was set equal to 0.03, while in the HSMJA-ODC method, the governance ratio gr was set equal to 0.70. The penalty coefficient ε for calculating the penalized weight value with Equations (11)–(13) was set equal to 1 for all three methods. The impact of the constraint handling strategy on optimization results was analyzed by increasing the penalty coefficient ε from 1 to 1020 (hard penalty). In spite of such a large variation in ε, the optimized weight changed by less than 0.001%. The same behaviour was observed for all test problems.
The maximum number of optimization iterations, itermax, was equal to 625, 1250, and 1250, respectively, for the three space frames with 135, 1026, and 3860 members. These values multiplied by the selected population size (Np = 40 from sensitivity analysis, see Table 1) give theoretical limit numbers of structural analyses, respectively, equal to 40,000, 50,000, and 50,000, which are consistent with computational budgets indicated in the literature for each test problem). However, the advanced formulation implemented by the present algorithm inherently allows optimization search to be completed within less structural analyses than the theoretical computational budget of (Np × itermax).
The material properties of steel were set as follows:
Young Modulus ( E ) is 200 GPa, yield stress ( F y ) is 248.2 MPa, and the unit weight is 7.85 t/m3. The design constraints were considered by the AISC-LRFD [52]. In addition to the original paper, which first optimized these examples, the geometric constraints of the beam-to-column connection were also considered. A discrete profile list comprising 268 standard wide-flange sections from AISC was utilized to size the cross-sectional areas of the structural members during the optimization process. Ten load combinations, including earthquake effects according to ASCE7-98 [62], ref. [62] are implemented in the design of space frames [34].
To perform the online distributed computing strategy of HSMJA-ODC, a master computer and 20 individual computers, all equipped with 3.6 GHz 4-core Intel i7-4790 processors and 8 GB DDR4 RAM (operating at 1.6 GHz), were deployed as slave computers within an online network. Generation of trial designs, evaluation of candidate solutions, structural analysis, and computation of the penalized cost function took more than 90% of the total computation time. In comparison, the remaining 10% of computation time was accounted for by population sorting, convergence checks, communication, and data transfer between the master computer and the slave computers.
It should be noted that 20 slave computers represented the highest computing power available in this study for solving the three weight minimization problems of steel frames selected as test cases. Furthermore, since the population size of the frame design examples was set equal to 40, each slave computer had to process two candidate solutions, thus equally distributing the computing load over all slave computers.
The selected computing configuration employed a static distribution strategy, which does not involve dynamic load balancing, as it manages the distribution of tasks, monitoring, and adjustments in a static manner. The workload is distributed based on a predetermined, fixed scheme. Each slave computer receives an equal portion of the total designs without considering variations in computational load or individual computer performance. Furthermore, instead of distributing the workload among the cores of a single computer, the workload was distributed across different computers within the online network. Hence, each computer, operating as a single unit, handled portions of the overall computational task independently of the others. Networked computers collectively contributed to the processing workload, but the multi-core capabilities were not utilized to parallelize the computations within each computer.

8.1. 135-Member Braced Space Frame

The first frame design example examined in this study is a three-story, 135-member braced space frame. The geometry, member grouping, and views of the frame are illustrated in Figure 4.
Moment-resisting connections and the inverted V-type braced systems along the x-direction are utilized to ensure the stability of the structure. The 135 members of the frame are grouped into 10 groups to meet practical needs. Hence, the optimization problems include 10 sizing variables, each corresponding to the selected cross-section for a group of members. The columns are assumed to have the same cross-section throughout the three stories of the frame, as shown in Figure 4c, and they are grouped into four sizing variables to the floor level: corner (“1”), inner (“4”), side xz (“2”), and side yz (“3”) columns. Since all the beams and braces in one story are individually grouped into one sizing variable, the frame design problem includes three beams (denoted as B1, B2, and B3 moving from the floor level to the top of the structure) and three braces (i.e., BR1, BR2, BR3, moving from floor to top) sizing design variables [34].
The roof and floor beams are subject to a dead load of 15 kN/m and 20 kN/m, respectively, including the frame’s self-weight. Additionally, the roof and floor beams are subject to live loads of 7 kN/m and 12 kN/m, respectively. The lateral seismic loads are computed following the equivalent lateral force principles outlined in Section 9.5.5 of ASCE 7-98. The equation determines seismic base shear as follows:
V = c s · W s
where   c s is a seismic design coefficient that depends on the importance factor and spectral acceleration in the short period; W s   is the total weight of the structure, including live and dead loads. In the present case, c s is assumed equal to 0.15. Thus, the lateral seismic force at each floor level was calculated with the following equation:
F x = w x h x k V i = 1 n w i h i k
where F x is the lateral seismic load acting in the x-direction; i = 1…,n is the number of stories; w is the weight of the i-th story; h i k denotes the height of the i-th story from the base level; k is the height factor that varies with the period of the system. For structures with a period of less than 0.5 s, k is assumed to be 1, while for structures with a period of more than 2.5 s, k is taken as 2. For values of k between the two ranges mentioned above, the linear interpolation method is used to compute k. Furthermore, the approximate period of the structure is obtained using the following equation of ASCE 7-98:
T = C T · h n 3 / 4
where hn is the frame’s total height equal to 12 m; Ct is a coefficient that varies with the frame type and is assumed equal to 0.0853 for this example. Hence, using these values in Equation (26), the approximate frame period is 0.55 s. As previously mentioned, since the computed period exceeds 0.5 s, linear interpolation was utilized to determine the parameter k, yielding the value of 1.025. Consequently, lateral earthquake loads are calculated for every floor level. As the design variables (i.e., cross-sections assigned to member groups) are modified in each iteration, the frame’s weight also changes. Therefore, earthquake loads are not predefined but are calculated for every design based on the corresponding self-weight.
Beams are assumed to be supported by the floor along their length, thereby preventing lateral displacement. Columns and braces are defined as unbraced along their lengths. The effective length factor (K) must be determined to compute the nominal compressive strength for each member. The effective length factor (K) is set to 1 for beams and brace members. For the columns, the K factor in the minor direction is taken as 1, while in the major direction, K is calculated using the equations specified in the AISC-LRFD [52].
The maximum allowable displacement at the top level of the frame is 0.03 m. The maximum allowable inter-story drift between successive stories is 1/400 of the story height. Because of the assumption that slabs behave as a stiff diaphragm, the lateral displacements of each node belonging to any selected story are identical.
The 135-member braced steel space frame was recently optimized by Kazemzadeh Azad ([34]) using various methods, including monitored big bang-big crunch (MBB-BC), monitored convergence curve-modified big bang-big crunch (MCC-MB), monitored convergence curve-exponential big bang-big crunch (MCC-EB), and exponential big bang-big crunch (EBB-BC). Table 2 compares the optimization results obtained in this study for HSMJA-ODC and its components JA and SMA with the corresponding data reported by Kazemzadeh Azad [34]. HSMJA-ODC was the second-best optimizer overall and found a design weighing only 36.97 ton within only 22,064 structural analyses vs. 39.69 ton and 37.02 ton, respectively, obtained by JA and SMA after 24,761 and 22,277 structural analyses. HSMJA-ODC also outperformed the algorithms of Kazemzadeh Azad [34]: in particular, it completed the optimization process within only 22,064 structural analyses (hence, less than the theoretical computational budget of (Np × itermax) = 40 × 625 = 25,000 structural analyses mentioned in Section 8.1) vs. 25,000 analyses required by MBB-BC, MCC-MB, EBB-BC converging to a lighter optimized design (i.e., only 36.97 ton vs. 39.52 ton, 39.98 ton and 37.36 ton, respectively); MCC-EB converged to a slightly lighter design than HSMJA-ODC. Further evidence of the superiority of HSMJA-ODC over EBB-BC is that the present algorithm required only 20,947 structural analyses to find an intermediate design that is lighter than the 37.36 ton optimized design of EBB-BC.
Amongst algorithms converging to feasible designs, HSMJA-ODC and SMA obtained similar average optimized weights over the 20 independent optimization runs. JA exhibited better SD than SMA and HSMJA-ODC, but this was caused by JA’s premature convergence to heavier designs with respect to those found by HSMJA-ODC and SMA.
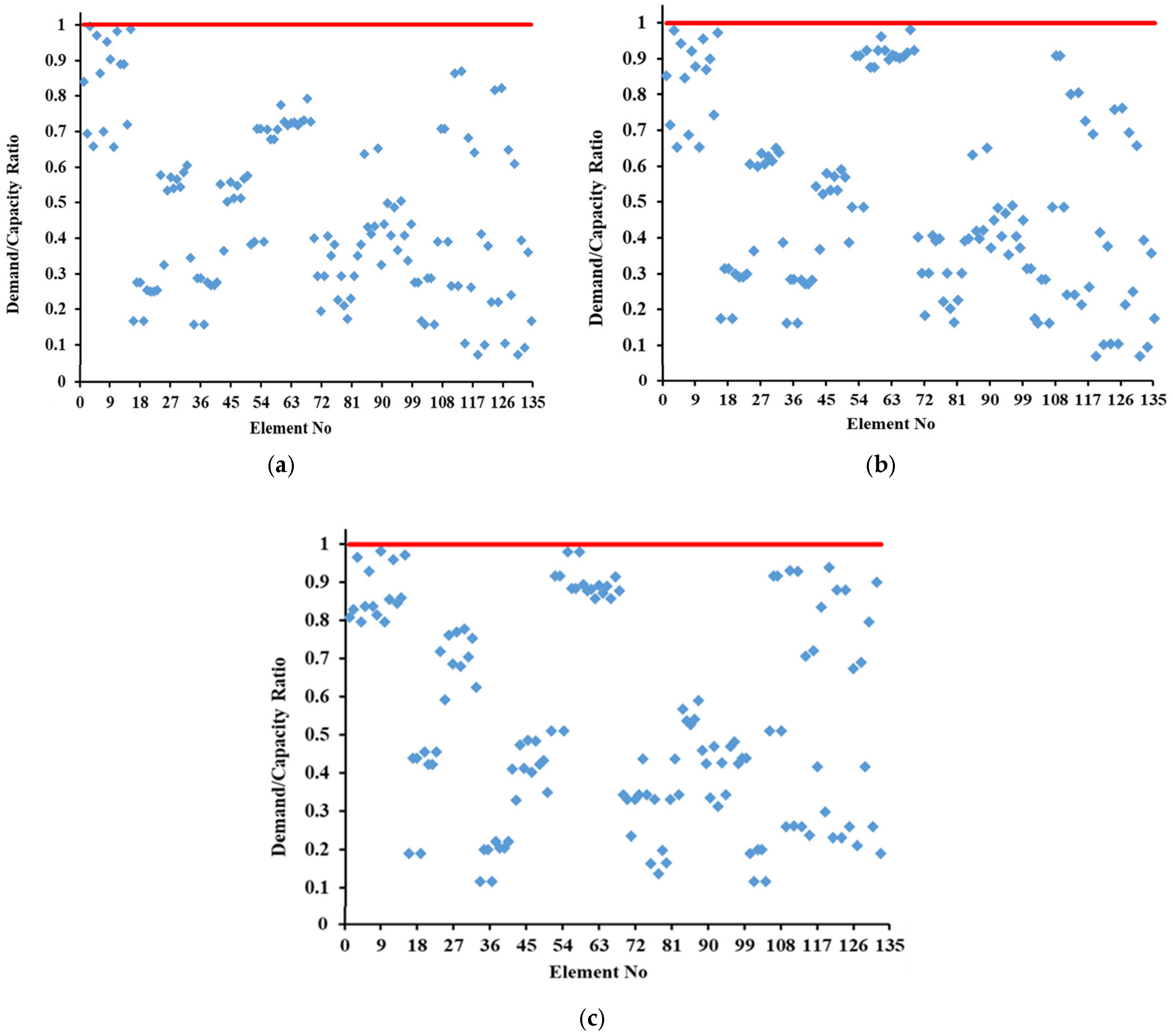
Figure 5 and Figure 6 present the strength ratios of the frame members and inter-story drift ratios evaluated for the optimized designs of HSMJA-ODC, JA, and SMA. The maximum strength ratios for JA, SMA, and HSMJA-ODC are, respectively, calculated as 0.9586, 09821, and 0.9831. Maximum inter-story drift ratios are 0.9803 for JA, 0.9760 for SMA, and 0.9621 for HSMJA-ODC, while maximum top floor displacement constraints are 0.8073 for JA, 0.8335 for SMA, and 0.8204 for HSMJA-ODC. Therefore, inter-story drift and roof displacement constraints have enough margin to the limits. These results demonstrate that strength constraints govern the optimization process in the proposed methods.
Figure 7 compares the convergence behaviour of the proposed HSMJA-ODC algorithm and its components JA and SMA. Convergence curves recorded for the MCC-EB and MCC-MB methods are also included in the figure. Convergence trends of HSMJA-ODC, JA, and SMA are quite similar. Notably, HSMJA-ODC and its component algorithms JA and SMA converged to optimal solutions more quickly than their competitors in the literature. For example, HSMJA-ODC started optimization from a population that included heavier designs than MCC-EB [34], but it immediately recovered the gap in structural weight. HSMJA-ODC generated heavier intermediate designs than MCC-EB from 4000 to 14,000 structural analyses.
As mentioned in Section 8.1, the maximum number of structural analyses was set equal to 25,000 (i.e., the product between population size and allowed maximum number of iterations, 40 × 625) for the proposed HSMJA-ODC method (which simultaneously evaluates designs of the population on several computers) as well as for its component algorithms JA and SMA. The total time required by the best optimization run was only 4 h and 18 min (i.e., 4.3 h) for HSMJA-ODC, compared to 23.5 h required by the HSMJA optimization carried out on a single network computer. The optimization process required 22,064 structural analyses for both the single-computer and distributed computing implementations to converge to the same optimum weight of 36.97 ton. However, distributed computing allowed computational time to be reduced by 81.7% compared to a single-computer implementation, with a speed-up factor of approximately 5.5 (i.e., 23.5/4.3) and an efficiency of approximately 0.275 (i.e., 5.5/20).

8.2. 224-Member Braced Planar Frame

The second test example is a 224-member braced planar frame with a height of 88.7 m, as shown in Figure 8.
This frame is optimized by taking the intersection of the middle axis in the shorter direction of the structure. The structure was previously optimized by Hasançebi et al. [63], Gholizadeh and Poorhoseini [64], and Gholizadeh and Milany [65].
Lateral displacement is prevented by X-type braces to the middle spans, and additional braces of the same type are added to all openings on the 12th and 24th stories to increase horizontal rigidity and constrain the displacement of the structure. The structural members are categorized into 32 different design groups: the interior columns of three consecutive stories, exterior columns, beams, and braces. The steel profiles assigned to the columns are selected from a list of 297 different W-sections, while the cross-sections assigned to the beams and braces are selected from lists consisting of 171 and 147 different W-sections, respectively. The modulus of elasticity of the material is 203,893 MPa, and the yield strength is 253.1 MPa. The frame has a single loading condition resulting from the combination of dead, live, snow, and wind loads, calculated according to ASCE7-98. The dead load, live load, and snow load are, respectively, assigned as 60.13 lb/ft2 (2.88 kN/m2), 50 lb/ft2 (2.39 kN/m2), and 25 lb/ft2 (1.20 kN/m2). When these loads are converted to equivalent uniform loads, the dead load acting on the top story beams is 1001.62 lb/ft (14.62 kN/m), and the dead load acting on the other story beams is 1453.72 lb/ft (21.22 kN/m). The wind load is calculated as horizontal point loads acting on the storey, with different directions for pressure and suction, assuming a wind speed of 91 mph (40.68 m/s). Since the wind load values are reported in Hasançebi [63] and not presented again here.
The interaction equations given in AISC-ASD are used as the strength constraints. Slenderness limitations are imposed on all structural members, with a maximum slenderness ratio set at 300 for tension members and 200 for compression members. Displacement constraints are also implemented: maximum lateral displacements must be less than H/400, and the upper limit for story drift is set at h/400. Here, H represents the total height of the frame building, while h denotes the height of a story. To make a precise comparison, the calculations for interaction ratios and the effective length factor are directly taken from Section 2 of Hasançebi et al. [63]. Consequently, these details are not given here to avoid repetition.
The results obtained from JA, SMA, HSMJA, and other optimization methods reported in the literature are presented in Table 3.
The design developed by HSMJA-ODC produced the lightest one with the least structural analyses among the optimization methods outlined in Table 3. SMJA-ODC required 29,832 structural analyses, compared to 30,000 and 50,000 structural analyses for the other methods reported in Table 3. Moreover, it is noteworthy that HSMJA-ODC found an intermediate design obtained by IFWA (the second-best design reported in Table 3) after 16,482 structural analyses. Furthermore, HSMJA-ODC achieved the lowest standard deviation (SD) value across 20 independent runs when compared to the other methods. This outcome confirms that HSMJA-ODC converged to very similar designs for each independent run of the algorithm.
The strength ratios of the members in the optimized design and the inter-storey drift ratios for the optimized designs obtained with JA, SMA, and HSMJA are presented in Figure 9 and Figure 10, respectively. Strength ratios for many members in the optimized design exceed 0.90, as shown in Figure 9, while the inter-storey drift ratios for the optimized designs are not close to the upper limit (i.e., 1.0). The maximum strength ratios for JA, SMA, and HSMJA-ODC are 0.998, 0.995, and 0.985, respectively, while the maximum inter-storey drift ratios are 0.693 for JA, 0.714 for SMA, and 0.861 for HSMJA-ODC. These results demonstrate that strength constraints govern the optimization process in the proposed methods.
Convergence curves for the optimum designs obtained by SMA, JA, HSMJA-ODC, and the other methods in the literature are presented in Figure 11. It is observed from Figure 11 that the HSMJA demonstrates the best convergence rate from the beginning of the optimization search. ESs, JA, and SMA practically show similar convergence rates.
The best optimization run for HSMJA-ODC took only 1 h and 52 min, whereas the HSMJA optimization run on a single computer required 11 h and 25 min. Both distributed computing and single-computer implementations completed the optimization process after conducting 27,932 structural analyses. However, the use of distributed computing significantly enhanced performance by reducing computational time by 83.6%. This substantial decrease in time is related to the parallel processing of distributed systems, which allows multiple computations to be carried out simultaneously. In terms of performance metrics, the speed of parallel computing was approximately 6.1, indicating its ability to search and process rapidly, while its efficiency was measured at about 0.305. These figures highlight the advantages of distributed computing in optimizing complicated problems.

8.3. 1026-Member Braced Space Frame

The last frame design example considered in this study was a ten-story, 36.5 m high, 1026-member braced space frame comprising 350 columns, 580 beams, and 96 braces. The geometry of the frame, member grouping, and different views of the structure are shown in Figure 12.
The 1026 members of the frame are divided into 32 groups: the element group numbering increases from the floor level to the top story of the frame. The first eight element groups are sequentially considered as corner columns, side columns on the xz side, side columns on the yz side, inner columns, outer beams, inner beams, and inner beams braces of the first floor, while the remaining groups are numbered in the same order every three floors. Hence, the optimization problem includes 32 sizing variables, each corresponding to the selected cross-section for a group of members. The frame contains 20 column groups, eight beam groups, and four bracing groups. The X-type braces are inserted in the outer XZ-sides in the x-direction to increase the frame’s lateral rigidity.
Similarly to the previous test problem of the 135-member frame, the roof and floor beams are subject to 15 kN/m and 20 kN/m, respectively. The frame’s self-weight is also considered, in addition to the dead load. Live loads of 7 kN/m and 12 kN/m act on the roof and floor beam, respectively. Lateral loads were computed using the equivalent earthquake load method outlined in ASCE 7-98. Ct was set equal to 0.0853, hn as 36.5 m, and the approximate period of the frame, T, was calculated as 1.267 s using Equation (22). Based on the computed period value, the k parameter was determined as 1.38 using linear interpolation. The seismic design coefficient cs, utilized in Equation (20) to calculate the total earthquake load, was set equal to 0.1 for this design example.
As the total weight of individual frames differs, the earthquake loads for each design stored in the population vary.
The unbraced lengths of all beam members were assumed to be one-fifth of their lengths, while the columns and bracings were considered unbraced along their lengths. The effective length factor (K) was assumed to be equal to 1 for beams and brace members. For columns, the K factor in the minor direction was set equal to 1, while in the major direction, K was calculated using the equations outlined in the AISC-LRFD [52]. The maximum allowable displacement at the top level must be 0.1 m, while the maximum allowable inter-story drift is h/400 of the story height.
Big bang-big crunch with upper bound strategy (UEBB-BC) [27], quantum-behaved developed swarm optimization (QDSO) [33], big bang-big crunch variant (MCC-EB) [34], a variant of hybrid vibrating particle system and migration-based line search (VPS-MBLS III) [35], and advanced charged system search (ACSS) [36] were previously employed in the literature to minimize the structural weight of the 1026-member braced space frame. The results of these methods are compared in Table 4 with those obtained by the HSMJA-ODC method proposed in this study and the component algorithms JA and SMA.
The proposed HSMJA-ODC algorithm yielded the lightest design among the methods reported in Table 4, weighing 508.43 tons, after 37,278 structural analyses (well below the theoretical computational budget of (Np × itermax) = 40 × 1250 = 50,000 structural analyses mentioned in Section 8.1). The proposed method’s component algorithms, SMA and JA, also converged to feasible designs weighing 520.74 ton and 528.72 ton, respectively, after 34,413 and 39,946 structural analyses (again below the theoretical computational budget of 50,000 analyses). Remarkably, HSMJA-ODC found a feasible intermediate design lighter than the SMA’s optimum design (i.e., only 520.73 ton vs. 520.74 ton) after only 19,569 structural analyses, thus confirming its superiority over SMA in terms of computational speed. SMA and JA methods are the 4th and 5th ranking in terms of optimized weight among all methods reported in Table 4.
Table 4 indicates that the structural weight of the frame was always heavier than 530 ton if the optimization process required between 11,000 and 25,000 structural analyses. However, HSMJA-ODC was computationally efficient because it only needed (a) 11,006 vs. 25,000 trial designs to find an intermediate design lighter than the 584.93 ton optimized weight of UEBB-BC; (b) 13,536 vs. 21,000 analyses to find an intermediate design lighter than the 540.38 ton optimized weight of ACSS; (c) 16,817 vs. 11,000 analyses to find an intermediate design lighter than the 534.11 ton optimized weight of Hybrid VPS-MBLS III; (d) 17,448 vs. 16,000 analyses to find an intermediate design lighter than the 530.33 ton optimized weight of QDSO.
The optimum frame design found by HSMJA-ODC is again consistent with the loads acting on the structure. Columns account for 51.3% of the structural weight: the largest cross-sections are allocated to corner columns, YZ side columns, and inner columns. Bracing in the X-direction allows for more slender XZ side columns to be designed. Bracing reinforcements count for 10% of structural weight, and element cross-sections tend to decrease from the floor level to the top story again. Outer beams (21.6% of optimized weight) are usually more substantial than inner beams (17.1% of optimized weight); smaller cross-sections are selected for the first and the last stories. JA and SMA optimized distributions of element cross-sections, resulting in larger braces in the top story of the frame and heavier outer columns than those selected by HSMJA-ODC. Additionally, the beams are larger for most of the stories.
Among algorithms converging to feasible designs, JA and HSMJA-ODC outperformed SMA in terms of the average optimum weight and the standard deviation of the optimized weights recorded in the 20 independent runs. Interestingly, the standard deviation of the optimized weight to average optimized weight ratio, determined for the best algorithm HSMJA-ODC (i.e., 4.02%), has the same order of magnitude as the corresponding values determined for the MCC-EB algorithms that converge on infeasible solutions with very close structural weights to the 508.43 ton found by HSMJA-ODC.
The maximum strength constraints are 0.9993, 0.9999, and 0.9999 for JA, SMA, and HSMJA-ODC. Maximum inter-story drift and maximum roof displacement constraints are 0.997 and 0.7853 for JA, 0.9793 and 0.7551 for SMA, and 0.8772 and 0.9082 for HSMJA-ODC. These results demonstrate that all methods proposed in this paper fully utilize the strength and displacement constraints.
Figure 13 and Figure 14 present the strength ratios of the frame members and inter-story drift ratios evaluated for the optimized designs of HSMJA-ODC, JA, and SMA. HSMJA-ODC designed more “nearly critical” members, for which the strength and drift ratios are almost equal to 1, compared to JA and SMA, thus reducing the structural weight of the optimized frame compared to that achieved by the component algorithms.
Figure 15 compares the convergence curves recorded for the best optimization runs of HSMJA-ODC and its competitors. The excellent behaviour of HSMJA-ODC is fully confirmed. The proposed algorithm quickly approached the region of design space containing the global optimum. It required only 15,000 structural analyses to generate intermediate designs that were always lighter than those of all other methods. In the interval from 3500 to 15,000 structural analyses, the convergence curve of HSMJA-ODC lies above those of QDSO, as the latter algorithms remained trapped in infeasible regions of design space.
Regarding the component methods of HSMJA-ODC, two distinct behaviours are highlighted in Figure 9. Intermediate designs generated by JA initially yield a rapid reduction in structural weight. Yet, the convergence rate of this algorithm significantly decreased between 1500 and 24,000 structural analyses. The convergence curves of SMA and JA remained close enough until approximately 25,000 structural analyses. Still, the former algorithm then generated intermediate designs that were much closer to those of HSMJA-ODC than in the case of JA.
As mentioned in Section 8.1, the maximum number of structural analyses was set equal to 50,000 (i.e., the product between population size and allowed maximum number of iterations, 40 × 1250) for the proposed HSMJA-ODC method as well as for its component algorithms JA and SMA. The total time required by the best optimization run was only 15 h and 24 min (i.e., 15.4 h) for HSMJA-ODC, compared to approximately 110 h required by the HSMJA optimization run carried out on a single computer in the network. Both distributed computing and single-computer implementations required 37,278 structural analyses to achieve the same optimum weight of 508.43 tons; however, the distributed computing architecture allowed for an 86% reduction in computational time compared to the single-computer implementation. The speed and efficiency of parallel computing were approximately 7.1 (i.e., 110/15.4) and 0.357 (i.e., 7.1/20).

9. Conclusions

This paper presents an efficient hybrid metaheuristic optimization algorithm combining two state-of-the-art methods (i.e., SMA and JA) with a distributed computing architecture (1 master computer and 20 slave computers working in parallel). The new algorithm developed here, the Hybrid Slime Mould–Jaya Algorithm Via Online Distributed Computing (HSMJA-ODC), was applied to the optimum design of steel frames. Thus, the optimization framework accounted for earthquake effects thanks to the MATLAB-SAP2000 OAPI interaction. Using MATLAB in cooperation with SAP2000 OAPI is a very effective tool that is widely accessible to the structural engineering community. The optimization formulation of HSMJA-ODC was modified to enhance search capability, achieve the optimal balance between exploration and exploitation, and minimize the number of structural analyses required by the optimization process. Three test problems were solved to investigate the performance of the proposed hybrid algorithm in attaining optimum designs. Remarkably, the proposed HSMJA-ODC algorithm yielded competitive results for each frame example compared to the component algorithms JA and SMA, as well as other optimization methods in the literature.
Furthermore, the proposed algorithm always converged to feasible optimum designs and required the lowest number of structural analyses to complete the optimization process. Last, the distributed computing approach adopted here significantly reduced the total computing time from 80% to 86.5% for standalone implementations. The results gathered in this study fully support the conclusion that the proposed HSMJA-ODC hybrid algorithm represents a very efficient alternative to traditional optimization approaches in structural design. HSMJA-ODC has great potential for practical engineering applications, particularly in large-scale and time-consuming design optimization problems.

Author Contributions

Conceptualization and methodology I.B.U.; software, I.B.U.; validation, L.L. and S.O.D. formal analysis and investigation, I.B.U.; writing—original draft preparation, I.B.U., L.L. and S.O.D.; writing—review and editing, S.O.D., L.L.; supervision, S.O.D. All authors have read and agreed to the published version of the manuscript.

Funding

This study has been supported by Dicle University Scientific Research Projects (DÜBAP) Coordinatorship. Project Number: MÜHENDİSLİK. 21.004, 2021.

Institutional Review Board Statement

Not applicable.

Informed Consent Statement

Not applicable.

Data Availability Statement

The data presented in this study are included in the article; further inquiries can be directed to the corresponding author.

Conflicts of Interest

The authors declare no conflicts of interest.

References

  1. Holland, J.H. Adaptation in Natural and Artificial Systems; University of Michigan Press: Ann Arbor, MI, USA, 1975; Volume 1. [Google Scholar]
  2. Kirkpatrick, S.; Gelatt, C.D.; Vecchi, M.P. Optimization by Simulated Annealing. Science 1983, 220, 671–680. [Google Scholar] [CrossRef]
  3. Glover, F. Future Paths for Integer Programming and Links to Artificial Intelligence. Comput. Oper. Res. 1986, 13, 533–549. [Google Scholar] [CrossRef]
  4. Dorigo, M.; Maniezzo, V.; Colorni, A. Ant System: Optimization by a Colony of Cooperating Agents. IEEE Trans. Syst. Man Cybern. Part B-Cybern. 1996, 26, 29–41. [Google Scholar] [CrossRef]
  5. Geem, Z.W.; Kim, J.H.; Loganathan, G. V A New Heuristic Optimization Algorithm: Harmony Search. Simulation 2001, 76, 60–68. [Google Scholar] [CrossRef]
  6. Erol, O.K.; Eksin, I. A New Optimization Method: Big Bang Big Crunch. Adv. Eng. Softw. 2006, 37, 106–111. [Google Scholar] [CrossRef]
  7. Karaboga, D.; Basturk, B. A Powerful and Efficient Algorithm for Numerical Function Optimization: Artificial Bee Colony (ABC) Algorithm. J. Glob. Optim. 2007, 39, 459–471. [Google Scholar] [CrossRef]
  8. Rao, R.V.; Savsani, V.J.; Vakharia, D.P. Teaching-Learning-Based Optimization: A Novel Method for Constrained Design Optimization Problems. Comput. Des. 2011, 43, 303–315. [Google Scholar] [CrossRef]
  9. Kaveh, A.; Mahdavi, V.R. Colliding Bodies Optimization: A Novel Meta-Heuristic Method. Comput. Struct. 2014, 139, 18–27. [Google Scholar] [CrossRef]
  10. Mirjalili, S.; Mirjalili, S.M.; Lewis, A. Grey Wolf Optimizer. Adv. Eng. Softw. 2014, 69, 46–61. [Google Scholar] [CrossRef]
  11. Mirjalili, S. The Ant Lion Optimizer. Adv. Eng. Softw. 2015, 83, 80–98. [Google Scholar] [CrossRef]
  12. Askarzadeh, A. A Novel Metaheuristic Method for Solving Constrained Engineering Optimization Problems: Crow Search Algorithm. Comput. Struct. 2016, 169, 1–12. [Google Scholar] [CrossRef]
  13. Venkata Rao, R. Jaya: A Simple and New Optimization Algorithm for Solving Constrained and Unconstrained Optimization Problems. Int. J. Ind. Eng. Comput. 2016, 7, 19–34. [Google Scholar] [CrossRef]
  14. Hashim, F.A.; Houssein, E.H.; Mabrouk, M.S.; Al-Atabany, W.; Mirjalili, S. Henry Gas Solubility Optimization: A Novel Physics-Based Algorithm. Future Gener. Comput. Syst. 2019, 101, 646–667. [Google Scholar] [CrossRef]
  15. Li, S.; Chen, H.; Wang, M.; Heidari, A.A.; Mirjalili, S. Slime Mould Algorithm: A New Method for Stochastic Optimization. Future Gener. Comput. Syst. 2020, 111, 300–323. [Google Scholar] [CrossRef]
  16. Braik, M.; Hammouri, A.; Atwan, J.; Al-Betar, M.A.; Awadallah, M.A. White Shark Optimizer: A Novel Bio-Inspired Meta-Heuristic Algorithm for Global Optimization Problems. Knowl.-Based Syst. 2022, 243, 108457. [Google Scholar] [CrossRef]
  17. Ghasemi, M.; Akbari, M.A.; Jun, C.; Bateni, S.M.; Zare, M.; Zahedi, A.; Pai, H.T.; Band, S.S.; Moslehpour, M.; Chau, K.W. Circulatory System Based Optimization (CSBO): An Expert Multilevel Biologically Inspired Meta-Heuristic Algorithm. Eng. Appl. Comput. Fluid Mech. 2022, 16, 1483–1525. [Google Scholar] [CrossRef]
  18. Agushaka, J.O.; Ezugwu, A.E.; Abualigah, L. Gazelle Optimization Algorithm: A Novel Nature-Inspired Metaheuristic Optimizer. Neural Comput. Appl. 2023, 35, 4099–4131. [Google Scholar] [CrossRef]
  19. Abdel-Basset, M.; Abdel-Fatah, L.; Sangaiah, A.K. Metaheuristic Algorithms: A Comprehensive Review. In Computational Intelligence for Multimedia Big Data on the Cloud with Engineering Applications; Elsevier: Amsterdam, The Netherlands, 2018. [Google Scholar]
  20. Ezugwu, A.E.; Shukla, A.K.; Nath, R.; Akinyelu, A.A.; Agushaka, J.O.; Chiroma, H.; Muhuri, P.K. Metaheuristics: A Comprehensive Overview and Classification along with Bibliometric Analysis. Artif. Intell. Rev. 2021, 54, 4237–4316. [Google Scholar] [CrossRef]
  21. Rajwar, K.; Deep, K.; Das, S. An Exhaustive Review of the Metaheuristic Algorithms for Search and Optimization: Taxonomy, Applications, and Open Challenges. Artif. Intell. Rev. 2023, 56, 13187–13257. [Google Scholar] [CrossRef]
  22. Alorf, A. A Survey of Recently Developed Metaheuristics and Their Comparative Analysis. Eng. Appl. Artif. Intell. 2023, 117, 105622. [Google Scholar] [CrossRef]
  23. Houssein, E.H.; Saeed, M.K.; Hu, G.; Al-Sayed, M.M. Metaheuristics for Solving Global and Engineering Optimization Problems: Review, Applications, Open Issues and Challenges. Arch. Comput. Methods Eng. 2024, 31, 4485–4519. [Google Scholar] [CrossRef]
  24. Li, G.; Zhang, T.; Tsai, C.Y.; Yao, L.; Lu, Y.; Tang, J. Review of the Metaheuristic Algorithms in Applications: Visual Analysis Based on Bibliometrics. Expert Syst. Appl. 2024, 255, 124857. [Google Scholar] [CrossRef]
  25. Martí, R.; Sevaux, M.; Sörensen, K. Fifty Years of Metaheuristics. Eur. J. Oper. Res. 2025, 321, 345–362. [Google Scholar] [CrossRef]
  26. Hasançebi, O.; Erdal, F.; Saka, M.P. Adaptive Harmony Search Method for Structural Optimization. J. Struct. Eng. 2010, 136, 419–431. [Google Scholar] [CrossRef]
  27. Kazemzadeh Azad, S.; Hasançebi, O.; Kazemzadeh Azad, S. Upper Bound Strategy for Metaheuristic Based Design Optimization of Steel Frames. Adv. Eng. Softw. 2013, 57, 19–32. [Google Scholar] [CrossRef]
  28. Carbas, S. Design Optimization of Steel Frames Using an Enhanced Firefly Algorithm. Eng. Optim. 2016, 48, 2007–2025. [Google Scholar] [CrossRef]
  29. Aydoğdu, I.; Akin, A.; Saka, M.P. Design Optimization of Real World Steel Space Frames Using Artificial Bee Colony Algorithm with Levy Flight Distribution. Adv. Eng. Softw. 2016, 92, 1–14. [Google Scholar] [CrossRef]
  30. Kaveh, A.; BolandGerami, A. Optimal Design of Large-Scale Space Steel Frames Using Cascade Enhanced Colliding Body Optimization. Struct. Multidiscip. Optim. 2017, 55, 237–256. [Google Scholar] [CrossRef]
  31. Gholizadeh, S.; Davoudi, H.; Fattahi, F. Design of Steel Frames by an Enhanced Moth-Flame Optimization Algorithm. Steel Compos. Struct. 2017, 24, 129–140. [Google Scholar] [CrossRef]
  32. Hasançebi, O.; Azad, S.K. Discrete Sizing of Steel Frames Using Adaptive Dimensional Search Algorithm. Period. Polytech. Civ. Eng. 2019, 63, 1062–1079. [Google Scholar] [CrossRef]
  33. Talatahari, S.; Azizi, M. Optimal Design of Real-Size Building Structures Using Quantum-Behaved Developed Swarm Optimizer. Struct. Des. Tall Spec. Build. 2020, 29, e1747. [Google Scholar] [CrossRef]
  34. Azad, S.K. Design Optimization of Real-Size Steel Frames Using Monitored Convergence Curve. Struct. Multidiscip. Optim. 2021, 63, 267–288. [Google Scholar] [CrossRef]
  35. Talatahari, S.; Jalili, S.; Azizi, M. Optimum Design of Steel Building Structures Using Migration-Based Vibrating Particles System. Structures 2021, 33, 1394–1413. [Google Scholar] [CrossRef]
  36. Kaveh, A.; Khodadadi, N.; Talatahari, S. A Comparative Study for the Optimal Design of Steel Structures Using CSS and ACSS Algorithms. Int. J. Optim. Civ. Eng. 2021, 11, 31–54. [Google Scholar]
  37. Sánchez-Olivares, G.; Tomás, A.; García-Ayllón, S. A Minimum Cost Design Approach for Steel Frames Based on a Parallelized Firefly Algorithm and Parameter Control. Appl. Sci. 2023, 13, 11801. [Google Scholar] [CrossRef]
  38. Negarestani, M.N.; Hajikandi, H.; Fatehi-Nobarian, B.; Majrouhi Sardroud, J. Design-Optimization of Conventional Steel Structures for Realization of the Sustainable Development Objectives Using Metaheuristic Algorithm. Buildings 2024, 14, 2028. [Google Scholar] [CrossRef]
  39. Saka, M.P. Optimum Design of Skeletal Structures: A Review. Prog. Civ. Struct. Eng. Comput. 2009, 10, 237–284. [Google Scholar]
  40. Saka, M.P.; Geem, Z.W. Mathematical and Metaheuristic Applications in Design Optimization of Steel Frame Structures: An Extensive Review. Math. Probl. Eng. 2013, 2013, 271031. [Google Scholar] [CrossRef]
  41. Hare, W.; Nutini, J.; Tesfamariam, S. A Survey of Non-Gradient Optimization Methods in Structural Engineering. Adv. Eng. Softw. 2013, 59, 19–28. [Google Scholar] [CrossRef]
  42. Kashani, A.R.; Camp, C.V.; Rostamian, M.; Azizi, K.; Gandomi, A.H. Population-Based Optimization in Structural Engineering: A Review. Artif. Intell. Rev. 2022, 55, 345–452. [Google Scholar] [CrossRef]
  43. Saka, M.P.; Hasançebi, O.; Eser, H.; Geem, Z.W. Historical Evolution of Structural Optimization Techniques for Steel Skeletal Structures Including Industrial Design Applications. Eng. Optim. 2025, 57, 69–129. [Google Scholar] [CrossRef]
  44. Furio, C.; Lamberti, L.; Pruncu, C.I. An Efficient and Fast Hybrid GWO-JAYA Algorithm for Design Optimization. Appl. Sci. 2024, 14, 9610. [Google Scholar] [CrossRef]
  45. Liu, H.; Zhong, X. A Hybrid Evolutionary JAYA Algorithm Based on Global Optimization for 5G E-Commerce Logistics. J. Comput. Methods Sci. Eng. 2024, 24, 289–301. [Google Scholar] [CrossRef]
  46. Park, H.S.; Won Sung, C. Optimization of Steel Structures Using Distributed Simulated Annealing Algorithm on a Cluster of Personal Computers. Comput. Struct. 2002, 80, 1305–1316. [Google Scholar] [CrossRef]
  47. Park, H.S.; Kwon, Y.H.; Seo, J.H.; Woo, B.-H. Distributed Hybrid Genetic Algorithms for Structural Optimization on a PC Cluster. J. Struct. Eng. 2006, 132, 1890–1897. [Google Scholar] [CrossRef]
  48. Hasançebi, O.; Bahçecioǧlu, T.; Kurç, Ö.; Saka, M.P. Optimum Design of High-Rise Steel Buildings Using an Evolution Strategy Integrated Parallel Algorithm. Comput. Struct. 2011, 89, 2037–2051. [Google Scholar] [CrossRef]
  49. Kaveh, A.; Bakhshpoori, T.; Azimi, M. Seismic Optimal Design of 3D Steel Frames Using Cuckoo Search Algorithm. Struct. Des. Tall Spec. Build. 2015, 24, 210–227. [Google Scholar] [CrossRef]
  50. Zhang, Y.J.; Wang, Y.F.; Tao, L.W.; Yan, Y.X.; Zhao, J.; Gao, Z.M. Self-Adaptive Classification Learning Hybrid JAYA and Rao-1 Algorithm for Large-Scale Numerical and Engineering Problems. Eng. Appl. Artif. Intell. 2022, 114, 105069. [Google Scholar] [CrossRef]
  51. Ch, L.K.; Kamboj, V.K.; Bath, S.K. Hybridizing Slime Mould Algorithm with Simulated Annealing Algorithm: A Hybridized Statistical Approach for Numerical and Engineering Design Problems. Complex Intell. Syst. 2023, 9, 1525–1582. [Google Scholar] [CrossRef]
  52. AISC-LRFD. Manual of Steel Construction-Load and Resistance Factor Design; American Institute of Steel Construction: Chicago, IL, USA, 2001. [Google Scholar]
  53. Kessler, D. Plasmodial Structure and Motility. In Cell Biology of Physarum and Didymium; Academic Press: Cambridge, MA, USA, 1982. [Google Scholar]
  54. Nakagaki, T.; Yamada, H.; Ueda, T. Interaction between Cell Shape and Contraction Pattern in the Physarum Plasmodium. Biophys. Chem. 2000, 84, 195–204. [Google Scholar] [CrossRef]
  55. Houssein, E.H.; Mahdy, M.A.; Blondin, M.J.; Shebl, D.; Mohamed, W.M. Hybrid Slime Mould Algorithm with Adaptive Guided Differential Evolution Algorithm for Combinatorial and Global Optimization Problems. Expert Syst. Appl. 2021, 174, 114689. [Google Scholar] [CrossRef]
  56. Zhang, Y.; Chi, A.; Mirjalili, S. Enhanced Jaya Algorithm: A Simple but Efficient Optimization Method for Constrained Engineering Design Problems. Knowl.-Based Syst. 2021, 233, 107555. [Google Scholar] [CrossRef]
  57. Uğur, İ.B. Optimum Design of Large-Scale Steel Structures Using Metaheuristic Optimization Methods; Dicle University: Diyarbakır, Türkiye, 2021. [Google Scholar]
  58. Computers & Structures Inc. Sap 2000 V19; Computers & Structures Inc.: Walnut Creek, CA, USA, 2019. [Google Scholar]
  59. Matlab, R2017b; MathWorks Inc.: Natick, MA, USA, 2017.
  60. Andrew, B. Matlab to Google Sheets (Mat2sheets); MathWorks Inc.: Natick, MA, USA, 2023. [Google Scholar]
  61. Daniel. GetGoogleSpreadsheet, V 1.0; MathWorks Inc.: Natick, MA, USA, 2023.
  62. ASCE7-98; Minimum Design Loads for Buildings and Other Structures. American Society of Civil Engineers Standard: Reston, VA, USA, 2003.
  63. Hasançebi, O.; Çarbaş, S.; Doǧan, E.; Erdal, F.; Saka, M.P. Comparison of Non-Deterministic Search Techniques in the Optimum Design of Real Size Steel Frames. Comput. Struct. 2010, 88, 1033–1048. [Google Scholar] [CrossRef]
  64. Gholizadeh, S.; Poorhoseini, H. Optimum Design of Steel Frame Structures by a Modified Dolphin Echolocation Algorithm. Struct. Eng. Mech. 2015, 55, 535–554. [Google Scholar] [CrossRef]
  65. Gholizadeh, S.; Milany, A. An Improved Fireworks Algorithm for Discrete Sizing Optimization of Steel Skeletal Structures. Eng. Optim. 2018, 50, 1829–1849. [Google Scholar] [CrossRef]
Figure 1. Beam-column connection.
Figure 1. Beam-column connection.
Applsci 15 10594 g001
Figure 2. Flowchart of the proposed HSMJA.
Figure 2. Flowchart of the proposed HSMJA.
Applsci 15 10594 g002
Figure 3. Schematic of the proposed HSMJA-ODC algorithm process flow.
Figure 3. Schematic of the proposed HSMJA-ODC algorithm process flow.
Applsci 15 10594 g003
Figure 4. Schematic of the 135-member braced steel frame: (a) 3D view; (b) Plant view (XY plane); (c) Column group numbering referred to the horizontal plane.
Figure 4. Schematic of the 135-member braced steel frame: (a) 3D view; (b) Plant view (XY plane); (c) Column group numbering referred to the horizontal plane.
Applsci 15 10594 g004
Figure 5. Strength ratio of the members of the 135-member braced space frame evaluated for the optimized designs of (a) JA; (b) SMA; (c) HSMJA-ODC.
Figure 5. Strength ratio of the members of the 135-member braced space frame evaluated for the optimized designs of (a) JA; (b) SMA; (c) HSMJA-ODC.
Applsci 15 10594 g005
Figure 6. Inter-story drift ratios evaluated for the optimized designs of the 135-member braced space frame.
Figure 6. Inter-story drift ratios evaluated for the optimized designs of the 135-member braced space frame.
Applsci 15 10594 g006
Figure 7. Comparison of convergence curves obtained by different algorithms [34] in the 135-member braced space frame.
Figure 7. Comparison of convergence curves obtained by different algorithms [34] in the 135-member braced space frame.
Applsci 15 10594 g007
Figure 8. The 224-member braced planar frame.
Figure 8. The 224-member braced planar frame.
Applsci 15 10594 g008
Figure 9. Strength ratio of the members of 224-member braced planar frame evaluated for the optimized designs of (a) JA; (b) SMA; (c) HSMJA-ODC.
Figure 9. Strength ratio of the members of 224-member braced planar frame evaluated for the optimized designs of (a) JA; (b) SMA; (c) HSMJA-ODC.
Applsci 15 10594 g009
Figure 10. Inter-story drift ratios evaluated for the optimized designs of 224-member braced planar frame.
Figure 10. Inter-story drift ratios evaluated for the optimized designs of 224-member braced planar frame.
Applsci 15 10594 g010
Figure 11. Comparison of convergence curves obtained by different algorithms [63] in the 224-member braced planar frame.
Figure 11. Comparison of convergence curves obtained by different algorithms [63] in the 224-member braced planar frame.
Applsci 15 10594 g011
Figure 12. Schematic of the 1026-member braced steel frame: (a) 3D view; (b) XZ view of inner sections; (c) XZ view of outer sections and brace groups numbering; (d) YZ view; (e) Column and beam groups numbering referred to the horizontal plane [43].
Figure 12. Schematic of the 1026-member braced steel frame: (a) 3D view; (b) XZ view of inner sections; (c) XZ view of outer sections and brace groups numbering; (d) YZ view; (e) Column and beam groups numbering referred to the horizontal plane [43].
Applsci 15 10594 g012
Figure 13. Strength ratio of the members of the 1026-member braced space frame evaluated for the optimized designs of (a) JA, (b) SMA, and (c) HSMJA-ODC.
Figure 13. Strength ratio of the members of the 1026-member braced space frame evaluated for the optimized designs of (a) JA, (b) SMA, and (c) HSMJA-ODC.
Applsci 15 10594 g013
Figure 14. Inter-story drift ratios evaluated for the optimized designs of the 1026-member braced space frame.
Figure 14. Inter-story drift ratios evaluated for the optimized designs of the 1026-member braced space frame.
Applsci 15 10594 g014
Figure 15. Comparison of best-run convergence curves obtained by different algorithms [33] in the 1026-member braced frame.
Figure 15. Comparison of best-run convergence curves obtained by different algorithms [33] in the 1026-member braced frame.
Applsci 15 10594 g015
Table 1. Results of sensitivity analysis on population size carried out for the 135-member space frame.
Table 1. Results of sensitivity analysis on population size carried out for the 135-member space frame.
JASMAHSMJA-ODC
Population SizeStructural Weight (ton)Number of Structural AnalysesStructural Weight (ton)Population SizeStructural Weight (ton)Number of Structural Analyses
1043.4423,90241.141043.4423,902
2041.6722,76141.62041.6722,761
3039.9426,58538.273039.9426,585
4039.6924,76137.024039.6924,761
5040.425,48739.785040.425,487
Table 2. Comparison of optimization results obtained by different algorithms in the 135-member braced space frame.
Table 2. Comparison of optimization results obtained by different algorithms in the 135-member braced space frame.
GroupMBB-BC
[34]
MCC-MB
[34]
EBB-BC
[34]
MCC-EB
[34]
JASMAHSMJA-ODC
C1W24 × 62W16 × 40W16 × 40W16 × 36W21 × 68W12 × 35W16 × 40
C2W24 × 68W21 × 62W18 × 60W24 × 68W21 × 62W24 × 68W18 × 60
C3W18 × 50W36 × 150W27 × 84W24 × 68W18 × 65W24 × 84W24 × 68
C4W21 × 68W21 × 62W24 × 68W30 × 90W21 × 73W24 × 68W30 × 90
B1W21 × 44W14 × 26W21 × 44W16 × 26W16 × 45W21 × 44W18 × 35
B2W18 × 35W24 × 55W18 × 35W24 × 55W24 × 55W21 × 44W24 × 55
B3W16 × 26W12 × 16W16 × 26W12 × 16W12 × 19W12 × 16W12 × 16
BR1W16 × 36W16 × 36W14 × 30W8 × 24W10 × 33W8 × 28W8 × 24
BR2W16 × 26W10 × 22W16 × 26W14 × 22W5 × 19W6 × 15W6 × 15
BR3W16 × 26W21 × 44W4 × 13W4 × 13W6 × 15W6 × 15W4 × 13
Best weight (ton)39.5239.9837.3636.7639.6937.0236.97 *
NSA25,00025,00025,00025,00024,76122,27722,064
Mean weight (ton)46.0741.4139.1537.3343.1840.1939.90
Worst weight (ton)56.6954.9141.6638.4244.1142.5141.67
SD4.443.761.390.441.322.051.71
* HSMJA-ODC found an intermediate design weighing 37.36 lb (the optimum weight of EBB-BC) after only 20,947 structural analyses.
Table 3. Comparison of optimization results obtained by different algorithms in the 224-member braced space frame design example.
Table 3. Comparison of optimization results obtained by different algorithms in the 224-member braced space frame design example.
SA [63]ESs [63]MDE
[64]
FWA
[65]
IFWA
[65]
JASMAHSMJA-ODC
1W14 × 109W14 × 109W12 × 120W30 × 173W36 × 160W14 × 145W24 × 131W14 × 120
2W40 × 277W40 × 277W36 × 282W36 × 282W12 × 252W14 × 257W40 × 268W14 × 283
3W8 × 40W10 × 39W14 × 38W24 × 55W8 × 15W10 × 33W12 × 26W8 × 24
4W16 × 40W16 × 40W18 × 40W24 × 55W24 × 55W18 × 40W18 × 35W16 × 36
5W14 × 99W30 × 108W24 × 104W30 × 124W24 × 117W18 × 119W14 × 109W24 × 104
6W12 × 190W12 × 210W36 × 256W14 × 233W30 × 191W30 × 191W12 × 190W36 × 194
7W10 × 39W8 × 35W6 × 20W8 × 15W8 × 13W8 × 24W12 × 26W12 × 26
8W16 × 45W14 × 43W24 × 55W21 × 48W21 × 48W16 × 40W21 × 44W21 × 44
9W14 × 90W27 × 94W30 × 99W33 × 118W30 × 99W10 × 100W27 × 102W10 × 100
10W14 × 145W14 × 145W30 × 173W30 × 173W30 × 148W36 × 150W27 × 178W33 × 152
11W8 × 31W8 × 35W6 × 20W6 × 20W8 × 13W6 × 20W5X19W8 × 24
12W16 × 45W14 × 43W21 × 48W12 × 58W21 × 48W21 × 44W21 × 44W18 × 40
13W30 × 90W30 × 90W30 × 108W27 × 102W21 × 93W24 × 104W12 × 96W12 × 106
14W27 × 114W30 × 116W36 × 135W14 × 145W21 × 122W27 × 129W12 × 120W12 × 106
15W8 × 40W8 × 40W8 × 24W12 × 14W6 × 9W8 × 24W6 × 25W6 × 25
16W18 × 50W18 × 50W21 × 48W24 × 62W21 × 48W16 × 40W14 × 38W21 × 44
17W10 × 68W21 × 73W21 × 73W14 × 90W14 × 99W14 × 82W24 × 76W12 × 72
18W24 × 104W24 × 104W21 × 111W36 × 135W24 × 104W30 × 124W14 × 109W18 × 106
19W8 × 31W8 × 31W6 × 20W10 × 15W6 × 9W5 × 19W5 × 19W6 × 15
20W16 × 45W14 × 43W21 × 44W24 × 55W21 × 48W18 × 46W21 × 44W21 × 44
21W14 × 53W24 × 76W21 × 55W12 × 72W24 × 62W10 × 68W10 × 100W16 × 57
22W12 × 72W8 × 31W12 × 72W24 × 104W21 × 73W12 × 72W14 × 74W18 × 76
23W8 × 31W8 × 31W10 × 22W10 × 12W16 × 31W8 × 21W6 × 15W5 × 16
24W16 × 40W16 × 40W16 × 45W12 × 58W21 × 44W14 × 38W18 × 35W18 × 40
25W16 × 40W16 × 40W12 × 45W24 × 76W21 × 50W16 × 57W14 × 48W18 × 35
26W10 × 54W10 × 49W21 × 55W30 × 90W10 × 49W10 × 54W14 × 120W18 × 50
27W8 × 31W8 × 31W6 × 15W10 × 12W6 × 9W6 × 20W4 × 13W5 × 16
28W16 × 40W16 × 40W18 × 46W24 × 55W21 × 44W18 × 35W18 × 35W18 × 35
29W8 × 31W8 × 31W16 × 36W12 × 53W16 × 50W8 × 40W16 × 36W16 × 40
30W8 × 35W8 × 35W21 × 62W12 × 45W14 × 30W10 × 100W10 × 45W14 × 43
31W8 × 31W8 × 31W6 × 15W6 × 15W8 × 15W6 × 20W5 × 16W6 × 15
32W14 × 43W14 × 43W21 × 44W18 × 50W21 × 44W16 × 31W18 × 35W18 × 35
Best weight
(ton)
112.15112.68110.4123.27103.31107.57105.65101.64 *
NSA50,00050,00030,00030,00030,00029,42728,97927,932
Mean weight
(ton)
NANANA149.52118.59113.26111.69108.86
Worst weight
(ton)
NANANANANA121.60119.51117.39
SD (ton)NANANA74.4550.356.175.474.81
* HSMJA-ODC found an intermediate design weighing 103.31 lb (the optimum weight of IFWA) after only 16,482 structural analyses.
Table 4. Comparison of optimization results obtained by different algorithms in the 1026-member braced space frame design example.
Table 4. Comparison of optimization results obtained by different algorithms in the 1026-member braced space frame design example.
StoriesGroupUEBB-BC
[27]
MCC-EB
[34]
QDSO
[33]
ACSS
[36]
Hybrid
VPS-MBLS III [35]
JASMAHSMJA-ODC
1C1W33 × 201W44 × 335W36 × 359W40 × 431W36 × 245W44 × 262W44 × 262W36 × 439
C2W24 × 146W40 × 167W36 × 182W44 × 230W24 × 117W14 × 99W40 × 149W33 × 130
C3W24 × 104W36 × 150W33 × 221W40 × 211W24 × 176W21 × 101W44 × 262W30 × 211
C4W40 × 174W40 × 183W36 × 182W27 × 194W40 × 174W33 × 152W40 × 211W18 × 119
C5W40 × 321W40 × 199W33 × 221W36 × 230W21 × 132W36 × 150W27 × 178W40 × 235
IBW27 × 84W14 × 26W14 × 26W21 × 44W8 × 18W24 × 55W12 × 22W18 × 40
OBW27 × 84W16 × 26W18 × 46W8 × 24W33 × 152W18 × 46W14 × 22W10 × 45
BRW18 × 76W16 × 67W10 × 54W8 × 24W8 × 31W12 × 65W12 × 53W18 × 76
2–4C1W36 × 328W40 × 235W33 × 241W12 × 230W36 × 245W40 × 278W40 × 249W33 × 291
C2W36 × 245W40 × 199W24 × 162W30 × 235W36 × 160W33 × 130W27 × 146W30 × 173
C3W36 × 135W30 × 99W30 × 173W33 × 241W30 × 124W14 × 99W27 × 114W36 × 182
C4W33 × 118W33 × 118W33 × 130W30 × 116W21 × 111W30 × 173W40 × 149W30 × 99
C5W44 × 262W18 × 130W44 × 230W21 × 132W18 × 130W14 × 176W27 × 146W30 × 173
IBW16 × 26W24 × 68W21 × 83W14 × 22W24 × 68W30 × 90W27 × 84W16 × 31
OBW36 × 135W18 × 40W18 × 50W33 × 118W24 × 62W14 × 22W16 × 31W33 × 118
BRW21 × 62W12 × 53W12 × 53W10 × 49W10 × 77W12 × 45W8 × 48W10 × 54
5–7C1W27 × 258W12 × 136W14 × 159W33 × 263W40 × 167W36 × 160W36 × 194W33 × 118
C2W18 × 106W30 × 90W33 × 201W18 × 143W14 × 145W18 × 76W14 × 99W14 × 99
C3W33 × 130W18 × 76W40 × 149W27 × 94W30 × 116W36 × 160W40 × 174W36 × 170
C4W27 × 94W30 × 173W14 × 74W10 × 77W16 × 77W27 × 161W12 × 72W30 × 90
C5W24 × 192W40 × 174W21 × 93W24 × 103W16 × 100W14 × 99W40 × 149W24 × 131
IBW21 × 44W24 × 55W16 × 31W21 × 44W18 × 40W18 × 40W16 × 31W21 × 44
OBW21 × 73W14 × 26W33 × 118W33 × 130W33 × 130W33 × 118W40 × 149W30 × 90
BRW30 × 90W16 × 67W10 × 45W12 × 53W18 × 60W18 × 71W12 × 58W12 × 58
8–10C1W18 × 86W8 × 35W18 × 97W18 × 86W27 × 102W24 × 68W12 × 30W30 × 173
C2W21 × 50W33 × 221W12 × 53W14 × 74W14 × 109W14 × 132W14 × 109W14 × 132
C3W36 × 135W24 × 68W36 × 160W18 × 76W24 × 94W33 × 118W30 × 90W27 × 84
C4W33 × 201W12 × 65W8 × 35W21 × 93W33 × 141W14 × 90W24 × 68W14 × 109
C5W30 × 108W30 × 90W14 × 132W12 × 170W16 × 45W12 × 87W12 × 79W10 × 45
IBW21 × 57W18 × 35W16 × 31W14 × 30W21 × 50W18 × 35W21 × 50W16 × 26
OBW16 × 26W27 × 84W24 × 62W21 × 62W12 × 30W24 × 55W21 × 44W21 × 44
BRW18 × 76W18 × 55W14 × 68W16 × 77W12 × 65W14 × 38W16 × 57W14 × 34
Best weight (ton)584.93510.71530.33540.38534.11528.718520.74508.43 a
Structural analyses25,00050,00016,00021,00011,00039,94634,41337,278
Mean weight (ton)N/A523.31N/A581.746543.65546.75542.68533.51
Worst weight (ton)N/A537.49N/AN/A556.05574.53590.52562.75
SD (ton)N/A7.16N/A21.756.5718.0125.6920.46
a HSMJA-ODC found a feasible intermediate design weighing only 510.71 ton (the optimum weight of MCC-EB) after only 34,785 structural analyses.
Disclaimer/Publisher’s Note: The statements, opinions and data contained in all publications are solely those of the individual author(s) and contributor(s) and not of MDPI and/or the editor(s). MDPI and/or the editor(s) disclaim responsibility for any injury to people or property resulting from any ideas, methods, instructions or products referred to in the content.

Share and Cite

MDPI and ACS Style

Ugur, I.B.; Lamberti, L.; Degertekin, S.O. Optimum Design of Steel Space Frames Using a Hybrid Slime Mould–Jaya Algorithm with Online Distributed Computing. Appl. Sci. 2025, 15, 10594. https://doi.org/10.3390/app151910594

AMA Style

Ugur IB, Lamberti L, Degertekin SO. Optimum Design of Steel Space Frames Using a Hybrid Slime Mould–Jaya Algorithm with Online Distributed Computing. Applied Sciences. 2025; 15(19):10594. https://doi.org/10.3390/app151910594

Chicago/Turabian Style

Ugur, Ibrahim Behram, Luciano Lamberti, and Sadik Ozgur Degertekin. 2025. "Optimum Design of Steel Space Frames Using a Hybrid Slime Mould–Jaya Algorithm with Online Distributed Computing" Applied Sciences 15, no. 19: 10594. https://doi.org/10.3390/app151910594

APA Style

Ugur, I. B., Lamberti, L., & Degertekin, S. O. (2025). Optimum Design of Steel Space Frames Using a Hybrid Slime Mould–Jaya Algorithm with Online Distributed Computing. Applied Sciences, 15(19), 10594. https://doi.org/10.3390/app151910594

Note that from the first issue of 2016, this journal uses article numbers instead of page numbers. See further details here.

Article Metrics

Back to TopTop