Sign in to use this feature.

Years

Between: -

Subjects

remove_circle_outline
remove_circle_outline
remove_circle_outline
remove_circle_outline
remove_circle_outline
remove_circle_outline
remove_circle_outline
remove_circle_outline
remove_circle_outline

Journals

remove_circle_outline
remove_circle_outline
remove_circle_outline
remove_circle_outline
remove_circle_outline
remove_circle_outline
remove_circle_outline
remove_circle_outline
remove_circle_outline
remove_circle_outline
remove_circle_outline
remove_circle_outline
remove_circle_outline
remove_circle_outline

Article Types

Countries / Regions

remove_circle_outline
remove_circle_outline
remove_circle_outline
remove_circle_outline

Search Results (1,808)

Search Parameters:
Keywords = start-ups

Order results
Result details
Results per page
Select all
Export citation of selected articles as:
23 pages, 3762 KB  
Article
Adaptive Compensation Algorithm for Slow Response of TBM Hydraulic Cylinders Using a Parallel Auxiliary Pump
by Shaochen Yang, Dong Han, Lijie Jiang, Lianhui Jia, Zhe Zheng, Xianzhong Tan, Huayong Yang and Dongming Hu
Actuators 2026, 15(1), 63; https://doi.org/10.3390/act15010063 (registering DOI) - 17 Jan 2026
Abstract
Hydraulic thrust cylinders in hard-rock tunnel boring machines (TBMs) often exhibit slow response and sluggish acceleration during start-up, which degrades early-stage tracking performance and limits overall operational accuracy. Most existing studies primarily enhance start-up behavior through advanced control algorithms, yet the achievable improvement [...] Read more.
Hydraulic thrust cylinders in hard-rock tunnel boring machines (TBMs) often exhibit slow response and sluggish acceleration during start-up, which degrades early-stage tracking performance and limits overall operational accuracy. Most existing studies primarily enhance start-up behavior through advanced control algorithms, yet the achievable improvement is ultimately constrained by the system’s flow–pressure capacity. Meanwhile, reported system-level optimization approaches are either difficult to implement under practical TBM operating conditions or fail to consistently deliver high-accuracy tracking. To address these limitations, this paper proposes a “dual-pump–single-cylinder” control framework for the TBM thrust system, where a large-displacement pump serves as the main supply and a parallel small-displacement pump provides auxiliary flow compensation to mitigate the start-up flow deficit. Building on this architecture, an adaptive compensation algorithm is developed for the auxiliary pump, with its output updated online according to the system’s dynamic states, including displacement error and velocity-related error components. Comparative simulations and test-bench experiments show that, compared with a single-pump scheme, the proposed method notably accelerates cylinder start-up while effectively suppressing overshoot and oscillations, thereby improving both transient smoothness and tracking accuracy. This study provides a feasible and engineering-oriented solution for achieving “rapid and smooth start-up” of TBM hydraulic cylinders. Full article
(This article belongs to the Section Control Systems)
22 pages, 4205 KB  
Article
A Two-Phase Switching Adaptive Sliding Mode Control Achieving Smooth Start-Up and Precise Tracking for TBM Hydraulic Cylinders
by Shaochen Yang, Dong Han, Lijie Jiang, Lianhui Jia, Zhe Zheng, Xianzhong Tan, Huayong Yang and Dongming Hu
Actuators 2026, 15(1), 57; https://doi.org/10.3390/act15010057 (registering DOI) - 16 Jan 2026
Abstract
Tunnel boring machine (TBM) hydraulic cylinders operate under pronounced start–stop shocks and load uncertainties, making it difficult to simultaneously achieve smooth start-up and high-precision tracking. This paper proposes a two-phase switching adaptive sliding mode control (ASMC) strategy for TBM hydraulic actuation. Phase I [...] Read more.
Tunnel boring machine (TBM) hydraulic cylinders operate under pronounced start–stop shocks and load uncertainties, making it difficult to simultaneously achieve smooth start-up and high-precision tracking. This paper proposes a two-phase switching adaptive sliding mode control (ASMC) strategy for TBM hydraulic actuation. Phase I targets a soft start by introducing smooth gating and a ramped start-up mechanism into the sliding surface and equivalent control, thereby suppressing pressure spikes and displacement overshoot induced by oil compressibility and load transients. Phase II targets precise tracking, combining adaptive laws with a forgetting factor design to maintain robustness while reducing chattering and steady-state error. We construct a state-space model that incorporates oil compressibility, internal/external leakage, and pump/valve dynamics, and provide a Lyapunov-based stability analysis proving bounded stability and error convergence under external disturbances. Comparative simulations under representative TBM conditions show that, relative to conventional PID Controller and single ASMC Controller, the proposed method markedly reduces start-up pressure/velocity peaks, overshoot, and settling time, while preserving tracking accuracy and robustness over wide load variations. The results indicate that the strategy can achieve the unity of smooth start and high-precision trajectory of TBM hydraulic cylinder without additional sensing configuration, offering a practical path for high-performance control of TBM hydraulic actuators in complex operating environments. Full article
(This article belongs to the Section Control Systems)
Show Figures

Figure 1

27 pages, 2907 KB  
Article
Modeling CO2 Emissions of a Gasoline-Powered Passenger Vehicle Using Multiple Regression
by Magdalena Rykała, Anna Borucka, Małgorzata Grzelak, Jerzy Merkisz and Łukasz Rykała
Appl. Sci. 2026, 16(2), 934; https://doi.org/10.3390/app16020934 - 16 Jan 2026
Abstract
The article presents issues related to fossil fuel energy consumption and CO2 emissions from motor vehicles. It identifies the main areas of research in this field in the context of motor vehicles, namely driver behavior, fuel consumption, and OBD systems. The research [...] Read more.
The article presents issues related to fossil fuel energy consumption and CO2 emissions from motor vehicles. It identifies the main areas of research in this field in the context of motor vehicles, namely driver behavior, fuel consumption, and OBD systems. The research sample consisted of experimental data containing records of a series of test drives conducted with a passenger vehicle equipped with a gasoline-powered internal combustion engine, collected via an OBD diagnostic interface. Three subsets related to engine operation and energy demand patterns were distinguished for the study: during vehicle start-up and low-speed driving (vehicle start-up mode), during urban driving, and during extra-urban driving. Multiple regression models were constructed for the analyzed subsets to predict CO2 emissions based on engine energy output parameters (power, load) and vehicle kinematic parameters. The developed models were subjected to detailed evaluation and mutual comparison, taking into account their predictive performance and the interpretability of the results. The analysis made it possible to identify the variables with the most substantial impact on CO2 emissions and fuel energy consumption. The models allow individual drivers to monitor and optimize vehicle energy efficiency in real-time. The extra-urban driving model achieved the highest predictive accuracy, with a mean absolute error (MAE) of 19.62 g/km, which makes it suitable for real-time emission monitoring during highway driving. Full article
Show Figures

Figure 1

31 pages, 1726 KB  
Article
Entrepreneurship and Conway’s Game of Life: A Theoretical Approach from a Systemic Perspective
by Félix Oscar Socorro Márquez, Giovanni Efrain Reyes Ortiz and Harold Torrez Meruvia
Adm. Sci. 2026, 16(1), 45; https://doi.org/10.3390/admsci16010045 - 16 Jan 2026
Abstract
This study establishes a comprehensive structural isomorphism between Conway’s Game of Life and the entrepreneurial process, analysing the latter as a complex adaptive system governed by non-linear dynamics rather than linear predictability. Through a rigorous qualitative approach based on a systematic literature review [...] Read more.
This study establishes a comprehensive structural isomorphism between Conway’s Game of Life and the entrepreneurial process, analysing the latter as a complex adaptive system governed by non-linear dynamics rather than linear predictability. Through a rigorous qualitative approach based on a systematic literature review and abductive inference, the research identifies and correlates four fundamental dimensions: uncertainty, adaptability, growth, and sustainability. Transcending traditional metaphorical comparisons, this paper introduces a novel mathematical model that modifies Conway’s deterministic logic by incorporating an «Agency» variable (A). This critical addition quantifies how an entrepreneur’s internal capabilities can counterbalance environmental pressures (neighbourhood density) to determine survival thresholds, effectively transforming the simulation into a «Game of Life with Agency» where participants actively influence their viability potential (Ψ). The analysis explicitly correlates specific algorithmic configurations with real-world business phenomena: high-entropy initial states («The Soup») mirror early-stage market uncertainty where outcomes are probabilistic; «gliders» represent the necessity of strategic pivoting and continuous displacement for survival; and «oscillators» symbolise dynamic sustainability through rhythmic equilibrium rather than static permanence. Furthermore, the study validates the «Gosper Glider Gun» pattern as a model for scalable, generative growth. By bridging abstract systems theory with managerial practice, the research positions these simulations as «mental laboratories» for decision-making. The findings theoretically validate iterative methodologies like the Lean Startup and conclude that successful entrepreneurship operates on the «Edge of Chaos», providing a rigorous framework for navigating high stochastic uncertainty. Full article
(This article belongs to the Section International Entrepreneurship)
Show Figures

Figure 1

32 pages, 6121 KB  
Article
Trajectory-Control-Based Analysis of Winch Traction Dynamics in Ship-Borne Aircraft Operations
by Guofang Nan, Bodong Zhang, Yao Li and Sirui Yang
J. Mar. Sci. Eng. 2026, 14(2), 170; https://doi.org/10.3390/jmse14020170 - 13 Jan 2026
Viewed by 80
Abstract
Aiming to address the problems of the violent fluctuation of winch traction rope and tire forces and the high safety risk caused by coupling ship motions (rolling, pitching, and heaving), wind loads, and deck space limitations in carrier-based aircraft, this paper focuses on [...] Read more.
Aiming to address the problems of the violent fluctuation of winch traction rope and tire forces and the high safety risk caused by coupling ship motions (rolling, pitching, and heaving), wind loads, and deck space limitations in carrier-based aircraft, this paper focuses on a multi-winch traction system on a small deck. A fully coupled dynamic model of an aircraft landing gear–tire–rope–winch system is constructed, ADAMS2020 and MATLAB/Simulink (MATLAB R2021b) co-simulations are used to develop the three-winch and five-winch traction system models, and a Fiala tire model and a telescopic landing gear model are adopted to build a precise mechanical model of the aircraft. The PID control strategy is proposed, based on the Bessel curve, to control the driving trajectory of the aircraft, and the quantitative influence of ship motion, winch number, and preset trajectory on traction dynamic characteristics is systematically studied. Compared to without trajectory control, the peak force of the winch rope before the start-up phase of the three-winch system is reduced by 54.9%, and the five-winch system is reduced by 57.6%. The fluctuation amplitude of the lateral force of the rear wheel is greater than that of the front wheel, up to a maximum of 215% of the front wheel. The correlation coefficient between the theoretical model and the simulation results is 0.91~0.97, and the error is less than 12%. The PID control strategy based on the Bessel trajectory can significantly improve the steadiness and security of the carrier-based aircraft winch traction system on a small deck. The study delivers the requisite theory and engineering means for the optimized design of carrier-based aircraft traction systems. Full article
(This article belongs to the Section Ocean Engineering)
Show Figures

Figure 1

16 pages, 599 KB  
Article
Examining Relational Capital, Structure Embeddedness, and Open Innovation in Indonesian Business Incubators and Startups
by Adhi Bawono, Idris Gautama So, Asnan Furinto and Sri Bramantoro Abdinagoro
Adm. Sci. 2026, 16(1), 35; https://doi.org/10.3390/admsci16010035 - 12 Jan 2026
Viewed by 153
Abstract
Despite the growing role of business incubators in fostering digital startups in emerging economies, the mechanism through which business incubator characteristics, specifically relational capital and structural embeddedness, influence startup innovation performance remains underexplored, particularly in the context of open innovation practices. This study [...] Read more.
Despite the growing role of business incubators in fostering digital startups in emerging economies, the mechanism through which business incubator characteristics, specifically relational capital and structural embeddedness, influence startup innovation performance remains underexplored, particularly in the context of open innovation practices. This study examines how relational capital and structural embeddedness of business incubators affect the innovation performance of digital startups in Indonesia, with open innovation as a moderating variable. Using a cross-sectional survey design, data were collected from 201 startup owners or managers in Jakarta, West Java, and Banten. Partial Least Squares Structural equation modelling (PLS-SEM) was employed to test the hypothesized relationship. The results indicate that relational capital significantly enhances both innovation performance and structural embeddedness. However, structural embeddedness does not directly affect innovation performance nor mediate the link between relational capital and innovation. Notably, open innovation significantly moderates the relationship between structural embeddedness and innovation performance. This study contributes by integrating relational capital, structural embeddedness, and open innovation into a coherent framework within the underexplored context of Indonesian digital startups. The findings reveal that while relational capital is crucial, structural embeddedness alone is insufficient without active open innovation practices, offering nuanced insights for incubator management in emerging economies. Full article
Show Figures

Figure 1

18 pages, 1103 KB  
Article
Urban–Rural Environmental Regulation Convergence and Enterprise Export: Micro-Evidence from Chinese Timber Processing Industry
by Kangze Zheng, Yufen Zhong, Yu Huang and Weiming Lin
Forests 2026, 17(1), 95; https://doi.org/10.3390/f17010095 - 10 Jan 2026
Viewed by 136
Abstract
Environmental regulations serve as a critical determinant of industrial competitiveness in the global market. Recent policy shifts have driven a gradual convergence of rural environmental standards with urban norms, fostering a dynamic landscape of “top-down competition” between urban and rural regulatory frameworks. While [...] Read more.
Environmental regulations serve as a critical determinant of industrial competitiveness in the global market. Recent policy shifts have driven a gradual convergence of rural environmental standards with urban norms, fostering a dynamic landscape of “top-down competition” between urban and rural regulatory frameworks. While the economic consequences of regional regulatory disparities are well-documented, the specific impacts of this regulatory convergence remain insufficiently explored. To address this gap, this study constructs a novel index to measure the convergence of environmental regulations between urban districts and rural counties at the prefecture level. Utilizing an unbalanced panel dataset of 5600 county-level timber processing enterprises, the Heckman two-stage model is employed for empirical analysis. The results demonstrate that the convergence of urban and rural environmental regulations significantly enhances both the export probability and export intensity of county-level firms, with these effects exhibiting persistence and cumulative growth over time. These findings remain robust across a series of validation tests, including instrumental variable estimation, double machine learning, and alternative model specifications. Mechanism analysis reveals that regulatory convergence promotes exports primarily by improving access to green credit and enhancing peer quality within the industry. Furthermore, heterogeneity tests indicate that the positive effects are most pronounced for start-ups and firms in the decline stage, as well as for enterprises located in eastern China, those outside the Yangtze River Economic Belt, and those subject to minimal government intervention. This study provides critical micro-level evidence that helps enterprises navigate the evolving policy landscape and supports the formulation of strategies to boost export trade amidst the integration of environmental regulations. Full article
(This article belongs to the Special Issue Toward the Future of Forestry: Education, Technology, and Governance)
Show Figures

Figure 1

16 pages, 1597 KB  
Article
Thermal and Fat Organic Loading Effects on Anaerobic Digestion of Dairy Effluents
by Juana Fernández-Rodríguez, Montserrat Pérez and Diana Francisco
Biomass 2026, 6(1), 8; https://doi.org/10.3390/biomass6010008 - 9 Jan 2026
Viewed by 122
Abstract
The untreated discharge of dairy industry wastewater, characterized by high organic and nutrient loads, poses a severe eutrophication threat, leading to oxygen depletion and the disruption of aquatic ecosystems, which necessitates advanced treatment strategies. Anaerobic digestion (AD) represents an effective and sustainable alternative, [...] Read more.
The untreated discharge of dairy industry wastewater, characterized by high organic and nutrient loads, poses a severe eutrophication threat, leading to oxygen depletion and the disruption of aquatic ecosystems, which necessitates advanced treatment strategies. Anaerobic digestion (AD) represents an effective and sustainable alternative, converting organic matter into biogas while minimizing sludge production and contributing to Circular Economy strategies. This study investigated the effects of fat concentration and operational temperature on the anaerobic digestion of dairy effluents. Three types of effluents, skimmed, semi-skimmed, and whole substrates, were evaluated under mesophilic 35 °C and thermophilic 55 °C conditions to degrade substrates with different fat content. Low-fat effluents exhibited higher COD removal, shorter lag phases, and stable activity under mesophilic conditions, while high-fat substrates delayed start-up due to accumulation of fatty acids and brief methanogen inhibition. Thermophilic digestion accelerated hydrolysis and methane production but demonstrated increased sensitivity to lipid-induced inhibition. Kinetic modeling confirmed that the modified Gompertz model accurately described mesophilic digestion with rapid microbial adaptation, while the Cone model better captured thermophilic, hydrolysis-limited kinetics. The thermophilic operation significantly enhanced methane productivity, yielding 105–191 mL CH4 g−1VS compared to 54–70 mL CH4 g−1VS under mesophilic conditions by increasing apparent hydrolysis rates and reducing lag phases. However, the mesophilic process demonstrated superior operational stability and robustness during start-up with fat-rich effluents, which otherwise suffered delayed methane formation due to lipid hydrolysis and volatile fatty acid (VFA) inhibition. Overall, the synergistic interaction between temperature and fat concentration revealed a trade-off between methane productivity and process stability, with thermophilic digestion increasing methane yields up to 191 mL CH4 g−1 VS but reducing COD removal and robustness during start-up, whereas mesophilic operation ensured more stable performance despite lower methane yields. Full article
Show Figures

Figure 1

16 pages, 946 KB  
Review
Crowdfunding in Transport Innovation and Sustainability: A Literature Review and Future Directions
by Marta Mańkowska, Dominika Kordela and Monika Pettersen-Sobczyk
Sustainability 2026, 18(2), 576; https://doi.org/10.3390/su18020576 - 6 Jan 2026
Viewed by 247
Abstract
Sustainable transport innovation often faces funding gaps, as traditional public and private sources rarely support early-stage or high-risk initiatives. Crowdfunding, enabled by digital transformation, is emerging as a complementary financing mechanism for this sector. This study presents a literature review combined with bibliometric [...] Read more.
Sustainable transport innovation often faces funding gaps, as traditional public and private sources rarely support early-stage or high-risk initiatives. Crowdfunding, enabled by digital transformation, is emerging as a complementary financing mechanism for this sector. This study presents a literature review combined with bibliometric mapping to examine the evolving research landscape on crowdfunding in transport. Three research questions guide the analysis: RQ1—What are the dominant research areas at the intersection of crowdfunding and transport? RQ2—What types of transport projects are financed via crowdfunding? RQ3—What research gaps and future directions emerge for transport innovation financing? Findings reveal three core research areas: (1) Sustainability and finance, (2) Fintech and blockchain, and (3) Management and consumer behavior. We propose a typology of crowdfunded transport projects comprising five categories: (1) Large-scale transport infrastructure, (2) Sustainable local mobility, (3) Innovative start-ups, (4) New business models, and (5) Advanced systems and technologies. This demonstrates crowdfunding’s versatility beyond traditional infrastructure, supporting high-risk innovations critical for decarbonization and technological transformation. The study highlights domain-specific challenges—such as integrating PPP models with digital finance and ensuring investor protection—and emphasizes crowdfunding’s role as an enabler of low-carbon transition aligned with global climate strategies (EU Green Deal, SDGs). Despite its potential, investor safety remains a major concern. Policy implications include sandbox regulation, standardized risk assessment, and operationalizing PPP–crowdfunding hybrids to unlock large-scale and innovative transport projects. Full article
(This article belongs to the Special Issue Transportation and Infrastructure for Sustainability)
Show Figures

Figure 1

21 pages, 4143 KB  
Article
Repetitive Fractional-Order Active Disturbance Rejection Control for Permanent Magnet Synchronous Motor
by Yi Zhao, Liang Guo, Jisong Zhang, Yu Zhou and Wenqi Lu
Machines 2026, 14(1), 70; https://doi.org/10.3390/machines14010070 - 6 Jan 2026
Viewed by 132
Abstract
In order to reduce the impact of various disturbances on the permanent magnet synchronous motor (PMSM) system especially during low-speed (0–300 rpm), this paper proposes a novel repetitive fractional-order active disturbance rejection control (RFO-ADRC) method. It combines repetitive control and fractional-order active disturbance [...] Read more.
In order to reduce the impact of various disturbances on the permanent magnet synchronous motor (PMSM) system especially during low-speed (0–300 rpm), this paper proposes a novel repetitive fractional-order active disturbance rejection control (RFO-ADRC) method. It combines repetitive control and fractional-order active disturbance rejection control (FO-ADRC) innovatively in an cascaded structure. Repetitive compensation is employed to handle the periodic disturbances arising from the structural characteristics of PMSM. FO-ADRC is employed to compensate for the residual aggregated disturbances. It novely replaces the nonlinear error feedback control (NLSEF) link in active disturbance rejection control (ADRC) with fractional-order control, and then incoportes an improved smooth function into the extended state observer (ESO), effectively reducing parameter adjustment complexity and mitigating inherent chattering. Finally, the proposed RFO-ADRC is validated on a 1.5 kW PMSM experimental platform and compared with PI, ADRC, and FO-ADRC. Experimental results show that RFO-ADRC achieves a start-up time of 0.36 s fastest, zero overshoot, a steady-state speed error within ±2.27 r/min lowest, a total harmonic distortion (THD) of 6.47% lowest, and a recovery time of 0.22 s under sudden load changes fastest, demonstrating superior performance. Full article
Show Figures

Figure 1

25 pages, 1709 KB  
Article
Financing Startups and Impact Investing: Evidence Across MENA Countries
by Slim Mseddi
Int. J. Financial Stud. 2026, 14(1), 7; https://doi.org/10.3390/ijfs14010007 - 5 Jan 2026
Viewed by 295
Abstract
This study empirically investigates the determinants of financial success for startups engaged in impact versus conventional investment, performing a landscape analysis of the MENA region’s financial ecosystem. Using the total equity funding amount (TEFA) as a performance proxy, we analyzed data from Crunchbase [...] Read more.
This study empirically investigates the determinants of financial success for startups engaged in impact versus conventional investment, performing a landscape analysis of the MENA region’s financial ecosystem. Using the total equity funding amount (TEFA) as a performance proxy, we analyzed data from Crunchbase on 6772 deals involving 4381 startups and 1771 investors across 23 countries from 2009 to 2023. The sample was categorized into impact (702 firms) and conventional (2431 firms) investment groups. The results reveal a significant negative effect of impact investment on startup funding levels; a nonparametric test confirmed that impact-backed startups exhibit a significantly lower mean TEFA than their conventional counterparts. Other factors, including the number of funding rounds, founders, employees, and investors, positively influenced financial success. The study concludes that, within the MENA context, a discernible trade-off exists, with startups pursuing impact investment receiving less equity funding than those utilizing conventional investment models. Our study provides the first large-scale empirical evidence from the MENA region, revealing a significant funding penalty for impact-aligned startups. This quantifies a structural trade-off between socio-environmental goals and equity capital access. These findings address a critical literature gap and provide actionable insights for investors and policymakers in this emerging ecosystem. Full article
Show Figures

Figure 1

14 pages, 3182 KB  
Article
Effects of Plasma Parameters on Ammonia Cracking Efficiency Using Non-Thermal Arc Plasma
by Yong Li, Zhiwei Wang, Qifu Lin, Dianwu Wu, Jiawei Gong, Zhicong Lv, Yuchen Zhang and Longwei Chen
Hydrogen 2026, 7(1), 6; https://doi.org/10.3390/hydrogen7010006 - 3 Jan 2026
Viewed by 244
Abstract
Ammonia serves as a critical medium for hydrogen storage and energy transportation, making the development of efficient ammonia cracking technologies essential for advancing hydrogen energy applications. Plasma-assisted ammonia cracking has emerged as a promising approach for clean energy conversion, leveraging non-thermal plasma to [...] Read more.
Ammonia serves as a critical medium for hydrogen storage and energy transportation, making the development of efficient ammonia cracking technologies essential for advancing hydrogen energy applications. Plasma-assisted ammonia cracking has emerged as a promising approach for clean energy conversion, leveraging non-thermal plasma to effectively decompose ammonia into hydrogen and nitrogen. Compared to conventional thermal catalytic cracking, this method offers several advantages, including rapid startup and response, operational flexibility, and the ability to operate under low-temperature and atmospheric pressure conditions. This study presents a novel high-pressure plasma reactor designed to overcome the high-energy barriers associated with conventional methods. Through systematic optimization of discharge parameters, reactor configuration, and catalyst integration, significant improvements in both ammonia conversion efficiency and energy utilization have been achieved. Experimental results demonstrate that increased discharge power and reduced ammonia flow rate enhance cracking performance. In the absence of a catalyst, conversion efficiency initially increases with pressure but subsequently decreases at higher pressures. However, the incorporation of a catalyst markedly improves overall performance across all tested conditions. These advancements support the practical implementation of ammonia-based systems for distributed hydrogen supply and clean propulsion technologies. Full article
(This article belongs to the Special Issue Green and Low-Emission Hydrogen: Pathways to a Sustainable Future)
Show Figures

Figure 1

17 pages, 3486 KB  
Article
LoRa Power Model for Energy Optimization in IoT Applications
by Juan Luis Soler-Fernández, Omar Romera, Angel Diéguez, Joan Daniel Prades and Oscar Alonso
Sensors 2026, 26(1), 301; https://doi.org/10.3390/s26010301 - 2 Jan 2026
Viewed by 558
Abstract
Energy efficiency is a key requirement for Internet of Things (IoT) nodes, particularly in applications powered by energy harvesting that operate without batteries. In this work, we present a parametric power model of a LoRa transceiver (Semtech SX1276) aimed at ultra-low power remote [...] Read more.
Energy efficiency is a key requirement for Internet of Things (IoT) nodes, particularly in applications powered by energy harvesting that operate without batteries. In this work, we present a parametric power model of a LoRa transceiver (Semtech SX1276) aimed at ultra-low power remote sensing scenarios. The transceiver was characterized in all relevant states (startup, transmission, reception, and sleep), and the results were used to build a state-based model that predicts average power consumption as a function of transmission power, sleep strategy, packetization, and input data rate. Experimental validation confirmed that the cubic fit for transmission peaks achieves a determination coefficient of 0.99, while reception is added as a constant consumption. The model was implemented in a Python simulator that provides mean, best-case, and worst-case estimates of system power consumption, and it was validated in an ASIC-based sensor node demonstration, with predictions within 10% of measured values. The framework highlights the trade-offs between energy efficiency and robustness (e.g., minimal SF and no CRC vs. higher spreading factors and error-control) and supports the design of custom controllers for ultra-low power IoT nodes as well as more energy-permissive applications. Full article
(This article belongs to the Special Issue Wireless Sensor Network and IoT Technologies for Smart Cities)
Show Figures

Figure 1

21 pages, 327 KB  
Article
Strategic Communication in Women-Led Start-Ups: An Exploratory Study in Galicia
by Patricia Comesaña-Comesaña, Mónica López-Golán and Angélica Comesaña-Comesaña
Journal. Media 2026, 7(1), 7; https://doi.org/10.3390/journalmedia7010007 - 1 Jan 2026
Viewed by 282
Abstract
This exploratory study examines strategic communication in Galician start-ups led by women, with the aim of analysing reputation management mechanisms, the channels and tools used, and the challenges associated with building a differentiated identity in the entrepreneurial ecosystem. A qualitative approach was adopted, [...] Read more.
This exploratory study examines strategic communication in Galician start-ups led by women, with the aim of analysing reputation management mechanisms, the channels and tools used, and the challenges associated with building a differentiated identity in the entrepreneurial ecosystem. A qualitative approach was adopted, combining a focus group with nine female entrepreneurs, documentary analysis and case studies. The results show that this ecosystem is structured around three relevant dimensions: institutional support provided by universities, accelerators and pioneering programmes; territorial roots, as a strategic resource for legitimacy and differentiation; and personal narratives that link innovation with everyday experience and strengthen empathy with audiences. There is a notable progressive professionalisation of communication as an instrument for growth, risk governance and identity consolidation, in which digital platforms play a significant role. Horizontal leadership styles, based on transparency and empathy, are configured as reputational attributes where the status of women founders can generate differential advantages in visibility and credibility, but also challenges in masculinised environments. The discussion identifies three key challenges: overcoming reluctance to public exposure, strengthening peer support networks, and promoting inclusive and understandable language. The findings highlight strategic communication as a cross-cutting resource for business and social legitimacy and sustainability in Galician female entrepreneurship. Full article
(This article belongs to the Special Issue Communication in Startups: Competitive Strategies for Differentiation)
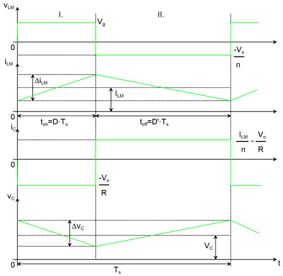
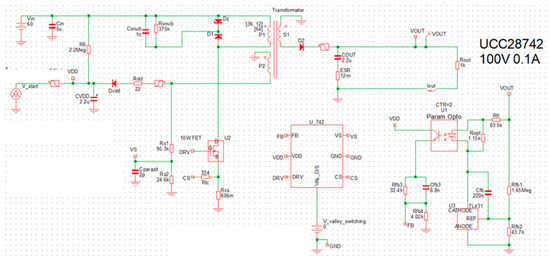
35 pages, 11278 KB  
Article
High Voltage Flyback Converter for Safety Indicators in Electrical Testing Laboratories
by Alexandru Dalin Drăgoi, Septimiu Lica, Ioan Lie and Mihai-Vasile Popescu
Sensors 2026, 26(1), 270; https://doi.org/10.3390/s26010270 - 1 Jan 2026
Viewed by 504
Abstract
High voltage (HV) test environments require dependable visual status indicators to maintain operator safety; however, directly supplying these indicators from HV sources introduces substantial electrical and operational hazards. This work addresses these challenges through the design and implementation of a compact Flyback DC–DC [...] Read more.
High voltage (HV) test environments require dependable visual status indicators to maintain operator safety; however, directly supplying these indicators from HV sources introduces substantial electrical and operational hazards. This work addresses these challenges through the design and implementation of a compact Flyback DC–DC converter that provides galvanic isolation and a stable low-power output specifically intended for LED-based safety beacons. While utilizing Discontinuous Conduction Mode (DCM) and valley-switching to minimize thermal stress, the primary innovation of this design lies in the rigorous optimization of the isolation barrier and PCB architecture to meet HV safety standards (such as IEC 60950-1) within a minimal physical footprint. Transformer parameters were determined using analytical design procedures and subsequently verified by circuit-level simulations, which confirmed correct DCM operation as well as rapid startup behavior without output overshoot. A two-layer PCB was designed in accordance with IPC-2221B standard, with particular emphasis on minimizing parasitic effects and thereby improving overall performance. Experimental characterization demonstrated stable output regulation and a strong correlation between measured and simulated waveforms. The proposed system enhances safety in HV laboratory settings while achieving a compact form factor and supporting a wide input voltage range. Full article
Show Figures

Figure 1

Back to TopTop