Examining Relational Capital, Structure Embeddedness, and Open Innovation in Indonesian Business Incubators and Startups
Abstract
1. Introduction
2. Theoretical Framework
2.1. Relational Capital
2.2. Structure Embeddedness
2.3. Structure Embeddedness Mediation
2.4. Structure Embeddedness and Open Innovation
3. Materials and Methods
3.1. Data Collection and Sampling Method
3.2. Variable Measurement
3.3. Data Analysis Approach
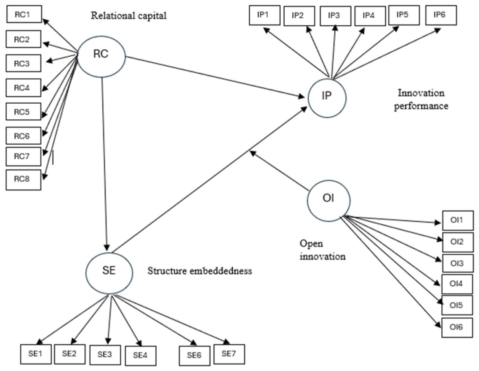
3.4. Model Specification
IP = γ0 + γ1(RC) + γ2(SE) + ε
4. Results
4.1. Descriptive Statistics
4.2. Evaluation of the Measurement Model
4.2.1. Validity and Reliability Test
4.2.2. Discriminant Validity
4.3. Evaluation of the Structural Model
5. Discussion
6. Conclusions
6.1. Theoretical Contribution
6.2. Practical Implications
Author Contributions
Funding
Institutional Review Board Statement
Informed Consent Statement
Data Availability Statement
Conflicts of Interest
Appendix A
| Variable | Item | Convergent Validity | Cronbach Alpha | Multicollinearity | ||
|---|---|---|---|---|---|---|
| Cross Loading | Composite Reliability | AVE | VIF | |||
| Innovation performance | IP1 | 0.818 | 0.913 | 0.601 ** | 0.890 | 2.653 **** |
| IP2 | 0.795 | 2.653 **** | ||||
| IP3 | 0.645 | 2.479 **** | ||||
| IP4 | 0.772 | 2.944 **** | ||||
| IP5 | 0.805 | 2.354 **** | ||||
| IP6 | 0.747 | 2.177 **** | ||||
| IP7 | 0.828 | 2.696 **** | ||||
| Relational Capital | RC1 | 0.588 | 0.925 | 0.610 ** | 0.907 | 1.972 **** |
| RCI2 | 0.794 | 2.520 **** | ||||
| RCI3 | 0.831 | 3.043 **** | ||||
| RCI4 | 0.824 | 2.595 **** | ||||
| RCI5 | 0.770 | 2.229 **** | ||||
| RCE6 | 0.833 | 3.119 **** | ||||
| RCE7 | 0.792 | 2.991 **** | ||||
| RCE8 | 0.790 | 2.788 **** | ||||
| Structure Embeddedness | SE1 | 0.802 | 0.870 | 0.537 ** | 0.810 | 2.819 **** |
| SE2 | 0.837 | 3.543 **** | ||||
| SE3 | 0.797 | 1.998 **** | ||||
| SE4 | 0.814 | 2.477 **** | ||||
| SE5 | −0.079 * | 1.020 **** | ||||
| SE6 | 0.679 | 2.108 **** | ||||
| SE7 | 0.807 | 2.151 **** | ||||
| Open Innovation | IOI1 | 0.833 | 0.924 | 0.671 ** | 0.902 | 2.406 **** |
| IOI2 | 0.829 | 2.861 **** | ||||
| IOI3 | 0.809 | 2.427 **** | ||||
| IOI4 | 0.848 | 2.963 **** | ||||
| IOI5 | 0.857 | 3.092 **** | ||||
| IOI6 | 0.731 | 1.687 **** | ||||
| Open Innovation | Innovation Performance | Relational Capital | Structure Embeddedness | |
|---|---|---|---|---|
| Open innovation | 0.819 | 0.656 | ||
| Innovation performance | 0.656 | 0.775 | ||
| Relational capital | 0.609 | 0.639 | 0.781 | |
| Structure embeddedness | 0.533 | 0.526 | 0.771 | 0.733 |
| Open Innovation | Innovation Performance | Moderating Effect of OI on SE-IP | Relational Capital | |
|---|---|---|---|---|
| Open Innovation | ||||
| Innovation performance | 0.693 | |||
| Moderating Effect of Open Innovation on SE-IP | 0.339 | 0.160 | ||
| Relational capital | 0.670 | 0.692 | 0.130 | |
| Structure embeddedness | 0.595 | 0.557 | 0.025 | 0.859 |
| Open Innovation | Innovation Performance | Structure Embeddedness | |
|---|---|---|---|
| Open innovation | 1.909 | ||
| Moderating Effect OI on SE-IP | 1.190 | ||
| Relational capital | 2.865 | 1.000 | |
| Structure embeddedness | 2.549 |
Appendix B
References
- Abdallah, A. B., Dahiyat, S. E., & Matsui, Y. (2019). Lean management and innovation performance: Evidence from international manufacturing companies. Management Research Review, 42(2), 239–262. [Google Scholar] [CrossRef]
- Agostini, L., Nosella, A., & Filippini, R. (2017). Does intellectual capital allow improving innovation performance? A quantitative analysis in the SME context. Journal of Intellectual Capital, 18(2), 400–418. [Google Scholar] [CrossRef]
- Ali, M. A., Hussin, N., Haddad, H., Al-Araj, R., & Abed, I. A. (2021). Intellectual capital and innovation performance: Systematic literature review. Risks, 9(9), 170. [Google Scholar] [CrossRef]
- Atan, N. M., & Sofian, S. (2014, December 1–2). Implication of relational capital and structural capital on product innovation. International Conference on Postgraduate Research 2014 (ICPR 2014), Kuala Lumpur, Malaysia. [Google Scholar]
- Bereczki, I., Füller, J., & Stănculescu, O. (2022). The perfect match! Open innovation platforms-assets for collaborative start-ups. International Journal of Entrepreneurship and Innovation Management, 26(3–4), 133–160. [Google Scholar] [CrossRef]
- Bibeau, J., Meilleur, R., & St-Jean, É. (2024). To formalize, or not to formalize, business incubators’ networks: That is not the question. Technovation, 130, 102904. [Google Scholar] [CrossRef]
- Blank, S. (2010). What’s a startup? First principles. Steve Blank. [Google Scholar]
- Bontis, N. (1998). Intellectual capital: An exploratory study that develops measures and models. Management Decision, 36(2), 63–76. [Google Scholar] [CrossRef]
- Burt, R. S. (2001). The social capital of structural holes. In The new economic sociology: Developments in an emerging field (pp. 148–190). Russell Sage Foundation. [Google Scholar]
- Calza, F., Dezi, L., Schiavone, F., & Simoni, M. (2014). The intellectual capital of business incubators. Journal of Intellectual Capital, 15(4), 597–610. [Google Scholar] [CrossRef]
- Chesbrough, H. W. (2003). Open innovation: The new imperative for creating and profiting from technology. Harvard Business Press. [Google Scholar]
- Chin, W. W. (1998). The partial least squares approach to structural equation modeling. In Modern methods for business research/lawrence. Erlbaum Associates. [Google Scholar]
- Chowdhury, F., & Audretsch, D. B. (2024). Paradoxes of accelerator programs and new venture performance: Do varieties of experiences make a difference? Small Business Economics, 62(1), 381–409. [Google Scholar] [CrossRef]
- Cirule, I. (2022, May 11–13). Business incubation guidelines and open innovation. 2022 International Conference “ECONOMIC SCIENCE FOR RURAL DEVELOPMENT” (No 56, Vol. 1, pp. 435–446), Jelgava, Latvia. [Google Scholar] [CrossRef]
- Diamantopoulos, A., Riefler, P., & Roth, K. P. (2008). Advancing formative measurement models. Journal of Business Research, 61(12), 1203–1218. [Google Scholar] [CrossRef]
- Diaz-Diaz, N. L., & de Saá Pérez, P. (2014). The interaction between external and internal knowledge sources: An open innovation view. Journal of Knowledge Management, 18(2), 430–446. [Google Scholar] [CrossRef]
- Ding, K., & Li, H. (2023). Exploring the mediating role of innovation behavior: Unraveling the impact of social capital on entrepreneurial performance in university business incubators. Journal of System and Management Sciences, 13(6), 647–666. Available online: https://api.semanticscholar.org/CorpusID:265448293 (accessed on 20 June 2024). [CrossRef]
- Dogbe, C. S. K., Tian, H., Pomegbe, W. W. K., Sarsah, S. A., & Otoo, C. O. A. (2020). Effect of network embeddedness on innovation performance of small and medium-sized enterprises: The moderating role of innovation openness. Journal of Strategy and Management, 13(2), 181–197. [Google Scholar] [CrossRef]
- Dorrego, P. F., Costa, R. V., & Fernández, C. F.-J. (2014). Product Innovation and Relational Capital: Evidence From Portugal. The Electronic Journal of Knowledge Management, 11(4), 295–308. [Google Scholar]
- Ferraris, A., Santoro, G., & Bresciani, S. (2017). Open innovation in multinational companies’ subsidiaries: The role of internal and external knowledge. European Journal of International Management, 11(4), 452–468. [Google Scholar] [CrossRef]
- Ge, C., Lv, W., & Wang, J. (2023). The Impact of Digital Technology Innovation Network Embedding on Firms’ Innovation Performance: The Role of Knowledge Acquisition and Digital Transformation. Sustainability, 15(8), 6938. [Google Scholar] [CrossRef]
- Granovetter, M. (1985). Economic Action and Social Structure: The Problem of Embeddedness. American Journal of Sociology, 91(3), 481–510. [Google Scholar] [CrossRef]
- Grant, R. M., & Baden-Fuller, C. (2004). A knowledge accessing theory of strategic alliances. Journal of Management Studies, 41(1), 61–84. [Google Scholar] [CrossRef]
- Hair, J. F., Risher, J. J., Sarstedt, M., & Ringle, C. M. (2019). When to use and how to report the results of PLS-SEM. European Business Review, 31(1), 2–24. [Google Scholar] [CrossRef]
- Han, S., Lyu, Y., Ji, R., Zhu, Y., Su, J., & Bao, L. (2020). Open innovation, network embeddedness and incremental innovation capability. Management Decision, 58(12), 2655–2680. [Google Scholar] [CrossRef]
- Hormiga, E., Batista-Canino, R. M., & Sánchez-Medina, A. (2011). The Impact of Relational Capital on the Success of New Business Start-Ups. Journal of Small Business Management, 49(4), 617–638. [Google Scholar] [CrossRef]
- Indiran, L., Khalifah, Z., & Ismail, K. (2017). A model for intellectual capital of business incubators. Advanced Science Letters, 23(9), 8450–8457. [Google Scholar] [CrossRef]
- Jian, Z., Wu, Z., & Liu, R. (2011). Impacts of Network Embeddedness Structure on Innovation Performance. Journal on Innovation and Sustainability RISUS, 2(2), 25. [Google Scholar] [CrossRef]
- Lichtenthaler, U. (2015). A note on outbound open innovation and firm performance. R and D Management, 45(5), 606–608. [Google Scholar] [CrossRef]
- Liu, H., & Li, L. (2010, November 26–28). Modeling and measuring intellectual capital of business incubator. Proceedings—3rd International Conference on Information Management, Innovation Management and Industrial Engineering, ICIII 2010 (Vol. 4, pp. 79–82), Washington, DC, USA. [Google Scholar] [CrossRef]
- Loganathan, M., & Bala Subrahmanya, M. H. (2021). Technological outcome achievements by start-ups at university-based incubators: An empirical analysis in the Indian context. Technology Analysis and Strategic Management, 34(9), 1004–1019. [Google Scholar] [CrossRef]
- Macchi, M., Rizzo, U., & Ramaciotti, L. (2014). From services dealers to innovation brokers: How open innovation paradigm affects incubator activities. Evidence from Italy. Journal of Intellectual Capital, 15(4), 554–575. [Google Scholar] [CrossRef]
- Nahapiet, J., & Ghoshal, S. (1998). Social Capital, Intellectual Capital, and the Organizational Advantage. The Academy of Management Review, 23(2), 242–266. [Google Scholar] [CrossRef]
- Nunnally, J. C., & Bernstein, I. H. (1994). Psychometric theory. McGraw-Hill. [Google Scholar]
- Osman, L. H. B. (2019). The Impact of Network Centralization on Relational Capital. Jurnal Ekonomi Bisnis Dan Kewirausahaan, 8(1), 50. [Google Scholar] [CrossRef]
- Ozili, P. K. (2023). The acceptable R-square in empirical modelling for social science research. In Social research methodology and publishing results: A guide to non-native english speakers (pp. 134–143). IGI Global. [Google Scholar] [CrossRef]
- Paladino, A. (2007). Investigating the drivers of innovation and new product success. Journal of Product Innovation Management, 24, 534–553. [Google Scholar] [CrossRef]
- Paoloni, P., & Modaffari, G. (2022). Business incubators vs start-ups: A sustainable way of sharing knowledge. Journal of Knowledge Management, 26(5), 1235–1261. [Google Scholar] [CrossRef]
- Pauget, B., & Wald, A. (2018). Creating and implementing organizational innovation. European Journal of Innovation Management, 21(3), 384–401. [Google Scholar] [CrossRef]
- Petrucci, F. (2018). The incubation process of mid-stage startup companies: A business network perspective. IMP Journal, 12(3), 544–566. [Google Scholar] [CrossRef]
- Pomegbe, W. W. K., Li, W., Dogbe, C. S. K., & Otoo, C. O. A. (2020). Enhancing the innovation performance of small and Medium-sized enterprises through network embeddedness. Journal of Competitiveness, 12(3), 156–171. [Google Scholar] [CrossRef]
- Ramírez-Solis, E. R., Llonch-Andreu, J., & Malpica-Romero, A. D. (2022). How beneficial are relational capital and technology orientation for innovation? Evidence from Mexican SMEs. International Journal of Innovation Studies, 6(1), 1–10. [Google Scholar] [CrossRef]
- Rank, O. N. (2014). The effect of structural embeddedness on start-up survival: A case study in the German biotech industry. Journal of Small Business and Entrepreneurship, 27(3), 275–299. [Google Scholar] [CrossRef]
- Rodrigues, M. C. M., Barbosa, R. P., Barbieri da Rosa, L. A., Sousa, M. J., & Zavatti Campos, W. Y. Y. (2022). Intellectual Capital of Technology-Based Incubators. Administrative Sciences, 12(4), 191. [Google Scholar] [CrossRef]
- Ruan, A., & Chen, J. (2017). Does formal knowledge search depth benefit Chinese firms’ innovation performance? Effects of network centrality, structural holes, and knowledge tacitness. Asian Journal of Technology Innovation, 25(1), 79–97. [Google Scholar] [CrossRef]
- Song, M., Jung, K., Ki, N., & Feiock, R. C. (2020). Testing structural and relational embeddedness in collaboration risk. Rationality and Society, 32(1), 67–92. [Google Scholar] [CrossRef]
- Startupgenome. (2023). The global startup ecosystem report. Available online: https://startupgenome.com/insights#reports (accessed on 10 June 2024).
- Totojani, A. (2024). Do the networks always reveal the truth? The case of tripartite business incubator in Kenya, Uganda and Zambia. Journal of Enterprising Communities: People and Places in the Global Economy, 18(3), 601–623. [Google Scholar] [CrossRef]
- Wang, C., Ren, X., Jiang, X., & Chen, G. (2023). In the context of mass entrepreneurship network embeddedness and entrepreneurial innovation performance of high-tech enterprises in Guangdong province. Management Decision, 62(8), 2532–2557. [Google Scholar] [CrossRef]
- Yan, Y., Zhang, J., & Guan, J. (2019). Network embeddedness and innovation: Evidence from the alternative energy field. IEEE Transactions on Engineering Management, 67(3), 769–782. [Google Scholar] [CrossRef]
- Yang, B., Li, X., & Kou, K. (2022). Research on the influence of network embeddedness on innovation performance: Evidence from China’s listed firms. Journal of Innovation and Knowledge, 7(3), 100210. [Google Scholar] [CrossRef]
- Yao, L., Li, J., & Li, J. (2020). Urban innovation and intercity patent collaboration: A network analysis of China’s national innovation system. Technological Forecasting and Social Change, 160, 120185. [Google Scholar] [CrossRef]
- Yordanova, Z., Charis, G., & Acheampong, P. (2023). Openness while incubating: How do incubators apply open innovation strategies for supporting startups? SSRN. Available online: https://ssrn.com/abstract=4659617 (accessed on 10 December 2025). [CrossRef]
- Zhang, L., & Shih, T. (2023). Collective and individual social capital and the impact on incubator tenants’ graduation. Journal of the Knowledge Economy, 14(3), 2692–2722. [Google Scholar] [CrossRef]
- Zheng, X., Feng, Y., Feng, Y., Yu, Y., Meng, Y., & Pan, Y. (2019, July 13–15). Research on influencing factors of incubating firms’ performance by incubators of large companies. 2019 16th International Conference on Service Systems and Service Management, ICSSSM 2019 (pp. 1–6), Shenzen, China. [Google Scholar] [CrossRef]


| Construct | No of Items | Mean | Standard Deviation | Scale | N |
|---|---|---|---|---|---|
| Innovation performance (IP) | 7 | 3.93 | 0.71 | Likert 1–5 | 201 |
| Relational capital (RC) | 8 | 4.08 | 0.63 | Likert 1–5 | 201 |
| Structure Embeddedness (SE) | 7 | 3.97 | 0.69 | Likert 1–5 | 201 |
| Open Innovation (OI) | 6 | 4.09 | 0.74 | Likert 1–5 | 201 |
| R | R-Squared Adjusted | |
|---|---|---|
| IP | 0.539 | 0.530 |
| SE | 0.594 | 0.592 |
| Hypothesis | Proposed Effect | Path Coefficient | T Value | p Value | Result |
|---|---|---|---|---|---|
| RC → IP (H1) | + | 0.354 | 3.645 | 0.000 * | supported |
| RC → SE (H2) | + | 0.771 | 22.290 | 0.000 * | supported |
| SE → IP (H3) | - | 0.013 | 0.121 | 0.903 | Not supported |
| RC → SE → IP(H4) | - | 0.010 | 0.120 | 0.904 | Not supported |
| Moderation OI on SE-IP (H5) | + | 0.100 | 2.398 | 0.017 * | supported |
| OI → IP | + | 0.494 | 6.075 | 0.000 * | significant |
Disclaimer/Publisher’s Note: The statements, opinions and data contained in all publications are solely those of the individual author(s) and contributor(s) and not of MDPI and/or the editor(s). MDPI and/or the editor(s) disclaim responsibility for any injury to people or property resulting from any ideas, methods, instructions or products referred to in the content. |
© 2026 by the authors. Licensee MDPI, Basel, Switzerland. This article is an open access article distributed under the terms and conditions of the Creative Commons Attribution (CC BY) license.
Share and Cite
Bawono, A.; So, I.G.; Furinto, A.; Abdinagoro, S.B. Examining Relational Capital, Structure Embeddedness, and Open Innovation in Indonesian Business Incubators and Startups. Adm. Sci. 2026, 16, 35. https://doi.org/10.3390/admsci16010035
Bawono A, So IG, Furinto A, Abdinagoro SB. Examining Relational Capital, Structure Embeddedness, and Open Innovation in Indonesian Business Incubators and Startups. Administrative Sciences. 2026; 16(1):35. https://doi.org/10.3390/admsci16010035
Chicago/Turabian StyleBawono, Adhi, Idris Gautama So, Asnan Furinto, and Sri Bramantoro Abdinagoro. 2026. "Examining Relational Capital, Structure Embeddedness, and Open Innovation in Indonesian Business Incubators and Startups" Administrative Sciences 16, no. 1: 35. https://doi.org/10.3390/admsci16010035
APA StyleBawono, A., So, I. G., Furinto, A., & Abdinagoro, S. B. (2026). Examining Relational Capital, Structure Embeddedness, and Open Innovation in Indonesian Business Incubators and Startups. Administrative Sciences, 16(1), 35. https://doi.org/10.3390/admsci16010035

