Due to scheduled maintenance work on our servers, there may be short service disruptions on this website between 11:00 and 12:00 CEST on March 28th.
Sign in to use this feature.

Years

Between: -

Subjects

remove_circle_outline
remove_circle_outline
remove_circle_outline
remove_circle_outline
remove_circle_outline
remove_circle_outline
remove_circle_outline
remove_circle_outline
remove_circle_outline

Journals

Article Types

Countries / Regions

Search Results (79)

Search Parameters:
Keywords = standard grid codes

Order results
Result details
Results per page
Select all
Export citation of selected articles as:
23 pages, 1927 KB  
Article
Constraint-Aware Optimization of LCL Filters for Grid-Connected EV Charging Systems
by Sahil Bhagat, Andrea Mariscotti, Mattia Simonazzi and Leonardo Sandrolini
Electronics 2026, 15(4), 857; https://doi.org/10.3390/electronics15040857 - 18 Feb 2026
Viewed by 289
Abstract
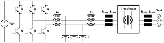
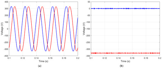
This paper presents a constraint-aware and systematic methodology for the design of LCL filters in grid-connected electric vehicle (EV) fast chargers. The proposed step-by-step process provides analytical sizing equations for the passive components L1, L2, and C while explicitly [...] Read more.
This paper presents a constraint-aware and systematic methodology for the design of LCL filters in grid-connected electric vehicle (EV) fast chargers. The proposed step-by-step process provides analytical sizing equations for the passive components L1, L2, and C while explicitly accounting for key design trade-offs such as voltage drop, reactive power draw, resonance frequency, and harmonic attenuation. Unlike conventional practice, which often relies on oversized inductors, the proposed approach selects inductance values near the permissible lower bound, resulting in a more compact and cost-effective filter solution. A 100 kVA bidirectional converter model was used to validate the design through time-domain simulations. Results show that the proposed filter maintains a grid current total harmonic distortion of less than 2% and limits individual high-order harmonics to below 0.3%, fully complying with IEEE Std. 519 taken as reference among other power quality standards. By selecting the minimum inductance that satisfies these limits, the required inductor mass is reduced by approximately 67% compared with a conservative design, translating into substantial savings in size and cost. The methodology is scalable to other power ratings by updating the base parameters, providing a practical design tool for EV charger manufacturers and utilities to achieve higher efficiency, lower cost, and reliable grid-code compliance. Full article
Show Figures

Figure 1

28 pages, 2480 KB  
Article
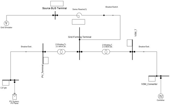
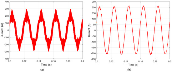
Virtual Synchronous Machine Testing and System Split Resilience: A Comparative Analysis with Grid-Following PV Inverters
by Ibrahim Okikiola Lawal, Horst Schulte and Ammar Salman
Energies 2026, 19(4), 1027; https://doi.org/10.3390/en19041027 - 15 Feb 2026
Viewed by 426
Abstract
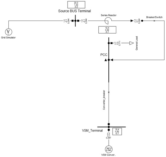
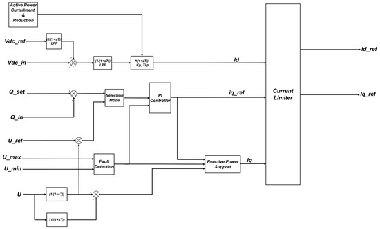
The increasing penetration of converter-interfaced generation raises critical concerns for power system stability, especially during rapid transients and system split events that are not yet adequately addressed in current grid code compliance tests. This paper assesses the resilience of a Virtual Synchronous Machine [...] Read more.
The increasing penetration of converter-interfaced generation raises critical concerns for power system stability, especially during rapid transients and system split events that are not yet adequately addressed in current grid code compliance tests. This paper assesses the resilience of a Virtual Synchronous Machine (VSM) in comparison with a grid-following photovoltaic (PV) inverter through a combined framework of standardized benchmark tests and realistic system split scenarios. In benchmark testing, the VSM provided synthetic inertia by delivering a transient-power burst from a 0.30 p.u. setpoint to 0.545 p.u. (on a 20 MVA base, representing 54.5% of rated capacity) under a 0.4 Hz/s frequency ramp, corresponding to an equivalent inertia constant of approximately 15 s. With the limited frequency-sensitive mode–underfrequency (LFSM-U) function enabled, it sustained additional active power up to 0.61 p.u. once the frequency fell below 49.8 Hz. The PV inverter, by contrast, demonstrated compliance with conventional grid requirements: it curtailed power through LFSM-O during overfrequency conditions and injected 0.25 p.u. of reactive current during a fault ride-through (FRT) event at 1.129 p.u. voltage. In system split tests, the VSM absorbed surplus PV generation, stabilizing frequency after a transient rise to 52.8 Hz and containing voltage excursions beyond 1.2 p.u. During imbalance stress, it absorbed 1.266 MW against its 1.0 MW rating for approximately 2–3 s, corresponding to a 26.6% overload that falls within typical IGBT transient thermal capability but would require supervisory intervention (e.g., PV curtailment or load management) if sustained. These results demonstrate that while the PV inverter contributes valuable voltage support, only the grid-forming VSM maintains frequency stability and ensures secure islanded operation. The novelty of this study lies in integrating standardized compliance tests with system split scenarios, providing a comprehensive framework for evaluating grid-forming controls under both regulatory and resilience-oriented perspectives and informing the evolution of future grid codes. Full article
Show Figures

Figure 1

23 pages, 10369 KB  
Article
AI-Driven Methods in Façade Design
by Sanghyun Son and Hyoensu Kim
Buildings 2026, 16(4), 782; https://doi.org/10.3390/buildings16040782 - 13 Feb 2026
Viewed by 454
Abstract
This study proposes an integrated façade design framework that harmonizes the creative divergence of Generative AI with the economic efficiency of Design for Manufacturing and Assembly (DfMA). To address low productivity in the construction industry, a stepwise pipeline is developed, synthesizing image generation [...] Read more.
This study proposes an integrated façade design framework that harmonizes the creative divergence of Generative AI with the economic efficiency of Design for Manufacturing and Assembly (DfMA). To address low productivity in the construction industry, a stepwise pipeline is developed, synthesizing image generation via Midjourney, automated coding using ChatGPT, and quantitative optimization. Central to this process is the Hamming Distance algorithm, which evaluates image similarity to implement core DfMA principles: standardization and simplification. The study introduces a multidimensional decision-making model utilizing Grid Size (GS), Replacement Rate (RR), and Hamming Threshold (HT) indices to visualize the trade-off between component minimization and design fidelity. This process transforms abstract 2D patterns into manufacturable geometric panels, bridging the gap between conceptual design and constructability. The results demonstrate that algorithmic optimization significantly reduces component count, contributing to potential cost savings and schedule reduction. Ultimately, this research establishes a collaborative model where architects’ qualitative insights complement AI’s quantitative analysis, enabling designers to regain agency over digital tools and realize creative visions within technical constraints. Full article
(This article belongs to the Section Building Structures)
30 pages, 10659 KB  
Review
Smart Charging and Vehicle-to-Grid Integration of Electric Vehicles: Technical Insights, Cybersecurity Risks, and Mobility-OrientedControl Strategies
by Hamid Naseem, Pratik Goswami, Kwonhue Choi, Adeel Iqbal and Hadi Hakami
Appl. Sci. 2026, 16(4), 1748; https://doi.org/10.3390/app16041748 - 10 Feb 2026
Viewed by 1060
Abstract
Vehicle-to-Grid (V2G) technology enables controlled bidirectional energy exchange between electric vehicles (EVs) and the power grid, allowing EVs to operate as flexible storage resources that support renewable-energy integration, peak-load reduction, and ancillary services. As EV adoption grows, deploying V2G at scale requires a [...] Read more.
Vehicle-to-Grid (V2G) technology enables controlled bidirectional energy exchange between electric vehicles (EVs) and the power grid, allowing EVs to operate as flexible storage resources that support renewable-energy integration, peak-load reduction, and ancillary services. As EV adoption grows, deploying V2G at scale requires a comprehensive understanding of the electrochemical, power-electronic, communication, and mobility foundations that determine system performance. This review presents an integrated assessment of the essential components of V2G and broader Vehicle Grid Integration (VGI). First, the technical foundations are examined, including traction batteries, battery management systems, bidirectional converter topologies, charger architectures, connector standards, and grid-code compliance. Battery degradation mechanisms under V2G cycling are analyzed, with emphasis on depth of discharge, cycling frequency, and thermal conditions. Second, charging-infrastructure architectures and grid-integration considerations are evaluated across AC, DC, on-board, and off-board charging systems. Third, communication and interoperability frameworks, including ISO 15118, OCPP, OCPI, and cybersecurity requirements, are reviewed to assess the security and scalability of V2G operations. Finally, grid-aware mobility applications are discussed, covering coordinated charging, energy-aware routing, shared and autonomous mobility services, and dynamic pricing within coupled power and transport networks. The review concludes by identifying key technical and operational insights that support the development of robust V2G and VGI ecosystems. Full article
Show Figures

Figure 1

30 pages, 2307 KB  
Review
Topology Design and Control Optimization of Photovoltaic DC Boosting Collection Systems: A Review and Future Perspectives
by Tingting Li, Xue Zhai, Zhixin Deng, Linyu Zhang, Xiaochuan Liu and Xiaoyue Chen
Energies 2026, 19(3), 637; https://doi.org/10.3390/en19030637 - 26 Jan 2026
Viewed by 397
Abstract
Driven by the global energy transition, the rapid expansion of photovoltaic (PV) capacity—particularly in China’s “sand-Gobi-desert” mega-bases—demands highly efficient collection technologies. DC collection, offering low losses, compactness, and high reliability, is emerging as a critical solution for large-scale integration. This paper provides a [...] Read more.
Driven by the global energy transition, the rapid expansion of photovoltaic (PV) capacity—particularly in China’s “sand-Gobi-desert” mega-bases—demands highly efficient collection technologies. DC collection, offering low losses, compactness, and high reliability, is emerging as a critical solution for large-scale integration. This paper provides a comprehensive review of PV DC step-up collection systems. First, it analyzes typical network architectures, compares AC versus DC schemes, and examines design constraints imposed by DC bus voltage levels. Second, control strategies are summarized across device, equipment, and system levels. Third, based on engineering practices in ultra-large-scale bases, key challenges regarding fault detection, efficiency optimization, economic viability, and grid code compatibility are identified alongside representative solutions. Finally, future trends in high-voltage hardware maturation, protection bottlenecks, real-time artificial intelligence, and specialized standardization are proposed. This study serves as a vital reference for the topology design and engineering standardization of PV DC collection systems. Full article
Show Figures

Figure 1

15 pages, 355 KB  
Article
Retrospective Review of the Criminal Code Review Board in Quebec for the Year 2023
by Patrycja Myszak, Laura Leclair, Olivier Khayat, Joshua Levy, Joseph Abou Jaoude, Mathieu Dufour, Stéphanie Borduas Pagé and Alexandre Hudon
Forensic Sci. 2025, 5(4), 59; https://doi.org/10.3390/forensicsci5040059 - 4 Nov 2025
Viewed by 1121
Abstract
Background/Objectives: The Commission d’examen des troubles mentaux (CETM), under Quebec’s Tribunal Administratif du Québec, reviews individuals found not criminally responsible on account of mental disorder (NCRMD). These hearings seek to balance public safety with reintegration, guided largely by treatment team recommendations. Despite the [...] Read more.
Background/Objectives: The Commission d’examen des troubles mentaux (CETM), under Quebec’s Tribunal Administratif du Québec, reviews individuals found not criminally responsible on account of mental disorder (NCRMD). These hearings seek to balance public safety with reintegration, guided largely by treatment team recommendations. Despite the CETM’s central role in forensic psychiatry, limited empirical data exist on how its decisions align with clinical advice and which dynamic risk factors influence outcomes. This study aimed to (1) profile the CETM’s 2023 caseload, (2) evaluate concordance between CETM dispositions and treatment team recommendations, and (3) examine clinical, social, and legal factors associated with decision-making. Methods: We conducted a retrospective review of 1721 judgments issued by the CETM in 2023, retrieved from the publicly accessible Société Québécoise d’information juridique (SOQUIJ) database. Eligible cases included annual NCRMD review hearings, excluding trial fitness assessments and repeated hearings within the same year. A structured coding grid documented sociodemographic, administrative, legal, and clinical information, with emphasis on dynamic risk factors such as treatment adherence, substance use, and recent aggression. Descriptive analyses summarized population characteristics and concordance between clinical recommendations and CETM decisions. Results: The cohort was predominantly male (85%) with a mean age of 41 years. Psychotic disorders were the most frequent primary diagnoses (76%), frequently accompanied by substance use and antisocial traits. Most patients (79.6%) had prior psychiatric hospitalizations, while 25.5% had prior incarcerations. Nearly half displayed recent aggression or non-compliance. Treatment teams most often recommended conditional discharge (55%), followed by detention with conditions (21%) and unconditional release (19%). CETM decisions aligned with recommendations in 83.6% of cases; when divergent, rulings were more restrictive (8.6%) than permissive (4.6%). Conclusions: This study provides the first large-scale profile of Quebec’s CETM. High concordance with clinical teams was observed, but restrictive decisions were more frequent in cases of disagreement. The findings underscore the importance of incorporating standardized risk assessment tools to enhance transparency, consistency, and balance in forensic decision-making. Full article
Show Figures

Figure 1

12 pages, 1202 KB  
Data Descriptor
Toward Responsible AI in High-Stakes Domains: A Dataset for Building Static Analysis with LLMs in Structural Engineering
by Carlos Avila, Daniel Ilbay, Paola Tapia and David Rivera
Data 2025, 10(11), 169; https://doi.org/10.3390/data10110169 - 24 Oct 2025
Cited by 1 | Viewed by 1307
Abstract
Modern engineering increasingly operates within socio-technical networks, such as the interdependence of energy grids, transport systems, and building codes, where decisions must be reliable and transparent. Large language models (LLMs) such as GPT promise efficiency by interpreting domain-specific queries and generating outputs, yet [...] Read more.
Modern engineering increasingly operates within socio-technical networks, such as the interdependence of energy grids, transport systems, and building codes, where decisions must be reliable and transparent. Large language models (LLMs) such as GPT promise efficiency by interpreting domain-specific queries and generating outputs, yet their predictive nature can introduce biases or fabricated values—risks that are unacceptable in structural engineering, where safety and compliance are paramount. This work presents a dataset that embeds generative AI into validated computational workflows through the Model Context Protocol (MCP). MCP enables API-based integration between ChatGPT (GPT-4o) and numerical solvers by converting natural-language prompts into structured solver commands. This creates context-aware exchanges—for example, transforming a query on seismic drift limits into an OpenSees analysis—whose results are benchmarked against manually generated ETABS models. This architecture ensures traceability, reproducibility, and alignment with seismic design standards. The dataset contains prompts, GPT outputs, solver-based analyses, and comparative error metrics for four reinforced concrete frame models designed under Ecuadorian (NEC-15) and U.S. (ASCE 7-22) codes. The end-to-end runtime for these scenarios, including LLM prompting, MCP orchestration, and solver execution, ranged between 6 and 12 s, demonstrating feasibility for design and verification workflows. Beyond providing records, the dataset establishes a reproducible methodology for integrating LLMs into engineering practice, with three goals: enabling independent verification, fostering collaboration across AI and civil engineering, and setting benchmarks for responsible AI use in high-stakes domains. Full article
Show Figures

Figure 1

26 pages, 10737 KB  
Article
Architecture and Pricing Strategies for Commercial EV Battery Swapping—Dual-Market Cournot Model and Degradation-Sensitive Regulated Framework
by Soham Ghosh
World Electr. Veh. J. 2025, 16(9), 518; https://doi.org/10.3390/wevj16090518 - 12 Sep 2025
Cited by 1 | Viewed by 1258
Abstract
The global electric vehicle (EV) market has experienced sustained growth over the last decade; however, adoption within the commercial EV segment remains comparatively sluggish. This disparity is driven by three primary factors: the intrinsic limitations of lithium-ion battery chemistry, which imposes constraints on [...] Read more.
The global electric vehicle (EV) market has experienced sustained growth over the last decade; however, adoption within the commercial EV segment remains comparatively sluggish. This disparity is driven by three primary factors: the intrinsic limitations of lithium-ion battery chemistry, which imposes constraints on charge–discharge cycling, excessive charging durations for large battery packs used in long-haul semi-trucks, and diminished charging effectiveness under cold weather conditions, which further extends downtime and increases grid demand. To address these operational and infrastructural challenges, this article proposes a novel battery swapping station layout with ‘design-integrated safety’ features, enabling rapid battery replacement while ensuring compliance with safety codes and standards. Two complementary pricing strategies are developed for deployment under differing market structures. The first is a Cournot competition, applicable to deregulated environments, where firms strategically allocate battery inventory between EV swapping services and participation in a secondary energy market. As an extension of the Cournot competition model, the profit functions are analytically derived for a duopoly in which one firm engages in dual markets, enabling assessment of equilibrium outcomes under competitive conditions. The second strategy is a degradation-sensitive pricing framework, intended for regulated markets, which dynamically adjusts swap prices based on state-of-charge depletion, duty cycle intensity, environmental exposure, and nonlinear battery degradation effects. This formulation is evaluated for six representative operational cases, demonstrating its ability to incentivize shallow cycling, penalize deep discharges, and incorporate fair usage-based pricing. The proposed architectures and pricing models offer a viable pathway to accelerate commercial EV adoption while optimizing asset utilization and profitability for station operators. Full article
Show Figures

Graphical abstract

28 pages, 23116 KB  
Article
Evaluation of Pedestrian Movement and Sustainable Public Realm in Planned Residential Areas, Mersin, Türkiye
by Züleyha Sara Belge, Burak Belge, Hayriye Oya Saf and Elvan Elif Özdemir
Sustainability 2025, 17(18), 8205; https://doi.org/10.3390/su17188205 - 11 Sep 2025
Viewed by 2158
Abstract
The study investigates the disconnect between formal urban planning standards and experiential walkability outcomes in Viranşehir, a planned neighborhood in Mersin, Türkiye. Although the area complies with national regulations on the provision of public services, it exhibits systemic limitations, including car-oriented street layouts, [...] Read more.
The study investigates the disconnect between formal urban planning standards and experiential walkability outcomes in Viranşehir, a planned neighborhood in Mersin, Türkiye. Although the area complies with national regulations on the provision of public services, it exhibits systemic limitations, including car-oriented street layouts, fragmented pedestrian networks, and underutilized public spaces. Employing a mixed-methods case study, the research integrates archival sources (aerial imagery, zoning plans, satellite data) with field observations to assess pedestrian environments. A light coding of sidewalk continuity, crossings, and edge conditions indicates that many streets are bounded by extensive inactive walls, protected crossings are absent along critical routes such as the school–park axis, and sidewalks are frequently narrow, obstructed, or discontinuous. These built-form features undermine safety, comfort, and social interaction despite formal regulatory compliance. The findings demonstrate how grid-pattern street systems prioritize vehicular mobility, while gated developments restrict permeability and diminish everyday encounters. In response, the study proposes a hierarchy of interventions: immediate measures such as school streets, protected crossings, and traffic calming, followed by medium- to long-term strategies including shaded seating, sidewalk widening, and participatory design guidelines. By linking statutory standards with lived experience, the paper conceptualizes walkability not only as a technical planning requirement but also as a socio-cultural right, offering transferable insights for the creation of more inclusive urban environments. Full article
(This article belongs to the Section Sustainable Urban and Rural Development)
Show Figures

Figure 1

39 pages, 1131 KB  
Article
Reproducible Method for Modifying a Published Electricity Network Model for Transmission Expansion Planning
by Peter Haigh, Cecilia Wallmark and Math Bollen
Energies 2025, 18(16), 4446; https://doi.org/10.3390/en18164446 - 21 Aug 2025
Viewed by 1782
Abstract
Transmission network-expansion planning research requires reproducibility of results and comparability of research from various sources. This paper presents a process for modifying a published electricity network model so that the model can be used for exploration of transmission expansion planning problems for different [...] Read more.
Transmission network-expansion planning research requires reproducibility of results and comparability of research from various sources. This paper presents a process for modifying a published electricity network model so that the model can be used for exploration of transmission expansion planning problems for different load and generation profiles. Nodal voltages and branch currents are kept within performance limits by following the applicable planning codes, with reinforcements selected based on a defined strategy to achieve compliance with the applicable standards. The process can be applied to any published model and any set of planning standards to result in a base model that is suitably up to date and realistic for transmission network-expansion planning research. A case study is presented, whereby the process is followed for the “Nordic-32”—a popular reference model based on the Swedish transmission network of the 1980s—with the result being a reproducible and updatable model suitable for exploring transmission expansion planning using 2024 generation-and-demand assumptions from Sweden and network design guidelines based on the Nordel Grid Code. Full article
(This article belongs to the Section F1: Electrical Power System)
Show Figures

Figure 1

33 pages, 1867 KB  
Article
AI-Enhanced Non-Intrusive Load Monitoring for Smart Home Energy Optimization and User-Centric Interaction
by Xiang Li, Yunhe Chen, Xinyu Jia, Fan Shen, Bowen Sun, Shuqing He and Jia Guo
Informatics 2025, 12(2), 55; https://doi.org/10.3390/informatics12020055 - 17 Jun 2025
Cited by 1 | Viewed by 3770
Abstract
Non-Intrusive Load Monitoring (NILM) technology, enabled by high-precision electrical data acquisition sensors at household entry points, facilitates real-time monitoring of electricity consumption, enhancing user interaction with smart home systems and reducing electrical safety risks. However, the growing diversity of household appliances and limitations [...] Read more.
Non-Intrusive Load Monitoring (NILM) technology, enabled by high-precision electrical data acquisition sensors at household entry points, facilitates real-time monitoring of electricity consumption, enhancing user interaction with smart home systems and reducing electrical safety risks. However, the growing diversity of household appliances and limitations in NILM accuracy and robustness necessitate innovative solutions. Additionally, outdated public datasets fail to capture the rapid evolution of modern appliances. To address these challenges, we constructed a high-sampling-rate voltage–current dataset, measuring 15 common household appliances across diverse scenarios in a controlled laboratory environment tailored to regional grid standards (220 V/50 Hz). We propose an AI-driven NILM method that integrates power-mapped, color-coded voltage–current (V–I) trajectories with frequency-domain features to significantly improve load recognition accuracy and robustness. By leveraging deep learning frameworks, this approach enriches temporal feature representation through chromatic mapping of instantaneous power and incorporates frequency-domain spectrograms to capture dynamic load behaviors. A novel channel-wise attention mechanism optimizes multi-dimensional feature fusion, dynamically prioritizing critical information while suppressing noise. Comparative experiments on the custom dataset demonstrate superior performance, particularly in distinguishing appliances with similar load profiles, underscoring the method’s potential for advancing smart home energy management, user-centric energy feedback, and social informatics applications in complex electrical environments. Full article
Show Figures

Figure 1

33 pages, 648 KB  
Review
Impact of EU Laws on AI Adoption in Smart Grids: A Review of Regulatory Barriers, Technological Challenges, and Stakeholder Benefits
by Bo Nørregaard Jørgensen, Saraswathy Shamini Gunasekaran and Zheng Grace Ma
Energies 2025, 18(12), 3002; https://doi.org/10.3390/en18123002 - 6 Jun 2025
Cited by 12 | Viewed by 4184
Abstract
This scoping review examines the evolving landscape of European Union (EU) legislation, as it pertains to the implementation of artificial intelligence (AI) in smart grid systems. By outlining the current regulatory landscape, including the General Data Protection Regulation (GDPR), the EU Artificial Intelligence [...] Read more.
This scoping review examines the evolving landscape of European Union (EU) legislation, as it pertains to the implementation of artificial intelligence (AI) in smart grid systems. By outlining the current regulatory landscape, including the General Data Protection Regulation (GDPR), the EU Artificial Intelligence Act, the EU Data Act, the EU Data Governance Act, the ePrivacy framework, the Network and Information Systems (NIS2) Directive, the EU Cyber Resilience Act, the EU Network Code on Cybersecurity for the electricity sector, and the EU Cybersecurity Act, it highlights both constraints and opportunities for stakeholders, including energy utilities, technology providers, and end-users. The analysis delves into regulatory barriers such as data protection requirements, algorithmic transparency mandates, and liability concerns that can limit the scope and scale of AI deployment. Technological challenges are also addressed, ranging from the integration of distributed energy resources and real-time data processing to cybersecurity and standardization issues. Despite these challenges, this review emphasizes how compliance with EU laws may ultimately boost consumer trust, promote ethical AI usage, and streamline the roll-out of robust, scalable smart grid solutions. The paper further explores stakeholder benefits, including enhanced grid stability, cost reductions through automation, and improved sustainability targets aligned with the EU’s broader energy and climate strategies. By synthesizing these findings, the review offers insights into policy gaps, technological enablers, and collaborative frameworks critical for accelerating AI-driven innovation in the energy sector, helping stakeholders navigate a complex regulatory environment while reaping its potential rewards. Full article
Show Figures

Figure 1

24 pages, 11140 KB  
Article
Numerical Study of the Hydrodynamic Performance of a Two-Propeller Configuration
by Xunming Wang, Yongyan Ma, Dakui Feng, Chaobang Yao and Zichao Cai
J. Mar. Sci. Eng. 2025, 13(5), 992; https://doi.org/10.3390/jmse13050992 - 21 May 2025
Cited by 2 | Viewed by 1804
Abstract
Improved ship design and market demands have driven the adoption of multi-propeller systems for propulsion in recent years. This study examines the hydrodynamic performance of two KP505 propellers arranged in various transverse and longitudinal spacings, utilizing an in-house CFD code. The numerical simulations [...] Read more.
Improved ship design and market demands have driven the adoption of multi-propeller systems for propulsion in recent years. This study examines the hydrodynamic performance of two KP505 propellers arranged in various transverse and longitudinal spacings, utilizing an in-house CFD code. The numerical simulations employ the URANS method with the SST k-ω turbulence model and a structured overset grid approach. First, standardized mesh and time-step convergence studies are conducted following ITTC recommendations. The hydrodynamic results for the KP505 propeller are compared with experimental data to validate the reliability of the method. Subsequently, over 40 propeller arrangements with varying transverse and longitudinal spacing are simulated. Thrust, torque, and efficiency under different operating conditions are calculated, and key flow field data are analyzed. Finally, the interference characteristics between propellers at different positions are examined by comparing the results with those of a single KP505 propeller. The findings indicate that the high-speed wake generated by the upstream propeller significantly affects the hydrodynamic performance of the downstream propeller. This interaction diminishes as the transverse spacing between the propellers increases. To ensure the propulsion efficiency of the two-propeller configuration, the transverse spacing should not be less than one times the diameter of the propeller. Full article
(This article belongs to the Special Issue Novelties in Marine Propulsion)
Show Figures

Figure 1

80 pages, 21378 KB  
Review
A Comprehensive Review of Solar PV Integration with Smart-Grids: Challenges, Standards, and Grid Codes
by Gowthamraj Rajendran, Reiko Raute and Cedric Caruana
Energies 2025, 18(9), 2221; https://doi.org/10.3390/en18092221 - 27 Apr 2025
Cited by 39 | Viewed by 12159
Abstract
Promoting a sustainable and low-carbon energy future through the integration of renewable energy is essential, yet it presents significant challenges due to the intermittent nature of resources such as solar and wind. This paper examines the technological and economic dimensions of AC, DC, [...] Read more.
Promoting a sustainable and low-carbon energy future through the integration of renewable energy is essential, yet it presents significant challenges due to the intermittent nature of resources such as solar and wind. This paper examines the technological and economic dimensions of AC, DC, and smart grids, concentrating on the optimization of costs, efficiency, stability, and scalability. Smart grids, enhanced by AI, IoT, and blockchain technologies, play a vital role in energy management optimization, predictive maintenance, and secure energy transactions. Furthermore, the incorporation of renewable energy sources, especially photovoltaics, presents challenges including intermittency, voltage fluctuations, and grid congestion. This paper emphasizes the necessity for updated grid codes and policies that guarantee system stability and the effective functioning of renewable energy systems. The implementation of these regulatory frameworks is crucial for facilitating the efficient integration of renewable energy into the grid, ensuring a reliable and secure power supply while advancing sustainability efforts. Full article
(This article belongs to the Section A2: Solar Energy and Photovoltaic Systems)
Show Figures

Graphical abstract

17 pages, 5580 KB  
Article
Revolutionizing Concrete Bridge Assessment: Implementing Nondestructive Scanning for Transformative Evaluation
by Wael Zatar, Felipe Mota Ruiz and Hien Nghiem
Appl. Sci. 2024, 14(24), 11590; https://doi.org/10.3390/app142411590 - 12 Dec 2024
Cited by 4 | Viewed by 1518
Abstract
This study focused on analyzing the impact of ground-penetrating radar (GPR) scan spacing on accurately assessing the reinforcement of concrete bridge girders, providing practical insights. A decommissioned bridge box beam was evaluated to unveil rebars and tendons’ depth and spacing. The box beam [...] Read more.
This study focused on analyzing the impact of ground-penetrating radar (GPR) scan spacing on accurately assessing the reinforcement of concrete bridge girders, providing practical insights. A decommissioned bridge box beam was evaluated to unveil rebars and tendons’ depth and spacing. The box beam was decommissioned from the West Virginia Division of Highways inventory. An innovative algorithm was developed to fully automate the analysis of survey grid data across all sides of the beam. Implementing this algorithm into a computer code has paved the way for comprehensive automation of GPR data analyses. Comparing GPR data analyses from various profile line offsets, this study assists in producing optimal protocols for inspecting box beams. Transverse profile line offsets between 4 in. and 24 in. yielded nearly identical results, setting a new standard for precision. Utilizing more than one longitudinal profile line was highly beneficial in accurately assessing prestressed concrete box beams. This research helps redefine bridge evaluation by precisely finding rebar spacing, concrete cover, and other internal characteristics. This study’s findings offer invaluable advancements and equip state departments of transportation with the knowledge to accurately assess in-service concrete bridge box beams, empowering them to make informed decisions. Full article
Show Figures

Figure 1

Back to TopTop