Sign in to use this feature.

Years

Between: -

Subjects

remove_circle_outline
remove_circle_outline
remove_circle_outline
remove_circle_outline
remove_circle_outline
remove_circle_outline
remove_circle_outline

Journals

Article Types

Countries / Regions

remove_circle_outline
remove_circle_outline
remove_circle_outline

Search Results (465)

Search Parameters:
Keywords = srebp1-c

Order results
Result details
Results per page
Select all
Export citation of selected articles as:
23 pages, 1986 KB  
Article
Solvent Fractionation Improves the Functional Properties of Sheep Rump Fat: Effects of Different Lipid Fractions on Lipid Metabolism and Gut Health in Mice
by Xin Ma, Junfei Yu, Zequan Xu, Jian Wei, Lingyan Wu, Hongjiao Han, Jianzhong Zhou and Zirong Wang
Foods 2025, 14(21), 3641; https://doi.org/10.3390/foods14213641 (registering DOI) - 24 Oct 2025
Abstract
To enhance the nutritional value of sheep fat, high-melting-point solid fat (HSO) and low-melting-point liquid oil (LSO) were prepared from Altay sheep rump fat via solvent fractionation. The effects of HSO and LSO on lipid metabolism and intestinal health were evaluated in a [...] Read more.
To enhance the nutritional value of sheep fat, high-melting-point solid fat (HSO) and low-melting-point liquid oil (LSO) were prepared from Altay sheep rump fat via solvent fractionation. The effects of HSO and LSO on lipid metabolism and intestinal health were evaluated in a mouse model. Results showed that HSO, rich in saturated fatty acids (SFA), induced obesity, dyslipidemia, and colonic inflammation in mice. These adverse effects were associated with the upregulation of hepatic lipid synthesis genes such as Sterol regulatory element-binding protein 1c (SREBP-1c) and Fatty acid synthase (FAS), as well as increased expression of pro-inflammatory cytokines including Tumor necrosis factor-alpha (TNF-α) and Interleukin-6 (IL-6) in the colon. In contrast, LSO, which was predominantly composed of unsaturated fatty acids (UFA), did not cause significant metabolic disorders. Instead, it promoted the upregulation of fatty acid oxidation-related genes such as Peroxisome proliferator-activated receptor alpha (PPARα) and Acyl-CoA oxidase 1 (Acox1), helped maintain intestinal microbial balance, and enhanced the production of beneficial short-chain fatty acids (SCFAs), particularly butyrate and propionate. In conclusion, solvent fractionation effectively modulates the fatty acid composition of sheep fat, thereby influencing lipid metabolism and inflammatory responses through the regulation of key gene expression and modulation of the gut microenvironment. Full article
(This article belongs to the Section Food Nutrition)
20 pages, 1640 KB  
Review
Choline as a Modulator of Periparturient Diseases in Dairy Cows
by Fenghong Wang, Yuanyin Guo, Xiu Su and Jie Cao
Vet. Sci. 2025, 12(10), 1016; https://doi.org/10.3390/vetsci12101016 - 21 Oct 2025
Viewed by 224
Abstract
Dairy cows experiencing negative energy balance (NEB) are prone to metabolic and inflammatory disorders, including ketosis, fatty liver, mastitis, endometritis, and hypocalcemia, which impair productive and reproductive performance. NEB elevates non-esterified fatty acids (NEFA) and β-hydroxybutyrate (BHBA), leading to disrupted lipid metabolism characterized [...] Read more.
Dairy cows experiencing negative energy balance (NEB) are prone to metabolic and inflammatory disorders, including ketosis, fatty liver, mastitis, endometritis, and hypocalcemia, which impair productive and reproductive performance. NEB elevates non-esterified fatty acids (NEFA) and β-hydroxybutyrate (BHBA), leading to disrupted lipid metabolism characterized by increased fatty acid synthesis (via SREBP-1c, ACC, FASN), impaired lipid export (downregulated MTTP, ApoB100, ACAT2), and reduced oxidation (suppressed SIRT1–PPARα–CPT1A/2 pathway), resulting in triacylglycerol (TAG) accumulation and ketosis. Excess reactive oxygen species (ROS) trigger oxidative and endoplasmic reticulum (ER) stress and apoptosis through JNK, p53/Nrf2, and PERK–eIF2α signaling, while HIF-2α–mediated hypoxia aggravates hepatic damage. Elevated NEFA/BHBA impair polymorphonuclear neutrophil (PMN) chemotaxis and phagocytosis, promoting mastitis and endometritis, and hypocalcemia further weakens immune defense. Rumen-protected choline (RPC) improves lipid metabolism by enhancing VLDL assembly and TAG export (upregulating MTTP, ApoB100, ATG3; inhibiting SREBF1, DGAT2), stimulating fatty acid oxidation (activating AMPK–PPARα–CPT1α), and reducing oxidative stress (suppressing ROS–ERN1). Moreover, RPC decreases IL-6 and TNF-α levels and enhances antioxidant capacity and PMN function. Overall, RPC alleviates NEB-induced metabolic and inflammatory diseases, supporting its inclusion in periparturient management to mitigate NEB and associated disorders. Full article
Show Figures

Figure 1

20 pages, 3065 KB  
Article
CES1 Increases Hepatic Triacylglycerol Synthesis Through Activation of PPARγ, LXR and SREBP1c
by Rajakumar Selvaraj, Jihong Lian, Russell Watts, Randal Nelson, Michael F. Saikali, Carolyn L. Cummins and Richard Lehner
Cells 2025, 14(19), 1548; https://doi.org/10.3390/cells14191548 - 3 Oct 2025
Viewed by 685
Abstract
Increased hepatic triacylglycerol (TG) storage in lipid droplets (LDs) is a hallmark of metabolic dysfunction-associated steatotic liver disease (MASLD) and metabolic dysfunction-associated steatohepatitis (MASH). Human carboxylesterase 1 (CES1) regulates TG storage and secretion in hepatocytes, but the mechanism remains to be elucidated. We [...] Read more.
Increased hepatic triacylglycerol (TG) storage in lipid droplets (LDs) is a hallmark of metabolic dysfunction-associated steatotic liver disease (MASLD) and metabolic dysfunction-associated steatohepatitis (MASH). Human carboxylesterase 1 (CES1) regulates TG storage and secretion in hepatocytes, but the mechanism remains to be elucidated. We performed studies in rat hepatoma McArdle RH7777 cells stably transfected with CES1 cDNA and in Ces1d-deficient mice using a variety of biochemical, pharmacological and cell biology approaches including the assessment of gene expression, confocal immunofluorescence microscopy, lipid synthesis measurements and quantitative mass spectrometry. CES1-expressing cells accrued more TG compared to cells lacking CES1 when incubated with oleic acid. CES1 increased the expression of Srebf1c, Nr1h3 and Nr1h2 encoding transcription factors (SREBP1c and LXRα and LXRβ, respectively) that regulate the expression of lipogenic genes. Additionally, CES1 increased the expression of Acsl1 encoding an enzyme catalyzing fatty acid activation and the expression of Dgat1 and Dgat2 encoding enzymes catalyzing TG synthesis. Treatment of CES1-expressing cells with PPARγ antagonist (GW9662), LXR antagonist (GSK2033) or CYP27A1 inhibitor Felodipine prevented CES1-mediated fatty acid esterification into TG. Ces1d-deficient mice fed high-fat diet (HFD) presented with decreased expression of Nr1h3, Nr1h2, Srebf1c and reduced hepatic TG content. Felodipine and GSK2033 treatment eliminated the differential effects on TG concentration between wild-type and Ces1d-deficient hepatocytes. The results suggest that CES1/Ces1d activates PPARγ, LXR and SREBP1c pathways, thereby increasing TG synthesis and LD storage by augmenting fatty acid esterification. Full article
(This article belongs to the Special Issue Cellular and Molecular Mechanisms of Liver Diseases)
Show Figures

Figure 1

22 pages, 14478 KB  
Article
Hepatocellular EVs Regulate Lipid Metabolism via SIRT1/SREBP−1c/PGC−1α Signaling in Primary Calf Hepatocytes
by Daoliang Zhang, Jishun Tang, Leihong Liu, Chang Zhao, Shibin Feng, Xichun Wang, Hongyan Ding and Yu Li
Int. J. Mol. Sci. 2025, 26(19), 9392; https://doi.org/10.3390/ijms26199392 - 25 Sep 2025
Viewed by 424
Abstract
SIRT1-SREBP−1c/PGC−1α signaling is involved in the production of non-esterified fatty acids (NEFAs) and liver lipid metabolism disorders in ketotic calf. The molecules contained in extracellular vesicles (EVs) regulate intercellular communication, and research on calf hepatocytes−derived EVs has become a hot spot. We hypothesized [...] Read more.
SIRT1-SREBP−1c/PGC−1α signaling is involved in the production of non-esterified fatty acids (NEFAs) and liver lipid metabolism disorders in ketotic calf. The molecules contained in extracellular vesicles (EVs) regulate intercellular communication, and research on calf hepatocytes−derived EVs has become a hot spot. We hypothesized that EVs in cell culture supernatants could affect lipid metabolism in hepatocyte models via SIRT1/SREBP−1c/PGC−1α signaling. Non-ketosis (NK, 0 mM NEFA) and clinical ketosis calf models (CK, 2.4 mM NEFAs) were established in vitro cultured calf hepatocytes and EVs were extracted from their supernatants as NK−derived EVs and CK−derived EVs, respectively. In vitro hepatocyte models, comprising a normal culture group (normal) and the group treated with NEFAs at 2.4 mM (2.4 NEFA), were treated with NK and CK−derived EVs. In addition, we transfected an SIRT1−overexpressing adenovirus into calf hepatocytes and determined the expression of key genes, enzymes, and proteins involved in the SIRT1/SREBP−1c/PGC−1α pathway. The results showed that the NK−derived EVs inhibited the expression of the SREBP−1c gene and protein and increased the expression of the SIRT1 and PGC−1α genes and proteins (p < 0.05). In contrast, CK−derived EVs induced lipid metabolism disorders in the normal hepatocyte group and aggravated NEFA-induced lipid metabolism imbalances in hepatocytes (p < 0.05). Moreover, overexpression of SIRT1 confirmed that EVs exert vital functions in hepatocyte lipid metabolism via SIRT1/SREBP−1c/PGC−1α signaling to regulate hepatocyte lipid metabolism. In summary, NK−derived EVs alleviated liver lipid metabolism disorders caused by NEFAs via modulation of SIRT1/SREBP−1c/PGC−1α signaling, while CK−derived EVs had the opposite effect. NK−derived EVs upregulated lipid oxidation-related genes and downregulated lipid synthesis-related genes, suggesting that NK−derived EVs could be used as biological extracts to alleviate lipid metabolism disorders in ketotic calf. Full article
(This article belongs to the Section Molecular Biology)
Show Figures

Figure 1

23 pages, 1799 KB  
Article
Extracellular Vesicles from Escherichia coli Strains of the Gut Microbiota Trigger Hepatic Antioxidant and Anti-Lipogenic Effects via the Gut-Liver Axis in Healthy Neonatal Rats
by Sergio Martínez-Ruiz, Josefa Badia and Laura Baldoma
Nutrients 2025, 17(19), 3066; https://doi.org/10.3390/nu17193066 - 25 Sep 2025
Viewed by 458
Abstract
Background: The gut-liver axis is essential for maintaining liver physiology, with the gut microbiota playing a central role in this bidirectional communication. Recent studies have identified microbiota-derived extracellular vesicles (EVs) as key mediators of inter-organ signaling. This study explored the impact of [...] Read more.
Background: The gut-liver axis is essential for maintaining liver physiology, with the gut microbiota playing a central role in this bidirectional communication. Recent studies have identified microbiota-derived extracellular vesicles (EVs) as key mediators of inter-organ signaling. This study explored the impact of EVs from two beneficial Escherichia coli strains, the probiotic EcN and the commensal EcoR12, on hepatic metabolism and oxidative stress in healthy neonatal rats. Methods: EVs were administered orally during the first 16 days of life, and blood and liver samples were collected on days 8 and 16. Results: The results demonstrated that EVs significantly reduced intestinal permeability, as evidenced by decreased plasma zonulin levels. In the liver, EVs enhanced redox homeostasis by downregulating CYP2E1 and upregulating key antioxidant genes (SOD1, CAT, GPX). Furthermore, the treatment shifted liver metabolism toward an anti-lipogenic profile by inducing fatty acid oxidation genes (PPARA, CPT1A) and suppressing genes involved in de novo lipogenesis (SREBP1C, ACC1, FASN, CNR1). Importantly, markers of hepatic inflammation remained unchanged, indicating the safety of the intervention. In vitro experiments using human HepG2 cells supported these findings, further validating the antioxidant and metabolic effects of the EVs. Conclusions: Our results underscore the role of microbiota-derived EVs as important mediators of hepatic metabolic programming in healthy individuals via the gut-liver axis and highlight their potential as therapeutic postbiotic agents for management of fatty liver diseases. Full article
Show Figures

Figure 1

23 pages, 1622 KB  
Article
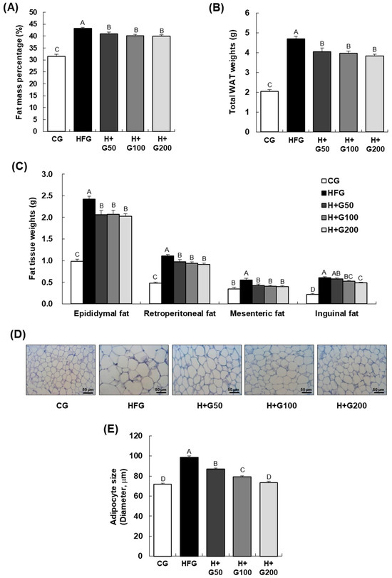
Steamed Ginger Extract (GGE03) Attenuates Obesity and Improves Metabolic Parameters in Association with AMPK Activation and Lipid Metabolism Regulation in High-Fat Diet-Induced Obese Mice
by Yean Jung Choi, Jae In Jung, Seungtae Lim, Cha Soon Kim, Dae Won Park, Seong Ho Lee, NaYon Hur, Jaewoo Bae, Jae Kyoung Lee and Eun Ji Kim
Int. J. Mol. Sci. 2025, 26(18), 8950; https://doi.org/10.3390/ijms26188950 - 14 Sep 2025
Viewed by 1358
Abstract
Steamed ginger ethanolic extract (GGE03) has been shown to exert anti-obesity effects, yet its underlying molecular mechanisms remain unclear. This study investigates the metabolic impact of GGE03 on lipid metabolism, adipogenesis, and energy regulation in a high-fat diet (HFD)-induced obesity model. C57BL/6N mice [...] Read more.
Steamed ginger ethanolic extract (GGE03) has been shown to exert anti-obesity effects, yet its underlying molecular mechanisms remain unclear. This study investigates the metabolic impact of GGE03 on lipid metabolism, adipogenesis, and energy regulation in a high-fat diet (HFD)-induced obesity model. C57BL/6N mice were fed a control diet, a high-fat diet (HFD), or HFD supplemented with GGE03 (50, 100, or 200 mg/kg/day) for eight weeks. GGE03 significantly reduced body weight gain (HFD: 18.1 ± 0.3 g vs. HFD+GGE03 200 mg/kg/day: 13.4 ± 0.2 g, p < 0.05) and fat mass percentage (HFD: significantly higher vs. HFD+GGE03 50, 100, 200 mg/kg/day, p < 0.05). Serum glucose levels were decreased from 220.2 ± 8.2 mg/dL (HFD) to 169.6 ± 5.9 mg/dL (HFD+GGE03 200 mg/kg/day, p < 0.05), and triglyceride levels were reduced from 82.9 ± 4.2 mg/dL (HFD) to 57.2 ± 2.9 mg/dL (p < 0.05). Insulin resistance, as measured by HOMA-IR, was improved by up to 54.9% compared to the HFD (p < 0.05). Mechanistically, GGE03 administration increased AMPK phosphorylation (p-AMPK/AMPK ratio significantly elevated by HFD+GGE03 100 and 200 mg/kg/day, p < 0.05) and upregulated fatty acid oxidation gene expression (Cpt-1), while suppressing lipogenesis-related genes (Srebp-1c, Fas, and Acc1). GGE03 improved obesity-related metabolic disturbances in high-fat diet-induced mice, with beneficial effects associated with AMPK signaling and lipid metabolism. These findings suggest the potential of GGE03 as a functional food ingredient for obesity prevention and management. Full article
(This article belongs to the Section Bioactives and Nutraceuticals)
Show Figures

Figure 1

19 pages, 4637 KB  
Article
Integrated Lipidomics and Network Pharmacology Reveal the AMPK-Mediated Therapeutic Mechanism of 3,3′-Diindolylmethane in Hepatic Lipid Metabolism
by Xudong Li, Yunfeng Lin, Ruomei Niu, Siyuan Chen, Jingyun Pan, Yuquan Zhong, Junqiang Du, Qiuxia Dong, Hongfeng Zhang, Heng Fang, Huiyang Zhu and Wei Zhu
Antioxidants 2025, 14(9), 1093; https://doi.org/10.3390/antiox14091093 - 7 Sep 2025
Viewed by 929
Abstract
Dysregulation of hepatic lipid metabolism constitutes a central mechanism in the pathogenesis of metabolic dysfunction-associated steatotic liver disease (MASLD). 3,3′-Diindolylmethane (DIM), a bioactive compound abundant in dietary Brassica vegetables, exhibited protective effects on hepatocellular carcinoma and metabolic/inflammatory pathologies. Nevertheless, the effects of DIM [...] Read more.
Dysregulation of hepatic lipid metabolism constitutes a central mechanism in the pathogenesis of metabolic dysfunction-associated steatotic liver disease (MASLD). 3,3′-Diindolylmethane (DIM), a bioactive compound abundant in dietary Brassica vegetables, exhibited protective effects on hepatocellular carcinoma and metabolic/inflammatory pathologies. Nevertheless, the effects of DIM on hepatic lipid metabolism and its underlying mechanisms remain unclear. Administration of DIM (50 mg/kg bw/day) prevented oxidative stress and hepatic lipid deposition in both high-fat diet (HFD)-fed wild-type (WT) and ob/ob mice. Lipidomics revealed that DIM diminished the lipogenesis and reshaped the hepatic lipid profile. Network pharmacology analysis identified the AMPK signaling pathway as the underlying mechanistic target for DIM in treating MASLD. In both HepG2 cells and mouse primary hepatocytes (MPH), DIM attenuated palmitic acid (PA)-induced cellular lipid accumulation, ROS generation, and reduction in oxygen consumption rate (OCR). These protective effects of DIM were diminished by co-treatment with Compound C (CC), a specific AMPK inhibitor. DIM administration enhanced AMPKα phosphorylation in vivo (WT/ob/ob mice) and in vitro (HepG2/MPH), concomitant with PPARα upregulation and SREBP1/ACC1 downregulation. CC abolished all DIM-induced molecular changes in vitro. Collectively, DIM alleviates hepatic lipid accumulation and oxidative stress in MASLD models through AMPK activation, subsequently modulating PPARα and SREBP1/ACC1 pathways. Full article
Show Figures

Graphical abstract

19 pages, 3702 KB  
Article
Kisspeptin Mitigates Hepatic De Novo Lipogenesis in Metabolic Dysfunction-Associated Steatotic Liver Disease
by Kimberly Izarraras, Ankit Shah, Kavita Prasad, Helena Tan, Zhongren Zhou and Moshmi Bhattacharya
Cells 2025, 14(16), 1289; https://doi.org/10.3390/cells14161289 - 20 Aug 2025
Viewed by 1247
Abstract
The peptide hormone kisspeptin, signaling via its receptor, KISS1R, decreases hepatic steatosis and protects against metabolic dysfunction-associated steatotic liver disease (MASLD). Enhanced de novo lipogenesis (DNL) contributes to MASLD. Here, we investigated whether kisspeptin treatment in obese, diabetic mice directly attenuates DNL. DNL [...] Read more.
The peptide hormone kisspeptin, signaling via its receptor, KISS1R, decreases hepatic steatosis and protects against metabolic dysfunction-associated steatotic liver disease (MASLD). Enhanced de novo lipogenesis (DNL) contributes to MASLD. Here, we investigated whether kisspeptin treatment in obese, diabetic mice directly attenuates DNL. DNL was assessed in kisspeptin-treated mouse livers, using a mouse model of MASLD, (DIAMOND mice), employing 2H2O-enriched water, mass spectrometry analysis, and transcriptomic profiling. Gene and protein expression were evaluated in primary hepatocytes and livers. Additionally, hepatic Kiss1r expression was increased in DIAMOND mice, following which various biochemical and metabolic assessments were employed. Metabolic tracing in kisspeptin-treated steatotic livers demonstrated a decrease in the DNL of free fatty acids (FFAs), known to be associated with diabetes, steatosis, and hepatocellular carcinoma. Transcriptomic profiling of kisspeptin-treated livers identified disruption of key metabolic pathways, the most prominent being a decrease in fatty acid metabolism, and downregulation of Cidea, a key regulator of lipid droplet formation. Kisspeptin treatment of FFA-loaded primary mouse hepatocytes significantly decreased Cidea expression. Mechanistically, we found that kisspeptin administration decreased levels of transcription factor SREBP-1c, a crucial regulator of DNL, and CIDEA. Thus, enhanced KISS1R signaling limits hepatic DNL, suggesting a crucial role in restricting MASLD. Full article
(This article belongs to the Section Cellular Metabolism)
Show Figures

Figure 1

21 pages, 1899 KB  
Article
Synergistic Anti-Obesity Effects of Lactiplantibacillus plantarum Q180 and Phaeodactylum tricornutum (CKDB-322) in High-Fat-Diet-Induced Obese Mice
by Hye-Ji Noh, Jae-In Eom, Soo-Je Park, Chang Hun Shin, Se-Min Kim, Cheol-Ho Pan and Jae Kwon Lee
Int. J. Mol. Sci. 2025, 26(16), 7991; https://doi.org/10.3390/ijms26167991 - 19 Aug 2025
Viewed by 786
Abstract
Obesity and associated metabolic disorders are rising globally, necessitating effective dietary strategies. CKDB-322, a formulation containing Lactiplantibacillus plantarum Q180 and Phaeodactylum tricornutum, was evaluated for anti-obesity efficacy using in vitro adipocyte differentiation and in vivo high-fat-diet (HFD)-induced obese mouse models. In 3T3-L1 [...] Read more.
Obesity and associated metabolic disorders are rising globally, necessitating effective dietary strategies. CKDB-322, a formulation containing Lactiplantibacillus plantarum Q180 and Phaeodactylum tricornutum, was evaluated for anti-obesity efficacy using in vitro adipocyte differentiation and in vivo high-fat-diet (HFD)-induced obese mouse models. In 3T3-L1 cells, CKDB-322 suppressed adipogenesis by downregulating PPARγ and C/EBPα and enhancing glycerol release. In mice, 8 weeks of oral administration—particularly at the CKDB-322-M dose—significantly reduced body weight gain, adiposity, and serum glucose, triglyceride, and cholesterol levels without affecting liver function. Gene expression analysis revealed the strong inhibition of lipogenic markers (SREBP-1c, ACC, and FAS) in addition to activation of the fatty acid oxidation (CPT-1α and PPARα) and energy metabolism (PGC-1α and AMPK) pathways, with the most pronounced effects in the CKDB-322-M group, which also exhibited the greatest reduction in leptin. These molecular effects were confirmed histologically by decreased adipocyte hypertrophy and ameliorated hepatic steatosis. Collectively, these findings demonstrate that CKDB-322 exerts lipid-modulatory effects through multiple pathways, supporting its potential as a novel functional dietary ingredient for obesity and metabolic disorder prevention. Full article
(This article belongs to the Section Bioactives and Nutraceuticals)
Show Figures

Figure 1

13 pages, 2450 KB  
Article
Activation of Focal Adhesion Pathway by CIDEA as Key Regulatory Axis in Lipid Deposition in Goat Intramuscular Precursor Adipocytes
by Peng Shao, Qi Li, Yu Liao, Yong Wang, Yaqiu Lin, Hua Xiang, Zhanyu Du, Changhui Zhang, Jiangjiang Zhu and Lian Huang
Animals 2025, 15(16), 2374; https://doi.org/10.3390/ani15162374 - 13 Aug 2025
Viewed by 566
Abstract
Intramuscular fat (IMF) content determines the quality of goat meat and is regulated by the comprehensive effect of the proliferation and adipogenesis of intramuscular preadipocytes. Our previous RNA-seq data revealed that cell death-inducing DNA fragmentation factor alpha (DFFA)-like effector (CIDE) A was upregulated [...] Read more.
Intramuscular fat (IMF) content determines the quality of goat meat and is regulated by the comprehensive effect of the proliferation and adipogenesis of intramuscular preadipocytes. Our previous RNA-seq data revealed that cell death-inducing DNA fragmentation factor alpha (DFFA)-like effector (CIDE) A was upregulated during the development of intramuscular fat in the longissimus dorsi muscle tissue, implying an important role in lipid homeostasis. However, the mechanism by which CIDEA, a member of the CIDE family, regulates intramuscular fat deposition in goat muscle is unknown, so we explored the function and underlying mechanism of CIDEA in goat intramuscular preadipocytes. To address this, we altered CIDEA in intramuscular preadipocytes and resolved the effect and mechanism of CIDEA in adipogenesis through RT-PCR, Western blot, triglyceride and LD determinations, CCK-8, and RNA-seq. It was found that CIDEA increased lipid droplets (LDs) and triglyceride contents and inhibited cell proliferation. Meanwhile, the lipid metabolism-related genes PPARγ, C/EBPα, SREBP1c, PLIN1, TIP47, ADFP, DGAT1, ACC, FASN, ACSL1, and FABP3 were upregulated, while the lipolysis and β-oxidation genes HSL, ACOX1, and CPT1B, as well as the proliferation marker gene CDK1, were all downregulated upon CIDEA overexpression. Differentially expressed genes in CIDEA dysregulation groups through RNA-seq were selected and were enriched in the apelin and focal adhesion signaling pathways. Specifically, the Western blot and rescue assays found that focal adhesion, but not apelin, was the key signaling pathway in CIDEA regulating lipid deposition in goat intramuscular preadipocytes. In summary, this study reveals that CIDEA promotes lipid deposition in intramuscular preadipocytes through the focal adhesion pathway and inhibits cell proliferation. This work clarifies the functional role and downstream signaling pathway of CIDEA in intramuscular fat deposition and provides theoretical support for improving meat quality by targeting key phenotype-related genes. Full article
Show Figures

Figure 1

16 pages, 1127 KB  
Article
Effects of Corn–Soybean Meal-Based Fermented Feed Supplementation on Growth Performance, Meat Quality, Fatty Acid Profiles, Nutritional Values, and Gut Microbiota of Lean-Type Finishing Pigs
by Jiao Song, Xin Wang, Yuhan Cao, Yue He and Ye Yang
Foods 2025, 14(15), 2641; https://doi.org/10.3390/foods14152641 - 28 Jul 2025
Cited by 1 | Viewed by 919
Abstract
This research investigated the impact of corn–soybean meal-based fermented feed on the growth performance, pork quality, and fatty acid profiles of lean-type finishing pigs. A total of 80 lean-type growing DLY (Duroc × Landrace–Yorkshire) pigs were randomly assigned to 2 groups, with 5 [...] Read more.
This research investigated the impact of corn–soybean meal-based fermented feed on the growth performance, pork quality, and fatty acid profiles of lean-type finishing pigs. A total of 80 lean-type growing DLY (Duroc × Landrace–Yorkshire) pigs were randomly assigned to 2 groups, with 5 replicates of 8 pigs per pen. The pigs in control group (CON group) were fed a basal diet, while the pigs in fermented feed group (FF group) were fed a diet supplemented with 10% fermented feed. The experimental period lasted 70 days. Results exhibited that pigs in FF group had a significant increase in final body weight and average daily gain (ADG) (p < 0.05) and had a significant decrease in the feed-to-gain ratio (F/G) (p < 0.05). The FF group also exhibited significant promotion in muscle intramuscular fat content, marbling score, and meat color and significantly reduced the meat shear force and drip loss (p < 0.05). Serum analysis indicated that fermented feed significantly elevated blood glucose, total cholesterol, triglyceride levels, and serum hormones such as insulin, leptin, and IGF-1 (p < 0.05). Additionally, fermented feed significantly elevated the levels of polyunsaturated fatty acids (PUFAs) and monounsaturated fatty acids (MUFAs), whereas it decreased the saturated fatty acids (SFAs) contents (p < 0.05). The fermented feed also significantly enhanced pork nutritional values (p < 0.05). The fermented feed increased the expression of IGF-1, SREBP1c, PDE3, PPARγ, SCD5, and FAT/CD36 mRNA (p < 0.05). Furthermore, microbial 16S rDNA analysis uncovered that FF supplementation significantly reduced the Campilobacterota phylum abundance, while increasing the genus abundances of Clostridium_sensu_stricto, norank_f_Oscillospiraceae, unclassified_c_Clostridia, and V9D2013 (p < 0.05). In summary, the results indicated that the microbial fermented feed exhibited the regulation effects on pork quality and nutritional values of lean-type pigs through regulating lipid metabolism and gut microbial composition. Full article
(This article belongs to the Section Food Nutrition)
Show Figures

Figure 1

18 pages, 3855 KB  
Article
Tartary Buckwheat Flavonoids and 25-Hydroxyvitamin D3 Mitigate Fatty Liver Syndrome in Laying Hens: Association with Cecal Microbiota Remodeling and Lipid Metabolic Homeostasis
by Dongdong Li, Binlong Chen, Yi Zhang, Zengwen Huang, Zhiqiu Huang, Xi Chen, Caiyun Sun, Yunxia Qi, Yaodong Hu, Ting Chen and Silu Wang
Animals 2025, 15(15), 2210; https://doi.org/10.3390/ani15152210 - 27 Jul 2025
Cited by 1 | Viewed by 813
Abstract
The objective of this experiment was to investigate the effects of tartary buckwheat flavonoids (TBF) and 25-hydroxyvitamin D3 (25-OHD) on fatty liver syndrome (FLS) in laying hens. A total of 450 35-wk-old Lohmann laying hens were selected and randomly divided into five [...] Read more.
The objective of this experiment was to investigate the effects of tartary buckwheat flavonoids (TBF) and 25-hydroxyvitamin D3 (25-OHD) on fatty liver syndrome (FLS) in laying hens. A total of 450 35-wk-old Lohmann laying hens were selected and randomly divided into five groups, with six replicates per treatment and 15 laying hens in each replicate. The control group was fed a corn-soybean meal basal diet. The FLS group was fed a high- energy–low-protein (HELP) diet, and the other three experimental groups were fed HELP diets supplemented with 60 mg/kg TBF, 69 μg/kg 25-OHD, and 60 mg/kg TBF plus 69 μg/kg 25-OHD, respectively. The experiment lasted 8 weeks. The results demonstrated that feeding laying hens with a HELP diet led to a significant accumulation of fat in their livers, liver enlargement and yellowing, as well as a decline in liver antioxidant capacity and an aggravation of inflammation. TBF alone, 25-OHD alone, and their combination had no effect on the laying performance of laying hens fed with a HELP diet. However, 25-OHD significantly enhanced the albumin content, eggshell strength, and eggshell thickness of eggs (p < 0.05). Compared with the HELP group, TBF, 25-OHD, or their combination reduced serum LDL-C and TG (p < 0.05). The combined treatment further lowered serum NEFA and MDA, enhanced liver SOD activity (p < 0.05), and unlike TBF alone (which reduced hepatic TG) or 25-OHD alone (which decreased liver index), reduced both liver index and hepatic TG (p < 0.05). Liver gene expression analysis showed that combined TBF and 25-OHD significantly inhibited the expression of fat synthesis-related genes (ACC, FAS, GPAT1, ChREBP1, LXRα, SREBP-1C, SREBP-2, FABP) as well as inflammation-related genes (IL-6, TNF-α, NF-κB, TLR4) (p < 0.05). At the phylum level of the cecal microbiota, TBF increased the abundance of Bacteroidota (p < 0.05), and combined TBF and 25-OHD tended to increase the abundance of Firmicutes_D. At the genus level, TBF increased the abundance of Phocaeicola_A (p < 0.05). Furthermore, TBF, 25-OHD, or their combination reduced the abundance of Faecalibacterium (p < 0.05). These findings suggest that combined TBF and 25-OHD mitigates FLS in laying hens potentially through remodeling gut microbiota and maintaining lipid metabolic homeostasis. Full article
Show Figures

Figure 1

17 pages, 1229 KB  
Review
The Role of PAR2 in MASLD Progression and HCC Development
by Pietro Guerra, Patrizia Pontisso and Andrea Martini
Int. J. Mol. Sci. 2025, 26(15), 7076; https://doi.org/10.3390/ijms26157076 - 23 Jul 2025
Viewed by 950
Abstract
Metabolic dysfunction-associated steatotic liver disease (MASLD) has recently become the leading cause of chronic liver disease and can progress to hepatocellular carcinoma (HCC) through multiple pathogenic mechanisms. Protease-activated receptor 2 (PAR2) is a G-protein-coupled receptor activated by proteases such as trypsin, tryptase or [...] Read more.
Metabolic dysfunction-associated steatotic liver disease (MASLD) has recently become the leading cause of chronic liver disease and can progress to hepatocellular carcinoma (HCC) through multiple pathogenic mechanisms. Protease-activated receptor 2 (PAR2) is a G-protein-coupled receptor activated by proteases such as trypsin, tryptase or coagulation factors VII and Xa. Recent studies have shown that PAR2 expression is increased in the liver of patients with MASLD or liver fibrosis. Its activation is linked to metabolic dysfunction through several pathways, including SREBP1c activation, AMPK inhibition and Akt-induced insulin resistance. Inhibition of PAR2 has been effective in reducing MASLD progression in different animal models. Notably, PAR2 blockade has also been effective in more advanced stages of the disease by dampening chronic inflammation and fibrogenesis through the inhibition of hepatic stellate cell activation and of TGF-β and SerpinB3 production. PAR2 also plays a role in cancer development, promoting tumour proliferation, angiogenesis and expression of immune checkpoint inhibitors (like PD-L1, CD47 and CD24). Due to its multifaceted involvement in liver disease, PAR2 is emerging as a key therapeutic target in this clinical context. This review aims to summarise current knowledge on PAR2′s role in MASLD and its potential as a therapeutic target. Full article
(This article belongs to the Special Issue Obesity and Cancer Risk: Molecular Mechanisms and Perspectives)
Show Figures

Figure 1

20 pages, 4729 KB  
Article
Cis-Palmitoleic Acid Regulates Lipid Metabolism via Diacylglycerol Metabolic Shunting
by Wenwen Huang, Bei Gao, Longxiang Liu, Qi Song, Mengru Wei, Hongzhen Li, Chunlong Sun, Wang Li, Wen Du and Jinjun Shan
Foods 2025, 14(14), 2504; https://doi.org/10.3390/foods14142504 - 17 Jul 2025
Viewed by 905
Abstract
Obesity and related metabolic disorders are closely linked to dysregulated lipid metabolism, where the metabolic balance of diacylglycerol (DAG) played a pivotal role. Although cis-palmitoleic acid (cPOA) exhibits anti-obesity effects, its efficacy varies across dietary conditions, and its molecular mechanisms [...] Read more.
Obesity and related metabolic disorders are closely linked to dysregulated lipid metabolism, where the metabolic balance of diacylglycerol (DAG) played a pivotal role. Although cis-palmitoleic acid (cPOA) exhibits anti-obesity effects, its efficacy varies across dietary conditions, and its molecular mechanisms remains unclear. In this study, we investigated the dose-dependent regulatory effects of cPOA on DAG metabolic shunting in db/db mice, employing lipidomics, pathway analysis, and gene/protein expression assays. Under a basal diet, low-dose cPOA (75 mg/kg) inhibited DAG-to-triglyceride (TAG) conversion, reducing hepatic lipid accumulation, while medium-to-high doses (150–300 mg/kg) redirected DAG flux toward phospholipid metabolism pathways (e.g., phosphatidylcholine [PC] and phosphatidylethanolamine [PE]), significantly lowering body weight and adiposity index. In high-fat diet (HFD)-fed mice, cPOA failed to reduce body weight but alleviated HFD-induced hepatic pathological damage by suppressing DAG-to-TAG conversion and remodeling phospholipid metabolism (e.g., inhibiting PE-to-PC conversion). Genetic and protein analyses revealed that cPOA downregulated lipogenic genes (SREBP-1c, SCD-1, FAS) and upregulated fatty acid β-oxidation enzymes (CPT1A, ACOX1), while dose-dependently modulating DGAT1, CHPT1, and PEMT expression to drive DAG metabolic shunting. Notably, DAG(36:3, 18:1–18:2) emerged as a potential biomarker for HFD-aggravated metabolic dysregulation. This study elucidated cPOA as a bidirectional regulator of lipid synthesis and oxidation, improving lipid homeostasis through dose-dependent DAG metabolic reprogramming. These findings provide novel insights and strategies for precision intervention in obesity and related metabolic diseases. Full article
(This article belongs to the Special Issue Food Bioactive Compounds in Disease Prevention and Health Promotion)
Show Figures

Figure 1

21 pages, 4321 KB  
Article
Efficient Hydrolysis of Earthworm Protein and the Lipid-Lowering Mechanism of Peptides in the Hydrolysate
by Mengmeng Zhang, Xiang Mai, Shanghua Yang, Yuhua Huang, Lina Zhang, Wenbin Ren, Weidong Bai, Xuan Xin, Wenhong Zhao and Lisha Hao
Foods 2025, 14(13), 2338; https://doi.org/10.3390/foods14132338 - 1 Jul 2025
Cited by 2 | Viewed by 914
Abstract
Earthworms are valued as a dietary protein source in many regions. Earthworm protein can yield bioactive peptides, but enzymatic hydrolysis is inefficient by commercial proteases, and bioactivity development is still inadequate. This study developed a novel efficient method for degrading earthworm protein and [...] Read more.
Earthworms are valued as a dietary protein source in many regions. Earthworm protein can yield bioactive peptides, but enzymatic hydrolysis is inefficient by commercial proteases, and bioactivity development is still inadequate. This study developed a novel efficient method for degrading earthworm protein and investigated the lipid-lowering activity and mechanism of earthworm peptides. It was found that combining autolysis and alcalase exhibited a higher hydrolysis degree of earthworm protein of 43.64 ± 0.78% compared to using autolysis or alcalase only. The hydrolysate significantly reduced lipid accumulation in steatotic hepatocytes. LC-MS/MS results showed that the primary lipid-lowering peptides (EWPs) in the hydrolysate were small molecule peptides with molecular weights of 500–1000 Da and chain lengths of 4–7 amino acid residues. Western blot results demonstrated that EWP regulated the expression of lipid metabolism-related proteins, including APOC3, HMGCR, PCSK9, SREBP1, C/EBP-α, NPC1L1, PPAR-γ, and CYP7A1. Transcriptomic analysis and validation experiments indicated that the lipid-lowering activity of EWP was associated with its suppression of inflammatory factors, such as IL-6. This study presents an efficient enzymatic hydrolysis strategy for earthworm protein utilization, laying the foundation for its application in functional foods such as protein supplements, nutraceutical capsules, hypoallergenic infant formulas, and sports nutrition products. Full article
(This article belongs to the Section Nutraceuticals, Functional Foods, and Novel Foods)
Show Figures

Figure 1

Back to TopTop