Sign in to use this feature.

Years

Between: -

Subjects

remove_circle_outline
remove_circle_outline
remove_circle_outline
remove_circle_outline
remove_circle_outline
remove_circle_outline

Journals

Article Types

Countries / Regions

Search Results (75)

Search Parameters:
Keywords = spectral dictionary

Order results
Result details
Results per page
Select all
Export citation of selected articles as:
16 pages, 829 KB  
Article
Hyperspectral Images Anomaly Detection Based on Rapid Collaborative Representation and EMP
by Jiaxin Li, Xiaowei Shen, Fang He, Jianwei Zhao, Haojie Hu and Weimin Jia
Electronics 2025, 14(24), 4878; https://doi.org/10.3390/electronics14244878 - 11 Dec 2025
Viewed by 367
Abstract
Hyperspectral anomaly detection (HAD) refers to a method of identifying abnormal targets through the differences in spectral separabilities of anomaly versus background clutter. It plays a significant role in fields such as commercial agriculture, for instance, in pest and disease monitoring and environmental [...] Read more.
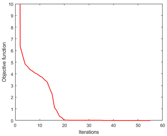
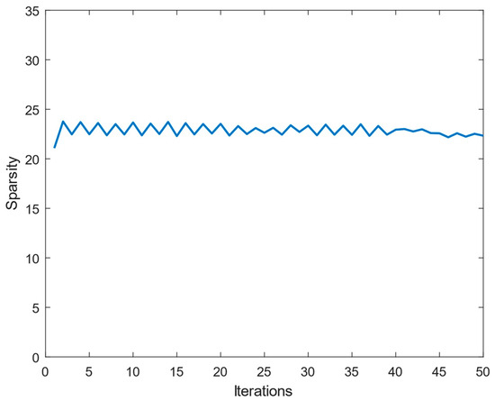
Hyperspectral anomaly detection (HAD) refers to a method of identifying abnormal targets through the differences in spectral separabilities of anomaly versus background clutter. It plays a significant role in fields such as commercial agriculture, for instance, in pest and disease monitoring and environmental monitoring. Collaborative representation detector (CRD) is a classic hyperspectral anomaly detection method. However, by constructing a sliding dual window, it leads to a high computational complexity and thus takes a relatively long time. In response to the deficiencies existing in that CRD method, we propose a method that first extracts extended morphological profiles (EMP) and then uses the obtained feature images to construct K-means CRD (EMPKCRD). This method performs window reconstruction on complex hyperspectral background pixels through the K-means clustering algorithm to separate abnormal pixels with similar features and obtain the background dictionary matrix. The method leverages the observation that background pixels can be effectively approximated by a linear combination of their spatially adjacent pixels, whereas anomalous pixels, due to their distinct nature, cannot be similarly reconstructed from their local neighborhood. This fundamental disparity in reconstructibility is then exploited to separate anomalies from the background. Then, anomaly detection can be carried out on this matrix faster, avoiding the high computational complexity caused by the use of a sliding dual window. Through comparative simulation experiments with seven widely used algorithms at present on three real-world datasets, the empirical evaluations validate that this method has excellent performance while exhibiting a favorable balance between detection precision and operational speed. Full article
Show Figures

Figure 1

21 pages, 30242 KB  
Article
A Fast Collaborative Representation Algorithm Based on Extended Multi-Attribute Profiles for Hyperspectral Anomaly Detection
by Fang He, Shuanghao Fan, Haojie Hu, Jianwei Zhao, Jiaxin Dong and Weimin Jia
Remote Sens. 2025, 17(23), 3857; https://doi.org/10.3390/rs17233857 - 28 Nov 2025
Viewed by 417
Abstract
As one of the vital research directions in hyperspectral image (HSI) processing, anomaly detection is dedicated to identifying anomalous pixels in HSIs that have significant spectral differences from the surrounding background, and it has attracted extensive attention from numerous scholars in recent years. [...] Read more.
As one of the vital research directions in hyperspectral image (HSI) processing, anomaly detection is dedicated to identifying anomalous pixels in HSIs that have significant spectral differences from the surrounding background, and it has attracted extensive attention from numerous scholars in recent years. Anomaly detectors based on collaborative representation have achieved favorable performance in this field. Based on CRD, scholars have proposed many different variants. However, most of these methods only focus on the spectral information of HSIs, and they suffer from slow detection speed and poor robustness. In this paper, we combine the Extended Multi-Attribute Profile (EMAP) with the CRD algorithm, propose a fast collaborative representation anomaly detection algorithm based on the extended multi-attribute profile. First, we use EMAP to extract the spatial structural information of the HSI. Then, before the anomaly detection, we employ the k-means clustering algorithm to separate anomalous pixels with similar features, and obtain a reconstructed background dictionary matrix. This further separates the background from anomalies and improves the robustness of anomaly detection. Finally, we apply a collaborative representation-based anomaly detector to detect anomalies. The proposed method is compared with other algorithms through experiments on four real HSI datasets and one synthetic HSI dataset. The experimental simulation results verify the effectiveness of our proposed method. Full article
Show Figures

Figure 1

20 pages, 3102 KB  
Article
Compressive Sensing-Based 3D Spectrum Extrapolation for IoT Coverage in Obstructed Urban Areas
by Kun Yin, Shengliang Fang and Feihuang Chu
Electronics 2025, 14(21), 4177; https://doi.org/10.3390/electronics14214177 - 26 Oct 2025
Viewed by 445
Abstract
As a fundamental information carrier in Industrial Internet of Things (IIoT), electromagnetic spectrum data presents critical challenges for efficient spectrum sensing and situational awareness in smart industrial cognitive radio systems. Addressing sparse sampling limitations caused by energy-constrained transceiver nodes in Unmanned Aerial Vehicle [...] Read more.
As a fundamental information carrier in Industrial Internet of Things (IIoT), electromagnetic spectrum data presents critical challenges for efficient spectrum sensing and situational awareness in smart industrial cognitive radio systems. Addressing sparse sampling limitations caused by energy-constrained transceiver nodes in Unmanned Aerial Vehicle (UAV) spectrum monitoring, this paper proposes a compressive sensing-based 3D spectrum tensor completion framework for extrapolative reconstruction in obstructed areas (e.g., building occlusions). First, a Sparse Coding Neural Gas (SCNG) algorithm constructs an overcomplete dictionary adaptive to wide-range spectral fluctuations. Subsequently, a Bag of Pursuits-optimized Orthogonal Matching Pursuit (BoP-OOMP) framework enables adaptive key-point sampling through multi-path tree search and temporary orthogonal matrix dimensionality reduction. Finally, a Neural Gas competitive learning strategy leverages intermediate BoP solutions for gradient-weighted dictionary updates, eliminating computational redundancy. Benchmark results demonstrate 43.2% reconstruction error reduction at sampling ratios r ≤ 20% across full-space measurements, while achieving decoupling of highly correlated overlapping subspaces—validating superior estimation accuracy and computational efficiency. Full article
(This article belongs to the Special Issue Advances in Cognitive Radio and Cognitive Radio Networks)
Show Figures

Figure 1

20 pages, 3701 KB  
Article
Residual Skewness Monitoring-Based Estimation Method for Laser-Induced Breakdown Spectroscopy
by Bin Zhu, Xiangcheng Shen, Tao Liu, Sirui Wang, Yuhua Hang, Jianhua Mo, Lei Shao and Ruizhi Wang
Electronics 2025, 14(17), 3343; https://doi.org/10.3390/electronics14173343 - 22 Aug 2025
Viewed by 661
Abstract
To address the challenges of narrow peak characteristics and low signal-to-noise ratio (SNR) detection in Laser-Induced Breakdown Spectroscopy (LIBS), in this paper, we combine the Sparse Bayesian Learning–Baseline Correction (SBL-BC) algorithm with residual skewness monitoring to propose a spectral estimation method tailored for [...] Read more.
To address the challenges of narrow peak characteristics and low signal-to-noise ratio (SNR) detection in Laser-Induced Breakdown Spectroscopy (LIBS), in this paper, we combine the Sparse Bayesian Learning–Baseline Correction (SBL-BC) algorithm with residual skewness monitoring to propose a spectral estimation method tailored for LIBS. In LIBS spectra, discrete peaks are susceptible to baseline fluctuations and noise, while the Gaussian dictionary modeling and fixed convergence criterion of the existing SBL-BC lead to the inaccurate characterization of narrow peaks and high computational complexity. To overcome these limitations, we introduce a residual skewness dynamic tracking mechanism to mitigate residual negative skewness accumulation caused by positivity constraints under high noise levels, preventing traditional convergence criterion failure. Simultaneously, by eliminating the dictionary matrix and directly modeling the spectral peak vector, we transform matrix operations into vector computations, better aligning with LIBS’s narrow peak features and high-channel-count processing requirements. Through simulated and real spectral experiments, the results demonstrate that this method outperforms the SBL-BC algorithm in terms of spectral peak fitting accuracy, computational speed, and convergence performance across various SNRs. It effectively separates spectral peaks, baseline, and noise, providing a reliable approach for both quantitative and qualitative analysis of LIBS spectra. Full article
Show Figures

Figure 1

14 pages, 4699 KB  
Article
Parallel Dictionary Reconstruction and Fusion for Spectral Recovery in Computational Imaging Spectrometers
by Hongzhen Song, Qifeng Hou, Kaipeng Sun, Guixiang Zhang, Tuoqi Xu, Benjin Sun and Liu Zhang
Sensors 2025, 25(15), 4556; https://doi.org/10.3390/s25154556 - 23 Jul 2025
Cited by 1 | Viewed by 660
Abstract
Computational imaging spectrometers using broad-bandpass filter arrays with distinct transmission functions are promising implementations of miniaturization. The number of filters is limited by the practical factors. Compressed sensing is used to model the system as linear underdetermined equations for hyperspectral imaging. This paper [...] Read more.
Computational imaging spectrometers using broad-bandpass filter arrays with distinct transmission functions are promising implementations of miniaturization. The number of filters is limited by the practical factors. Compressed sensing is used to model the system as linear underdetermined equations for hyperspectral imaging. This paper proposes the following method: parallel dictionary reconstruction and fusion for spectral recovery in computational imaging spectrometers. Orthogonal systems are the dictionary candidates for reconstruction. According to observation of ground objects, the dictionaries are selected from the candidates using the criterion of incoherence. Parallel computations are performed with the selected dictionaries, and spectral recovery is achieved by fusion of the computational results. The method is verified by simulating visible-NIR spectral recovery of typical ground objects. The proposed method has a mean square recovery error of ≤1.73 × 10−4 and recovery accuracy of ≥0.98 and is both more universal and more stable than those of traditional sparse representation methods. Full article
(This article belongs to the Section Optical Sensors)
Show Figures

Figure 1

17 pages, 2287 KB  
Article
A Self-Adaptive K-SVD Denoising Algorithm for Fiber Bragg Grating Spectral Signals
by Hang Gao, Xiaojia Liu, Da Qiu, Jingyi Liu, Kai Qian, Zhipeng Sun, Song Liu, Shiqiang Chen, Tingting Zhang and Yang Long
Symmetry 2025, 17(7), 991; https://doi.org/10.3390/sym17070991 - 23 Jun 2025
Viewed by 903
Abstract
In fiber Bragg grating (FBG) sensing demodulation systems, high-precision peak detection is a core requirement for demodulation algorithms. However, practical spectral signals are often susceptible to environmental noise interference, which leads to significant degradation in the accuracy of traditional demodulation methods. This study [...] Read more.
In fiber Bragg grating (FBG) sensing demodulation systems, high-precision peak detection is a core requirement for demodulation algorithms. However, practical spectral signals are often susceptible to environmental noise interference, which leads to significant degradation in the accuracy of traditional demodulation methods. This study proposes a self-adaptive K-SVD (SAK-SVD) denoising algorithm based on adaptive window parameter optimization, establishing a closed-loop iterative feedback mechanism through dual iterations between dictionary learning and parameter adjustment. This approach achieves a synergistic enhancement of noise suppression and signal fidelity. First, a dictionary learning framework based on K-SVD is constructed for initial denoising, and the peak feature region is extracted by differentiating the denoised signals. By constructing statistics on the number of sign changes, an adaptive adjustment model for the window size is established. This model dynamically tunes the window parameters in dictionary learning for iterative denoising, establishing a closed-loop architecture that integrates denoising evaluation with parameter optimization. The performance of SAK-SVD is evaluated through three experimental scenarios, demonstrating that SAK-SVD overcomes the rigid parameter limitations of traditional K-SVD in FBG spectral processing, enhances denoising performance, and thereby improves wavelength demodulation accuracy. For denoising undistorted waveforms, the optimal mean absolute error (MAE) decreases to 0.300 pm, representing a 25% reduction compared to the next-best method. For distorted waveforms, the optimal MAE drops to 3.9 pm, achieving a 63.38% reduction compared to the next-best method. This study provides both theoretical and technical support for high-precision fiber-optic sensing under complex working conditions. Crucially, the SAK-SVD framework establishes a universal, adaptive denoising paradigm for fiber Bragg grating (FBG) sensing. This paradigm has direct applicability to Raman spectroscopy, industrial ultrasound-based non-destructive testing, and biomedical signal enhancement (e.g., ECG artefact removal), thereby advancing high-precision measurement capabilities across photonics and engineering domains. Full article
(This article belongs to the Section Computer)
Show Figures

Figure 1

21 pages, 10091 KB  
Article
Scalable Hyperspectral Enhancement via Patch-Wise Sparse Residual Learning: Insights from Super-Resolved EnMAP Data
by Parth Naik, Rupsa Chakraborty, Sam Thiele and Richard Gloaguen
Remote Sens. 2025, 17(11), 1878; https://doi.org/10.3390/rs17111878 - 28 May 2025
Cited by 2 | Viewed by 1720
Abstract
A majority of hyperspectral super-resolution methods aim to enhance the spatial resolution of hyperspectral imaging data (HSI) by integrating high-resolution multispectral imaging data (MSI), leveraging rich spectral information for various geospatial applications. Key challenges include spectral distortions from high-frequency spatial data, high computational [...] Read more.
A majority of hyperspectral super-resolution methods aim to enhance the spatial resolution of hyperspectral imaging data (HSI) by integrating high-resolution multispectral imaging data (MSI), leveraging rich spectral information for various geospatial applications. Key challenges include spectral distortions from high-frequency spatial data, high computational complexity, and limited training data, particularly for new-generation sensors with unique noise patterns. In this contribution, we propose a novel parallel patch-wise sparse residual learning (P2SR) algorithm for resolution enhancement based on fusion of HSI and MSI. The proposed method uses multi-decomposition techniques (i.e., Independent component analysis, Non-negative matrix factorization, and 3D wavelet transforms) to extract spatial and spectral features to form a sparse dictionary. The spectral and spatial characteristics of the scene encoded in the dictionary enable reconstruction through a first-order optimization algorithm to ensure an efficient sparse representation. The final spatially enhanced HSI is reconstructed by combining the learned features from low-resolution HSI and applying an MSI-regulated guided filter to enhance spatial fidelity while minimizing artifacts. P2SR is deployable on a high-performance computing (HPC) system with parallel processing, ensuring scalability and computational efficiency for large HSI datasets. Extensive evaluations on three diverse study sites demonstrate that P2SR consistently outperforms traditional and state-of-the-art (SOA) methods in both quantitative metrics and qualitative spatial assessments. Specifically, P2SR achieved the best average PSNR (25.2100) and SAM (12.4542) scores, indicating superior spatio-spectral reconstruction contributing to sharper spatial features, reduced mixed pixels, and enhanced geological features. P2SR also achieved the best average ERGAS (8.9295) and Q2n (0.5156), which suggests better overall fidelity across all bands and perceptual accuracy with the least spectral distortions. Importantly, we show that P2SR preserves critical spectral signatures, such as Fe2+ absorption, and improves the detection of fine-scale environmental and geological structures. P2SR’s ability to maintain spectral fidelity while enhancing spatial detail makes it a powerful tool for high-precision remote sensing applications, including mineral mapping, land-use analysis, and environmental monitoring. Full article
Show Figures

Graphical abstract

16 pages, 2052 KB  
Article
Near-Infrared Spectroscopy Machine-Learning Spectral Analysis Tool for Blueberries (Vaccinium corymbosum) Cultivar Discrimination
by Pedro Ribeiro, Maria Inês Barbosa, Clara Sousa and Pedro Miguel Rodrigues
Foods 2025, 14(8), 1428; https://doi.org/10.3390/foods14081428 - 21 Apr 2025
Cited by 1 | Viewed by 859
Abstract
Vaccinium corymbosum is one of the main sources of commercialized blueberries across the world. This species has a large number of distinct cultivars, leading to significantly different berries characteristics such as size, sweetness, production rate, and growing season. In this context, accurate cultivar [...] Read more.
Vaccinium corymbosum is one of the main sources of commercialized blueberries across the world. This species has a large number of distinct cultivars, leading to significantly different berries characteristics such as size, sweetness, production rate, and growing season. In this context, accurate cultivar discrimination is of significant relevance, and currently, it is mostly performed through berries examination. In this work, we developed a method to discriminate 19 cultivars from the V. corymbosum species through their leaves’ near-infrared spectra. Spectra were acquired from fresh blueberry leaves collected from two geographic regions and across three seasons. Machine-learning-based models, selected from a pool of 10 classifiers based on their discrimination power under a twofold stratified cross-validation process, were trained/tested with 1 to 20 components obtained by the application of data dimensionality reduction (DDR) techniques (dictionary learning, factor analysis, fast individual component analysis, and principal component analysis) to different near-infrared (NIR) spectra regions’ data, to either analyze a single spectral region and season or combine spectral regions and/or seasons for each side of the blueberry leaf. The percentage of correct cultivar discrimination ranged from 52.27 to 100%, with the best spectral results obtained with the adaxial side of the leaves in the fall (100% Accuracy) and the abaxial side of the leaves in the winter (100% Accuracy); the fast ICA DDR technique was present in 83.33% of the best analyses (five out of six); and the LinearSVC was present in 66.67% (four out six best analyses). The results obtained in this work denote that near-infrared spectroscopy is a suitable and accurate technique for V. corymbosum cultivar discrimination. Full article
(This article belongs to the Section Food Analytical Methods)
Show Figures

Figure 1

19 pages, 5486 KB  
Article
Extraction of Periodic Terms in Satellite Clock Bias Based on Fourier Basis Pursuit Bandpass Filter
by Cong Shen, Guocheng Wang, Lintao Liu, Dong Ren, Huiwen Hu and Wenlong Sun
Remote Sens. 2025, 17(5), 827; https://doi.org/10.3390/rs17050827 - 27 Feb 2025
Cited by 2 | Viewed by 1017
Abstract
Effective noise management and control of periodic fluctuations in spaceborne atomic clocks are essential for the accuracy and reliability of Global Navigation Satellite Systems. Time-varying periodic terms can impact both the performance evaluation and prediction accuracy of satellite clocks, making it crucial to [...] Read more.
Effective noise management and control of periodic fluctuations in spaceborne atomic clocks are essential for the accuracy and reliability of Global Navigation Satellite Systems. Time-varying periodic terms can impact both the performance evaluation and prediction accuracy of satellite clocks, making it crucial to mitigate these influences in the clock bias. We propose methods based on the Fourier dictionary and basis pursuit, namely the Fourier basis pursuit (FBP) spectrum and the Fourier basis pursuit bandpass filter (FBPBPF), to analyze and extract periodic terms in the satellite clock bias. The FBP method minimizes the L1-norm to improve spectral quality, while the FBPBPF reduces boundary effects and noise. Our experimental results show that the FBP spectrum has a more obvious main lobe and reduces spectral leakage compared to traditional windowed Fourier transforms. In simulation experiments, the FBPBPF achieves periodic term extraction with errors reduced by 6.81% to 26.55% compared to traditional signal processing methods, and boundary extraction errors reduced by up to 63.67%. Using the BeiDou Navigation Satellite System’s precise clock bias for verification, the FBP-based prediction method has significantly improved the prediction accuracy compared to the spectral analysis model. For 6, 12, 18, and 24 h predictions, the average root mean square error of the FBP prediction method is reduced by 15.85%, 11.04%, 6.45%, and 4.01%, respectively. Full article
(This article belongs to the Special Issue Advances in GNSS for Time Series Analysis)
Show Figures

Figure 1

17 pages, 8597 KB  
Article
A Low-Cost Computational Spectrometer Based on a Trained Sparse Base Matrix
by Yanbo Gao, Hejia Pan, Yajuan Sheng, Rui Wen, Yuanhao Zheng and Lin Yang
Sensors 2025, 25(3), 953; https://doi.org/10.3390/s25030953 - 5 Feb 2025
Viewed by 1172
Abstract
Computational spectrometers based on coded measurement and computational reconstruction have great application prospects. This paper proposes a computational spectrometer that has a low cost, is easy to implement in hardware, and has high reconstruction accuracy. The proposed computational spectrometer uses low-cost but highly [...] Read more.
Computational spectrometers based on coded measurement and computational reconstruction have great application prospects. This paper proposes a computational spectrometer that has a low cost, is easy to implement in hardware, and has high reconstruction accuracy. The proposed computational spectrometer uses low-cost but highly correlated polymethyl methacrylate (PMMA) material as broadband encoding filters, which could affect spectral reconstruction accuracy. To alleviate this issue, we decoupled the sensing matrix, which is the product of the measurement matrix and sparse base matrix, and subsequently optimized the sparse base matrix independently. Enlightened by the neural network method, an over-complete dictionary was trained based on the public spectral dataset, which was used as the required sparse base matrix for reconstruction. Through this method, we achieved good reconstruction results in simulation. In experiments, the spectrometer prototype can achieve a high-resolution spectral measurements, demonstrating the feasibility of a low-cost computational spectrometer based on the trained sparse base matrix. Full article
(This article belongs to the Section Optical Sensors)
Show Figures

Figure 1

22 pages, 4759 KB  
Article
An Improved Nonnegative Matrix Factorization Algorithm Combined with K-Means for Audio Noise Reduction
by Yan Liu, Haozhen Zhu, Yongtuo Cui, Xiaoyu Yu, Haibin Wu and Aili Wang
Electronics 2024, 13(20), 4132; https://doi.org/10.3390/electronics13204132 - 21 Oct 2024
Cited by 1 | Viewed by 2085
Abstract
Clustering algorithms have the characteristics of being simple and efficient and can complete calculations without a large number of datasets, making them suitable for application in noise reduction processing for audio module mass production testing. In order to solve the problems of the [...] Read more.
Clustering algorithms have the characteristics of being simple and efficient and can complete calculations without a large number of datasets, making them suitable for application in noise reduction processing for audio module mass production testing. In order to solve the problems of the NMF algorithm easily getting stuck in local optimal solutions and difficult feature signal extraction, an improved NMF audio denoising algorithm combined with K-means initialization was designed. Firstly, the Euclidean distance formula of K-means has been improved to extract audio signal features from multiple dimensions. Combined with the initialization strategy of K-means decomposition, the initialization dictionary matrix of the NMF algorithm has been optimized to avoid getting stuck in local optimal solutions and effectively improve the robustness of the algorithm. Secondly, in the sparse coding part of the NMF algorithm, feature extraction expressions are added to solve the problem of noise residue and partial spectral signal loss in audio signals during the operation process. At the same time, the size of the coefficient matrix is limited to reduce operation time and improve the accuracy of feature extraction in high-precision audio signals. Then, comparative experiments were conducted using the NOIZEUS and NOISEX-92 datasets, as well as random noise audio signals. This algorithm improved the signal-to-noise ratio by 10–20 dB and reduced harmonic distortion by approximately −10 dB. Finally, a high-precision audio acquisition unit based on FPGA was designed, and practical applications have shown that it can effectively improve the signal-to-noise ratio of audio signals and reduce harmonic distortion. Full article
Show Figures

Figure 1

25 pages, 25911 KB  
Article
Hyperspectral Anomaly Detection via Low-Rank Representation with Dual Graph Regularizations and Adaptive Dictionary
by Xi Cheng, Ruiqi Mu, Sheng Lin, Min Zhang and Hai Wang
Remote Sens. 2024, 16(11), 1837; https://doi.org/10.3390/rs16111837 - 21 May 2024
Cited by 7 | Viewed by 3170
Abstract
In a hyperspectral image, there is a close correlation between spectra and a certain degree of correlation in the pixel space. However, most existing low-rank representation (LRR) methods struggle to utilize these two characteristics simultaneously to detect anomalies. To address this challenge, a [...] Read more.
In a hyperspectral image, there is a close correlation between spectra and a certain degree of correlation in the pixel space. However, most existing low-rank representation (LRR) methods struggle to utilize these two characteristics simultaneously to detect anomalies. To address this challenge, a novel low-rank representation with dual graph regularization and an adaptive dictionary (DGRAD-LRR) is proposed for hyperspectral anomaly detection. To be specific, dual graph regularization, which combines spectral and spatial regularization, provides a new paradigm for LRR, and it can effectively preserve the local geometrical structure in the spectral and spatial information. To obtain a robust background dictionary, a novel adaptive dictionary strategy is utilized for the LRR model. In addition, extensive comparative experiments and an ablation study were conducted to demonstrate the superiority and practicality of the proposed DGRAD-LRR method. Full article
Show Figures

Graphical abstract

23 pages, 10188 KB  
Article
Sparse-View Spectral CT Reconstruction Based on Tensor Decomposition and Total Generalized Variation
by Xuru Li, Kun Wang, Xiaoqin Xue and Fuzhong Li
Electronics 2024, 13(10), 1868; https://doi.org/10.3390/electronics13101868 - 10 May 2024
Cited by 2 | Viewed by 2011
Abstract
Spectral computed tomography (CT)-reconstructed images often exhibit severe noise and artifacts, which compromise the practical application of spectral CT imaging technology. Methods that use tensor dictionary learning (TDL) have shown superior performance, but it is difficult to obtain a high-quality pre-trained global tensor [...] Read more.
Spectral computed tomography (CT)-reconstructed images often exhibit severe noise and artifacts, which compromise the practical application of spectral CT imaging technology. Methods that use tensor dictionary learning (TDL) have shown superior performance, but it is difficult to obtain a high-quality pre-trained global tensor dictionary in practice. In order to resolve this problem, this paper develops an algorithm called tensor decomposition with total generalized variation (TGV) for sparse-view spectral CT reconstruction. In the process of constructing tensor volumes, the proposed algorithm utilizes the non-local similarity feature of images to construct fourth-order tensor volumes and uses Canonical Polyadic (CP) tensor decomposition instead of pre-trained tensor dictionaries to further explore the inter-channel correlation of images. Simultaneously, introducing the TGV regularization term to characterize spatial sparsity features, the use of higher-order derivatives can better adapt to different image structures and noise levels. The proposed objective minimization model has been addressed using the split-Bregman algorithm. To assess the performance of the proposed algorithm, several numerical simulations and actual preclinical mice are studied. The final results demonstrate that the proposed algorithm has an enormous improvement in the quality of spectral CT images when compared to several existing competing algorithms. Full article
(This article belongs to the Special Issue Pattern Recognition and Machine Learning Applications, 2nd Edition)
Show Figures

Figure 1

26 pages, 6148 KB  
Article
A Multi-Hyperspectral Image Collaborative Mapping Model Based on Adaptive Learning for Fine Classification
by Xiangrong Zhang, Zitong Liu, Xianhao Zhang and Tianzhu Liu
Remote Sens. 2024, 16(8), 1384; https://doi.org/10.3390/rs16081384 - 14 Apr 2024
Cited by 1 | Viewed by 3026
Abstract
Hyperspectral (HS) data, encompassing hundreds of spectral channels for the same area, offer a wealth of spectral information and are increasingly utilized across various fields. However, their limitations in spatial resolution and imaging width pose challenges for precise recognition and fine classification in [...] Read more.
Hyperspectral (HS) data, encompassing hundreds of spectral channels for the same area, offer a wealth of spectral information and are increasingly utilized across various fields. However, their limitations in spatial resolution and imaging width pose challenges for precise recognition and fine classification in large scenes. Conversely, multispectral (MS) data excel in providing spatial details for vast landscapes but lack spectral precision. In this article, we proposed an adaptive learning-based mapping model, including an image fusion module, spectral super-resolution network, and adaptive learning network. Spectral super-resolution networks learn the mapping between multispectral and hyperspectral images based on the attention mechanism. The image fusion module leverages spatial and spectral consistency in training data, providing pseudo labels for spectral super-resolution training. And the adaptive learning network incorporates spectral response priors via unsupervised learning, adjusting the output of the super-resolution network to preserve spectral information in reconstructed data. Through the experiment, the model eliminates the need for the manual setting of image prior information and complex parameter selection, and can adjust the network structure and parameters dynamically, eventually enhancing the reconstructed image quality, and enabling the fine classification of large-scale scenes with high spatial resolution. Compared with the recent dictionary learning and deep learning spectral super-resolution methods, our approach exhibits superior performance in terms of both image similarity and classification accuracy. Full article
(This article belongs to the Special Issue Recent Advances in the Processing of Hyperspectral Images)
Show Figures

Figure 1

18 pages, 5379 KB  
Article
Tensor-Based Sparse Representation for Hyperspectral Image Reconstruction Using RGB Inputs
by Yingtao Duan, Nan Wang, Yifan Zhang and Chao Song
Mathematics 2024, 12(5), 708; https://doi.org/10.3390/math12050708 - 28 Feb 2024
Cited by 5 | Viewed by 2554
Abstract
Hyperspectral image (HSI) reconstruction from RGB input has drawn much attention recently and plays a crucial role in further vision tasks. However, current sparse coding algorithms often take each single pixel as the basic processing unit during the reconstruction process, which ignores the [...] Read more.
Hyperspectral image (HSI) reconstruction from RGB input has drawn much attention recently and plays a crucial role in further vision tasks. However, current sparse coding algorithms often take each single pixel as the basic processing unit during the reconstruction process, which ignores the strong similarity and relation between adjacent pixels within an image or scene, leading to an inadequate learning of spectral and spatial features in the target hyperspectral domain. In this paper, a novel tensor-based sparse coding method is proposed to integrate both spectral and spatial information represented in tensor forms, which is capable of taking all the neighboring pixels into account during the spectral super-resolution (SSR) process without breaking the semantic structures, thus improving the accuracy of the final results. Specifically, the proposed method recovers the unknown HSI signals using sparse coding on the learned dictionary pairs. Firstly, the spatial information of pixels is used to constrain the sparse reconstruction process, which effectively improves the spectral reconstruction accuracy of pixels. In addition, the traditional two-dimensional dictionary learning is further extended to the tensor domain, by which the structure of inputs can be processed in a more flexible way, thus enhancing the spatial contextual relations. To this end, a rudimentary HSI estimation acquired in the sparse reconstruction stage is further enhanced by introducing the regression method, aiming to eliminate the spectral distortion to some extent. Abundant experiments are conducted on two public datasets, indicating the considerable availability of the proposed framework. Full article
(This article belongs to the Special Issue Advances in Computer Vision and Machine Learning, 2nd Edition)
Show Figures

Figure 1

Back to TopTop