Sign in to use this feature.

Years

Between: -

Subjects

remove_circle_outline
remove_circle_outline
remove_circle_outline
remove_circle_outline
remove_circle_outline
remove_circle_outline
remove_circle_outline
remove_circle_outline

Journals

Article Types

Countries / Regions

Search Results (44)

Search Parameters:
Keywords = soil compaction effort

Order results
Result details
Results per page
Select all
Export citation of selected articles as:
19 pages, 4482 KB  
Review
Impact of Reforestation on Soil Quality with Emphasis on Mediterranean Mountain Habitats: Review and Case Studies
by Jorge Mongil-Manso, Raimundo Jiménez-Ballesta and María del Monte-Maíz
Land 2026, 15(4), 625; https://doi.org/10.3390/land15040625 - 11 Apr 2026
Viewed by 221
Abstract
Ecological restoration—whether active or passive—includes forest development, forest rehabilitation, and a range of other activities that contribute to ecosystem services. To provide a formal framework, we hypothesized how does reforestation (through different forestry practices) affect the conservation of soil functionality? That is, how [...] Read more.
Ecological restoration—whether active or passive—includes forest development, forest rehabilitation, and a range of other activities that contribute to ecosystem services. To provide a formal framework, we hypothesized how does reforestation (through different forestry practices) affect the conservation of soil functionality? That is, how does reforestation/afforestation/forest restoration improve soil quality? And, specifically, how do they improve physical properties (such as structural stability, infiltration) and chemical properties (such as acidity, electrical conductivity)? For this purpose, we conducted a bibliometric analysis review of the peer-reviewed scientific literature and research reports of numerous articles in order to compile a large database of forest restoration studies, with an emphasis on the Mediterranean region. The final focus was to obtain conclusions about how it affects soil quality. Overall, our examination confirms that deforestation drives a decline in soil carbon and nitrogen, subsequently impairing microbial activity. Consequently, forest removal frequently leads to accelerated erosion, nutrient depletion, and compaction. In contrast, reforestation acts as a critical intervention, stabilizing soil structure, reestablishing fertility, and enhancing soil quality overall. Additionally, three case studies are synthetically presented concerning the short-, medium-, and long-term results of forest restoration projects carried out mainly in central and northern Spain. These cases corroborate the significant role of forest restoration in the control and enhancement of ecosystem services, particularly in relation to soil improvement, the enhancement of hydrological regulation processes within watersheds (runoff, infiltration, erosion), landscape amelioration, and the socio-economic aspects of rural environments. Ultimately, forest restoration is established as a necessary and essential practice in ecological restoration efforts to counteract the impacts of anthropogenic activities. Full article
Show Figures

Figure 1

21 pages, 3880 KB  
Article
Lime Stabilization of Tropical Soils: Mechanical Parameters for Mechanistic–Empirical Pavement Design
by Thaís Radünz Kleinert, Henrique Falck Grimm, Washington Peres Núñez and Alex Theo Visser
Infrastructures 2026, 11(2), 58; https://doi.org/10.3390/infrastructures11020058 - 9 Feb 2026
Viewed by 529
Abstract
The mechanical behavior of lime-stabilized layers is essential for mechanistic–empirical pavement design, particularly in tropical regions where soil behavior differs from that of temperate residual soils. This study investigated three tropical soils (Argisol, Luvisol, and Latosol) stabilized with two hydrated lime sources (calcitic [...] Read more.
The mechanical behavior of lime-stabilized layers is essential for mechanistic–empirical pavement design, particularly in tropical regions where soil behavior differs from that of temperate residual soils. This study investigated three tropical soils (Argisol, Luvisol, and Latosol) stabilized with two hydrated lime sources (calcitic and dolomitic) at contents of 3% and 5%, compacted at standard or modified effort. Unconfined compressive strength (UCS) was measured at 7, 28, and 90 days, while flexural tensile strength (FTS) was obtained at 28 days, from which the flexural static modulus (FSM) and strain at break (εb) were derived. The results showed a strong soil-dependent response to lime treatment, with Argisol and Latosol behaving as lime-stabilized materials, whereas Luvisol exhibited more moderate improvements typical of soil modification. Compactive effort, lime type, and lime content significantly influenced UCS, FTS, and FSM, with compactive effort being the dominant and operationally achievable factor. Higher compactive effort, calcitic lime, and a 5% lime content consistently resulted in improved mechanical behavior, while curing time strongly influenced compressive strength due to progressive pozzolanic reaction. In contrast, strain at break was not significantly affected by the studied controllable factors and converged toward approximately 200 microstrain for soil–lime mixtures with UCS > 1 MPa, indicating a less brittle behavior relative to cement-stabilized materials and providing a representative input for preliminary design. Finally, significant correlations were established between UCS and FTS and between UCS and FSM, enabling the estimation of flexural parameters directly from compressive strength and supporting design simplifications when flexural testing is unavailable. Full article
Show Figures

Figure 1

22 pages, 7205 KB  
Article
Integrating UAV-LiDAR and Field Experiments to Survey Soil Erosion Drivers in Citrus Orchards Using an Exploratory Machine Learning Approach
by Jesús Rodrigo-Comino, Laura Cambronero-Ruiz, Lucía Moreno-Cuenca, Jesús González-Vivar, María Teresa González-Moreno and Víctor Rodríguez-Galiano
Water 2025, 17(24), 3541; https://doi.org/10.3390/w17243541 - 14 Dec 2025
Cited by 1 | Viewed by 695
Abstract
Citrus orchards are especially vulnerable owing to low inter-row vegetation cover, and frequent tillage. Here, we combine controlled field experiments with proximal remote sensing–derived geomorphometric variables and machine learning (ML) to identify key factors of erosion in a Mediterranean climate citrus plantation located [...] Read more.
Citrus orchards are especially vulnerable owing to low inter-row vegetation cover, and frequent tillage. Here, we combine controlled field experiments with proximal remote sensing–derived geomorphometric variables and machine learning (ML) to identify key factors of erosion in a Mediterranean climate citrus plantation located close to Seville and the National Park of Doñana (Southern Spain) on Gleyic Regosols (clayic, arenic). We conducted rainfall simulations with 30 s sampling, measured infiltration (mini-disc infiltrometer), saturated hydraulic conductivity (Kfs; Guelph permeameter), compaction (penetrologger), and soil respiration (gas analyzer) at multiple points, and derived high resolution morphometric indices from proximal sensing (UAV-LiDAR). Linear models and Random Forests were trained to explain three responses: soil loss, sediment concentration (SC), and runoff. Results show that soil loss is most strongly associated with maximum compaction and Kfs (multiple regression: R2 = 0.68; adjusted R2 = 0.52; p = 0.063), while SC increases with surface compaction and exhibits weak relationships with topographic metrics. Runoff decreases with average infiltration, which is related to compaction (β = −4.83 ± 2.38; R2 = 0.34; p = 0.077). Diagnostic checks indicate centered residuals with mild heteroscedasticity and a few high leverage observations. Random Forests captured part of the variance for soil loss (≈29%) but performed poorly for runoff, consistent with limited sample size and modest nonlinear signal. Morphometric analysis revealed gentle relief but pronounced convergent–divergent patterns that modulate hydrological connectivity. There were strong differences in the experiments conducted close to the trees and in the tractor trails. We conclude that compaction and near surface hydraulic properties are the most influential and measurable controls of erosion at plot scale and the UAV-LiDAR could not give us extra-insights. We highlight that integrating standardized field protocols with proximal morphometrics and ML can be the best method to prioritize a small set of explanatory variables, helping to reduce experimental effort while maintaining explanatory power. Full article
Show Figures

Figure 1

22 pages, 4207 KB  
Article
Performance Assessment of a Vibratory-Enhanced Plowing System for Improved Energy Efficiency and Tillage Quality on Compacted Soils
by Laurentiu Constantin Vlădutoiu, Eugen Marin, Florin Nenciu, Daniel Lateș, Ioan Catalin Persu, Mario Cristea and Dragoș Manea
AgriEngineering 2025, 7(9), 304; https://doi.org/10.3390/agriengineering7090304 - 18 Sep 2025
Cited by 1 | Viewed by 3742
Abstract
Compacted and degraded soils pose increasing challenges to agricultural practices, necessitating innovative approaches to soil tillage. This paper evaluates the performance of a vibratory-enhanced moldboard plowing system, designed to improve energy efficiency and tillage quality under compacted and moisture-deficient conditions, typical of low-moisture [...] Read more.
Compacted and degraded soils pose increasing challenges to agricultural practices, necessitating innovative approaches to soil tillage. This paper evaluates the performance of a vibratory-enhanced moldboard plowing system, designed to improve energy efficiency and tillage quality under compacted and moisture-deficient conditions, typical of low-moisture soils. Field experiments were conducted across four distinct Romanian regions with varying soil types and climatic conditions, all characterized by significant compaction and limited soil moisture. The vibratory system, mounted directly on each plow body, employed sinusoidal oscillations generated by a DC moto-vibrator, to reduce soil adhesion and traction force requirements, thereby lowering fuel consumption. Key parameters including fuel consumption, working speed, soil fragmentation, weed incorporation, and traction force were measured and compared with the conventional plowing method. The results showed enhanced soil fragmentation and more effective residue incorporation, along with notable reductions in traction effort and fuel use at optimal oscillation settings. These findings highlight the potential of vibratory tillage to be used as a soil preparation method for compaction-prone areas, improving the soil structure while increasing operational energy efficiency. Full article
(This article belongs to the Special Issue Utilization and Development of Tractors in Agriculture)
Show Figures

Figure 1

19 pages, 4305 KB  
Article
Laboratory Study on the Characteristics of Wetting-Induced Deformation for Compacted Granite Residual Soil
by Xiang Li, Xinran Chen, Jie Yuan, Huailei Cheng, Jianlong Ye, Liang Ren and Zengyi Wang
Buildings 2025, 15(18), 3372; https://doi.org/10.3390/buildings15183372 - 17 Sep 2025
Viewed by 639
Abstract
Granite residual soil is widely employed as subgrade fill material, but its tendency to undergo wetting-induced deformation under moisture infiltration poses significant challenges to pavement stability. To address this issue, this study introduces an innovative wetting device capable of precisely controlling moisture content [...] Read more.
Granite residual soil is widely employed as subgrade fill material, but its tendency to undergo wetting-induced deformation under moisture infiltration poses significant challenges to pavement stability. To address this issue, this study introduces an innovative wetting device capable of precisely controlling moisture content increase, enabling multi-step wetting tests under controlled conditions. Saturated wetting tests were also conducted using both single-line and double-line methods, and the results were compared. Pore size distribution curves for granite residual soil samples with different initial states were measured using Mercury Intrusion Porosimeter (MIP) tests. Results indicate that for both the single-line method and the double-line method, the εV-lgp curve for samples subjected to different compaction efforts remains parallel across varying initial moisture content. The increase in vertical stress will constrain the water adsorption and swelling potential. Whereas an increase in compaction effort leads to greater swelling potential, which is mitigated by an increase in initial moisture content. By integrating the test results of the soil water characteristic (SWCC) curve, the relationship between normalized wetting deformation and matric suction is primarily influenced by the initial state of the soil sample and remains unaffected by vertical stress during multi-step wetting. Based on the test results, an empirical wetting prediction model was formulated, accounting for the influence of vertical stress, initial matric suction, and matric suction after wetting. Fitting results confirmed that the established model achieved high prediction accuracy (R2 > 0.9), supporting its application in practical engineering endeavors. Full article
(This article belongs to the Special Issue Recycling of Waste in Material Science and Building Engineering)
Show Figures

Figure 1

23 pages, 1842 KB  
Article
Soil-Driven Coupling of Plant Community Functional Traits and Diversity in Desert–Oasis Transition Zone
by Zhuopeng Fan, Tingting Xie, Lishan Shan, Hongyong Wang, Jing Ma, Yuanzhi Yue, Meng Yuan, Quangang Li, Cai He and Yonghua Zhao
Plants 2025, 14(13), 1997; https://doi.org/10.3390/plants14131997 - 30 Jun 2025
Cited by 2 | Viewed by 1084
Abstract
Understanding the relationships between diversity and functional traits in plant communities is essential for elucidating ecosystem functions, forecasting community succession, and informing ecological restoration efforts in arid regions. Although the current research on plant functional traits and diversity has improved our ability to [...] Read more.
Understanding the relationships between diversity and functional traits in plant communities is essential for elucidating ecosystem functions, forecasting community succession, and informing ecological restoration efforts in arid regions. Although the current research on plant functional traits and diversity has improved our ability to predict ecological functions, there are still many problems, such as how environmental changes affect the relationship between species diversity and plant functional traits, and how these interactions affect plant community functions. We examined the relationships among leaf and fine root functional traits, species diversity, and functional diversity at the community level, along with their environmental interpretations, in a plant community within the desert–oasis transition zone of the Hexi Corridor, where habitats are undergoing significant small-scale changes. During dune succession, plant community composition and diversity exhibited significant variation. Plants are adapted to environmental changes through synergistic combinations of above-ground and below-ground traits. Specifically, plants in fixed dunes adopted a “slow investment” strategy, while those in semi-fixed and mobile dunes employed a “fast investment” approach to resource acquisition. A strong coupling was observed between plant community functional traits and species diversity. Soil phosphorus content and compactness emerged as primary factors influencing differences in plant community functional traits and composition. These soil factors indirectly regulated fine root functional traits and diversity by affecting species diversity, thereby driving community succession. Our study elucidates the “soil—diversity—community functional trait” linkage mechanisms in the successional process of desert plants. This research provides scientific support for the restoring and reconstruction of degraded ecosystems in arid zones. Full article
(This article belongs to the Section Plant Ecology)
Show Figures

Figure 1

17 pages, 2218 KB  
Article
Constructing and Spatially Differentiating Soil Quality Indices in Qiqihar’s Typical Black Soil Zone: A Case Study of Tailai, Longjiang, and Gannan Counties, China
by Lei Wang, Min Pang, Na Wang, Dan Wei, Zhizhuang An, Jianzhi Xie and Liang Jin
Agronomy 2025, 15(4), 773; https://doi.org/10.3390/agronomy15040773 - 21 Mar 2025
Cited by 2 | Viewed by 1295
Abstract
Black soils in Qiqihar City are comprised primarily of black soil. They have been extensively exploited for agriculture. To investigate the spatial distribution of soils in this region, we analyze 72 samples collected from Tailai, Longjiang, and Gannan counties. A soil quality index [...] Read more.
Black soils in Qiqihar City are comprised primarily of black soil. They have been extensively exploited for agriculture. To investigate the spatial distribution of soils in this region, we analyze 72 samples collected from Tailai, Longjiang, and Gannan counties. A soil quality index (SQI) based on a subset of measured soil indicators is constructed to comprehensively evaluate black soil quality. We report an average soil bulk density in these black soil areas of 1.42 g/cm3, indicating relatively high compaction and density. The average soil moisture content (19%) is relatively low. In some areas, soil electrical conductivity reaches 2.92 μS/cm, indicating mild salinization (<4 μS/cm). Overall soil nutrient levels are relatively high, but in some areas they are poor. Principal components and correlation analyses identify five of nine measured indicators (soil bulk density, pH, moisture, nitrate nitrogen, and organic matter contents) that adequately characterize soil quality. The SQI values reveal soil quality to decrease along a north–south gradient, sand to be highest in Gannan County and lowest in Tailai County. Overall, black soil quality in Qiqihar City is relatively low. These results provide a scientific foundation and data support for soil restoration and ecological construction efforts in these areas. Full article
Show Figures

Figure 1

15 pages, 2577 KB  
Article
Salinity Tolerance of Artificially Restored Vegetation Under Different Irrigation Strategies in Arid, Abandoned Mining Areas
by Aishajiang Aili, Yuguang Zhang, Tao Lin, Hailiang Xu, Abdul Waheed, Wanyu Zhao, Jia Wang and Chuhan Wang
Agronomy 2025, 15(1), 43; https://doi.org/10.3390/agronomy15010043 - 27 Dec 2024
Viewed by 911
Abstract
Ecological restoration of abandoned mining areas in arid regions presents significant challenges, especially in terms of soil salinization, vegetation loss, and limited water resources. In the Hami arid area of Xinjiang, vegetation restoration is crucial for stabilizing ecosystems and combating land degradation. This [...] Read more.
Ecological restoration of abandoned mining areas in arid regions presents significant challenges, especially in terms of soil salinization, vegetation loss, and limited water resources. In the Hami arid area of Xinjiang, vegetation restoration is crucial for stabilizing ecosystems and combating land degradation. This study investigated the effects of two irrigation methods—drip and border irrigation—on the growth and survival of four plant species: Tamarix chinensis, Calligonum mongolicum, Haloxylon ammodendron, and Phragmites australis, each exposed to salinity levels of 8 g/L, 12 g/L, and 16 g/L. Our results showed that drip irrigation significantly improved the growth and survival outcomes for most species, particularly T. chinensis and H. ammodendron, with average heights, crown sizes, and base diameters substantially higher under drip irrigation compared to border irrigation (p < 0.05). C. mongolicum, however, displayed optimal vertical growth under border irrigation, although drip irrigation promoted a denser, more compact crown structure. Salinity tolerance varied by species, with 8 g/L salinity being optimal for all, while higher salinity levels (12 g/L and 16 g/L) reduced growth across species, underscoring the importance of salinity management in restoration efforts. P. australis, assessed only under border irrigation due to its high water requirements, showed stable growth but reduced tolerance at higher salinities. These findings highlight that drip irrigation, particularly when combined with moderate salinity (8 g/L), is a more effective strategy for enhancing vegetation growth and survival in arid, saline environments. Our study provides practical recommendations for irrigation and salinity management in ecological restoration, offering insights for improving vegetation resilience in arid mining landscapes. Full article
(This article belongs to the Section Grassland and Pasture Science)
Show Figures

Figure 1

22 pages, 3484 KB  
Systematic Review
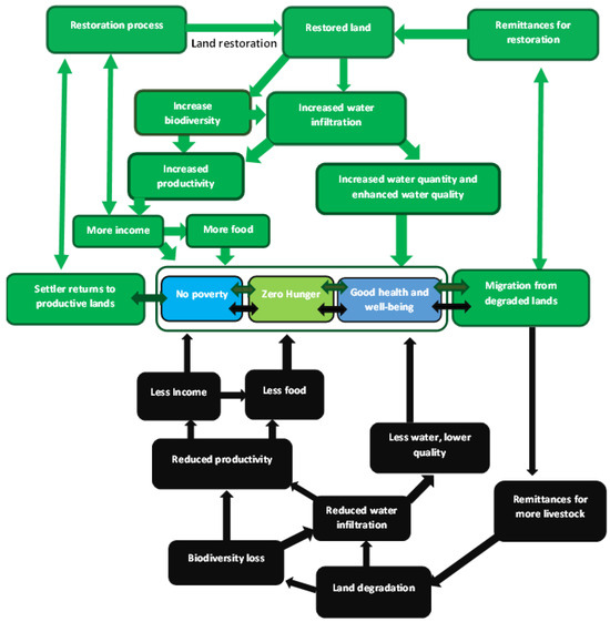
The Integration of Land Restoration and Biodiversity Conservation Practices in Sustainable Food Systems of Africa: A Systematic Review
by Monde Rapiya, Wayne Truter and Abel Ramoelo
Sustainability 2024, 16(20), 8951; https://doi.org/10.3390/su16208951 - 16 Oct 2024
Cited by 13 | Viewed by 5246
Abstract
Land degradation poses a significant global challenge, adversely affecting soil quality and diminishing the productivity of arable land, which, in turn, impacts food production and ecosystem services. This degradation manifests in various forms, including soil compaction, salinity, nutrient depletion, loss of biodiversity, and [...] Read more.
Land degradation poses a significant global challenge, adversely affecting soil quality and diminishing the productivity of arable land, which, in turn, impacts food production and ecosystem services. This degradation manifests in various forms, including soil compaction, salinity, nutrient depletion, loss of biodiversity, and contamination, ultimately rendering soil unproductive and exacerbating climate change. Given the challenges arising from conventional farming practices and climate change, there is an urgent necessity to develop agricultural systems that not only enhance agronomic efficiency but also improve environmental performance. This study focuses on addressing food security in Africa by investigating the role of land restoration and biodiversity in sustainable food systems through a comprehensive bibliometric analysis for documents between 2010 to 2023, identifying 64 relevant documents. The analysis reveals insights into the most-cited documents and thematic evolution, underscoring the significant contributions from Ethiopia and advocating for collaborative efforts among African nations. Key themes identified include “climate change”, “food security”, “biodiversity conservation”, and “agroecosystems”, all highlighting the importance of sustainable agricultural practices. The study anticipates a continued prioritization of agroecosystems, smart agriculture, and biodiversity conservation to tackle food security challenges in the face of climate change. Collaboration, investment in research, and practical initiatives emerge as essential components for achieving sustainable food security and mitigating climate change impacts in Africa. This research provides valuable insights into the current landscape and future trends regarding the contributions of land restoration and biodiversity to food systems in Africa, emphasizing the critical need for concerted efforts to address these pressing issues. Full article
Show Figures

Figure 1

13 pages, 6250 KB  
Article
Relationship between Plant-Available Water and Soil Compaction in Brazilian Soils
by Paulo Ivonir Gubiani, Venesa Pinto do Santos, Rodrigo Pivoto Mulazzani, Luis Eduardo Akiyoshi Sanches Suzuki, Marta Sandra Drescher, Anderson Luiz Zwirtes, Ezequiel Koppe, Caroline Andrade Pereira, Lenise Raquel Mentges, Rodrigo de Moraes Galarza, Daniel Boeno, Keity Eurich, Darcy Bitencourt Junior, Clovis Dalri Marcolin and Eduardo Augusto Müller
Sustainability 2024, 16(16), 6951; https://doi.org/10.3390/su16166951 - 14 Aug 2024
Cited by 3 | Viewed by 3062
Abstract
The capacity of soil to retain water and make it available to plants is an essential soil functions for the sustainability of terrestrial ecosystems. A lot of progress has been made in estimating water retention and availability as a function of soil texture. [...] Read more.
The capacity of soil to retain water and make it available to plants is an essential soil functions for the sustainability of terrestrial ecosystems. A lot of progress has been made in estimating water retention and availability as a function of soil texture. On the other hand, a lower effort has been dedicated to seeking correlations between plant-available water (AW) and soil compaction. In this study, we compiled a dataset with 2479 records from experiments conducted in Brazilian soils to evaluate the relationship between AW and bulk density (BD). The dataset was split into sub-datasets defined by soil textural classes to reduce the effect of texture on AW–BD relationships. In each sub-dataset, AW–BD relationships were described by linear regression. In general, there was a weak association between AW and BD. The strongest correlations were found in the Silty Loam (R2 = 0.26) and Loam (R2 = 0.13) classes. However, the partitioning of the overall dataset by textural classes was not effective to eliminate the effect of texture on AW–BD relationships. Still, the data showed that soil compaction may increase or reduce AW. Nevertheless, more experimental research is needed to bring a better understanding of how AW is affected by changes in BD. Full article
(This article belongs to the Section Sustainable Agriculture)
Show Figures

Figure 1

18 pages, 5114 KB  
Article
Comparison of Radial Ply and Cross Ply Tire in Terms of Achieved Rolling Resistance and Soil Compaction in a Soil Test Channel
by Milan Helexa, Jozef Krilek, Ján Kováč, Tomáš Kuvik, Vladimír Mancel, Rudolf Abrahám and Radoslav Majdan
Forests 2024, 15(8), 1397; https://doi.org/10.3390/f15081397 - 10 Aug 2024
Cited by 1 | Viewed by 1836
Abstract
Many literature sources state that radial ply tires achieve lower rolling resistance values than cross ply tires. From a certain point of view, radial ply tires are gentler on the ground than cross ply tires. The effort was therefore to experimentally verify this [...] Read more.
Many literature sources state that radial ply tires achieve lower rolling resistance values than cross ply tires. From a certain point of view, radial ply tires are gentler on the ground than cross ply tires. The effort was therefore to experimentally verify this statement for two radial ply and cross ply tires similar in shape and size. The work deals with the diagnostics of rolling resistance levels achieved by radial ply and cross ply tires on selected forest soil under the laboratory conditions of a soil test channel. BKT 210/95 R16 Agrimax RT 855 and Özka 7.50-16 8PR KNK 50 were chosen as radial ply and cross ply tires, respectively, and had approximately the same dimensions. The soil in the soil test channel can be characterized as a loamy sand with an average moisture content of 30% and an initial bulk density of 1445.07 kg·m−3. Another monitored parameter was the diagnostics of changes in soil density caused by tire movement in order to assess the degree of soil compaction. From the results of the work, it follows that there is no statistically significant difference between radial ply and cross ply tires in terms of the achieved levels of rolling resistance on the soil. The observed tires also caused intense compaction of the soil in the soil test channel, especially at higher tire pressures and higher vertical loads. The analysis of the results also shows that changes in tire pressure in both tires cause more energy loss and soil compaction than changes in the vertical load. Full article
(This article belongs to the Special Issue Forest Machinery and Mechanization—2nd Edition)
Show Figures

Figure 1

18 pages, 51367 KB  
Article
Drone-Acquired Short-Wave Infrared (SWIR) Imagery in Landscape Archaeology: An Experimental Approach
by Jesse Casana and Carolin Ferwerda
Remote Sens. 2024, 16(10), 1671; https://doi.org/10.3390/rs16101671 - 9 May 2024
Cited by 9 | Viewed by 5268
Abstract
Many rocks, minerals, and soil types reflect short-wave infrared (SWIR) imagery (900–2500 nm) in distinct ways, and geologists have long relied on this property to aid in the mapping of differing surface lithologies. Although surface archaeological features including artifacts, anthrosols, or structural remains [...] Read more.
Many rocks, minerals, and soil types reflect short-wave infrared (SWIR) imagery (900–2500 nm) in distinct ways, and geologists have long relied on this property to aid in the mapping of differing surface lithologies. Although surface archaeological features including artifacts, anthrosols, or structural remains also likely reflect SWIR wavelengths of light in unique ways, archaeological applications of SWIR imagery are rare, largely due to the low spatial resolution and high acquisition costs of these data. Fortunately, a new generation of compact, drone-deployable sensors now enables the collection of ultra-high-resolution (<10 cm), hyperspectral (>100 bands) SWIR imagery using a consumer-grade drone, while the analysis of these complex datasets is now facilitated by powerful imagery-processing software packages. This paper presents an experimental effort to develop a methodology that would allow archaeologists to collect SWIR imagery using a drone, locate surface artifacts in the resultant data, and identify different artifact types in the imagery based on their reflectance values across the 900–1700 nm spectrum. Our results illustrate both the potential of this novel approach to exploring the archaeological record, as we successfully locate and characterize many surface artifacts in our experimental study, while also highlighting challenges in successful data collection and analysis, largely related to current limitations in sensor and drone technology. These findings show that as underlying hardware sees continued improvements in the coming years, drone-acquired SWIR imagery can become a powerful tool for the discovery, documentation, and analysis of archaeological landscapes. Full article
(This article belongs to the Special Issue Applications of Remote Sensing in Landscape Archaeology)
Show Figures

Figure 1

17 pages, 4831 KB  
Article
Piping Stabilization of Clay Soil Using Lime
by Rawan Aqel, Mousa Attom, Magdi El-Emam and Mohammad Yamin
Geosciences 2024, 14(5), 122; https://doi.org/10.3390/geosciences14050122 - 30 Apr 2024
Cited by 4 | Viewed by 3685
Abstract
Construction of earth fill dams offers a cost-effective solution for various purposes. However, their susceptibility to internal soil erosion, known as piping, poses a significant risk of structural failure and resultant loss of life and property. Soil stabilization emerges as a practical technique [...] Read more.
Construction of earth fill dams offers a cost-effective solution for various purposes. However, their susceptibility to internal soil erosion, known as piping, poses a significant risk of structural failure and resultant loss of life and property. Soil stabilization emerges as a practical technique to fortify these dams against such threats. This study investigated the impact of lime on the internal erosion properties of clay soils, focusing on CH and ML soil types. Specimens of different lime content were prepared and remolded at 95% relative compaction and optimum moisture content. Hole Erosion tests at varying lime concentrations and curing durations were adapted to conduct the investigation. This investigation aims to optimize lime content and curing time for cohesive soil stabilization against internal erosion. Findings revealed that 2% and 5% of quicklime, by dry weight of the soil, effectively stabilized CH and ML soils, respectively, against internal erosion, with a two-day curing period proving optimal. Furthermore, the addition of lime significantly enhanced erosion rate index and critical shear strength in clay soil, underscoring its efficacy in soil stabilization efforts. Full article
(This article belongs to the Topic Environmental Geology and Engineering)
Show Figures

Figure 1

15 pages, 2998 KB  
Article
Improving Strength by Increased Compaction of Gypsum—Enriched Soil under Long-Term Soaking Conditions
by Sabah Said Razouki and Dina Kuttah
Geotechnics 2024, 4(2), 415-429; https://doi.org/10.3390/geotechnics4020023 - 23 Apr 2024
Cited by 1 | Viewed by 2142
Abstract
This study investigated the effect of compaction effort and soaking time on the shear strength properties of fine-grained gypsum-containing soils. The objective was to demonstrate that increasing compaction effort increases soil strength, specifically cohesion and the angle of shear strength, when subjected to [...] Read more.
This study investigated the effect of compaction effort and soaking time on the shear strength properties of fine-grained gypsum-containing soils. The objective was to demonstrate that increasing compaction effort increases soil strength, specifically cohesion and the angle of shear strength, when subjected to soaking in freshwater. Unconsolidated undrained triaxial tests were carried out on CBR soil samples with different soaking times. The results showed a transition from brittle to ductile failure behaviour as the soaking time increased. Mohr–Coulomb failure envelopes showed reduced cohesion and angle of shear strength with increasing soak time. Regression models were developed to establish correlations between soaked and unsoaked strength parameters. Strong relationships were found between soil strength properties, compaction effort and soaking time. Empirical equations were proposed to estimate the cohesion and angle of shear strength from compaction effort and soaking time. This study highlighted the importance of considering gypsum-rich soils in civil engineering design. Gypsum dissolution during wetting significantly affected soil strength parameters. The regression models and empirical equations provide engineers with tools to assess the influence of compaction effort and soaking time on soil strength, thus aiding decision making when designing structures on gypsum-rich soils. Full article
Show Figures

Figure 1

18 pages, 2795 KB  
Article
Sand-Related Factors Influencing Nest Burrowing Potential of the Sand Martins
by Emrah Çelik, Atilla Durmus and Jukka Jokimäki
Animals 2023, 13(22), 3463; https://doi.org/10.3390/ani13223463 - 9 Nov 2023
Cited by 1 | Viewed by 2163
Abstract
Vertical embankments and mounds serve as suitable habitats for burrowing birds, such as the Sand Martin (Riparia riparia). Sand Martins have decreased in many countries during the last two decades, possibly because of the decline in suitable nest sites. Therefore, it [...] Read more.
Vertical embankments and mounds serve as suitable habitats for burrowing birds, such as the Sand Martin (Riparia riparia). Sand Martins have decreased in many countries during the last two decades, possibly because of the decline in suitable nest sites. Therefore, it is important to understand the factors affecting nest burrowing and nest hole characteristics for the Sand Martin. A smaller entrance hole would be beneficial for regulating the internal environment of the nest, whereas deeper nests are more advantageous against nest predators and parasites. We examined the general structure of Sand Martin colonies and determined if particle size, pH, or electrical conductivity (EC) of the soil and the location of the colony affects the morphology of Sand Martin nest holes. We hypothesized that the climate of near lakeshore and non-lakeshore differs; consequently, we predicted that Sand Martins would construct wider nest tunnel entrances in more humid environments near the lakeshore than further from the lake. We also hypothesized that a lower pH of clay loam soil would result in an increasing level of exchangeable aluminum (Al) and acidity, which in turn would promote soil aggregation. Because soils with a low EC are more stable and less prone to flooding or erosion, we predicted that Sand Martins in such soils would have deeper nesting burrows. A total of four colonies were located in the study area in Turkey. They contained 2510 burrows, of which 91.83% were used for breeding. The mean colony size was 627. We measured the soil and the nest burrow characteristics from the 80 nest bottoms used for breeding by the Sand Martin. The mean pH was 8.8, and the mean EC was 171. Tunnel depth was longer in nests with greater pH and EC and in lakeshore than in non-lakeshore colonies. The distance between nest holes increased with the EC, and nests were located nearer to each other in the lakeshore colonies than in non-lakeshore colonies. The width of the entrance opening increased with soil particle size and was wider in nests located at the lakeshore areas. Our results indicated that Sand Martins will avoid sites with too compact or loose soils for nesting, probably to avoid nest collapses. Vertical lakeshore embankments offer good nesting sites for Sand Martins and should, therefore, be protected. Because soil particle size, pH, EC, and distance from the lakeshore influenced the nest hole characteristics of the Sand Martin, conservation and management efforts should take these variables into account when maintaining or establishing suitable soil conditions for the Sand Martin. Full article
(This article belongs to the Section Birds)
Show Figures

Figure 1

Back to TopTop