The Integration of Land Restoration and Biodiversity Conservation Practices in Sustainable Food Systems of Africa: A Systematic Review
Abstract
1. Introduction
- To provide a comprehensive overview of the historical and current trends in research on the contribution of land restoration and biodiversity to food systems in Africa.
- To analyze the co-occurrence of authors’ keywords to gain insights into the research hotspots within this field of study.
- To identify current research themes and emerging topics related to land restoration, biodiversity, and food systems in Africa.
2. Contribution of Land Restoration and Biodiversity in Food Systems
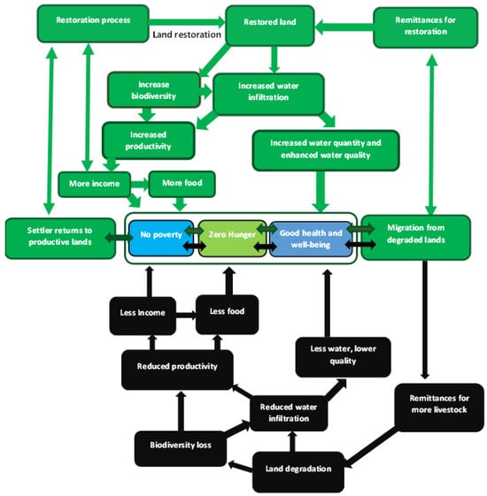
2.1. Land Restoration for Sustainable Food Systems
2.2. Biodiversity Conservation for Sustainable Food Systems
2.3. Integration of Land Restoration and Biodiversity Conservation into Food Systems
3. Materials and Methods
Data Collection, Preparation, and Methods
4. Results
4.1. Spatial Distribution and Most-Cited Scientific Research Contributions Per Country
4.2. Contribution of Documents in Terms of Impact/Summary of Top Most-Cited Published Documents
4.3. Authors Keywords and Co-Occurrence Network
4.4. Research Themes, Trends, and Hot Topics
4.4.1. Research Themes Analysis
4.4.2. Research Trends Analysis
4.4.3. Hot Topics
5. Discussion
6. Conclusions
Supplementary Materials
Author Contributions
Funding
Informed Consent Statement
Data Availability Statement
Conflicts of Interest
References
- Hossain, A.; Krupnik, T.J.; Timsina, J.; Mahboob, M.G.; Chaki, A.K.; Farooq, M.; Bhatt, R.; Fahad, S.; Hasanuzzaman, M. Agricultural land degradation: Processes and problems undermining future food security. In Environment, Climate, Plant and Vegetation Growth; Springer International Publishing: Cham, Switzerland, 2020; pp. 17–61. [Google Scholar] [CrossRef]
- Gomiero, T. Soil degradation, land scarcity and food security: Reviewing a complex challenge. Sustainability 2016, 8, 281. [Google Scholar] [CrossRef]
- Blanco-Canqui, H.; Lal, R. Principles of Soil Conservation and Management; Springer Science & Business Media: Berlin/Heidelberg, Germany, 2008. [Google Scholar]
- Challinor, A.J.; Watson, J.; Lobell, D.B.; Howden, S.M.; Smith, D.R.; Chhetri, N. A meta-analysis of crop yield under climate change and adaptation. Nat. Clim. Change 2014, 4, 287–291. [Google Scholar] [CrossRef]
- ISC-UNDRR-IRDR. A Framework for Global Science in Support of Risk Informed Sustainable Development and Planetary Health. 2020. Available online: https://council.science/wp-content/uploads/2020/06/DRR_GlobalScience-Framework-FINAL.pdf (accessed on 10 January 2024).
- Lott, J.E.; Ong, C.K.; Black, C.R. Understorey microclimate and crop performance in a Grevillea robusta-based agroforestry system in semi-arid Kenya. Agric. For. Meteorol. 2009, 149, 1140–1151. [Google Scholar] [CrossRef]
- Garnett, T. Three perspectives on sustainable food security: Efficiency, demand restraint, food system transformation. What role for life cycle assessment? J. Clean. Prod. 2014, 73, 10–18. [Google Scholar] [CrossRef]
- Ponisio, L.C.; M’Gonigle, L.K.; Mace, K.C.; Palomino, J.; De Valpine, P.; Kremen, C. Diversification practices reduce organic to conventional yield gap. Proc. R. Soc. B Biol. Sci. 2015, 282, 20141396. [Google Scholar] [CrossRef]
- Djurfeldt, G.; Holmen, H.; Jirström, M.; Larsson, R. The African Food Crisis Lessons from the Asian Green Revolution; Cabi: Wallingford, UK, 2005. [Google Scholar]
- Altieri, M.A.; Funes-Monzote, F.R.; Petersen, P. Agroecologically efficient agricultural systems for smallholder farmers: Contributions to food sovereignty. Agron. Sustain. Dev. 2012, 32, 1–13. [Google Scholar] [CrossRef]
- Gliessman, S. Transforming food systems with agroecology. Agroecol. Sustain. Food Syst. 2016, 40, 187–189. [Google Scholar] [CrossRef]
- Nyantakyi-Frimpong, H.; Kangmennaang, J.; Kerr, R.B.; Luginaah, I.; Dakishoni, L.; Lupafya, E.; Shumba, L.; Katundu, M. Agroecology and healthy food systems in semi-humid tropical Africa: Participatory research with vulnerable farming households in Malawi. Acta Trop. 2017, 175, 42–49. [Google Scholar] [CrossRef]
- Mbow, C.; Van Noordwijk, M.; Luedeling, E.; Neufeldt, H.; Minang, P.A.; Kowero, G. Agroforestry solutions to address food security and climate change challenges in Africa. Curr. Opin. Environ. Sustain. 2014, 6, 61–67. [Google Scholar] [CrossRef]
- Muhie, S.H. Novel approaches and practices to sustainable agriculture. J. Agric. Food Res. 2022, 10, 100446. [Google Scholar] [CrossRef]
- Kerr, R.B.; Madsen, S.; Stüber, M.; Liebert, J.; Enloe, S.; Borghino, N.; Parros, P.; Mutyambai, D.M.; Prudhon, M.; Wezel, A. Can agroecology improve food security and nutrition? A review. Glob. Food Secur. 2021, 29, 100540. [Google Scholar] [CrossRef]
- DeClerck, F.A.; Koziell, I.; Benton, T.; Garibaldi, L.A.; Kremen, C.; Maron, M.; Del Rio, C.R.; Sidhu, A.; Wirths, J.; Clark, M.; et al. A whole earth approach to nature-positive food: Biodiversity and agriculture. In Science and Innovations for Food Systems Transformation; Springer International Publishing: Cham, Switzerland, 2023; pp. 469–496. [Google Scholar] [CrossRef]
- Smith, P.; Gregory, P.J. Climate change and sustainable food production. Proc. Nutr. Soc. 2013, 72, 21–28. [Google Scholar] [CrossRef] [PubMed]
- Rejeb, A.; Abdollahi, A.; Rejeb, K.; Treiblmaier, H. Drones in agriculture: A review and bibliometric analysis. Comput. Electron. Agric. 2022, 198, 107017. [Google Scholar] [CrossRef]
- Singh, A.P.; Yerudkar, A.; Mariani, V.; Iannelli, L.; Glielmo, L. A Bibliometric Review of the Use of Unmanned Aerial Vehicles in Precision Agriculture and Precision Viticulture for Sensing Applications. Remote Sens. 2022, 14, 1604. [Google Scholar] [CrossRef]
- WWF. Towards Nature Positive–The Role of Restoration for Land Degradation Neutrality; WWF: Gland, Switzerland, 2022. [Google Scholar]
- Chan, F.K.S.; Chen, J.; Li, P.; Wang, J.; Wang, J.; Zhu, Y. The cross-boundary of land degradation in Mongolia and China and achieving its neutrality-challenges and opportunities. Ecol. Indic. 2023, 151, 110311. [Google Scholar] [CrossRef]
- Kang, Y.; Khan, S.; Ma, X. Climate change impacts on crop yield, crop water productivity and food security–A review. Prog. Nat. Sci. 2009, 19, 1665–1674. [Google Scholar] [CrossRef]
- King-Okumu, C.; Tsegai, D.; Sanogo, D.; Kiprop, J.; Cheboiwo, J.; Sarr, M.S.; da Cunha, M.I.; Salman, M. How can we stop the slow-burning systemic fuse of loss and damage due to land degradation and drought in Africa? Curr. Opin. Environ. Sustain. 2021, 50, 289–302. [Google Scholar] [CrossRef]
- Du Preez, C.C.; Van Huyssteen, C.W.; Kotzé, E.; Van Tol, J.J. Ecosystem services in sustainable food systems: Operational definition, concepts, and applications. In The Role of Ecosystem Services in Sustainable Food Systems; Academic Press: Cambridge, MA, USA, 2020; pp. 17–42. [Google Scholar] [CrossRef]
- Cao, S.; Zhong, B.; Yue, H.; Zeng, H.; Zeng, J. Development and testing of a sustainable environmental restoration policy on eradicating the poverty trap in China’s Changting County. Proc. Natl. Acad. Sci. USA 2009, 106, 10712–10716. [Google Scholar] [CrossRef]
- Blignaut, J.; Mander, M.; Schulze, R.; Horan, M.; Dickens, C.; Pringle, C.; Mavundla, K.; Mahlangu, I.; Wilson, A.; McKenzie, M.; et al. Restoring and managing natural capital towards fostering economic development: Evidence from the Drakensberg, South Africa. Ecol. Econ. 2010, 69, 1313–1323. [Google Scholar] [CrossRef]
- Aronson, J.; Alexander, S. Ecosystem restoration is now a global priority: Time to roll up our sleeves. Restor. Ecol. 2013, 21, 293–296. [Google Scholar] [CrossRef]
- IPBES. Summary for Policymakers of the Assessment Report on land Degradation and Restoration of the Intergovernmental Science-Policy Platform on Biodiversity and Ecosystem Services; Scholes, R., Montanarella, L., Brainich, A., Barger, N., Brink, B., Cantele, M., Erasmus, B., Fisher, J., Gardner, T., Holland, T.G., et al., Eds.; IPBES secretariat: Bonn, Germany, 2018. [Google Scholar]
- International Resource Panel-IRP. Land Restoration for Achieving the Sustainable Development Goals: An International Resource Panel Think Piece; Herrick, J.E., Abrahamse, T., Abhilash, P.C., Ali, S.H., Alvarez-Torres, P., Barau, A.S., Branquinho, C., Chhatre, A., Chotte, J.L., Cowie, A.L., et al., Eds.; A Think Piece of the International Resource Panel; United Nations Environment Programme: Nairobi, Kenya, 2019. [Google Scholar]
- Sawadogo, H. Using soil and water conservation techniques to rehabilitate degraded lands in northwestern Burkina Faso. In Sustainable Intensification; Routledge: London, UK, 2012; pp. 120–128. [Google Scholar]
- Woolf, D.; Solomon, D.; Lehmann, J. Land restoration in food security programmes: Synergies with climate change mitigation. Clim. Policy 2018, 18, 1260–1270. [Google Scholar] [CrossRef]
- Paul, B.K.; Mutegi, J.K.; Wironen, M.B.; Wood, S.A.; Peters, M.; Nyawira, S.S.; Misiko, M.T.; Dutta, S.K.; Zingore, S.; Oberthür, T.; et al. Livestock solutions to regenerate soils and landscapes for sustainable agri-food systems transformation in Africa. Outlook Agric. 2023, 52, 103–115. [Google Scholar] [CrossRef]
- Chidumayo, E.N.; Gumbo, D.J. (Eds.) The Dry Forests and Woodlands of Africa: Managing for Products and Services; Earthscan: London, UK, 2010. [Google Scholar]
- Sendzimir, J.; Reij, C.P.; Magnuszewski, P. Rebuilding Resilience in the Sahel: Regreening in the Maradi and Zinder Regions of Niger. Ecol. Soc. 2011, 16, 1. Available online: https://www.jstor.org/stable/26268916 (accessed on 2 June 2024). [CrossRef]
- Sop, T.; Oldeland, J. Local perceptions of woody vegetation dynamics in the context of a ‘greening Sahel’. A case study from Burkina Faso. Land Degrad. Dev. 2013, 24, 511–527. [Google Scholar] [CrossRef]
- Schweizer, D.; van Kuijk, M.; Ghazoul, J. Perceptions from non-governmental actors on forest and landscape restoration, challenges and strategies for successful implementation across Asia, Africa and Latin America. J. Environ. Manag. 2021, 286, 112251. [Google Scholar] [CrossRef]
- Millennium Ecosystem Assessment. Ecosystems and Human Well-Being; Island Press: Washington, DC, USA, 2005; Volume 5, p. 563. [Google Scholar]
- Potts, S.G.; Imperatriz Fonseca, V.; Ngo, H.T.; Biesmeijer, J.C.; Breeze, T.D.; Dicks, L.; Garibaldi, L.A.; Hill, R.; Settele, J.; Vanbergen, A.J.; et al. Summary for Policymakers of the Assessment Report of the Intergovernmental Science-Policy Platform on Biodiversity and Ecosystem Services on Pollinators, Pollination and Food Production. 2016. Available online: https://hdl.handle.net/11336/130568 (accessed on 2 June 2024).
- García-Martín, M.; Huntsinger, L.; Ibarrola-Rivas, M.J.; Penker, M.; D’Ambrosio, U.; Dimopoulos, T.; Fernández-Giménez, M.E.; Kizos, T.; Muñoz-Rojas, J.; Saito, O.; et al. Landscape products for sustainable agricultural landscapes. Nat. Food 2022, 3, 814–821. [Google Scholar] [CrossRef]
- Frąc, M.; Hannula, S.E.; Bełka, M.; Jędryczka, M. Fungal biodiversity and their role in soil health. Front. Microbiol. 2018, 9, 707. [Google Scholar] [CrossRef]
- Hanson, H.C. Ecology in agriculture. Ecology 1939, 20, 111–117. [Google Scholar] [CrossRef]
- Félix, G.F.; Scholberg, J.M.; Clermont-Dauphin, C.; Cournac, L.; Tittonell, P. Enhancing agroecosystem productivity with woody perennials in semi-arid West Africa. A meta-analysis. Agron. Sustain. Dev. 2018, 38, 57. [Google Scholar] [CrossRef]
- IPBES. Global Assessment Report on Biodiversity and Ecosystem Services of the Intergovernmental Science-Policy Platform on Biodiversity and Ecosystem Services; Brondizio, E.S., Settele, J., Díaz, S., Ngo, H.T., Eds.; IPBES Secretariat: Bonn, Germany, 2019; 1148p. [Google Scholar] [CrossRef]
- Roe, D.; Seddon, N.; Elliott, J. Biodiversity Loss Is a Development Issue. International Institute for Environment and Development. Available online: https://pubs.iied.org/pdfs/17636IIED.2019 (accessed on 20 February 2024).
- Krausmann, F.; Erb, K.H.; Gingrich, S.; Haberl, H.; Bondeau, A.; Gaube, V.; Lauk, C.; Plutzar, C.; Searchinger, T.D. Global human appropriation of net primary production doubled in the 20th century. Proc. Natl. Acad. Sci. USA 2013, 110, 10324–10329. [Google Scholar] [CrossRef]
- Baarsch, F.; Granadillos, J.R.; Hare, W.; Knaus, M.; Krapp, M.; Schaeffer, M.; Lotze-Campen, H. The impact of climate change on incomes and convergence in Africa. World Dev. 2020, 126, 104699. [Google Scholar] [CrossRef]
- Fischer, J.; Bergsten, A.; Dorresteijn, I.; Hanspach, J.; Hylander, K.; Jiren, T.S.; Manlosa, A.O.; Rodrigues, P.; Schultner, J.; Senbeta, F.; et al. A social-ecological assessment of food security and biodiversity conservation in Ethiopia. Ecosyst. People 2021, 17, 400–410. [Google Scholar] [CrossRef] [PubMed]
- Chivenge, P.; Mabhaudhi, T.; Modi, A.T.; Mafongoya, P. The potential role of neglected and underutilised crop species as future crops under water scarce conditions in Sub-Saharan Africa. Int. J. Environ. Res. Public Health 2015, 12, 5685–5711. [Google Scholar] [CrossRef] [PubMed]
- Krause, T.; Tilker, A. How the loss of forest fauna undermines the achievement of the SDGs. Ambio 2022, 51, 103–113. [Google Scholar] [CrossRef] [PubMed]
- Crist, E.; Mora, C.; Engelman, R. The interaction of human population, food production, and biodiversity protection. Science 2017, 356, 260–264. [Google Scholar] [CrossRef]
- Pawera, L.; Khomsan, A.; Zuhud, E.A.M.; Hunter, D.; Ickowitz, A.; Polesny, Z. Wild food plants and trends in their use: From knowledge and perceptions to drivers of change in West Sumatra, Indonesia. Foods 2020, 9, 1240. [Google Scholar] [CrossRef]
- Springmann, M.; Clark, M.; Mason-D’Croz, D.; Wiebe, K.; Bodirsky, B.L.; Lassaletta, L.; De Vries, W.; Vermeulen, S.J.; Herrero, M.; Carlson, K.M.; et al. Options for keeping the food system within environmental limits. Nature 2018, 562, 519–525. [Google Scholar] [CrossRef]
- Leclère, D.; Obersteiner, M.; Barrett, M. Bending the curve of terrestrial biodiversity needs an integrated strategy. Nature 2020, 585, 551–556. [Google Scholar] [CrossRef]
- Fanzo, J.; Hunter, D.; Borelli, T.; Mattei, F. (Eds.) Diversifying Food and Diets: Using Agricultural Biodiversity to Improve Nutrition and Health; Routledge: London, UK, 2013. [Google Scholar]
- Crippa, M.; Solazzo, E.; Guizzardi, D.; Monforti-Ferrario, F.; Tubiello, F.N.; Leip, A.J.N.F. Food systems are responsible for a third of global anthropogenic GHG emissions. Nat. Food 2021, 2, 198–209. [Google Scholar] [CrossRef]
- Egbebiyi, T.S.; Lennard, C.; Crespo, O.; Mukwenha, P.; Lawal, S.; Quagraine, K. Assessing Future Spatio-Temporal Changes in Crop Suitability and Planting Season over West Africa: Using the Concept of Crop-Climate Departure. Climate 2019, 7, 102. [Google Scholar] [CrossRef]
- Toledo, A.; Burlingame, B. Biodiversity and nutrition; a common path toward global food security and sustainable development. J. Food Compos. Anal. 2006, 19, 477–483. [Google Scholar] [CrossRef]
- Wezel, A.; Brives, H.; Casagrande, M.; Clement, C.; Dufour, A.; Vandenbroucke, P. Agroecology territories: Places for sustainable agricultural and food systems and biodiversity conservation. Agroecol. Sustain. Food Syst. 2016, 40, 132–144. [Google Scholar] [CrossRef]
- Mburu, S.W.; Koskey, G.; Kimiti, J.M.; Ombori, O.; Maingi, J.M.; Njeru, E.M. Agrobiodiversity conservation enhances food security in subsistence-based farming systems of Eastern Kenya. Agric. Food Secur. 2016, 5, 19. [Google Scholar] [CrossRef]
- Bilali, H.; Cardone, G.; Naino Jika, A.; De Falcis, E.; Rokka, S.; Diawara, A.B.; Nouhou, B.; Ghione, A. Agro-Biodiversity in National Pathways for Food System Transformation: Case of West Africa. 2022. Available online: https://urn.fi/URN:NBN:fi-fe2022121672185 (accessed on 2 June 2024).
- Cowie, A.L.; Penman, T.D.; Gorissen, L.; Winslow, M.D.; Lehmann, J.; Tyrrell, T.D.; Twomlow, S.; Wilkes, A.; Lal, R.; Jones, J.W.; et al. Towards sustainable land management in the drylands: Scientific connections in monitoring and assessing dryland degradation, climate change and biodiversity. Land Degrad. Dev. 2011, 22, 248–260. [Google Scholar] [CrossRef]
- Telo da Gama, J. The Role of Soils in Sustainability, Climate Change, and Ecosystem Services: Challenges and Opportunities. Ecologies 2023, 4, 552–567. [Google Scholar] [CrossRef]
- Rey Benayas, J.M.; Bullock, J.M. Restoration of biodiversity and ecosystem services on agricultural land. Ecosystems 2012, 15, 883–899. [Google Scholar] [CrossRef]
- Duru, M.; Therond, O.; Martin, G.; Martin-Clouaire, R.; Magne, M.A.; Justes, E.; Journet, E.P.; Aubertot, J.N.; Savary, S.; Bergez, J.E.; et al. How to implement biodiversity-based agriculture to enhance ecosystem services: A review. Agron. Sustain. Dev. 2015, 35, 1259–1281. [Google Scholar] [CrossRef]
- Allen-Wardell, G.; Bernhardt, P.; Bitner, R.; Burquez, A.; Buchmann, S.; Cane, J.; Cox, P.A.; Dalton, V.; Feinsinger, P.; Ingram, M.; et al. The potential consequences of pollinator declines on the conservation of biodiversity and stability of food crop yields. Conserv. Biol. 1998, 12, 8–17. Available online: https://www.jstor.org/stable/2387457 (accessed on 2 June 2024).
- Brussaard, L.; Caron, P.; Campbell, B.; Lipper, L.; Mainka, S.; Rabbinge, R.; Babin, D.; Pulleman, M. Reconciling biodiversity conservation and food security: Scientific challenges for a new agriculture. Curr. Opin. Environ. Sustain. 2010, 2, 34–42. [Google Scholar] [CrossRef]
- Matocha, J.; Schroth, G.; Hills, T.; Hole, D. Integrating climate change adaptation and mitigation through agroforestry and ecosystem conservation. In Agroforestry—The Future of Global Land Use; Springer: Dordrecht, The Netherlands, 2012; pp. 105–126. [Google Scholar] [CrossRef]
- Tscharntke, T.; Clough, Y.; Wanger, T.C.; Jackson, L.; Motzke, I.; Perfecto, I.; Vandermeer, J.; Whitbread, A. Global food security, biodiversity conservation and the future of agricultural intensification. Biol. Conserv. 2012, 151, 53–59. [Google Scholar] [CrossRef]
- Kremen, C. Ecological intensification and diversification approaches to maintain biodiversity, ecosystem services and food production in a changing world. Emerg. Top. Life Sci. 2020, 4, 229–240. [Google Scholar] [CrossRef] [PubMed]
- Leakey, R.R. The role of trees in agroecology and sustainable agriculture in the tropics. Annu. Rev. Phytopathol. 2014, 52, 113–133. [Google Scholar] [CrossRef] [PubMed]
- Gordon, L.J.; Finlayson, C.M.; Falkenmark, M. Managing water in agriculture for food production and other ecosystem services. Agric. Water Manag. 2010, 97, 512–519. [Google Scholar] [CrossRef]
- Montagnini, F. The contribution of agroforestry to restoration and conservation: Biodiversity islands in degraded landscapes. In Agroforestry for Degraded Landscapes: Recent Advances and Emerging Challenges; Springer: Singapore, 2020; Volume 1, pp. 445–479. [Google Scholar] [CrossRef]
- Benton, T.G.; Bieg, C.; Harwatt, H.; Pudasaini, R.; Wellesley, L. Food system impacts on biodiversity loss. In Three Levers for Food System Transformation in Support of Nature; Chatham House: London, UK, 2021; pp. 2–3. [Google Scholar]
- Gnacadja, L.; Wiese, L. Land degradation neutrality: Will Africa achieve it? Institutional solutions to land degradation and restoration in Africa. In Climate Change and Multi-Dimensional Sustainability in African Agriculture: Climate Change and Sustainability in Agriculture; Springer: Cham, Switzerland, 2016; pp. 61–95. [Google Scholar] [CrossRef]
- Cuccurullo, C.; Aria, M.; Sarto, F. Foundations and trends in performance management. A twenty-five years bibliometric analysis in business and public administration domains. Scientometrics 2016, 108, 595–611. [Google Scholar] [CrossRef]
- Aria, M.; Cuccurullo, C. Bibliometrix: An R-tool for comprehensive science mapping analysis. J. Informetr. 2017, 11, 959–975. [Google Scholar] [CrossRef]
- Muluneh, M.G. Impact of climate change on biodiversity and food security: A global perspective—A review article. Agric. Food Secur. 2021, 10, 1–25. [Google Scholar] [CrossRef]
- Endale, Y.; Derero, A.; Argaw, M.; Muthuri, C. Farmland tree species diversity and spatial distribution pattern in semi-arid East Shewa, Ethiopia. For. Trees Livelihoods 2017, 26, 199–214. [Google Scholar] [CrossRef]
- Kiptot, E.; Franzel, S.; Degrande, A. Gender, agroforestry and food security in Africa. Curr. Opin. Environ. Sustain. 2014, 6, 104–109. [Google Scholar] [CrossRef]
- Carsan, S.; Stroebel, A.; Dawson, I.; Kindt, R.; Mbow, C.; Mowo, J.; Jamnadass, R. Can agroforestry option values improve the functioning of drivers of agricultural intensification in Africa? Curr. Opin. Environ. Sustain. 2014, 6, 35–40. [Google Scholar] [CrossRef]
- Amare, A.; Simane, B. Does adaptation to climate change and variability provide household food security? Evidence from Muger sub-basin of the upper Blue-Nile, Ethiopia. Ecol. Process. 2018, 7, 13. [Google Scholar] [CrossRef]
- Chimonyo, V.G.P.; Modi, A.T.; Mabhaudhi, T. Perspective on crop modelling in the management of intercropping systems. Arch. Agron. Soil Sci. 2015, 61, 1511–1529. [Google Scholar] [CrossRef]
- Kouassi, J.L.; Gyau, A.; Diby, L.; Bene, Y.; Kouamé, C. Assessing land use and land cover change and farmers’ perceptions of deforestation and land degradation in South-West Côte d’Ivoire, West Africa. Land 2021, 10, 429. [Google Scholar] [CrossRef]
- Mensaha, J.; Enu-Kwesi, F. Implications of environmental sanitation management for sustainable livelihoods in the catchment area of Benya Lagoon in Ghana. J. Integr. Environ. Sci. 2019, 16, 23–43. [Google Scholar] [CrossRef]
- Kidane, L.; Kejela, A. Food security and environment conservation through sustainable use of wild and semi-wild edible plants: A case study in Berek Natural Forest, Oromia special zone, Ethiopia. Agric. Food Secur. 2021, 10, 29. [Google Scholar] [CrossRef]
- Djenontin, I.N.S.; Foli, S.; Zulu, L.C. Revisiting the factors shaping outcomes for forest and landscape restoration in Sub-Saharan Africa: A way forward for policy, practice and research. Sustainability 2018, 10, 906. [Google Scholar] [CrossRef]
- Ziadat, F.M.; Zdruli, P.; Christiansen, S.; Caon, L.; Monem, M.A.; Fetsi, T. An overview of land degradation and sustainable land management in the near East and North Africa. Sustain. Agric. Res. 2022, 11, 11–24. [Google Scholar] [CrossRef]
- Esfahani, H.; Tavasoli, K.; Jabbarzadeh, A. Big data and social media: A scientometrics analysis. Int. J. Data Netw. Sci. 2019, 3, 145–164. [Google Scholar] [CrossRef]
- Song, Y.; Chen, X.; Hao, T.; Liu, Z.; Lan, Z. Computers & Education exploring two decades of research on classroom dialogue by using bibliometric analysis. Comput. Educ. 2019, 137, 12–31. [Google Scholar] [CrossRef]
- King, D.A. The scientific impact of nations. Nature 2004, 430, 311–316. [Google Scholar] [CrossRef]
- Bordons, M.; Zulueta, M.A. Evaluation of the scientific activity through bibliometric indices. Rev. Esp. Cardiol. 1999, 52, 790–800. [Google Scholar] [CrossRef]
- Marris, E.; Pearson, H.; Waldrop, M.; Hayden, E.C.; Schiermeier, Q.; Baker, M. Language: Disputed definitions [News Feature]. Nature 2008, 455, 1023–1028. [Google Scholar]
- Edmondson, A.C.; Harvey, J.F. Cross-boundary teaming for innovation: Integrating research on teams and knowledge in organizations. Hum. Resour. Manag. Rev. 2018, 28, 347–360. [Google Scholar] [CrossRef]
- Van Biljon, J.; Mwapwele, S. Research collaboration in asymmetric power relations: A study of postgraduate students’ views. J. Transdiscipl. Res. S. Afr. 2023, 19, 1288. [Google Scholar] [CrossRef]
- Kapari, M.; Hlophe-Ginindza, S.; Nhamo, L.; Mpandeli, S. Contribution of smallholder farmers to food security and opportunities for resilient farming systems. Front. Sustain. Food Syst. 2023, 7, 1149854. [Google Scholar] [CrossRef]
- King, K.F.S.; Chandler, M.T. The Wasted Lands. The Programme of Work of ICRAF; International Council for Research in Agroforestry: Nairobi, Kenya, 1978. [Google Scholar]
- Thangata, P.H.; Hildebrand, P.E. Carbon stock and sequestration potential of agroforestry systems in smallholder agroecosystems of sub-Saharan Africa: Mechanisms for ‘reducing emissions from deforestation and forest degradation’(REDD+). Agric. Ecosyst. Environ. 2012, 158, 172–183. [Google Scholar] [CrossRef]
- Nair, P.R.; Kumar, B.M.; Nair, V.D.; Nair, P.R.; Kumar, B.M.; Nair, V.D. Definition and concepts of agroforestry. In An Introduction to Agroforestry: Four Decades of Scientific Developments; Springer: Cham, Switzerland, 2021; pp. 21–28. [Google Scholar] [CrossRef]
- Liliana, H. The Food Gaps: The Impacts of Climate Change on Food Production: A 2020 Perspective; Universal Ecological Fund: Alexandria, VA, USA, 2005. [Google Scholar]
- Intergovernmental Panel on Climate Change (IPCC). Climate Change 2007: Impacts, Adaptation and Vulnerability. Contribution of Working Group II to the Fourth Assessment Report of the Intergovernmental Panel on Climate Change; Parry, M.L., Canziani, O.F., Palutikof, J.P., van der Linden, P.J., Hanson, C.E., Eds.; Cambridge University Press: Cambridge, UK, 2007; 976p. [Google Scholar]
- World Bank. Arable Land (Hectares per Person), World Bank. 2016. Available online: http://data.worldbank.org/indicator/AG.LND.ARBL.HA.PC (accessed on 10 December 2023).









| Rank | Paper | PY | Document Title | TC/Y | TC |
|---|---|---|---|---|---|
| 1 | [11] | 2016 | Transforming food systems with agroecology | 19.88 | 159 |
| 2 | [77] | 2021 | Impact of climate change on biodiversity and food security | 15.33 | 46 |
| 3 | [78] | 2017 | Farmland tree species diversity and spatial distribution pattern | 6.43 | 45 |
| 4 | [79] | 2014 | Gender, agroforestry and food security | 4.1 | 41 |
| 5 | [80] | 2014 | Can agroforestry option values improve the functioning of drivers of agricultural intensification | 3.3 | 33 |
| 6 | [81] | 2018 | Does adaptation to climate change and variability provide household food security? | 4.5 | 27 |
| 7 | [82] | 2015 | Perspective on crop modelling in the management of intercropping systems | 2.67 | 24 |
| 8 | [83] | 2021 | Assessing Land Use and Land Cover Change and Farmers’ Perceptions of Deforestation and Land Degradation. | 7 | 21 |
| 9 | [84] | 2019 | Implications of environmental sanitation management for sustainable livelihoods | 3.6 | 18 |
| 10 | [85] | 2021 | Food security and environment conservation through sustainable use of wild and semi-wild edible plants | 5.33 | 16 |
Disclaimer/Publisher’s Note: The statements, opinions and data contained in all publications are solely those of the individual author(s) and contributor(s) and not of MDPI and/or the editor(s). MDPI and/or the editor(s) disclaim responsibility for any injury to people or property resulting from any ideas, methods, instructions or products referred to in the content. |
© 2024 by the authors. Licensee MDPI, Basel, Switzerland. This article is an open access article distributed under the terms and conditions of the Creative Commons Attribution (CC BY) license (https://creativecommons.org/licenses/by/4.0/).
Share and Cite
Rapiya, M.; Truter, W.; Ramoelo, A. The Integration of Land Restoration and Biodiversity Conservation Practices in Sustainable Food Systems of Africa: A Systematic Review. Sustainability 2024, 16, 8951. https://doi.org/10.3390/su16208951
Rapiya M, Truter W, Ramoelo A. The Integration of Land Restoration and Biodiversity Conservation Practices in Sustainable Food Systems of Africa: A Systematic Review. Sustainability. 2024; 16(20):8951. https://doi.org/10.3390/su16208951
Chicago/Turabian StyleRapiya, Monde, Wayne Truter, and Abel Ramoelo. 2024. "The Integration of Land Restoration and Biodiversity Conservation Practices in Sustainable Food Systems of Africa: A Systematic Review" Sustainability 16, no. 20: 8951. https://doi.org/10.3390/su16208951
APA StyleRapiya, M., Truter, W., & Ramoelo, A. (2024). The Integration of Land Restoration and Biodiversity Conservation Practices in Sustainable Food Systems of Africa: A Systematic Review. Sustainability, 16(20), 8951. https://doi.org/10.3390/su16208951

