Sign in to use this feature.

Years

Between: -

Subjects

remove_circle_outline
remove_circle_outline
remove_circle_outline
remove_circle_outline
remove_circle_outline
remove_circle_outline
remove_circle_outline
remove_circle_outline

Journals

Article Types

Countries / Regions

Search Results (37)

Search Parameters:
Keywords = skin GWAS

Order results
Result details
Results per page
Select all
Export citation of selected articles as:
16 pages, 3836 KB  
Article
Genome-Wide Association Study Identifies Candidate Genes Regulating Berry Color in Grape (Vitis vinifera L.)
by Zhongyi Yang, Yangshengkai Xu, Tao Xu, Chao Yu, Congling Fang, Lingling Hu, Liufei Huang, Qianqian Zheng, Yuxuan Zhou, Shuyi Zhou and Yueyan Wu
Agronomy 2026, 16(1), 121; https://doi.org/10.3390/agronomy16010121 - 4 Jan 2026
Viewed by 290
Abstract
Berry color is a critical determinant of grape quality and market value. While the genetic basis of skin color has been extensively studied, the regulatory network controlling flesh coloration remains largely uncharacterized. To systematically dissect the independent genetic architectures underlying these traits, we [...] Read more.
Berry color is a critical determinant of grape quality and market value. While the genetic basis of skin color has been extensively studied, the regulatory network controlling flesh coloration remains largely uncharacterized. To systematically dissect the independent genetic architectures underlying these traits, we performed a genome-wide association study (GWAS) on 130 grape accessions, integrated with spatiotemporal expression profiling, subcellular localization, and functional validation. Our analysis revealed distinct genetic loci for skin and flesh color, confirming their independent regulation. For skin color, GWAS robustly validated VvMYBA2 as a major locus, explaining up to 51.5% of the phenotypic variance. More importantly, for flesh color, we identified and prioritized VvF3′M (Flavonoid 3′-monooxygenase) as a key candidate gene. Heterologous overexpression of VvF3′M in tobacco resulted in a profound 13.5-fold increase in anthocyanin content, suggesting its potential role as a rate-limiting enzyme in flesh pigmentation. Intriguingly, VvF3′M-overexpressing plants also exhibited a significant increase in flower number, suggesting a novel role beyond pigment biosynthesis. This study provides a comprehensive genetic and functional framework for understanding berry coloration, identifies VvF3′M as a prime target for breeding red-fleshed grapes, and reveals unexpected crosstalk between color metabolism and reproductive development. Full article
(This article belongs to the Section Crop Breeding and Genetics)
Show Figures

Figure 1

20 pages, 6214 KB  
Article
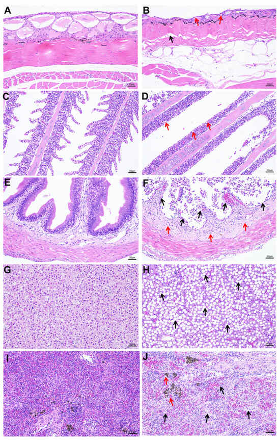
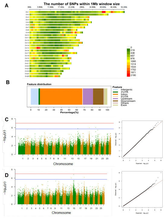
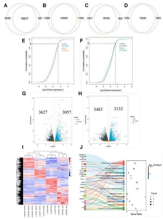
Identification of Differentially Expressed Genes and SNPs Linked to Vibrio mimicus Resistance in Yellow Catfish (Pelteobagrus fulvidraco)
by Wenjuan Tong, Mengjie Yuan, Songjin Liu, Linwei Yang, Yang Zhou and Qin Tang
Int. J. Mol. Sci. 2026, 27(1), 441; https://doi.org/10.3390/ijms27010441 - 31 Dec 2025
Viewed by 220
Abstract
Vibrio mimicus infection poses a severe threat to the sustainable aquaculture of yellow catfish (Pelteobagrus fulvidraco), a commercially important freshwater species of the order Siluriformes. To reveal the genetic mechanisms underlying the resistance to this pathogen, we established an infection model [...] Read more.
Vibrio mimicus infection poses a severe threat to the sustainable aquaculture of yellow catfish (Pelteobagrus fulvidraco), a commercially important freshwater species of the order Siluriformes. To reveal the genetic mechanisms underlying the resistance to this pathogen, we established an infection model and integrated genome-wide association study (GWAS) and transcriptomics to identify key resistance loci and genes. Firstly, from whole-genome re-sequencing (WGRS) and high-quality genotypic data, six SNP loci significantly associated with resistance to V. mimicus were identified, which were annotated to 17 immune-related candidate genes. Notably, the rac2 gene associated with the locus Chr15:3,227,652 exhibited significantly differential expression in skin tissue. Through transcriptomic analysis, 6684 and 6616 differentially expressed genes were identified from the skin and muscle tissues, respectively. Functional enrichment analysis revealed that the skin, as the first line of defense against pathogens, prioritizes the activation of immune defense mechanisms, whereas muscle tissue responds to infection-induced stress primarily by regulating metabolic processes. Quantitative real-time PCR (qRT-PCR) validated that rac2 enhances the antibacterial capacity of yellow catfish in skin tissue by regulating the expression of NADPH oxidase complex subunits ncf1 and ncf4. This study reveals, for the first time, the core functional genes of yellow catfish associated with resistance to V. mimicus infection, providing theoretical support for disease-resistant breeding of this species. Full article
(This article belongs to the Section Molecular Genetics and Genomics)
Show Figures

Figure 1

31 pages, 567 KB  
Review
From Skin to Brain: Key Genetic Mediators Associating Cutaneous Inflammation and Neurodegenerative Diseases
by Vasiliki-Sofia Grech, Kleomenis Lotsaris, Vassiliki Kefala and Efstathios Rallis
Genes 2025, 16(12), 1463; https://doi.org/10.3390/genes16121463 - 8 Dec 2025
Viewed by 1325
Abstract
Chronic inflammatory skin diseases and neurodegenerative disorders share overlapping genetic, immunologic, and metabolic pathways that may predispose individuals to cognitive decline. This review synthesizes current human genomic, transcriptomic, and bioinformatic evidence linking psoriasis, rosacea, atopic dermatitis, and bullous pemphigoid with Alzheimer’s and Parkinson’s [...] Read more.
Chronic inflammatory skin diseases and neurodegenerative disorders share overlapping genetic, immunologic, and metabolic pathways that may predispose individuals to cognitive decline. This review synthesizes current human genomic, transcriptomic, and bioinformatic evidence linking psoriasis, rosacea, atopic dermatitis, and bullous pemphigoid with Alzheimer’s and Parkinson’s disease. Literature from PubMed, IEEE Xplore, and Google Scholar was examined, prioritizing studies integrating genomic, transcriptomic, and proteomic analyses. Among inflammatory dermatoses, psoriasis exhibits the strongest overlap with dementia genetics, with shared susceptibility loci including APOE, IL12B, and HLA-DRB5, and transcriptional regulators such as ZNF384 that converge on IL-17/TNF signaling. Rare-variant and pleiotropy analyses further implicate SETD1A and BC070367 in psoriasis–Parkinson’s comorbidity. Rosacea demonstrates upregulation of neurodegeneration-related proteins SNCA, GSK3B, and HSPA8, together with shared regulatory hubs (PPARG, STAT4, RORA) driving NF-κB/IL-17/TNF-dependent inflammation. In atopic dermatitis, rare FLG variants interacting with BACE1 suggest a mechanistic bridge between barrier dysfunction and amyloidogenic processing. Bullous pemphigoid reveals an HLA-DQB1*03:01-mediated immunogenetic link hypothesis and cross-reactive autoantibodies targeting BP180 (collagen XVII) and BP230, highlighting an autoimmune route of neurocutaneous interaction. Other inflammatory and neurodegenerative diseases with currently weak or limited genetic evidence are also discussed, as they may represent emerging biological pathways or potential therapeutic targets within the skin–brain connection in the future. The aim of this work is to help clarify these genetic links and to advocate for the routine cognitive assessment of affected patients, enabling early detection, improved long-term quality of life, and the potential for timely therapeutic intervention. Full article
(This article belongs to the Special Issue Genetics and Treatment in Neurodegenerative Diseases)
Show Figures

Figure 1

21 pages, 1078 KB  
Article
Potential Risk of Cutaneous Melanoma Attributable to Medication Use: A Mendelian Randomization Approach
by Huiying Wan, Ling Zhong, Jia Su, Qiaofeng Zhao, Mitsutoshi Tominaga, Kenji Takamori, Hang Ma, Tian Xia and Dingding Zhang
Biomedicines 2025, 13(10), 2477; https://doi.org/10.3390/biomedicines13102477 - 11 Oct 2025
Viewed by 771
Abstract
Background/Objective: Cutaneous melanoma is a highly heterogeneous malignancy and life-threatening skin cancer with rising global incidence. Although various therapeutic options are available, their clinical efficacy remains limited, highlighting the urgent need for novel strategies that facilitate prevention, diagnosis, and treatment. The aim of [...] Read more.
Background/Objective: Cutaneous melanoma is a highly heterogeneous malignancy and life-threatening skin cancer with rising global incidence. Although various therapeutic options are available, their clinical efficacy remains limited, highlighting the urgent need for novel strategies that facilitate prevention, diagnosis, and treatment. The aim of this study was to explore the potential causal association between medication use and the risk of developing cutaneous melanomas. Methods: Using summary data from Genome-Wide Association Studies (GWASs), we performed Mendelian randomization (MR) to investigate the causal effect of medication use on cutaneous melanoma risk. Exposure data were based on self-reported medication uses from ~320,000 European participants in the UK Biobank. The outcomes included GWAS results from 2824 cutaneous melanoma cases. Single-nucleotide polymorphisms (SNPs) significantly associated with medication use were used as instruments and analyzed with IVW, weighted median, weighted mode, and MR-Egger methods. Sensitivity analyses were used to assess pleiotropy and heterogeneity. Results: The analysis revealed that genetically predicted high use of adrenergics, inhalers, glucocorticoids, and opioids was suggestively associated with a reduced risk of cutaneous melanoma. Sensitivity analyses supported the robustness of these findings, showing no evidence of horizontal pleiotropy or influence from outliers. Conclusions: The results presented herein suggest that certain medication uses may lower the risk of developing cutaneous melanomas, offering potential new avenues for future prevention and treatment strategies. Full article
Show Figures

Figure 1

16 pages, 7040 KB  
Article
Exploring the Potential Association Between Inhaled Corticosteroid and Face Aging Risk: A Mendelian Randomization Study
by Junpeng Li, Yaqiong Liu, Gujie Wu, Shanye Yin, Lin Cheng and Wenjun Deng
Pharmaceuticals 2025, 18(6), 846; https://doi.org/10.3390/ph18060846 - 5 Jun 2025
Viewed by 1357
Abstract
Background: Asthma is one of the most prevalent chronic diseases, affecting more than 300 million individuals globally. Inhaled corticosteroids (ICSs) are recommended as the primary therapy for managing and preventing asthma symptoms in current treatment guidelines. However, long-term use of ICSs could [...] Read more.
Background: Asthma is one of the most prevalent chronic diseases, affecting more than 300 million individuals globally. Inhaled corticosteroids (ICSs) are recommended as the primary therapy for managing and preventing asthma symptoms in current treatment guidelines. However, long-term use of ICSs could lead to multiple side effects, including skin changes. Methods: We identified ICS target genes using DrugBank and DGIdb databases and derived genetic instruments from cis-eQTL data in whole-blood samples (n = 31,684). GWAS data for facial aging traits (n = 423,999) and plasma metabolites (1400 metabolites, n = 8000) were analyzed. DNA methylation QTL (mQTL) data were used to explore epigenetic regulation. Mendelian randomization (MR) and colocalization analyses were performed to assess causality and shared genetic loci. Results: MR analysis suggested a significant link between genetically proxied ICSs (ORMDL3) and face aging in the European population. Further mediation analysis indicated that 5-Hydroxylysine partially mediates the relationship between ICSs and face aging. In addition, our analysis revealed the pleiotropic association of some novel DNA methylation sites of ORMDL3 with face aging, suggesting the possible regulatory mechanism that are involved in face aging. Conclusions: These findings, while exploratory, raise the hypothesis that ICSs may impact face aging through upregulation of ORMDL3 expression and 5-hydroxylysine metabolism and highlight the need for further pharmacological and clinical research to validate these potential effects. Full article
(This article belongs to the Section Pharmacology)
Show Figures

Figure 1

18 pages, 2548 KB  
Article
Integrative Analysis of Plasma Proteomics and Transcriptomics Reveals Potential Therapeutic Targets for Psoriasis
by Hesong Wang, Chenguang Wang, Ruihao Qin, Jia He, Xuan Zhang, Chenjing Ma, Shi Li, Lijun Fan, Liuying Wang and Lei Cao
Biomedicines 2025, 13(6), 1380; https://doi.org/10.3390/biomedicines13061380 - 4 Jun 2025
Viewed by 1929
Abstract
Background Psoriasis (PsO): is an immune-mediated inflammatory disease that imposes a significant burden on patients. Many patients experience relapse or inadequate responses, and PsO subtypes also lack effective therapies, highlighting the need for new therapeutic targets. Methods: We performed a proteome-wide Mendelian [...] Read more.
Background Psoriasis (PsO): is an immune-mediated inflammatory disease that imposes a significant burden on patients. Many patients experience relapse or inadequate responses, and PsO subtypes also lack effective therapies, highlighting the need for new therapeutic targets. Methods: We performed a proteome-wide Mendelian randomization (MR) to explore potential therapeutic targets for PsO. Protein quantitative trait loci (pQTLs) data were obtained from the Pharma Proteomics Project (54,219 UK Biobank participants, 2923 proteins), and PsO phenotype and subtype data were sourced from FinnGen (10,312 cases; 397,564 controls) for discovery. Replication MR utilized integrated protein data (Iceland and Norfolk) and phenotype data from multiple databases (UK Biobank and GWAS Catalog). Reverse MR and colocalization were used to support causal relationships. Single-cell RNA-seq analysis revealed distinct expression patterns of protein-coding genes across different cell types in PsO biopsy samples and normal skin tissues. Protein-protein interactions (PPI) and molecular docking were used to evaluate druggability. Results: MR analysis identified 13 proteins significantly associated with PsO risk (p < 2.56×105), including 10 proteins associated with PsO subtypes. Decreased levels of eight proteins (IFNLR1, APOF, TDRKH, DDR1, HLA-E, LTA, MOG, and ICAM3) and increased levels of five proteins (IFNGR2, HCG22, IL12B, BTN3A2, and TRIM40) showed protective effects against PsO progression. Robust colocalization (PPH4 > 0.9) identified IFNLR1, IFNGR2, APOF, and TDRKH as top candidates. Single-cell RNA sequencing analysis revealed that IFNLR1, IFNGR2, LTA, TDRKH, and DDR1 were specifically expressed in T cells of psoriatic biopsy specimens compared to healthy controls. Molecular docking indicated the druggability of IFNLR1 and IFNGR2. Conclusions: We identified several potential therapeutic targets for PsO, with IFNLR1, IFNGR2, APOF, and TDRKH emerging as promising candidates, particularly IFNLR1 and IFNGR2, which are associated with the IFN family. These findings may provide new perspectives on PsO therapy and pathogenesis. Full article
(This article belongs to the Section Molecular and Translational Medicine)
Show Figures

Figure 1

23 pages, 6086 KB  
Article
Inflammatory Transformation of Skin Basal Cells as a Key Driver of Cutaneous Aging
by Shupeng Liu, Sheng Lu, Zhiping Pang, Jiacheng Li, Meijuan Zhou, Zhenhua Ding and Zhijun Feng
Int. J. Mol. Sci. 2025, 26(6), 2617; https://doi.org/10.3390/ijms26062617 - 14 Mar 2025
Viewed by 2547
Abstract
This study comprehensively investigated keratinocyte subpopulation heterogeneity and developmental trajectories during skin aging using single-cell sequencing, transcriptomics, and facial aging-related genome-wide association studies (GWAS) data. We identified three major subpopulations: basal cells (BCs), spinous cells (SCs), and IFI27+ keratinocytes. Single-cell pseudotime analysis [...] Read more.
This study comprehensively investigated keratinocyte subpopulation heterogeneity and developmental trajectories during skin aging using single-cell sequencing, transcriptomics, and facial aging-related genome-wide association studies (GWAS) data. We identified three major subpopulations: basal cells (BCs), spinous cells (SCs), and IFI27+ keratinocytes. Single-cell pseudotime analysis revealed that basal cells can differentiate along two distinct paths: toward spinous differentiation or the inflammatory state. With aging, the proportion of IFI27+ cells significantly increased, displaying more active inflammatory and immunomodulatory signals. Through cell–cell communication analysis, we found that the signaling pathways, including NOTCH, PTPR, and PERIOSTIN, exhibited distinct characteristics along different branches. Integration of the GWAS data revealed significant loci on chromosomes 2, 3, 6, and 9 that were spatially correlated with key biological pathways (including antigen processing, oxidative stress, and apoptosis). These findings reveal the complex cellular and molecular mechanisms underlying skin aging, offering potential targets for novel diagnostic approaches and therapeutic interventions. Full article
(This article belongs to the Special Issue Molecular Mechanisms for Skin Protection and Aging)
Show Figures

Figure 1

21 pages, 5649 KB  
Article
Bidirectional Mendelian Randomization Analysis to Study the Relationship Between Human Skin Microbiota and Radiation-Induced Skin Toxicity
by Hui Chen, Xiaojie Xia, Kexin Shi, Tianyi Xie, Xinchen Sun, Zhipeng Xu and Xiaolin Ge
Microorganisms 2025, 13(1), 194; https://doi.org/10.3390/microorganisms13010194 - 17 Jan 2025
Viewed by 1805
Abstract
Radiation-induced skin toxicity, resulting from ionizing or nonionizing radiation, is a common skin disorder. However, the underlying relationship between skin microbiota and radiation-induced skin toxicity remains largely unexplored. Herein, we uncover the microbiota–skin interaction based on a genome-wide association study (GWAS) featuring 150 [...] Read more.
Radiation-induced skin toxicity, resulting from ionizing or nonionizing radiation, is a common skin disorder. However, the underlying relationship between skin microbiota and radiation-induced skin toxicity remains largely unexplored. Herein, we uncover the microbiota–skin interaction based on a genome-wide association study (GWAS) featuring 150 skin microbiota and three types of skin microenvironment. Summary datasets of human skin microbiota were extracted from the GWAS catalog database, and summary datasets of radiation-induced skin toxicity from the FinnGen biobank. Mendelian Randomization (MR) analysis was leveraged to sort out the causal link between skin microbiota and radiation-induced skin toxicity. We identified 33 causal connections between human skin microbiota and radiation-induced skin toxicity, including 19 positive and 14 negative causative directions. Among these potential associations, the genus Staphylococcus could serve as a common risk factor for radiation-induced skin toxicity, especially for radiodermatitis. And Streptococcus salivarius was identified as a potential protective factor against radiation-induced skin toxicity. Additional analysis indicated no pleiotropy, heterogeneity, or reverse causal relationship in the results. We comprehensively assessed potential associations of skin microbiota with radiation-induced skin toxicity and identified several suggestive links. Our results provide promising targets for the prevention and treatment of radiation-induced skin toxicity. Full article
(This article belongs to the Special Issue Skin Microbiome)
Show Figures

Figure 1

10 pages, 2960 KB  
Article
Characterising a Novel Therapeutic Target for Psoriasis, TYK2, Using Functional Genomics
by Shraddha S. Rane, Sarah Elyoussfi, Elan Shellard, Steve Eyre and Richard B. Warren
Int. J. Mol. Sci. 2024, 25(23), 13229; https://doi.org/10.3390/ijms252313229 - 9 Dec 2024
Cited by 2 | Viewed by 3114
Abstract
Psoriasis (Ps) is a debilitating immune-mediated chronic skin condition. It affects about 1–3% of the world population, with an 8–11% prevalence in Northern European populations. Tyrosine kinase 2 (TYK2) is a newly identified target for Ps. An independent non-coding genetic association with Ps [...] Read more.
Psoriasis (Ps) is a debilitating immune-mediated chronic skin condition. It affects about 1–3% of the world population, with an 8–11% prevalence in Northern European populations. Tyrosine kinase 2 (TYK2) is a newly identified target for Ps. An independent non-coding genetic association with Ps has been identified ~400 kb upstream of TYK2. The variants making up the credible Ps Single-Nucleotide Polymorphism (SNP) set were identified in their genomic context with the potential to influence TYK2 expression by interacting with regulatory elements involved in gene regulation. Previous evidence from our laboratory has suggested that credible SNP sets in intronic regions can be distal regulators of the genes of interest through long-range chromatin interactions. We hypothesise that SNPs at ILF3 are distal regulators of TYK2 expression via long-range chromatin interactions and Ps risk. The dysregulation of the TYK2 pathway in Ps may be mediated by a combination of GWAS risk SNPs at ILF3 and TYK2 and downstream genes. We investigated this by employing functional genomics and molecular biology methods. We developed a CD4 T cell model system with Jurkat-dCAS9-VP64 and Jurkat-dCAS9-KRAB cells using CRISPR activation and CRISPR inhibition of the risk variants rs892086 and rs7248205, selected from the latest Ps GWAS SNP set for their long-range interaction and light Linkage Disequilibrium (R2 > 0.8), respectively. Using CRISPR activation, we demonstrate here that these risk SNPs, although distal to TYK2, do indeed regulate the TYK2 gene. Investigations into annotating the TYK2 pathway using RNA-seq analysis revealed differentially regulated genes, including VEGFA, C1R, ADORA1, GLUD2, NDUFB8, and FCGR2C, which are thought to be implicated in Ps. These genes were observed to be associated with conditions such as psoriatic arthritis, atopic dermatitis, and systemic sclerosis when compared using published databases, which confirms their relevance and importance in inflammatory conditions. With the developed cell model systems using CRISPR technology and differential gene regulation, we demonstrate here that these genes have the potential to define the TYK2/Ps pathway and our understanding of the disease biology. Full article
(This article belongs to the Special Issue Skin Diseases: From Molecular Mechanisms to Pathology)
Show Figures

Figure 1

10 pages, 2374 KB  
Article
Genetic Variants Associated with Sensitive Skin: A Genome-Wide Association Study in Korean Women
by Seoyoung Kim, Kyung-Won Hong, Mihyun Oh, Susun An, Jieun Han, Sodam Park, Goun Kim and Jae Youl Cho
Life 2024, 14(11), 1352; https://doi.org/10.3390/life14111352 - 22 Oct 2024
Cited by 1 | Viewed by 2299
Abstract
Sensitive skin (SS) is associated with discomfort, including burning, stinging, and itching. These symptoms are often exacerbated by environmental factors and personal care products. In this genome-wide association study (GWAS), we aimed to identify the genetic variants associated with SS in 1690 Korean [...] Read more.
Sensitive skin (SS) is associated with discomfort, including burning, stinging, and itching. These symptoms are often exacerbated by environmental factors and personal care products. In this genome-wide association study (GWAS), we aimed to identify the genetic variants associated with SS in 1690 Korean female participants; 389 and 1301 participants exhibited sensitive and non-sensitive skin, respectively. Using a combination of self-reported questionnaires, patch tests, and sting tests, we selected 115 sensitive and 181 non-sensitive participants for genetic analysis. A GWAS was performed to identify the loci associated with SS. Although none of the single-nucleotide polymorphisms (SNPs) met the genome-wide significance threshold, we identified several SNPs with suggestive associations. SNP rs11689992 in the 2q11.3 region increased SS risk by approximately 3.67 times. SNP rs7614738 in the USP4 locus elevated SS risk by 2.34 times and was found to be an expression quantitative trait locus for GPX1, a gene involved in oxidative stress and inflammation. Additionally, SNPs rs12306124 in the RASSF8 locus and rs10483893 in the NRXN3 region were identified. These results suggest that the genetic variations affecting oxidative stress, cell growth regulation, and neurobiology potentially influence skin sensitivity, providing a basis for further investigation and the development of personalized approaches to manage sensitive skin. Full article
Show Figures

Figure 1

11 pages, 3207 KB  
Article
Systemic Immune Factors and Risk of Allergic Contact Dermatitis: A Bidirectional Mendelian Randomization Study
by Yingxin Long, Wenzhang Dai, Kexin Cai, Yuan Xiao, Anqi Luo, Ziwei Lai, Junlin Wang, Lipeng Xu and Hong Nie
Int. J. Mol. Sci. 2024, 25(19), 10436; https://doi.org/10.3390/ijms251910436 - 27 Sep 2024
Cited by 2 | Viewed by 2679
Abstract
Skin inflammation and immune regulation have been suggested to be associated with allergic contact dermatitis (ACD) progression, but whether the system’s immune regulation is a cause or a potential mechanism is still unknown. This study aims to assess the upstream and downstream of [...] Read more.
Skin inflammation and immune regulation have been suggested to be associated with allergic contact dermatitis (ACD) progression, but whether the system’s immune regulation is a cause or a potential mechanism is still unknown. This study aims to assess the upstream and downstream of systemic immune factors on ACD within a bidirectional Mendelian-randomization design. A bidirectional two-sample MR analysis was employed to implement the results from genome-wide association studies for 52 system immune factors and ACD. Genetic associations with systemic immune factors and ACD were obtained from the IEU Open GWAS project database. The inverse-variance weighted (IVW) method was adopted as the primary MR analysis, MR-Egger, weighted median, MR-pleiotropy residual sum, and outlier (MR-PRESSO) was also used as the sensitivity analyses. Only Tumor necrosis factor ligand superfamily member 11 (TNFS11) from among 52 systemic immune factors was associated with a protective effect of ACD. However, ACD was associated with a decrease in Interleukin-9 (IL9) and an increase in C-X-C motif chemokine 1 (GROα), Tumor necrosis factor ligand superfamily member 10 (TRAIL), C4, and complement factor B of the assessed systemic immune factors. This study identified TNFS11 as the upstream regulator and IL9, GROα, TRAIL, C4, and complement factor B as the downstream regulator of ACD, providing opportunities for new therapeutic exploitation of ACD. Nonetheless, these associations of systemic immune factors need to be verified in vivo. Full article
(This article belongs to the Special Issue Network Pharmacology: An Emerging Field in Drug Discovery)
Show Figures

Figure 1

13 pages, 1419 KB  
Article
Exploring the Genetic Landscape of Vitiligo in the Pura Raza Español Horse: A Genomic Perspective
by Nora Laseca, Antonio Molina, Davinia Perdomo-González, Chiraz Ziadi, Pedro J. Azor and Mercedes Valera
Animals 2024, 14(16), 2420; https://doi.org/10.3390/ani14162420 - 21 Aug 2024
Cited by 4 | Viewed by 2438
Abstract
Vitiligo is a depigmentation autoimmune disorder characterized by the progressive loss of melanocytes leading to the appearance of patchy depigmentation of the skin. The presence of vitiligo in horses is greater in those with grey coats. The aim of this study was therefore [...] Read more.
Vitiligo is a depigmentation autoimmune disorder characterized by the progressive loss of melanocytes leading to the appearance of patchy depigmentation of the skin. The presence of vitiligo in horses is greater in those with grey coats. The aim of this study was therefore to perform a genome-wide association study (GWAS) to identify genomic regions and putative candidate loci associated with vitiligo depigmentation and susceptibility in the Pura Raza Español population. For this purpose, we performed a wssGBLUP (weighted single step genomic best linear unbiased prediction) using data from a total of 2359 animals genotyped with Affymetrix Axiom™ Equine 670 K and 1346 with Equine GeneSeek Genomic Profiler™ (GGP) Array V5. A total of 60,136 SNPs (single nucleotide polymorphisms) present on the 32 chromosomes from the consensus dataset after quality control were employed for the analysis. Vitiligo-like depigmentation was phenotyped by visual inspection of the different affected areas (eyes, mouth, nostrils) and was classified into nine categories with three degrees of severity (absent, slight, and severe). We identified one significant genomic region for vitiligo around the eyes, eight significant genomic regions for vitiligo around the mouth, and seven significant genomic regions for vitiligo around the nostrils, which explained the highest percentage of variance. These significant genomic regions contained candidate genes related to melanocytes, skin, immune system, tumour suppression, metastasis, and cutaneous carcinoma. These findings enable us to implement selective breeding strategies to decrease the incidence of vitiligo and to elucidate the genetic architecture underlying vitiligo in horses as well as the molecular mechanisms involved in the disease’s development. However, further studies are needed to better understand this skin disorder in horses. Full article
(This article belongs to the Special Issue Advances in Equine Genetics and Breeding)
Show Figures

Figure 1

20 pages, 6575 KB  
Article
Transcriptome-Wide Association Study Reveals New Molecular Interactions Associated with Melanoma Pathogenesis
by Mohamed N. Saad and Mohamed Hamed
Cancers 2024, 16(14), 2517; https://doi.org/10.3390/cancers16142517 - 11 Jul 2024
Cited by 3 | Viewed by 3265
Abstract
A transcriptome-wide association study (TWAS) was conducted on genome-wide association study (GWAS) summary statistics of malignant melanoma of skin (UK Biobank dataset) and The Cancer Genome Atlas-Skin Cutaneous Melanoma (TCGA-SKCM) gene expression weights to identify melanoma susceptibility genes. The GWAS included 2465 cases [...] Read more.
A transcriptome-wide association study (TWAS) was conducted on genome-wide association study (GWAS) summary statistics of malignant melanoma of skin (UK Biobank dataset) and The Cancer Genome Atlas-Skin Cutaneous Melanoma (TCGA-SKCM) gene expression weights to identify melanoma susceptibility genes. The GWAS included 2465 cases and 449,799 controls, while the gene expression testing was conducted on 103 cases. Afterward, a gene enrichment analysis was applied to identify significant TWAS associations. The melanoma’s gene–microRNA (miRNA) regulatory network was constructed from the TWAS genes and their corresponding miRNAs. At last, a disease enrichment analysis was conducted on the corresponding miRNAs. The TWAS detected 27 genes associated with melanoma with p-values less than 0.05 (the top three genes are LOC389458 (RBAK), C16orf73 (MEIOB), and EIF3CL). After the joint/conditional test, one gene (AMIGO1) was dropped, resulting in 26 significant genes. The Gene Ontology (GO) biological process associated the extended gene set (76 genes) with protein K11-linked ubiquitination and regulation of cell cycle phase transition. K11-linked ubiquitin chains regulate cell division. Interestingly, the extended gene set was related to different skin cancer subtypes. Moreover, the enriched pathways were nsp1 from SARS-CoV-2 that inhibit translation initiation in the host cell, cell cycle, translation factors, and DNA repair pathways full network. The gene-miRNA regulatory network identified 10 hotspot genes with the top three: TP53, BRCA1, and MDM2; and four hotspot miRNAs: mir-16, mir-15a, mir-125b, and mir-146a. Melanoma was among the top ten diseases associated with the corresponding (106) miRNAs. Our results shed light on melanoma pathogenesis and biologically significant molecular interactions. Full article
(This article belongs to the Special Issue Biomarkers for the Early Detection and Treatment of Cancers)
Show Figures

Figure 1

20 pages, 1040 KB  
Review
Functional Genomics and Insights into the Pathogenesis and Treatment of Psoriasis
by Elan May Shellard, Shraddha S. Rane, Stephen Eyre and Richard B. Warren
Biomolecules 2024, 14(5), 548; https://doi.org/10.3390/biom14050548 - 3 May 2024
Cited by 5 | Viewed by 4582
Abstract
Psoriasis is a lifelong, systemic, immune mediated inflammatory skin condition, affecting 1–3% of the world’s population, with an impact on quality of life similar to diseases like cancer or diabetes. Genetics are the single largest risk factor in psoriasis, with Genome-Wide Association (GWAS) [...] Read more.
Psoriasis is a lifelong, systemic, immune mediated inflammatory skin condition, affecting 1–3% of the world’s population, with an impact on quality of life similar to diseases like cancer or diabetes. Genetics are the single largest risk factor in psoriasis, with Genome-Wide Association (GWAS) studies showing that many psoriasis risk genes lie along the IL-23/Th17 axis. Potential psoriasis risk genes determined through GWAS can be annotated and characterised using functional genomics, allowing the identification of novel drug targets and the repurposing of existing drugs. This review is focused on the IL-23/Th17 axis, providing an insight into key cell types, cytokines, and intracellular signaling pathways involved. This includes examination of currently available biological treatments, time to relapse post drug withdrawal, and rates of primary/secondary drug failure, showing the need for greater understanding of the underlying genetic mechanisms of psoriasis and how they can impact treatment. This could allow for patient stratification towards the treatment most likely to reduce the burden of disease for the longest period possible. Full article
(This article belongs to the Special Issue Novel Insights into Autoimmune/Autoinflammatory Skin Diseases)
Show Figures

Figure 1

15 pages, 1587 KB  
Article
Fine Wrinkle Improvement through Bioactive Materials That Modulate EDAR and BNC2 Gene Expression
by Seonju Lee, Sanghyun Ye, Mina Kim, Hyejin Lee, Seung-Hyun Jun and Nae-Gyu Kang
Biomolecules 2024, 14(3), 279; https://doi.org/10.3390/biom14030279 - 26 Feb 2024
Cited by 6 | Viewed by 5577
Abstract
Skin aging is a multifaceted biological phenomenon influenced by a combination of intrinsic or extrinsic factors. There is an increasing interest in anti-aging materials including components that improve skin wrinkles. Despite the availability of several such wrinkle-improving materials, the demand for ingredients with [...] Read more.
Skin aging is a multifaceted biological phenomenon influenced by a combination of intrinsic or extrinsic factors. There is an increasing interest in anti-aging materials including components that improve skin wrinkles. Despite the availability of several such wrinkle-improving materials, the demand for ingredients with outstanding efficacy is increasing. Therefore, this study aimed to explore the mechanisms of wrinkle-related genes reported in previous genome-wide association studies (GWASs), identify materials that regulate these genes, and develop an effective anti-wrinkle formula containing the active ingredients that regulate the expression of these genes. We selected two candidate genes, EDAR and BNC2, that are reportedly related to periorbital wrinkles. We investigated their functions in the skin through in vitro experiments using human skin cell lines (keratinocytes and fibroblasts). Moreover, we identified ingredients that regulate the expression of these two genes and confirmed their efficacy through in vitro experiments using the skin cell lines. Finally, we developed a formula containing these ingredients and confirmed that it enhanced dermal collagen in the 3D skin and improved fine wrinkles under the eyes more effectively than retinol in humans, when applied for 8 weeks. Our results are significant and relevant, as we have discovered a special formula for wrinkle improvement with reliable efficacy that surpasses the efficacy of retinol and does not cause side-effects such as skin irritation. Full article
(This article belongs to the Special Issue Molecular Mechanisms of Human Skin Aging)
Show Figures

Figure 1

Back to TopTop