Characterising a Novel Therapeutic Target for Psoriasis, TYK2, Using Functional Genomics
Abstract
1. Introduction
2. Results
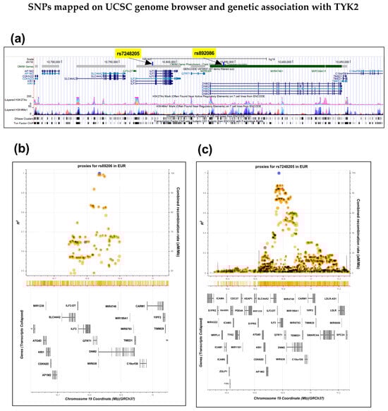
2.1. Ps SNPs Rs892086 and rs7248205 Mapped Using UCSC Browser
2.2. Ps SNP and TYK2 Interaction
2.3. RNA-Seq Identifies Differential Regulation of Genes in CRISPR Models
3. Discussion
4. Materials and Methods
4.1. Cell Culture
4.2. gRNA Design and Production
4.3. Lentivirus Production
4.4. CRISPR Activation and Interference in CD4 Jurkat-dCAS9 T Cells
4.5. Gene Expression
4.6. RNA Extraction and RNA Sequencing
4.7. Statistical Analysis
5. Conclusions
Supplementary Materials
Author Contributions
Funding
Institutional Review Board Statement
Informed Consent Statement
Data Availability Statement
Acknowledgments
Conflicts of Interest
References
- Damiani, G.; Bragazzi, N.L.; Aksut, C.K.; Wu, D.; Alicandro, G.; McGonagle, D.; Guo, C.; Dellavalle, R.; Grada, A.; Wong, P.; et al. The Global, Regional, and National Burden of Psoriasis: Results and Insights from the Global Burden of Disease 2019 Study. Front. Med. 2021, 8, 743180. [Google Scholar] [CrossRef] [PubMed]
- Egeberg, A.; Andersen, Y.M.F.; Thyssen, J.P. Prevalence and characteristics of psoriasis in Denmark: Findings from the Danish skin cohort. BMJ Open 2019, 9, e028116. [Google Scholar] [CrossRef] [PubMed]
- Greb, J.E.; Goldminz, A.M.; Elder, J.T.; Lebwohl, M.G.; Gladman, D.D.; Wu, J.J.; Metha, N.N.; Finaly, A.Y.; Gottlieb, A.B. Psoriasis. Nat. Rev. Dis. Primers 2016, 2, 16082. [Google Scholar] [CrossRef] [PubMed]
- Ellinghaus, D.; Ellinghaus, E.; Nair, R.P.; Stuart, P.E.; Esko, T.; Metspalu, A.; Debrus, S.; Raelson, J.V.; Tejasvi, T.; Belouchi, M.; et al. Combined analysis of genome-wide association studies for Crohn disease and psoriasis identifies seven shared susceptibility loci. Am. J. Hum. Genet. 2012, 90, 636–647. [Google Scholar] [CrossRef] [PubMed]
- Tsoi, L.C.; Spain, S.L.; Knight, J.; Ellinghaus, E.; Stuart, P.E.; Capon, F.; Ding, J.; Li, Y.; Tejasvi, T.; Gudjonsson, J.E.; et al. Identification of 15 new psoriasis susceptibility loci highlights the role of innate immunity. Nat. Genet. 2012, 44, 1341–1348. [Google Scholar] [CrossRef] [PubMed]
- Enerbäck, C.; Sandin, C.; Lambert, S.; Zawistowski, M.; Stuart, P.E.; Verma, D.; Tsoi, L.C.; Nair, R.P.; Johnston, A.; Elder, J.T. The psoriasis-protective TYK2 I684S variant impairs IL-12 stimulated pSTAT4 response in skin-homing CD4+ and CD8+ memory T-cells. Sci. Rep. 2018, 8, 7043. [Google Scholar] [CrossRef] [PubMed]
- Clark, J.D.; Flanagan, M.E.; Telliez, J.-B. Discovery and development of Janus kinase (JAK) inhibitors for inflammatory diseases. J. Med. Chem. 2014, 57, 5023–5038. [Google Scholar] [CrossRef] [PubMed]
- Glassman, C.R.; Mathiharan, Y.K.; Jude, K.M.; Su, L.; Panova, O.; Lupardus, P.J.; Spangler, J.B.; Ely, L.K.; Thomas, C.; Skiniotis, G.; et al. Structural basis for IL-12 and IL-23 receptor sharing reveals a gateway for shaping actions on T versus NK cells. Cell 2021, 184, 983–999.e24. [Google Scholar] [CrossRef] [PubMed]
- Pastor-Fernández, G.; Mariblanca, I.R.; Navarro, M.N. Decoding IL-23 Signaling Cascade for New Therapeutic Opportunities. Cells 2020, 9, 2044. [Google Scholar] [CrossRef] [PubMed]
- Ishizaki, M.; Muromoto, R.; Akimoto, T.; Sekine, Y.; Kon, S.; Diwan, M.; Maeda, H.; Togi, S.; Shimoda, K.; Oritani, K.; et al. Tyk2 is a therapeutic target for psoriasis-like skin inflammation. Int. Immunol. 2014, 26, 257–267. [Google Scholar] [CrossRef] [PubMed]
- Budu-Aggrey, A.; Bowes, J.; Loehr, S.; Uebe, S.; Zervou, M.I.; Helliwell, P.; Ryan, A.W.; Kane, D.; Korendowych, E.; Giardina, E.; et al. Replication of a distinct psoriatic arthritis risk variant at the IL23R locus. Ann. Rheum. Dis. 2016, 75, 1417–1418. [Google Scholar] [CrossRef] [PubMed]
- Shi, C.; Ray-Jones, H.; Ding, J.; Duffus, K.; Fu, Y.; Gaddi, V.P.; Gough, O.; Hankinson, J.; Martin, P.; McGovern, A.; et al. Chromatin Looping Links Target Genes with Genetic Risk Loci for Dermatological Traits. J. Invest. Dermatol. 2021, 141, 1975–1984. [Google Scholar] [CrossRef] [PubMed]
- Tsoi, L.C.; Stuart, P.E.; Tian, C.; Gudjonsson, J.E.; Das, S.; Zawistowski, M.; Ellinghaus, E.; Barker, J.N.; Chandran, V.; Dand, N.; et al. Large scale meta-analysis characterizes genetic architecture for common psoriasis associated variants. Nat. Commun. 2017, 8, 15382. [Google Scholar] [CrossRef] [PubMed]
- Hoy, S.M. Deucravacitinib: First Approval. Drugs 2022, 82, 1671–1679. [Google Scholar] [CrossRef] [PubMed]
- Catlett, I.M.; Hu, Y.; Gao, L.; Banerjee, S.; Gordon, K.; Krueger, J.G. Molecular and clinical effects of selective tyrosine kinase 2 inhibition with deucravacitinib in psoriasis. J. Allergy Clin. Immunol. 2022, 149, 2010–2020.e2018. [Google Scholar] [CrossRef] [PubMed]




| Gene Name | Padj | Differential Regulation |
|---|---|---|
| CD4 | 2.88 × 10−40 | Upregulated |
| LINC01226 | 8.68 × 10−26 | Upregulated |
| GPR162 | 2.90 × 10−24 | Upregulated |
| P3H3 | 9.04 × 10−22 | Upregulated |
| MAL | 2.13 × 10−18 | Upregulated |
| CR2 | 1.56 × 10−15 | Upregulated |
| PTMS | 1.56 × 10−15 | Upregulated |
| LINC01225 | 3.22 × 10−14 | Upregulated |
| FRMD4A | 5.39 × 10−14 | Upregulated |
| YBX2 | 9.15 × 10−13 | Upregulated |
| VEGFA | 1.72 × 10−12 | Upregulated |
| ENO2 | 1.94 × 10−11 | Upregulated |
| GSC | 3.78 × 10−11 | Upregulated |
| ACY3 | 5.93 × 10−11 | Upregulated |
| CCND3 | 4.94 × 10−10 | Upregulated |
| AL109918.1 | 7.71 × 10−10 | Upregulated |
| NEAT1 | 9.41 × 10−10 | Upregulated |
| MXD3 | 9.41 × 10−10 | Upregulated |
| AC136475.3 | 1.09 × 10−9 | Upregulated |
| AC123912.4 | 1.28 × 10−9 | Upregulated |
| CXCR3 | 3.78 × 10−11 | Downregulated |
| DLX2 | 4.87 × 10−7 | Downregulated |
| WWC1 | 8.85 × 10−7 | Downregulated |
| MTUS1 | 1.19 × 10−5 | Downregulated |
| TATDN2P2 | 1.88 × 10−5 | Downregulated |
| SORBS2 | 3.54 × 10−5 | Downregulated |
| ALDH1B1 | 5.79 × 10−5 | Downregulated |
| CABP1 | 0.000207 | Downregulated |
| RAB27B | 0.000235 | Downregulated |
| UCKL1-AS1 | 0.000245 | Downregulated |
| KLHL29 | 0.000282 | Downregulated |
| MAF | 0.000282 | Downregulated |
| MSLNL | 0.000287 | Downregulated |
| MIR17HG | 0.000292 | Downregulated |
| JAG1 | 0.00031 | Downregulated |
| MAGEA10 | 0.000354 | Downregulated |
| AP005131.6 | 0.000373 | Downregulated |
| SLC49A3 | 0.000505 | Downregulated |
| HS3ST3B1 | 0.00051 | Downregulated |
| P2RY1 | 0.000599 | Downregulated |
| Dermatological Conditions | Genes Identified Using Current Model |
|---|---|
| Ps | ADORA1, C1R, FCGR2C, GLUD2, NDUFB8 |
| PsA | ADORA1, C1R, FCGR2C, GLUD2, NDUFB8 |
| Systemic sclerosis | VEGFA, ADORA1, C1R, FCGR2C, GLUD2, NDUFB8 |
| Atopic dermatitis | C1R, NDUFB8 |
| Melanoma | ADORA1, C1R |
Disclaimer/Publisher’s Note: The statements, opinions and data contained in all publications are solely those of the individual author(s) and contributor(s) and not of MDPI and/or the editor(s). MDPI and/or the editor(s) disclaim responsibility for any injury to people or property resulting from any ideas, methods, instructions or products referred to in the content. |
© 2024 by the authors. Licensee MDPI, Basel, Switzerland. This article is an open access article distributed under the terms and conditions of the Creative Commons Attribution (CC BY) license (https://creativecommons.org/licenses/by/4.0/).
Share and Cite
Rane, S.S.; Elyoussfi, S.; Shellard, E.; Eyre, S.; Warren, R.B. Characterising a Novel Therapeutic Target for Psoriasis, TYK2, Using Functional Genomics. Int. J. Mol. Sci. 2024, 25, 13229. https://doi.org/10.3390/ijms252313229
Rane SS, Elyoussfi S, Shellard E, Eyre S, Warren RB. Characterising a Novel Therapeutic Target for Psoriasis, TYK2, Using Functional Genomics. International Journal of Molecular Sciences. 2024; 25(23):13229. https://doi.org/10.3390/ijms252313229
Chicago/Turabian StyleRane, Shraddha S., Sarah Elyoussfi, Elan Shellard, Steve Eyre, and Richard B. Warren. 2024. "Characterising a Novel Therapeutic Target for Psoriasis, TYK2, Using Functional Genomics" International Journal of Molecular Sciences 25, no. 23: 13229. https://doi.org/10.3390/ijms252313229
APA StyleRane, S. S., Elyoussfi, S., Shellard, E., Eyre, S., & Warren, R. B. (2024). Characterising a Novel Therapeutic Target for Psoriasis, TYK2, Using Functional Genomics. International Journal of Molecular Sciences, 25(23), 13229. https://doi.org/10.3390/ijms252313229

