Sign in to use this feature.

Years

Between: -

Subjects

remove_circle_outline
remove_circle_outline
remove_circle_outline
remove_circle_outline
remove_circle_outline
remove_circle_outline
remove_circle_outline
remove_circle_outline
remove_circle_outline

Journals

remove_circle_outline
remove_circle_outline
remove_circle_outline
remove_circle_outline
remove_circle_outline
remove_circle_outline
remove_circle_outline
remove_circle_outline
remove_circle_outline
remove_circle_outline
remove_circle_outline
remove_circle_outline
remove_circle_outline
remove_circle_outline
remove_circle_outline
remove_circle_outline
remove_circle_outline

Article Types

Countries / Regions

remove_circle_outline
remove_circle_outline
remove_circle_outline
remove_circle_outline
remove_circle_outline

Search Results (1,851)

Search Parameters:
Keywords = single objective problem

Order results
Result details
Results per page
Select all
Export citation of selected articles as:
27 pages, 2135 KB  
Article
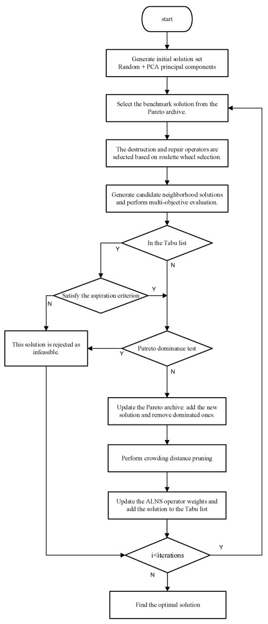
Optimization of Farmland Cultivated Land Path Based on Hybrid Adaptive Neighborhood Search Algorithm
by Han Lv, Zhixin Yao and Taihong Zhang
Sensors 2026, 26(4), 1202; https://doi.org/10.3390/s26041202 - 12 Feb 2026
Abstract
Path planning for large-scale agricultural fields faces challenges such as irregular field shapes, uncertain boundaries, and the need to balance path efficiency, energy consumption, and coverage quality. To address these problems, this research introduces a strategy-aware hierarchical hybrid optimization framework (HANS) for autonomous [...] Read more.
Path planning for large-scale agricultural fields faces challenges such as irregular field shapes, uncertain boundaries, and the need to balance path efficiency, energy consumption, and coverage quality. To address these problems, this research introduces a strategy-aware hierarchical hybrid optimization framework (HANS) for autonomous agricultural operations. This framework introduces a global principal axis extraction method based on Principal Component Analysis (PCA), utilizing the statistical distribution of field boundaries to guide path direction, thereby improving robustness against boundary noise and irregular geometries. The framework integrates Adaptive Large Neighborhood Search (ALNS) for global exploration and Tabu Search (TS) for local optimization, forming a tightly coordinated hybrid structure. The framework further employs a Pareto-set-based decision support selection strategy to solve a multi-objective optimization model encompassing machine kinematics, turning patterns, and energy-aware cost evaluation. This strategy provides three methods: weighted preference-based compromise solution selection, crowding distance-based diversified solution selection, and single-objective extreme value-based dedicated optimization solution selection. To balance the impact of path length, energy consumption, and coverage rate, we assigned equal or nearly equal weights to them (i.e., (0.33, 0.33, 0.34)). Furthermore, the framework incorporates operators and feedback learning mechanisms specific to agricultural coverage path problems to enable adaptive operator selection and reduce reliance on manual parameter tuning. Simulation results under three representative field scenarios show that compared to fixed-direction planning, HANS improves the average coverage rate by 0.51 percentage points and reduces fuel consumption by 4.34%. Compared to Genetic Algorithm (GA), Particle Swarm Optimization (PSO), Tabu Search (TS), and Simulated Annealing (SA), the proposed method shortens the working path length by 0.37–0.83%, improves coverage rate by 0.34–1.11%, and reduces energy consumption by 0.61–1.03%, while maintaining competitive computational costs. These results demonstrate the effectiveness and practicality of HANS in large-scale autonomous farming operations. Full article
(This article belongs to the Special Issue Robotic Systems for Future Farming)
Show Figures

Figure 1

26 pages, 2547 KB  
Article
An Artificial Plant Community with a Random-Pairwise Single-Elimination Tournament System for Conflict-Free Human–Machine Collaborative Manufacturing in Industry 5.0
by Zhengying Cai, Xinfei Dou, Cancan He, Huiyan Deng and Zhen Liu
Machines 2026, 14(2), 205; https://doi.org/10.3390/machines14020205 - 10 Feb 2026
Viewed by 34
Abstract
Human–machine collaborative manufacturing plays an important role in emerging Industry 5.0 and smart manufacturing. However, addressing the conflict-free human–machine collaborative manufacturing problem (CHMCMP) is extremely challenging because the cooperation and conflict between humans and machines are closely intertwined. This article examines the CHMCMP [...] Read more.
Human–machine collaborative manufacturing plays an important role in emerging Industry 5.0 and smart manufacturing. However, addressing the conflict-free human–machine collaborative manufacturing problem (CHMCMP) is extremely challenging because the cooperation and conflict between humans and machines are closely intertwined. This article examines the CHMCMP within the context of integrating the flexible job-shop scheduling problem (FJSP) and the flow-shop scheduling problem (FSP). Firstly, the CHMCMP was modeled as a job-flow-shop scheduling problem (JFSP), where machine processing is an FJSP and human operation is an FSP. Our goal is to complete all manufacturing jobs while pursuing multi-objective optimization, i.e., high manufacturing performance, conflict-free human–machine collaboration, and low no-load energy consumption. Secondly, an improved artificial plant community (APC) algorithm was developed to solve the NP-hard problem. A random-pairwise single-elimination tournament system is introduced for elite selection, with a time complexity of O(S) linearly correlated with the population size (S), superior to the sorting-based elite selection used by most evolutionary algorithms with polynomial time complexity, i.e., O(S3) of the genetic algorithm (GA) and O(S2) of the non-dominated sorting genetic algorithm-II (NSGA-II). Thirdly, a medium-scale benchmark dataset was exploited according to a human–machine collaborative manufacturing scenario. The Gantt charts of machine processing and human operating reveal that the FJSP and the FSP are entangled and are interdependent on each other in the CHMCMP, and solving FJSP and FSP separately cannot eliminate the conflict between the two. Compared with other state-of-the-art algorithms, the APC algorithm improves the makespan by up to 11.38%, the total transfer time of humans by up to 14.09%, and the no-loaded processing energy consumption by up to 12.62% with conflict avoidance. Full article
(This article belongs to the Section Advanced Manufacturing)
Show Figures

Figure 1

24 pages, 986 KB  
Article
Adaptive Multi-Objective Jaya Algorithm with Applications in Renewable Energy System Optimization
by Neeraj Dhanraj Bokde, Manish N. Kapse and Kannaiyan Surender
Algorithms 2026, 19(2), 133; https://doi.org/10.3390/a19020133 - 6 Feb 2026
Viewed by 124
Abstract
Metaheuristic algorithms have become essential tools for solving complex, high-dimensional, and constrained optimization problems. This paper introduces an adaptive R implementation of the parameter-free Jaya algorithm, enhanced with methodological innovations for both single-objective and multi-objective settings. The proposed framework integrates adaptive population management, [...] Read more.
Metaheuristic algorithms have become essential tools for solving complex, high-dimensional, and constrained optimization problems. This paper introduces an adaptive R implementation of the parameter-free Jaya algorithm, enhanced with methodological innovations for both single-objective and multi-objective settings. The proposed framework integrates adaptive population management, dynamic constraint-handling, diversity-preserving perturbations, and Pareto-based archiving, while retaining Jaya’s parameter-free simplicity. These extensions are further supported by parallel computation and visualization tools, enabling scalable and reproducible applications. Benchmark evaluations on standard test functions demonstrate improved convergence accuracy, solution diversity, and robustness compared to the classical Jaya and other baseline algorithms. To highlight real-world applicability, the method is applied to a renewable energy planning problem, where trade-offs among cost, emissions, and reliability are explored. The results confirm that the adaptive Jaya approach can generate well-distributed Pareto fronts and provide practical decision support for energy system design. The main contributions of this work are threefold: (i) the development of an adaptive multi-objective extension of the Jaya algorithm that preserves its parameter-free philosophy while incorporating diversity preservation, dynamic constraint handling, and Pareto-based selection; (ii) a unified and openly available R implementation that integrates methodological advances with parallel computation and visualization, addressing the lack of transparent and reusable MO-Jaya tools in the existing literature; and (iii) a systematic evaluation on benchmark test functions and a renewable energy planning case study, demonstrating competitive convergence, robust Pareto diversity, and practical decision-making insights compared to established methods. By openly releasing the software in R (≥3.5.0), this work contributes both a methodological advance in multi-objective metaheuristics and a transparent tool for applied optimization in engineering and environmental domains. Full article
Show Figures

Figure 1

20 pages, 1878 KB  
Article
Research on Scheduling of Metal Structural Part Blanking Workshop with Feeding Constraints
by Yaping Wang, Xuebing Wei, Xiaofei Zhu, Lili Wan and Zihui Zhao
Math. Comput. Appl. 2026, 31(1), 24; https://doi.org/10.3390/mca31010024 - 6 Feb 2026
Viewed by 173
Abstract
Taking a metal structural part blanking workshop as the application background, this study addresses the challenges of high material variety, long crane feeding travel caused by heterogeneous line-side storage layouts, and frequent machine stoppages due to the limited feeding capacity of a single [...] Read more.
Taking a metal structural part blanking workshop as the application background, this study addresses the challenges of high material variety, long crane feeding travel caused by heterogeneous line-side storage layouts, and frequent machine stoppages due to the limited feeding capacity of a single overhead crane. To this end, an integrated machine–crane dual-resource scheduling model is developed by explicitly considering line-side storage locations. The objective is to minimize the maximum waiting time among all machine tools. Under constraints of material assignment, processing sequence, and the crane’s single-task execution and travel requirements, the storage positions of materials in line-side buffers are jointly optimized. To solve the problem, a genetic algorithm with fitness-value-based crossover is proposed, and a simulated-annealing acceptance criterion is embedded to suppress premature convergence and enhance the ability to escape local optima. Comparative experiments on randomly generated instances show that the proposed algorithm can significantly reduce the maximum waiting time and yield more stable results for medium- and large-scale cases. Furthermore, a simulation based on real production data from an industrial enterprise verifies that, under limited feeding capacity, the proposed method effectively shortens material-waiting time, improves equipment utilization, and enhances production efficiency, demonstrating its effectiveness. Full article
Show Figures

Figure 1

12 pages, 827 KB  
Proceeding Paper
Mine Water Inrush Propagation Modeling and Evacuation Route Optimization
by Xuemei Yu, Hongguan Wu, Jingyi Pan and Yihang Liu
Eng. Proc. 2025, 120(1), 40; https://doi.org/10.3390/engproc2025120040 - 3 Feb 2026
Viewed by 122
Abstract
We modeled water inrush propagation in mines and the optimization of evacuation routes. By constructing a water flow model, the propagation process of water flow through the tunnel network is simulated to explore branching, superposition, and water level changes. The model was constructed [...] Read more.
We modeled water inrush propagation in mines and the optimization of evacuation routes. By constructing a water flow model, the propagation process of water flow through the tunnel network is simulated to explore branching, superposition, and water level changes. The model was constructed based on breadth-first search (BFS) and a time-stepping algorithm. Furthermore, by integrating Dijkstra’s algorithm with a spatio-temporal expanded graph, miners’ evacuation routes were planned, optimizing travel time and water level risk. In scenarios with multiple water inrush points, we developed a multi-source asynchronous model that enhances route safety and real-time performance, enabling efficient emergency response during mine water disasters. For Problem 1 defined in this study, a graph structure and BFS algorithm were used to calculate the filling time of tunnels at a single water inrush point. For Problem 2, we combined the water propagation model with dynamic evacuation route planning, realizing dynamic escape via a spatio-temporal state network and Dijkstra’s algorithm. For Problem 3, we constructed a multi-source asynchronous water inrush dynamic network model to determine the superposition and propagation of water flows from multiple inrush points. For Problem 4, we established a multi-objective evacuation route optimization model, utilizing a time-expanded graph and a dynamic Dijkstra’s algorithm to integrate travel time and water level risk for personalized evacuation decision-making. Full article
(This article belongs to the Proceedings of 8th International Conference on Knowledge Innovation and Invention)
Show Figures

Figure 1

18 pages, 680 KB  
Article
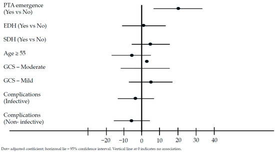
Recovery from Post-Traumatic Amnesia During Inpatient Rehabilitation: A Retrospective Cohort Study
by Tay Kai Wen Elvina, Lim Gek Hsiang and Chua Karen
Life 2026, 16(2), 221; https://doi.org/10.3390/life16020221 - 28 Jan 2026
Viewed by 306
Abstract
Background: Traumatic brain injury (TBI) is a global healthcare problem, and post-traumatic amnesia (PTA) is a known predictor of long-term and societal outcomes. However, factors influencing PTA recovery during the inpatient rehabilitation phase remain underexplored, particularly in Asian populations. Objective: To identify factors [...] Read more.
Background: Traumatic brain injury (TBI) is a global healthcare problem, and post-traumatic amnesia (PTA) is a known predictor of long-term and societal outcomes. However, factors influencing PTA recovery during the inpatient rehabilitation phase remain underexplored, particularly in Asian populations. Objective: To identify factors associated with PTA duration and emergence during inpatient rehabilitation and examine their impact on functional outcomes. Materials and Methods: We conducted a retrospective, single-center cohort study over a 7-year period among patients with acute TBI who were admitted to an inpatient rehabilitation hospital. Outcomes included PTA emergence and duration, discharge Functional Independence Measure (FIM), rehabilitation length of stay, and Glasgow Outcome Scale (GOS) at ≥1 year. Results: A total of 100 patients were analyzed. In an adjusted Cox regression, age ≥ 55 years (Hazard Ratio [HR] 0.47) and non-infective medical complications during rehabilitation (HR 0.31) were associated with reduced likelihood of PTA emergence, while mild admission GCS (13–15; HR 4.80) and epidural hemorrhage (EDH) (HR 2.00) were associated with PTA emergence. PTA non-emergence was associated with approximately a 20-point lower discharge FIM total score (adjusted model, p < 0.001). A PTA duration of ≥90 days was associated with a lower total discharge FIM score by approximately 45 points compared with those with a PTA duration of <28 days (p < 0.001). PTA emergence was associated with better GOS at ≥1 year (odds ratio [OR] 3.92, p = 0.02). Conclusion: Both acute injury characteristics and intra-rehabilitation factors were associated with PTA recovery functional outcomes. PTA emergence, beyond PTA duration, was strongly associated with discharge functional status and long-term global outcome, supporting the clinical value of PTA in prognostication, rehabilitation planning, and goal setting. Full article
(This article belongs to the Special Issue Traumatic Brain Injury (TBI))
Show Figures

Figure 1

22 pages, 3757 KB  
Article
Electric Vehicle Cluster Charging Scheduling Optimization: A Forecast-Driven Multi-Objective Reinforcement Learning Method
by Yi Zhao, Xian Jia, Shuanbin Tan, Yan Liang, Pengtao Wang and Yi Wang
Energies 2026, 19(3), 647; https://doi.org/10.3390/en19030647 - 27 Jan 2026
Viewed by 144
Abstract
The widespread adoption of electric vehicles (EVs) has posed significant challenges to the security of distribution grid loads. To address issues such as increased grid load fluctuations, rising user charging costs, and rapid load surges around midnight caused by uncoordinated nighttime charging of [...] Read more.
The widespread adoption of electric vehicles (EVs) has posed significant challenges to the security of distribution grid loads. To address issues such as increased grid load fluctuations, rising user charging costs, and rapid load surges around midnight caused by uncoordinated nighttime charging of household electric vehicles in communities, this paper first models electric vehicle charging behavior as a Markov Decision Process (MDP). By improving the state-space sampling mechanism, a continuous space mapping and a priority mechanism are designed to transform the charging scheduling problem into a continuous decision-making framework while optimizing the dynamic adjustment between state and action spaces. On this basis, to achieve synergistic load forecasting and charging scheduling decisions, a forecast-augmented deep reinforcement learning method integrating Gated Recurrent Unit and Twin Delayed Deep Deterministic Policy Gradient (GRU-TD3) is proposed. This method constructs a multi-objective reward function that comprehensively considers time-of-use electricity pricing, load stability, and user demands. The method also applies a single-objective pre-training phase and a model-specific importance-sampling strategy to improve learning efficiency and policy stability. Its effectiveness is verified through extensive comparative and ablation validation. The results show that our method outperforms several benchmarks. Specifically, compared to the Deep Deterministic Policy Gradient (DDPG) and Particle Swarm Optimization (PSO) algorithms, it reduces user costs by 11.7% and the load standard deviation by 12.9%. In contrast to uncoordinated charging strategies, it achieves a 42.5% reduction in user costs and a 20.3% decrease in load standard deviation. Moreover, relative to single-objective cost optimization approaches, the proposed algorithm effectively suppresses short-term load growth rates and mitigates the “midnight peak” phenomenon. Full article
Show Figures

Figure 1

44 pages, 15534 KB  
Article
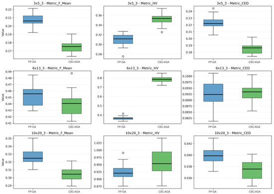
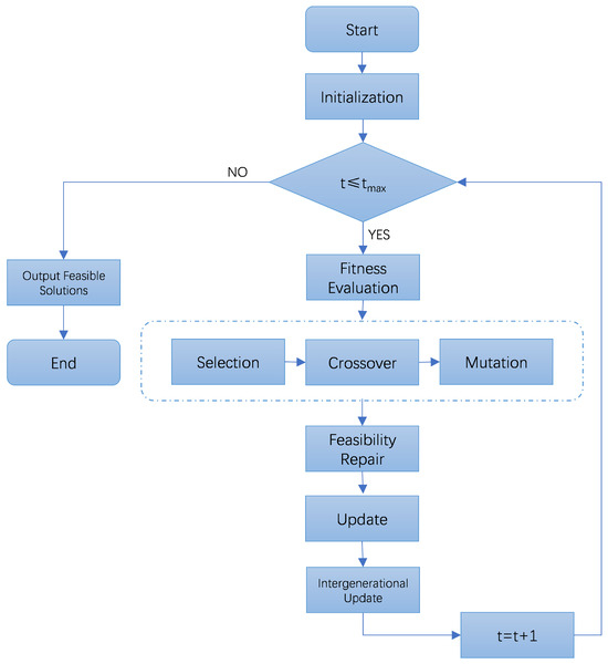
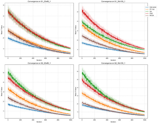
A Cost–Carbon Synergy Adaptive Genetic Algorithm for Unbalanced Transportation Problem
by Zuocheng Li, Yunya Guo and Rongjuan Luo
Sustainability 2026, 18(3), 1238; https://doi.org/10.3390/su18031238 - 26 Jan 2026
Viewed by 153
Abstract
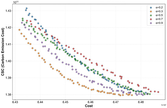
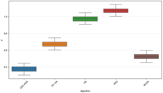
Traditional vehicle routing problems focus primarily on cost minimization. This paper addresses the unbalanced transportation problem, aiming to minimize both costs and carbon emissions. We propose a Cost–Carbon Emissions Adaptive Genetic Algorithm (CSC-AGA) based on the Cost–Carbon Synergy (CSC) mechanism, which quantifies the [...] Read more.
Traditional vehicle routing problems focus primarily on cost minimization. This paper addresses the unbalanced transportation problem, aiming to minimize both costs and carbon emissions. We propose a Cost–Carbon Emissions Adaptive Genetic Algorithm (CSC-AGA) based on the Cost–Carbon Synergy (CSC) mechanism, which quantifies the marginal cost of carbon emission reduction by comparing intergenerational changes in cost and emissions. This mechanism enables dynamic adjustment of penalty coefficients during the evolutionary process. The algorithm adapts penalty coefficients and search parameters to optimize both objectives within a single framework. Experimental results demonstrate that the proposed algorithm outperforms traditional approaches in both cost control and emission reduction, while also approximating or surpassing the approximate Pareto front of existing multi-objective methods with better computational efficiency. The Generalized Unbalanced Transportation Problem (G-UTP) is an NP-hard optimization problem, inheriting the complexity of classical transportation problems while also balancing economic and environmental objectives. Full article
(This article belongs to the Section Sustainable Transportation)
Show Figures

Figure 1

38 pages, 9992 KB  
Article
Learning-Based Multi-Objective Optimization of Parametric Stadium-Type Tiered-Seating Configurations
by Metin Arel and Fikret Bademci
Mathematics 2026, 14(3), 410; https://doi.org/10.3390/math14030410 - 24 Jan 2026
Viewed by 343
Abstract
Parametric tiered-seating design can be framed as a constrained multi-objective optimization problem in which a low-dimensional decision vector is evaluated by a deterministic operator with sequential feasibility rejection and visibility constraints. This study introduces an oracle-preserving, learning-assisted screening workflow, where a multi-output multilayer [...] Read more.
Parametric tiered-seating design can be framed as a constrained multi-objective optimization problem in which a low-dimensional decision vector is evaluated by a deterministic operator with sequential feasibility rejection and visibility constraints. This study introduces an oracle-preserving, learning-assisted screening workflow, where a multi-output multilayer perceptron (MLP) is used only to prioritize candidates for evaluation. Here, multi-output denotes a single network trained to predict the full objective vector jointly. Candidates are sampled within bounded decision ranges and evaluated by an operator that propagates section-coupled geometric state and enforces hard clearance thresholds through a Vertical Sightline System (VSS), i.e., a deterministic row-wise sightline/clearance evaluator that enforces hard clearance thresholds. The oracle-evaluated set is reduced to its mixed-direction Pareto-efficient subset and filtered by feature-space proximity to a fixed validation reference using nearest-neighbor distances in standardized 11-dimensional features, yielding a robustness-oriented pool. A compact shortlist is derived via TOPSIS (Technique for Order Preference by Similarity to an Ideal Solution; used here strictly as a post-Pareto decision-support ranking rule), and preference uncertainty is assessed by Monte Carlo weight sampling from a symmetric Dirichlet distribution. In an archived run under a fixed oracle budget, 1235 feasible designs are evaluated, producing 934 evaluated Pareto solutions; proximity filtering retains 187 robust candidates and TOPSIS reports a traceable top-30 shortlist. Stability is supported by concentrated top-k frequencies under weight perturbations and by audits under single-feature-drop ablations and tested rounding precisions. Overall, the workflow enables reproducible multi-objective screening and reporting for feasibility-dominated seating design. Full article
Show Figures

Figure 1

21 pages, 846 KB  
Systematic Review
Operational AI for Multimodal Urban Transport: A Systematic Literature Review and Deployment Framework for Multi-Objective Control and Electrification
by Alexandros Deligiannis and Michael Madas
Logistics 2026, 10(2), 29; https://doi.org/10.3390/logistics10020029 - 23 Jan 2026
Viewed by 430
Abstract
Background: Artificial intelligence (AI) in urban and multimodal transport has demonstrated strong potential; however, real-world deployment remains constrained by limited governance-ready design, fragmented data ecosystems, and single-objective optimization practices. The resulting problem is that agencies lack a reproducible, deployment-ready architecture that links [...] Read more.
Background: Artificial intelligence (AI) in urban and multimodal transport has demonstrated strong potential; however, real-world deployment remains constrained by limited governance-ready design, fragmented data ecosystems, and single-objective optimization practices. The resulting problem is that agencies lack a reproducible, deployment-ready architecture that links data fusion, multi-objective optimization, and electrification constraints into daily multimodal operational decision making. Methods: This study presents a systematic review and synthesis of 145 peer-reviewed studies on network control, green routing, digital twins, and electric-bus scheduling, conducted in accordance with PRISMA 2020 using predefined inclusion and exclusion criteria. Based on these findings, a deployment-oriented operational AI framework is developed. Results: The proposed architecture comprises five interoperable layers—data ingestion, streaming analytics, optimization services, decision evaluation, and governance monitoring—supporting scalability, reproducibility, and transparency. Rather than producing a single optimal solution, the framework provides decision-ready trade-offs across service quality, cost efficiency, and sustainability while accounting for uncertainty, reliability, and electrification constraints. The approach is solver-agnostic, supporting evolutionary and learning-based techniques. Conclusions: A Thessaloniki-based multimodal case study demonstrates how reproducible AI workflows can connect real-time data streams, optimization, and institutional decision making for continuous multimodal transport management under operational constraints. Full article
Show Figures

Graphical abstract

28 pages, 1204 KB  
Article
Detailed Analysis of the Dynamics of Two Point Masses Under Gravitational Interaction
by Luigi Sirignano, Pierluigi Sirignano and Roberto Guarino
Astronomy 2026, 5(1), 2; https://doi.org/10.3390/astronomy5010002 - 21 Jan 2026
Viewed by 328
Abstract
The dynamics of two point masses interacting in a gravitational field has been the object of several scientific works. However, the complete explicit solution of the two-body problem is, to the best of our knowledge, not always available in the scientific literature. In [...] Read more.
The dynamics of two point masses interacting in a gravitational field has been the object of several scientific works. However, the complete explicit solution of the two-body problem is, to the best of our knowledge, not always available in the scientific literature. In this work, we describe the dynamics of a two-body system with that of an equivalent single-body with a reduced mass. Then, we solve the specific problems for elliptical, circular and parabolic trajectories, starting from different initial conditions. Through detailed analytical calculations, we write the Cartesian equations of the trajectories and the equations of motion both in the reference system of the centre of mass and in the original reference system. The proposed methodology is a simple but rigorous way to analyse the two-body dynamics under gravitational interactions, and can be applied also to more complex cases, such as the motion in a perturbed Newtonian potential and/or precession problems. The treatment presented in this work is particularly suitable to undergraduate students. Full article
17 pages, 2400 KB  
Article
Optimization Research on Torque Ripple of Built-In V-Shaped Permanent Magnet Motor with Magnetic Isolation Holes
by Junhong Dong, Hongbin Yin, Xiaobin Sun, Mingyang Luo and Xiaojun Wang
World Electr. Veh. J. 2026, 17(1), 50; https://doi.org/10.3390/wevj17010050 - 21 Jan 2026
Viewed by 145
Abstract
The built-in V-shaped permanent magnet motor can effectively utilize reluctance torque to improve torque density, but there is also a problem of large torque ripple causing high vibration noise. This article proposes a rotor structure with four magnetic isolation holes to reduce torque [...] Read more.
The built-in V-shaped permanent magnet motor can effectively utilize reluctance torque to improve torque density, but there is also a problem of large torque ripple causing high vibration noise. This article proposes a rotor structure with four magnetic isolation holes to reduce torque ripple in V-shaped built-in permanent magnet motors. Firstly, a finite element analysis model of the built-in V-shaped permanent magnet motor is established. The influence of slot width, rotor rib width, and magnetic bridge parameters on the torque of the permanent magnet motor was studied through parameterized scanning, and an optimization scheme was selected. Then, the position and size of the magnetic hole were optimized through an adaptive single-objective algorithm. Compared with the ordinary built-in V-shaped structure, the torque ripple of the built-in V-shaped permanent magnet motor with four magnetic isolation holes is reduced from 17.7% to 6.7%. The proposed internal V-shaped rotor structure with magnetic isolation holes and the optimization method can effectively reduce torque ripple, thus effectively solving the problem of vibration noise caused by torque ripple. Full article
(This article belongs to the Section Propulsion Systems and Components)
Show Figures

Figure 1

23 pages, 5453 KB  
Article
Transformation and Revitalization of Industrial Heritage Based on Evidence-Based Approach for Emotional Arousal: A Case Study of Siwangzhang Patriotic Education Base, Guangdong
by Xin Huang, Long He, Qiming Zhang, Huxtar Berk, Yang Li, Tian Xue and Xin Li
Buildings 2026, 16(2), 422; https://doi.org/10.3390/buildings16020422 - 20 Jan 2026
Viewed by 199
Abstract
In the context of industrial heritage conservation and adaptive reuse, the transformation of industrial buildings into patriotic education bases has emerged as a significant approach, where enhancing emotional education efficacy becomes crucial. This study adopts an evidence-based design (EBD) methodology, focusing on the [...] Read more.
In the context of industrial heritage conservation and adaptive reuse, the transformation of industrial buildings into patriotic education bases has emerged as a significant approach, where enhancing emotional education efficacy becomes crucial. This study adopts an evidence-based design (EBD) methodology, focusing on the Siwangzhang patriotic education base in Guangdong Province, to address the scientific evaluation and optimization of emotional arousal efficacy. The research rigorously follows the standardized EBD workflow: (1) during problem definition, the literature review establishes the dual objectives of quantitative assessment and spatial optimization; (2) evidence collection employs questionnaire surveys to capture emotional data from both static environmental nodes and dynamic activity nodes; (3) evidence analysis integrates descriptive analysis, factor analysis, emotional mapping visualization, and paired-sample t-tests. Key findings reveal the following: (1) spatial emotional distribution exhibits three distinct patterns—high-arousal clusters, single-node prominence areas, and emotional depressions; (2) dynamic training activities significantly enhance 66.7% of observed emotional variables. A seven-stage progressive training protocol was developed to achieve phased emotional cultivation. This study validates the applicability of EBD methodology in educational space optimization through a complete workflow, establishing an operational evaluation framework integrating spatial-behavioral-emotional metrics. It provides empirical evidence for targeted optimization of patriotic education bases while pioneering a data-driven transition from conventional experiential design. The results hold theoretical and practical significance for revitalizing industrial heritage through socially valuable functional transformations. Full article
Show Figures

Figure 1

30 pages, 9931 KB  
Article
Simulation and Parameter Optimization of Inserting–Extracting–Transporting Process of a Seedling Picking End Effector Using Two Fingers and Four Needles Based on EDEM-MFBD
by Jiawei Shi, Jianping Hu, Wei Liu, Mengjiao Yao, Jinhao Zhou and Pengcheng Zhang
Plants 2026, 15(2), 291; https://doi.org/10.3390/plants15020291 - 18 Jan 2026
Viewed by 214
Abstract
This paper aims to address the problem of the low success rate of seedling picking and throwing, and the high damage rate of pot seedling, caused by the unclear interaction and parameter mismatch between the seedling picking end effector and the pot seedling [...] Read more.
This paper aims to address the problem of the low success rate of seedling picking and throwing, and the high damage rate of pot seedling, caused by the unclear interaction and parameter mismatch between the seedling picking end effector and the pot seedling during the seedling picking and throwing process of automatic transplanters. An EDEM–RecurDyn coupled simulation was conducted, through which the disturbance of substrate particles in the bowl body during the inserting, extracting, and transporting processes by the seedling picking end effector was visualized and analyzed. The force and motion responses of the particles during their interaction with the seedling picking end effector were explored, and the working parameters of the seedling picking end effector were optimized. A seedling picking end effector using two fingers and four needles is taken as the research object, a kinematic mathematical model of the seedling picking end effector is established, and the dimensional parameters of each component of the end effector are determined. Physical characteristic tests are conducted on Shanghai bok choy pot seedlings to obtain relevant parameters. A discrete element model of the pot seedling is established in EDEM 2022 software, and a virtual prototype model of the seedling picking end effector is established in Recurdyn 2024 software. Through EDEM-Recurdyn coupled simulation, the force and movement of the substrate particles in the bowl body during the inserting, extracting, and transporting processes of the seedling picking end effector under different operating parameters were explored, providing a theoretical basis for optimizing the working parameters of the end effector. The inserting and extracting velocity, transporting velocity, and inserting depth of the seedling picking end effector were used as experimental factors, and the success rate of seedling picking and throwing, and the loss rate of substrate, were used as evaluation indicators; single-factor tests and three-factor, three-level Box–Behnken bench tests were conducted. Variance analysis, response surface methodology, and multi-objective optimization were performed using Design-Expert 13 software to obtain the optimal parameter combination: when the inserting and extracting velocity was 228 mm/s, the transporting velocity was 264 mm/s, the inserting depth was 37 mm, the success rate of seedling picking and throwing was 97.48%, and the loss rate of substrate was 2.12%. A verification experiment was conducted on the bench, and the success rate of seedling picking and throwing was 97.35%, and the loss rate of substrate was 2.34%, which was largely consistent with the optimized results, thereby confirming the rationality of the established model and optimized parameters. Field trial showed the success rate of seedling picking and throwing was 97.04%, and the loss rate of substrate was 2.41%. The error between the success rate of seedling picking and throwing and the optimized result was 0.45%, indicating that the seedling picking end effector has strong anti-interference ability, and verifying the feasibility and practicality of the established model and optimized parameters. Full article
(This article belongs to the Special Issue Precision Agriculture in Crop Production—2nd Edition)
Show Figures

Figure 1

28 pages, 2028 KB  
Article
Dynamic Resource Games in the Wood Flooring Industry: A Bayesian Learning and Lyapunov Control Framework
by Yuli Wang and Athanasios V. Vasilakos
Algorithms 2026, 19(1), 78; https://doi.org/10.3390/a19010078 - 16 Jan 2026
Viewed by 206
Abstract
Wood flooring manufacturers face complex challenges in dynamically allocating resources across multi-channel markets, characterized by channel conflicts, demand uncertainty, and long-term cumulative effects of decisions. Traditional static optimization or myopic approaches struggle to address these intertwined factors, particularly when critical market states like [...] Read more.
Wood flooring manufacturers face complex challenges in dynamically allocating resources across multi-channel markets, characterized by channel conflicts, demand uncertainty, and long-term cumulative effects of decisions. Traditional static optimization or myopic approaches struggle to address these intertwined factors, particularly when critical market states like brand reputation and customer base cannot be precisely observed. This paper establishes a systematic and theoretically grounded online decision framework to tackle this problem. We first model the problem as a Partially Observable Stochastic Dynamic Game. The core innovation lies in introducing an unobservable market position vector as the central system state, whose evolution is jointly influenced by firm investments, inter-channel competition, and macroeconomic randomness. The model further captures production lead times, physical inventory dynamics, and saturation/cross-channel effects of marketing investments, constructing a high-fidelity dynamic system. To solve this complex model, we propose a hierarchical online learning and control algorithm named L-BAP (Lyapunov-based Bayesian Approximate Planning), which innovatively integrates three core modules. It employs particle filters for Bayesian inference to nonparametrically estimate latent market states online. Simultaneously, the algorithm constructs a Lyapunov optimization framework that transforms long-term discounted reward objectives into tractable single-period optimization problems through virtual debt queues, while ensuring stability of physical systems like inventory. Finally, the algorithm embeds a game-theoretic module to predict and respond to rational strategic reactions from each channel. We provide theoretical performance analysis, rigorously proving the mean-square boundedness of system queues and deriving the performance gap between long-term rewards and optimal policies under complete information. This bound clearly quantifies the trade-off between estimation accuracy (determined by particle count) and optimization parameters. Extensive simulations demonstrate that our L-BAP algorithm significantly outperforms several strong baselines—including myopic learning and decentralized reinforcement learning methods—across multiple dimensions: long-term profitability, inventory risk control, and customer service levels. Full article
(This article belongs to the Section Analysis of Algorithms and Complexity Theory)
Show Figures

Figure 1

Back to TopTop