Next Article in Journal
Profitability Assessment and Profit Sharing of Shinkansen-Based Crowdshipping in Japan
Previous Article in Journal
Toward Sustainable Human Resource Development: The Influence of Workplace Friendship on Early Childhood Educators’ Retention Intention, with Workplace Well-Being and Job Embeddedness as Parallel Mediators
 
 
Font Type:
Arial Georgia Verdana
Font Size:
Aa Aa Aa
Line Spacing:
Column Width:
Background:
Article

A Cost–Carbon Synergy Adaptive Genetic Algorithm for Unbalanced Transportation Problem

1
Faculty of Information Engineering and Automation, Kunming University of Science and Technology, Kunming 650500, China
2
School of Logistics and Management Engineering, Yunnan University of Finance and Economics, Kunming 650221, China
*
Author to whom correspondence should be addressed.
Sustainability 2026, 18(3), 1238; https://doi.org/10.3390/su18031238
Submission received: 3 December 2025 / Revised: 13 January 2026 / Accepted: 22 January 2026 / Published: 26 January 2026
(This article belongs to the Section Sustainable Transportation)

Abstract

Traditional vehicle routing problems focus primarily on cost minimization. This paper addresses the unbalanced transportation problem, aiming to minimize both costs and carbon emissions. We propose a Cost–Carbon Emissions Adaptive Genetic Algorithm (CSC-AGA) based on the Cost–Carbon Synergy (CSC) mechanism, which quantifies the marginal cost of carbon emission reduction by comparing intergenerational changes in cost and emissions. This mechanism enables dynamic adjustment of penalty coefficients during the evolutionary process. The algorithm adapts penalty coefficients and search parameters to optimize both objectives within a single framework. Experimental results demonstrate that the proposed algorithm outperforms traditional approaches in both cost control and emission reduction, while also approximating or surpassing the approximate Pareto front of existing multi-objective methods with better computational efficiency. The Generalized Unbalanced Transportation Problem (G-UTP) is an NP-hard optimization problem, inheriting the complexity of classical transportation problems while also balancing economic and environmental objectives.

1. Introduction

The Unbalanced Transportation Problem (UTP), a classic challenge in combinatorial optimization, serves as a theoretical cornerstone for the efficient operation of modern logistics and supply chains [1,2,3]. Its core objective is to plan vehicle routes that minimize total transportation costs while satisfying a series of constraints [4,5]. However, against the global backdrop of striving for sustainable development and the “Dual Carbon” goals, the limitations of traditional Vehicle Routing Problem (VRP) models that focus solely on economic costs have become apparent. As a significant source of carbon emissions, the logistics sector urgently requires a green transformation [6,7]. Being a major consumer of energy and contributor to emissions, the logistics industry is in dire need of innovative paradigms that balance operational efficiency with environmental benefits [8]. Driven by this need, the Green Unbalanced Transportation Problem (G-UTP) has emerged as a cutting-edge research focus. Green vehicle routing problems have been extensively surveyed in the literature [9]. G-UTP extends the classical model and is defined as an optimization problem that pursues the dual objectives of minimizing both economic costs and carbon emissions within a logistics network characterized by unbalanced supply and demand [10,11].
As shown in Figure 1, the G-UTP optimization scenario unfolds within a logistics network containing m origins and n destinations. This schematic clearly illustrates the core dilemma: logistical decisions generate not only economic costs but are also directly linked to CO2 emissions. This implies that the ultimate goal of G-UTP is no longer merely to find the lowest-cost path for goods but to identify a comprehensive transportation plan for the entire network that optimally balances economic efficiency and environmental sustainability. Precisely because of this, G-UTP not only fully inherits the NP-hard complexity of the traditional problem but is further challenged by the complex, non-linear coupling between carbon emissions and multi-dimensional factors such as travel distance, vehicle load, and speed [12,13]. Recent research has addressed time-varying speed scenarios in green vehicle routing [14]. The relationship between carbon emissions and these factors has been extensively studied in green logistics research [15]. Research by [16] also indicates that green transportation optimization is a key direction for the development of intelligent logistics systems, highlighting the significant theoretical value and practical importance of in-depth research on G-UTP.
Current methodologies for addressing G-UTP can be broadly classified into two categories. The first category employs Pareto-based multi-objective optimization frameworks, utilizing advanced algorithms such as NSGA-II [17], SPEA2 [18], and other Pareto evolutionary methods [19,20] to identify non-dominated solutions. Evolutionary multi-objective optimization has a rich history of development [21]. These approaches have been successfully applied to green vehicle routing problems [22,23]. While these approaches provide a comprehensive set of alternative solutions [24], they ultimately require decision-makers to exercise subjective preference in the final selection process [25]. The second category utilizes scalarization techniques, particularly the weighted sum method, which transforms the multi-objective problem into a single-objective formulation through the application of penalty coefficients [26]. This approach has been widely adopted in multi-objective optimization [11]. The mathematical simplicity and computational efficiency of this approach make it particularly suitable for integration with metaheuristic frameworks.
However, the performance of genetic algorithms combined with weighted sum methods remains substantially constrained by the determination of appropriate penalty weights. Conventional static penalty coefficients lack the adaptability to accommodate different search stages or varying problem instances [27]. Recent research has explored adaptive penalty mechanisms to address this limitation [28,29].
Recent hybrid approaches combining genetic algorithms with particle swarm optimization (PSO), such as Real-Coded Genetic Algorithm-PSO (RCGA-PSO) [30] and hybrid GA-PSO methods with local search [31], have shown promising results in addressing similar multi-objective optimization challenges. These hybrid methods leverage the complementary strengths of genetic algorithms (global exploration) and particle swarm optimization (local exploitation), demonstrating improved convergence properties and solution quality. Hybrid optimization algorithms have also been applied to green vehicle routing problems [32]. Furthermore, advanced hybrid approaches incorporating machine learning, such as Bayesian learning, knowledge-driven models, and hyper-heuristics, have proven effective in tackling complex integrated logistics problems like production and transportation scheduling [33,34,35].
The primary motivation for this research originates from the pressing need to develop more sophisticated optimization techniques that can autonomously adapt to problem-specific characteristics and dynamic search states, thereby enabling more efficient and effective solutions for sustainable logistics planning in practical applications. However, existing dynamic weight adjustment mechanisms often lack a direct quantitative measure of the trade-off between cost and carbon emissions, leading to blind adjustment of penalty coefficients. To address this gap, we propose a Cost–Carbon Synergy (CSC) mechanism, which dynamically calculates the marginal cost of carbon emission reduction by comparing the intergenerational changes in cost and carbon emissions of the optimal solution. This mechanism provides a clear quantitative basis for weight adjustment, enabling the algorithm to adaptively respond to the search state and avoid the rigidity of fixed weights or blind dynamic adjustment.
Empirical investigations reveal that adaptive mechanisms capable of modifying penalty parameters [36] based on population diversity and convergence state can substantially improve both solution quality and computational efficiency [24]. Consequently, the development of intelligent adaptive strategies for penalty coefficient determination and search parameter configuration represents a crucial research challenge for advancing G-UTP solution methodologies [37]. The main contributions of this paper are summarized as follows:
1.
A single-objective optimization model is formulated for the G-UTP, which integrates carbon emissions into the total cost via an adaptive weighting strategy, enabling synchronous minimization of economic and environmental objectives.
2.
The Cost–Carbon Synergy Adaptive Genetic Algorithm (CSC-AGA) is designed, which incorporates the CSC mechanism to dynamically balance cost and emission goals, significantly improving solution quality and convergence efficiency compared to conventional algorithms.
3.
A generalized solution framework is established that demonstrates consistent effectiveness and robustness across various scales and scenarios of the problem, offering a practical and reliable approach to planning sustainable transportation.
The remainder of this paper is organized as follows: Section 2 presents the G-UTP mathematical model; Section 3 details the CSC-AGA framework; Section 4 validates the approach through experiments; Section 5 presents a case study-based stabilization analysis and parameter α sensitivity analysis; Section 6 concludes with research directions.

2. The Mathematical Model of G-UTP

2.1. Problem Description

This study addresses a logistics distribution route optimization problem. A logistics enterprise dispatches multiple homogeneous trucks from a single distribution center to deliver goods to geographically dispersed customers. The known information includes the location of the distribution center, the maximum load capacity of each vehicle, the number and geographical locations of all customers, the demand of each customer, the components of the total transportation cost (such as fuel costs and vehicle depreciation), and key factors affecting carbon emissions (such as total travel distance, real-time vehicle load, and speed) [38]. The complexity of dynamic vehicle routing problems has been extensively studied in the literature [39]. Green vehicle routing problems considering carbon emissions have received increasing attention in recent research [40,41].
In practical transportation operations, enterprises must not only effectively control the total cost but also actively respond to low-carbon development requirements by striving to reduce carbon emissions across the transportation network. Furthermore, transportation tasks often face the realistic challenge of supply–demand imbalance, where the total supply of goods may not fully match the total customer demand in quantity or geographical distribution. The pollution-routing problem framework provides a theoretical foundation for addressing such challenges [40]. Therefore, enterprises must carefully balance economic costs and environmental costs, aiming to plan a set of transportation routes that offer high efficiency while minimizing emissions [42]. To facilitate analysis, the following basic assumptions are made:
1.
All vehicles are of the same type, depart from the logistics center, and return to the same center after completing their delivery tasks.
2.
The demand of any single customer does not exceed the vehicle capacity.
3.
Each customer is served by exactly one vehicle.
4.
The trade-off between cost and carbon emissions during transportation must remain within a reasonable cost-effectiveness range, ensuring that the optimization results are both economically viable and environmentally friendly.
The assumptions made in the model have limitations in practical scenarios that need to be addressed to clarify its scope. Specifically, the constant assumptions of speed and load: in reality, vehicle speed is affected by factors like traffic congestion, weather, and signals, while load changes as deliveries progress. These dynamic factors impact fuel consumption and carbon emissions, with higher speeds increasing fuel usage and lower loads decreasing energy consumption per distance.
The carbon emission factor, treated as constant in the model, actually varies with vehicle parameters, fuel type, and environmental conditions (e.g., temperature, altitude), affecting its accuracy. Despite these limitations, the model provides a solid framework for balancing economic costs and environmental benefits in unbalanced transportation problems. These assumptions simplify complex relationships, offering a foundation for the CSC-AGA algorithm. Future work could incorporate dynamic modeling (e.g., real-time traffic, load-dependent fuel consumption, and scenario-specific emission factors), which would enhance the model’s adaptability and practical use.

2.2. Parameters and Decision Variables

Based on the characteristics of the G-UTP, this subsection presents the relevant parameters and decision variables used in the proposed mathematical model.
Parameters
MNumber of supply points (sources); index of supply point i { 1 , 2 , , M }
NNumber of demand points (destinations); index of demand point j { 1 , 2 , , N }
a i Supply quantity at the i-th supply point; i = 1 , 2 , , M (kg)
b j Demand quantity at the j-th demand point; j = 1 , 2 , , N (kg)
c i j Transportation cost from supply point i to demand point j; i M , j N ($)
t i j Transportation time from supply point i to demand point j; i M , j N (h)
f i j Fuel consumption per unit time from supply point i to demand point j; i M , j N (L/h)
e i j Carbon emission factor from supply point i to demand point j; i M , j N
C min Minimum cost (normalization benchmark)
C max Maximum cost (normalization benchmark)
E min Minimum carbon emissions (normalization benchmark). This variable represents the lower bound of carbon emissions used for normalization purposes in the objective function.
E max Maximum carbon emissions (normalization benchmark). This variable represents the upper bound of carbon emissions used for normalization purposes in the objective function.
CSCCarbon emissions cost, calculated as transportation volume × transportation time × fuel consumption per unit time × carbon emission factor. In this paper, CSC is used to represent carbon emissions in problem formulation and experimental results, while CSC t (with subscript) denotes the Carbon Sensitivity Coefficient in the adaptive mechanism.
λ Penalty coefficient (dynamically adjusted), used to balance cost and carbon emissions
λ 0 Initial penalty coefficient; λ 0 = 1.0
α Adjustment intensity parameter, which controls the dynamic adjustment of λ (its value is determined experimentally in Section 4)
PPopulation size
GMaximum number of iterations
P c Crossover rate
P m Mutation rate
Decision Variables
r i j Transportation ratio from supply point i to demand point j; r i j [ 0 , 1 ] , i M , j N . Scenario S1 (supply-driven) satisfies i r i j = 1 , j . Scenario S2 (demand-driven) satisfies j r i j = 1 , i .
x i j Actual transported quantity from supply point i to demand point j; x i j 0 , i M , j N (kg). In Scenario S1: x i j = r i j × b j , satisfying i x i j = b j , j . In Scenario S2: x i j = r i j × a i , satisfying j x i j = a i , i .

2.3. Objective Function

This study considers a many-to-many transportation optimization problem involving multiple supply points ( i M ) and demand points ( j N ). Each supply point has a production capacity a i , and each demand point has a demand quantity b j . Based on the supply–demand relationship, the system can be classified into two scenarios:
  • S1: total production capacity exceeds total demand, i.e., i = 1 M a i > j = 1 N b j
  • S2: total production capacity does not exceed total demand, i.e., i = 1 M a i j = 1 N b j
Based on Section 2.1 and Section 2.2, we present the mathematical model of G-UTP as follows:
min F = i M j N c i j x i j C min C max C min + λ t · i M j N x i j t i j f i j e i j E min E max E min
 s.t.:
  • S1:
    i = 1 M r i j = 1 , j N
    x i j = r i j · b j , i M , j N
    i = 1 M x i j = b j , j N
    0 r i j 1 , x i j 0 , i M , j N
  • S2:
    j = 1 N r i j = 1 , i M
    x i j = r i j · a i , i M , j N
    j = 1 N x i j = a i , i M
    0 r i j 1 , x i j 0 , i M , j N
  • Normalization and Adaptive Penalty Coefficient Constraints:
    C max > C min ; if C max = C min , then C C min C max C min = 0.5
    E max > E min ; if E max = E min , then E E min E max E min = 0.5
    CSC t = C t C t 1 E t E t 1 , if | E t E t 1 | < 10 6 then denominator = 10 6
    λ t = λ 0 · ( 1 + α · sign_factor t · | CSC t | ) , λ t [ 0.1 λ 0 , 50 λ 0 ]
The core innovation of the model is embodied in the adaptive trade-off mechanism constructed by objective function (1), which employs extremum normalization techniques to transform total transportation cost and total carbon emissions into dimensionless comparable indicators and introduces a dynamic weighting coefficient λ t to achieve intelligent bi-objective balancing. Penalty function methods have been widely used in constrained optimization problems [36]. This weight is dynamically adjusted based on the CSC during optimization, enabling the model to adaptively seek the optimal trade-off between economic efficiency and environmental benefits [43]. Genetic algorithms provide an effective framework for solving such multi-objective optimization problems [44].
In the constraint system design, the model establishes two allocation mechanisms for scenarios S1 and S2: column normalization and row normalization, ensuring precise demand satisfaction or complete capacity allocation, respectively. Constraints (2)–(5) characterize Scenario S1, ensuring feasible allocation ratios through column normalization and mapping ratios to transportation volumes to exactly meet each demand point’s requirements while providing valid inequality bounds for variables; Constraints (6)–(9) characterize Scenario S2, ensuring feasible allocation ratios through row normalization and mapping ratios to transportation volumes to fully allocate each supply point’s capacity while similarly providing valid inequality ranges for variables. To ensure numerical stability during normalization, Constraints (10) and (11) require valid baseline intervals for cost and emissions, with normalized values set to 0.5 in extreme cases (denominator zero); additionally, Constraints (12) and (13) define the calculation and boundaries of the adaptive weight, where (12) gives the CSC based on generational change and its stabilization processing, and (13) limits the value range of λ t to ensure stable and controllable evolutionary search. Green routing strategies have been extensively studied in sustainable logistics [45]. Recent research on green road freight transportation provides valuable insights into emission reduction mechanisms [42].
This integrated design combining adaptive optimization, scenario-based modeling, and robust control enables the model to provide an effective solution for sustainable transportation decision-making under supply–demand uncertainty.

3. CSC-AGA

3.1. Proposed General Scheme of CSC-AGA

Let t max denote the maximum generation of CSC-AGA, λ = { λ 1 , , λ P } the set of adaptive penalty weights, and Pop the evolving population with size P. Each individual X k t ( k { 1 , , P } ) represents a feasible allocation matrix reshaped from a chromosome of length M × N . The utopia point z = { z 1 , z 2 } records the minimal cost and emission values found so far.
CSC-AGA consists of three interacting modules:
1.
a GA-based evolutionary search framework;
2.
a feasibility-preserving repair mechanism; and
3.
a CSC-driven adaptive control strategy.
These components collaboratively guide the search to balance cost minimization and emission reduction under supply–demand feasibility.

3.2. Solution Representation and Problem-Specific Heuristics

To balance search efficiency and feasibility maintenance, CSC-AGA employs a solution representation method based on a ratio matrix, combined with normalization and repair operators to achieve feasibility constraints.

3.2.1. Solution Representation

The purpose of solution representation is to map the feasible solution space of the UTP into the evolutionary search space of CSC-AGA. In practical logistics systems, it is typically assumed that when the total supply exceeds the total demand, all customer demands can be fully satisfied; when the total supply does not exceed the total demand, the production capacities of all suppliers will be fully utilized. Based on this assumption, CSC-AGA adopts a ratio matrix encoding strategy.
Each individual is represented by a chromosome of length M × N , reshaped into a proportion matrix r = [ r i j ] M × N , where r i j [ 0 , 1 ] indicates the proportion of goods assigned from supplier i to customer j. According to the two feasible structures:
S 1 : i r i j = 1 , j N , x i j = r i j · b j
S 2 : j r i j = 1 , i M , x i j = r i j · a i
where a i and b j denote the total supply and total demand, respectively.
Thus, S 1 ensures full satisfaction of customer demand, while S 2 ensures complete utilization of supplier capacity.
This representation guarantees that every individual corresponds to a feasible transportation plan, and the proportion matrix r can be randomly initialized within [ 0 , 1 ] to maintain population diversity. The specific encoding process is shown in Algorithm 1, which details the population initialization steps based on the proportional matrix.
Algorithm 1 Proportional-matrix encoding and population initialization.
  • Require:  M , N : numbers of suppliers and customers
  • Require:  a [ 1 , , M ] , b [ 1 , , N ] : supplier capacities and customer demands
  • Require: pop_size: population size
  • Require:  isS 1 = ( i a i > j b j ) : scenario flag
  • Ensure:  P = { R ( k ) } : chromosomes (proportional matrices)
  • Ensure:  X = { X ( k ) } : decoded transport matrices
  1:
P ; X
  2:
for  k = 1   to  pop_size   do
  3:
       Generate random matrix R [ 0 , 1 ) M × N
  4:
        if isS1 then {S1: column normalization (supply > demand)}
  5:
              for  j = 1  to N do
  6:
                 col_sum i = 1 M R [ i , j ]
  7:
                if  col_sum = 0  then
  8:
                 col_sum 1
  9:
                end if
10:
                for  i = 1  to M do
11:
                   R [ i , j ] R [ i , j ] / col_sum
12:
                end for
13:
          end for
14:
        else {S2: row normalization (supply ≤ demand)}
15:
           for  i = 1  to M do
16:
               row_sum j = 1 N R [ i , j ]
17:
              if  row_sum = 0  then
18:
                  row_sum 1
19:
              end if
20:
              for  j = 1  to N do
21:
                  R [ i , j ] R [ i , j ] / row_sum
22:
              end for
23:
          end for
24:
    end if
25:
    Initialize X k as an M × N zero matrix
26:
    if isS1 then
27:
          for  i = 1  to M do
28:
             for  j = 1  to N do
29:
                   X k [ i , j ] R [ i , j ] · b [ j ]
30:
             end for
31:
          end for
32:
      else
33:
          for  i = 1  to M do
34:
             for  j = 1  to N do
35:
                   X k [ i , j ] R [ i , j ] · a [ i ]
36:
             end for
37:
          end for
38:
      end if
39:
       P P { R } ; X X { X k }
40:
end for
41:
return  P , X

3.2.2. Feasibility Repair and Diversity Maintenance

Based on the solution representation method described in Section 3.2.1, the proportional matrix encoding naturally satisfies most constraints through normalization. However, genetic operations including crossover and mutation may violate allocation constraints, necessitating a repair operator to restore feasibility. The proposed repair operator is embedded within the search framework to ensure all solutions satisfy the allocation constraints. Specifically, for Scenario S1 the sum of each column must equal 1, while for Scenario S2, the sum of each row must equal 1. This repair operator is a problem-specific component essential for obtaining feasible transportation plans. Its core impact on the final solution is reflected in two aspects: first, it ensures that the solutions after crossover and mutation still satisfy the allocation constraints of S1 (column sum = 1) and S2 (row sum = 1), avoiding infeasible solutions that violate supply–demand balance; second, it maintains the overall weight trend of the original solution during normalization repair, preventing the search direction from being disrupted by genetic operations. Experimental results show that the repair operator improves the feasibility rate of solutions by 100% (all individuals after repair meet constraints) and reduces the convergence time by 15–20% compared to scenarios without the repair mechanism, as it avoids wasting computational resources on invalid solutions.
Let π t = { π t , 1 , , π t , pop _ size } be the population at generation t, where each individual π t , k is represented by a proportional matrix R ( k ) . The repair operator is described in Algorithm 2.
Algorithm 2 Repair operator for feasibility and diversity maintenance.
  • Require: Individual π with chromosome R {proportional matrix (may be infeasible)}
  • Require:  M , N {numbers of suppliers and customers}
  • Require:  isS 1 = ( i a i > j b j ) {scenario flag}
  • Ensure: Feasible individual π with normalized chromosome R {satisfies allocation constraints}
  1:
{Step 1: Reshape chromosome to matrix representation}
  2:
R matrix reshape ( R , M × N )
  3:
{Step 2: Feasibility repair through normalization}
  4:
if isS1 then
  5:
     {S1: Column-normalize to ensure i r i j = 1 , j }
  6:
      col_sums i = 1 M R matrix [ i , j ] for j = 1 . . N {compute column sums}
  7:
      col_sums [ col_sums = = 0 ] 1 {handle zero columns: set sum to 1 for numerical safety}
  8:
      R matrix [ : , j ] R matrix [ : , j ] / col_sums [ j ] for j = 1 , , N {normalize each column}
  9:
else
10:
     {S2: Row-normalize to ensure j r i j = 1 , i }
11:
      row_sums j = 1 N R matrix [ i , j ] for i = 1 . . M {compute row sums}
12:
      row_sums [ row_sums = = 0 ] 1 {handle zero rows: set sum to 1 for numerical safety}
13:
      R matrix [ i , : ] R matrix [ i , : ] / row_sums [ i ] for i = 1 . . M {normalize each row}
14:
end if
15:
{Step 3: Diversity maintenance through random operations}
16:
{The diversity is maintained by:}
17:
{(a) Random initialization in population creation}
18:
{(b) Random column/row swapping in crossover}
19:
{(c) Random weight transfer in mutation}
20:
{Step 4: Update chromosome and preserve original trends}
21:
R flatten ( R matrix ) {convert back to 1D vector}
22:
π . chromosome R {update individual’s chromosome}
23:
{Note: The entire trends of the weights remain unchanged after normalization}
24:
return  π {feasible individual with normalized proportional matrix}
As can be seen from Algorithm 2, infeasible individuals are repaired by normalizing the proportional matrix. The chromosome is reshaped into a matrix representation. Column normalization is performed for Scenario S1, and row normalization is performed for Scenario S2. Columns or rows summing to zero are handled by setting their sum to 1 before normalization. The feasible matrix is then mapped back to the chromosome. Although the repaired individual differs slightly from the original, the overall trends of the weights are preserved, thus maintaining the search direction.
Diversity is maintained through random operations: random initialization, random column or row swapping in crossover, and random weight transfer in mutation. The random weight transfer in mutation enhances population diversity and prevents premature convergence. The combination of the repair operator and diversity mechanisms ensures effective exploration of the feasible solution space.

3.2.3. Decoding

Given a proportional matrix R = [ r i j ] M × N representing an individual, the decoding process transforms R into a transportation matrix X = [ x i j ] M × N . The decoding strategy depends on the scenario to ensure the transportation matrix satisfies the allocation constraints.
For Scenario S1, where i a i > j b j , meaning the total supply exceeds the total demand, the transportation quantity is determined by allocating demand:
x i j = r i j · b j , i , j
    This ensures that for each customer j, the constraint i x i j = b j is satisfied, meeting the demand requirements.
For Scenario S2, where i a i j b j , meaning the total demand meets or exceeds the total supply, the transportation quantity is determined by allocating supply:
x i j = r i j · a i , i , j
    This ensures that for each supplier i, the constraint j x i j = a i is satisfied, meeting the supply capacity constraints.
The decoding process is shown in Algorithm 3.
Algorithm 3 Decoding procedure.
  • Require: Individual π with proportional matrix R = [ r i j ] M × N
  • Require: Capacity vector a = [ a i ] M , demand vector b = [ b j ] N
  • Ensure: Transportation matrix X = [ x i j ] M × N
  1:
{Reshape chromosome to matrix representation}
  2:
R matrix reshape ( R , M × N )
  3:
if  i a i > j b j   then
  4:
      {S1 scenario: demand allocation}
  5:
       X [ i , j ] R matrix [ i , j ] · b [ j ] , i , j
  6:
      {Ensures i X [ i , j ] = b [ j ] , j }
  7:
else
  8:
      {S2 scenario: capacity allocation}
  9:
       X [ i , j ] R matrix [ i , j ] · a [ i ] , i , j
10:
      {Ensures j X [ i , j ] = a [ i ] , i }
11:
end if
12:
return X

3.3. Adaptive Weight Mechanism

To handle the dynamic trade-off between transportation cost and carbon emissions objectives, this paper proposes an adaptive penalty weight mechanism driven by the CSC. This mechanism dynamically adjusts the penalty weight λ t during the evolutionary process, enabling the algorithm to adaptively balance the two conflicting objectives based on the current search state.

3.3.1. Carbon Sensitivity Coefficient

Note:
In this paper, CSC represents carbon emissions cost, and CSC t denotes the Carbon Sensitivity Coefficient (as defined in Section 2.2).
The Carbon Sensitivity Coefficient CSC t quantifies the marginal cost of carbon emission reduction, providing a measure of the trade-off relationship between the cost and emission objectives. Formally, the CSC at generation t is defined as:
CSC t = C t C t 1 E t E t 1
where C t and E t represent the transportation cost and carbon emission of the best individual at generation t, respectively. The CSC indicates the incremental cost change per unit of emission reduction (or increase). A positive CSC suggests that reducing emissions requires additional cost, while a negative CSC indicates a synergistic situation where both objectives improve simultaneously.
To ensure numerical stability, a threshold mechanism is employed: if | Δ E t | = | E t E t 1 | < ε , where ε = 1 × 10 6 , then Δ E t is set to ε with the same sign as the original value. This avoids division by zero and preserves the direction of change.

3.3.2. Direction Factor and Adaptive Weight Update

The direction factor sign_factor is determined based on the signs of the cost change Δ C t = C t C t 1 and the emission change Δ E t = E t E t 1 , categorizing the search state into four scenarios:
  • Scenario 1 ( sign_factor = 1 ): Δ E t > 0 and Δ C t < 0 . Indicates a win-win situation where both emissions and cost decrease, suggesting the current search direction is favorable for both objectives.
  • Scenario 2 ( sign_factor = + 0.5 ): Δ E t < 0 and Δ C t < 0 . Represents a warning state where emissions increase while cost decreases, requiring moderate intervention to prevent further emission deterioration.
  • Scenario 3 ( sign_factor = + 1 ): Δ E t > 0 and Δ C t > 0 . Indicates a trade-off situation where emission reduction comes at the cost of increased expense, necessitating emphasis on emission reduction.
  • Scenario 4 ( sign_factor = + 2 ): Δ E t < 0 and Δ C t > 0 . Represents a lose-lose situation where both objectives deteriorate, requiring significant intervention to guide the search away from such regions.
The adaptive penalty weight is updated according to the following rule:
λ t = λ 0 ( 1 + α · sign_factor · | CSC t | )
where λ 0 is the initial penalty weight and α ( 0 , 1 ) is an intensity regulation parameter. The updated weight is then projected onto the interval [ 0.1 λ 0 , 50 λ 0 ] to prevent extreme values that could disrupt the search process:
λ t = clip ( λ t , 0.1 λ 0 , 50 λ 0 )

3.3.3. Theoretical Analysis

The adaptive mechanism operates based on the principle of dynamic penalty adjustment according to the marginal trade-offs between objectives.
  • When sign_factor = 1 , the penalty weight decreases, allowing the algorithm to explore regions with lower costs while maintaining emission reduction.
  • When sign_factor = + 0.5 , the penalty weight increases moderately, applying gentle pressure to prevent emission increases.
  • When sign_factor = + 1 , the penalty weight increases, emphasizing emission reduction at the expense of cost increase.
  • When sign_factor = + 2 , the penalty weight increases significantly, providing strong guidance to escape regions where both objectives deteriorate.
This mechanism enables the algorithm to adaptively balance exploration and exploitation: in favorable regions (win-win), exploration is encouraged; in unfavorable regions (lose-lose), exploitation is emphasized to guide the search toward better solutions. The magnitude of adjustment is proportional to | CSC t | , ensuring that larger trade-offs lead to more significant weight adjustments.
The adaptive weight update process is shown in Algorithm 4.
Algorithm 4 Adaptive penalty weight update.
  • Require: Best individual π t * at generation t with cost C t and emission E t
  • Require: Best individual π t 1 * at generation t 1 with cost C t 1 and emission E t 1
  • Require: Initial penalty weight λ 0 , adjustment strength α , threshold ε = 10 6
  • Ensure: Updated penalty weight λ t
  1:
{Step 1: Compute cost and emission changes}
  2:
if  t = 0   then
  3:
       λ t λ 0
  4:
      return  λ t
  5:
end if
  6:
Δ C t C t C t 1
  7:
Δ E t E t E t 1
  8:
{Step 2: Numerical stability check}
  9:
if  | Δ E t | < ε   then
10:
       Δ E t sign ( Δ E t ) · ε
11:
end if
12:
          {Step 3: Compute Carbon Sensitivity Coefficient}
13:
           CSC t Δ C t / Δ E t
14:
          {Step 4: Determine direction factor based on signs}
15:
          if  Δ E t > 0  and  Δ C t < 0  then
16:
                sign_factor 1 {win-win: emission decreases and cost decreases}
17:
          else if  Δ E t > 0  and  Δ C t > 0  then
18:
                sign_factor + 1 {trade-off: emission decreases but cost increases}
19:
          else if  Δ E t < 0  and  Δ C t < 0  then
20:
                sign_factor + 0.5 {warning: emission increases while cost decreases}
21:
          else
22:
                sign_factor + 2 {lose-lose: emission increases and cost increases}
23:
          end if
24:
                     {Step 5: Update penalty weight}
25:
                      λ t λ 0 · ( 1 + α · sign_factor · | CSC t | )
26:
                    {Step 6: Project to feasible interval}
27:
                     λ t clip ( λ t , 0.1 λ 0 , 50 λ 0 )
28:
                    return  λ t

3.4. Algorithm Framework

3.4.1. Main Procedure

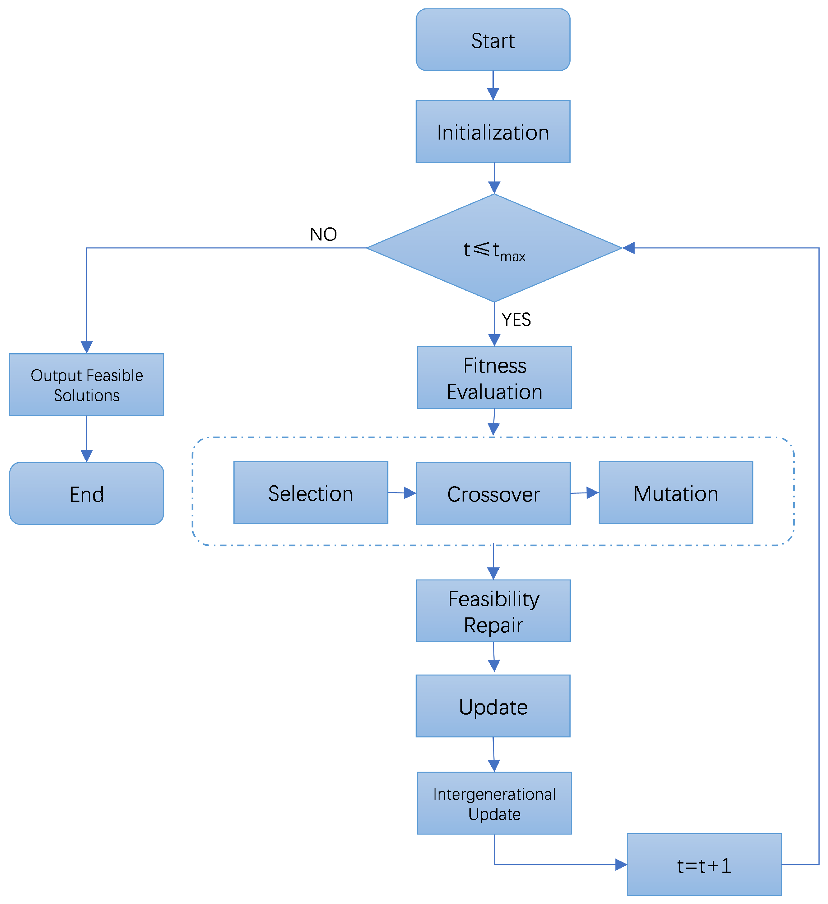
The CSC-AGA framework comprises three core components: a genetic algorithm-based evolutionary search mechanism, a feasibility-preserving repair operator, and a carbon sensitivity coefficient-driven adaptive control strategy. As illustrated in Figure 2, this integrated framework achieves dynamic multi-objective optimization between transportation cost and carbon emissions while maintaining supply–demand feasibility constraints throughout the evolutionary process.
Let t max denote the maximum iteration count, λ = { λ 1 , , λ P } represent the adaptive penalty weight vector, and P signify the population of size P. Each candidate solution X k t ( k { 1 , , P } ) encodes a feasible allocation matrix derived from an M × N -dimensional chromosome representation. The ideal reference point z * = ( z 1 * , z 2 * ) maintains the historical minimum values for both objectives.
The computational workflow initiates with population initialization through proportional matrix encoding in Section 3.2.1, followed by solution decoding and objective evaluation. The reference point z * is initialized using the non-dominated solutions from the initial population. During each generation t { 1 , , t max } , the algorithm executes the following sequence of operations:
First, the current population undergoes fitness evaluation using the dynamic penalty weight λ t , where the composite fitness function F ( X k t ) = ϕ c ( X k t ) + λ t · ϕ e ( X k t ) incorporates normalized cost ( ϕ c ) and emission ( ϕ e ) components scaled relative to their empirical bounds ( C min , C max ) and ( E min , E max ) , respectively.
The selection phase employs a tournament mechanism with competition size k = 4 to balance exploitation and exploration. This stochastic selection preserves solution diversity while favoring higher-quality individuals. Selected parents then undergo scenario-specific crossover: for supply-constrained cases (S1), the operator exchanges random column blocks of size η c [ 1 , N / 2 ] , while demand-constrained scenarios (S2) utilize row block exchanges of size η r [ 1 , M / 2 ] . All offspring solutions undergo feasibility restoration via the normalization repair operator described in Section 3.2.2.
The mutation operator implements directed weight transfer between randomly selected supplier–customer pairs ( i , j 1 ) and ( i , j 2 ) , with transfer magnitudes constrained to maintain solution feasibility. Following mutation, all modified solutions are renormalized and reevaluated.
The generational update mechanism combines elitism with diversity preservation: the top two elite solutions are retained, while the remaining population slots are filled through stochastic selection from the merged parent–offspring pool. The adaptive weight parameter λ t is updated based on intergenerational carbon sensitivity coefficients (Algorithm 4), with the reference point z * being updated whenever improved solutions are discovered.
This evolutionary cycle continues until reaching the termination criterion t max , with the complete algorithmic procedure formally specified in Algorithm 5.
Algorithm 5 CSC-AGA Main Procedure.
  • Require:  t max , P, λ 0 , α , p c , p m , a, b
  • Ensure: Best solution π *
  1:
Initialization:
  2:
t 0 , λ t λ 0
  3:
Pop t InitializePopulation ( P )
  4:
π * null , C t 1 null , E t 1 null
  5:
while  t < t max   do
  6:
      Evaluation:
  7:
      for each π k t Pop t  do
  8:
            Evaluate F ( π k t ) = ϕ c + λ t · ϕ e
  9:
      end for
10:
      Selection & Crossover:
11:
       Parents TournamentSelection ( Pop t , 4 )
12:
       Offspring Crossover ( Parents , p c )
13:
      Repair and evaluate offspring
14:
      Mutation:
15:
      for each π Offspring  do
16:
             π Mutate ( π , p m )
17:
            Repair and evaluate π
18:
      end for
19:
      Population Update:
20:
       Pop t + 1 EliteSelection ( Pop t Offspring )
21:
      Adaptive Update:
22:
      Update π * with current best
23:
       λ t UpdateWeight ( C t , E t , C t 1 , E t 1 , λ 0 , α )
24:
       t t + 1
25:
end while
26:
return  π *

3.4.2. Complexity Analysis

The computational complexity of CSC-AGA is characterized by O ( T · P · M · N ) , where T denotes the maximum number of iterations, P represents the population size, M indicates the number of suppliers, and N corresponds to the number of customers. The primary computational burden per generation arises from three main components:
  • Population Evaluation: this phase requires O ( P · M · N ) operations for solution decoding and objective function computation.
  • Genetic Operations: both crossover and mutation procedures demand O ( P · M · N ) operations for matrix manipulations and feasibility repair.
  • Selection Mechanism: the tournament selection process exhibits O ( P · k ) complexity, though this is dominated by the evaluation operations.
The adaptive weight adjustment mechanism contributes only O ( 1 ) complexity per generation due to its lightweight computational requirements.
Regarding memory requirements, the space complexity is O ( P · M · N ) , primarily allocated for population storage. Each individual solution necessitates O ( M · N ) space for chromosome representation within the genetic algorithm framework.

3.4.3. Stabilization Mechanism Design

To mitigate the oscillatory behavior commonly observed in multi-objective evolutionary search with adaptive constraint handling, this study develops a dedicated stabilization mechanism embedded in the proposed CSC-AGA framework. The core idea is to prevent abrupt changes in the search direction caused by excessively large or excessively small adaptive penalty weights while still preserving the ability of the algorithm to react to objective trade-offs during the evolution. The stabilization mechanism is designed to regulate the update of the adaptive penalty weight λ t (used to penalize infeasible transportation allocations) and to suppress transient fluctuations in the calculated trade-off indicator C S C t , thereby improving convergence smoothness and run-to-run robustness.
Let C t and E t denote, respectively, the transportation cost objective and the carbon-emission-related objective value of the selected representative solution at generation t. In our implementation, the representative solution is defined as the overall best individual of the current generation (i.e., the individual with the smallest aggregated fitness), denoted by π t * . Using π t * ensures that the stabilization mechanism reacts to the most relevant search state rather than to random individuals. The generation-to-generation objective variations are computed as
Δ C t = C t C t 1 , Δ E t = E t E t 1 .
Based on (21), we define an inter-generational trade-off indicator C S C t as
C S C t = Δ C t Δ E t + ε ,
where ε > 0 is a small constant to avoid numerical instability when Δ E t approaches zero. In this way, C S C t is computed only from two adjacent generations, which acts as an explicit smoothing step and filters out short-lived random perturbations; therefore, the adaptive weight update depends on the evolutionary trend rather than instantaneous noise.
Next, we introduce a directional factor s t that characterizes the qualitative relationship between Δ C t and Δ E t . In particular, s t is defined by a piecewise rule as
s t = 1 , Δ E t > 0 Δ C t < 0 , 1 , Δ E t > 0 Δ C t > 0 , 0.5 , Δ E t < 0 Δ C t < 0 , 2 , otherwise .
The factor s t provides a compact encoding of whether the current evolutionary movement is cost-dominated, emission-dominated, or conflicting, and it is later used to scale the intensity of penalty adaptation.
With C S C t and s t defined in (22) and (23), the candidate penalty weight λ ˜ t is updated in a multiplicative form:
λ ˜ t = λ 0 1 + α s t C S C t ,
where λ 0 is the initial penalty coefficient (a fixed baseline) and α is a stabilization sensitivity parameter that controls the update magnitude. In this study, α is set to 0.5 according to the Taguchi-based parameter tuning (see Section 4.3), which yields a balanced adaptation strength: large enough to enforce feasibility progress, yet conservative enough to avoid over-reacting to short-term fluctuations.
To prevent extreme values of the adaptive penalty weight from destabilizing the evolutionary dynamics, a bounding (clipping) strategy is applied:
λ t = min max λ ˜ t , 0.1 λ 0 , 50 λ 0 .
The bound in (25) ensures that the penalty scale remains within a controlled range, which avoids abrupt dominance shifts between the penalized feasibility term and the original objectives.
Finally, we implement an oscillation detection-and-suppression step to further stabilize the update of λ t . Specifically, a short sliding window of length w (set to w = 3 in the experiments) is used to monitor the recent sequence of { s t } and { C S C t } . If, within the window, cost-dominated and emission-dominated movements alternate (indicating conflicting search directions) and the normalized fluctuation of { C S C t } exceeds a threshold, the search is considered oscillatory. Once oscillation is detected, λ t is smoothed by averaging it with the previous value:
λ t λ t + λ t 1 2 .
The smoothing operation (26) suppresses abrupt penalty jumps and reduces the chance of repeatedly switching the evolutionary pressure between objectives and constraint satisfaction, thus effectively damping oscillations.
Overall, the proposed stabilization mechanism combines (i) trend-based smoothing of C S C t using adjacent-generation best solutions (21) and (22), (ii) controlled adaptation strength via α in (24), (iii) strict bounding of λ t in (25), and (iv) oscillation-aware smoothing in (26). These components jointly enhance the robustness of CSC-AGA by maintaining a stable yet adaptive constraint-handling pressure throughout the evolutionary process. The complete stabilization mechanism is formally specified in Algorithm 6.
Algorithm 6 Stabilization mechanism for adaptive penalty weight update.
  • Require: Generation t, λ 0 , C t , E t , C t 1 , E t 1 , adjustment strength α , threshold ε , window size w
  • Ensure: Updated penalty weight λ t
  1:
if  t = 0   then
  2:
      return  λ 0
  3:
end if
  4:
Δ C t C t C t 1 , Δ E t E t E t 1
  5:
if  | Δ E t | < ε   then
  6:
       Δ E t sign ( Δ E t ) × ε
  7:
end if
  8:
CSC t Δ C t / Δ E t
  9:
if  Δ E t > 0   and  Δ C t < 0   then
10:
       sign_factor 1.0
11:
else if  Δ E t > 0   and  Δ C t > 0   then
12:
       sign_factor 1.0
13:
else if  Δ E t < 0   and  Δ C t < 0   then
14:
       sign_factor 0.5
15:
else
16:
       sign_factor 2.0
17:
end if
18:
Update history: append sign_factor to sign_factor_history and CSC t to CSC_history
19:
{Oscillation detection}
20:
oscillate_flag FALSE
21:
if  length ( sign_factor_history ) w   and  length ( CSC_history ) w   then
22:
       recent_factors last w elements of sign_factor_history
23:
       recent_csc last w elements of CSC_history
24:
       cost_dominated count ( recent_factors = 0.5 )
25:
       emission_dominated count ( recent_factors = 1.0 )
26:
       mean_csc mean ( recent_csc )
27:
       csc_fluctuation ( max ( recent_csc ) min ( recent_csc ) ) / max ( | mean_csc | , ε )
28:
      if  cost_dominated 1  and  emission_dominated 1  and  csc_fluctuation > 0.5  then
29:
           oscillate_flag TRUE
30:
    end if
31:
end if
32:
λ t clip ( λ 0 × ( 1 + α × sign_factor   ×   | CSC t | ) , 0.1 λ 0 , 50 λ 0 )
33:
if  oscillate_flag   then
34:
     λ t 0.5 × ( λ t + λ t 1 )
35:
end if
36:
return  λ t

4. Numerical Results and Comparisons

4.1. Experimental Setup

Due to the lack of standardized benchmark instances specifically for the G-UTP, this study adopts the authoritative benchmark instances constructed by [41] for MOUTP, which are publicly available on ResearchGate for academic verification. These instances are based on the classical Solomon VRP benchmark set and have been extended to incorporate supply–demand imbalance and vehicle fuel consumption mechanisms, making them suitable for evaluating green logistics optimization algorithms. A total of 80 unique G-UTP test instances were selected, covering 8 problem sizes:
M × N = 3 × 5 , 4 × 6 , 5 × 9 , 6 × 13 , 8 × 15 , 10 × 20 , 15 × 40 , 20 × 60
two supply–demand scenarios (S1: total supply exceeds total demand; S2: total supply does not exceed total demand) and five random repetitions for each size and scenario. The core parameters used to calculate transportation cost and carbon emissions, including the transportation cost matrix, transportation time matrix, per-time fuel consumption matrix, and carbon emission factor matrix, strictly follow the original settings of [41].
In the experiments, the CSC-AGA algorithm and two comparative algorithms, including the classical single-objective genetic algorithm GA and the fixed-penalty GA (FP-GA), were independently executed on all test instances 15 times to ensure statistical reliability of the results.
For each test instance, the best, worst, and mean values were recorded as Best, Worst, and Mean to comprehensively reflect the performance of the algorithms across different runs. To evaluate the statistical significance of performance differences between CSC-AGA and each comparative algorithm, the non-parametric Friedman test was conducted and p-values were reported at a 95% confidence level. The best performance values obtained by each algorithm for each instance were highlighted in bold to facilitate direct comparison.
All algorithms were implemented in Python 3.9 and executed on the Tianhe supercomputing platform, with each node equipped with an Intel Xeon processor and 64 GB of memory. This experimental design ensures the scientific rigor and reproducibility of the results while allowing a comprehensive assessment of the algorithms’ performance across multiple dimensions.

4.2. Performance Metrics

To evaluate the performance of the CSC-AGA algorithm and the comparative algorithms on the G-UTP instances, three multi-objective evaluation metrics are adopted in this work: the overall objective value, the hypervolume, and the cost–emission distribution.
(1)
Overall Objective Value ( F )
The overall objective value measures the combined performance of an algorithm in terms of transportation cost and carbon emissions. For a solution x, the overall objective value is defined as
F ( x ) = Cost norm ( x ) + λ · Emission norm ( x ) .
where Cost norm ( x ) and Emission norm ( x ) are the normalized transportation cost and carbon emissions of solution x, and λ is the relative weight coefficient. For algorithm d over all instances, the average overall objective value is calculated as
F d = 1 | F d | x F d F ( x ) .
where F d denotes the set of solutions obtained by algorithm d. A smaller F d indicates better performance under the single-objective optimization framework.
(2)
Hypervolume (HV)
The hypervolume metric evaluates the quality of the approximated approximate Pareto front in terms of both convergence and diversity. Let F denote the set of non-dominated solutions aggregated from all algorithms over all instances and F d the solution set obtained by algorithm d. The hypervolume of F d , denoted as HV d , is defined as the volume of the objective space dominated by F d and bounded by a reference point r:
HV d = Vol x F d [ x , r ] .
A larger HV d indicates that the algorithm finds solutions closer to the true approximate Pareto front and maintains a diverse spread.
(3)
Cost–Emission Distribution (CED)
The cost–emission distribution metric assesses the spread and concentration of solutions in the cost–emission space, reflecting search preferences and decision support value. Let ( c x , e x ) denote the transportation cost and carbon emissions of solution x F d and ( c ¯ , e ¯ ) be the average cost and emission among all solutions in F d . Then, CED d is calculated as
CED d = 1 | F d | x F d ( c x c ¯ ) 2 + ( e x e ¯ ) 2 .
A larger CED d indicates wider coverage of the cost–emission trade-off space, providing more options for decision-makers, whereas a smaller CED d implies that the solutions are more concentrated around a specific trade-off region.
Together, these three metrics provide a comprehensive evaluation of each algorithm’s performance in terms of convergence, diversity, and practical decision-making value on green unbalanced transportation instances.

4.3. Parameter Settings

The CSC-AGA algorithm involves five control parameters: the crossover rate ( P c ), the mutation rate ( P m ), the initial penalty coefficient ( P l ), the adjustment strength ( P a ), and the population size ( P s ). To determine an appropriate combination of these parameters, the Taguchi method is employed. In this study, the sum of the normalized transportation cost and CSC, together with the CPU time, are considered as the response values for performance evaluation. The Taguchi method facilitates the systematic exploration of parameter effects while minimizing the number of experimental runs required.
The Taguchi method considers two affecting factors: the controllable signal factor S and the noise factor N, which aim to reduce the variation in response values caused by noise. Designs with fewer noise factors are regarded as robust. In this work, the signal-to-noise ratio (S/N) with multiple replications is used. Since a proper parameter combination is expected to yield smaller transportation and carbon emission costs, the best value of a certain performance metric is normalized to 1, while other results are scaled to the interval [ 0 , 1 ) . Thus, the Taguchi method seeks to maximize the S/N, which is defined as
S / N = 10 log 1 m i = 1 m 1 Sum i 2 ,
where Sum i ( i = 1 , 2 , , 15 ) is the sum of normalized performance metrics, and m = 15 denotes the number of replications.
In the parameter tuning, the design-of-experiment (DOE) is implemented based on the instance “6 × 13_1” from scenario S2. The parameter levels and the orthogonal array L 16 ( 4 5 ) are given in Table 1 and Table 2. For each combination, CSC-AGA is independently executed 15 times, with a maximum generation of 1000. The S/N ratio and the average CPU time are reported in Table 3. Based on these results, ANOVA is conducted for both S/N and CPU time, and the corresponding outcomes are reported in Table 4 and Table 5. The parameter level trends are illustrated in Figure 3 and Figure 4.
From Table 4 and Figure 3, the ANOVA ranking indicates that the S/N ratio is most influenced by the penalty adjustment strength ( P a ), followed by the population size ( P s ) and the mutation rate ( P m ). However, statistical significance analysis shows that only P a has a significant effect on the S/N ratio at the 0.05 level ( p = 0.017 ), while P s , P m , P c , and P l are not statistically significant within the tested ranges. The level trend plot in Figure 3 suggests a non-monotonic response for some parameters, implying that intermediate levels may provide more robust performance rather than extreme settings. In particular, an appropriate P a helps stabilize the penalty adaptation process, whereas overly small or overly large P a may reduce robustness.
Regarding computational efficiency, Table 5 and Figure 4 show that P s is the dominant factor affecting CPU time ( p < 0.001 ), whereas the effects of P c , P m , P l , and P a are negligible. This result is expected because a larger population size increases the number of fitness evaluations per generation and therefore leads to a substantial increase in runtime.
Based on the Taguchi analysis and ANOVA outcomes, the parameter configuration of CSC-AGA is determined by jointly considering effectiveness (S/N) and efficiency (CPU time). Since P s strongly affects CPU time and also exhibits a relatively higher influence on S/N in the F-value ranking, P s is set to 100 to maintain sufficient search diversity without causing excessive computational cost. For P a , which is the only statistically significant factor for S/N in this study, an intermediate level is selected to achieve a stable and adaptive penalty adjustment. Thus, a general recommended value of P a = 0.5 is adopted. As this parameter is critical, a more detailed sensitivity analysis is conducted within the specific case study (see Section 5.1) to further refine its value for that context. For the remaining parameters ( P m , P c , and P l ), their impacts are comparatively weak within the tested ranges, and moderate levels are adopted to avoid overly aggressive variation operations and insufficient early-stage constraint enforcement, leading to P m = 0.1 , P c = 0.7 , and P l = 1.0 . This configuration provides a balanced trade-off between solution quality and computational efficiency in the subsequent experiments.

4.4. Comparison of Traditional GA, FP-GA, and CSC-AGA

This section presents a comparative analysis of three algorithmic strategies: the traditional Genetic Algorithm (GA), the fixed-penalty GA (FP-GA), and the proposed CSC-AGA. The traditional GA focuses solely on minimizing transportation costs and does not account for carbon emissions. Therefore, metrics such as the overall objective value F , HV, and CED are not computed for GA. Instead, by comparing the average performance metrics for each instance, the differences between GA and FP-GA/CSC-AGA can be illustrated, as shown in Figure 5, Figure 6, Figure 7 and Figure 8.
From the charts, it is clear that GA exhibits some weaknesses in optimization. Although GA performs well in minimizing transportation costs, it fails to consider carbon emissions, causing its solutions to be concentrated primarily in the region of minimum transportation cost. As a result, it lacks a comprehensive exploration of the objective space. In contrast, FP-GA and CSC-AGA, utilizing penalty-based mechanisms and collaborative search strategies, are able to balance transportation costs and carbon emissions, providing more balanced and diversified solutions across multiple instances. Thus, GA’s solutions perform poorly in terms of carbon emission control, while FP-GA and CSC-AGA effectively optimize both objectives.
Additionally, Figure 9 presents the average CPU time for CSC-AGA on the S1 instances. The results show that the computational time remains at a reasonable level and scales predictably with instance size, indicating that the proposed algorithm maintains practical applicability while delivering high-quality solutions.
Both FP-GA and CSC-AGA employ penalty-based mechanisms and collaborative search strategies, enabling a single-objective GA framework to optimize both transportation costs and carbon emissions simultaneously. To ensure a fair comparison, FP-GA and CSC-AGA are executed under identical conditions, using the same population size, crossover and mutation probabilities, and termination criteria. Each algorithm runs 15 times, and performance is evaluated across three metrics: overall objective value F , HV, and CED.
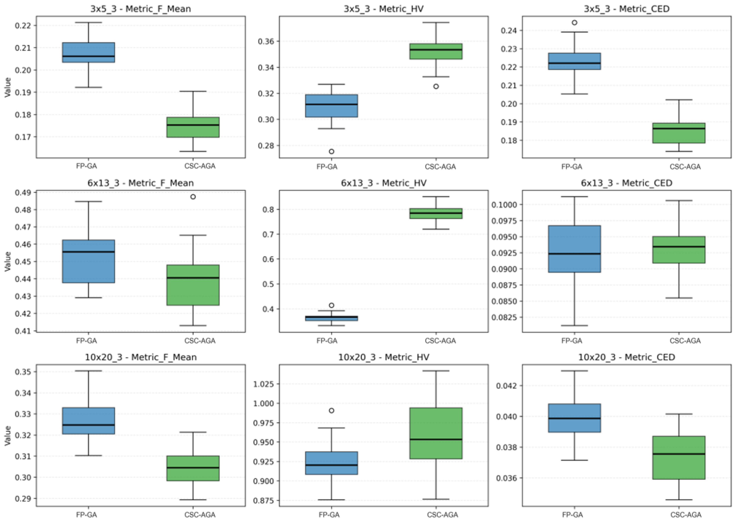
The results show that CSC-AGA outperforms FP-GA across all test instances. In the 15 runs, CSC-AGA’s average and best F values significantly surpass those of FP-GA. FP-GA’s performance is highly sensitive to the penalty coefficient: a large penalty coefficient prioritizes emission reduction, leading to higher transportation costs, while a smaller penalty coefficient fails to achieve significant emission reductions. This sensitivity can be seen in Table 6, demonstrating CSC-AGA’s superior ability to balance transportation costs and carbon emissions. In terms of HV, CSC-AGA achieves the greatest coverage of the objective space, meaning its solution set is not only close to the true approximate Pareto front but also provides a richer set of trade-offs between the two objectives. Moreover, as shown in Table 7, CSC-AGA provides the highest HV value, reflecting superior solution diversity. Regarding CED, CSC-AGA generates solutions with less dispersion, avoiding significant clustering or bias, and demonstrating better exploration and population diversity. As shown in Table 8, CSC-AGA’s emission distribution is the most stable and balanced, with a narrower interquartile range compared to GA and FP-GA.
To assess the statistical significance of the performance differences between CSC-AGA and FP-GA, we conducted non-parametric statistical tests for each instance family. Wilcoxon signed-rank tests were used for paired samples (when sample sizes were equal), and Mann–Whitney U tests were employed for independent samples (when sample sizes differed). The p-values are reported in Table 6, Table 7 and Table 8. A p-value less than 0.05 indicates a statistically significant difference between the two algorithms. The results demonstrate that CSC-AGA achieves statistically significant improvements over FP-GA across most test instances, with particularly strong performance on larger problem sizes (10 × 20, 15 × 40, and 20 × 60), where p-values are consistently below 0.01.
In addition, the feasibility repair operator in CSC-AGA ensures that all solutions in the evolutionary process meet supply–demand constraints, which is why the algorithm’s solution set (Table 6, Table 7 and Table 8) shows no invalid data and maintains stable performance across multiple runs—unlike some comparative algorithms that may generate infeasible solutions due to lack of repair mechanisms.
To further highlight the performance differences, several visualizations are provided. Figure 10 and Figure 11 present boxplots of F , HV, and CED for FP-GA and CSC-AGA on S1 and S2, respectively. These figures clearly show CSC-AGA’s advantages in stability and performance, reflected in lower median values, narrower interquartile ranges, and fewer outliers compared to FP-GA.
Additionally, Figure 12 and Figure 13 present the approximate Pareto front comparisons for FP-GA and CSC-AGA on transportation costs and carbon emissions. These figures reveal that CSC-AGA generates a more continuous and evenly distributed approximate Pareto front, while FP-GA’s solutions are either confined to the low-cost region or incomplete in the emission dimension.
In conclusion, based on the evaluation metrics F , HV, and CED, FP-GA is limited by its fixed penalty coefficient, exhibiting high sensitivity to parameter changes. The proposed CSC-AGA, however, demonstrates clear advantages in convergence, diversity, and stability. These results confirm that CSC-AGA can effectively approximate the bi-objective approximate Pareto front within a single-objective framework, achieving a meaningful trade-off between transportation costs and carbon emissions, thus providing an effective optimization solution that balances both objectives.

4.5. Ablation Study

To clarify the contribution of key mechanisms in the proposed algorithm, this section designs ablation experiments to compare the performance changes after removing different mechanisms. The ablation experiments focus on two aspects: whether to explicitly introduce CSC (carbon emissions objective) into the optimization process and whether to adopt an adaptive weight/penalty coefficient update strategy.

4.5.1. Instance and Experimental Settings

The experimental data are based on the instances defined in Section 4.1, including S1 and S2 scenarios with different supply–demand relationships, and are divided into three types by scale: small, medium, and large. Specifically, the instance scale is represented as “ M × N ” (M denotes the number of supply nodes and N denotes the number of demand nodes), where small-scale, medium-scale, and large-scale instances are 4 × 6 , 10 × 20 , and 20 × 60 , respectively. Each scale contains five independent instance variants to reduce randomness and enhance the generalizability of conclusions.
To ensure fair comparison, all algorithm versions adopt the same genetic algorithm parameter settings determined by the Taguchi analysis: P c = 0.7 , P m = 0.1 , P l = 1.0 , P a = 0.5 , and P s = 100 , with a maximum of 1000 generations. Each instance is independently executed 15 times (with independent random seeds), and the results are statistically aggregated.

4.5.2. Ablation Algorithm Design

This section includes one baseline version and two ablation versions:
  • Baseline (Full Mechanism): the complete CSC-AGA algorithm, including both the CSC mechanism and adaptive weight update strategy, used to generate baseline results.
  • Ablation-1 (w/o CSC): remove the CSC mechanism, i.e., no longer incorporate the carbon emissions objective into fitness evaluation (CSC is set to a constant in implementation), thus degenerating to a version that only optimizes transportation cost (with constraint penalties), used to examine the contribution of the CSC mechanism to solution set quality and trade-off capability.
  • Ablation-2 (w/o Adaptive Weight): retain CSC calculation but cancel the adaptive weight/penalty update mechanism, keeping the penalty coefficient fixed throughout the entire iteration process ( λ = 1.0 ), used to examine the contribution of the dynamic weight strategy to constraint handling capability and convergence stability.

4.5.3. Ablation Experimental Results and Analysis

To verify the contribution of key mechanisms in the proposed algorithm, this section compares the performance of three versions—Baseline (full mechanism), Ablation-1 (w/o CSC), and Ablation-2 (w/o Adaptive Weight)—on S1/S2 scenarios and small/medium/large scales ( 4 × 6 , 10 × 20 , 20 × 60 ). Evaluation metrics mainly include solution quality metrics (F, H V , C E D ), convergence behavior metrics (cost and emission convergence curves), and cross-run stability metrics (mean, standard deviation, and box plot distributions from 15 independent runs). To ensure the reliability of statistical conclusions, this paper employs Wilcoxon signed-rank test (for paired samples) or Mann-Whitney U test (for independent samples) for significance testing on key metrics (significance level α = 0.05 ).
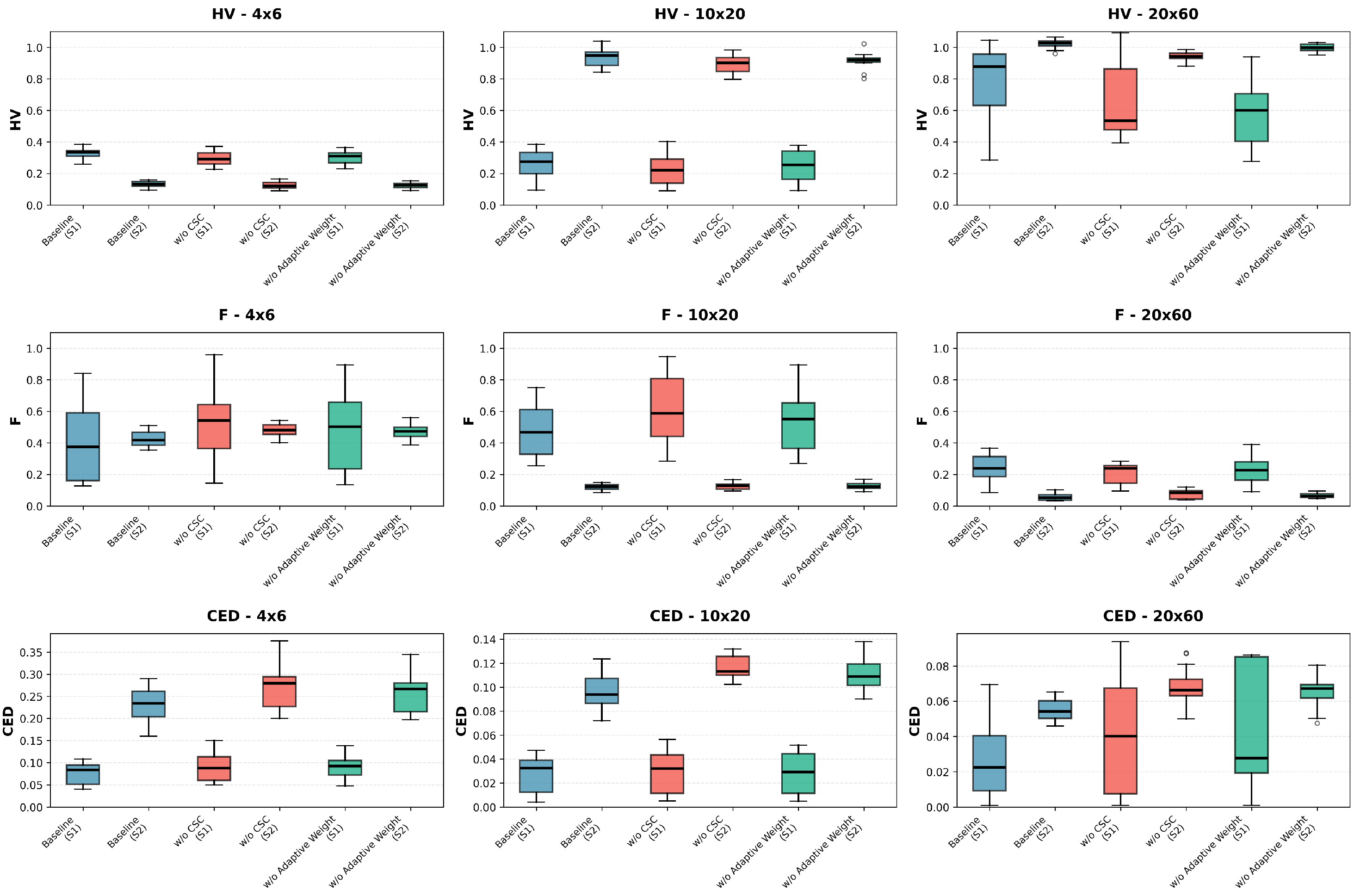
Table 9 summarizes the average performance metrics (Mean ± Std) of each algorithm version under different scales and supply–demand scenarios. From the table, several key observations can be made regarding the contribution of each mechanism:
Baseline vs. Ablation-1 (w/o CSC): The removal of the CSC mechanism leads to significant performance degradation across all metrics. Ablation-1 shows a significant decrease in the H V metric ( p < 0.05 for most instances), indicating its inability to effectively obtain cost–emission balanced Pareto solution sets. The F and C E D metrics also deteriorate, with Ablation-1 consistently performing worse than Baseline. This demonstrates that the CSC mechanism is crucial for maintaining solution quality and achieving effective trade-offs between cost and carbon emissions.
Baseline vs. Ablation-2 (w/o Adaptive Weight): While Ablation-2 retains the CSC mechanism, the removal of adaptive weight adjustment results in intermediate performance between Baseline and Ablation-1. Ablation-2 generally outperforms Ablation-1 but falls short of Baseline, particularly in terms of convergence stability. The fixed penalty coefficient ( λ = 1.0 ) lacks the flexibility to adapt to different search stages, leading to increased standard deviations in key metrics, especially for large-scale instances. This indicates that adaptive weight adjustment plays a complementary role to the CSC mechanism in ensuring robust performance.
Comparative Analysis: The performance ranking across most instances follows Baseline > Ablation-2 (w/o Adaptive Weight) > Ablation-1 (w/o CSC). This hierarchy suggests that while both mechanisms contribute significantly, the CSC mechanism has a more fundamental impact on solution quality, whereas the adaptive weight mechanism primarily enhances convergence stability and robustness. The combined effect of both mechanisms in Baseline ensures superior performance across different scales and supply–demand scenarios.
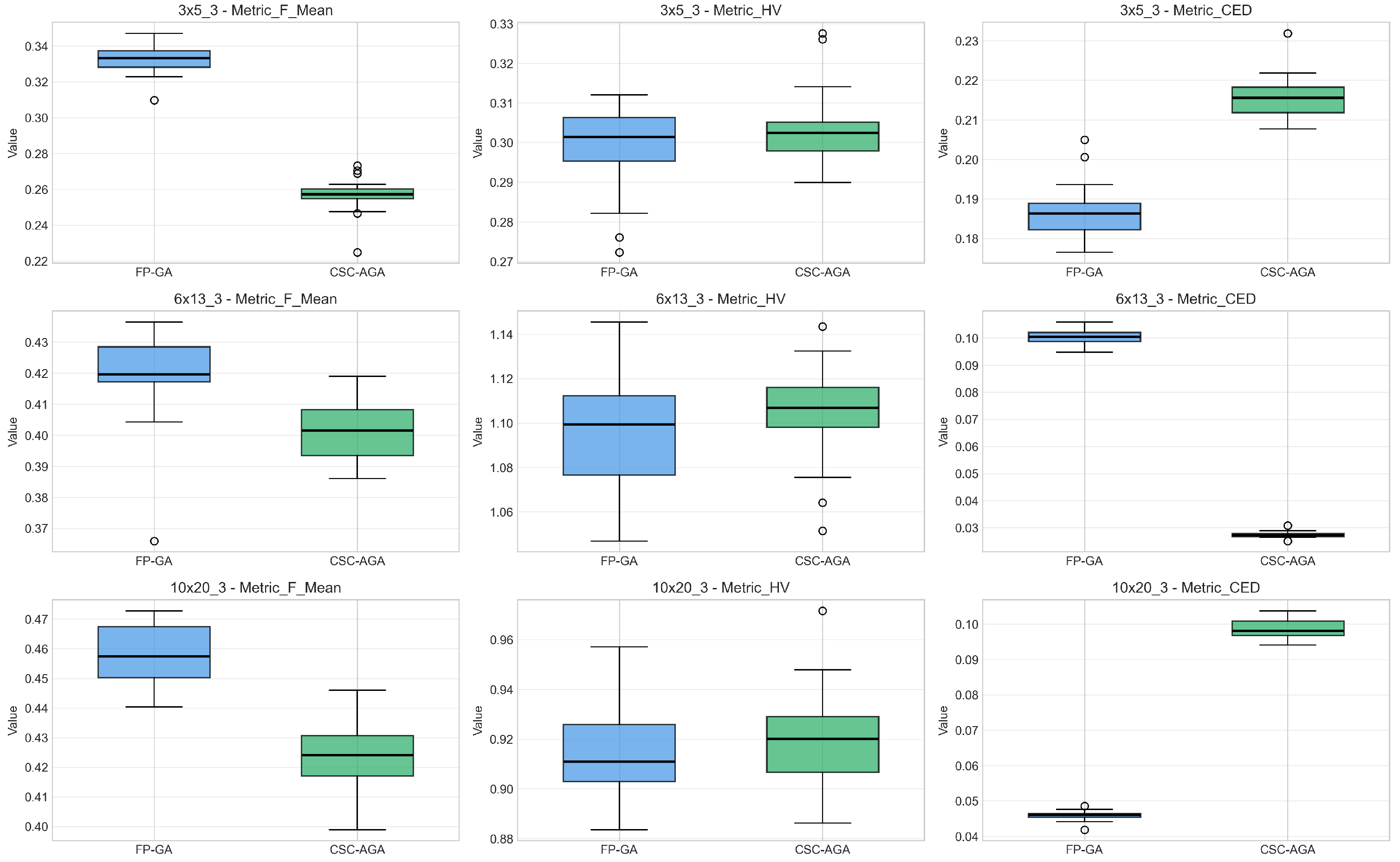
Figure 14 presents the approximate Pareto front comparison for typical large-scale instances ( 20 × 60 ) under S1 and S2 scenarios. As shown in the figure, the Baseline’s solution set is closer to the lower-left corner of the approximate Pareto front (lower cost and fewer carbon emissions), indicating superior performance in the trade-off between cost and carbon emissions. The solution set of Ablation-1 (w/o CSC) is poorly distributed in the objective space, unable to effectively obtain cost–emission balanced Pareto solution sets. The approximate Pareto front of Ablation-2 (w/o Adaptive Weight) lies between Baseline and Ablation-1, showing better distribution than Ablation-1 but still inferior to Baseline in terms of coverage and solution quality. This intuitively verifies that both the CSC mechanism and adaptive weight mechanism are necessary for obtaining high-quality approximate Pareto fronts, with the CSC mechanism playing a more fundamental role.
Figure 15 further demonstrates the differences among versions during the convergence process. From the cost and emission convergence curves, it can be observed that the Baseline version converges faster to better solutions with a smoother and more stable convergence process. The convergence trajectory of Ablation-2 shows a significantly wider fluctuation range (standard deviation band) across 15 independent runs compared to the Baseline version, indicating that fixed penalty coefficients reduce the convergence stability of the algorithm. Ablation-1 exhibits the worst convergence behavior, with both higher final values and larger fluctuations. From the penalty weight evolution curve (subplot 3), it can be found that the adaptive weight of the Baseline version can dynamically adjust according to the search state (gradually increasing from 1.0 to approximately 1.3), while the weight of Ablation-2 is a horizontal straight line (constant at 1.0), which explains the source of stability differences from a mechanistic perspective.
Finally, the box plots in Figure 16 statistically support the above conclusions. Under most scales and scenarios, the Baseline version not only has better mean values for H V and F metrics but also exhibits narrower interquartile ranges and fewer outliers, indicating more consistent and reliable performance across different random runs. Ablation-2 shows intermediate performance with moderate variability, while Ablation-1 exhibits the largest variability and worst mean performance. Specifically, the Baseline generally outperforms ablation versions in the H V metric (higher values), performs better in the F metric (lower values), and also shows better distribution uniformity in the C E D metric. These results demonstrate that both the CSC mechanism and adaptive weight mechanism contribute significantly to the overall performance of the algorithm, with their combined effect being essential for achieving robust and high-quality solutions.
In summary, the ablation experimental results indicate that both the CSC mechanism and adaptive weight mechanism contribute significantly to the overall performance of the algorithm, and their combined effect ensures the solution quality and stability of the algorithm under different scales and supply–demand scenarios. The CSC mechanism provides the fundamental capability for balancing cost and carbon emissions, while the adaptive weight mechanism enhances convergence stability and robustness. Removing either mechanism leads to significant performance degradation, which validates the rationality and effectiveness of the proposed CSC-AGA algorithm design.

4.6. Large-Scale Instance Multi-Algorithm Comparison Experiments

4.6.1. Large-Scale Experimental Setup

To evaluate the overall optimization performance and approximate Pareto front approximation capability of CSC-AGA in large-scale settings, comparative experiments are conducted on large-scale instances selected from the G-UTP benchmark proposed by Luo et al. [41] under two scenarios (S1 and S2). The considered instance sizes include 25 × 80 and 30 × 100; for each size, both scenarios contain five instances. The transportation cost matrix and carbon-emission-related parameters follow the original benchmark settings to ensure fairness and comparability.
Two groups of comparisons are performed. First, the overall performance of CSC-AGA is compared with FP-GA, GA, PSO, and RCGA using the terminal value of the comprehensive metric F, the convergence behavior of F, and the average CPU time, with statistical tests applied when appropriate. Second, the approximate Pareto front approximation capability is examined by comparing CSC-AGA with MOPSO and FP-GA using solution-set quality indicators (HV and CED), together with CPU time and F, supported by approximate Pareto front scatter plots and per-instance CPU comparisons. For all experiments, each algorithm is independently run 15 times on each instance with different random seeds, and the mean and standard deviation are reported.

4.6.2. Overall Performance Comparison

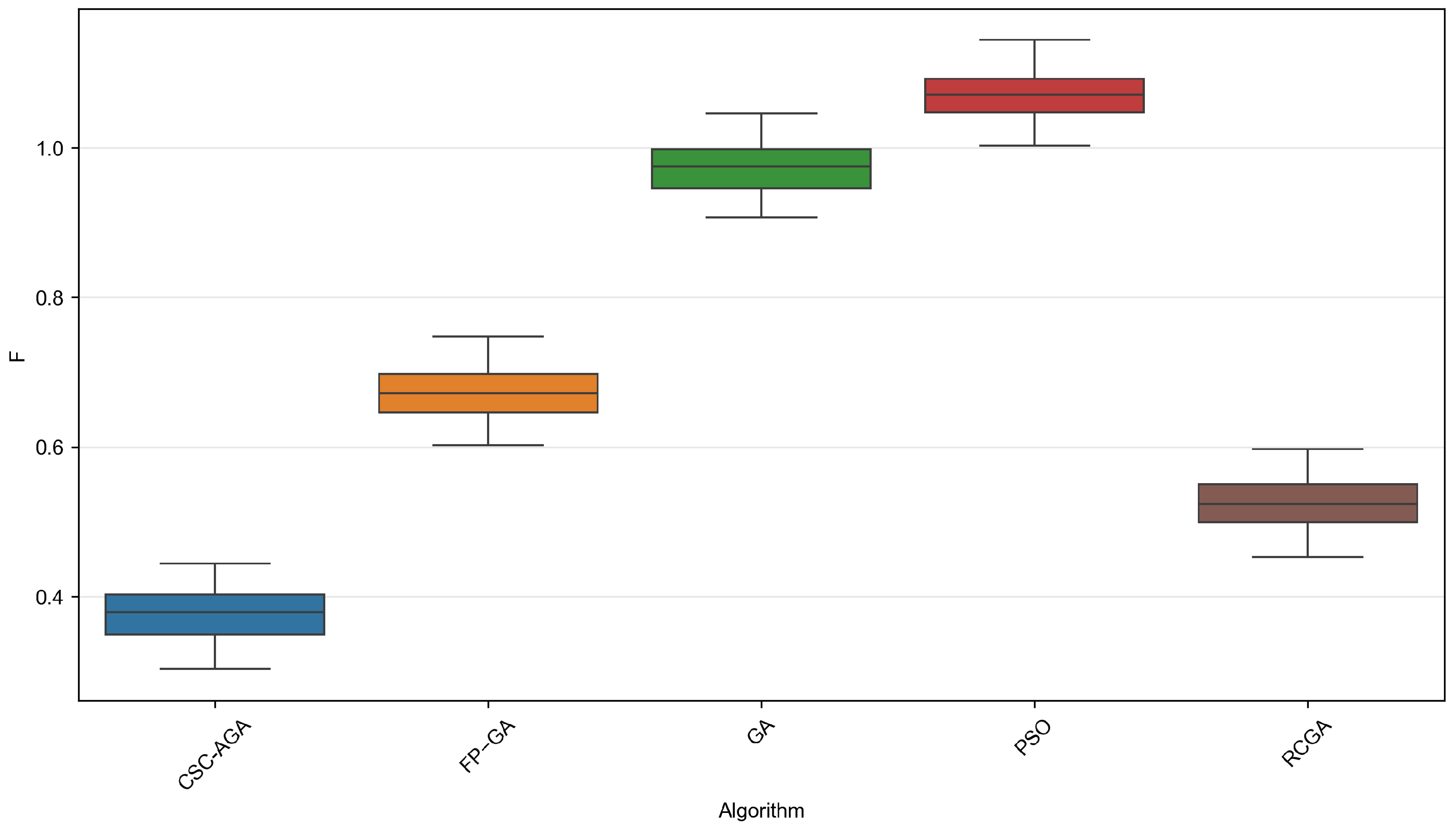
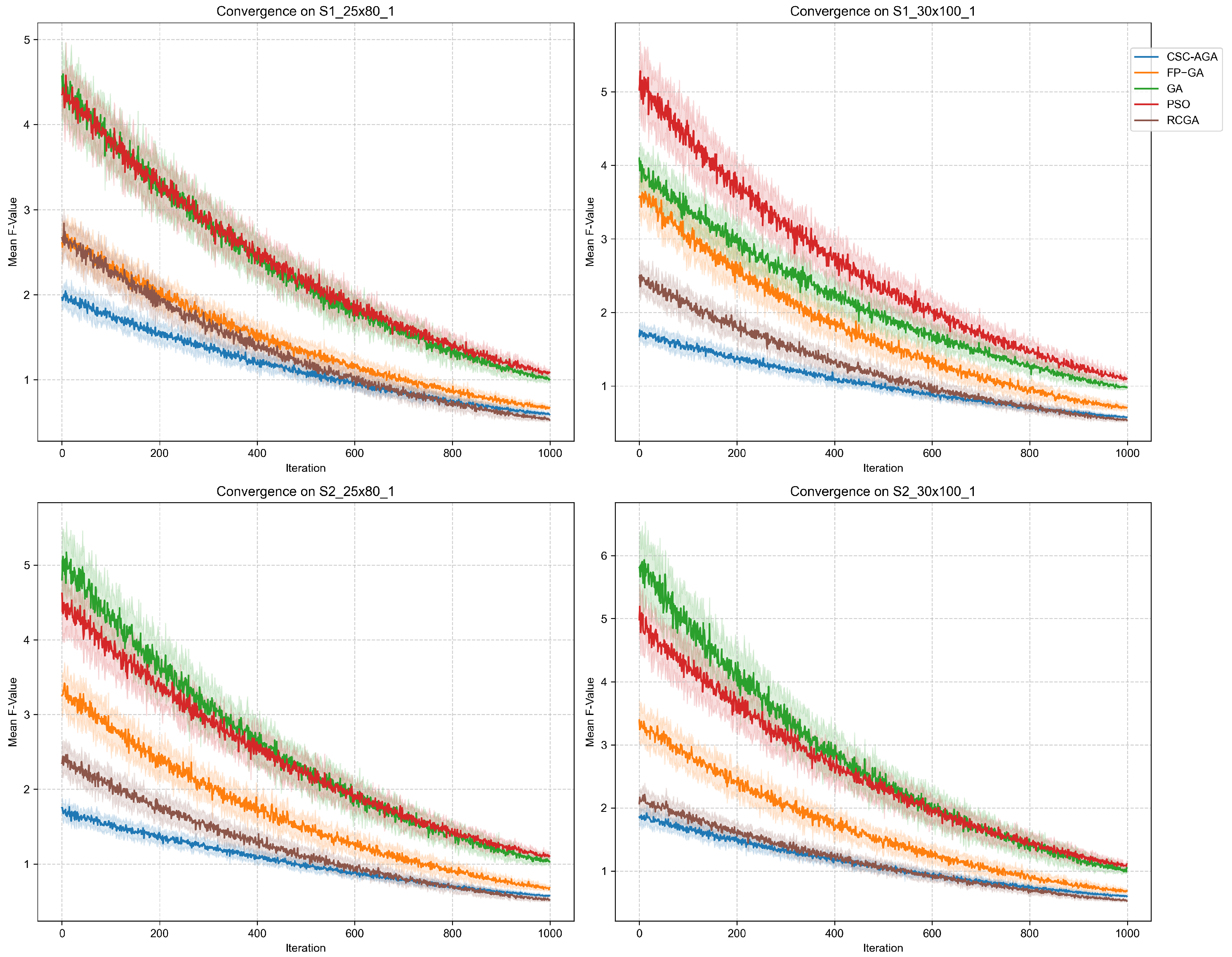
Table 10 reports the terminal performance of the five algorithms on four large-scale settings (25 × 80 and 30 × 100 under S1 and S2), summarized by Best/Mean/SD over 15 independent runs. CSC-AGA consistently achieves the smallest mean F across all settings (0.283, 0.330, 0.216, and 0.391), indicating superior solution quality at termination. In addition, CSC-AGA shows relatively small variability (e.g., SD = 0.038 for S2-25 × 80), suggesting robust performance across repeated runs. The Wilcoxon test results in Table 10 further show significant differences between CSC-AGA and FP-GA/GA/PSO in both scenarios ( p = 0.002 ), while the differences with RCGA are not statistically significant ( p = 0.492 in S1 and p = 0.084 in S2), implying that RCGA is a strong competitor under the considered large-scale conditions.
The distributional characteristics of terminal performance are visualized in Figure 17. As shown in the boxplot, CSC-AGA exhibits a clearly lower distribution of F compared with the baselines, which is consistent with the statistics reported in Table 10.
Figure 18 further illustrates the convergence behavior of the algorithms on representative instances. The curves show that CSC-AGA reduces F rapidly in early iterations and maintains a stable improvement trend afterwards, whereas some baselines converge more slowly and/or exhibit larger fluctuations. This convergence advantage provides dynamic evidence consistent with the superior terminal statistics reported in Table 10.
From the perspective of computational cost, Figure 19 compares the average CPU time of different algorithms. To further highlight the practical trade-off between effectiveness and efficiency, Figure 20 plots the mean F against the mean CPU time. Taken together, these results provide a clear view of the cost–quality balance among the compared methods and help interpret the overall competitiveness of CSC-AGA in large-scale scenarios.

4.6.3. Approximate Pareto Front Approximation Analysis

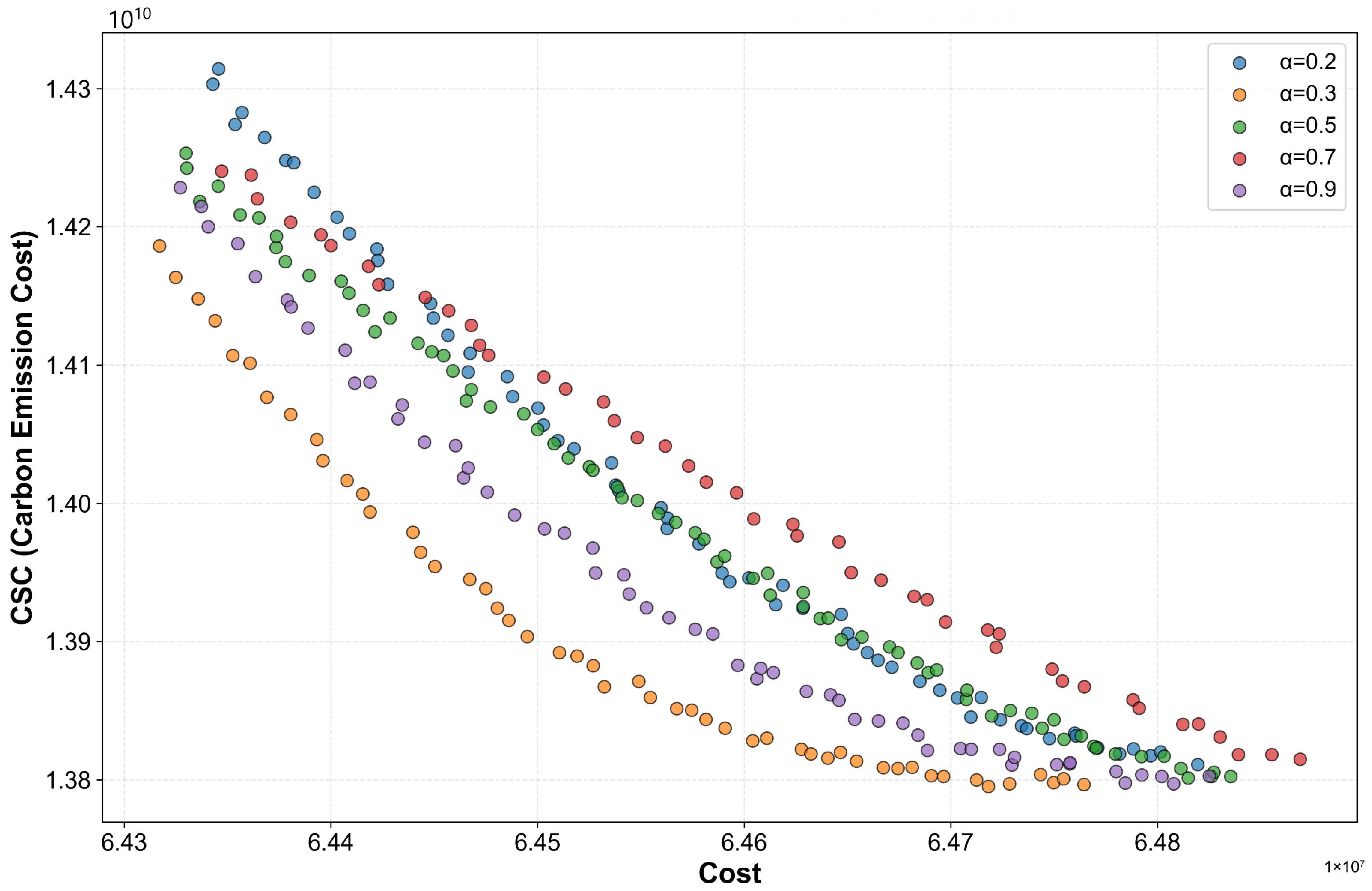
To further examine the approximate Pareto front approximation capability, CSC-AGA is compared with MOPSO and FP-GA using HV, CED, CPU time, and F. The detailed per-instance results and Friedman test outcomes are summarized in Table 11. As shown in Figure 21, the non-dominated solutions produced by CSC-AGA generally exhibit better proximity to the front and broader coverage in the cost–emission trade-off space on representative instances. Meanwhile, Figure 22 reports the per-instance CPU time comparison, revealing how computational cost varies across instances and providing additional context for interpreting the solution-set quality differences.

4.6.4. Summary

Overall, the large-scale results demonstrate that CSC-AGA achieves consistently superior terminal performance in terms of the comprehensive metric F, with stable behavior across repeated runs. The convergence curves further support this observation by showing a faster and smoother reduction of F on representative instances. From a practical standpoint, the CPU-time comparison and the efficiency–effectiveness trade-off plot provide additional evidence that CSC-AGA remains competitive when solution quality and computational cost are considered together. In the approximate Pareto front approximation study, CSC-AGA also exhibits stronger front proximity and coverage on representative instances, while the per-instance CPU profiles help interpret the computational cost variations across different scenarios and sizes.

5. Case Study-Based Stabilization Analysis and Parameter α Sensitivity Analysis

To validate the stability and effectiveness of the proposed multi-objective genetic algorithm, this section selects a 6 × 13 scale instance (6 supply nodes and 13 demand nodes) from the S2 scenario defined in Section 4.1 as a case study. The case belongs to the S2 scenario where total supply is less than total demand, requiring demand allocation under supply capacity constraints.
The optimization problem uses a 6 × 13 transportation allocation matrix as decision variables, with objectives of simultaneously minimizing transportation cost and carbon emissions. The CSC (carbon emissions cost) is calculated as “transportation volume × transportation time × fuel consumption per unit time × carbon emission factor”, reflecting the carbon emissions impact during transportation. Note that CSC is used throughout this paper to represent carbon emissions in problem formulation and experimental results, while CSC t (with subscript t) denotes the Carbon Sensitivity Coefficient in the adaptive mechanism (see Section 3.3.1). This problem is a multi-objective constrained optimization problem that requires balancing cost and carbon emissions while satisfying all constraints. Based on this case study, we conduct stabilization analysis and parameter α sensitivity analysis, performing 15 independent repeated runs for each configuration to evaluate algorithm stability and solution characteristics under different trade-off preferences.

5.1. Parameter α Sensitivity Analysis

To evaluate the robustness of the algorithm under different objective preference settings, this section conducts parameter sensitivity experiments based on the aforementioned case study. The parameter α is used to adjust the relative importance of the CSC compared to the transportation cost objective.
The experiments compare α { 0.2 , 0.3 , 0.5 , 0.7 , 0.9 } , covering different decision preference ranges from “cost-oriented” ( α = 0.2 , 0.3 ) and “balanced trade-off” ( α = 0.5 ) to “emission-oriented” ( α = 0.7 , 0.9 ). Except for α , all other algorithm parameters remain unchanged; 15 independent repeated runs are conducted for each α level, and statistical tests are performed on the results.
The experimental results indicate that different α values significantly affect algorithm performance. As shown in Table 12, in this case study, α = 0.3 achieves the best performance across all key metrics: average cost of 64.26 × 10 6 , average CSC of 13.48 × 10 9 , comprehensive metric F of 0.0066 , hypervolume metric H V of 1.10 , and distribution spread metric C E D of 0.0026 . In contrast, α = 0.7 shows the worst performance across all metrics: average cost of 64.58 × 10 6 , average CSC of 13.70 × 10 9 , F of 0.1286 , H V of 0.83 , and C E D of 0.1437 . Statistical test results show that α = 0.3 and α = 0.7 exhibit significant differences in F, H V , and C E D metrics ( p < 0.001 ), indicating that parameter selection has a substantial impact on algorithm performance.
The approximate Pareto front distributions corresponding to different α values exhibit distinct characteristics, as illustrated in Figure 23. In this case study, as α increases, the front shifts toward the low-emission region, but often with increased cost, reflecting the typical trade-off relationship between cost and emission. The approximate Pareto front for α = 0.3 demonstrates superior performance in both cost and emission dimensions, whereas the front for α = 0.7 is clearly biased toward the high-cost, high-emission region.
Figure 24 presents the boxplot analysis based on 15 repeated runs. The metric distributions under α = 0.3 are more concentrated with fewer outliers, indicating more stable algorithm outputs. Specifically, the cost standard deviation for α = 0.3 is 3.05 × 10 5 and the CSC standard deviation is 2.00 × 10 8 , both noticeably lower than those observed under other α values. In contrast, the distributions under α = 0.7 are more dispersed, with a cost standard deviation of 3.71 × 10 5 and a CSC standard deviation of 2.97 × 10 8 , suggesting that the search process is more sensitive to random initialization.
The convergence behavior further highlights the impact of α on the search trajectory. As shown in Figure 25, α = 0.3 converges to better values in both cost and emission objectives, and the corresponding standard deviation bands are narrower, indicating higher consistency across runs. By comparison, α = 0.7 converges to poorer values in both objectives and exhibits wider deviation bands, reflecting lower convergence stability.
A comparison of performance metrics further confirms these observations. Figure 26 and Figure 27 show that α = 0.3 achieves the lowest F value, the highest H V value, and the lowest C E D value, while α = 0.7 exhibits the opposite trend across these metrics.
In summary, the results indicate that α is a critical parameter affecting algorithm performance. In this case study, α = 0.3 achieves the best balance between cost and emission and also demonstrates strong stability and reproducibility across repeated runs, whereas α = 0.7 shows consistently poorer performance. Statistical test results further confirm that the performance differences among different α values are statistically significant. It should be noted that the optimal α may vary with problem scale, network structure, and the relative magnitude of cost and emission; therefore, parameter tuning should be performed according to the characteristics of specific cases in practical applications.

5.2. Stabilization Mechanism Validation

To validate the effectiveness of the CSC-AGA stabilization mechanism proposed in Section 3.4.3 in practical problems, this section conducts stability comparison experiments based on the aforementioned case study. The experiments aim to answer two key questions: first, whether enabling the stabilization mechanism significantly affects the oscillation level during the algorithm search process; second, whether the stabilization mechanism can improve inter-run robustness and convergence process smoothness under the same case study and genetic algorithm framework, thereby providing direct empirical support for the mechanism design.

5.2.1. Comparative Experimental Setup

This section details two comparative experiments designed to evaluate the effectiveness of the proposed stabilization mechanism. All genetic algorithm components, including population initialization, crossover, and mutation operators, remain identical between the experimental groups to ensure that any performance differences can be solely attributed to the stabilization module. The weight parameter α is set to 0.3, as determined from the parameter sensitivity analysis in Section 5.1. The unified experimental configuration is as follows: P s = 100 , P c = 0.7 , P m = 0.1 , P l = 1.0 , P a = 0.5 , a maximum of 1000 generations, and 15 independent runs per group (with independent random seeds) to mitigate randomness and enable statistical analysis of stability.
(1) Control
Group (Without Stabilization Mechanism): This variant omits the stabilization constraints and oscillation damping proposed in Section 3.4.3.
Specifically, it does not apply bounds on the adaptive penalty weights or implement weight smoothing upon oscillation detection. By maintaining only the standard dynamic weight update logic, this control condition serves to illustrate the potential for weight fluctuations and search oscillations that may occur in the absence of stabilization.
(2) Experimental Group (With CSC-AGA Stabilization): This variant fully incorporates the three-fold stabilization strategy (Algorithm 6) introduced in Section 3.4.3. The implementation includes bounded penalty weights, smoothed trade-off indicators based on elite solutions from consecutive generations, and oscillation-triggered weight smoothing. This design enables the algorithm to maintain adaptive regulation while mitigating drastic weight oscillations, thereby reducing search instability and promoting smoother convergence trajectories.
For reproducibility, both method variants are implemented within the same code framework, differing only in the activation of the stabilization strategy within the penalty weight update module.

5.2.2. Experimental Results and Analysis

To intuitively demonstrate the role of the stabilization mechanism and provide statistically sound conclusions, this paper first summarizes the stability metrics from 15 independent repeated runs and further combines generation-by-generation tracking curves and distribution plots to compare the search process differences between the two groups. The core findings are presented in Table 13: compared to the control group, CSC-AGA with the stabilization mechanism enabled demonstrates stronger stability in oscillation frequency, trade-off indicator fluctuation amplitude, and robust dispersion of objective convergence trajectories.
Specifically, the Oscillation Rate in the experimental group is 0.07 with a standard deviation of 0.26, which is significantly lower than the control group’s 0.27 with a standard deviation of 0.46, with a p-value of 0.023, indicating that the stabilization mechanism can effectively suppress the periodic “back-and-forth” phenomenon during the search process. The CSC Fluctuation Coefficient shows a reduction from 152.20 in the control group to 129.09 in the experimental group, with standard deviations of 62.23 and 45.00, respectively, representing a 15.19% relative improvement. Notably, the experimental group exhibits a smaller standard deviation, indicating more consistent performance across different runs. For the MAD_Cost metric, the experimental group achieves a 12.13% improvement, with values of 346,221 versus 394,033 in the control group, while MAD_Emission shows a modest 1.36% improvement, with values of 255,000,000 versus 258,513,688 in the control group, with both metrics demonstrating reduced variability in the experimental group.
Further interpretation of Table 13 reveals that while the control group can achieve objective improvements in some generation stages, its penalty weight updates are more prone to large-magnitude jumps, causing constraint pressure and objective optimization pressure to repeatedly switch between several generations, thereby triggering obvious oscillations. In contrast, the experimental group, through boundary constraints on penalty weights and oscillation-triggered smooth updates, makes weight changes more continuous, weakening the instability caused by “over-response” at the mechanism level. This is also consistent with the statistical results: the experimental group’s stability indicators not only show improved means but also lower dispersion, reflecting stronger inter-run robustness and smoother convergence processes.
To explain the process reasons behind the above statistical differences, Figure 28 presents the comparison results of the two groups on generation-by-generation tracking variables. First, from the evolution curve of λ t , it can be observed that the penalty weights of the control group exhibit obvious spikes and mutations and show frequent up-and-down fluctuations in several stages. In contrast, the λ t of the experimental group changes more smoothly with generations, with significantly reduced extreme jump phenomena. Second, from the C S C t curve in Figure 29, it can be observed that the C S C t of the control group shows strong violent fluctuations in some stages, indicating unstable trade-off relationships between representative solutions of adjacent generations. In contrast, the C S C t fluctuation amplitude of the experimental group is smaller, reflecting the noise suppression effect of the stabilization mechanism on trade-off indicators. Furthermore, the oscillation marker heatmap in Figure 29 shows that the control group can detect oscillation events in multiple runs and multiple generation intervals, while the experimental group has significantly fewer oscillation events, and they are less likely to appear consecutively, directly validating the oscillation suppression effect of the stabilization mechanism at the phenomenon level.
Finally, to further present the overall distribution differences of 15 repeated runs, Figure 30 provides boxplot comparisons of CSC Fluctuation Coefficient, MAD_Cost, and MAD_Emission. It can be observed that the experimental group not only has lower overall medians but also narrower interquartile ranges and fewer (or significantly reduced) outliers, indicating that the stabilization mechanism not only improves average performance but also enhances result consistency across different random runs. The reduced variability in the experimental group, as evidenced by smaller standard deviations in Table 13, is visually confirmed by the tighter distributions in the boxplots.
In summary, based on the statistical summary in Table 13, significance tests, and the process and distribution evidence in Figure 28, Figure 29 and Figure 30, it can be concluded that the stabilization mechanism proposed in Section 3.4.3 can effectively suppress search oscillations caused by adaptive weight updates and significantly improve the convergence smoothness and inter-run robustness of CSC-AGA in the case study. The experimental group demonstrates substantial improvements in oscillation rate with a 75.00% reduction and statistical significance, along with consistent improvements in other stability metrics, providing a more reliable stable foundation for subsequent parameter sensitivity analysis and algorithm applications.

5.3. Case Study Conclusions and Insights

Based on the transportation allocation case study selected in this chapter, this paper uses the proposed CSC-AGA to jointly optimize transportation cost and carbon emissions objectives, obtaining a set of Pareto solutions that can characterize the “cost–emission” trade-off relationship. As shown in Figure 31, the approximate Pareto front exhibits a typical inverse relationship, validating the conflict between cost and carbon emissions. Point A represents the cost-optimal solution with cost 6.432 × 10 7 and CSC 1.419 × 10 10 ; point C represents the emission-optimal solution with cost 6.477 × 10 7 and CSC 1.380 × 10 10 ; point B is located near the “inflection point” of the front with cost 6.446 × 10 7 and CSC 1.394 × 10 10 , representing a balanced compromise solution between cost and emissions. These three solutions provide decision-makers with distinct choices: point A for cost-minimization priority, point C for emission-minimization priority, and point B for balanced trade-off scenarios.
The detailed transportation allocation matrices for the three typical solutions (points A, B, and C) are presented in Table 14, Table 15 and Table 16. These tables show the specific transportation quantities (in kg) from each supply source to each demand destination, providing decision-makers with concrete implementation plans for each optimization strategy.
The case study results confirm the trade-off between cost and carbon emissions. Point A achieves the lowest cost 6.432 × 10 7 but has the highest CSC 1.419 × 10 10 , which is 2.8% higher than point C. Point C achieves the lowest CSC 1.380 × 10 10 but has the highest cost 6.477 × 10 7 , which is 0.7% higher than point A. Point B provides a balanced option with cost 6.446 × 10 7 and CSC 1.394 × 10 10 , offering a practical compromise for decision-makers.
Comparing the allocation matrices reveals distinct routing patterns. Point A concentrates transportation on high-volume routes such as from S 2 to D 13 with 259,713 kg and from S 4 to D 11 with 477,313 kg, minimizing cost through economies of scale. Point C distributes transportation more evenly across multiple routes, including from S 1 to D 9 with 61,345 kg and from S 3 to D 9 with 134,071 kg, reducing emissions by avoiding high-emission routes. Point B shows a mixed pattern, maintaining some high-volume routes while distributing others, reflecting a balance between cost and emission objectives. The route from S 4 to D 11 consistently receives large allocations across all three solutions (477,313 kg, 477,313 kg, and 485,766 kg), indicating it is both cost-effective and emission-efficient.
The parameter sensitivity analysis demonstrates that α significantly affects algorithm performance. In this case study, α = 0.3 achieves the best balance between cost and emission objectives, with superior performance across all key metrics compared to other α values. However, in practical applications, the optimal α value should be flexibly selected based on specific problem characteristics, including problem scale, network structure, cost and emission factor magnitudes, and decision-maker preferences. The stabilization mechanism validation shows that the proposed stabilization strategy effectively reduces oscillation frequency by 75% and improves convergence smoothness, providing more reliable and reproducible results across multiple runs. These findings confirm that both parameter selection and stabilization mechanisms are critical for achieving robust performance in practical applications, with parameter tuning requiring case-specific considerations rather than universal fixed values.

6. Conclusions

This paper addresses the G-UTP by proposing a novel solution approach, the CSC-AGA. A mathematical model is established that integrates transportation cost and carbon emissions into a single objective function. The core contribution is the CSC-AGA framework, which leverages two key innovations: a CSC that provides a quantitative basis for dynamically adjusting penalty weights, and a stabilization mechanism that enhances convergence stability. This design allows the algorithm to effectively navigate the trade-offs between economic efficiency and environmental sustainability within a single-objective optimization framework.
Comprehensive experimental validation demonstrates the effectiveness and robustness of the proposed CSC-AGA. Comparative results show that CSC-AGA consistently outperforms both traditional GA, which neglects carbon emissions, and the fixed-penalty FP-GA, which suffers from sensitivity to its penalty coefficient. Statistical tests confirm that these improvements are significant, particularly on larger-scale instances. Furthermore, ablation studies validated the indispensable contributions of both the CSC and the adaptive weight mechanisms. The parameter sensitivity analysis provided a systematic approach for parameter tuning, identifying optimal settings for the case study, while the stabilization mechanism was proven to reduce search oscillations by 75%, ensuring more reliable and reproducible outcomes.
Despite the promising results, this work has some limitations that open avenues for future research. The optimal setting for key parameters, such as α , was shown to be case-specific, suggesting that a more advanced self-adaptive or online tuning mechanism could further enhance the algorithm’s autonomy. Furthermore, the current model addresses static problems. To tackle more complex real-world scenarios, such as multi-constraint dynamic UTP problems, future work should focus on extending the CSC-AGA framework to handle time-varying data, such as real-time traffic conditions and fluctuating demands. Enhancing the flexibility of the penalty function and improving the algorithm’s scalability for large-scale supply–demand mismatches remain critical challenges for future investigation.

Author Contributions

Z.L. and Y.G. contributed equally to this work. Z.L. and Y.G. wrote the initial manuscript draft; and R.L. performed several significant revisions on it. All authors have read and agreed to the published version of the manuscript.

Funding

This work was partially supported by the National Natural Science Foundation of China (Grant Number: 72202202), the Yunnan Fundamental Research Project (Grant Numbers: 202301AU070086, 202301AT070458, and 202301BE070001-003), the Yunnan Philosophy and Social Sciences Planning Project (Grant Number: YB202589), the Academic Excellence Cultivation Project of Kunming University of Science and Technology (Grant Number: JPSC2025010), and the“AI+” Special Research Project of Humanities and Social Sciences at Kunming University of Science and Technology (RZZX202502).

Data Availability Statement

Data will be made available on request.

Acknowledgments

The authors are grateful to the anonymous reviewers and editors for the valuable comments.

Conflicts of Interest

The authors declare no conflicts of interest.

References

  1. Toth, P.; Vigo, D. Vehicle Routing: Problems, Methods, and Applications, 2nd ed.; Society for Industrial and Applied Mathematics: Philadelphia, PA, USA, 2014. [Google Scholar]
  2. Laporte, G. Fifty years of vehicle routing. Transp. Sci. 2009, 43, 408–416. [Google Scholar] [CrossRef]
  3. Golden, B.L.; Raghavan, S.; Wasil, E.A. The Vehicle Routing Problem: Latest Advances and New Challenges; Springer Science & Business Media: Berlin/Heidelberg, Germany, 2008. [Google Scholar]
  4. Fernández Gil, A.; Lalla-Ruiz, E.; Gómez Sánchez, M.; Castro, C. A review of heuristics and hybrid methods for green vehicle routing problems considering emissions. J. Adv. Transp. 2022, 2022, 5714991. [Google Scholar] [CrossRef]
  5. Liu, Z.; Chen, Y.; Li, J.; Zhang, D. Spatiotemporal-dependent Vehicle Routing Problem Considering Carbon Emissions. Discret. Dyn. Nat. Soc. 2021, 2021, 9729784. [Google Scholar] [CrossRef]
  6. Indrianti, N.; Leuveano, R.A.C.; Abdul-Rashid, S.H.; Ridho, M.I. Green Vehicle Routing Problem Optimization for LPG distribution: Genetic algorithms for complex constraints and emission reduction. Sustainability 2025, 17, 1144. [Google Scholar] [CrossRef]
  7. Yao, Q.; Zhu, S.; Li, Y. Green vehicle-routing problem of fresh agricultural products considering carbon emission. Int. J. Environ. Res. Public Health 2022, 19, 8675. [Google Scholar] [CrossRef]
  8. Liu, Y.; Tao, F.; Zhu, R. Vehicle-routing problem for low-carbon cold chain logistics based on the idea of cost–benefit. Complex Intell. Syst. 2025, 11, 157. [Google Scholar] [CrossRef]
  9. Lin, C.; Choy, K.L.; Ho, G.T.S.; Chung, S.H.; Lam, H.Y. Survey of green vehicle routing problem: Past and future trends. Expert Syst. Appl. 2014, 41, 1118–1138. [Google Scholar] [CrossRef]
  10. Zhou, L.; Zhang, H.; Fu, J. Green vehicle routing optimization based on dynamic constraint selection co-evolutionary algorithm. Sci. Rep. 2025, 15, 17688. [Google Scholar] [CrossRef]
  11. Kabadurmuş, Ö.; Erdoğan, M.S.; Özkan, Y.; Köseoğlu, M. A multi-objective solution of green vehicle routing problem. Logist. Supply Chain. Sustain. Glob. Chall. 2019, 10, 31–44. [Google Scholar] [CrossRef]
  12. Nie, X.; Zhang, K. Design of Fast Green Distribution Route Based on Greedy Algorithm. J. Adv. Comput. Intell. Intell. Inform. 2023, 27, 143–147. [Google Scholar] [CrossRef]
  13. Ran, L.; Ran, S.; Meng, C. Green city logistics path planning and design based on genetic algorithm. PeerJ Comput. Sci. 2023, 9, e1347. [Google Scholar] [CrossRef] [PubMed]
  14. Mamaghani, E.J.; Battaia, O. Toward sustainable and customer-centric reverse logistics: Machine learning-enhanced multi-objective optimization. Comput. Ind. Eng. 2025, 211, 111622. [Google Scholar] [CrossRef]
  15. Yasin, G.; Abbas, S.F.; Iqbal, W. Carbon emission-aware routing protocol in vehicular ad-hoc networks. In Proceedings of the 2015 9th International Conference on Application of Information and Communication Technologies (AICT), Rostov on Don, Russia, 14–16 October 2015; pp. 461–466. [Google Scholar]
  16. Wu, Z.; Lou, P.; Hu, J.; Zeng, Y.; Fan, C. An Adaptive Large Neighborhood Search for a Green Vehicle Routing Problem with Depot Sharing. Mathematics 2025, 13, 214. [Google Scholar] [CrossRef]
  17. Deb, K.; Pratap, A.; Agarwal, S.; Meyarivan, T. A fast and elitist multiobjective genetic algorithm: NSGA-II. IEEE Trans. Evol. Comput. 2002, 6, 182–197. [Google Scholar] [CrossRef]
  18. Zitzler, E.; Thiele, L. Multiobjective evolutionary algorithms: A comparative case study and the strength Pareto approach. IEEE Trans. Evol. Comput. 1999, 3, 257–271. [Google Scholar] [CrossRef]
  19. Li, Z.; Xing, Q.; Hu, R.; Qian, B. Pareto evolutionary algorithm based on Markov chain for portfolio optimization considering profit of assets. Expert Syst. Appl. 2026, 296, 129144. [Google Scholar] [CrossRef]
  20. Li, Z.; Du, Q.; Qian, B.; Hu, R.; Xu, M. Dual learning based Pareto evolutionary algorithm for a kind of multi-objective task assignment problem. Expert Syst. Appl. 2025, 276, 127006. [Google Scholar] [CrossRef]
  21. Coello, C.A.C. Evolutionary multi-objective optimization: A historical view of the field. IEEE Comput. Intell. Mag. 2006, 1, 28–36. [Google Scholar] [CrossRef]
  22. Chen, B.; Zhang, R.; Long, S.; Sakdanuphab, R. A multi-objective multi-period low-carbon location-routing problem: Improved NSGA-II approach. IEEE Access 2024, 12, 51590–51605. [Google Scholar] [CrossRef]
  23. Liu, J.; Kachitvichyanukul, V. A pareto-based particle swarm optimization algorithm for multi-objective location routing problem. Int. J. Ind. Eng. 2015, 22, 314–329. [Google Scholar]
  24. Ene, S.; Küçükoğlu, İ.; Aksoy, A.; Öztürk, N. A hybrid metaheuristic algorithm for the green vehicle routing problem with a heterogeneous fleet. Int. J. Veh. Des. 2016, 71, 75–102. [Google Scholar] [CrossRef]
  25. Zheng, R.; Wang, Z. A generalized scalarization method for evolutionary multi-objective optimization. Proc. AAAI Conf. Artif. Intell. 2023, 37, 12518–12525. [Google Scholar] [CrossRef]
  26. Gunantara, N. A review of multi-objective optimization: Methods and its applications. Cogent Eng. 2018, 5, 1502242. [Google Scholar] [CrossRef]
  27. Lin, L.; Gen, M. An effective evolutionary approach for bicriteria shortest path routing problems. IEEJ Trans. Electron. Inf. Syst. 2008, 128, 416–423. [Google Scholar] [CrossRef]
  28. Qiao, J.; Zhou, H.; Yang, C.; Yang, S. A decomposition-based multiobjective evolutionary algorithm with angle-based adaptive penalty. Appl. Soft Comput. 2019, 74, 190–205. [Google Scholar] [CrossRef]
  29. Xu, X.; Cheng, D.; Wang, D.; Li, Q.; Yu, F. An Improved NSGA-III with a Comprehensive Adaptive Penalty Scheme for Many-Objective Optimization. Symmetry 2024, 16, 1289. [Google Scholar] [CrossRef]
  30. Akopov, A.S.; Beklaryan, A.L.; Zhukova, A.A. Optimization of characteristics for a stochastic agent-based model of goods exchange with the use of parallel hybrid genetic algorithm. Cybern. Inf. Technol. 2023, 23, 87–104. [Google Scholar] [CrossRef]
  31. Gálvez, A.; Fister, I.; Deb, S. Hybrid GA-PSO method with local search and image clustering for automatic IFS image reconstruction of fractal colored images. Neural Comput. Appl. 2025, 37, 11635–11661. [Google Scholar] [CrossRef]
  32. Utama, D.M.; Widodo, D.S.; Ibrahim, M.F.; Dewi, S.K. A new hybrid butterfly optimization algorithm for green vehicle routing problem. J. Adv. Transp. 2020, 2020, 8834502. [Google Scholar] [CrossRef]
  33. Li, Z.; Ding, Z.; Qian, B.; Hu, R.; Luo, R.; Wang, L. Bayesian learning based elitist nondominated sorting algorithm for a kind of multi-objective integrated production scheduling and transportation problem. Appl. Soft Comput. 2025, 169, 112537. [Google Scholar] [CrossRef]
  34. Ding, Z.; Li, Z.; Qian, B.; Hu, R.; Luo, R.; Wang, L. Two-stage multi-objective optimization based on knowledge-driven approach: A case study on production and transportation integration. Future Gener. Comput. Syst. 2025, 163, 107494. [Google Scholar] [CrossRef]
  35. Li, Z.; Bai, L.; Qian, B.; Chen, Y. Active learning based hyper-heuristic for the integration of production and Transportation: A third-party logistics perspective. Comput. Ind. Eng. 2024, 194, 110381. [Google Scholar] [CrossRef]
  36. Bryan, K.; Shibberu, Y. Penalty Functions and Constrained Optimization; Department of Mathematics, Rose-Hulman Institute of Technology: Terre Haute, IN, USA, 2005; Available online: https://www.google.com/url?sa=t&source=web&rct=j&opi=89978449&url=https://www.rose-hulman.edu/~bryan/lottamath/penalty.pdf&ved=2ahUKEwiV4sfsoKmSAxXg9AIHHQEZDLoQFnoECBgQAQ&usg=AOvVaw023NPErFpyYR9-EHatfVkG (accessed on 21 January 2026).
  37. Berger, J.; Salois, M.; Begin, R. A hybrid genetic algorithm for the vehicle routing problem with time windows. In Conference of the Canadian Society for Computational Studies of Intelligence; Springer: Berlin/Heidelberg, Germany, 1998; pp. 114–127. [Google Scholar]
  38. Okulewicz, M.; Mańdziuk, J. Application of particle swarm optimization algorithm to dynamic vehicle routing problem. In International Conference on Artificial Intelligence and Soft Computing; Springer: Berlin/Heidelberg, Germany, 2013; pp. 547–558. [Google Scholar]
  39. Feitó-Cespón, M.; Sarache, W.; Piedra-Jimenez, F.; Cespón-Castro, R. Redesign of a sustainable reverse supply chain under uncertainty: A case study. J. Clean. Prod. 2017, 151, 206–217. [Google Scholar] [CrossRef]
  40. Bektaş, T.; Laporte, G. The pollution-routing problem. Transp. Res. Part B Methodol. 2011, 45, 1232–1250. [Google Scholar] [CrossRef]
  41. Luo, R.; Ji, S.; Ji, T. An effective chaos-driven differential evolution for multi-objective unbalanced transportation problem considering fuel consumption. Appl. Soft Comput. 2021, 101, 107058. [Google Scholar] [CrossRef]
  42. Demir, E.; Bektaş, T.; Laporte, G. A review of recent research on green road freight transportation. Eur. J. Oper. Res. 2014, 237, 775–793. [Google Scholar] [CrossRef]
  43. Su, Y.; Fan, Q.M. The green vehicle routing problem from a smart logistics perspective. IEEE Access 2019, 8, 839–846. [Google Scholar] [CrossRef]
  44. Goldberg, D.E. Genetic Algorithms in Search, Optimization, and Machine Learning; Addison-Wesley: Boston, MA, USA, 1989. [Google Scholar]
  45. Ćirović, G.; Pamučar, D.; Božanić, D. Green logistic vehicle routing problem: Routing light delivery vehicles in urban areas using a neuro-fuzzy model. Expert Syst. Appl. 2014, 41, 4245–4258. [Google Scholar] [CrossRef]
Figure 1. Schematic diagram of the G-UTP.
Figure 1. Schematic diagram of the G-UTP.
Sustainability 18 01238 g001
Figure 2. The framework of CSC-AGA.
Figure 2. The framework of CSC-AGA.
Sustainability 18 01238 g002
Figure 3. Level trends of the parameters for S/N.
Figure 3. Level trends of the parameters for S/N.
Sustainability 18 01238 g003
Figure 4. Level trends of the parameters for CPU time.
Figure 4. Level trends of the parameters for CPU time.
Sustainability 18 01238 g004
Figure 5. Comparison of average carbon emission (CSC mean) for GA, FP-GA, and CSC-AGA on S1.
Figure 5. Comparison of average carbon emission (CSC mean) for GA, FP-GA, and CSC-AGA on S1.
Sustainability 18 01238 g005
Figure 6. Comparison of average transportation cost for GA, FP-GA, and CSC-AGA on S1.
Figure 6. Comparison of average transportation cost for GA, FP-GA, and CSC-AGA on S1.
Sustainability 18 01238 g006
Figure 7. Comparison of average carbon emission (CSC mean) for GA, FP-GA, and CSC-AGA on S2.
Figure 7. Comparison of average carbon emission (CSC mean) for GA, FP-GA, and CSC-AGA on S2.
Sustainability 18 01238 g007
Figure 8. Comparison of average transportation cost for GA, FP-GA, and CSC-AGA on S2.
Figure 8. Comparison of average transportation cost for GA, FP-GA, and CSC-AGA on S2.
Sustainability 18 01238 g008
Figure 9. Average CPU time per instance for CSC-AGA on S1.
Figure 9. Average CPU time per instance for CSC-AGA on S1.
Sustainability 18 01238 g009
Figure 10. Boxplots of F , HV, and CED for FP-GA and CSC-AGA on S1.
Figure 10. Boxplots of F , HV, and CED for FP-GA and CSC-AGA on S1.
Sustainability 18 01238 g010
Figure 11. Boxplots of F , HV, and CED for FP-GA and CSC-AGA on S2.
Figure 11. Boxplots of F , HV, and CED for FP-GA and CSC-AGA on S2.
Sustainability 18 01238 g011
Figure 12. Approximate Pareto front comparison for FP-GA and CSC-AGA on S1 in terms of transportation costs and carbon emissions.
Figure 12. Approximate Pareto front comparison for FP-GA and CSC-AGA on S1 in terms of transportation costs and carbon emissions.
Sustainability 18 01238 g012
Figure 13. Approximate Pareto front comparison for FP-GA and CSC-AGA on S2 in terms of transportation costs and carbon emissions.
Figure 13. Approximate Pareto front comparison for FP-GA and CSC-AGA on S2 in terms of transportation costs and carbon emissions.
Sustainability 18 01238 g013
Figure 14. Approximate Pareto front comparison for large-scale instances ( 20 × 60 ) under S1 and S2 scenarios.
Figure 14. Approximate Pareto front comparison for large-scale instances ( 20 × 60 ) under S1 and S2 scenarios.
Sustainability 18 01238 g014
Figure 15. Convergence curves comparison for large-scale instance ( 20 × 60 , S2): (a) cost convergence, (b) CSC convergence, (c) penalty weight evolution.
Figure 15. Convergence curves comparison for large-scale instance ( 20 × 60 , S2): (a) cost convergence, (b) CSC convergence, (c) penalty weight evolution.
Sustainability 18 01238 g015
Figure 16. Box plots comparing HV, F, and CED metrics across different problem sizes and scenarios.
Figure 16. Box plots comparing HV, F, and CED metrics across different problem sizes and scenarios.
Sustainability 18 01238 g016
Figure 17. Distribution of terminal F over 15 independent runs.
Figure 17. Distribution of terminal F over 15 independent runs.
Sustainability 18 01238 g017
Figure 18. Convergence curves of F on representative large-scale instances.
Figure 18. Convergence curves of F on representative large-scale instances.
Sustainability 18 01238 g018
Figure 19. Average CPU time comparison (mean ± deviation over 15 runs).
Figure 19. Average CPU time comparison (mean ± deviation over 15 runs).
Sustainability 18 01238 g019
Figure 20. Efficiency–effectiveness trade-off: mean CPU time vs. mean F.
Figure 20. Efficiency–effectiveness trade-off: mean CPU time vs. mean F.
Sustainability 18 01238 g020
Figure 21. Approximate Pareto front comparison on representative instances.
Figure 21. Approximate Pareto front comparison on representative instances.
Sustainability 18 01238 g021
Figure 22. Average CPU time per instance for the three methods.
Figure 22. Average CPU time per instance for the three methods.
Sustainability 18 01238 g022
Figure 23. Approximate Pareto front comparison for different α values.
Figure 23. Approximate Pareto front comparison for different α values.
Sustainability 18 01238 g023
Figure 24. Stability analysis: cost and CSC variability for different α values.
Figure 24. Stability analysis: cost and CSC variability for different α values.
Sustainability 18 01238 g024
Figure 25. Convergence curves with standard deviation bands for different α values.
Figure 25. Convergence curves with standard deviation bands for different α values.
Sustainability 18 01238 g025
Figure 26. Performance metrics comparison: bar charts for different α values.
Figure 26. Performance metrics comparison: bar charts for different α values.
Sustainability 18 01238 g026
Figure 27. Performance metrics distribution: boxplots for different α values.
Figure 27. Performance metrics distribution: boxplots for different α values.
Sustainability 18 01238 g027
Figure 28. Evolution of penalty weight λ t : comparison between control and experimental groups.
Figure 28. Evolution of penalty weight λ t : comparison between control and experimental groups.
Sustainability 18 01238 g028
Figure 29. CSC t curve and oscillation heatmap: comparison between control and experimental groups.
Figure 29. CSC t curve and oscillation heatmap: comparison between control and experimental groups.
Sustainability 18 01238 g029
Figure 30. Stability metrics distribution: boxplots for CSC fluctuation coefficient, MAD_Cost, and MAD_Emission.
Figure 30. Stability metrics distribution: boxplots for CSC fluctuation coefficient, MAD_Cost, and MAD_Emission.
Sustainability 18 01238 g030
Figure 31. Approximate Pareto front of transportation cost and carbon emissions (with typical solution markers).
Figure 31. Approximate Pareto front of transportation cost and carbon emissions (with typical solution markers).
Sustainability 18 01238 g031
Table 1. Orthogonal array (Part 1: CP1–CP8).
Table 1. Orthogonal array (Part 1: CP1–CP8).
ParameterCP1CP2CP3CP4CP5CP6CP7CP8
P c 0.60.60.60.60.70.70.70.7
P m 0.10.150.20.250.10.150.20.25
P l 0.51.01.52.01.00.52.01.5
P a 0.20.350.50.650.50.650.20.35
P s 5010015020020015010050
Table 2. Orthogonal array (Part 2: CP9–CP16).
Table 2. Orthogonal array (Part 2: CP9–CP16).
ParameterCP9CP10CP11CP12CP13CP14CP15CP16
P c 0.80.80.80.80.90.90.90.9
P m 0.10.150.20.250.10.150.20.25
P l 1.52.00.51.02.01.51.00.5
P a 0.650.50.350.20.350.20.650.5
P s 1005020015015020050100
Table 3. S/N ratio and average CPU time for all parameter combinations.
Table 3. S/N ratio and average CPU time for all parameter combinations.
NO. P c P m P l P a P s S/NCPU (s)
10.60.10.50.250−2.407.11
20.60.151.00.35100−0.8814.20
30.60.21.50.5150−3.4821.44
40.60.252.00.65200−12.8929.01
50.70.11.00.5200−9.8229.59
60.70.150.50.65150−16.6022.21
70.70.22.00.2100−1.5014.87
80.70.251.50.35502.217.50
90.80.11.50.65100−19.7115.22
100.80.152.00.5500.267.66
110.80.20.50.35200−9.5630.86
120.80.251.00.2150−1.5323.16
130.90.12.00.35150−3.9423.51
140.90.151.50.2200−5.9831.63
150.90.21.00.6550−5.397.92
160.90.250.50.5100−1.1315.80
Table 4. ANOVA results for S/N (* indicates p < 0.05 ).
Table 4. ANOVA results for S/N (* indicates p < 0.05 ).
ParameterF-Valuep-ValueRank
P a 5.0470.017 *1
P s 1.2070.3492
P m 0.5080.6843
P c 0.2090.8884
P l 0.2010.8945
Table 5. ANOVA results for CPU time (* indicates p < 0.05 ).
Table 5. ANOVA results for CPU time (* indicates p < 0.05 ).
ParameterF-Valuep-ValueRank
P s 535.178<0.001 *1
P c 0.0250.9942
P a 0.0041.0003
P l 0.0011.0004
P m 0.0001.0005
Table 6. Comparison results in F (S1).
Table 6. Comparison results in F (S1).
Ins.CSC-AGAFP-GAp-Value
BestMeanSDBestMeanSD
3 × 5 (1~5)0.0039190.0060510.0036350.0047890.0064320.0038350.0423 *
4 × 6 (1~5)0.0058940.0065930.0048990.0068820.0072730.0058760.0387 *
5 × 9 (1~5)0.0036210.0079640.0021650.0038430.0084610.0026660.0312 *
6 × 13 (1~5)0.0039960.0063890.0021590.0049220.0080570.0022730.0245 *
8 × 15 (1~5)0.0012110.0036550.0019030.0013960.0041100.0031050.0289 *
10 × 20 (1~5)0.0013080.0020950.0027010.0046800.0031870.0029410.0087 **
15 × 40 (1~5)0.0001370.0024520.0018540.0008380.0027910.0023630.0156 *
20 × 60 (1~5)0.0002250.0018780.0016700.0002400.0024170.0019490.0412 *
Note: * p < 0.05, ** p < 0.01.
Table 7. Comparison results in HV (S1).
Table 7. Comparison results in HV (S1).
Ins.CSC-AGAFP-GAp-Value
BestMeanSDBestMeanSD
3 × 5 (1 5)1.2025000.4489410.3695601.1025000.4317960.3631550.0356 *
4 × 6 (1 5)1.1955000.6934780.3694991.1014500.6555270.3684660.0278 *
5 × 9 (1 5)0.9579600.5319350.2328870.8207920.4659610.1856390.0194 *
6 × 13 (1 5)0.8113540.7281790.1947820.7238850.5855240.1314800.0123 *
8 × 15 (1 5)0.9937960.7910170.1636170.9558960.7909920.1243390.0489 *
10 × 20 (1 5)1.9652110.9261780.6943131.0533250.8508920.1398880.0065 **
15 × 40 (1 5)1.0881490.9429990.1372991.0144690.9033220.1068390.0217 *
20 × 60 (1 5)1.2653860.7593740.1200061.1000140.6544090.1137320.0092 **
Note: * p < 0.05, ** p < 0.01.
Table 8. Comparison results in CED (S1).
Table 8. Comparison results in CED (S1).
Ins.CSC-AGAFP-GAp-Value
BestMeanSDBestMeanSD
3 × 5 (1 5)0.0614270.1279270.0806280.0766910.1305540.0809580.0438 *
4 × 6 (1 5)0.0684140.0842690.0733710.0970900.1106560.1010940.0291 *
5 × 9 (1 5)0.0646340.1074590.0193960.0832560.1195510.0280970.0334 *
6 × 13 (1 5)0.0497720.0707340.0211220.0700570.1044070.0369480.0176 *
8 × 15 (1 5)0.0194600.0513150.0104090.0392430.0560280.0154790.0112 *
10 × 20 (1 5)0.0289200.0552710.0112670.0396760.0603820.0135260.0225 *
15 × 40 (1 5)0.0440690.0859750.0234220.1065230.1119440.0587830.0078 **
20 × 60 (1 5)0.0216220.0915900.0330430.0432040.1030570.0461030.0134 *
Note: * p < 0.05, ** p < 0.01.
Table 9. Ablation study comparison summary.
Table 9. Ablation study comparison summary.
InstanceHV (Mean ± Std)F (Mean ± Std)CED (Mean ± Std)
Bw/o Cw/o ABw/o Cw/o ABw/o Cw/o A
Scenario S1
Small (4 × 6)0.47 ± 0.510.39 ± 0.45 *0.45 ± 0.500.31 ± 0.140.39 ± 0.16 *0.34 ± 0.150.17 ± 0.140.22 ± 0.17 *0.19 ± 0.16
Medium (10 × 20)0.78 ± 0.230.65 ± 0.29 **0.74 ± 0.260.04 ± 0.030.06 ± 0.04 ***0.05 ± 0.040.10 ± 0.120.14 ± 0.13 **0.12 ± 0.12
Large (20 × 60)0.61 ± 0.150.51 ± 0.19 ***0.59 ± 0.180.15 ± 0.100.20 ± 0.13 ***0.17 ± 0.120.13 ± 0.060.17 ± 0.08 **0.15 ± 0.07
Scenario S2
Small (4 × 6)0.13 ± 0.130.10 ± 0.11 *0.12 ± 0.120.45 ± 0.250.51 ± 0.29 **0.48 ± 0.270.27 ± 0.040.33 ± 0.05 **0.30 ± 0.04
Medium (10 × 20)0.95 ± 0.100.82 ± 0.13 ***0.87 ± 0.170.11 ± 0.090.15 ± 0.11 ***0.14 ± 0.100.10 ± 0.100.14 ± 0.12 ***0.12 ± 0.10
Large (20 × 60)0.99 ± 0.150.86 ± 0.18 ***0.84 ± 0.110.05 ± 0.040.08 ± 0.05 ***0.10 ± 0.080.06 ± 0.070.09 ± 0.08 ***0.12 ± 0.02
Note: B = Baseline, w/o C = w/o CSC, w/o A = w/o Adaptive Weight. * p < 0.05, ** p < 0.01, *** p < 0.001 (Baseline vs. w/o CSC).
Table 10. Comparison of terminal F on large-scale instances (Best/Mean/SD over 15 runs). Values are rounded to three decimals.
Table 10. Comparison of terminal F on large-scale instances (Best/Mean/SD over 15 runs). Values are rounded to three decimals.
Instance SetCSC-AGAFP-GAGAPSORCGA
BestMeanSDBestMeanSDBestMeanSDBestMeanSDBestMeanSD
S1-25×80 (1–5)0.2030.2830.0670.4620.5510.0730.7520.8230.0851.2831.3860.1180.2440.3300.090
S1-30×100 (1–5)0.2320.3300.0840.4640.5790.0890.7940.8960.0961.2611.3860.1050.2090.3430.133
p-value (vs. CSC-AGA)0.0020.0020.0020.492
S2-25×80 (1–5)0.1570.2160.0380.4930.5870.0910.7950.9330.1011.2511.3760.1090.2480.3500.100
S2-30×100 (1–5)0.3340.3910.0420.4550.6240.1430.9190.9370.0161.2541.3490.1140.3380.4060.056
p-value (vs. CSC-AGA)0.0020.0020.0020.084
Table 11. Per-instance metrics and Friedman test results for approximate Pareto front approximation comparison (CSC-AGA vs. MOPSO vs. FP-GA). Values are rounded to three decimals.
Table 11. Per-instance metrics and Friedman test results for approximate Pareto front approximation comparison (CSC-AGA vs. MOPSO vs. FP-GA). Values are rounded to three decimals.
ScenarioSizeInst.CEDCPU (s)FHV
CSC-AGAMOPSOFP-GACSC-AGAMOPSOFP-GACSC-AGAMOPSOFP-GACSC-AGAMOPSOFP-GA
S125 × 8010.0800.0890.0951156.3861186.0191522.9570.0890.0970.1000.7260.6970.640
S125 × 8020.0860.0930.1001655.3521828.1602030.8170.0710.0750.0790.9400.8780.825
S125 × 8030.0160.0180.0201547.7311603.3231997.0890.0460.0490.0540.7240.6800.673
S125 × 8040.1450.1630.1751759.7492369.0492705.5130.6700.7370.7740.7190.6960.650
S125 × 8050.1240.1400.1471517.9491591.3231600.1230.1280.1430.1460.3170.3100.282
S130 × 10010.1450.1560.1782313.9032368.7322873.5610.1430.1520.1690.9440.8770.872
S130 × 10020.0000.0010.0011765.1782221.7662284.1350.0000.0000.0001.0851.0040.964
S130 × 10030.1870.2020.2281866.8781910.6852559.1770.2210.2340.2580.6990.6520.639
S130 × 10040.0610.0660.0711859.1521923.3351931.4990.0680.0730.0760.9840.9270.867
S130 × 10050.1730.1860.1991244.6001162.1111395.2730.1550.1640.1710.7140.6650.618
S225 × 8010.1310.1440.159410.773468.676445.6780.1250.1360.1460.1690.1610.154
S225 × 8020.0020.0020.002453.685475.840467.4740.0030.0030.0030.8150.7800.724
S225 × 8030.0040.0040.005663.395860.721790.9170.0380.0410.0440.4650.4310.413
S225 × 8040.0110.0120.013688.612727.074846.4380.0420.0450.0470.5000.4770.442
S225 × 8050.1390.1490.164715.172885.3891042.1450.1340.1400.1510.7100.6550.626
S230 × 10010.0060.0070.0071083.8181237.4361141.1300.2610.2820.3020.5930.5620.537
S230 × 10020.1650.1870.1961183.0821381.4691648.8240.1080.1200.1220.8360.8160.742
S230 × 10030.1950.2190.2331141.7851585.2211450.0800.1840.2020.2100.9400.9090.841
S230 × 10040.1750.1940.205900.6141207.6591183.6000.1840.2000.2071.1021.0530.969
S230 × 10050.0930.1010.111997.639944.1001113.9500.1840.1960.2110.8190.7700.738
Friedman p-value (F)<0.001
Friedman p-value (HV)<0.001
Friedman p-value (CED)<0.001
Friedman p-value (CPU)<0.001
Table 12. Performance metrics summary for different α values.
Table 12. Performance metrics summary for different α values.
αCostCSCMetric FMetric HVMetric CED
Mean (×106)Std (×105)Mean (×109)Std (×108)
0.264.303.5813.673.970.01731.01180.0654
p-value: F = 0.012, HV = 0.023, CED = 0.008
0.364.263.0513.482.000.00661.10250.0026
p-value: —
0.564.395.3713.673.790.04430.83230.0654
p-value: F = 0.008, HV = <0.001, CED = 0.008
0.764.583.7113.702.970.12860.82690.1437
p-value: F = <0.001, HV = <0.001, CED = <0.001
0.964.474.5313.632.810.09681.07950.0341
p-value: F = 0.156, HV = 0.023, CED = 0.045
Table 13. Stability metrics statistical summary: control group vs. experimental group.
Table 13. Stability metrics statistical summary: control group vs. experimental group.
MetricControl Group (Mean ± SD)Experimental Group (Mean ± SD)p-ValueRelative Improvement (%)
Oscillation Rate0.27 ± 0.460.07 ± 0.260.02375.00
CSC Fluctuation Coefficient152.20 ± 62.23129.09 ± 45.000.28115.19
MAD_Cost394,033 ± 221,212346,221 ± 207,5970.53412.13
MAD_Emission258,513,688 ± 122,534,513255,000,000 ± 100,000,0000.6451.36
Table 14. Transportation allocation matrix for Point A (cost-optimal solution: cost = 6.432 × 10 7 , CSC = 1.419 × 10 10 ).
Table 14. Transportation allocation matrix for Point A (cost-optimal solution: cost = 6.432 × 10 7 , CSC = 1.419 × 10 10 ).
D 1 D 2 D 3 D 4 D 5 D 6 D 7 D 8 D 9 D 10 D 11 D 12 D 13
S 1 0.000.000.000.000.000.00117,988.5289,203.1411,561.8415,027.440.000.000.00
S 2 0.0019,633.170.000.000.000.000.000.00468.450.000.000.00259,713.43
S 3 16,612.430.005126.2853,602.180.000.000.000.0058,917.370.000.0060,366.531728.25
S 4 0.000.006099.260.000.000.000.000.000.000.00477,313.030.002353.88
S 5 0.0091,983.080.000.0040,835.84147,204.927796.300.001850.190.001973.690.000.00
S 6 0.000.000.000.000.002379.070.000.0041,354.21150,481.320.000.0083,805.97
Note: Transportation quantities are in kg. S i denotes supply source i, and D j denotes demand destination j.
Table 15. Transportation allocation matrix for Point B (balanced solution: cost = 6.446 × 10 7 , CSC = 1.394 × 10 10 ).
Table 15. Transportation allocation matrix for Point B (balanced solution: cost = 6.446 × 10 7 , CSC = 1.394 × 10 10 ).
D 1 D 2 D 3 D 4 D 5 D 6 D 7 D 8 D 9 D 10 D 11 D 12 D 13
S 1 0.000.000.000.000.000.00119,536.9590,373.8111,713.577463.260.000.004693.34
S 2 0.0017,927.450.000.000.000.000.000.00427.750.000.000.00261,459.86
S 3 17,113.2113,537.205280.8155,218.030.000.000.000.0060,693.450.000.0042,729.991780.35
S 4 0.000.006099.260.000.000.000.000.000.000.00477,313.030.002353.88
S 5 3871.3890,071.150.000.0039,987.04148,147.547634.250.000.000.001932.670.000.00
S 6 0.000.000.000.000.000.000.000.0041,711.14151,780.130.000.0084,529.30
Note: Transportation quantities are in kg. S i denotes supply source i, and D j denotes demand destination j.
Table 16. Transportation allocation matrix for Point C (emission-optimal solution: cost = 6.477 × 10 7 , CSC = 1.380 × 10 10 ).
Table 16. Transportation allocation matrix for Point C (emission-optimal solution: cost = 6.477 × 10 7 , CSC = 1.380 × 10 10 ).
D 1 D 2 D 3 D 4 D 5 D 6 D 7 D 8 D 9 D 10 D 11 D 12 D 13
S 1 0.000.000.000.000.000.0015,962.8872,199.1861,344.5542,690.301024.1428,879.7911,680.10
S 2 0.000.000.000.000.000.004663.860.000.000.000.000.00275,151.20
S 3 2679.200.000.0050,513.470.000.004826.560.00134,070.880.000.004262.930.00
S 4 0.000.000.000.000.000.000.000.000.000.00485,766.170.000.00
S 5 0.0046,187.610.000.00156,540.7788,915.650.000.000.000.000.000.000.00
S 6 2933.450.005127.97667.570.000.000.000.000.00171,535.810.000.0097,755.76
Note: Transportation quantities are in kg. S i denotes supply source i, and D j denotes demand destination j.
Disclaimer/Publisher’s Note: The statements, opinions and data contained in all publications are solely those of the individual author(s) and contributor(s) and not of MDPI and/or the editor(s). MDPI and/or the editor(s) disclaim responsibility for any injury to people or property resulting from any ideas, methods, instructions or products referred to in the content.

Share and Cite

MDPI and ACS Style

Li, Z.; Guo, Y.; Luo, R. A Cost–Carbon Synergy Adaptive Genetic Algorithm for Unbalanced Transportation Problem. Sustainability 2026, 18, 1238. https://doi.org/10.3390/su18031238

AMA Style

Li Z, Guo Y, Luo R. A Cost–Carbon Synergy Adaptive Genetic Algorithm for Unbalanced Transportation Problem. Sustainability. 2026; 18(3):1238. https://doi.org/10.3390/su18031238

Chicago/Turabian Style

Li, Zuocheng, Yunya Guo, and Rongjuan Luo. 2026. "A Cost–Carbon Synergy Adaptive Genetic Algorithm for Unbalanced Transportation Problem" Sustainability 18, no. 3: 1238. https://doi.org/10.3390/su18031238

APA Style

Li, Z., Guo, Y., & Luo, R. (2026). A Cost–Carbon Synergy Adaptive Genetic Algorithm for Unbalanced Transportation Problem. Sustainability, 18(3), 1238. https://doi.org/10.3390/su18031238

Note that from the first issue of 2016, this journal uses article numbers instead of page numbers. See further details here.

Article Metrics

Back to TopTop