Sign in to use this feature.

Years

Between: -

Subjects

remove_circle_outline
remove_circle_outline
remove_circle_outline
remove_circle_outline
remove_circle_outline
remove_circle_outline
remove_circle_outline

Journals

Article Types

Countries / Regions

Search Results (34)

Search Parameters:
Keywords = serous secretion

Order results
Result details
Results per page
Select all
Export citation of selected articles as:
23 pages, 2556 KB  
Article
MicroRNA-625-3p Increases Chemosensitivity in Ovarian Cancer Cells Through Decreasing SSX2IP-Mediated Cisplatin Export in Extracellular Vesicles
by Chi-Lam Au-Yeung, Tetsushi Tsuruga, Marina A. Talor, Yadira J. Pacheco, Guangan He, Zahid H. Siddik, Byeong J. Cha, Suet-Ying Kwan, Kwong-Kwok Wong, Kay-Pong Yip and Samuel C. Mok
Cancers 2026, 18(5), 872; https://doi.org/10.3390/cancers18050872 - 8 Mar 2026
Viewed by 396
Abstract
Introduction: Advanced-stage high-grade serous ovarian cancer (HGSC) is a disease that is difficult to manage due to its heterogeneous clinical behavior. No reliable prediction of response to chemotherapy is currently available and the overall survival rate remains poor. Herein, we sought to determine [...] Read more.
Introduction: Advanced-stage high-grade serous ovarian cancer (HGSC) is a disease that is difficult to manage due to its heterogeneous clinical behavior. No reliable prediction of response to chemotherapy is currently available and the overall survival rate remains poor. Herein, we sought to determine the molecular mechanisms by which microRNAs (miRNAs) confer chemoresistance in ovarian cancer and demonstrate the efficacy of targeting miRNAs to sensitize HGSC to cisplatin treatment. Methods: Next-generation miRNA sequencing was performed using microdissected HGSC specimens to identify an miRNA signature for intrinsic chemoresistance, and miR-625-3p was selected for further study. The effects of miR-625-3p on cisplatin sensitivity were evaluated using 3-(4,5-dimethylthiazol-2-yl)-2,5-diphenyltetrazolium bromide assays and cell death enzyme-linked immunosorbent assay. Transcriptome profiling analysis, online prediction algorithms, and reporter assays were used to demonstrate SSX2IP as the direct gene target of miR-625-3p. Cell death enzyme-linked immunosorbent assays, mass spectrometry, and high-speed confocal microscopy were used to determine the roles of SSX2IP in mediating the effects of miR-625-3p in cisplatin sensitivity via the extracellular vesicle (EV) secretion of cisplatin. Results: An miRNA signature for intrinsic chemoresistance was identified. Amongst all the downregulated miRNAs in the chemo-refractory samples, only miR-625-3p was associated with poorer overall survival and progression-free survival rates. Further functional studies showed that the overexpression of miR-625-3p significantly decreased cisplatin resistance in ovarian cancer cells both in vitro and in vivo. SSX2IP (Synovial Sarcoma, X Breakpoint 2 Interacting Protein) was confirmed to be the direct gene target of miR-625-3p and its upregulation abrogated miR-625-3p-mediated cisplatin resistance by enhancing the EV export of cisplatin in ovarian cancer cells. Conclusions: These findings provide a new paradigm for intrinsic cisplatin resistance acquisition by HGSC cells, which will be crucial for developing new treatment strategies for ovarian cancer based on the upregulation of miR-625-3p or downregulation of SSX2IP to enhance cisplatin sensitivity and improve patient survival rates. Full article
(This article belongs to the Section Tumor Microenvironment)
Show Figures

Figure 1

26 pages, 1201 KB  
Review
The Tumor Environment in Peritoneal Carcinomatosis and Malignant Pleural Effusions: Implications for Therapy
by Paige O. Mirsky, Patrick L. Wagner, Maja Mandic-Popov, Vera S. Donnenberg and Albert D. Donnenberg
Cancers 2025, 17(19), 3217; https://doi.org/10.3390/cancers17193217 - 2 Oct 2025
Cited by 1 | Viewed by 3241
Abstract
Peritoneal carcinomatosis (PC) and malignant pleural effusions (MPE) are two common complications of cancers metastatic to the respective body cavities. A PC diagnosis indicates metastasis to the tissue lining the abdominal cavity and is most common in patients with gastrointestinal and gynecological cancers. [...] Read more.
Peritoneal carcinomatosis (PC) and malignant pleural effusions (MPE) are two common complications of cancers metastatic to the respective body cavities. A PC diagnosis indicates metastasis to the tissue lining the abdominal cavity and is most common in patients with gastrointestinal and gynecological cancers. It is often accompanied by ascites, an accumulation of serous fluid in the abdomen. MPE presents as the accumulation of fluid in the space between the lungs and chest wall. It is a common terminal event in patients diagnosed with breast cancer, lung cancer, lymphoma, and mesothelial cancers, and less commonly, in a wide variety of other epithelial cancers. Due to the aggressive nature of cavitary tumors, the outcome of current treatments for both PC and MPE remains bleak. Although PC and MPE are characteristically affected by different sets of primary tumors (lung/breast/mesothelioma for MPE and gynecologic/gastrointestinal for PC), their environments share common cytokines and cellular components. Owing to the unique cytokine and chemokine content, this environment promotes aggressive tumor behavior and paradoxically both recruits and suppresses central memory and effector memory T cells. The cellular and secretomic complexity of the cavitary tumor environment renders most currently available therapeutics ineffective but also invites approaches that leverage the robust T-cell infiltrate while addressing the causes of local suppression of anti-tumor immunity. Interactions between the heterogeneous components of the tumor environment are an area of active research. We highlight the roles of the immune cell infiltrate, stromal cells, and tumor cells, and the soluble products that they secrete into their environment. A more comprehensive understanding of the cavitary tumor environment can be expected to lead to better immunotherapeutic approaches to these devastating conditions. Full article
(This article belongs to the Special Issue Recent Advances in Peritoneal Carcinomatosis)
Show Figures

Figure 1

11 pages, 6272 KB  
Communication
A Natural Language Processing Method Identifies an Association Between Bacterial Communities in the Upper Genital Tract and Ovarian Cancer
by Andrew Polio, Vincent Wagner, David P. Bender, Michael J. Goodheart and Jesus Gonzalez Bosquet
Int. J. Mol. Sci. 2025, 26(15), 7432; https://doi.org/10.3390/ijms26157432 - 1 Aug 2025
Viewed by 830
Abstract
Bacterial communities within the female upper genital tract may influence the risk of ovarian cancer. In this retrospective cohort pilot study, we aim to detect different communities of bacteria between ovarian cancer and normal controls using topic modeling, a natural language processing tool. [...] Read more.
Bacterial communities within the female upper genital tract may influence the risk of ovarian cancer. In this retrospective cohort pilot study, we aim to detect different communities of bacteria between ovarian cancer and normal controls using topic modeling, a natural language processing tool. RNA was extracted and analyzed using the VITCOMIC2 pipeline. Topic modeling assessed differences in bacterial communities. Idatuning identified an optimal latent topic number and Latent Dirichlet Allocation (LDA) assessed topic differences between high-grade serous ovarian cancer (HGSOC) and controls. Results were validated using The Cancer Genome Atlas (TCGA) HGSOC dataset. A total of 801 unique taxa were identified, with 13 bacteria significantly differing between HGSOC and normal controls. LDA modeling revealed a latent topic associated with HGSOC samples, containing bacteria Escherichia/Shigella and Corynebacterineae. Pathway analysis using KEGG databases suggest differences in several biologic pathways including oocyte meiosis, aldosterone-regulated sodium reabsorption, gastric acid secretion, and long-term potentiation. These findings support the hypothesis that bacterial communities in the upper female genital tract may influence the development of HGSOC by altering the local environment, with potential functional implications between HGSOC and normal controls. However, further validation is required to confirms these associations and determine mechanistic relevance. Full article
(This article belongs to the Section Molecular Oncology)
Show Figures

Figure 1

11 pages, 4656 KB  
Article
Analysis of Histochemical Characteristics of Submandibular Gland of the Bactrian Camel
by Yulu Chen, Guojuan Chen, Yumei Qi, Jianlin Zeng, Long Ma, Xudong Zhang, Xiaolong Qie, Yajuan Jin, Haijun Li and Ligang Yuan
Vet. Sci. 2025, 12(2), 108; https://doi.org/10.3390/vetsci12020108 - 2 Feb 2025
Viewed by 1517
Abstract
The ultrastructure of submandibular gland (SMG) of Bactrian camels was observed by a transmission electron microscope. Routine HE staining, special staining combined with immunohistochemistry, and immunofluorescence techniques were used to study the histochemical characteristics of the submandibular gland and the localisation and distribution [...] Read more.
The ultrastructure of submandibular gland (SMG) of Bactrian camels was observed by a transmission electron microscope. Routine HE staining, special staining combined with immunohistochemistry, and immunofluorescence techniques were used to study the histochemical characteristics of the submandibular gland and the localisation and distribution characteristics of epidermal growth factor (EGF) and epidermal growth factor receptor (EGFR). HE results showed that the submandibular gland of Bactrian camels was composed of mixed serous and mucinous acini glands. The submandibular striated duct was highly developed and connected with intercalated ducts with larger diameter. Intercalated ducts are shorter and directly connected to acini. In AB-PAS staining, it was observed that the inner wall of striated tube was strongly positive for AB staining. The distribution of the reticular fibres around the follicles and ducts of the submandibular gland is distinct, with collagen fibres distributed mainly in the periphery of the ducts and sparse collagen fibres in the periphery of the acini. Immunohistochemistry and fluorescence show that EGF is strongly positive in striated and intercalated ducts, and EGFR is weakly positive in striated and intercalated ducts. Bactrian camel SMGs secrete more acidic mucins, and EGF and EGFR were mainly secreted and play a role in the pipeline system of SMGs. Full article
Show Figures

Figure 1

16 pages, 6294 KB  
Article
Cmpk2 Gene and Protein Expression in Saliva or Salivary Glands of Dyslipidemic Mice
by Baiyan Zhang, Akiyo Kawamoto, Masato Nakagawa, Yoshitomo Honda and Kazuya Takahashi
Appl. Sci. 2024, 14(24), 12004; https://doi.org/10.3390/app142412004 - 21 Dec 2024
Cited by 1 | Viewed by 2491
Abstract
Salivary biomarkers are promising molecules for diagnosing systemic diseases. Cytidine/uridine monophosphate kinase 2 (CMPK2) is associated with various systemic diseases. However, little is known about the role of the CMPK2 gene in saliva and dyslipidemia. This study investigated the relationship between [...] Read more.
Salivary biomarkers are promising molecules for diagnosing systemic diseases. Cytidine/uridine monophosphate kinase 2 (CMPK2) is associated with various systemic diseases. However, little is known about the role of the CMPK2 gene in saliva and dyslipidemia. This study investigated the relationship between serum lipid levels and Cmpk2 mRNA expression in the saliva of dyslipidemic mice. Additionally, immunofluorescence staining was employed to assess the localization of the CMPK2 protein in the submandibular gland. Two types of dyslipidemic mice were utilized: mice fed a high-fat and high-cholesterol (HFHC) diet and genetically dyslipidemic ApoE-deficient mice. The mice at 9 to 46 weeks were analyzed for serum lipid levels, Cmpk2 mRNA expression in saliva, and CMPK2 protein localization in the submandibular glands. Both dyslipidemic mice displayed elevated low-density lipoprotein cholesterol and total cholesterol in serum. ApoE-deficient mice apparently exhibited increased Cmpk2 expression in saliva. Immunofluorescence staining indicated that CMPK2 proteins were primarily localized in the serous acini, potentially associated with the secretion of Cmpk2 mRNA in saliva. These findings suggest that Cmpk2 mRNA increases and is detectable in the saliva of dyslipidemic mice, providing a viable experimental model to assess the potential use of CMPK2 as a biomarker for dyslipidemia. Full article
(This article belongs to the Special Issue Recent Advancements in Biomarkers for Noncommunicable Diseases)
Show Figures

Figure 1

21 pages, 5103 KB  
Article
Morphology of Larger Salivary Glands in Peccaries (Pecari tajacu Linnaeus, 1758)
by Carlos Magno Oliveira Júnior, Hélio Noberto de Araújo Júnior, Moisés Dantas Tertulino, Ricardo Romão Guerra, Luciana Diniz Rola, Alexandre Rodrigues da Silva, Carlos Eduardo Bezerra de Moura and Moacir Franco de Oliveira
Animals 2024, 14(19), 2891; https://doi.org/10.3390/ani14192891 - 8 Oct 2024
Viewed by 5181
Abstract
This work aims to study the major salivary gland morphology of peccaries during their growth. The glands were analyzed using macroscopic description, light microscopy, electron microscopy, histochemistry, and immunohistochemistry. Topographically, the salivary glands resemble other animals, including domestic animals and pigs. During growth, [...] Read more.
This work aims to study the major salivary gland morphology of peccaries during their growth. The glands were analyzed using macroscopic description, light microscopy, electron microscopy, histochemistry, and immunohistochemistry. Topographically, the salivary glands resemble other animals, including domestic animals and pigs. During growth, the parotid enlarges and mandibular gland loses weight. Histologically, the parotid has serous production, and sublingual has mucous production, resembles most species, however, mandibular gland produces mucous, unlike other animals, including pigs, which produce seromucous secretion. Histochemically, parotid produces more acidic mucins than pigs and it undergoes maturation during development; mandibular, and especially the sublingual gland, produce more acidic and basic mucopolysaccharides than pigs. The results found with transmission and scanning electron microscopy techniques corroborate the histological and histochemistry findings. The major salivary glands were positive to different lecithins (Com-A, BSA-I-B4, WGA and PNA), which were also more positive than in pigs and sheep. We conclude that collared peccaries have a salivary secretion that facilitates the digestion of carbohydrates, and biometric characteristics and positivity to lecithins that facilitate adaptation to foods with antinutritional factors. Full article
(This article belongs to the Section Wildlife)
Show Figures

Figure 1

19 pages, 11038 KB  
Article
YKL40/Integrin β4 Axis Induced by the Interaction between Cancer Cells and Tumor-Associated Macrophages Is Involved in the Progression of High-Grade Serous Ovarian Carcinoma
by Keitaro Yamanaka, Yu-ichiro Koma, Satoshi Urakami, Ryosuke Takahashi, Satoshi Nagamata, Masaki Omori, Rikuya Torigoe, Hiroki Yokoo, Takashi Nakanishi, Nobuaki Ishihara, Shuichi Tsukamoto, Takayuki Kodama, Mari Nishio, Manabu Shigeoka, Hiroshi Yokozaki and Yoshito Terai
Int. J. Mol. Sci. 2024, 25(19), 10598; https://doi.org/10.3390/ijms251910598 - 1 Oct 2024
Cited by 3 | Viewed by 2872
Abstract
Macrophages in the tumor microenvironment, termed tumor-associated macrophages (TAMs), promote the progression of various cancer types. However, many mechanisms related to tumor–stromal interactions in epithelial ovarian cancer (EOC) progression remain unclear. High-grade serous ovarian carcinoma (HGSOC) is the most malignant EOC subtype. Herein, [...] Read more.
Macrophages in the tumor microenvironment, termed tumor-associated macrophages (TAMs), promote the progression of various cancer types. However, many mechanisms related to tumor–stromal interactions in epithelial ovarian cancer (EOC) progression remain unclear. High-grade serous ovarian carcinoma (HGSOC) is the most malignant EOC subtype. Herein, immunohistochemistry was performed on 65 HGSOC tissue samples, revealing that patients with a higher infiltration of CD68+, CD163+, and CD204+ macrophages had a poorer prognosis. We subsequently established an indirect co-culture system between macrophages and EOC cells, including HGSOC cells. The co-cultured macrophages showed increased expression of the TAM markers CD163 and CD204, and the co-cultured EOC cells exhibited enhanced proliferation, migration, and invasion. Cytokine array analysis revealed higher YKL40 secretion in the indirect co-culture system. The addition of YKL40 increased proliferation, migration, and invasion via extracellular signal-regulated kinase (Erk) signaling in EOC cells. The knockdown of integrin β4, one of the YKL40 receptors, suppressed YKL40-induced proliferation, migration, and invasion, as well as Erk phosphorylation in some EOC cells. Database analysis showed that high-level expression of YKL40 and integrin β4 correlated with a poor prognosis in patients with serous ovarian carcinoma. Therefore, the YKL40/integrin β4 axis may play a role in ovarian cancer progression. Full article
Show Figures

Figure 1

17 pages, 3627 KB  
Review
Exploring the Potential of Natural Killer Cell-Based Immunotherapy in Targeting High-Grade Serous Ovarian Carcinomas
by Kawaljit Kaur, Jashan Sanghu, Sanaz Memarzadeh and Anahid Jewett
Vaccines 2024, 12(6), 677; https://doi.org/10.3390/vaccines12060677 - 18 Jun 2024
Cited by 7 | Viewed by 9191
Abstract
High-grade serous ovarian cancers (HGSOCs) likely consist of poorly differentiated stem-like cells (PDSLCs) and differentiated tumor cells. Conventional therapeutics are incapable of completely eradicating PDSLCs, contributing to disease progression and tumor relapse. Primary NK cells are known to effectively lyse PDSLCs, but they [...] Read more.
High-grade serous ovarian cancers (HGSOCs) likely consist of poorly differentiated stem-like cells (PDSLCs) and differentiated tumor cells. Conventional therapeutics are incapable of completely eradicating PDSLCs, contributing to disease progression and tumor relapse. Primary NK cells are known to effectively lyse PDSLCs, but they exhibit low or minimal cytotoxic potential against well-differentiated tumors. We have introduced and discussed the characteristics of super-charged NK (sNK) cells in this review. sNK cells, in comparison to primary NK cells, exhibit a significantly higher capability for the direct killing of both PDSLCs and well-differentiated tumors. In addition, sNK cells secrete significantly higher levels of cytokines, especially those known to induce the differentiation of tumors. In addition, we propose that a combination of sNK and chemotherapy could be one of the most effective strategies to eliminate the heterogeneous population of ovarian tumors; sNK cells can lyse both PDSLCs and well-differentiated tumors, induce the differentiation of PDSLCs, and could be used in combination with chemotherapy to target both well-differentiated and NK-induced differentiated tumors. Full article
(This article belongs to the Section Vaccination Against Cancer and Chronic Diseases)
Show Figures

Figure 1

21 pages, 6189 KB  
Article
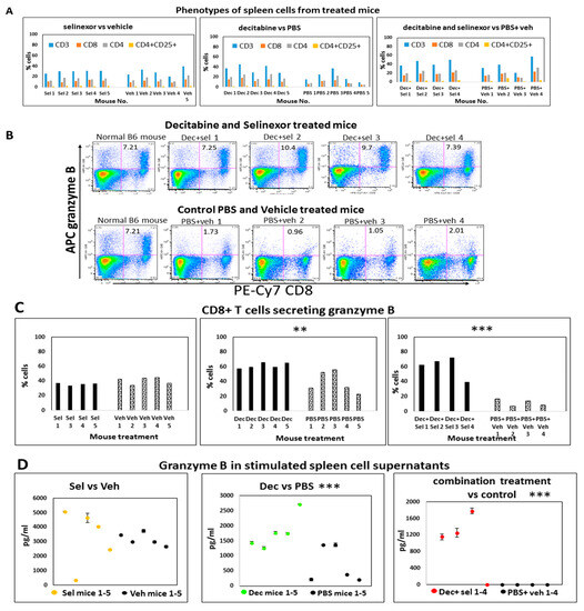
Selinexor in Combination with Decitabine Attenuates Ovarian Cancer in Mice
by Patrick J. Stiff, Swati Mehrotra, Ronald K. Potkul, Swarnali Banerjee, Christopher Walker and Maureen L. Drakes
Cancers 2023, 15(18), 4541; https://doi.org/10.3390/cancers15184541 - 13 Sep 2023
Cited by 5 | Viewed by 2632
Abstract
Background. High-grade serous ovarian cancer is a lethal gynecologic disease. Conventional therapies, such as platinum-based chemotherapy, are rendered inadequate for disease management as most advanced disease patients develop resistance to this therapy and soon relapse, leading to poor prognosis. Novel immunotherapy and targeted [...] Read more.
Background. High-grade serous ovarian cancer is a lethal gynecologic disease. Conventional therapies, such as platinum-based chemotherapy, are rendered inadequate for disease management as most advanced disease patients develop resistance to this therapy and soon relapse, leading to poor prognosis. Novel immunotherapy and targeted therapy are currently under investigation as treatment options for ovarian cancer, but so far with little success. Epigenetic changes, such as aberrant DNA methylation, have been reported in resistance to platinum-based therapy. Decitabine is a hypomethylating agent which is effective against platinum-resistant disease and also exhibits several anti-tumor immune functions. Selinexor is a selective inhibitor of nuclear protein export. It restored platinum sensitivity in patient-derived ovarian cancer cell lines and is currently in clinical trials for the treatment of platinum-resistant ovarian cancer. We hypothesized that these two agents used in combination could elicit more potent anti-tumor immune responses in vivo than either agent used alone. Methods. These studies were designed to investigate the efficacy of these two agents used in combination to treat ovarian cancer by assessing murine models for changes in disease pathology and in anti-tumor responses. Results. Decitabine priming followed by selinexor treatment significantly limited ascites formation and tumor size. This combination of agents also promoted T cell effector function as measured by granzyme B secretion. Treatment of mice with decitabine and selinexor led to the significant release of a broader range of macrophage and T cell cytokines and chemokines above control PBS and vehicle and above decitabine or selinexor treatment alone. Conclusions. These results reveal crucial information for the design of clinical trials which may advance therapy outcomes in ovarian cancer. Full article
(This article belongs to the Section Cancer Therapy)
Show Figures

Figure 1

22 pages, 5006 KB  
Article
Development of a Patient-Derived 3D Immuno-Oncology Platform to Potentiate Immunotherapy Responses in Ascites-Derived Circulating Tumor Cells
by Thomas J. Gerton, Allen Green, Marco Campisi, Minyue Chen, Iliana Gjeci, Navin Mahadevan, Catherine A. A. Lee, Ranjan Mishra, Ha V. Vo, Koji Haratani, Ze-Hua Li, Kathleen T. Hasselblatt, Bryanna Testino, Trevor Connor, Christine G. Lian, Kevin M. Elias, Patrick Lizotte, Elena V. Ivanova, David A. Barbie and Daniela M. Dinulescu
Cancers 2023, 15(16), 4128; https://doi.org/10.3390/cancers15164128 - 16 Aug 2023
Cited by 5 | Viewed by 3892
Abstract
High-grade serous ovarian cancer (HGSOC) is responsible for the majority of gynecology cancer-related deaths. Patients in remission often relapse with more aggressive forms of disease within 2 years post-treatment. Alternative immuno-oncology (IO) strategies, such as immune checkpoint blockade (ICB) targeting the PD-(L)1 signaling [...] Read more.
High-grade serous ovarian cancer (HGSOC) is responsible for the majority of gynecology cancer-related deaths. Patients in remission often relapse with more aggressive forms of disease within 2 years post-treatment. Alternative immuno-oncology (IO) strategies, such as immune checkpoint blockade (ICB) targeting the PD-(L)1 signaling axis, have proven inefficient so far. Our aim is to utilize epigenetic modulators to maximize the benefit of personalized IO combinations in ex vivo 3D patient-derived platforms and in vivo syngeneic models. Using patient-derived tumor ascites, we optimized an ex vivo 3D screening platform (PDOTS), which employs autologous immune cells and circulating ascites-derived tumor cells, to rapidly test personalized IO combinations. Most importantly, patient responses to platinum chemotherapy and poly-ADP ribose polymerase inhibitors in 3D platforms recapitulate clinical responses. Furthermore, similar to clinical trial results, responses to ICB in PDOTS tend to be low and positively correlated with the frequency of CD3+ immune cells and EPCAM+/PD-L1+ tumor cells. Thus, the greatest response observed with anti-PD-1/anti-PD-L1 immunotherapy alone is seen in patient-derived HGSOC ascites, which present with high levels of systemic CD3+ and PD-L1+ expression in immune and tumor cells, respectively. In addition, priming with epigenetic adjuvants greatly potentiates ICB in ex vivo 3D testing platforms and in vivo tumor models. We further find that epigenetic priming induces increased tumor secretion of several key cytokines known to augment T and NK cell activation and cytotoxicity, including IL-6, IP-10 (CXCL10), KC (CXCL1), and RANTES (CCL5). Moreover, epigenetic priming alone and in combination with ICB immunotherapy in patient-derived PDOTS induces rapid upregulation of CD69, a reliable early activation of immune markers in both CD4+ and CD8+ T cells. Consequently, this functional precision medicine approach could rapidly identify personalized therapeutic combinations able to potentiate ICB, which is a great advantage, especially given the current clinical difficulty of testing a high number of potential combinations in patients. Full article
(This article belongs to the Special Issue Tumor Immunology and Immunotherapy Resistance)
Show Figures

Figure 1

17 pages, 10681 KB  
Article
Anatomical, Histological and Histochemical Observations of the Eyelids and Orbital Glands in the Lowland Tapir (Tapirus terrestris Linnaeus, 1785) (Perissodactyla: Ceratomorpha)
by Joanna Klećkowska-Nawrot, Karolina Goździewska-Harłajczuk, Marta Kupczyńska, Katarzyna Kaleta-Kuratewicz, Piotr Kuropka and Karolina Barszcz
Animals 2023, 13(13), 2081; https://doi.org/10.3390/ani13132081 - 23 Jun 2023
Cited by 1 | Viewed by 3059
Abstract
The lowland tapir is one of four species belonging to the Tapiridae family of the Ceratomorpha suborder, similar to Rhinocerotidae. This study describes anatomy with morphometry, histology (hematoxylin and eosin, Masson-Goldner trichrome, Movat pentachrome, mucicarmine, picro-Mallory trichrome) and histochemistry (PAS, AB pH 1.0, [...] Read more.
The lowland tapir is one of four species belonging to the Tapiridae family of the Ceratomorpha suborder, similar to Rhinocerotidae. This study describes anatomy with morphometry, histology (hematoxylin and eosin, Masson-Goldner trichrome, Movat pentachrome, mucicarmine, picro-Mallory trichrome) and histochemistry (PAS, AB pH 1.0, AB pH 2.5; AB pH2.5/PAS and HDI) of the upper and lower eyelids, and superficial gland of the third eyelid with the third eyelid, deep gland of the third eyelid, and lacrimal gland. The aim of the work is to show the features of the above-mentioned structures typical only for Tapiridae, as well as to show the presence of similarities and differences between the families forming the order Perissodactyla. The eyelashes on the upper eyelid were long, while those of the lower eyelid were short and much less prominent. In the upper and lower eyelid sebaceous glands, a characteristic simple alveolar gland producing a mucus-like secretion and poorly developed tarsal glands were observed. The marginal zone of the posterior surface of the eyelids was covered by stratified columnar epithelium with 18–21 layers of nucleated cells, while the bulbar zone of these surfaces was covered by cubic multilayer epithelium with 6–11 non-keratinized layers of cells and with sparse goblet cells. In only lower eyelids, numerous lymphoid nodules, diffuse lymphocytes and high endothelial venules were observed. The superficial gland was an acinar complex which secreted mucous and contained plasma cells within the interlobular and interlobular connective tissue. The upper and lower branches of the third eyelid were the shape of a bent “caudal fin” and were composed of hyaline cartilage, and they contained conjunctiva associated lymphoid tissue (CALT). The deep gland was also an acinar complex producing a serous character and having numerous diffuse lymphocytes. The lacrimal gland was an acinar complex producing seromucous secretions and had numerous plasma cells located in the glandular interstitium. The results of our research indicate that the features of the anatomy of the eyelids and orbital region in the lowland tapir are also typical of the family Tapiridae, but also have features common to the families Equidae and Rhinocerotidae. We confirm the presence of poorly developed tarsal glands in both eyelids as well as presence of a palpebral part of the lacrimal gland in the upper eyelid, which is typical only to Tapirus terrestris. Full article
(This article belongs to the Special Issue Advances in Animal Anatomy Studies)
Show Figures

Figure 1

14 pages, 8354 KB  
Article
Comparative Histology and Histochemistry of the Parotid Gland and Mandibular Gland in the Lowland Tapir (Tapirus terrestris Perissodactyla) and Aardvark (Orycteropus afer Tubulidentata)
by Joanna Klećkowska-Nawrot, Karolina Barszcz, Jan Paweł Miniajluk, Oleksii Melnyk and Karolina Goździewska-Harłajczuk
Animals 2023, 13(10), 1684; https://doi.org/10.3390/ani13101684 - 18 May 2023
Cited by 3 | Viewed by 4690
Abstract
In terrestrial mammals, the parotid and mandibular glands secrete different types of saliva into the oral cavity. Both glands were obtained from two female lowland tapirs (Tapirus terrestris) and one female aardvark (Orycteropus afer) from the Wroclaw Zoological Garden [...] Read more.
In terrestrial mammals, the parotid and mandibular glands secrete different types of saliva into the oral cavity. Both glands were obtained from two female lowland tapirs (Tapirus terrestris) and one female aardvark (Orycteropus afer) from the Wroclaw Zoological Garden (Poland) and examined by light microscopy (hematoxylin and eosin, mucicarmine, periodic acid-Schiff, Alcian blue pH 1.0, Alcian blue pH 2.5, Alcian blue pH 2.5/PAS, and Hale’s dialysed iron). Both the parotid glands observed in the lowland tapir and aardvark were compound alveolar serous secretory units, and in both species, the secretion was composed of neutral and acidic mucopolysaccharides (sialo and sulfated mucins). However, in both the lowland tapir and aardvark, a histological examination found the stroma of the mandibular gland was divided into very large lobes by poorly marked connective tissue. While many interlobar and striated ducts were found in the aardvark, very few were found in the lowland tapir. The mandibular gland was a branched tubular (mucous secretion) type in the lowland tapir, but it was a branched tubuloalveolar (mucous-serous) type in the aardvark. In all tested glands, the secretion was composed of neutral mucopolysaccharides, acid-sulfated mucosubstances, and sialomucins. Full article
(This article belongs to the Section Animal Physiology)
Show Figures

Figure 1

15 pages, 2911 KB  
Article
Increased Local Testosterone Levels Alter Human Fallopian Tube mRNA Profile and Signaling
by Angela Russo, Brian P. Cain, Tia Jackson-Bey, Alfredo Lopez Carrero, Jane Miglo, Shannon MacLaughlan, Brett C. Isenberg, Jonathan Coppeta and Joanna E. Burdette
Cancers 2023, 15(7), 2062; https://doi.org/10.3390/cancers15072062 - 30 Mar 2023
Cited by 5 | Viewed by 3103
Abstract
Fallopian tube epithelium (FTE) plays a critical role in reproduction and can be the site where High Grade Serous Ovarian Carcinoma (HGSOC) originates. Tumorigenic oviductal cells, which are the murine equivalent of human fallopian tube secretory epithelial cells (FTSEC), enhance testosterone secretion by [...] Read more.
Fallopian tube epithelium (FTE) plays a critical role in reproduction and can be the site where High Grade Serous Ovarian Carcinoma (HGSOC) originates. Tumorigenic oviductal cells, which are the murine equivalent of human fallopian tube secretory epithelial cells (FTSEC), enhance testosterone secretion by the ovary when co-cultured with the ovary, suggesting that testosterone is part of the signaling axis between the ovary and FTSEC. Furthermore, testosterone promotes proliferation of oviductal cells. Oral contraceptives, tubal ligation, and salpingectomy, which are all protective against developing ovarian cancer, also decrease circulating levels of androgen. In the current study, we investigated the effect of increased testosterone on FTE and found that testosterone upregulates wingless-type MMTV integration family, member 4 (WNT4) and induces migration and invasion of immortalized human fallopian tube cells. We profiled primary human fallopian tissues grown in the microfluidic system SOLO-microfluidic platform –(MFP) by RNA sequencing and found that p53 and its downstream target genes, such as paired box gene 2 (PAX2), cyclin-dependent kinase inhibitor 1A (CDK1A or p21), and cluster of differentiation 82 (CD82 or KAI1) were downregulated in response to testosterone treatment. A microfluidic platform, the PREDICT-Multi Organ System (PREDICT-MOS) was engineered to support insert technology that allowed for the study of cancer cell migration and invasion through Matrigel. Using this system, we found that testosterone enhanced FTE migration and invasion, which was reversed by the androgen receptor (AR) antagonist, bicalutamide. Testosterone also enhanced FTSEC adhesion to the ovarian stroma using murine ovaries. Overall, these results indicate that primary human fallopian tube tissue and immortalized FTSEC respond to testosterone to shift expression of genes that regulate invasion, while leveraging a new strategy to study migration in the presence of dynamic fluid flow. Full article
(This article belongs to the Special Issue Advances in Ovarian Cancer Research and Treatment)
Show Figures

Figure 1

30 pages, 107328 KB  
Article
Comparative Study of Lingual Papillae, Lingual Glands and Lyssa of the Tongue of Selected Wild Felids (Carnivora, Felidae) in Biological Aspects
by Karolina Goździewska-Harłajczuk, Karolina Barszcz, Joanna Klećkowska-Nawrot, Pavla Hamouzová, Petr Čížek, Piotr Kuropka and Pavel Kvapil
Biology 2023, 12(4), 516; https://doi.org/10.3390/biology12040516 - 29 Mar 2023
Cited by 4 | Viewed by 8195
Abstract
Although much attention has been paid in the literature to the morphology of the tongue in various animal species, including some Felidae, it has not yet been described in detail in the vulnerable Neofelis nebulosa and Panthera leo bleyenberghi and the last concern [...] Read more.
Although much attention has been paid in the literature to the morphology of the tongue in various animal species, including some Felidae, it has not yet been described in detail in the vulnerable Neofelis nebulosa and Panthera leo bleyenberghi and the last concern Lynx lynx and Otocolobus manul. Therefore, the present study aimed to characterize the features of the tongue surface, lingual glands and lyssa in the above-mentioned four selected wild species of the Pantherinae and Felinae subfamilies. Macroscopic, histological, histochemical and ultrastructural analyzes were used in the present work. Comparative analyzes of the dorsal tongue surface showed the presence of mechanical lingual papillae on five subtypes of filiform papillae on the apex and body and conical papillae on the root of the tongue. Gustatory papillae in the four analyzed species were fungiform papillae and various numbers of vallate papillae. Foliate papillae were absent in P. leo bleyenberghi and L. lynx, while delicate smooth folds, which were separated by parallel grooves but without taste buds, were present in N. nebulosa. The vallate and foliate papillae were accompanied by lingual glands, which produced a serous secretion, whereas the mixed lingual glands of the lingual root were with a predominance of mucus secretions comparable to four captive Felidae species. In the median plane on the ventral surface of the apex under its epithelium and within the muscle fibers, the lyssa was also observed to a varying degree, with the least developed, and thought about the size of the entire tongue, was in P. leo bleyenberghi. The lyssa structure in the four species was dominated by adipose tissue. The obtained results contribute knowledge concerning the functional anatomy of the tongue in four selected Felidae species, especially in terms of comparative anatomy. Full article
(This article belongs to the Section Physiology)
Show Figures

Figure 1

21 pages, 5787 KB  
Article
Peroxisomes Are Highly Abundant and Heterogeneous in Human Parotid Glands
by Christoph Watermann, Malin Tordis Meyer, Steffen Wagner, Claus Wittekindt, Jens Peter Klussmann, Sueleyman Erguen, Eveline Baumgart-Vogt and Srikanth Karnati
Int. J. Mol. Sci. 2023, 24(5), 4783; https://doi.org/10.3390/ijms24054783 - 1 Mar 2023
Cited by 2 | Viewed by 2870
Abstract
The parotid gland is one of the major salivary glands producing a serous secretion, and it plays an essential role in the digestive and immune systems. Knowledge of peroxisomes in the human parotid gland is minimal; furthermore, the peroxisomal compartment and its enzyme [...] Read more.
The parotid gland is one of the major salivary glands producing a serous secretion, and it plays an essential role in the digestive and immune systems. Knowledge of peroxisomes in the human parotid gland is minimal; furthermore, the peroxisomal compartment and its enzyme composition in the different cell types of the human parotid gland have never been subjected to a detailed investigation. Therefore, we performed a comprehensive analysis of peroxisomes in the human parotid gland’s striated duct and acinar cells. We combined biochemical techniques with various light and electron microscopy techniques to determine the localization of parotid secretory proteins and different peroxisomal marker proteins in parotid gland tissue. Moreover, we analyzed the mRNA of numerous gene encoding proteins localized in peroxisomes using real-time quantitative PCR. The results confirm the presence of peroxisomes in all striated duct and acinar cells of the human parotid gland. Immunofluorescence analyses for various peroxisomal proteins showed a higher abundance and more intense staining in striated duct cells compared to acinar cells. Moreover, human parotid glands comprise high quantities of catalase and other antioxidative enzymes in discrete subcellular regions, suggesting their role in protection against oxidative stress. This study provides the first thorough description of parotid peroxisomes in different parotid cell types of healthy human tissue. Full article
(This article belongs to the Special Issue Recent Advances in Salivary Gland and Their Function 2.0)
Show Figures

Figure 1

Back to TopTop