Sign in to use this feature.

Years

Between: -

Subjects

remove_circle_outline
remove_circle_outline
remove_circle_outline
remove_circle_outline
remove_circle_outline
remove_circle_outline
remove_circle_outline
remove_circle_outline
remove_circle_outline

Journals

remove_circle_outline
remove_circle_outline
remove_circle_outline
remove_circle_outline
remove_circle_outline
remove_circle_outline
remove_circle_outline
remove_circle_outline
remove_circle_outline
remove_circle_outline
remove_circle_outline
remove_circle_outline
remove_circle_outline
remove_circle_outline
remove_circle_outline

Article Types

Countries / Regions

remove_circle_outline
remove_circle_outline
remove_circle_outline
remove_circle_outline
remove_circle_outline
remove_circle_outline
remove_circle_outline

Search Results (730)

Search Parameters:
Keywords = sense of community responsibility

Order results
Result details
Results per page
Select all
Export citation of selected articles as:
18 pages, 2485 KB  
Article
Hybrid Intelligent Nonlinear Optimization for FDA-MIMO Passive Microwave Arrays Radar on Static Platforms
by Yimeng Zhang, Wenxing Li, Bin Yang, Chuanji Zhu and Kai Dong
Micromachines 2026, 17(1), 27; https://doi.org/10.3390/mi17010027 - 25 Dec 2025
Abstract
Microwave, millimeter-wave, and terahertz devices are fundamental to modern 5G/6G communications, automotive imaging radar, and sensing systems. As essential RF front-end elements, passive microwave array components on static platforms remain constrained by fixed geometry and single-frequency excitation, leading to limited spatial resolution and [...] Read more.
Microwave, millimeter-wave, and terahertz devices are fundamental to modern 5G/6G communications, automotive imaging radar, and sensing systems. As essential RF front-end elements, passive microwave array components on static platforms remain constrained by fixed geometry and single-frequency excitation, leading to limited spatial resolution and weak interference suppression. Phase-steered arrays offer angular control but lack range-dependent response, preventing true two-dimensional focusing. Frequency-Diverse Array Multiple-Input Multiple-Output (FDA-MIMO) architectures introduce element-wise frequency offsets to enrich spatial–spectral degrees of freedom, yet conventional linear or predetermined nonlinear offsets cause range–angle coupling, periodic lobes, and restricted beamforming flexibility. Existing optimization strategies also tend to target single objectives and insufficiently address target- or scene-induced perturbations. This work proposes a nonlinear frequency-offset design for passive microwave arrays using a Dingo–Gray Wolf hybrid intelligent optimizer. A multi-metric fitness function simultaneously enforces sidelobe suppression, null shaping, and frequency-offset smoothness. Simulations in static scenarios show that the method achieves high-resolution two-dimensional focusing, enhanced interference suppression, and stable performance under realistic spatial–spectral mismatches. The results demonstrate an effective approach for improving the controllability and robustness of passive microwave array components on static platforms. Full article
(This article belongs to the Special Issue Microwave Passive Components, 3rd Edition)
Show Figures

Figure 1

25 pages, 10048 KB  
Entry
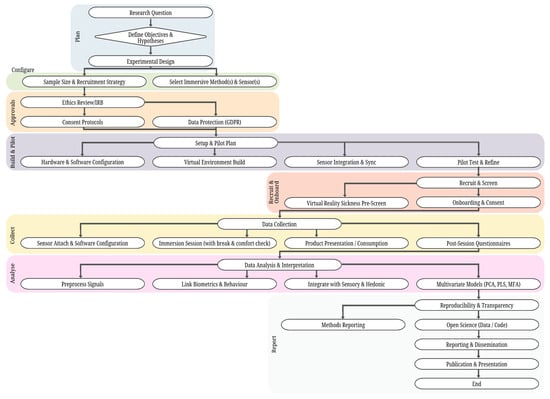
Immersive Methods and Biometric Tools in Food Science and Consumer Behavior
by Abdul Hannan Zulkarnain and Attila Gere
Encyclopedia 2026, 6(1), 2; https://doi.org/10.3390/encyclopedia6010002 - 22 Dec 2025
Viewed by 89
Definition
Immersive methods and biometric tools provide a rigorous, context-rich way to study how people perceive and choose food. Immersive methods use extended reality, including virtual, augmented, mixed, and augmented virtual environments, to recreate settings such as homes, shops, and restaurants. They increase participants’ [...] Read more.
Immersive methods and biometric tools provide a rigorous, context-rich way to study how people perceive and choose food. Immersive methods use extended reality, including virtual, augmented, mixed, and augmented virtual environments, to recreate settings such as homes, shops, and restaurants. They increase participants’ sense of presence and the ecological validity (realism of conditions) of experiments, while still tightly controlling sensory and social cues like lighting, sound, and surroundings. Biometric tools record objective signals linked to attention, emotion, and cognitive load via sensors such as eye-tracking, galvanic skin response (GSR), heart rate (and variability), facial electromyography, electroencephalography, and functional near-infrared spectroscopy. Researchers align stimuli presentation, gaze, and physiology on a common temporal reference and link these data to outcomes like liking, choice, or willingness-to-buy. This approach reveals implicit responses that self-reports may miss, clarifies how changes in context shift perception, and improves predictive power. It enables faster, lower-risk product and packaging development, better-informed labeling and retail design, and more targeted nutrition and health communication. Good practices emphasize careful system calibration, adequate statistical power, participant comfort and safety, robust data protection, and transparent analysis. In food science and consumer behavior, combining immersive environments with biometrics yields valid, reproducible evidence about what captures attention, creates value, and drives food choice. Full article
(This article belongs to the Collection Food and Food Culture)
Show Figures

Graphical abstract

75 pages, 6060 KB  
Review
Collaborative Mechanisms of Fixed and Mobile Resources: A Review on Enhancing the Full-Cycle Resilience of Integrated Energy Cyber-Physical Systems Against Cyber-Attacks
by Tianlei Zang, Kewei He, Chuangzhi Li, Lan Yu, Libo Ran, Siting Li, Rui Su and Buxiang Zhou
Energies 2026, 19(1), 38; https://doi.org/10.3390/en19010038 - 21 Dec 2025
Viewed by 91
Abstract
Integrated energy cyber-physical systems (IECPS) face escalating cyber-attack threats due to their deep cyber-physical coupling, while traditional resilience models relying solely on fixed resources exhibit rigidity and limited adaptability. This review investigates IECPS attack mechanisms through the lens of the confidentiality, integrity, and [...] Read more.
Integrated energy cyber-physical systems (IECPS) face escalating cyber-attack threats due to their deep cyber-physical coupling, while traditional resilience models relying solely on fixed resources exhibit rigidity and limited adaptability. This review investigates IECPS attack mechanisms through the lens of the confidentiality, integrity, and availability framework, revealing their cross-layer propagation characteristics. We explicitly distinguish between fixed and mobile resources. Fixed resources include energy sources, transmission and distribution network facilities, coupling and conversion devices, fixed energy storage systems, and communication and control infrastructure. Mobile resources are grouped into five categories: mobile electricity resources, mobile gas resources, mobile heat resources, mobile hydrogen resources, and mobile communication resources. Fixed resources provide geographically anchored capacity and structural redundancy, and they offer static operational flexibility. Mobile resources, in contrast, provide spatially reconfigurable and rapidly deployable support for sensing, temporary multi-energy supply, and emergency communications. Building on this distinction, this review proposes a full-cycle resilience enhancement framework that encompasses pre-event prevention, in-progress response, and post-event recovery, with a particular focus on collaborative mechanisms between fixed and mobile resources. Furthermore, this review examines the foundational theories and key supporting technologies for such coordination, including fixed-mobile resource scheduling, intelligent perception and data fusion, communication security, and collaborative scheduling optimization. Key technical gaps and challenges in fixed-mobile resource collaboration are identified. Ultimately, this review aims to provide theoretical insights and practical guidance for developing resilient, adaptive, and secure integrated energy systems in the face of evolving cyber-physical threats. Full article
(This article belongs to the Section F1: Electrical Power System)
Show Figures

Figure 1

20 pages, 498 KB  
Article
Fostering Action Competence Through Emancipatory, School-Based Environmental Projects: A Bildung Perspective
by Suchawadee Ketchanok and Jeerawan Ketsing
Educ. Sci. 2025, 15(12), 1706; https://doi.org/10.3390/educsci15121706 - 17 Dec 2025
Viewed by 171
Abstract
Although much research in environmental and sustainability education has focused on knowledge and awareness, fewer studies have examined how school-based projects can foster young learners’ capacity for action. This study investigates how emancipatory, school-based environmental projects can foster young learners’ foundational capacities for [...] Read more.
Although much research in environmental and sustainability education has focused on knowledge and awareness, fewer studies have examined how school-based projects can foster young learners’ capacity for action. This study investigates how emancipatory, school-based environmental projects can foster young learners’ foundational capacities for contributing to a more sustainable and caring future. Grounded in the Bildung perspective and the action competence framework, a 16-week intervention was implemented with Grade 8 students who collaboratively identified and addressed authentic environmental issues—such as waste mismanagement, sanitation concerns, and safety risks—within their school community. Using a concurrent mixed-methods design, quantitative data from the Student Action Competence Questionnaire were integrated with qualitative evidence from worksheets and reflective journals. Results show consistent improvement across all dimensions of action competence, particularly in democratic collaboration and students’ willingness to take shared responsibility for environmental well-being. Qualitative findings reveal the development of critical reflection, co-creation with school stakeholders, and a growing sense of social responsibility, as students engaged in activities ranging from redesigning waste systems to proposing improvements through official communication channels. Rather than focusing on large-scale environmental outcomes, the projects cultivated everyday practices of care, participation, and ethical awareness—key dispositions for inspiring long-term change toward a greener and more sustainable future. The study highlights how context-based, dialogic learning can empower students as emerging environmental citizens within their immediate communities. Full article
Show Figures

Figure 1

20 pages, 439 KB  
Article
Corporate Environmental Responsibility and Employees’ Coworker Pro-Environmental Advocacy Among Chinese Energy Company Employees: A Sequential Mediation Model
by Xiaotian Liu, Mei Xie, Junpeng Chen and Marino Bonaiuto
Green Health 2025, 1(3), 24; https://doi.org/10.3390/greenhealth1030024 - 17 Dec 2025
Viewed by 150
Abstract
Despite growing attention to corporate environmental responsibility, there is limited understanding of the psychological and social mechanisms linking corporate environmental responsibility to employees’ coworker-focused pro-environmental behaviors in the workplace, such as advocacy directed at peers. This study examined the influence of corporate environmental [...] Read more.
Despite growing attention to corporate environmental responsibility, there is limited understanding of the psychological and social mechanisms linking corporate environmental responsibility to employees’ coworker-focused pro-environmental behaviors in the workplace, such as advocacy directed at peers. This study examined the influence of corporate environmental responsibility on employees’ coworker pro-environmental advocacy in the Chinese energy sector, with a sample of 1528 employees. Focusing on the mediating roles of long-term orientation, meaningful work, and sense of community, the research integrates insights from Social Exchange Theory, Self-determination Theory, and Affective Events Theory. The data were analyzed using structural equation modeling (SEM) to test the hypothesized relationships. The findings revealed that corporate environmental responsibility positively impacted employees’ advocacy for eco-friendly behaviors among coworkers through forward-thinking attitudes, intrinsic motivation, and strengthened social bonds. The study offers theoretical contributions by unpacking the interplay of individual and organizational factors and provides practical recommendations for cultivating an environmentally conscious culture through value alignment, meaningful work initiatives, and fostering a strong sense of community. Full article
Show Figures

Figure 1

19 pages, 961 KB  
Review
Exercise-Induced Molecular Adaptations in Chronic Non-Communicable Diseases—Narrative Review
by Héctor Fuentes-Barría, Raúl Aguilera-Eguía, Miguel Alarcón-Rivera, Olga López-Soto, Juan Alberto Aristizabal-Hoyos, Ángel Roco-Videla, Marcela Caviedes-Olmos and Diana Rojas-Gómez
Int. J. Mol. Sci. 2025, 26(24), 12096; https://doi.org/10.3390/ijms262412096 - 16 Dec 2025
Viewed by 280
Abstract
Physical exercise is a potent non-pharmacological strategy for the prevention and management of chronic non-communicable diseases (NCDs), including type 2 diabetes, cardiovascular diseases, obesity, and certain cancers. Growing evidence demonstrates that the benefits of exercise extend beyond its physiological effects and are largely [...] Read more.
Physical exercise is a potent non-pharmacological strategy for the prevention and management of chronic non-communicable diseases (NCDs), including type 2 diabetes, cardiovascular diseases, obesity, and certain cancers. Growing evidence demonstrates that the benefits of exercise extend beyond its physiological effects and are largely mediated by coordinated molecular and cellular adaptations. This review synthesizes current knowledge on the key mechanisms through which exercise modulates metabolic health, emphasizing intracellular signaling pathways, epigenetic regulation, and myokine-driven inter-organ communication. Exercise induces acute and chronic activation of pathways such as AMPK, PGC-1α, mTOR, MAPKs, and NF-κB, leading to enhanced mitochondrial biogenesis, improved oxidative capacity, refined energy sensing, and reduced inflammation. Additionally, repeated muscle contraction stimulates the release of myokines—including IL-6, irisin, BDNF, FGF21, apelin, and others—that act through endocrine and paracrine routes to regulate glucose and lipid metabolism, insulin secretion, adipose tissue remodeling, neuroplasticity, and systemic inflammatory tone. Epigenetic modifications and exercise-responsive microRNAs further contribute to long-term metabolic reprogramming. Collectively, these molecular adaptations establish exercise as a systemic biological stimulus capable of restoring metabolic homeostasis and counteracting the pathophysiological processes underlying NCDs. Understanding these mechanisms provides a foundation for developing targeted, personalized exercise-based interventions in preventive and therapeutic medicine. Full article
Show Figures

Figure 1

18 pages, 3718 KB  
Article
Population Estimation and Scanning System Using LEO Satellites Based on Wireless LAN Signals for Post-Disaster Areas
by Futo Noda and Gia Khanh Tran
Future Internet 2025, 17(12), 570; https://doi.org/10.3390/fi17120570 - 12 Dec 2025
Viewed by 200
Abstract
Many countries around the world repeatedly suffer from natural disasters such as earthquakes, tsunamis, floods, and hurricanes due to geographical factors, including plate boundaries, tropical cyclone zones, and coastal regions. Representative examples include Hurricane Katrina, which struck the United States in 2005, and [...] Read more.
Many countries around the world repeatedly suffer from natural disasters such as earthquakes, tsunamis, floods, and hurricanes due to geographical factors, including plate boundaries, tropical cyclone zones, and coastal regions. Representative examples include Hurricane Katrina, which struck the United States in 2005, and the Great East Japan Earthquake in 2011. Both were large-scale disasters that occurred in developed countries and caused enormous human and economic losses regardless of disaster type or location. As the occurrence of such catastrophic events remains inevitable, establishing effective preparedness and rapid response systems for large-scale disasters has become an urgent global challenge. One of the critical issues in disaster response is the rapid estimation of the number of affected individuals required for effective rescue operations. During large-scale disasters, terrestrial communication infrastructure is often rendered unusable, which severely hampers the collection of situational information. If the population within a disaster-affected area can be estimated without relying on ground-based communication networks, rescue resources can be more appropriately allocated based on the estimated number of people in need, thereby accelerating rescue operations and potentially reducing casualties. In this study, we propose a population-estimation system that remotely senses radio signals emitted from smartphones in disaster areas using Low Earth Orbit (LEO) satellites. Through numerical analysis conducted in MATLAB R2023b, the feasibility of the proposed system is examined. The numerical results demonstrate that, under ideal conditions, the proposed system can estimate the number of smartphones within the observation area with an average error of 2.254 devices. Furthermore, an additional evaluation incorporating a 3D urban model demonstrates that the proposed system can estimate the number of smartphones with an average error of 19.03 devices. To the best of our knowledge, this is the first attempt to estimate post-disaster population using wireless LAN signals sensed by LEO satellites, offering a novel remote-sensing-based approach for rapid disaster response. Full article
(This article belongs to the Section Internet of Things)
Show Figures

Figure 1

11 pages, 2087 KB  
Article
Dynamic Barrier Modulation in Graphene–Diamond Schottky Interfaces for Enhanced Ultraviolet Photodetection
by Xiaohui Zhang, Kang Liu, Saifei Fan, Sen Zhang, Fei Xia, Benjian Liu, Bing Dai, Yumin Zhang and Jiaqi Zhu
Sensors 2025, 25(24), 7536; https://doi.org/10.3390/s25247536 - 11 Dec 2025
Viewed by 485
Abstract
Wide-bandgap diamond photodetectors face a fundamental trade-off between dark current suppression and photocurrent collection due to high Schottky barriers. Here, a photo-modulation strategy is demonstrated by integrating monolayer graphene as transparent electrodes on oxygen-terminated single-crystal diamond. The atomically thin graphene (87.3% UV transmittance [...] Read more.
Wide-bandgap diamond photodetectors face a fundamental trade-off between dark current suppression and photocurrent collection due to high Schottky barriers. Here, a photo-modulation strategy is demonstrated by integrating monolayer graphene as transparent electrodes on oxygen-terminated single-crystal diamond. The atomically thin graphene (87.3% UV transmittance at 220 nm) allows photons to penetrate and dynamically reduce Schottky barriers through photoinduced electric fields, while maintaining high barriers (~2.3 eV) under dark conditions for ultralow leakage current. Compared with conventional 100 nm Au electrodes, graphene-based devices exhibit a 4.9-fold responsivity improvement (0.158 A/W at 220 nm) and a 5.2-fold detectivity increase (8.35 × 1013 cm·Hz1/2/W), while preserving ultralow dark current (~10−12 A at ±100 V). XPS measurements confirm a minimal Fermi level shift (0.06 eV) upon graphene integration, demonstrating robust surface state pinning by oxygen termination. Transient photoresponse reveals a 27% faster rise time (30 ns vs. 41 ns) with bi-exponential decay governed by band-to-band recombination (τ1 ≈ 75 ns) and trap-assisted recombination (τ2 ≈ 411 ns). The devices maintain stable performance after one month of ambient exposure and successfully demonstrate UV optical communication capability. This transparent electrode approach offers a versatile strategy for enhancing wide-bandgap semiconductor photodetectors for secure communications, environmental monitoring, and industrial sensing applications. Full article
(This article belongs to the Section Optical Sensors)
Show Figures

Figure 1

28 pages, 346 KB  
Article
Exploring Elementary Students’ Social-Emotional Development Through Dialogic Pedagogy: Insights from Cinematic Narratives
by Fatma Aslantürk Altıntuğ and Ahmet Güneyli
Behav. Sci. 2025, 15(12), 1701; https://doi.org/10.3390/bs15121701 - 8 Dec 2025
Viewed by 242
Abstract
Scholars of social and emotional learning (SEL) emphasize conversation as a valuable pedagogical strategy; however, they often provide limited guidance on how such discussions can be effectively implemented in classroom practice. This study explores the potential of film-based dialogic pedagogy as a means [...] Read more.
Scholars of social and emotional learning (SEL) emphasize conversation as a valuable pedagogical strategy; however, they often provide limited guidance on how such discussions can be effectively implemented in classroom practice. This study explores the potential of film-based dialogic pedagogy as a means to foster students’ social and emotional learning by engaging them in reflective dialogues and collective meaning-making. The participants were primary school students from Northern Cyprus. Adopting a qualitative case study design, the research observed students’ emotional and behavioural responses during and after a film screening. Multiple data sources—focus group discussions, individual interviews, unstructured classroom observations, and written reflections—were analysed to gain a comprehensive understanding of students’ experiences. Findings illustrate how dialogic engagement through film stimulated emotional awareness and social sensitivity, particularly toward issues of bullying. The study indicates that film-based dialogic pedagogy can enrich students’ emotional and cognitive engagement with social issues, promote critical reflection on diverse perspectives, and cultivate a sense of community grounded in respect, empathy, and reciprocal participation. Full article
(This article belongs to the Special Issue Social and Emotional Learning in Schools)
13 pages, 245 KB  
Commentary
Unspoken Sexuality: The Mental Health Impact of Missed Sex Conversations in Youth
by Neelam Punjani and Amber Hussain
Adolescents 2025, 5(4), 79; https://doi.org/10.3390/adolescents5040079 - 8 Dec 2025
Viewed by 911
Abstract
Across the globe, adolescents often grow up surrounded by cultural silence, taboo, or discomfort regarding conversations about sexuality, relationships, and power. The absence of timely, comprehensive, and honest conversations about sexuality, power dynamics, and sexual pleasure during adolescence can significantly impact young people’s [...] Read more.
Across the globe, adolescents often grow up surrounded by cultural silence, taboo, or discomfort regarding conversations about sexuality, relationships, and power. The absence of timely, comprehensive, and honest conversations about sexuality, power dynamics, and sexual pleasure during adolescence can significantly impact young people’s mental health and well-being. This commentary paper examines the detrimental effects of the “unspoken curriculum” surrounding sexuality, characterized by silence, misinformation, and avoidance, on the psychological development of young individuals. It examines how the lack of open dialogue contributes to anxiety, shame, distorted perceptions of sexuality, and vulnerability to exploitation. Furthermore, this article underscores the critical need for parents, educators, and society at large to engage in transparent conversations that encompass not only the biological aspects of sexuality but also the essential elements of power, consent, sexual pleasure, healthy relationships, and emotional literacy. By drawing on global research, this paper reveals both common challenges and unique regional barriers, advocating for culturally responsive yet universally rights-based solutions. By fostering open communication and providing accurate, age-appropriate information, we can empower young people to navigate their sexual development with confidence, respect, and a positive sense of self, thereby safeguarding their mental health and fostering healthier societal attitudes towards sexuality. Full article
19 pages, 1881 KB  
Article
Effects of Perfluorooctanoic Acid (PFOA) on Colony Growth, Bioluminescence, and Swarming Motility of Vibrio campbellii and Quorum-Sensing Defective Mutants
by Matteo Calcagnile, Andrea Giuliano, Fabio Paladini, Stefania Villani, Salvatore Maurizio Tredici, Francesco Dondero, Vincenzo Nassisi and Pietro Alifano
Appl. Microbiol. 2025, 5(4), 143; https://doi.org/10.3390/applmicrobiol5040143 - 6 Dec 2025
Viewed by 226
Abstract
Widespread environmental contamination by perfluoroalkyl and polyfluoroalkyl substances (PFAS) is raising particular concerns. PFAS are remarkably resistant to microbial degradation and have a profound impact on the structure and function of microbial communities. In this study, we analyzed the effect of perfluorooctanoic acid [...] Read more.
Widespread environmental contamination by perfluoroalkyl and polyfluoroalkyl substances (PFAS) is raising particular concerns. PFAS are remarkably resistant to microbial degradation and have a profound impact on the structure and function of microbial communities. In this study, we analyzed the effect of perfluorooctanoic acid (PFOA) on bacterial quorum sensing, a communication process that in marine Vibrio species regulates biofilm formation and dissolution, virulence factors, swimming/swarming motility and bioluminescence. A system to continuously monitor bioluminescence during the growth on agar medium of Vibrio campbellii BB120 and isogenic luxS-, cpsA- and luxM-defective mutants, unable to synthesize, respectively, the autoinducers AI-2, CAI-1, and HAI-1, was utilized. By this system, we found that PFOA has dramatic effects on bacterial growth on agar and light emission kinetics, with specific effects in the different strains depending on the set of the autoinducers produced. Furthermore, we found that PFOA inhibited swarming motility in cqsA- and luxM-defective mutants which exhibited a very robust swarming phenotype in the absence of PFOA due to the lack of CAI-1 or HAI-1 that inhibit motility. The inhibitory effect on motility could be due to increased adherence of bacterial colonies to the agar substrate caused by the presence of PFOA. These results, although obtained in an in vitro system, suggest that PFOA may strongly interfere with bacterial growth kinetics and quorum sensing-regulated responses. Full article
(This article belongs to the Special Issue Advances in Bacterial Motility)
Show Figures

Figure 1

35 pages, 2620 KB  
Article
Overlapping Coalition Formation for Resource Allocation in Post-Disaster Rescue UAV Swarms
by Wenxin Li, Yongxin Feng, Fan Zhou, Konstantin Igorevich Kostromitin, Jian Wang and Peiying Zhang
Drones 2025, 9(12), 837; https://doi.org/10.3390/drones9120837 - 4 Dec 2025
Viewed by 329
Abstract
Unmanned aerial vehicle (UAV) swarms, equipped for distributed sensing and rapid response, can form coalitions to undertake complex missions such as post-disaster relief, communication support, and payload delivery. However, typical coalition formation methods assign each UAV to a single task, limiting cross-task resource [...] Read more.
Unmanned aerial vehicle (UAV) swarms, equipped for distributed sensing and rapid response, can form coalitions to undertake complex missions such as post-disaster relief, communication support, and payload delivery. However, typical coalition formation methods assign each UAV to a single task, limiting cross-task resource sharing. To address this, we investigate overlapping coalition formation (OCF) for UAV swarms, where a single UAV is permitted to participate in multiple coalitions, enabling resource reuse and reducing idleness. We formulate OCF as a multi-objective combinatorial optimization problem that jointly balances task fulfillment ratio, coalition synchronization deviation, and operational cost, while explicitly accounting for inter-coalition resource contention and execution precedence. Specifically, we first construct a hypergraph representation of UAVs and tasks and employ a hypergraph attention network to capture their high-order interactions. Next, we propose a structure-aware hierarchical value decomposition method for policy learning, which progressively aggregates individual- and coalition-level information, models member complementarity and inter-coalition cooperative–competitive relations, and generates a global value estimate that is sensitive to changes in coalition structure. Furthermore, we integrate Monte Carlo Tree Search, utilizing the learned value as a heuristic to efficiently explore the feasible region, and close the loop with candidate-structure demonstration replay and policy distillation, enabling search to refine the learned policy. In multi-scale rescue simulations, the proposed approach improves task utility by up to 11.4% over the best-performing baseline and increases energy efficiency by more than 228% compared to a non-overlapping coalition variant. Full article
Show Figures

Figure 1

18 pages, 511 KB  
Article
Experiential Civic Learning: When the Established Order Falters
by Jill J. McMillan, Christy M. Buchanan, Monica Soni and Madeline Alexanian
Societies 2025, 15(12), 336; https://doi.org/10.3390/soc15120336 - 30 Nov 2025
Viewed by 426
Abstract
Introduction: John Dewey, a prominent educational philosopher, emphasized the importance of connecting education and democracy, and advocated for the cultivation of civic values through experiential learning. Dewey’s pedagogical model most often unfolds with educators designing students’ experiences, which Dewey believed instills and advances [...] Read more.
Introduction: John Dewey, a prominent educational philosopher, emphasized the importance of connecting education and democracy, and advocated for the cultivation of civic values through experiential learning. Dewey’s pedagogical model most often unfolds with educators designing students’ experiences, which Dewey believed instills and advances the moral foundation of a democracy. Dewey faced many detractors over his lifetime who maintained that his emphasis on experience and moral development lacked the substance of traditional educational philosophy and was marginally connected to civic education. In recent years and in an increasingly contentious social/political environment, Dewey’s perspective has been rediscovered and rehabilitated by research that has identified both political and moral identities to be central constructs in the construction of a civic identity. This paper explores how civic education is affected when socio-political crises disrupt the established educational order, leaving students to navigate these turbulent circumstances on their own. Methods: This study employs a mixed-methods approach to examine the impact of the socio-political crises of 2020—COVID-19 and racial unrest—on civic learning in higher education. A total of 1217 college students were surveyed during the spring of 2020 to assess how their academic experiences influenced their engagement with these twin crises. Both quantitative and qualitative data were gathered to provide insight into students’ experiences. Results: The findings suggest that students’ learning experiences during these crises had a significant impact on how they engaged with the socio-political challenges of 2020. Students who engaged in more self-reflective experiential learning during the pandemics reported a renewed understanding of their roles as citizens and increased commitment to a more equitable and just communal existence. Students reported that being forced to actively engage with the crises—rather than passively receiving information—helped them to develop a sense of civic responsibility. Discussion: The results of this study highlight the potential for civic education to be enriched during times of crisis, particularly when students are encouraged to actively engage with their experiences. Dewey’s model of experiential learning proves relevant when socio-political upheaval forces students into a direct, personal, unmediated experience with the issues at hand. The result seems to be deeper, previously unappreciated understanding of their roles in a democratic society. The study suggests that higher education can serve as a vital space for fostering civic engagement, even in the face of unexpected challenges. Furthermore, the disruption of traditional educational processes during crises can create opportunities for students to develop critical thinking skills and a more profound commitment to civic participation. Full article
Show Figures

Figure 1

16 pages, 1256 KB  
Review
Proactive Strategies to Prevent Biofilm-Associated Infections: From Mechanistic Insights to Clinical Translation
by María Teresa Hernández-Huerta, Eduardo Pérez-Campos, Laura Pérez-Campos Mayoral, Itzel Patricia Vásquez Martínez, Wendy Reyna González, Efrén Emmanuel Jarquín González, Hanan Aldossary, Ibrahim Alhabib, Lamya Zohair Yamani, Nasreldin Elhadi, Ebtesam Al-Suhaimi and Hector A. Cabrera-Fuentes
Microorganisms 2025, 13(12), 2726; https://doi.org/10.3390/microorganisms13122726 - 29 Nov 2025
Viewed by 416
Abstract
Biofilms are structured microbial communities that adhere to biotic and abiotic surfaces embedded in an autonomous extracellular matrix. These structures contribute to persistent infections, especially in patients with indwelling medical devices, due to their resistance to antimicrobial agents; they have evolved to evade [...] Read more.
Biofilms are structured microbial communities that adhere to biotic and abiotic surfaces embedded in an autonomous extracellular matrix. These structures contribute to persistent infections, especially in patients with indwelling medical devices, due to their resistance to antimicrobial agents; they have evolved to evade host immune responses. Despite advances in antimicrobial therapies, biofilm-associated infections remain a major challenge in clinical infectious diseases. This perspective explores the underlying mechanisms of biofilm resilience and immune evasion, emphasizing the limitations of conventional treatments and the need to develop pre-emptive measures that focus on preventing biofilm formation rather than implementing a treatment. This work discusses emerging strategies, such as quorum-sensing inhibition, hormonal modulation, matrix-degrading enzymes, anti-adhesive surface modifications, and nanotechnology-based drug delivery, that offer promising avenues to disrupt biofilm formation and maturation. Also offers a shift from the paradigm, looking into proactive prevention rather than treatment, emphasizing clinical translation, scalability, and biocompatibility. Embedding these strategies into routine care could significantly reduce healthcare-associated infections, improve patient outcomes, and mitigate the development of antimicrobial resistance. Our analysis highlights biofilm prevention as a critical frontier in the future of infectious disease management. Full article
(This article belongs to the Section Biofilm)
Show Figures

Graphical abstract

24 pages, 861 KB  
Article
A Novel ANFIS-Based Approach for Optimizing Energy Efficiency in Autonomous Vehicles
by Behrouz Samieiyan and Anjali Awasthi
Energies 2025, 18(23), 6285; https://doi.org/10.3390/en18236285 - 29 Nov 2025
Viewed by 220
Abstract
Autonomous vehicles (AVs) promise improved safety and sustainability, yet their sophisticated sensing, computing, and communication systems impose auxiliary power loads of 1.5–3.2 kW, risking an increase of up to 45% in global transport energy demand by 2040 if left unaddressed. Existing energy management [...] Read more.
Autonomous vehicles (AVs) promise improved safety and sustainability, yet their sophisticated sensing, computing, and communication systems impose auxiliary power loads of 1.5–3.2 kW, risking an increase of up to 45% in global transport energy demand by 2040 if left unaddressed. Existing energy management strategies fail to jointly optimize propulsion and autonomy subsystems under real-world dynamic traffic, treat ADAS loads as static, and lack statistically rigorous validation. This paper proposes a novel Adaptive Neuro-Fuzzy Inference System (ANFIS)-PID framework that integrates (i) 5 s V2X traffic preview, (ii) online PID gain scheduling, and (iii) energy-aware rule pruning for real-time energy allocation. Validated on a real-world trajectory dataset, the approach consistently reduces fuel consumption by up to 4.4% over pure fuzzy logic, 0.05% over FL-RWOA, 1.16% over FL-GWO, and 2.39% over FL-PSO across 25–100 km segments (paired t-test, p ≤ 0.001 on 50 random segments). Additional benefits include 18% faster transient response and 18% lower inference computational load compared to metaheuristic baselines. Scaled to fleet level, the 0.51 L/100 km average saving equates to over CAD 100 million annual savings in Canada. The hybrid neuro-fuzzy architecture offers a deployable, adaptive solution for sustainable autonomous transportation. Full article
Show Figures

Figure 1

Back to TopTop