Sign in to use this feature.

Years

Between: -

Subjects

remove_circle_outline
remove_circle_outline
remove_circle_outline
remove_circle_outline
remove_circle_outline
remove_circle_outline
remove_circle_outline
remove_circle_outline

Journals

Article Types

Countries / Regions

Search Results (42)

Search Parameters:
Keywords = seismogram

Order results
Result details
Results per page
Select all
Export citation of selected articles as:
14 pages, 1950 KB  
Article
The Application of Spectral Entropy to P-Wave Detection in Continuous Seismogram Analysis
by Alisher Skabylov, Aldiyar Agishev, Dauren Zhexebay, Margulan Ibraimov, Serik Khokhlov and Alua Maksutova
Appl. Sci. 2025, 15(15), 8718; https://doi.org/10.3390/app15158718 - 7 Aug 2025
Viewed by 473
Abstract
This work aims to develop approaches to processing and interpreting spectral entropy outcomes in the context of seismic data, as well as to establish a methodological foundation for subsequent integration into practical monitoring solutions. The objective of this study is to evaluate the [...] Read more.
This work aims to develop approaches to processing and interpreting spectral entropy outcomes in the context of seismic data, as well as to establish a methodological foundation for subsequent integration into practical monitoring solutions. The objective of this study is to evaluate the effectiveness of the Shannon spectral entropy method in detecting and assessing short-term seismic events through a seismogram analysis. This method has demonstrated sensitivity to variations in the spectral characteristics of the registered signals. A threshold value for the increase in spectral entropy information has been pinpointed for reliable P-wave detection. The results could be applied in real-time automated seismic monitoring systems. In addition to the conventional spectral analysis techniques, the proposed methodology may serve as the input to the neural network models used in seismological applications. Full article
(This article belongs to the Section Applied Physics General)
Show Figures

Figure 1

16 pages, 4638 KB  
Article
A 34-Year Record of Seismic Activity on Vulcano Island, Italy
by Susanna Falsaperla, Salvatore Spampinato, Ornella Cocina and Giovanni Barreca
Geosciences 2025, 15(3), 96; https://doi.org/10.3390/geosciences15030096 - 8 Mar 2025
Cited by 2 | Viewed by 1439
Abstract
Following the abrupt geochemical and geophysical variations that occurred on the island of Vulcano in September 2021, the search for previous multidisciplinary data on decades-long time spans became necessary to contextualize the newly recorded anomalous variations, which represented a serious threat for the [...] Read more.
Following the abrupt geochemical and geophysical variations that occurred on the island of Vulcano in September 2021, the search for previous multidisciplinary data on decades-long time spans became necessary to contextualize the newly recorded anomalous variations, which represented a serious threat for the local population. Our analyses of ‘vintage’ reports, old documents and analogue seismograms, broaden our understanding of crustal seismic activity. The results unravel the predominant role of Vulcano’s hydrothermal system with respect to tectonic processes in the generation of seismicity in the analyzed sector. Earthquakes were generally located offshore and achieved a maximum M4.6. A 2D strain release map and DBSCAN application highlight seismogenic volumes to the NW, SW and E offshore of the island and trending NNW-SSE inshore, in agreement with structural patterns. Two major volcano unrests in 1985 and 1988 had seismicity mostly confined to the island. In comparison, the longer duration and typology of seismic signals recorded between 2021 and 2022 make this latest episode peculiar in the context of Vulcano’s past seismic activity. Full article
(This article belongs to the Section Geophysics)
Show Figures

Figure 1

27 pages, 27633 KB  
Article
Tracking the Seismic Deformation of Himalayan Glaciers Using Synthetic Aperture Radar Interferometry
by Sandeep Kumar Mondal, Rishikesh Bharti and Kristy F. Tiampo
Remote Sens. 2025, 17(5), 911; https://doi.org/10.3390/rs17050911 - 5 Mar 2025
Cited by 1 | Viewed by 1698
Abstract
The Himalayan belt, formed due to the Cenozoic convergence between the Eurasian and Indian craton, acts as a storehouse of large amounts of strain, resulting in large earthquakes from the Western to the Eastern Himalayas. Glaciers also occur over a major portion of [...] Read more.
The Himalayan belt, formed due to the Cenozoic convergence between the Eurasian and Indian craton, acts as a storehouse of large amounts of strain, resulting in large earthquakes from the Western to the Eastern Himalayas. Glaciers also occur over a major portion of the high-altitude Himalayan region. The impact of earthquakes can be easily studied in the plains and plateaus with the help of well-distributed seismogram networks and these regions’ accessibility is helpful for field- and lab-based studies. However, earthquakes triggered close to high-altitude Himalayan glaciers are tough to investigate for the impact over glaciers and glacial deposits. In this study, we attempt to understand the impact of earthquakes on and around Himalayan glaciers in terms of vertical displacement and coherence change using space-borne synthetic aperture radar (SAR). Eight earthquake events of various magnitudes and hypocenter depths occurring in the vicinity of Himalayan glacial bodies were studied using C-band Sentinel1-A/B SAR data. Differential interferometric SAR (DInSAR) analysis is applied to capture deformation of the glacial surface potentially related to earthquake occurrence. Glacial displacement varies from −38.9 mm to −5.4 mm for the 2020 Tibet earthquake (Mw 5.7) and the 2021 Nepal earthquake (Mw 4.1). However, small glacial and ground patches processed separately for vertical displacements reveal that the glacial mass shows much greater seismic displacement than the ground surface. This indicates the possibility of the presence of potential site-specific seismicity amplification properties within glacial bodies. A reduction in co-seismic coherence around the glaciers is observed in some cases, indicative of possible changes in the glacial moraine deposits and/or vegetation cover. The effect of two different seismic events (the 2020 and 2021 Nepal earthquakes) with different hypocenter depths but with the same magnitude at almost equal distances from the glaciers is assessed; a shallow earthquake is observed to result in a larger impact on glacial bodies in terms of vertical displacement. Earthquakes may induce glacial hazards such as glacial surging, ice avalanches, and the failure of moraine-/ice-dammed glacial lakes. This research may be able to play a possible role in identifying areas at risk and provide valuable insights for the planning and implementation of measures for disaster risk reduction. Full article
(This article belongs to the Section Environmental Remote Sensing)
Show Figures

Figure 1

18 pages, 16129 KB  
Article
Revisiting the 2020 Mw 6.8 Elaziğ, Türkiye Earthquake with Physics-Based 3D Numerical Simulations Constrained by Geodetic and Seismic Observations
by Zhongqiu He, Yuchen Zhang, Wenqiang Wang, Zijia Wang, T. C. Sunilkumar and Zhenguo Zhang
Remote Sens. 2025, 17(4), 720; https://doi.org/10.3390/rs17040720 - 19 Feb 2025
Cited by 2 | Viewed by 973
Abstract
Dynamic rupture simulations of earthquakes offer crucial insights into the physical mechanisms of driving fault slip and seismic hazards. By incorporating non-planar fault models that accurately represent subsurface structures, this study provides a realistic depiction of the rupture processes of the 2020 Mw [...] Read more.
Dynamic rupture simulations of earthquakes offer crucial insights into the physical mechanisms of driving fault slip and seismic hazards. By incorporating non-planar fault models that accurately represent subsurface structures, this study provides a realistic depiction of the rupture processes of the 2020 Mw 6.8 Elazığ, Türkiye earthquake, influenced by geometric complexities. Initially, we determined its coseismic slip on the non-planar fault using near-field strong motion and InSAR observations. Subsequently, we established the heterogeneous initial stress on the fault plane based on the coseismic slip and integrated it into the dynamic rupture modeling to assess physics-based ground motion and seismic hazards. The numerical simulations utilized the curved grid finite-difference method (CGFDM), which effectively models rupture dynamics with heterogeneities in fault geometry, initial stress, and other factors. Our synthetic surface deformation and seismograms align well with the observational data obtained from InSAR and seismic instruments. We observed localized occurrences of supershear rupture during fault propagation. Furthermore, the intensity distribution we simulated closely aligns with the actual observations. These findings highlight the critical role of source heterogeneity in seismic hazard assessment, advancing our understanding of fault dynamics and enhancing predictive capabilities. Full article
Show Figures

Figure 1

25 pages, 16213 KB  
Article
Imaging Shallow Velocity Structure of an Inactive Fault by Airgun Seismic Source: A Case Study of Xiliushui Fault in Qiliang Mountain
by Manzhong Qin, Baichen Wu, Yi Wang, Xueyi Shang, Yuansheng Zhang, Xuzhou Liu, Xiao Guo, Rui Zou, Yahong Wang and Dianfeng Sun
Geosciences 2025, 15(1), 16; https://doi.org/10.3390/geosciences15010016 - 7 Jan 2025
Viewed by 1013
Abstract
We observed high-quality waves from a repeatable airgun seismic source recorded by a linear ultra-dense seismic array across the Xiliushui fault zone, one of the inactive faults in the Qilian Mountain, on the northeastern margin of the Tibetan Plateau, China. We used Snell’s [...] Read more.
We observed high-quality waves from a repeatable airgun seismic source recorded by a linear ultra-dense seismic array across the Xiliushui fault zone, one of the inactive faults in the Qilian Mountain, on the northeastern margin of the Tibetan Plateau, China. We used Snell’s law of seismic ray propagation to determine a simplified ambient velocity model. Based on the flexible and precise spectral element method, we computed broadband synthetic seismograms for a shallow low-velocity fault zone (FZ) to model the direct P-wave travel time delay and incident angle of the wavefield near the FZ. The FZ extent range and boundaries were inverted by apparent travel time delays and amplification patterns across the fault. According to prior information on the properties of the direct P-waves, we could constrain the inverse modeling and conduct a grid search for the fault parameters. The velocity reduction between the FZ and host rock, along with the dip angle of the FZ, were also constrained by the P-wave travel time delay systematic analysis and incoming angle of the P-waves. We found that the Xiliushui fault has a 70~80 m-wide low-velocity fault damage zone in which the P-wave velocity is reduced to ~40% with respect to the host rock. The fault damage zone dips ~35°southwest and extends to ~165 m in depth. The repeatability and environment protection characteristics of the airgun seismic survey and the economic benefits of a limited number of instruments setting are prominent. Full article
(This article belongs to the Special Issue Geophysical Inversion)
Show Figures

Figure 1

19 pages, 9233 KB  
Article
Numerical Modeling on Ocean-Bottom Seismograph P-Wave Receiver Function to Analyze Influences of Seawater and Sedimentary Layers
by Wenfei Gong, Hao Hu, Aiguo Ruan, Xiongwei Niu, Wei Wang and Yong Tang
J. Mar. Sci. Eng. 2024, 12(11), 2053; https://doi.org/10.3390/jmse12112053 - 13 Nov 2024
Viewed by 1258
Abstract
It is challenging to apply the receiver function method to teleseisms recorded by ocean-bottom seismographs (OBSs) due to a specific working environment that differs from land stations. Teleseismic incident waveforms reaching the area beneath stations are affected by multiple reflections generated by seawater [...] Read more.
It is challenging to apply the receiver function method to teleseisms recorded by ocean-bottom seismographs (OBSs) due to a specific working environment that differs from land stations. Teleseismic incident waveforms reaching the area beneath stations are affected by multiple reflections generated by seawater and sediments and noise resulting from currents. Furthermore, inadequate coupling between OBSs and the seabed basement and the poor fidelity of OBSs reduce the signal-to-noise ratio (SNR) of seismograms, leading to the poor quality of extracted receiver functions or even the wrong deconvolution results. For instance, the poor results cause strong ambiguities regarding the Moho depth. This study uses numerical modeling to analyze the influences of multiple reflections generated by seawater and sediments on H-kappa stacking and the neighborhood algorithm. Numerical modeling shows that seawater multiple reflections are mixed with the coda waves of the direct P-wave and slightly impact the extracted receiver functions and can thus be ignored in subsequent inversion processing. However, synthetic seismograms have strong responses to the sediments. Compared to the waveforms of horizontal and vertical components, the sedimentary responses are too strong to identify the converted waves clearly. The extracted receiver functions correspond to the above influences, resulting in divergent results of H-kappa stacking (i.e., the Moho depth and crustal average VP/VS ratio are unstable and have great uncertainties). Fortunately, waveform inversion approaches (e.g., the neighborhood algorithm) are available and valid for obtaining the S-wave velocity structure of the crust–upper mantle beneath the station, with sediments varying in thickness and velocity. Full article
(This article belongs to the Special Issue Modeling and Waveform Inversion of Marine Seismic Data)
Show Figures

Figure 1

15 pages, 10808 KB  
Article
A Strong Noise Reduction Network for Seismic Records
by Tong Shen, Xuan Jiang, Wenzheng Rong, Lei Xu, Xianguo Tuo and Guili Peng
Appl. Sci. 2024, 14(22), 10262; https://doi.org/10.3390/app142210262 - 7 Nov 2024
Viewed by 1724
Abstract
Noise reduction is a critical step in seismic data processing. A novel strong noise reduction network is proposed in this study. The network enhances the U-Net architecture with an improved inception module and coordinate attention (CA) mechanism, suppressing noise and enhancing signal clarity. [...] Read more.
Noise reduction is a critical step in seismic data processing. A novel strong noise reduction network is proposed in this study. The network enhances the U-Net architecture with an improved inception module and coordinate attention (CA) mechanism, suppressing noise and enhancing signal clarity. These enhancements improve the network’s capability to distinguish between signal and noise in the time–frequency domain. We trained and tested our model on the STEAD dataset, which eliminated noise across various frequency bands, improved the signal-to-noise ratio (SNR) of seismic records, and reduced the waveform distortion significantly. Comparative analyses against U-Net, DeepDenoiser, and DnRDB models, using signals with SNRs ranging from −14 dB to 0 dB, demonstrated our model’s superior performance. At the same time, we demonstrated that the Inception Conv Block has a significant impact on the denoising ability of the network. Furthermore, validation using the “Di Ting” dataset and real noisy signals confirmed the model’s generalizability. These results show that the proposed model significantly outperforms the comparative methods in terms of the SNR, correlation coefficient (r), and root mean square error (RMSE), delivering higher-quality seismograms. The enhanced phase-picking accuracy underscores the potential of our approach to advance in geophysics applications. Full article
(This article belongs to the Topic Remote Sensing and Geological Disasters)
Show Figures

Figure 1

19 pages, 10323 KB  
Article
Numerical Modeling of Scholte Wave in Acoustic-Elastic Coupled TTI Anisotropic Media
by Yifei Chen and Deli Wang
Appl. Sci. 2024, 14(18), 8302; https://doi.org/10.3390/app14188302 - 14 Sep 2024
Cited by 1 | Viewed by 1357
Abstract
Numerical modeling of acoustic-elastic media is helpful for seismic exploration in the deepwater environment. We propose an algorithm based on the staggered grid finite difference to simulate wave propagation in the interface between fluid and transversely isotropic media, where the interface does not [...] Read more.
Numerical modeling of acoustic-elastic media is helpful for seismic exploration in the deepwater environment. We propose an algorithm based on the staggered grid finite difference to simulate wave propagation in the interface between fluid and transversely isotropic media, where the interface does not need to consider the boundary condition. We also derive the stability conditions of the proposed method. Scholte waves, which are generated at the seafloor, exhibit distinctly different propagation behaviors than body waves in ocean-bottom seismograms. Numerical examples are used to characterize the wavefield of Scholte waves and discuss the relationship between travel time and the Thomsen parameters. Thomsen parameters are assigned clear physical meanings, and the magnitude of their values directly indicates the strength of the anisotropy in the media. Numerical results show that the velocity of the Scholte wave is positively correlated with ε and negatively correlated with δ. And the curve of the arrival time of the Scholte wave as a whole is sinusoidal and has no symmetry in inclination. The velocity of the Scholte wave in azimuth is positively related to the polar angle. The energy of the Scholte wave is negatively correlated with the distance from the source to the fluid-solid interface. The above results provide a basis for studying oceanic Scholte waves and are beneficial for utilizing the information provided by Scholte waves. Full article
Show Figures

Figure 1

26 pages, 11420 KB  
Article
Nonlinear 3D Finite Element Analysis of a Coupled Soil–Structure System by a Deterministic Approach
by Francesco Castelli, Salvatore Grasso, Valentina Lentini and Maria Stella Vanessa Sammito
Geosciences 2024, 14(4), 100; https://doi.org/10.3390/geosciences14040100 - 5 Apr 2024
Cited by 4 | Viewed by 1705
Abstract
Fully coupled soil–structure analyses were performed for a building of strategic importance located in the city of Messina (Sicily, Italy). The structure was built after the destructive 1908 earthquake, also known as the ‘Messina and Reggio Calabria earthquake’, which caused severe ground shaking. [...] Read more.
Fully coupled soil–structure analyses were performed for a building of strategic importance located in the city of Messina (Sicily, Italy). The structure was built after the destructive 1908 earthquake, also known as the ‘Messina and Reggio Calabria earthquake’, which caused severe ground shaking. A parametric study considering three seismograms of this earthquake was performed. Deep in situ and laboratory investigations allowed the definition of the geometric and geotechnical model of the subsoil. Numerical analyses were performed with PLAXIS3D finite element software (Version 21.01.00.479). The Hardening Soil model with small-strain stiffness was accurately calibrated using laboratory and field data. The dynamic response was investigated in terms of accelerations, response spectra, amplification functions, displacements and stress–strain hysteretic loops. The findings show that many aspects must be investigated for the retrofitting of buildings with shallow foundation in areas characterized by a medium to high level of seismic risk: (i) a key role is played by an accurate investigation of the soil; taking into account the specific conditions of the soil, it was possible to investigate its filtering effects; (ii) the dynamic response of the fully-coupled soil–structure system deviates from the free field-site response analysis; (iii) the results reveal the importance of considering the soil nonlinearity in seismic soil–structure interaction problems. Full article
(This article belongs to the Section Geomechanics)
Show Figures

Figure 1

15 pages, 7554 KB  
Article
A Multi-Task Learning Framework of Stable Q-Compensated Reverse Time Migration Based on Fractional Viscoacoustic Wave Equation
by Zongan Xue, Yanyan Ma, Shengjian Wang, Huayu Hu and Qingqing Li
Fractal Fract. 2023, 7(12), 874; https://doi.org/10.3390/fractalfract7120874 - 10 Dec 2023
Cited by 2 | Viewed by 1859
Abstract
Q-compensated reverse time migration (Q-RTM) is a crucial technique in seismic imaging. However, stability is a prominent concern due to the exponential increase in high-frequency ambient noise during seismic wavefield propagation. The two primary strategies for mitigating instability in Q [...] Read more.
Q-compensated reverse time migration (Q-RTM) is a crucial technique in seismic imaging. However, stability is a prominent concern due to the exponential increase in high-frequency ambient noise during seismic wavefield propagation. The two primary strategies for mitigating instability in Q-RTM are regularization and low-pass filtering. Q-RTM instability can be addressed through regularization. However, determining the appropriate regularization parameters is often an experimental process, leading to challenges in accurately recovering the wavefield. Another approach to control instability is low-pass filtering. Nevertheless, selecting the cutoff frequency for different Q values is a complex task. In situations with low signal-to-noise ratios (SNRs) in seismic data, using low-pass filtering can make Q-RTM highly unstable. The need for a small cutoff frequency for stability can result in a significant loss of high-frequency signals. In this study, we propose a multi-task learning (MTL) framework that leverages data-driven concepts to address the issue of amplitude attenuation in seismic records, particularly when dealing with instability during the Q-RTM (reverse time migration with Q-attenuation) process. Our innovative framework is executed using a convolutional neural network. This network has the capability to both predict and compensate for the missing high-frequency components caused by Q-effects while simultaneously reconstructing the low-frequency information present in seismograms. This approach helps mitigate overwhelming instability phenomena and enhances the overall generalization capacity of the model. Numerical examples demonstrate that our Q-RTM results closely align with the reference images, indicating the effectiveness of our proposed MTL frequency-extension method. This method effectively compensates for the attenuation of high-frequency signals and mitigates the instability issues associated with the traditional Q-RTM process. Full article
Show Figures

Figure 1

31 pages, 6064 KB  
Article
Seismogram Rearrangement as a Perspective Basis for Defining New Attributes
by Ranko Babić and Lidija Babić
Appl. Sci. 2023, 13(20), 11133; https://doi.org/10.3390/app132011133 - 10 Oct 2023
Viewed by 1306
Abstract
Proper regulative in earthquake risk reduction, hazard assessment, earthquake resistant design and construction of structures, should be under perpetual improvement. They are mainly the result of earthquake study and analysis of post-seismic effects. In this context, a new frame for seismogram analysis is [...] Read more.
Proper regulative in earthquake risk reduction, hazard assessment, earthquake resistant design and construction of structures, should be under perpetual improvement. They are mainly the result of earthquake study and analysis of post-seismic effects. In this context, a new frame for seismogram analysis is proposed, based on its decomposition into elementary and single (positive and negative) fluctuations (EF/SF). Decomposition enables rearrangement, both providing the frame for defining new attributes, where several main ones are proposed and elaborated in the paper: fan diagram of EFs structural axes; R- or RQ-envelope, formed over positive and over negative peaks of ordered SFs; two forms of difference functions of positive and negative R/RQ-envelopes, as a measure of seismogram’s (a)symmetry, in respect to t-axis; distributions of SFs durations. Several others are in perspective. Analogy between R-envelope and seismogram’s spectrum is considered from the aspects of arranged elements, and asymptotic behavior of these two functional attributes. More objective definition of seismogram duration is proposed, determined by linear regression across the scatter plot of SFs peaks. R-envelope showed itself as an invariant in the seismogram population, and the distribution of SFs durations as well. Results are presented through extensive graphics, backed with mathematical description. Thorough discussion of the concept and results is given. Full article
(This article belongs to the Special Issue Structural Seismic Design and Evaluation)
Show Figures

Figure 1

17 pages, 3894 KB  
Article
Learning-Based Seismic Velocity Inversion with Synthetic and Field Data
by Stuart Farris, Robert Clapp and Mauricio Araya-Polo
Sensors 2023, 23(19), 8277; https://doi.org/10.3390/s23198277 - 6 Oct 2023
Cited by 2 | Viewed by 2459
Abstract
Building accurate acoustic subsurface velocity models is essential for successful industrial exploration projects. Traditional inversion methods from field-recorded seismograms struggle in regions with complex geology. While deep learning (DL) presents a promising alternative, its robustness using field data in these complicated regions has [...] Read more.
Building accurate acoustic subsurface velocity models is essential for successful industrial exploration projects. Traditional inversion methods from field-recorded seismograms struggle in regions with complex geology. While deep learning (DL) presents a promising alternative, its robustness using field data in these complicated regions has not been sufficiently explored. In this study, we present a thorough analysis of DL’s capability to harness labeled seismograms, whether field-recorded or synthetically generated, for accurate velocity model recovery in a challenging region of the Gulf of Mexico. Our evaluation centers on the impact of training data selection and data augmentation techniques on the DL model’s ability to recover velocity profiles. Models trained on field data produced superior results to data obtained using quantitative metrics like Mean Squared Error (MSE), Structural Similarity Index Measure (SSIM), and R2 (R-squared). They also yielded more geologically plausible predictions and sharper geophysical migration images. Conversely, models trained on synthetic data, while less precise, highlighted the potential utility of synthetic training data, especially when labeled field data are scarce. Our work shows that the efficacy of synthetic data-driven models largely depends on bridging the domain gap between training and test data through the use of advanced wave equation solvers and geologic priors. Our results underscore DL’s potential to advance velocity model-building workflows in industrial settings using previously labeled field-recorded seismograms. They also highlight the indispensable role of earth scientists’ domain expertise in curating synthetic data when field data are lacking. Full article
(This article belongs to the Section Environmental Sensing)
Show Figures

Figure 1

30 pages, 13906 KB  
Article
A New Type of Bipartite Random Graph as a Transform of Seismogram and Its Potential for Organizing Seismic Databases
by Ranko Babić and Lidija Babić
Appl. Sci. 2023, 13(18), 10303; https://doi.org/10.3390/app131810303 - 14 Sep 2023
Cited by 1 | Viewed by 1299
Abstract
This paper proposes a method to reduce seismogram variability as a determining factor in its interpretation, processing, and clustering. By introducing the concept of single fluctuations (SFs), the seismogram can be parsed into a sequence of random impulses with subsequent ordering. This rearrangement [...] Read more.
This paper proposes a method to reduce seismogram variability as a determining factor in its interpretation, processing, and clustering. By introducing the concept of single fluctuations (SFs), the seismogram can be parsed into a sequence of random impulses with subsequent ordering. This rearrangement of SFs, if they are assigned by positive integers, represents the formal mapping of a regular string of integers into a random one, which can be represented with a bipartite random graph (bigraph). Due to its specific randomness, such a bigraph is considered a new type of random balanced bigraph. The R-envelope and RQ-envelope, its equidistant version, are defined by tracing the peak envelope over ordered SFs. The equivalence and complementariness of the RQ and bigraph are considered and discussed, forming a combined characteristic of the seismogram. The R/RQ provided a considerable reduction in seismogram variability, which was confirmed by creating and analyzing an ensemble of RQ from several seismograms. In the RQ domain, distance is defined as a possible basis for metrics and clustering, but the ensemble variability was quite narrow and not as suitable for this purpose. Otherwise, the ensemble shows high redundancy hidden in the seismogram population. As for the bigraph, the mesh of its edges is structuralized in bundles, forming a skeleton, which reflects the internal structural content of the seismogram. The distance over the domain of bigraphs is proposed to show the possibility of clustering. This means that only a combined RQ and bigraph provides a suitable frame for seismogram representation with reduced variability and, thus, the potential for more effectively organizing seismic databases and a deeper interpretation of seismograms; therefore, RQs and bigraphs can be considered as a transform of a seismogram. Many aspects of these concepts are thoroughly discussed. The similarity between concepts of SF and wavelets is briefly considered. This very complex theme is new and promises broad further research. All issues considered in the paper are abundantly illustrated. Full article
(This article belongs to the Special Issue Structural Seismic Design and Evaluation)
Show Figures

Graphical abstract

14 pages, 1717 KB  
Article
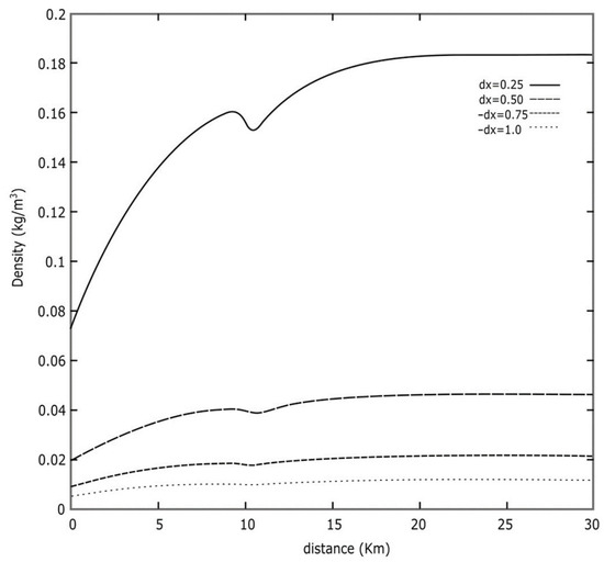
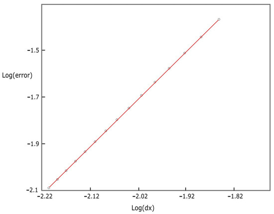
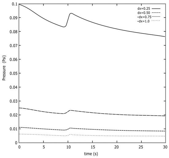
Simulation of Wave Propagation Using Finite Differences in Oil Exploration
by Franyelit Suárez-Carreño, Luis Rosales-Romero, José Salazar, Patricia Acosta-Vargas, Henry-Fabricio Mendoza-Cedeño, Hernán Edwin Verde-Luján and Omar Flor-Unda
Appl. Sci. 2023, 13(15), 8852; https://doi.org/10.3390/app13158852 - 31 Jul 2023
Cited by 3 | Viewed by 2188
Abstract
This paper presents a numerical solution for the 2D acoustic wave equation, considering heterogeneous media. It has been developed through a software in Fortran 90 that uses a second-order finite difference approximation. This program generates a set of patterns to detect the presence [...] Read more.
This paper presents a numerical solution for the 2D acoustic wave equation, considering heterogeneous media. It has been developed through a software in Fortran 90 that uses a second-order finite difference approximation. This program generates a set of patterns to detect the presence of oil in the subsurface. The algorithm is based on a geological domain where the sources (shots) and receivers are located. Each process takes care of a subset of sources and returns to the primary method patterns and seismograms corresponding to its group of sources. In the end, an image of the resulting seismogram is shown along the analyzed geologic profile. Stability and convergence tests were performed to ensure the reliability of the results. These tests were performed using a geological profile 100,000 m long and 17,400 m deep, divided into strata. For the execution of the software, a cluster of 16 processors was used as a computational platform. Full article
Show Figures

Figure 1

17 pages, 94622 KB  
Article
Upper Mantle Velocity Structure Beneath the Yarlung–Tsangpo Suture Revealed by Teleseismic P-Wave Tomography
by Dong Yan, You Tian, Zhiqiang Li and Hongli Li
Remote Sens. 2023, 15(11), 2724; https://doi.org/10.3390/rs15112724 - 24 May 2023
Cited by 1 | Viewed by 2092
Abstract
We applied teleseismic tomography to investigate the 3D P-wave velocity (Vp) structure of the crust and upper mantle at depths of 50–400 km beneath the Yarlung–Tsangpo suture (YTS), by using 6164 P-wave relative travel-time residuals collected from 495 teleseismic events recorded at 20 [...] Read more.
We applied teleseismic tomography to investigate the 3D P-wave velocity (Vp) structure of the crust and upper mantle at depths of 50–400 km beneath the Yarlung–Tsangpo suture (YTS), by using 6164 P-wave relative travel-time residuals collected from 495 teleseismic events recorded at 20 three-component broadband seismograms. A modified multi-channel cross-correlation method was adopted to automatically calculate the relative arrival-time residuals of all teleseismic events, which significantly improved the efficiency and precision of the arrival-time data collection. Our results show that alternating low- and high-Vp anomalies are visible beneath the Himalayan and Lhasa blocks across the YTS, indicating that strong lateral heterogeneities exist beneath the study region. A significant high-Vp zone is visible beneath the southern edge of the Lhasa block at 50–100 km depths close to the YTS, which might indicate the rigid Tibetan lithosphere basement. There exists a prominent low-Vp zone beneath the Himalayan block to the south of the YTS extending to ~150 km depth, which might be associated with the fragmentation of the underthrusting Indian continental lithosphere (ICL) and induce localized upwelling of asthenospheric materials from the upper mantle. In addition, significant low-Vp anomalies were observed beneath the Yadong–Gulu rift and the Cona–Sangri rift extending to ~300 km depth, indicating that the tearing of the subducted ICL might provide pathways for the localized asthenospheric materials upwelling, which contributes to the widespread distribution of north–south trending rifts and geothermal activities in southern Tibet. Full article
(This article belongs to the Topic Advances in Earth Observation and Geosciences)
Show Figures

Graphical abstract

Back to TopTop