Simulation of Wave Propagation Using Finite Differences in Oil Exploration
Abstract
1. Introduction
1.1. Formulation of the Problem
1.2. Literature Review
1.3. Acoustic Wave Equation
2. Materials and Methods
2.1. Description of the Model
2.2. Implementation of the Optimization Algorithm
- Definition of the geological model: defining the geological model that describes the characteristics of the reservoir rock and fluids, as well as their spatial distributions. The model is represented as a three-dimensional mesh of discrete points.
 - Definition of the wave model: defining the wave model that describes the propagation of seismic waves in the reservoir. This model is discretized using the finite difference method to obtain a discretized wave equation.
 - Definition of boundary conditions: defining the boundary conditions that limit the simulation domain. These conditions include reflection conditions, absorption conditions, and other relevant boundary conditions.
 - Source signal generation: generating a source signal representing the seismic energy source used to excite seismic waves in the reservoir.
 - Definition of simulation parameters: specifying simulation parameters, such as mesh size, simulation duration, sampling frequency, and source signal parameters.
 - Simulation initialization: initializing pressure and velocity values at each grid point to zero at the initial time.
 - Simulation iteration: performing simulation iterations using the finite difference method. The discretized wave equation updates the pressure and velocity values at each mesh point during each iteration, while boundary conditions limit the simulation domain.
 - Solution evaluation: evaluating the simulation solution against the objectives of petroleum exploration. This evaluation may involve visualizing wave patterns, identifying zones of interest in the reservoir, and estimating reservoir properties, such as permeability and porosity.
 - Optimization of simulation parameters: optimizing simulation parameters using an optimization algorithm. Parameters that can be optimized include energy source position and orientation, source signal frequency, and mesh parameters.
 - Simulation re-run: repeating the simulation with newly optimized parameters. The new solution is evaluated and the optimization process is repeated iteratively until the desired objective is achieved.
 
3. Results
3.1. Algorithm
3.2. Test Dataset Description
3.3. Information System Architecture
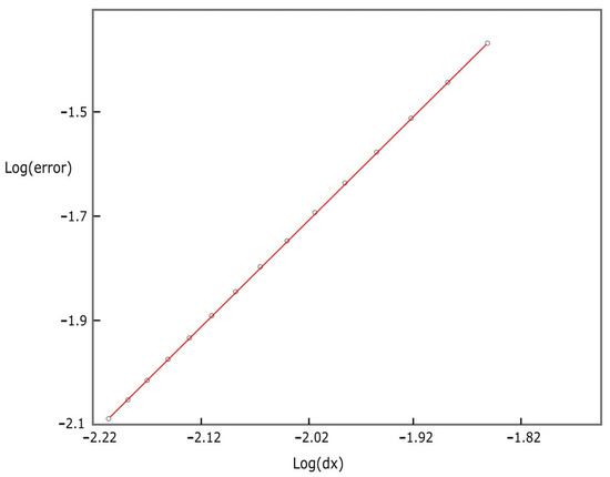
3.4. Investigation of the Stability of the Generated Results
3.5. Perspectives and Limitations
4. Conclusions
Author Contributions
Funding
Institutional Review Board Statement
Informed Consent Statement
Conflicts of Interest
References
- Clapp, F.G. Review of Present Knowledge Regarding the Petroleum Resources of South America. Trans. AIME 1917, 57, 914–967. [Google Scholar] [CrossRef]
 - Herrera-Franco, G.; Montalván, F.J.; Velastegui-Montoya, A.; Caicedo-Potosí, J. Vulnerability in a Populated Coastal Zone and Its Influence by Oil Wells in Santa Elena, Ecuador. Resources 2022, 11, 70. [Google Scholar] [CrossRef]
 - Maddela, N.R.; Scalvenzi, L.; Venkateswarlu, K. Microbial degradation of total petroleum hydrocarbons in crude oil: A field-scale study at the low-land rainforest of Ecuador. Environ. Technol. 2016, 38, 2543–2550. [Google Scholar] [CrossRef] [PubMed]
 - Lukawski, M.Z.; Anderson, B.J.; Augustine, C.; Capuano, L.E.; Beckers, K.F.; Livesay, B.; Tester, J.W. Cost analysis of oil, gas, and geothermal well drilling. J. Pet. Sci. Eng. 2014, 118, 1–14. [Google Scholar] [CrossRef]
 - Assaad, F.A. Surface Geophysical Petroleum Exploration Methods. In Field Methods for Petroleum Geologists; Springer: Berlin/Heidelberg, Germany, 2009; pp. 21–23. [Google Scholar] [CrossRef]
 - Dai, N.; Vafidis, A.; Kanasewich, E.R. Wave propagation in heterogeneous, porous media: A velocity-stress, finite-difference method. Geophysics 1995, 60, 327–340. [Google Scholar] [CrossRef]
 - Ramırez, J.L.; Larrazabal, G. Imagenología sísmica 3D post-apilamiento en exploración petrolera. In Proceedings of the Conference CIMENICS 2010, Mérida, Venezuela, 22–24 March 2010. [Google Scholar]
 - Wang, Y.; Yang, H. Numerical simulation of elastic wave propagation in azimuthally anisotropic media using multi-level finite difference method. Qinghua Daxue Xuebao/J. Tsinghua Univ. 2006, 46, 293–296. [Google Scholar]
 - Sabino, T.L.; Brandão, D.; Zamith, M.; Clua, E.; Montenegro, A.; Kischinhevsky, M.; Bulcão, A. Implementation Aspects of the 3D Wave Propagation in Semi-Infinite Domains Using the Finite Difference Method on a GPU Based Cluster; Lecture Notes in Computer Science (Including Subseries Lecture Notes in Artificial Intelligence and Lecture Notes in Bioinformatics); Springer: Berlin/Heidelberg, Germany, 2014; Volume 8584, pp. 426–439. [Google Scholar]
 - Bliyeva, D.; Baigereyev, D.; Imomnazarov, K. Computer Simulation of the Seismic Wave Propagation in Poroelastic Medium. Symmetry 2022, 14, 1516. [Google Scholar] [CrossRef]
 - Ma, C.; Gao, Y.; Lu, C. Numerical modeling of elastic wave in frequency-domain by using staggered grid fourth-order finite-difference scheme. Adv. Geo-Energy Res. 2019, 3, 410–423. [Google Scholar] [CrossRef]
 - Liu, Y.; Guan, Z.; Li, Z.; Wang, Q. Experimental Study on Acoustic Propagation Characteristics in Drill-String. In Proceedings of the International Conference on Computational Intelligence and Communication Networks, Jabalpur, India, 12–14 December 2015. [Google Scholar]
 - Huang, H.; LI, Q.; Liu, X.; Yanchao, W.; Liu, C. Low-level faults characteristics of the seismic wave field. Prog. Geophys. 2014, 29, 1298–1305. [Google Scholar]
 - Kakavas-Papaniaros, P.A.; Kakavas, M. Stress Wave Interactions in Cracked Rocks for the Investigation of Oil Extraction. 2018. Available online: https://www.researchgate.net/publication/344378990 (accessed on 14 July 2023).
 - Peng, M.; Wang, D.; Liu, L.; Liu, C.; Cuican, L. Intelligent recognition of layered geological body based on machine learning and seismic exploration. J. Eng. Geol. 2020, 28, 230–236. [Google Scholar]
 - Borregales, M.; Jiménez, O.; Buitrago, S. Generación de mallas de cuadriláteros para yacimientos bidimensionales con fronteras internas complejas. In Proceedings of the VI Encuentro Colombia Venezuela de Estadística, Valencia, Venezuela, 25–29 October 2009. [Google Scholar] [CrossRef]
 - Quintero, N.; Calvete, F. Desarrollo de un Modelo Computacional para Flujo Bifásico en tres Dimensiones Usando el Método de Volúmenes Finitos. 2017. Available online: earthdoc.org (accessed on 17 February 2023).
 - Perira, J. Simulación computacional en la industria del gas y petróleo. Casos de aplicación. Atenea 2022, 9, 8–10. [Google Scholar]
 - Dávila, V. Análisis y Simulación Numérica por MEF de los Esfuerzos y Deformaciones Sometidas a Cargas y Temperaturas en Ductos Terrestres para Transporte de Petróleo; Instituto Politécnico Nacional: Bogotá, Colombia, 2015. [Google Scholar]
 - Martínez, M.; Insausti, D.; Corales, A. Análisis y Modelado de los Esfuerzos en una Sección de Cemento de un Pozo Petrolero Utilizando el Método de Elementos de Contorno (MEC). Mec. Comput. 2012, XXXI, 1065–1083. [Google Scholar]
 - García, F.; Alarcón, E. Simulación numérica por el Método de los Elementos de Contorno. Utilización de elementos isoparamétricos parabólicos. In Proceedings of the de 1er. Simposium Nacional sobre Modelado y Simulación en la Industria y Servicios Públicos, Sevilla, Spain, 7–9 May 1980. [Google Scholar]
 - Del Toro, Y.; Ortiz, J.; Pimienta, Y. Biblioteca Digital Personalizada sobre Simulación Numérica en la Industria Petrolera; Universidad de las Ciencias Informáticas: Havana, Cuba, 2010. [Google Scholar]
 - Gao, K.; Fu, S.; Gibson, R.L.; Chung, E.T.; Efendiev, Y. Generalized Multiscale Finite-Element Method (GMsFEM) for elastic wave propagation in heterogeneous, anisotropic media. J. Comput. Phys. 2015, 295, 161–188. [Google Scholar] [CrossRef]
 - Marcondes, F.; Sepehrnoori, K. An element-based finite-volume method approach for heterogeneous and anisotropic compositional reservoir simulation. J. Pet. Sci. Eng. 2010, 73, 99–106. [Google Scholar] [CrossRef]
 - Blondel, P. Computer-assisted interpretation. In The Handbook of Sidescan Sonar; Praxis Publishing: Chichester, UK, 2009; pp. 249–276. [Google Scholar] [CrossRef]
 - Noack, M.M.; Clark, S. Acoustic wave and eikonal equations in a transformed metric space for various types of anisotropy. Heliyon 2017, 3, e00260. [Google Scholar] [CrossRef] [PubMed]
 - Mellor, J. The Dirac Delta Function. Medium, 25 de Abril de 2022. Available online: https://www.cantorsparadise.com/the-road-to-quantum-mechanics-part-7-the-dirac-delta-function-374540fae66e (accessed on 16 July 2023).
 - Brandão, D.; Zamith, M.; Clua, E.; Montenegro, A.; Bulcão, A.; Madeira, D.; Kischinhevsky, M.; Leal-Toledo, R.C. Performance Evaluation of Optimized Implementations of Finite Difference Method for Wave Propagation Problems on GPU Architecture. In Proceedings of the 22nd International Symposium on Computer Architecture and High-Performance Computing Workshops, Petropolis, Brazil, 27–30 October 2010. [Google Scholar]
 - Eftekhari, S. A note on mathematical treatment of the Dirac-delta function in the differential quadrature bending and forced vibration analysis of beams and rectangular plates subjected to concentrated loads. Appl. Math. Model. 2015, 39, 6223–6242. [Google Scholar] [CrossRef]
 - De Basabe, J.D.; Sen, M.K. A comparison of finite-difference and spectral-element methods for elastic wave propagation in media with a fluid-solid interface. Geophys. J. Int. 2014, 200, 278–298. [Google Scholar] [CrossRef]
 - Xiong, F.; Ba, J.; Gei, D.; Carcione, J. Data-Driven Design of Wave-Propagation Models for Shale-Oil Reservoirs Based on Machine Learning. JGR Solid Earth 2021, 126, e2021JB022665. [Google Scholar] [CrossRef]
 - Serpa, M.S.; Cruz, E.H.; Diener, M.; Krause, A.M.; Farrés, A.; Rosas, C.; Panetta, J.; Hanzich, M.; Navaux, P. Strategies to Improve the Performance of a Geophysics Model for Different Manycore Systems. In Proceedings of the International Symposium on Computer Architecture and High-Performance Computing Workshops (SBAC-PADW), Campinas, Brazil, 17–20 October 2017. [Google Scholar]
 - Basir, H.M.; Javaherian, A.; Shomali, Z.H.; Firouz-Abadi, R.D.; Gholamy, S.A. Acoustic wave propagation simulation by reduced order modelling. Explor. Geophys. 2018, 49, 386–397. [Google Scholar] [CrossRef]
 - Hanindhito, B.; Gourounas, D.; Fathi, A.; Trenev, D.; Gerstlauer, A.; John, L.K. GAPS: GPU-acceleration of PDE solvers for wave simulation. In Proceedings of the International Conference on Supercomputing, Virtual Event, 28–30 June 2022; Volume 2022, pp. 1–13. [Google Scholar]
 - Talebitooti, R.; Zarastvand, M.R. The effect of nature of porous material on diffuse field acoustic transmission of the sandwich aerospace composite doubly curved shell. Aerosp. Sci. Technol. 2018, 78, 157–170. [Google Scholar] [CrossRef]
 - Wang, M.; Xu, S. Finite-difference time dispersion transforms for wave propagation. Geophysics 2015, 80, WD19–WD25. [Google Scholar] [CrossRef]
 







| Method | Description | Disadvantages | 
|---|---|---|
| Finite element method [25] | A numerical method for solving partial differential equations that involves dividing the domain into finite elements and approximating the solution within each element using interpolation functions. | It requires more computation and memory to construct and solve the system of equations compared to the finite difference method. It may be more challenging to implement and adjust due to the complexity of creating the interpolation functions for each element. The finite difference method may need a more accurate representation of complicated geometries. | 
| Finite volume method [26] | A numerical method for solving partial differential equations that involves dividing the domain into finite volumes and applying conservation laws to each volume. | Compared to the finite difference method, it requires more memory and computational time to construct and solve the system of equations. Implementing and adjusting may be more challenging due to the need to discretize the domain into finite volumes. It may need to be more accurate in representing gradients of the solution at the edges of finite volumes. | 
| Contour element method [27] | A numerical method for solving partial differential equations that involves discretizing only the boundary of the domain and approximating the solution at the border using interpolation functions. | It may be less accurate than the finite difference method in the solution in the domain’s interior since only the boundary is discretized. It may be more challenging to implement and tune due to the complexity of constructing the interpolation functions for the border. It may require a more significant amount of memory and computational time than the finite difference method to build and solve the system of equations. | 
| Parameter | Value | 
|---|---|
| Time | 5 s | 
| Maximum frequency | 14 Hz | 
| Number of receptors | 1000 | 
| Distance between receptors | 40 m | 
| Length in x | 100,000 m | 
| Depth | 17,400 m | 
| Distance between sources | 50 m | 
Disclaimer/Publisher’s Note: The statements, opinions and data contained in all publications are solely those of the individual author(s) and contributor(s) and not of MDPI and/or the editor(s). MDPI and/or the editor(s) disclaim responsibility for any injury to people or property resulting from any ideas, methods, instructions or products referred to in the content.  | 
© 2023 by the authors. Licensee MDPI, Basel, Switzerland. This article is an open access article distributed under the terms and conditions of the Creative Commons Attribution (CC BY) license (https://creativecommons.org/licenses/by/4.0/).
Share and Cite
Suárez-Carreño, F.; Rosales-Romero, L.; Salazar, J.; Acosta-Vargas, P.; Mendoza-Cedeño, H.-F.; Verde-Luján, H.E.; Flor-Unda, O. Simulation of Wave Propagation Using Finite Differences in Oil Exploration. Appl. Sci. 2023, 13, 8852. https://doi.org/10.3390/app13158852
Suárez-Carreño F, Rosales-Romero L, Salazar J, Acosta-Vargas P, Mendoza-Cedeño H-F, Verde-Luján HE, Flor-Unda O. Simulation of Wave Propagation Using Finite Differences in Oil Exploration. Applied Sciences. 2023; 13(15):8852. https://doi.org/10.3390/app13158852
Chicago/Turabian StyleSuárez-Carreño, Franyelit, Luis Rosales-Romero, José Salazar, Patricia Acosta-Vargas, Henry-Fabricio Mendoza-Cedeño, Hernán Edwin Verde-Luján, and Omar Flor-Unda. 2023. "Simulation of Wave Propagation Using Finite Differences in Oil Exploration" Applied Sciences 13, no. 15: 8852. https://doi.org/10.3390/app13158852
APA StyleSuárez-Carreño, F., Rosales-Romero, L., Salazar, J., Acosta-Vargas, P., Mendoza-Cedeño, H.-F., Verde-Luján, H. E., & Flor-Unda, O. (2023). Simulation of Wave Propagation Using Finite Differences in Oil Exploration. Applied Sciences, 13(15), 8852. https://doi.org/10.3390/app13158852
        
