Sign in to use this feature.

Years

Between: -

Subjects

remove_circle_outline
remove_circle_outline
remove_circle_outline
remove_circle_outline
remove_circle_outline

Journals

Article Types

Countries / Regions

Search Results (146)

Search Parameters:
Keywords = satellite DNA genomics

Order results
Result details
Results per page
Select all
Export citation of selected articles as:
21 pages, 3352 KB  
Article
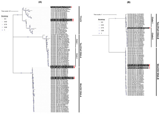
High-Throughput Sequencing Reveals Regional Diversification of Cucurbit-Infecting Begomoviruses in Eastern Saudi Arabia
by Muhammad Naeem Sattar, Sallah A. Al Hashedi, Mostafa I. Almaghasla, Sherif M. El-Ganainy, Adil A. Al-Shoaibi and Muhammad Munir
Viruses 2026, 18(1), 75; https://doi.org/10.3390/v18010075 - 5 Jan 2026
Viewed by 188
Abstract
In Saudi Arabia, cucurbit crops such as zucchini (Cucurbita pepo) and snake gourd (Trichosanthes cucumerina) are major vegetables and key dietary components, yet their associated viral threats remain poorly understood. We surveyed symptomatic cucurbit samples from greenhouses and open [...] Read more.
In Saudi Arabia, cucurbit crops such as zucchini (Cucurbita pepo) and snake gourd (Trichosanthes cucumerina) are major vegetables and key dietary components, yet their associated viral threats remain poorly understood. We surveyed symptomatic cucurbit samples from greenhouses and open fields in the Al-Ahsa and Qatif regions. The detection methods employed included PCR, RCA, and Illumina NGS. Based on nucleotide sequence comparisons and maximum-likelihood phylogenetic analysis, we identified three viruses, i.e., TYLCV, WmCSV, and ToLCPalV, present as both single and mixed infections. Sequence analyses revealed a novel strain, TYLCV-Hasa, representing a distinct lineage of TYLCV. Analysis revealed that recombination occurred solely in the DNA-A components of the identified viruses, while DNA-B segments showed no evidence of recombination. Notably, no DNA satellites were detected, suggesting cucurbits may act as independent reservoirs of begomovirus diversity. These results provide a comprehensive genomic insight into cucurbit-infecting begomoviruses in Eastern Saudi Arabia. The discovery of TYLCV-Hasa and evidence of recombination raise concerns about the emergence of novel viral variants that could pose risks to cucurbit cultivation. The results establish a foundation for advanced molecular surveillance and breeding strategies, contributing to improved food security and supporting Saudi Arabia’s Vision 2030 goals for sustainable agriculture. Full article
(This article belongs to the Special Issue Plant Virus Spillovers)
Show Figures

Figure 1

15 pages, 1809 KB  
Article
Comparison of Genomes of Species from Polemonium caeruleum Complex and Polemonium pulcherrimum Complex Based on Repeatome and Chromosome Analysis
by Olga V. Muravenko, Alexandra V. Amosova, Alexey R. Semenov, Ekaterina D. Badaeva, Julia V. Kalnyuk, Svyatoslav A. Zoshchuk and Olga Yu. Yurkevich
Int. J. Mol. Sci. 2026, 27(1), 229; https://doi.org/10.3390/ijms27010229 - 25 Dec 2025
Viewed by 195
Abstract
Polemonium L. (Polemoniaceae) is a widespread genus native to subarctic and arctic regions of the Northern Hemisphere. The taxonomy and genome relationships within Polemonium are still unclear. We analyzed genomes of three species from each Polemonium caeruleum and Polemonium pulcherrimum complex using bioinformatic [...] Read more.
Polemonium L. (Polemoniaceae) is a widespread genus native to subarctic and arctic regions of the Northern Hemisphere. The taxonomy and genome relationships within Polemonium are still unclear. We analyzed genomes of three species from each Polemonium caeruleum and Polemonium pulcherrimum complex using bioinformatic analysis by RepeatExplorer2/TAREAN pipelines of next-generation sequencing data. The repeatomes of all studied species were similar in type and number of repeats. Satellite DNAs (satDNAs) demonstrated high sequence identity within the studied species. FISH chromosome mapping of 45S rDNA, 5S rDNA, and two satDNAs Pol_C 33 and Pol_C 46 allowed us to construct the species karyograms and assess the genome diversity within the P. caeruleum complex and P. pulcherrimum complex, and also confirm the taxonomic status of P. kiushianum as an independent species. Our findings demonstrate a close genomic relationship among the species from P. caeruleum and P. pulcherrimum complexes, indicating the presence of a common ancestral genome; additionally, our results provide cytogenetic evidence for the monophyletic origin of these sections and also complex evolutionary history of the genus Polemonium. The developed approach may be a valuable framework for further investigation of the chromosomal organization of karyotypes in other species of the genus Polemonium. Full article
(This article belongs to the Special Issue Advancements and Trends in Plant Genomics)
Show Figures

Figure 1

17 pages, 4500 KB  
Article
Molecular Characterization and Functional Insights into Goose IGF2BP2 During Skeletal Muscle Development
by Cui Wang, Yi Liu, Jiuli Dai, Shufang Chen and Daqian He
Animals 2026, 16(1), 58; https://doi.org/10.3390/ani16010058 - 24 Dec 2025
Viewed by 281
Abstract
Insulin-like growth factor 2 mRNA-binding protein 2 (IGF2BP2) is an RNA-binding protein known to play critical roles in metabolism, cell proliferation, and tumorigenesis. Although its involvement in muscle development has been documented in several species, the function of goose IGF2BP2 remains largely unexplored. [...] Read more.
Insulin-like growth factor 2 mRNA-binding protein 2 (IGF2BP2) is an RNA-binding protein known to play critical roles in metabolism, cell proliferation, and tumorigenesis. Although its involvement in muscle development has been documented in several species, the function of goose IGF2BP2 remains largely unexplored. In this study, we cloned and characterized the full-length cDNA and genomic DNA sequences of goose IGF2BP2. The cDNA is 2957 bp in length and contains a 1662 bp open reading frame encoding a 553-amino acid protein with five conserved RNA-binding domains. The genomic sequence spans 12,183 bp and consists of 12 exons and 11 introns. A total of 60 genetic variants were identified, including a deletion of a G base at position 2299 (g.2299delG) that results in a frameshift mutation. Expression analysis revealed high levels of IGF2BP2 mRNA in the liver, heart, and muscle tissues of female geese across embryonic (E25d), growing (A70d), and laying (L270d) stages, consistent with a potential role in muscle development (p < 0.05). Functionally, overexpression of IGF2BP2 in skeletal muscle satellite cells (SMSCs) was associated with significant changes in the expression of several genes linked to muscle development and signaling pathways, including upregulation of IGF1, EGFR, FGF19, BMP6, BMP2, ACVR1C and WNT5A and downregulation of MYBPC3, NODAL, HOXD13, TNXB, and ADD2 (Padj < 0.01). Furthermore, protein–protein interaction (PPI) network analysis of these genes suggests that IGF2BP2 may coordinate key genes, contributing to its potential role in skeletal muscle development in geese. Full article
(This article belongs to the Special Issue Advances in Genetic Analysis of Important Traits in Poultry)
Show Figures

Graphical abstract

16 pages, 15184 KB  
Article
Comparative Analysis of Satellite DNA in Dasypyrum Species: Identification of Chromosomal Markers for V and Vb Subgenomes
by Anna I. Yurkina, Viktoria M. Sokolova, Ekaterina D. Badaeva, Daniil S. Ulyanov, Gennady I. Karlov, Mikhail G. Divashuk and Pavel Yu. Kroupin
Plants 2025, 14(24), 3819; https://doi.org/10.3390/plants14243819 - 15 Dec 2025
Viewed by 310
Abstract
The genus Dasypyrum represents a valuable source of beneficial traits for wheat improvement, yet the cytogenetic organization of its genomes, particularly of the satellite repeats, remains poorly understood. This study aimed through comparative analysis of satellite DNA in diploid D. villosum (W6 21717, [...] Read more.
The genus Dasypyrum represents a valuable source of beneficial traits for wheat improvement, yet the cytogenetic organization of its genomes, particularly of the satellite repeats, remains poorly understood. This study aimed through comparative analysis of satellite DNA in diploid D. villosum (W6 21717, V genome) and tetraploid D. breviaristatum (PI 516547, VVb genomes) to reveal the evolutionary dynamics of their subgenomes and to identify species-specific chromosomal markers. We performed whole-genome sequencing, bioinformatic analysis, and fluorescence in situ hybridization (FISH). Bioinformatic screening identified 14 satellite repeats in the D. breviaristatum genome (CL9, CL95, CL100, CL110, CL127, CL133, CL134, CL135, CL147, CL153, CL165, CL169, CL173, and CL197), which were classified by copy number: one as high-copy (CL9, ≥0.6%) and the rest as low-copy (<0.29%). Their monomer sizes ranged broadly from 118 to 1118 base pairs. Most repeats showed varying degrees of homology with known sequences from the Triticeae family, and one repeat, CL165, had no detectable homologs in existing databases. FISH analysis subdivided repeats into three groups: predominantly terminal (CL100, CL110, CL134, CL135, CL147, CL165, CL169, CL173, and CL197), pericentromeric (CL127 and CL133), and mixed localization (CL9). Significant species-specific differences were revealed, including emergence of tetraploid-specific repeats (CL110, CL134, CL135, CL147, CL165, and CL173) and the reorganization of conserved sequence distribution. Notably, the repeat CL135 was identified as a specific marker for the V subgenome within the allopolyploid D. breviaristatum. The obtained data support the allopolyploid origin of D. breviaristatum and demonstrate that these two species are genetically distinct but evolutionarily closely related. Chromosomal markers developed based on newly discovered satellite repeats open new avenues for investigating genomic architecture and evolutionary relationships within the genus Dasypyrum, as well as for identifying its chromatin in distant hybrids. Full article
(This article belongs to the Section Plant Molecular Biology)
Show Figures

Figure 1

20 pages, 2285 KB  
Article
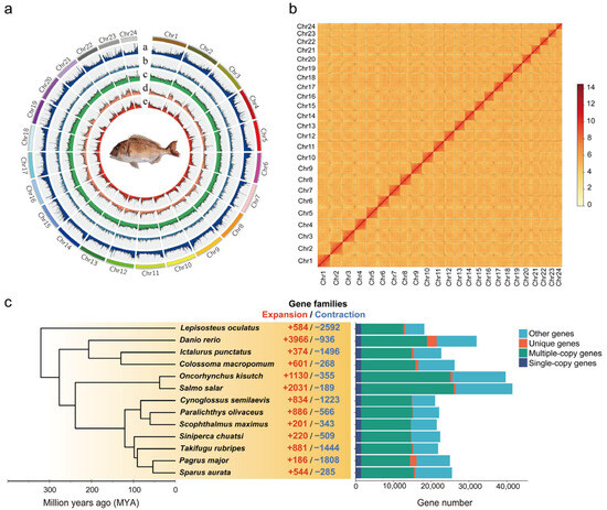
Chromosome-Level Genome Assembly of Red Sea Bream (Pagrus major) Reveals Integration of Heterospecific Sperm-Derived Genetic Material in Artificial Gynogenesis
by Mingyang Liu, Guixing Wang, Yuqin Ren, Xiaoyan Zhang, Bingbu Li, Yitong Zhang, Yucong Yang, Lize San and Jilun Hou
Biomolecules 2025, 15(12), 1648; https://doi.org/10.3390/biom15121648 - 24 Nov 2025
Viewed by 429
Abstract
Artificially induced gynogenesis, a technique that utilizes UV-irradiated sperm to activate eggs while excluding paternal genetic contribution, has been instrumental in the genetic improvement of aquaculture species. Although the allo-sperm effect has been observed in some freshwater fish and suggests the integration of [...] Read more.
Artificially induced gynogenesis, a technique that utilizes UV-irradiated sperm to activate eggs while excluding paternal genetic contribution, has been instrumental in the genetic improvement of aquaculture species. Although the allo-sperm effect has been observed in some freshwater fish and suggests the integration of paternal DNA, its occurrence and mechanisms in marine fish remain unclear. In this study, a 795.23 Mb chromosome-level genome assembly for red sea bream (Pagrus major) was presented, with a scaffold N50 of 32.03 Mb, encompassing 29,083 protein-coding genes. Furthermore, the allo-sperm effect was investigated on the artificial gynogenesis of Japanese flounder (Paralichthys olivaceus) induced by UV-irradiated P. major sperm. Whole-genome sequencing of gynogenetic and normal fertilized offspring revealed eight representative genomic sequences with >96.88% nucleotide identity to P. major, including six Sparidae-specific centromeric satellite DNA sequences. PCR validation and Sanger sequencing confirmed that these sequences were present exclusively in gynogenetic groups and absent in normally fertilized offspring, providing direct evidence of the allo-sperm effect. Our findings extend the allo-sperm effect to marine fish and demonstrate its potential across taxonomically distant taxa, P. olivaceus (Pleuronectiformes) × P. major (Spariformes). These results offer valuable genomic information for P. major, and provide important insights for future genetic breeding programs in aquaculture. Full article
(This article belongs to the Section Molecular Genetics)
Show Figures

Figure 1

23 pages, 1095 KB  
Review
Satellite DNA Genomics: The Ongoing Story
by Manuel A. Garrido-Ramos, Miroslav Plohl and Eva Šatović-Vukšić
Int. J. Mol. Sci. 2025, 26(23), 11291; https://doi.org/10.3390/ijms262311291 - 22 Nov 2025
Viewed by 733
Abstract
Tandemly repeated non-coding sequences, widely known as satellite DNAs (satDNAs), are extremely diverse and highly variable components of eukaryotic genomes. In recent years, advances in high-throughput sequencing and new bioinformatics platforms have enabled in-depth studies of all (or nearly all) tandem repeats in [...] Read more.
Tandemly repeated non-coding sequences, widely known as satellite DNAs (satDNAs), are extremely diverse and highly variable components of eukaryotic genomes. In recent years, advances in high-throughput sequencing and new bioinformatics platforms have enabled in-depth studies of all (or nearly all) tandem repeats in any genome (the satellitome), while a growing number of telomere-to-telomere assemblies facilitates their detailed mapping. Research performed on a large number of non-model plant and animal species changed significantly the “classical” view on these sequences, both in an organizational and functional sense, from ballast compacted in the form of heterochromatin to elements that are important for structuring the entire genome, as well as for its functions and evolution. The diversity of repeat families, and the complexity of their intraspecies and interspecies distribution patterns, posed new questions, urging for species-by-species comparative analyses. Here we integrate some basic features of different forms of sequences repeated in tandem and rapidly growing data evidencing extensive dispersal of satDNA sequences in euchromatin, their putative roles and evolutionary significance. Importantly, we also present and discuss various issues brought on by the use of new methodological approaches and point out potential threats to the analysis of satDNAs and satellitomes. Full article
(This article belongs to the Special Issue Repetitive DNA)
Show Figures

Figure 1

19 pages, 4292 KB  
Article
Comparative Analysis of Chromosome Repeat DNA Patterns in Four Amaranthus Species
by Alexandra V. Amosova, Olga Yu. Yurkevich, Alexey R. Semenov, Murat S. Gins, Julia V. Kalnyuk, Lyudmila V. Zemtsova, Alexander I. Morozov, Ekaterina D. Badaeva, Svyatoslav A. Zoshchuk and Olga V. Muravenko
Int. J. Mol. Sci. 2025, 26(22), 11026; https://doi.org/10.3390/ijms262211026 - 14 Nov 2025
Cited by 1 | Viewed by 474
Abstract
Amaranthus L. includes valuable and promising crops of multi-purpose use, having high morphological diversity and complicated taxonomy. Their karyotypes and genomic relationships remain insufficiently studied. For the first time, a comparative repeatome analysis of Amaranthus tricolor L., Amaranthus cruentus L., and Amaranthus hypochondriacus [...] Read more.
Amaranthus L. includes valuable and promising crops of multi-purpose use, having high morphological diversity and complicated taxonomy. Their karyotypes and genomic relationships remain insufficiently studied. For the first time, a comparative repeatome analysis of Amaranthus tricolor L., Amaranthus cruentus L., and Amaranthus hypochondriacus L. was performed based on the high-throughput sequencing data obtained via bioinformatic analyses using the RepeatExplorer2/TAREAN/DANTE_LTR pipelines. Interspecific variations in the abundance of Ty1 Copia and Ty3 Gypsy retroelements, DNA transposons, and ribosomal and satellite DNA (satDNA) were detected. Based on fluorescence in situ hybridization (FISH), chromosome mapping of 45S rDNA, 5S rDNA, and satDNAs AmC9 and AmC70, and unique karyograms of A. tricolor, A. cruentus, Amaranthus paniculatus L., and A. hypochondriacus were constructed. The analysis of the interspecies genome diversity/similarity in DNA repeat contents, sequences of the identified satDNAs, and chromosome distribution patterns of the studied molecular markers indicated that these species might also share a common evolutionary ancestor. However, the genomes of A. cruentus, A. paniculatus, and A. hypochondriacus were more similar compared to A. tricolor, which aligns with the previous phylogenetic data. Our results demonstrate that cytogenomic studies might provide important data on Amaranthus species relationships elucidating taxonomy and evolution of these valuable crops. Full article
(This article belongs to the Special Issue Repetitive DNA)
Show Figures

Figure 1

16 pages, 1985 KB  
Article
Contrasting Satellitomes in New World and African Trogons (Aves, Trogoniformes)
by Luciano Cesar Pozzobon, Jhon Alex Dziechciarz Vidal, Felipe Lagreca Bitencour, Analía Del Valle Garnero, Ricardo José Gunski, Hélio Gomes da Silva Filho, Fabio Porto-Foresti, Ricardo Utsunomia, Marcelo de Bello Cioffi, Thales Renato Ochotorena de Freitas and Rafael Kretschmer
Genes 2025, 16(11), 1301; https://doi.org/10.3390/genes16111301 - 1 Nov 2025
Viewed by 578
Abstract
Background/Objectives: Satellite DNAs (satDNAs) are tandemly repeated sequences that play essential roles in chromosome structure, genome organization, and evolution. Despite their importance, the satellitome (the complete collection of satDNAs) of most avian lineages remains unexplored. We sought to describe the repeatome of three [...] Read more.
Background/Objectives: Satellite DNAs (satDNAs) are tandemly repeated sequences that play essential roles in chromosome structure, genome organization, and evolution. Despite their importance, the satellitome (the complete collection of satDNAs) of most avian lineages remains unexplored. We sought to describe the repeatome of three trogonid species, Trogon surrucura, T. melanurus, and Apaloderma vittatum with a focus on the satellitome to evaluate the general features of this lineage. Methods: Herein, we provide the first comparative characterization of the repeatome, with a particular focus on the comparative characterization of satDNAs in three trogonid species: T. surrucura, T. melanurus, and A. vittatum. Using a combination of bioinformatic pipelines and cytogenetic approaches. Results: We identified 16 satDNA families in T. surrucura, 15 in T. melanurus, and only 3 in A. vittatum. Sequence comparisons revealed that five families are shared between the two Trogon species, consistent with the library hypothesis, whereas no satDNAs were shared with A. vittatum. While both Trogon species exhibited a predominance of GC-rich repeats, A. vittatum represents the first bird described with a satellitome dominated by AT-rich satDNAs. In situ mapping in T. surrucura revealed chromosome-specific satDNAs restricted to pairs 1 and 2 and a Z-specific repeat that was strongly accumulated on its long arms, an atypical feature among birds. Conversely, the W chromosome showed a surprisingly low number of satDNAs, limited to centromeric signals. Conclusions: Our results reveal highly divergent satellitome landscapes among trogonids, characterized by lineage-specific differences in repeat composition, abundance, and chromosomal distribution. These findings support the view that satDNAs are dynamic genomic elements, whose amplification, loss, and chromosomal redistribution can influence genome architecture and play a role in avian speciation. Full article
(This article belongs to the Section Population and Evolutionary Genetics and Genomics)
Show Figures

Figure 1

13 pages, 4253 KB  
Article
Satellite DNA in Populus and Molecular Karyotyping of Populus xiaohei and Its Derived Double Haploids
by Bo Liu, Xinyu Wang, Wenjie Shen, Meng Wang, Guanzheng Qu and Quanwen Dou
Plants 2025, 14(19), 3046; https://doi.org/10.3390/plants14193046 - 1 Oct 2025
Viewed by 614
Abstract
Karyotype analysis and the investigation of chromosomal variations in Populus are challenging due to its small and morphologically similar chromosomes. Despite its utility in chromosome identification and karyotype evolutionary research, satellite DNA (satDNA) remains underutilized in Populus. In the present study, 12 [...] Read more.
Karyotype analysis and the investigation of chromosomal variations in Populus are challenging due to its small and morphologically similar chromosomes. Despite its utility in chromosome identification and karyotype evolutionary research, satellite DNA (satDNA) remains underutilized in Populus. In the present study, 12 satDNAs were identified from P. trichocarpa, and the copy numbers and chromosomal distributions of each satDNA were analyzed bioinformatically in the reference genomes of P. trichocarpa, P. simonii, and P. nigra. Ten satDNA probes for fluorescence in situ hybridization (FISH) were successfully developed and validated on chromosomes of P. xiaohei (poplar hybrid P. simonii × P. nigra). By integrating bioinformatic genomic satDNA distribution patterns with experimental FISH signals, we constructed a molecular karyotype of P. xiaohei. Comparative analysis revealed errors in current poplar genome assemblies. Comparative karyotype analysis of P. xiaohei and its doubled haploid (DH) lines revealed chromosomal variations in the DH lines relative to the donor tree. The results demonstrate that the newly developed satDNA probes constitute robust cytogenetic tools for detecting structural variations in Populus, while molecular karyotyping provides new insights into the genetic mechanisms underlying chromosome variations in P. xiaohei and the DH plants derived. Full article
(This article belongs to the Section Plant Genetics, Genomics and Biotechnology)
Show Figures

Figure 1

16 pages, 3294 KB  
Article
Integration of Repeatome and Cytogenetic Data on Tandem DNAs in a Medicinal Plant Polemonium caeruleum L.
by Olga V. Muravenko, Alexandra V. Amosova, Alexey R. Semenov, Julia V. Kalnyuk, Firdaus M. Khazieva, Irina N. Korotkikh, Irina V. Basalaeva, Ekaterina D. Badaeva, Svyatoslav A. Zoshchuk and Olga Yu. Yurkevich
Int. J. Mol. Sci. 2025, 26(18), 9240; https://doi.org/10.3390/ijms26189240 - 22 Sep 2025
Cited by 1 | Viewed by 713
Abstract
Polemonium caeruleum L. (Polemoniaceae) is a perennial flowering plant native to Eurasia and North America, which is used as a fodder, medicinal, and ornamental plant. Many issues related to the taxonomy and origin of this valuable species still remain unclear. The intraspecific genetic [...] Read more.
Polemonium caeruleum L. (Polemoniaceae) is a perennial flowering plant native to Eurasia and North America, which is used as a fodder, medicinal, and ornamental plant. Many issues related to the taxonomy and origin of this valuable species still remain unclear. The intraspecific genetic variability of P. caeruleum and chromosomal organization of its genome are insufficiently studied. For the first time, we analyzed NGS genomic data of P. caeruleum using ReapeatExplorer2/TAREAN/DANTE Pipelines. In its repeatome, we identified 66.08% of Class I retrotransposons; 0.57% of Class II transposons; 0.42% of ribosomal DNA; and 0.87% of satellite DNA (six high-confident and three low-confident putative satellite DNAs). FISH chromosome mapping of seven tandem DNAs was carried out in two P. caeruleum varieties and two wild populations. Our results demonstrated the effectiveness of using satDNAs Pol_C 46 and Pol_C 33 in combination with 45S rDNA and 5S rDNA for precise chromosome identification. This approach allowed us to study intraspecific chromosomal variability and detect chromosomal rearrangements in the studied accessions of P. caeruleum, which could be related to the speciation process. These novel molecular markers are important for chromosome studies within Polemonium to clarify its taxonomy and phylogeny, and also, they expand the potential of different breeding programs. Full article
(This article belongs to the Special Issue Repetitive DNA)
Show Figures

Figure 1

21 pages, 4257 KB  
Article
Repetitive DNAs and Karyotype Evolution in Phyllostomid Bats (Chiroptera: Phyllostomidae)
by Geize Aparecida Deon, Tariq Ezaz, José Henrique Forte Stornioli, Rodrigo Zeni dos Santos, Anderson José Baia Gomes, Príncia Grejo Setti, Edivaldo Herculano Correa de Oliveira, Fábio Porto-Foresti, Ricardo Utsunomia, Thomas Liehr and Marcelo de Bello Cioffi
Biomolecules 2025, 15(9), 1248; https://doi.org/10.3390/biom15091248 - 29 Aug 2025
Viewed by 1249
Abstract
Bats are great models for studying repetitive DNAs due to their compact genomes and extensive chromosomal rearrangements. Here, we investigated the repetitive DNA content of two phyllostomid bat species, Artibeus lituratus (2nn = 30♀/31♂) and Carollia perspicillata (2n = 20♀/21♂), both [...] Read more.
Bats are great models for studying repetitive DNAs due to their compact genomes and extensive chromosomal rearrangements. Here, we investigated the repetitive DNA content of two phyllostomid bat species, Artibeus lituratus (2nn = 30♀/31♂) and Carollia perspicillata (2n = 20♀/21♂), both harboring a multiple XY1Y2 sex chromosome system. Satellite DNA (satDNA) libraries were isolated and characterized, revealing four and ten satDNA families in A. lituratus and C. perspicillata, respectively. These sequences, along with selected microsatellites, were in situ mapped onto chromosomes in both species and phylogenetically related taxa. SatDNAs showed strong accumulation in centromeric and subtelomeric regions, especially pericentromeric areas. Cross-species mapping with C. perspicillata-derived probes indicated terminal localization patterns in other bat species, suggesting conserved distribution. Microsatellites co-localized with 45S rDNA clusters on the neo-sex chromosomes. Additionally, genomic hybridization revealed a male-specific signal on the Y1 chromosome, pointing to potential sex-linked repetitive regions. These findings confirm that bat genomes display relatively low amounts of repetitive DNA compared to other mammals and underscore the role of these elements in genome organization and sex chromosome evolution in phyllostomid bats. Full article
(This article belongs to the Section Molecular Genetics)
Show Figures

Figure 1

16 pages, 2138 KB  
Article
Precise Identification of Higher-Order Repeats (HORs) in T2T-CHM13 Assembly of Human Chromosome 21—Novel 52mer HOR and Failures of Hg38 Assembly
by Matko Glunčić, Ines Vlahović, Marija Rosandić and Vladimir Paar
Genes 2025, 16(8), 885; https://doi.org/10.3390/genes16080885 - 27 Jul 2025
Viewed by 1376
Abstract
Background: Centromeric alpha satellite DNA is organized into higher-order repeats (HORs), whose precise structure is often difficult to resolve in standard genome assemblies. The recent telomere-to-telomere (T2T) assembly of the human genome enables complete analysis of centromeric regions, including the full structure of [...] Read more.
Background: Centromeric alpha satellite DNA is organized into higher-order repeats (HORs), whose precise structure is often difficult to resolve in standard genome assemblies. The recent telomere-to-telomere (T2T) assembly of the human genome enables complete analysis of centromeric regions, including the full structure of HOR arrays. Methods: We applied the novel high-precision GRMhor algorithm to the complete T2T-CHM13 assembly of human chromosome 21. GRMhor integrates global repeat map (GRM) and monomer distance (MD) diagrams to accurately identify, classify, and visualize HORs and their subfragments. Results: The analysis revealed a novel Cascading 11mer HOR array, in which each canonical HOR copy comprises 11 monomers belonging to 10 different monomer types. Subfragments with periodicities of 4, 7, 9, and 20 were identified within the array. A second, complex 23/25mer HOR array of mixed Willard’s/Cascading type was also detected. In contrast to the hg38 assembly, where a dominant 8mer and 33mer HOR were previously annotated, these structures were absent in the T2T-CHM13 assembly, highlighting the limitations of hg38. Notably, we discovered a novel 52mer HOR—the longest alpha satellite HOR unit reported in the human genome to date. Several subfragment repeats correspond to alphoid subfamilies previously identified using restriction enzyme digestion, but are here resolved with higher structural precision. Conclusions: Our findings demonstrate the power of GRMhor in resolving complex and previously undetected alpha satellite architectures, including the longest canonical HOR unit identified in the human genome. The precise delineation of superHORs, Cascading structures, and HOR subfragments provides unprecedented insight into the fine-scale organization of the centromeric region of chromosome 21. These results highlight both the inadequacy of earlier assemblies, such as hg38, and the critical importance of complete telomere-to-telomere assemblies for accurately characterizing centromeric DNA. Full article
(This article belongs to the Section Cytogenomics)
Show Figures

Figure 1

19 pages, 2017 KB  
Article
Repeatome Analysis of Plasma Circulating DNA in Patients with Cardiovascular Disease: Variation with Cell-Free DNA Integrity/Length and Clinical Parameters
by Stefania Fumarola, Monia Cecati, Francesca Marchegiani, Emanuele Francini, Rosanna Maniscalco, Jacopo Sabbatinelli, Massimiliano Gasparrini, Fabrizia Lattanzio, Fabiola Olivieri and Maurizio Cardelli
Int. J. Mol. Sci. 2025, 26(14), 6657; https://doi.org/10.3390/ijms26146657 - 11 Jul 2025
Viewed by 1049
Abstract
Repetitive DNA represents over 50% of the human genome and is an abundant component of circulating cell-free DNA (cfDNA). We previously showed that cfDNA levels and integrity can predict survival in elderly patients with cardiovascular disease. Here, we aimed to clarify whether a [...] Read more.
Repetitive DNA represents over 50% of the human genome and is an abundant component of circulating cell-free DNA (cfDNA). We previously showed that cfDNA levels and integrity can predict survival in elderly patients with cardiovascular disease. Here, we aimed to clarify whether a low-pass next-generation sequencing (NGS) approach can characterize the repeat content of cfDNA. Considering the bimodal distribution of cfDNA fragment lengths, we examined the occurrence of repetitive DNA subfamilies separately in dinucleosomal (>250 bp) and mononucleosomal (≤250 bp) cfDNA sequences from 24 patients admitted for heart failure. An increase in the relative abundance of Alu repetitive elements was observed in the longer fraction, while alpha satellites were enriched in the mononucleosomal fraction. The relative abundance of Alu, ALR, and L1HS DNA in the dinucleosomal fraction correlated with different prognostic biomarkers, and Alu DNA was negatively associated with the presence of chronic kidney disease comorbidity. These results, together with the observed inverse correlation between Alu DNA abundance and cfDNA integrity, suggest that the composition of plasma cfDNA could be determined by multiple mechanisms in different physio-pathological conditions. In conclusion, low-pass NGS is an inexpensive method to analyze the cfDNA repeat landscape and identify new cardiovascular disease biomarkers. Full article
(This article belongs to the Section Molecular Genetics and Genomics)
Show Figures

Figure 1

18 pages, 1456 KB  
Review
Taxonomy, Phylogeny, Genomes, and Repeatomes in the Subgenera Salvia, Sclarea, and Glutinaria (Salvia, Lamiaceae)
by Julia V. Kalnyuk, Olga Yu. Yurkevich, Ekaterina D. Badaeva, Alexey R. Semenov, Svyatoslav A. Zoshchuk, Alexandra V. Amosova and Olga V. Muravenko
Int. J. Mol. Sci. 2025, 26(13), 6436; https://doi.org/10.3390/ijms26136436 - 4 Jul 2025
Cited by 6 | Viewed by 1600
Abstract
The genus Salvia L. (Lamiaceae) is characterized by complex taxonomy and controversial phylogeny. This genus includes about a thousand species with worldwide distribution and high ecological, structural, functional and morphological diversity. Because of their high content of essential oils, various Salvia plants are [...] Read more.
The genus Salvia L. (Lamiaceae) is characterized by complex taxonomy and controversial phylogeny. This genus includes about a thousand species with worldwide distribution and high ecological, structural, functional and morphological diversity. Because of their high content of essential oils, various Salvia plants are widely used in medicine, as well as in the food, perfume, cosmetic, and paint industries; they also are valuable melliferous resources. The present study reviews the taxonomic history of the genus Salvia and the phylogenetic relationships between the taxa within the subgenera Salvia, Sclarea, and Glutinaria. Among the Salvia species, three basic chromosome numbers, x = 7, x = 8, and x = 11, were most common, although other basic chromosome numbers (x = 6–19) were determined, which was probably due to events of dysploidy, aneupoidy, and/or polyploidy occurring during speciation. Recent molecular cytogenetic studies based on Next Generation Sequencing technologies have clarified the chromosomal organization of several Salvia species. The patterns of chromosome distribution of 45S rDNA, 5S rDNA, and satellite DNAs made it possible to assess their intra- and interspecific chromosome diversity. However, further cytogenetic studies are needed to characterize the chromosomes in the genomes of other Salvia species and specify the genomic relationships among them. Full article
(This article belongs to the Special Issue Repetitive DNA)
Show Figures

Figure 1

18 pages, 2910 KB  
Article
Repeatome Dynamics and Sex Chromosome Differentiation in the XY and XY1Y2 Systems of the Fish Hoplias malabaricus (Teleostei; Characiformes)
by Mariannah Pravatti Barcellos de Oliveira, Geize Aparecida Deon, Francisco de Menezes Cavalcante Sassi, Fernando Henrique Santos de Souza, Caio Augusto Gomes Goes, Ricardo Utsunomia, Fábio Porto-Foresti, Jhon Alex Dziechciarz Vidal, Amanda Bueno da Silva, Tariq Ezaz, Thomas Liehr and Marcelo de Bello Cioffi
Int. J. Mol. Sci. 2025, 26(13), 6039; https://doi.org/10.3390/ijms26136039 - 24 Jun 2025
Viewed by 951
Abstract
The wolf fish Hoplias malabaricus is a Neotropical species characterized by remarkable karyotypic diversity, including seven karyomorphs (KarA-G) with distinct sex chromosome systems. This study investigated the homologous XY (KarF) and XY1Y2 (KarG) sex chromosome systems present in this species [...] Read more.
The wolf fish Hoplias malabaricus is a Neotropical species characterized by remarkable karyotypic diversity, including seven karyomorphs (KarA-G) with distinct sex chromosome systems. This study investigated the homologous XY (KarF) and XY1Y2 (KarG) sex chromosome systems present in this species by integrating cytogenetics and genomics to examine sex chromosomes’ composition through characterization of repeatome (satellite DNA and transposable elements) and sex-linked markers. Our analysis indicated that both karyomorphs are little differentiated in their sex chromosomes content revealed by satDNA mapping and putative sex-linked markers. Both repeatomes were mostly composed of transposable elements, but neither intra- (male versus female) nor interspecific (KarF x KarG) variations were found. In both systems, we demonstrated the occurrence of sex-specific sequences probably located on the non-recombining region of the Y chromosome supported by the accumulation of sex-specific haplotypes of HmfSat10-28/HmgSat31-28. This investigation offered valuable insights by highlighting the composition of homologous XY and XY1Y2 multiple sex chromosomes. Although homologous, the large Y chromosome in KarF corresponds to two separate linkage groups (Y1 and Y2) in KarG implying a specific meiotic arrangement involving the X chromosome in a meiotic trivalent chain. This scenario likely influenced recombination rates and, as a result, the genomic composition of these chromosomes. Full article
(This article belongs to the Special Issue Repetitive DNA)
Show Figures

Figure 1

Back to TopTop