Sign in to use this feature.

Years

Between: -

Subjects

remove_circle_outline
remove_circle_outline
remove_circle_outline
remove_circle_outline
remove_circle_outline
remove_circle_outline
remove_circle_outline

Journals

Article Types

Countries / Regions

Search Results (73)

Search Parameters:
Keywords = sanguinarine

Order results
Result details
Results per page
Select all
Export citation of selected articles as:
17 pages, 3309 KB  
Article
Synergistic Effects of Sanguinarine and Achyranthes bidentata Polysaccharides on Growth and Immunity in Yellow-Feathered Broilers
by Xiaolong Wang, Zhuying Liu, Longteng Ma and Wenbin Chen
Vet. Sci. 2026, 13(1), 36; https://doi.org/10.3390/vetsci13010036 - 1 Jan 2026
Viewed by 159
Abstract
The search for natural alternatives to in-feed antibiotics is a central focus in sustainable poultry production. This study investigated the individual and combined effects of Sanguinarine (SA) and Achyranthes bidentata polysaccharides (ABPS), two bioactive compounds derived from Chinese herbs, on the growth performance [...] Read more.
The search for natural alternatives to in-feed antibiotics is a central focus in sustainable poultry production. This study investigated the individual and combined effects of Sanguinarine (SA) and Achyranthes bidentata polysaccharides (ABPS), two bioactive compounds derived from Chinese herbs, on the growth performance and immune function of yellow-feathered broilers. A total of 1728 one-day-old female broilers were randomly allocated to 36 treatment groups in a 6 × 6 factorial arrangement, with factors being six levels of SA (0, 0.4, 0.5, 0.6, 0.7, and 0.75 mg/kg) and six levels of ABPS (0, 200, 300, 400, 500, and 600 mg/kg). Over an 8-week period, growth performance indicators, including average daily gain (ADG), average daily feed intake (ADFI), and feed conversion ratio (FCR), were monitored. Immune status was assessed through relative weights of immune organs (thymus, bursa of Fabricius, spleen) and lymphocyte proliferation at 4 and 8 weeks of age. The results demonstrated that SA supplementation significantly improved ADG during the initial 0–2-week period, while its effects on ADFI and FCR varied across different growth stages. ABPS supplementation was most effective in reducing FCR throughout the experiment, with the optimal effect observed at 500 mg/kg. Regarding immune parameters, SA at 0.7 mg/kg yielded the highest relative immune organ weights and lymphocyte proliferation at 4 weeks, whereas 0.5 mg/kg was most effective for lymphocyte proliferation at 8 weeks. ABPS at 500 mg/kg consistently promoted immune organ development and lymphocyte proliferation. A significant synergistic interaction between SA and ABPS was identified for several key outcomes. This interaction influenced ADG and ADFI at 8 weeks of age, relative thymus weight at 4 weeks, and lymphocyte proliferation at both 4 and 8 weeks. Notably, the combination of SA at 0.5 mg/kg and ABPS at 300 mg/kg (A3B3) produced a marked enhancement in lymphocyte proliferation. In conclusion, dietary supplementation with SA, ABPS, or their combination can modulate growth performance and enhance immune function in yellow-feathered broilers. The effects are dose-dependent and can be synergistic, with the combination of 0.5 mg/kg SA and 300 mg/kg ABPS showing particular promise for boosting cell-mediated immunity. These findings support the potential of SA and ABPS as beneficial natural feed additives for antibiotic-free poultry production. Full article
(This article belongs to the Section Veterinary Physiology, Pharmacology, and Toxicology)
Show Figures

Figure 1

17 pages, 9881 KB  
Article
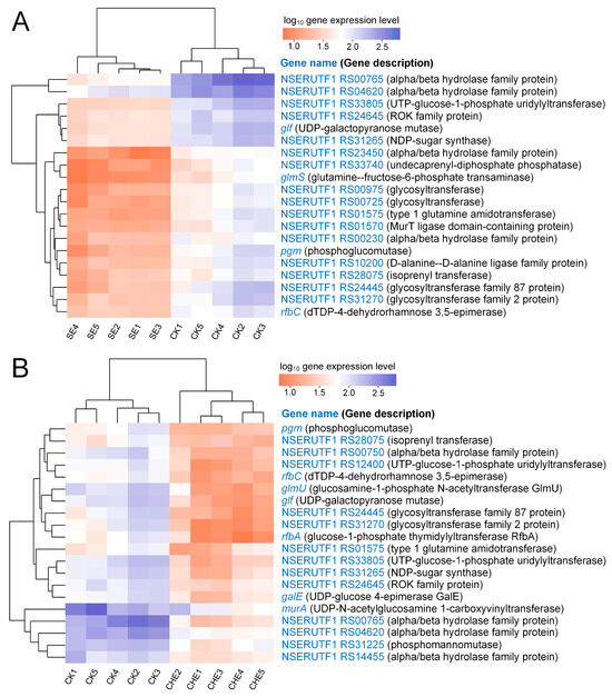
Macleaya cordata Alkaloids Sanguinarine and Chelerythrine Inhibit Nocardia seriolae by Disrupting Cell Envelope Integrity and Energy Metabolism: Insights from Transcriptomic Analysis
by Lei Huang, Xue Cai, Kuan Chu, Xuemei Yuan, Xianqi Peng, Jing Chen, Xialian Bu, Chen Niu, Dawei Song and Jiayun Yao
Microorganisms 2025, 13(12), 2790; https://doi.org/10.3390/microorganisms13122790 - 8 Dec 2025
Viewed by 293
Abstract
Nocardia seriolae infection poses a serious threat to largemouth bass (Micropterus salmoides) aquaculture, owing to the lack of effective control strategies. This study investigated the antibacterial effects and underlying mechanisms of Macleaya cordata alkaloids—sanguinarine (SE) and chelerythrine (CHE)—against N. seriolae [...] Read more.
Nocardia seriolae infection poses a serious threat to largemouth bass (Micropterus salmoides) aquaculture, owing to the lack of effective control strategies. This study investigated the antibacterial effects and underlying mechanisms of Macleaya cordata alkaloids—sanguinarine (SE) and chelerythrine (CHE)—against N. seriolae through integrated physiological and transcriptomic approaches. Results showed SE and CHE exhibited strong in vitro antibacterial activity, with minimum inhibitory concentrations (MICs) of 62.5 and 7.8 μg/mL, respectively. In vivo trials revealed that dietary supplementation with either alkaloid significantly enhanced the survival of infected fish, yielding relative percent survival (RPS) values of 34.5% for SE and 40.0% for CHE. Concurrently, both treatments reduced bacterial load and alleviated granulomatous pathology in multiple organs, including the liver, spleen, and kidney. Physiological analyses revealed severe damage to the cell envelope, as evidenced by increased membrane permeability and structural disintegration observed under transmission electron microscopy (TEM). Transcriptomic profiling identified 3708 and 5095 differentially expressed genes (DEGs) in the SE- and CHE-treated groups, respectively, with notable downregulation of key genes involved in peptidoglycan biosynthesis, the citrate cycle, oxidative phosphorylation, and the pentose phosphate pathways. These findings demonstrate that SE and CHE inhibit N. seriolae through a multi-target mechanism simultaneously disrupting cell envelope integrity and energy production, laying the groundwork for their development as eco-friendly aquaculture therapeutics. Full article
(This article belongs to the Section Molecular Microbiology and Immunology)
Show Figures

Figure 1

25 pages, 3878 KB  
Article
Eight Triplex-Binding Molecules from Four Chemical Classes Broadly Recognize the MALAT1 Triple Helix
by Madeline M. Mousseau, Krishna M. Shivakumar, Jaesang Yoo and Jessica A. Brown
Molecules 2025, 30(21), 4277; https://doi.org/10.3390/molecules30214277 - 3 Nov 2025
Viewed by 642
Abstract
RNA triple helices are relatively understudied, including their interactions with small molecules. In this study, we evaluated eight previously reported triplex-binding molecules (TBMs) for their functional effects on the premature and mature MALAT1 triple helix. Based on UV thermal denaturation experiments, the TBMs [...] Read more.
RNA triple helices are relatively understudied, including their interactions with small molecules. In this study, we evaluated eight previously reported triplex-binding molecules (TBMs) for their functional effects on the premature and mature MALAT1 triple helix. Based on UV thermal denaturation experiments, the TBMs berberine, coralyne, sanguinarine, berenil, and neomycin selectively stabilize the Hoogsteen interface of the MALAT1 triple helix. Moreover, fisetin, luteolin, and quercetin were more sensitive to nucleotide composition, whereas berberine, coralyne, sanguinarine, and berenil were more sensitive to changes in the length of the major-groove triple helix. Most TBMs could not outcompete MALAT1 triple helix-binding proteins, except for neomycin. Surface plasmon resonance experiments demonstrated that berberine and sanguinarine display relatively quick association and dissociation binding profiles. Treating human colorectal carcinoma cells with each of the TBMs reduced MALAT1 levels by ~20–60%. This study demonstrates that TBMs broadly recognize the premature and mature MALAT1 triple helix but exhibit subtle sensitivities, suggesting that TBMs can be designed to selectively bind triple helices based on nucleotide composition, length, and structural context. Full article
(This article belongs to the Special Issue Chemistry of Nucleic Acids: From Structure to Biological Interactions)
Show Figures

Figure 1

26 pages, 5166 KB  
Article
Impact of Isoquinoline Alkaloids on the Intestinal Barrier in a Colonic Model of Campylobacter jejuni Infection
by Anna Duda-Madej, Przemysław Gagat, Jerzy Wiśniewski, Szymon Viscardi and Paweł Krzyżek
Int. J. Mol. Sci. 2025, 26(21), 10634; https://doi.org/10.3390/ijms262110634 - 31 Oct 2025
Cited by 2 | Viewed by 523
Abstract
Phytotherapy is a growing field of modern medicine, offering natural alternatives with multidirectional pharmacological effects. Among plant-derived bioactive compounds, isoquinoline alkaloids exhibit antioxidant, anti-inflammatory, and antimicrobial properties. Our in vitro model of campylobacteriosis confirmed that berberine reduces pathological changes in colonocytes not only [...] Read more.
Phytotherapy is a growing field of modern medicine, offering natural alternatives with multidirectional pharmacological effects. Among plant-derived bioactive compounds, isoquinoline alkaloids exhibit antioxidant, anti-inflammatory, and antimicrobial properties. Our in vitro model of campylobacteriosis confirmed that berberine reduces pathological changes in colonocytes not only through its direct antibacterial (minimum inhibitory concentration for pure berberine against Campylobacter jejuni was 64 μg/mL) and anti-biofilm (fourfold reduction in C. jejuni biomass) effects, but also through its protective effect on the morphostructure and secretory profile of host cells exposed to bacterial components. Furthermore, berberine stabilized intercellular junction proteins, modulated bile acid and arachidonic acid metabolism, and supported host-protective signaling pathways. These findings indicate that berberine acts through a dual mechanism—directly reducing bacterial virulence while enhancing intestinal barrier integrity and metabolic homeostasis. In summary, berberine appears to be a multifunctional phytochemical in the development of new strategies for the prevention and treatment of C. jejuni-induced gastrointestinal infections and epithelial barrier dysfunctions. The protective effect we have demonstrated may contribute to alleviating the phenomenon of “leaky gut,” commonly associated with campylobacteriosis. Full article
(This article belongs to the Special Issue Intestinal Diseases and Gut Microbiota)
Show Figures

Figure 1

16 pages, 1004 KB  
Review
Biotechnological Advances in Sanguinarine and Chelerythrine Production from Plume Poppy (Macleaya cordata): A Gene Editing Perspective
by Bilal A. Rather, Wujun Xu, Aadil Yousuf Tantray, Moksh Mahajan, Huapeng Sun, Hanqing Cong, Xuefei Jiang, M. Iqbal R. Khan and Fei Qiao
Plants 2025, 14(17), 2667; https://doi.org/10.3390/plants14172667 - 26 Aug 2025
Viewed by 1340
Abstract
Plume poppy (Macleaya cordata), an important member of the Papaveraceae family, is a substantial source of benzylisoquinoline alkaloids (BIAs) such as sanguinarine and chelerythrine. These compounds possess significant therapeutic potential, including anti-inflammatory, anticancer, and antimicrobial activities, along with various industrial applications. [...] Read more.
Plume poppy (Macleaya cordata), an important member of the Papaveraceae family, is a substantial source of benzylisoquinoline alkaloids (BIAs) such as sanguinarine and chelerythrine. These compounds possess significant therapeutic potential, including anti-inflammatory, anticancer, and antimicrobial activities, along with various industrial applications. However, the yield of these compounds in native plants are minimal and highly variable due to certain ecological factors. Recent advances in transgenic technologies have opened a new avenue for enhancing the biosynthesis of BIAs and optimizing their delivery in plume poppy. This review consolidates recent strategies in gene editing and metabolic modulations aimed at improving alkaloid biosynthesis in plume poppy. It uniquely connects these tools with industrial and therapeutic demands, offering a roadmap for enhanced BIA production. The current review also provides new insights into the overcoming the current limitations, offering potential solutions for stable, high-yield production of BIAs in plume poppy for their therapeutic use. Full article
Show Figures

Figure 1

30 pages, 2637 KB  
Review
Can Nature Overcome Invasive Gastrointestinal Infections?
by Anna Duda-Madej, Szymon Viscardi, Jakub Stecko, Natalia Szymańska, Ewa Topola, Katarzyna Pacyga and Marta Szandruk-Bender
Int. J. Mol. Sci. 2025, 26(12), 5795; https://doi.org/10.3390/ijms26125795 - 17 Jun 2025
Cited by 2 | Viewed by 1884
Abstract
Invasive bacterial gastrointestinal infections represent a substantial clinical burden worldwide, contributing to significant morbidity and, in severe cases, mortality. The causative bacterial agents of these infections include Shigella spp., enteroinvasive Escherichia coli, Salmonella spp., Campylobacter jejuni, Yersinia enterocolitica, and Listeria [...] Read more.
Invasive bacterial gastrointestinal infections represent a substantial clinical burden worldwide, contributing to significant morbidity and, in severe cases, mortality. The causative bacterial agents of these infections include Shigella spp., enteroinvasive Escherichia coli, Salmonella spp., Campylobacter jejuni, Yersinia enterocolitica, and Listeria monocytogenes. Given the growing challenges of therapy failures and rising antibiotic resistance, there is still an unmet need to identify novel, effective, and safe compounds exhibiting antimicrobial, anti-inflammatory, and immunomodulatory activities. In the present review, we aimed to compile current data regarding three alkaloids—berberine, sanguinarine, and cheleritrin—which hold significant promise in treating bacterial invasive gastrointestinal diseases. Our review extended beyond the direct antimicrobial properties of these compounds against pathogens capable of breaching the intestinal epithelial barrier. We also presented their modulatory effects on intestinal barrier integrity and their influence on the composition and function of the resident gut microbiota, thereby highlighting their potential indirect role in attenuating pathogen invasion and disease progression. Thus, our review presents alkaloids as potential preparations that potentiate the activity of classic anti-infective drugs, as well as substances that, by affecting the microbiome and intestinal mucosa, could be used for inflammatory bowel diseases. Full article
Show Figures

Figure 1

33 pages, 1933 KB  
Review
Interplay Between Traditional and Scientific Knowledge: Phytoconstituents and Their Roles in Lung and Colorectal Cancer Signaling Pathways
by Ilma Imtiaz, Janet Schloss and Andrea Bugarcic
Biomolecules 2025, 15(3), 380; https://doi.org/10.3390/biom15030380 - 5 Mar 2025
Cited by 9 | Viewed by 4105
Abstract
Natural plant products have been used for cancer treatment since ancient times and continue to play a vital role in modern anticancer drug development. However, only a small fraction of identified medicinal plants has been thoroughly investigated, particularly for their effects on cellular [...] Read more.
Natural plant products have been used for cancer treatment since ancient times and continue to play a vital role in modern anticancer drug development. However, only a small fraction of identified medicinal plants has been thoroughly investigated, particularly for their effects on cellular pathways in lung and colorectal cancers, two under-researched cancers with poor prognostic outcomes (lung cancers). This review focuses on the lung and colorectal cancer signaling pathways modulated by bioactive compounds from eleven traditional medicinal plants: Curcuma longa, Astragalus membranaceus, Glycyrrhiza glabra, Althaea officinalis, Echinacea purpurea, Sanguinaria canadensis, Codonopsis pilosula, Hydrastis canadensis, Lobelia inflata, Scutellaria baicalensis, and Zingiber officinale. These plants were selected based on their documented use in traditional medicine and modern clinical practice. Selection criteria involved cross-referencing herbs identified in a scoping review of traditional cancer treatments and findings from an international survey on herbal medicine currently used for lung and colorectal cancer management by our research group and the availability of existing literature on their anticancer properties. The review identifies several isolated phytoconstituents from these plants that exhibit anticancer properties by modulating key signaling pathways such as PI3K/Akt/mTOR, RAS/RAF/MAPK, Wnt/β-catenin, and TGF-β in vitro. Notable constituents include sanguinarine, berberine, hydrastine, lobeline, curcumin, gingerol, shogaol, caffeic acid, echinacoside, cichoric acid, glycyrrhizin, 18-β-glycyrrhetinic acid, astragaloside IV, lobetyolin, licochalcone A, baicalein, baicalin, wogonin, and glycyrol. Curcumin and baicalin show preclinical effectiveness but face bioavailability challenges, which may be overcome by combining them with piperine or using oral extracts to enhance gut microbiome conversion, integrating traditional knowledge with modern strategies for improved outcomes. Furthermore, herbal extracts from Echinacea, Glycyrrhiza, and Codonopsis, identified in traditional knowledge, are currently in clinical trials. Notably, curcumin and baicalin also modulate miRNA pathways, highlighting a promising intersection of modern science and traditional medicine. Thus, the development of anticancer therapeutics continues to benefit from the synergy of traditional knowledge, scientific innovation, and technological advancements. Full article
Show Figures

Figure 1

19 pages, 4329 KB  
Article
Sanguinarine–Chelerythrine from Coptis chinensis Offers Analgesic and Anti-Inflammatory Effects Without Gastrotoxicity
by Maciej Danielewski, Sylwia Zielińska, Anna Merwid-Ląd, Marta Szandruk-Bender, Wojciech Słupski, Maciej Włodarczyk, Tomasz Sozański, Piotr Ziółkowski, Adam Szeląg and Beata Nowak
Pharmaceutics 2025, 17(3), 323; https://doi.org/10.3390/pharmaceutics17030323 - 2 Mar 2025
Cited by 9 | Viewed by 2262
Abstract
Background: Pain is a major clinical and socioeconomic problem worldwide. The available therapies are not always effective and are often associated with the multiple adverse effects that reduce their clinical application. Natural compounds are an important group of pharmaceuticals that may be [...] Read more.
Background: Pain is a major clinical and socioeconomic problem worldwide. The available therapies are not always effective and are often associated with the multiple adverse effects that reduce their clinical application. Natural compounds are an important group of pharmaceuticals that may be used in pain management. We aimed to investigate the analgesic activity of the sanguinarine–chelerythrine from Coptis chinensis. Methods: The analgesic and anti-inflammatory activity of the sanguinarine–chelerythrine fraction of C. chinensis extract (SC 5 and 10 mg/kg), sanguinarine (SAN 1 and 2 mg/kg) and chelerythrine (CHEL 4 and 8 mg/kg) was assessed in tail flick and formalin tests. A microscopic and macroscopic examination of stomach mucosae was performed. TNFα and MMP-9 levels were measured with ELISA kits. Results: Morphine (MORF), CHEL and SC prolongated the tail withdrawal latency, with comparable analgesic activity between MORF and CHEL 8 mg/kg. MORF, CHEL 8 mg/kg, and SAN 2 mg/kg ameliorated the pain reaction in the neurogenic phase of the formalin test. In the inflammatory phase of the formalin test, all tested substances exerted analgesic activity. SAN, CHEL and SC additionally reduced TNFα and MMP-9 secretion. Conclusions: Our results confirmed analgesic effects of CHEL and SC with CHEL analgesic activity comparable to MORF. All investigated substances exerted significant anti-inflammatory activity without concomitant gastrotoxicity. Full article
(This article belongs to the Special Issue Pharmaceutical Applications of Plant Extracts, 2nd Edition)
Show Figures

Figure 1

26 pages, 1576 KB  
Review
Nanotechnology Meets Phytotherapy: A Cutting-Edge Approach to Treat Bacterial Infections
by Katarzyna Pacyga, Paweł Pacyga, Emilia Szuba, Szymon Viscardi, Ewa Topola and Anna Duda-Madej
Int. J. Mol. Sci. 2025, 26(3), 1254; https://doi.org/10.3390/ijms26031254 - 31 Jan 2025
Cited by 4 | Viewed by 2082
Abstract
The increasing prevalence of bacterial infections and the rise in antibiotic resistance have prompted the search for alternative therapeutic strategies. One promising approach involves combining plant-based bioactive substances with nanoparticles, which have demonstrated improved antimicrobial activity compared to their free forms, both in [...] Read more.
The increasing prevalence of bacterial infections and the rise in antibiotic resistance have prompted the search for alternative therapeutic strategies. One promising approach involves combining plant-based bioactive substances with nanoparticles, which have demonstrated improved antimicrobial activity compared to their free forms, both in vitro, in vivo, and in clinical studies. This approach not only improves their stability but also enables targeted delivery to bacterial cells, reducing side effects and minimising the risk of resistance development, leading to more effective treatments. This narrative review explores the benefits of combining bioactive plant compounds (berberine, catechin, chelerythrine, cinnamaldehyde, ellagic acid, proanthocyanidin, and sanguinarine) with nanoparticles for the treatment of bacterial infections (caused by Staphylococcus aureus, Enterococcus spp., Klebsiella pneumoniae, Acinetobacter baumannii, Escherichia coli, Serratia marcescens, and Pseudomonas aeruginosa), highlighting the potential of this approach to overcome the limitations of traditional antimicrobial therapies. Ultimately, this strategy offers a promising alternative in the fight against resistant bacterial strains, paving the way for the development of more effective and sustainable treatments. Full article
(This article belongs to the Special Issue Bioactive Compounds of Natural Origin)
Show Figures

Graphical abstract

21 pages, 8109 KB  
Article
Anticancer Plant Secondary Metabolites Evicting Linker Histone H1.2 from Chromatin Activate Type I Interferon Signaling
by Olga Vlasova, Irina Antonova, Khamis Magomedova, Alena Osipova, Polina Shtompel, Anna Borunova, Tatiana Zabotina, Gennady Belitsky, Irina Budunova, Albert Jordan, Kirill Kirsanov and Marianna Yakubovskaya
Int. J. Mol. Sci. 2025, 26(1), 375; https://doi.org/10.3390/ijms26010375 - 4 Jan 2025
Viewed by 1627
Abstract
Previously we discovered that among 15 DNA-binding plant secondary metabolites (PSMs) possessing anticancer activity, 11 compounds cause depletion of the chromatin-bound linker histones H1.2 and/or H1.4. Chromatin remodeling or multiH1 knocking-down is known to promote the upregulation of repetitive elements, ultimately triggering an [...] Read more.
Previously we discovered that among 15 DNA-binding plant secondary metabolites (PSMs) possessing anticancer activity, 11 compounds cause depletion of the chromatin-bound linker histones H1.2 and/or H1.4. Chromatin remodeling or multiH1 knocking-down is known to promote the upregulation of repetitive elements, ultimately triggering an interferon (IFN) response. Herein, using HeLa cells and applying fluorescent reporter assay with flow cytometry, immunofluorescence staining and quantitative RT-PCR, we studied effects of PSMs both evicting linker histones from chromatin and not influencing their location in nucleus. We found that (1) 8 PSMs, evicting linker histone H1.2 from chromatin, activated significantly the type I IFN signaling pathway and out of these compounds resveratrol, berberine, genistein, delphinidin, naringenin and curcumin also caused LINE1 expression. Fisetin and quercetin, which also induced linker histone H1.2 eviction from chromatin, significantly activated only type I IFN signaling, but not LINE1 expression; (2) curcumin, sanguinarine and kaempferol, causing significant depletion of the chromatin-bound linker histone H1.4 but not significantly influencing H1.2 presence in chromatin, activate type I IFN signaling less intensively without any changes in LINE1 expression; (3) four PSMs, which did not cause linker histone eviction, displayed neither IFN signaling activation nor enhancement of LINE1 expression. Thus, we have shown for the first time that chromatin destabilization observed by depletion of chromatin-bound linker histone H1.2 caused by anticancer DNA-binding PSMs is accompanied by enhancement of type I IFN signaling, and that LINE1 expression often impacts this activation. Full article
(This article belongs to the Special Issue Plant Derived Anti-Cancer Bioactive Molecules)
Show Figures

Figure 1

24 pages, 2272 KB  
Review
Natural Alkaloids in Cancer Therapy: Berberine, Sanguinarine and Chelerythrine against Colorectal and Gastric Cancer
by Anna Duda-Madej, Szymon Viscardi, Wiktoria Szewczyk and Ewa Topola
Int. J. Mol. Sci. 2024, 25(15), 8375; https://doi.org/10.3390/ijms25158375 - 31 Jul 2024
Cited by 22 | Viewed by 5874
Abstract
The rising incidence of colorectal cancer (CRC) and gastric cancer (GC) worldwide, coupled with the limited effectiveness of current chemotherapeutic agents, has prioritized the search for new therapeutic options. Natural substances, which often exhibit cytostatic properties, hold significant promise in this area. This [...] Read more.
The rising incidence of colorectal cancer (CRC) and gastric cancer (GC) worldwide, coupled with the limited effectiveness of current chemotherapeutic agents, has prioritized the search for new therapeutic options. Natural substances, which often exhibit cytostatic properties, hold significant promise in this area. This review evaluates the anticancer properties of three natural alkaloids—berberine, sanguinarine, and chelerythrine—against CRC and GC. In vivo and in vitro studies have demonstrated that these substances can reduce tumor volume and inhibit the epithelial–mesenchymal transition (EMT) of tumors. At the molecular level, these alkaloids disrupt key signaling pathways in cancer cells, including mTOR, MAPK, EGFR, PI3K/AKT, and NF-κB. Additionally, they exhibit immunomodulatory effects, leading to the induction of programmed cell death through both apoptosis and autophagy. Notably, these substances have shown synergistic effects when combined with classical cytostatic agents such as cyclophosphamide, 5-fluorouracil, cetuximab, and erlotinib. Furthermore, berberine has demonstrated the ability to restore sensitivity in individuals originally resistant to cisplatin GC. Given these findings, natural compounds emerge as a promising option in the chemotherapy of malignant gastrointestinal tumors, particularly in cases with limited treatment options. However, more research is necessary to fully understand their therapeutic potential. Full article
(This article belongs to the Special Issue Bioactive Compounds in Cancers)
Show Figures

Figure 1

20 pages, 8986 KB  
Article
Sanguinarine Induces Necroptosis of HCC by Targeting PKM2 Mediated Energy Metabolism
by Rui Kong, Nan Wang, Chunli Zhou, Yuqing Zhou, Xiaoyan Guo, Dongyan Wang, Yihai Shi, Rong Wan, Yuejuan Zheng and Jie Lu
Cancers 2024, 16(14), 2533; https://doi.org/10.3390/cancers16142533 - 13 Jul 2024
Cited by 4 | Viewed by 2603
Abstract
Backgrounds: Abnormal metabolism is the hallmark of hepatocellular carcinoma. Targeting energy metabolism has become the major focus of cancer therapy. The natural product, sanguinarine, displays remarkable anti-tumor properties by disturbing energy homeostasis; however, the underlying mechanism has not yet been elucidated. Methods: The [...] Read more.
Backgrounds: Abnormal metabolism is the hallmark of hepatocellular carcinoma. Targeting energy metabolism has become the major focus of cancer therapy. The natural product, sanguinarine, displays remarkable anti-tumor properties by disturbing energy homeostasis; however, the underlying mechanism has not yet been elucidated. Methods: The anticancer activity of sanguinarine was determined using CCK-8 and colony formation assay. Morphological changes of induced cell death were observed under electron microscopy. Necroptosis and apoptosis related markers were detected using western blotting. PKM2 was identified as the target by transcriptome sequencing. Molecular docking assay was used to evaluate the binding affinity of sanguinarine to the PKM2 molecule. Furthermore, Alb-CreERT2; PKM2loxp/loxp; Rosa26RFP mice was used to construct the model of HCC—through the intervention of sanguinarine in vitro and in vivo—to accurately explore the regulation effect of sanguinarine on cancer energy metabolism. Results: Sanguinarine inhibited tumor proliferation, metastasis and induced two modes of cell death. Molecular docking of sanguinarine with PKM2 showed appreciable binding affinity. PKM2 kinase activity and aerobic glycolysis rate declined, and mitochondrial oxidative phosphorylation was inhibited by sanguinarine application; these changes result in energy deficits and lead to necroptosis. Additionally, sanguinarine treatment prevents the translocation of PKM2 into the nucleus and suppresses the interaction of PKM2 with β-catenin; the transcriptional activity of PKM2/β-catenin signaling and its downstream genes were decreased. Conclusions: Sanguinarine showed remarkable anti-HCC activity via regulating energy metabolism by PKM2/β-catenin signaling. On the basis of these investigations, we propose that sanguinarine might be considered as a promising compound for discovery of anti-HCC drugs. Full article
Show Figures

Figure 1

12 pages, 883 KB  
Article
Evaluation of In Vitro Synergistic Effects of Tetracycline with Alkaloid-Related Compounds against Diarrhoeic Bacteria
by Hayford Osei-Owusu, Johana Rondevaldova, Marketa Houdkova, Tomas Kudera, Tersia Needham, Anna Mascellani and Ladislav Kokoska
Int. J. Mol. Sci. 2024, 25(11), 6038; https://doi.org/10.3390/ijms25116038 - 30 May 2024
Cited by 4 | Viewed by 2279
Abstract
Diarrhoea remains an important public health concern, particularly in developing countries, and has become difficult to treat because of antibacterial resistance. The development of synergistic antimicrobial agents appears to be a promising alternative treatment against diarrhoeic infections. In this study, the combined effect [...] Read more.
Diarrhoea remains an important public health concern, particularly in developing countries, and has become difficult to treat because of antibacterial resistance. The development of synergistic antimicrobial agents appears to be a promising alternative treatment against diarrhoeic infections. In this study, the combined effect of tetracycline together with either nitroxoline, sanguinarine, or zinc pyrithione (representing various classes of plant-based compounds) was evaluated in vitro against selected diarrhoeic bacteria (Enterococcus faecalis, Escherichia coli, Listeria monocytogenes, Shigella flexneri, Vibrio parahaemolyticus, and Yersinia enterocolitica). The chequerboard method in 96-well microtiter plates was used to determine the sum of the fractional inhibitory concentration indices (FICIs). Three independent experiments were performed per combination, each in triplicate. It was observed that the combination of tetracycline with either nitroxoline, sanguinarine, or zinc pyrithione produced synergistic effects against most of the pathogenic bacteria tested, with FICI values ranging from 0.086 to 0.5. Tetracycline–nitroxoline combinations produced the greatest synergistic action against S. flexneri at a FICI value of 0.086. The combinations of the agents tested in this study can thus be used for the development of new anti-diarrhoeic medications. However, studies focusing on their in vivo anti-diarrhoeic activity and safety are required before any consideration for utilization in human medicine. Full article
(This article belongs to the Special Issue Antibacterial and Antioxidant Effects of Plant-Sourced Compounds)
Show Figures

Figure 1

19 pages, 3495 KB  
Article
Screening and Genomic Analysis of Alkaloid-Producing Endophytic Fungus Fusarium solani Strain MC503 from Macleaya cordata
by Xinhong Wu, Nazidi Ibrahim, Yili Liang and Xueduan Liu
Microorganisms 2024, 12(6), 1088; https://doi.org/10.3390/microorganisms12061088 - 27 May 2024
Cited by 1 | Viewed by 1901
Abstract
The extensive harvesting of Macleaya cordata, as a biomedicinal plant and a wild source of quaternary benzo[c]phenanthridine alkaloids, has led to a rapid decline in its population. An alternative approach to the production of these bioactive compounds, which are known for their [...] Read more.
The extensive harvesting of Macleaya cordata, as a biomedicinal plant and a wild source of quaternary benzo[c]phenanthridine alkaloids, has led to a rapid decline in its population. An alternative approach to the production of these bioactive compounds, which are known for their diverse pharmacological effects, is needed. Production of these compounds using alkaloid-producing endophytic fungi is a promising potential approach. In this research, we isolated an alkaloid-producing endophytic fungus, strain MC503, from the roots of Macleaya cordata. Genomic analysis was conducted to elucidate its metabolic pathways and identify the potential genes responsible for alkaloid biosynthesis. High-performance liquid chromatography (HPLC) and liquid chromatography–mass spectrometry (LC–MS) analyses revealed the presence and quantified the content of sanguinarine (536.87 μg/L) and chelerythrine (393.31 μg/L) in the fungal fermentation extract. Based on our analysis of the morphological and micromorphological characteristics and the ITS region of the nuclear ribosomal DNA of the alkaloid-producing endophyte, it was identified as Fusarium solani strain MC503. To the best of our knowledge, there is no existing report on Fusarium solani from Macleaya cordata or other medicinal plants that produce sanguinarine and chelerythrine simultaneously. These findings provide valuable insights into the capability of Fusarium solani to carry out isoquinoline alkaloid biosynthesis and lay the foundation for further exploration of its potential applications in pharmaceuticals. Full article
(This article belongs to the Section Systems Microbiology)
Show Figures

Figure 1

44 pages, 4968 KB  
Review
Bioactive Compounds from Plant Origin as Natural Antimicrobial Agents for the Treatment of Wound Infections
by Katarzyna Pacyga, Paweł Pacyga, Ewa Topola, Szymon Viscardi and Anna Duda-Madej
Int. J. Mol. Sci. 2024, 25(4), 2100; https://doi.org/10.3390/ijms25042100 - 8 Feb 2024
Cited by 31 | Viewed by 8173
Abstract
The rising prevalence of drug-resistant bacteria underscores the need to search for innovative and nature-based solutions. One of the approaches may be the use of plants that constitute a rich source of miscellaneous compounds with a wide range of biological properties. This review [...] Read more.
The rising prevalence of drug-resistant bacteria underscores the need to search for innovative and nature-based solutions. One of the approaches may be the use of plants that constitute a rich source of miscellaneous compounds with a wide range of biological properties. This review explores the antimicrobial activity of seven bioactives and their possible molecular mechanisms of action. Special attention was focused on the antibacterial properties of berberine, catechin, chelerythrine, cinnamaldehyde, ellagic acid, proanthocyanidin, and sanguinarine against Staphylococcus aureus, Enterococcus spp., Klebsiella pneumoniae, Acinetobacter baumannii, Escherichia coli, Serratia marcescens and Pseudomonas aeruginosa. The growing interest in novel therapeutic strategies based on new plant-derived formulations was confirmed by the growing number of articles. Natural products are one of the most promising and intensively examined agents to combat the consequences of the overuse and misuse of classical antibiotics. Full article
(This article belongs to the Special Issue New Types of Antimicrobial Biocides)
Show Figures

Figure 1

Back to TopTop