Sanguinarine Induces Necroptosis of HCC by Targeting PKM2 Mediated Energy Metabolism
Abstract
Simple Summary
Abstract
1. Introduction
2. Materials and Methods
2.1. Cell Viability and Colony Formation Assay
2.2. Chromatin Immunoprecipitation (ChIP) Assay
2.3. Transmission Electron Microscopy
2.4. Biomedical Analysis
2.5. Measurement of ATP Content, Mitochondrial Membrane Potential (ΔΨm), Intracellular ROS, Intracellular Ca2+ Concentration and Mitochondrial Permeability Transition Pore (MPTP) Opening
2.6. Cell Death and Cell Cycle Assay
2.7. RNA Sequencing
2.8. Quantitative Reverse Transcription-Polymerase Chain Reaction (qRT-PCR) and Western Blotting
2.9. Immunofluorescence Staining
2.10. Clinical Tissue Array
2.11. Animal Experiment
2.12. Statistical Analysis
3. Results
3.1. Sanguinarine Inhibited Proliferation, Metastasis, and Induced Cell Death of HCC Cells
3.2. Sanguinarine Targeted PKM2 and Inhibited the Pyruvate Kinase Activity
3.3. Sanguinarine Reduced the Aerobic Glycolysis Level in HCC Cell Lines
3.4. Sanguinarine Inhibited Mitochondrial Bioenergetics
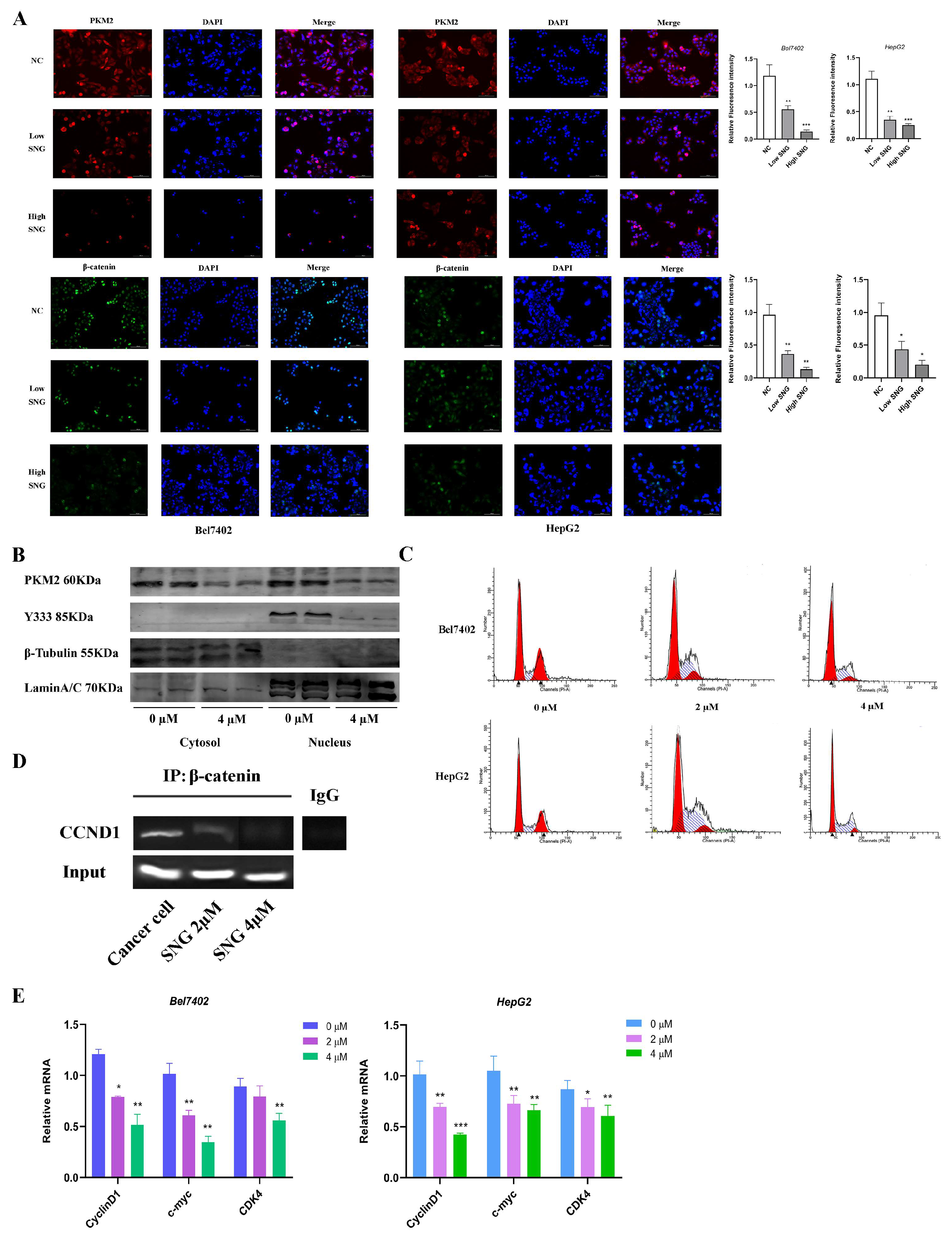
3.5. Sanguinarine Exerted Anti-Tumor Effect by Regulating the PKM2/β-Catenin Axis
3.6. Effect of Liver Specific PKM2 Deletion on HCC Progression In Vivo
4. Discussion
5. Conclusions
Supplementary Materials
Author Contributions
Funding
Institutional Review Board Statement
Informed Consent Statement
Data Availability Statement
Conflicts of Interest
References
- Li, Q.; Zhang, L.; Yang, Q.; Li, M.; Pan, X.; Xu, J.; Zhong, C.; Yao, F.; Zhang, R.; Zhou, S.; et al. Thymidine kinase 1 drives hepatocellular carcinoma in enzyme-dependent and-independent manners. Cell Metab. 2023, 35, 912–927. [Google Scholar] [CrossRef] [PubMed]
- Bao, M.H.; Wong, C.C. Hypoxia, Metabolic Reprogramming, and Drug Resistance in Liver Cancer. Cells 2021, 10, 1715. [Google Scholar] [CrossRef] [PubMed]
- Fresquet, V.; Garcia-Barchino, M.J.; Celay, J.; Vicente, C.; Fernandez-Galilea, M.; Larrayoz, M.J.; Calasanz, M.J.; Panizo, C.; Junza, A.; Han, J.; et al. Endogenous Retroelement Activation by Epigenetic Therapy Reverses the Warburg Effect and Elicits Mitochondrial-Mediated Cancer Cell Death. Cancer Discov. 2021, 11, 1268–1285. [Google Scholar] [CrossRef]
- Guo, D.; Tong, Y.; Jiang, X.; Meng, Y.; Jiang, H.; Du, L.; Wu, Q.; Li, S.; Luo, S.; Li, M.; et al. Aerobic glycolysis promotes tumor immune evasion by hexokinase2-mediated phosphorylation of IkappaBalpha. Cell Metab. 2022, 34, 1312–1324. [Google Scholar] [CrossRef] [PubMed]
- Thomas, G.E.; Egan, G.; Garcia-Prat, L.; Botham, A.; Voisin, V.; Patel, P.S.; Hoff, F.W.; Chin, J.; Nachmias, B.; Kaufmann, K.B.; et al. The metabolic enzyme hexokinase 2 localizes to the nucleus in AML and normal haematopoietic stem and progenitor cells to maintain stemness. Nat. Cell Biol. 2022, 24, 872–884. [Google Scholar] [CrossRef] [PubMed]
- Li, M.; Luo, X.; Lei, S.; Liu, Y.; Guo, H.; Zhang, Y.; Pan, Y.; Chen, K.; Lin, J.; Huang, P. Synchronous Interventions of Glucose and Mitochondrial Metabolisms for Antitumor Bioenergetic Therapy. Adv. Mater. 2023, 35, e2301099. [Google Scholar] [CrossRef] [PubMed]
- Schneegans, S.; Loptien, J.; Mojzisch, A.; Loreth, D.; Kretz, O.; Raschdorf, C.; Hanssen, A.; Gocke, A.; Siebels, B.; Gunasekaran, K.; et al. HERC5 downregulation in non-small cell lung cancer is associated with altered energy metabolism and metastasis. J. Exp. Clin. Cancer Res. 2024, 43, 110. [Google Scholar] [CrossRef] [PubMed]
- Mukhopadhyay, S.; Encarnacion-Rosado, J.; Lin, E.Y.; Sohn, A.S.W.; Zhang, H.; Mancias, J.D.; Kimmelman, A.C. Autophagy supports mitochondrial metabolism through the regulation of iron homeostasis in pancreatic cancer. Sci. Adv. 2023, 9, f9284. [Google Scholar] [CrossRef] [PubMed]
- Ippolito, L.; Giannoni, E.; Chiarugi, P.; Parri, M. Mitochondrial Redox Hubs as Promising Targets for Anticancer Therapy. Front. Oncol. 2020, 10, 256. [Google Scholar] [CrossRef]
- Wang, P.; Zheng, S.Y.; Jiang, R.L.; Wu, H.-D.; Li, Y.-A.; Lu, J.-L.; Xiong, Y.; Han, B.; Lin, L. Necroptosis signaling and mitochondrial dysfunction cross-talking facilitate cell death mediated by chelerythrine in glioma. Free Radic. Biol. Med. 2023, 202, 76–96. [Google Scholar] [CrossRef]
- Liu, Z.Y.; Wang, X.L.; Ou, S.Q.; Hou, D.-X.; He, J.-H. Sanguinarine modulate gut microbiome and intestinal morphology to enhance growth performance in broilers. PLoS ONE 2020, 15, e234920. [Google Scholar] [CrossRef]
- Chai, Y.; Maes, V.; Boudali, A.M.; Rackel, B.; Walter, W.L. Inadequate Annotation and Its Impact on Pelvic Tilt Measurement in Clinical Practice. J. Clin. Med. 2024, 13, 1394. [Google Scholar] [CrossRef] [PubMed]
- Lee, J.S.; Jung, W.; Jeong, M.H.; Yoon, T.R.; Kim, H.K. Sanguinarine Induces Apoptosis of HT-29 Human Colon Cancer Cells via the Regulation of Bax/Bcl-2 Ratio and Caspase-9-Dependent Pathway. Int. J. Toxicol. 2012, 31, 70–77. [Google Scholar] [CrossRef] [PubMed]
- Akhtar, S.; Achkar, I.W.; Siveen, K.S.; Kuttikrishnan, S.; Prabhu, K.S.; Khan, A.Q.; Ahmed, E.I.; Sahir, F.; Jerobin, J.; Raza, A.; et al. Sanguinarine Induces Apoptosis Pathway in Multiple Myeloma Cell Lines via Inhibition of the JaK2/STAT3 Signaling. Front. Oncol. 2019, 9, 285. [Google Scholar] [CrossRef] [PubMed]
- Liu, K.; Tian, T.; Zheng, Y.; Zhou, L.; Dai, C.; Wang, M.; Lin, S.; Deng, Y.; Hao, Q.; Zhai, Z.; et al. Scutellarin inhibits proliferation and invasion of hepatocellular carcinoma cells via down-regulation of JAK2/STAT3 pathway. J. Cell. Mol. Med. 2019, 23, 3040–3044. [Google Scholar] [CrossRef] [PubMed]
- Brack, E.; Wachtel, M.; Wolf, A.; Kaech, A.; Ziegler, U.; Schäfer, B.W. Fenretinide induces a new form of dynamin-dependent cell death in pediatric sarcoma. Cell Death Differ. 2020, 27, 2500–2516. [Google Scholar] [CrossRef] [PubMed]
- Song, Z.; Song, H.; Liu, D.; Yan, B.; Wang, D.; Zhang, Y.; Zhao, X.; Tian, X.; Yan, C.; Han, Y. Overexpression of MFN2 alleviates sorafenib-induced cardiomyocyte necroptosis via the MAM-CaMKIIdelta pathway in vitro and in vivo. Theranostics 2022, 12, 1267–1285. [Google Scholar] [CrossRef] [PubMed]
- Behzadi, M.; Arasteh, S.; Bagheri, M. Palmitoylation of Membrane-Penetrating Magainin Derivatives Reinforces Necroptosis in A549 Cells Dependent on Peptide Conformational Propensities. ACS Appl. Mater. Interfaces 2020, 12, 56815–56829. [Google Scholar] [CrossRef] [PubMed]
- Yan, J.; Wan, P.; Choksi, S.; Liu, Z.-G. Necroptosis and tumor progression. Trends Cancer 2022, 8, 21–27. [Google Scholar] [CrossRef] [PubMed]
- Feng, W.; Shi, W.; Liu, S.; Liu, H.; Liu, Y.; Ge, P.; Zhang, H. Fe(III)-Shikonin Supramolecular Nanomedicine for Combined Therapy of Tumor via Ferroptosis and Necroptosis. Adv. Healthc. Mater. 2022, 11, e2101926. [Google Scholar] [CrossRef]
- Han, Q.; Ma, Y.; Wang, H.; Dai, Y.; Chen, C.; Liu, Y.; Jing, L.; Sun, X. Resibufogenin suppresses colorectal cancer growth and metastasis through RIP3-mediated necroptosis. J. Transl. Med. 2018, 16, 201. [Google Scholar] [CrossRef]
- Lancellotta, V.; Fanetti, G.; Monari, F.; Mangoni, M.; Mazzarotto, R.; Tagliaferri, L.; Gobitti, C.; Rizzini, E.L.; Talomo, S.; Turturici, I.; et al. Stereotactic radiotherapy (SRT) for differentiated thyroid cancer (DTC) oligometastases: An AIRO (Italian association of radiotherapy and clinical oncology) systematic review. Radiol. Med. 2022, 127, 681–689. [Google Scholar] [CrossRef] [PubMed]
- Conrad, M.; Angeli, J.P.; Vandenabeele, P.; Stockwell, B.R. Regulated necrosis: Disease relevance and therapeutic opportunities. Nat. Rev. Drug Discov. 2016, 15, 348–366. [Google Scholar] [CrossRef] [PubMed]
- Otani, Y.; Sur, H.P.; Rachaiah, G.; Namagiri, S.; Chowdhury, A.; Lewis, C.T.; Shimizu, T.; Gangaplara, A.; Wang, X.; Vézina, A.; et al. Inhibiting protein phosphatase 2A increases the antitumor effect of protein arginine methyltransferase 5 inhibition in models of glioblastoma. Neuro Oncol. 2021, 23, 1481–1493. [Google Scholar] [CrossRef]
- Choi, E.S.; Kim, S.; Kim, D.; Choi, E.; Ryu, J.-H. Drug-Loaded Nanogel for Efficient Orchestration of Cell Death Pathways by Intramitochondrial Disulfide Polymerization. Small 2023, 20, e2308872. [Google Scholar] [CrossRef] [PubMed]
- Shi, W.; Feng, W.; Li, S.; Cui, Y.; Liu, S.; Jiang, H.; Liu, Y.; Zhang, H. Ferroptosis and Necroptosis Produced Autologous Tumor Cell Lysates Co-Delivering with Combined Immnoadjuvants as Personalized In Situ Nanovaccines for Antitumor Immunity. ACS Nano 2023, 17, 14475–14493. [Google Scholar] [CrossRef] [PubMed]
- Mohanty, S.; Yadav, P.; Lakshminarayanan, H.; Sharma, P.; Vivekanandhan, A.; Karunagaran, D. RETRA induces necroptosis in cervical cancer cells through RIPK1, RIPK3, MLKL and increased ROS production. Eur. J. Pharmacol. 2022, 920, 174840. [Google Scholar] [CrossRef]
- Frank, T.; Tuppi, M.; Hugle, M.; Dötsch, V.; van Wijk, S.J.L.; Fulda, S. Cell cycle arrest in mitosis promotes interferon-induced necroptosis. Cell Death Differ. 2019, 26, 2046–2060. [Google Scholar] [CrossRef] [PubMed]
- Lou, G.; Wang, J.; Hu, J.; Gan, Q.; Peng, C.; Xiong, H.; Huang, Q. Sanguinarine: A Double-Edged Sword of Anticancer and Carcinogenesis and Its Future Application Prospect. Anticancer Agents Med. Chem. 2021, 21, 2100–2110. [Google Scholar] [CrossRef]
- Wu, L.; Mo, W.; Feng, J.; Li, J.; Yu, Q.; Li, S.; Zhang, J.; Chen, K.; Ji, J.; Dai, W.; et al. Astaxanthin attenuates hepatic damage and mitochondrial dysfunction in non-alcoholic fatty liver disease by up-regulating the FGF21/PGC-1alpha pathway. Br. J. Pharmacol. 2020, 177, 3760–3777. [Google Scholar] [CrossRef]
- Jiang, M.; Zhang, Y.X.; Bu, W.J.; Li, P.; Chen, J.-H.; Cao, M.; Dong, Y.-C.; Sun, Z.-J.; Dong, D.-L. Piezo1 channel activation stimulates ATP production through enhancing mitochondrial respiration and glycolysis in vascular endothelial cells. Br. J. Pharmacol. 2023, 180, 1862–1877. [Google Scholar] [CrossRef] [PubMed]
- Ren, Y.; Wang, A.; Wu, D.; Wang, C.; Huang, M.; Xiong, X.; Jin, L.; Zhou, W.; Qiu, Y.; Zhou, X. Dual inhibition of innate immunity and apoptosis by human cytomegalovirus protein UL37x1 enables efficient virus replication. Nat. Microbiol. 2022, 7, 1041–1053. [Google Scholar] [CrossRef]
- Kowalik, M.A.; Puliga, E.; Cabras, L.; Sulas, P.; Petrelli, A.; Perra, A.; Ledda-Columbano, G.M.; Morandi, A.; Merlin, S.; Orrù, C.; et al. Thyroid hormone inhibits hepatocellular carcinoma progression via induction of differentiation and metabolic reprogramming. J. Hepatol. 2020, 72, 1159–1169. [Google Scholar] [CrossRef] [PubMed]
- Yang, F.; Hilakivi-Clarke, L.; Shaha, A.; Wang, Y.; Wang, X.; Deng, Y.; Lai, J.; Kang, N. Metabolic reprogramming and its clinical implication for liver cancer. Hepatology 2023, 78, 1602–1624. [Google Scholar] [CrossRef]
- Raggi, C.; Taddei, M.L.; Rae, C.; Braconi, C.; Marra, F. Metabolic reprogramming in cholangiocarcinoma. J. Hepatol. 2022, 77, 849–864. [Google Scholar] [CrossRef]
- Li, Z.; Wang, B.; Zhang, Z.; Wang, B.; Xu, Q.; Mao, W.; Tian, J.; Yang, K.; Wang, F. Radionuclide Imaging-Guided Chemo-Radioisotope Synergistic Therapy Using a (131)I-Labeled Polydopamine Multifunctional Nanocarrier. Mol. Ther. 2018, 26, 1385–1393. [Google Scholar] [CrossRef] [PubMed]
- Och, A.; Szewczyk, K.; Pecio, L.; Stochmal, A.; Załuski, D.; Bogucka-Kocka, A. UPLC-MS/MS Profile of Alkaloids with Cytotoxic Properties of Selected Medicinal Plants of the Berberidaceae and Papaveraceae Families. Oxid. Med. Cell Longev. 2017, 2017, 9369872. [Google Scholar] [CrossRef]
- Jiang, W.; Luo, X.; Wei, L.; Yuan, S.; Cai, J.; Jiang, X.; Hu, Y. The Sustainability of Energy Conversion Inhibition for Tumor Ferroptosis Therapy and Chemotherapy. Small 2021, 17, e2102695. [Google Scholar] [CrossRef]
- Zhang, T.; Xu, D.; Trefts, E.; Lv, M.; Inuzuka, H.; Song, G.; Liu, M.; Lu, J.; Liu, J.; Chu, C.; et al. Metabolic orchestration of cell death by AMPK-mediated phosphorylation of RIPK1. Science 2023, 380, 1372–1380. [Google Scholar] [CrossRef]
- Lee, S.B.; Kim, J.J.; Han, S.A.; Fan, Y.; Guo, L.-S.; Aziz, K.; Nowsheen, S.; Kim, S.S.; Park, S.-Y.; Luo, Q.; et al. The AMPK-Parkin axis negatively regulates necroptosis and tumorigenesis by inhibiting the necrosome. Nat. Cell Biol. 2019, 21, 940–951. [Google Scholar] [CrossRef]
- Vander, H.M.; Cantley, L.C.; Thompson, C.B. Understanding the Warburg effect: The metabolic requirements of cell proliferation. Science 2009, 324, 1029–1033. [Google Scholar] [CrossRef]
- Dara, L.; Johnson, H.; Suda, J.; Win, S.; Gaarde, W.; Han, D.; Kaplowitz, N. Receptor interacting protein kinase 1 mediates murine acetaminophen toxicity independent of the necrosome and not through necroptosis. Hepatology 2015, 62, 1847–1857. [Google Scholar] [CrossRef]
- Zhang, C.; Liu, L.; Li, W.; Li, M.; Zhang, X.; Zhang, C.; Yang, H.; Xie, J.; Pan, W.; Guo, X.; et al. Upregulation of FAM83F by c-Myc promotes cervical cancer growth and aerobic glycolysis via Wnt/beta-catenin signaling activation. Cell Death Dis. 2023, 14, 837. [Google Scholar] [CrossRef] [PubMed]
- Guan, F.; Wu, X.; Zhou, J.; Lin, Y.; He, Y.; Fan, C.; Zeng, Z.; Xiong, W. Mitochondrial transfer in tunneling nanotubes-a new target for cancer therapy. J. Exp. Clin. Cancer Res. 2024, 43, 147. [Google Scholar] [CrossRef] [PubMed]
- Icard, P.; Alifano, M.; Simula, L. The potential for citrate to reinforce epigenetic therapy by promoting apoptosis. Trends Endocrinol. Metab. 2023, 34, 586–589. [Google Scholar] [CrossRef]
- Yuan, Q.; Miao, J.; Yang, Q.; Fang, L.; Fang, Y.; Ding, H.; Zhou, Y.; Jiang, L.; Dai, C.; Zen, K.; et al. Role of pyruvate kinase M2-mediated metabolic reprogramming during podocyte differentiation. Cell Death Dis. 2020, 11, 355. [Google Scholar] [CrossRef] [PubMed]
- Angiari, S.; Runtsch, M.C.; Sutton, C.E.; Palsson-McDermott, E.M.; Kelly, B.; Rana, N.; Kane, H.; Papadopoulou, G.; Pearce, E.L.; Mills, K.H.; et al. Pharmacological Activation of Pyruvate Kinase M2 Inhibits CD4(+) T Cell Pathogenicity and Suppresses Autoimmunity. Cell Metab. 2020, 31, 391–405. [Google Scholar] [CrossRef] [PubMed]
- Xu, Q.; Tu, J.; Dou, C.; Zhang, J.; Yang, L.; Liu, X.; Lei, K.; Liu, Z.; Wang, Y.; Li, L.; et al. HSP90 promotes cell glycolysis, proliferation and inhibits apoptosis by regulating PKM2 abundance via Thr-328 phosphorylation in hepatocellular carcinoma. Mol. Cancer 2017, 16, 178. [Google Scholar] [CrossRef]
- Li, T.; Han, J.; Jia, L.; Hu, X.; Chen, L.; Wang, Y. PKM2 coordinates glycolysis with mitochondrial fusion and oxidative phosphorylation. Protein Cell 2019, 10, 583–594. [Google Scholar] [CrossRef]
- Yu, W.; Yang, Z.; Huang, R.; Min, Z.; Ye, M. SIRT6 promotes the Warburg effect of papillary thyroid cancer cell BCPAP through reactive oxygen species. Onco Targets Ther. 2019, 12, 2861–2868. [Google Scholar] [CrossRef]
- Wu, Y.; Tang, L.; Huang, H.; Yu, Q.; Hu, B.; Wang, G.; Ge, F.; Yin, T.; Li, S.; Yu, X. Phosphoglycerate dehydrogenase activates PKM2 to phosphorylate histone H3T11 and attenuate cellular senescence. Nat. Commun. 2023, 14, 1323. [Google Scholar] [CrossRef] [PubMed]
- Gao, F.; Zhang, X.; Wang, S.; Zheng, L.; Sun, Y.; Wang, G.; Song, Z.; Bao, Y. TSP50 promotes the Warburg effect and hepatocyte proliferation via regulating PKM2 acetylation. Cell Death Dis. 2021, 12, 517. [Google Scholar] [CrossRef]
- Li, J.; Li, S.; Guo, J.; Li, Q.; Long, J.; Ma, C.; Ding, Y.; Yan, C.; Li, L.; Wu, Z.; et al. Natural Product Micheliolide (MCL) Irreversibly Activates Pyruvate Kinase M2 and Suppresses Leukemia. J. Med. Chem. 2018, 61, 4155–4164. [Google Scholar] [CrossRef] [PubMed]
- Patel, R.; Raj, A.K.; Lokhande, K.B.; Almasri, M.A.; Alzahrani, K.J.; Almeslet, A.S.; Swamy, K.V.; Sarode, G.S.; Sarode, S.C.; Patil, S.; et al. Detection of Nail Oncometabolite SAICAR in Oral Cancer Patients and Its Molecular Interactions with PKM2 Enzyme. Int. J. Environ. Res. Public. Health 2021, 18, 11225. [Google Scholar] [CrossRef]
- Camarillo, J.M.; Ullery, J.C.; Rose, K.L.; Marnett, L.J. Electrophilic Modification of PKM2 by 4-Hydroxynonenal and 4-Oxononenal Results in Protein Cross-Linking and Kinase Inhibition. Chem. Res. Toxicol. 2017, 30, 635–641. [Google Scholar] [CrossRef] [PubMed]
- Yang, Y.C.; Chien, M.H.; Liu, H.Y.; Chang, Y.-C.; Chen, C.-K.; Lee, W.-J.; Kuo, T.-C.; Hsiao, M.; Hua, K.-T.; Cheng, T.-Y. Nuclear translocation of PKM2/AMPK complex sustains cancer stem cell populations under glucose restriction stress. Cancer Lett. 2018, 421, 28–40. [Google Scholar] [CrossRef]
- Hou, P.P.; Luo, L.J.; Chen, H.Z.; Chen, Q.-T.; Bian, X.-L.; Wu, S.-F.; Zhou, J.-X.; Zhao, W.-X.; Liu, J.-M.; Wang, X.-M.; et al. Ectosomal PKM2 Promotes HCC by Inducing Macrophage Differentiation and Remodeling the Tumor Microenvironment. Mol. Cell 2020, 78, 1192–1206. [Google Scholar] [CrossRef]








| Genes | Sequencing |
|---|---|
| GAPDH | F TGTGGGCATCAATGGATTTGG |
| R ACACCATGTATTCCGGGTCAAT | |
| HK2 | F GAGCCACCACTCACCCTACT |
| R CCAGGCATTCGGCAATGTG | |
| PFKFB1 | F AGAAGGGGCTCATCCATACCC |
| R CTCTCGTCGATACTGGCCTAA | |
| PFKFB2 | F TGGGCCTCCTACATGACCAA |
| R CAGTTGAGGTAGCGTGTTAGTTT | |
| PFKFB3 | F TTGGCGTCCCCACAAAAGT |
| R AGTTGTAGGAGCTGTACTGCTT | |
| PFKFB4 | F TCCCCACGGGAATTGACAC |
| R GGGCACACCAATCCAGTTCA | |
| LDHA | F ATGGCAACTCTAAAGGATCAGC |
| R CCAACCCCAACAACTGTAATCT | |
| LDHB | F TGGTATGGCGTGTGCTATCAG |
| R TTGGCGGTCACAGAATAATCTTT | |
| LDHC | F AGAACATGGTGATTCTAGTGTGC |
| R ACAGTCCAATAGCCCAAGAGG | |
| GLUT1 | F GGCCAAGAGTGTGCTAAAGAA |
| R ACAGCGTTGATGCCAGACAG | |
| GLUT2 | F TGTGGGCATCAATGGATTTGG |
| R ACACCATGTATTCCGGGTCAAT | |
| GLUT3 | F GAGCCACCACTCACCCTACT |
| R CCAGGCATTCGGCAATGTG | |
| GLUT4 | F GCTGCTCAACTAATCACCATGC |
| R TGGTCCCAATTTTGAAAACCCC | |
| PKM2 | F ATGTCGAAGCCCCATAGTGAA |
| R TGGGTGGTGAATCAATGTCCA | |
| UCP2 | F CCCCGAAGCCTCTACAATGG |
| R CTGAGCTTGGAATCGGACCTT | |
| SSBP1 | F TGAGTCCGAAACAACTACCAGT |
| R CCTGATCGCCACATCTCATTAG | |
| MFN2 | F CTCTCGATGCAACTCTATCGTC |
| R TCCTGTACGTGTCTTCAAGGAA | |
| OPA1 | F TGTGAGGTCTGCCAGTCTTTA |
| R TGTCCTTAATTGGGGTCGTTG | |
| major arch | F CTGTTCCCCAACCTTTTCCT |
| R CCATGATTGTGAGGGGTAGG | |
| minor arch | F CTAAATAGCCCACACGTTCCC |
| R AGAGCTCCCGTGAGTGGTTA | |
| Cox II | F CCCCACATTAGGCTTAAAAACAGAT |
| R ACCGCTACACGACCGGGGGTATA | |
| PCG1α | F TGACACAACACGGACAGAAC |
| R GCATCACAGGTATAACGGTAGG | |
| β2M | F GCTGGGTAGCTCTAAACAATGTATTCA |
| R CCATGTACTAACAAATGTCTAAAATGG | |
| CCND1 | F TTTTAGGGTTACCCCCTTGG |
| R GCAAAGAATCTCAGCGAC | |
| Cyclin D1 | F GCTGCGAAGTGGAAACCATC |
| R CCTCCTTCTGCACACATTTGAA | |
| c-myc | F GGCTCCTGGCAAAAGGTCA |
| R CTGCGTAGTTGTGCTGATGT | |
| CDK4 | F GGGGACCTAGAGCAACTTACT |
| R CAGCGCAGTCCTTCCAAAT | |
| PPARα | F ATGGTGGACACGGAAAGCC |
| R CGATGGATTGCGAAATCTCTTGG | |
| PPARγ | F GATGCCAGCGACTTTGACTC |
| R ACCCACGTCATCTTCAGGGA | |
| PPARδ | F CAGGGCTGACTGCAAACGA |
| R CTGCCACAATGTCTCGATGTC | |
| HIFα | F GAACGTCGAAAAGAAAAGTCTCG |
| R CCTTATCAAGATGCGAACTCACA |
| Antibody | Supplier |
|---|---|
| β-actin | Cell Signaling Technology |
| pRIP1 | Cell Signaling Technology |
| pRIP3 | Cell Signaling Technology |
| pMLKL | Cell Signaling Technology |
| GLUT1 | Proteintech |
| PKM2 | Proteintech |
| HK2 | Proteintech |
| β-catenin (phospho Y333) | Abcam |
| β-Tubulin | Abmart |
| LaminA/C | Proteintech |
| OXPHOS | MitoSciences |
| Cell Lines | IC50 Values |
|---|---|
| HCC LM3 | 5.10 μM |
| HepG2 | 2.50 μM |
| SMMC7721 | 9.23 μM |
| Bel7402 | 2.90 μM |
Disclaimer/Publisher’s Note: The statements, opinions and data contained in all publications are solely those of the individual author(s) and contributor(s) and not of MDPI and/or the editor(s). MDPI and/or the editor(s) disclaim responsibility for any injury to people or property resulting from any ideas, methods, instructions or products referred to in the content. |
© 2024 by the authors. Licensee MDPI, Basel, Switzerland. This article is an open access article distributed under the terms and conditions of the Creative Commons Attribution (CC BY) license (https://creativecommons.org/licenses/by/4.0/).
Share and Cite
Kong, R.; Wang, N.; Zhou, C.; Zhou, Y.; Guo, X.; Wang, D.; Shi, Y.; Wan, R.; Zheng, Y.; Lu, J. Sanguinarine Induces Necroptosis of HCC by Targeting PKM2 Mediated Energy Metabolism. Cancers 2024, 16, 2533. https://doi.org/10.3390/cancers16142533
Kong R, Wang N, Zhou C, Zhou Y, Guo X, Wang D, Shi Y, Wan R, Zheng Y, Lu J. Sanguinarine Induces Necroptosis of HCC by Targeting PKM2 Mediated Energy Metabolism. Cancers. 2024; 16(14):2533. https://doi.org/10.3390/cancers16142533
Chicago/Turabian StyleKong, Rui, Nan Wang, Chunli Zhou, Yuqing Zhou, Xiaoyan Guo, Dongyan Wang, Yihai Shi, Rong Wan, Yuejuan Zheng, and Jie Lu. 2024. "Sanguinarine Induces Necroptosis of HCC by Targeting PKM2 Mediated Energy Metabolism" Cancers 16, no. 14: 2533. https://doi.org/10.3390/cancers16142533
APA StyleKong, R., Wang, N., Zhou, C., Zhou, Y., Guo, X., Wang, D., Shi, Y., Wan, R., Zheng, Y., & Lu, J. (2024). Sanguinarine Induces Necroptosis of HCC by Targeting PKM2 Mediated Energy Metabolism. Cancers, 16(14), 2533. https://doi.org/10.3390/cancers16142533
