Sign in to use this feature.

Years

Between: -

Subjects

remove_circle_outline
remove_circle_outline
remove_circle_outline
remove_circle_outline
remove_circle_outline

Journals

Article Types

Countries / Regions

Search Results (48)

Search Parameters:
Keywords = root lesion nematodes

Order results
Result details
Results per page
Select all
Export citation of selected articles as:
18 pages, 1949 KB  
Review
Advances of QTL Localization and GWAS Application in Crop Resistances Against Plant-Parasitic Nematodes
by Jing-Wen Yu, Ling-Wei Wan, Huan-Huan Hao, Wen-Cui Wu, Ya-Qin Liu, Xi-Yue Yu, De-Liang Peng, Huan Peng, Shi-Ming Liu, Ling-An Kong, Hou-Xiang Kang and Wen-Kun Huang
Agronomy 2025, 15(10), 2370; https://doi.org/10.3390/agronomy15102370 - 10 Oct 2025
Viewed by 458
Abstract
Plant-parasitic nematodes (PPNs) pose a significant threat to agricultural production and global food security. To mitigate this challenge, quantitative trait locus (QTL) mapping and genome-wide association studies (GWAS) have been extensively employed in crop resistance breeding research. These methods have identified resistance-related genes [...] Read more.
Plant-parasitic nematodes (PPNs) pose a significant threat to agricultural production and global food security. To mitigate this challenge, quantitative trait locus (QTL) mapping and genome-wide association studies (GWAS) have been extensively employed in crop resistance breeding research. These methods have identified resistance-related genes and genetic markers, offering a solid scientific basis and practical tools for resistance breeding. This review summarizes recent advances in QTL and GWAS applications for enhancing resistance to cyst nematodes (Heterodera glycines, H. filipjevi, and H. avenae), root-knot nematodes (Meloidogyne graminicola and M. incognita), and root-lesion nematodes (Pratylenchus spp.). It also evaluates the commercial deployment of resistance genes, discusses integrated breeding strategies, and highlights future research directions toward developing durable nematode-resistant crops. Full article
(This article belongs to the Section Pest and Disease Management)
Show Figures

Figure 1

7 pages, 771 KB  
Proceeding Paper
Antioxidant Enzymatic Activity of Extracts from Hairy Roots of Root-Lesion-Nematode-Susceptible and -Resistant Cultivars of Medicago sativa 
by Gonçalo Pereira, Cláudia Vicente and Jorge M. S. Faria
Biol. Life Sci. Forum 2025, 41(1), 13; https://doi.org/10.3390/blsf2025041013 - 24 Sep 2025
Viewed by 659
Abstract
Diseases caused by phytoparasitic nematodes are still a heavy constraint on modern farming, causing losses in crop yields as well as increased production costs due to pest management. Root-lesion nematodes (RLNs) are soil-dwelling migratory endoparasites that infect the roots of several crop species. [...] Read more.
Diseases caused by phytoparasitic nematodes are still a heavy constraint on modern farming, causing losses in crop yields as well as increased production costs due to pest management. Root-lesion nematodes (RLNs) are soil-dwelling migratory endoparasites that infect the roots of several crop species. RLNs feed and reproduce in the cortical cells of affected plant roots typically characterized by development of necrotic spots. Injuries to plant tissues result in weakened plants that become more prone to attack from opportunistic pathogens. In alfalfa (Medicago sativa L.), resistance to Pratylenchus penetrans has been linked to increased transcription of key enzymes in the biosynthesis of phenylpropanoids, important molecules for countering oxidative stress. However, the mechanisms of resistance are still unknown. The present work analyzed indicators of oxidative stress in extracts from transgenic roots of susceptible (cv. Baker) and resistant (cv. MNGRN-16) alfalfa. On extracts of susceptible alfalfa transgenic roots, levels of lipid peroxidation were more than three times higher after seven and fourteen days of growth, while activity of guaiacol peroxidase (GPX) was approximately four times higher after fourteen and twenty-one days of growth, in comparison to the resistant cultivar. This suggests that resistance response may be dependent on plant redox state. Future work will focus on metabolomic characterization of these varieties in contact with RLNs. Full article
(This article belongs to the Proceedings of The 4th International Electronic Conference on Agronomy)
Show Figures

Figure 1

23 pages, 1770 KB  
Article
A New Method for Single-Plant Selection of Wheat Genotypes for Tolerance and Resistance to the Root-Lesion Nematode Pratylenchus thornei by Low-Density Sowing
by Neil A. Robinson, Jason G. Sheedy, Rebecca S. Zwart, Kirsty J. Owen, Jing Lin and John P. Thompson
Agronomy 2025, 15(9), 2049; https://doi.org/10.3390/agronomy15092049 - 26 Aug 2025
Viewed by 831
Abstract
A new method of selecting wheat genotypes for tolerance and resistance to Pratylenchus thornei could enhance early-generation selection in wheat-breeding programs. Currently, the tolerance of fixed genotypes is determined in field experiments at a P. thornei-infested site, and resistance indices are determined [...] Read more.
A new method of selecting wheat genotypes for tolerance and resistance to Pratylenchus thornei could enhance early-generation selection in wheat-breeding programs. Currently, the tolerance of fixed genotypes is determined in field experiments at a P. thornei-infested site, and resistance indices are determined by inoculated glasshouse experiments. For early-generation selection from segregating populations, resistance screening is limited to assessing single plants for resistance only using glasshouse experiments. The objective of this study was to develop a novel method that evaluates a single plant for both tolerance and resistance by using low density (LD) sowing in the field. Four replicated LD (1, 4, 16 and 32 plants/m2) field experiments evaluated 14 or 15 fixed wheat genotypes over two growing seasons in a field with damaging population densities of P. thornei (>2500 P. thornei/kg soil). To check the validity of these experiments, a linear regression analysis was performed for each experiment between the single plant grain yield and the population density of P. thornei with the published tolerance and resistance indices derived from multiple field and glasshouse experiments, respectively. Tolerance was best determined by the grain yield of each single plant grown at a density of 16 plants/m2 in 2021 (R2 = 0.63, p < 0.001) and 4 plants/m2 in 2022 (R2 = 0.79, p < 0.001), when compared to published results of tolerance indices assessed by grain yield from plots grown at 100 plants/m2. Resistance was best determined from the final population density of P. thornei in the soil and roots under each single plant when grown at a density of 4 plants/m2 in 2021 (R2 = 0.73, p < 0.001) and 1 plant/m2 in 2022 (R2 = 0.54, p = 0.001), when compared to published resistance indices derived from multiple glasshouse resistance experiments. This study demonstrated that LD can be used to effectively identify individual plants with both tolerance and resistance to P. thornei, with single-plant ultra-low densities (ULD) between 1 and 4 plants/m2 being the most suitable. The advantage of using ULD sowing in the field for segregating populations of wheat over single plant glasshouse resistance screening experiments is the ability to simultaneously screen plants for tolerance to P. thornei. Full article
(This article belongs to the Special Issue Nematode Diseases and Their Management in Crop Plants)
Show Figures

Figure 1

21 pages, 969 KB  
Article
Development of a Real-Time Quantitative PCR Assay for Direct Detection and Quantification of the Root-Lesion Nematode Pratylenchus penetrans in Potato Roots
by Dinesh Poudel and Guiping Yan
Int. J. Mol. Sci. 2025, 26(16), 7711; https://doi.org/10.3390/ijms26167711 - 9 Aug 2025
Viewed by 1066
Abstract
The root-lesion nematode, Pratylenchus penetrans, is a migratory endoparasite that attacks potato roots, causing necrotic lesions and yield losses of up to 73%. Traditional detection and quantification methods are labor-intensive, time-consuming, and require prior nematode extraction and taxonomic expertise. This study aimed [...] Read more.
The root-lesion nematode, Pratylenchus penetrans, is a migratory endoparasite that attacks potato roots, causing necrotic lesions and yield losses of up to 73%. Traditional detection and quantification methods are labor-intensive, time-consuming, and require prior nematode extraction and taxonomic expertise. This study aimed to develop a SYBR Green-based real-time quantitative PCR (qPCR) assay for detecting and quantifying P. penetrans directly from potato root DNA extracts. Bovine serum albumin (BSA) was tested to neutralize qPCR inhibitors in root DNA extracts. The assay showed high specificity and sensitivity to P. penetrans, detecting 1.56 × 10−2 of a single nematode in 0.2 g of roots. A standard curve based on artificial nematode inoculations demonstrated a strong linear relationship between Cq values and log-transformed nematode numbers (R2 = 0.993) with high amplification efficiency. Assessment using root samples from two greenhouse experiments involving five potato cultivars showed strong correlations (r = 0.902 and 0.887) between qPCR estimates and microscopic nematode counts. This study presents a new qPCR assay specifically optimized for direct detection and quantification of P. penetrans within potato root tissues, offering enhanced sensitivity and applicability for rapid in planta diagnostics to facilitate effective management strategies. Full article
(This article belongs to the Section Molecular Biology)
Show Figures

Figure 1

20 pages, 482 KB  
Article
Eco-Friendly Management of Root Lesion Nematodes Using Volatile Allelochemicals
by Gonçalo Pereira, Pedro Barbosa, Cláudia S. L. Vicente and Jorge M. S. Faria
Agronomy 2025, 15(7), 1605; https://doi.org/10.3390/agronomy15071605 - 30 Jun 2025
Viewed by 1057
Abstract
Root lesion nematodes (RLNs) are major plant parasites causing significant global yield losses in a wide range of crops. Current management strategies largely depend on synthetic nematicides, which raise environmental and human health concerns due to their broad-spectrum toxicity and persistence in the [...] Read more.
Root lesion nematodes (RLNs) are major plant parasites causing significant global yield losses in a wide range of crops. Current management strategies largely depend on synthetic nematicides, which raise environmental and human health concerns due to their broad-spectrum toxicity and persistence in the ecosystem. Volatile allelochemicals offer a promising, environmentally safer alternative due to their biodegradability and lower toxicity to mammals. In this study, we assessed the nematicidal activity of five allelochemical volatiles—dimethyl sulphide (DMS), dimethyl disulphide (DMDS), trans-cinnamaldehyde (TCA), trans-2-decenal (T2D), and trans-2-undecenal (T2U)—against Pratylenchus penetrans, using direct-contact bioassays, in comparison with the conventional nematicide oxamyl. Additionally, we assessed their environmental behaviour and toxicity profiles through in silico modelling. At 1 mg/mL, TCA, T2D, and T2U exhibited strong activity against P. penetrans, outperforming oxamyl by up to 1.6-fold, while DMS and DMDS showed reduced activity. The environmental risk assessment revealed that these compounds have a lower predicted persistence and bioaccumulation compared with oxamyl or fluopyram, a new generation nematicide. Though these findings boost the potential of these compounds as sustainable alternatives for RLN management, field validation and testing with non-target organisms remain necessary for the development of biopesticides. Nevertheless, this study emphasizes the need for an integrated risk-based assessment in the selection of nematicidal agents, warranting efficacy as well as environmental safety. Full article
Show Figures

Figure 1

21 pages, 3945 KB  
Article
Microbial Community Composition Associated with Potato Plants Displaying Early Dying Syndrome
by Tudor Borza, Rhea Amor Lumactud, So Yeon Shim, Khalil Al-Mughrabi and Balakrishnan Prithiviraj
Microorganisms 2025, 13(7), 1482; https://doi.org/10.3390/microorganisms13071482 - 26 Jun 2025
Viewed by 738
Abstract
Potato early dying disease complex (PED) leads to premature senescence and rapid decline in potato plants. Unlike potato wilt caused solely by Verticillium species, PED symptoms are more severe due to the synergistic effects of multiple pathogens, including root-lesion nematodes, fungi such as [...] Read more.
Potato early dying disease complex (PED) leads to premature senescence and rapid decline in potato plants. Unlike potato wilt caused solely by Verticillium species, PED symptoms are more severe due to the synergistic effects of multiple pathogens, including root-lesion nematodes, fungi such as Colletotrichum and Fusarium, and soft-rot bacteria. To investigate the microbiome responsible for PED, soil and stem samples from healthy-looking and symptomatic plants were analyzed using amplicon-targeted next-generation sequencing (Illumina MiSeq and PacBio technologies). Samples were collected from four locations in New Brunswick, Canada from fields previously rotated with barley or oat. Comparative analysis of the bacterial, fungal, and eukaryotic diversity in soil samples showed minimal differences, with only bacterial alpha diversity influenced by the plant health status. Verticillium dahliae was abundant in all soil samples, and its abundance was significantly higher in the stems of diseased plants. Additional fungal species implicated in PED, including Plectosphaerella cucumerina, Colletotrichum coccodes, Botrytis sp., and Alternaria alternata, were also identified in the stems. This study highlights the complex, plant-associated microbial interactions underlying PED and provides a foundation for microbiome-informed disease management strategies. Full article
Show Figures

Figure 1

22 pages, 6780 KB  
Article
Status and Best Management Practices of Potato Early Dying Disease in New Brunswick, Canada
by Khalil I. Al-Mughrabi, Rene Poirier and Salah Eddin Khabbaz
Biology 2025, 14(5), 514; https://doi.org/10.3390/biology14050514 - 7 May 2025
Viewed by 753
Abstract
Potato early dying (PED) disease complex is often called the Verticillium wilt of potato and is considered one of the most economically devastating diseases of potato worldwide. The severity of the disease greatly increases with the association of the soil-borne pathogens Verticillium dahliae [...] Read more.
Potato early dying (PED) disease complex is often called the Verticillium wilt of potato and is considered one of the most economically devastating diseases of potato worldwide. The severity of the disease greatly increases with the association of the soil-borne pathogens Verticillium dahliae and V. albo-atrum and the root lesion nematode (Pratylenchus sp.). Recently, an increase in wilt disease symptoms and a sharp decline in marketable tuber yield were observed in New Brunswick (NB), Canada. A survey of 71 fields, along with eight fumigated and eight non-fumigated fields, was carried out to determine and quantify nematodes and Verticillium in the soil. Techniques used included plate counts for Verticillium (CFU/g soil), real-time qPCR (RT-qPCR) for V. dahliae (cell/g soil), and nematode identification and counts (# of nematodes/kg of soil). The survey results of the 71 fields revealed that 55 fields had Verticillium sp. ranging from 2 to 66 CFU/g of soil by the plate method, and 68 fields had high V. dahliae ranging from 261 to 27,471 cell/g of soil by RT-qPCR method. All fields had high numbers of root lesion nematodes ranging from 560 to 14,240 nematodes/kg of soil. There was an uneven distribution of PED incidence in potato fields at various locations of NB. Fumigation with Chloropicrin significantly reduced the numbers of root lesion nematodes by 34.1–99.0%, Verticillium sp. CFU/g of soil by 50–100%, and V. dahliae cell/g soil by 38–91% in the eight fumigated fields. The management of the PED complex with various disease management products under field conditions was also studied in a field plot trial setup. The nematicide Velum applied in-furrow at the recommended label rate decreased the numbers of root lesion nematodes by up to 66% compared to other products. The combination of both Velum + Aprovia and the application of ammonium-lignosulfonate significantly reduced V. dahliae by 190.55% and 274.24%, respectively, compared to other products. The fungicide Aprovia applied in-furrow at the recommended rate for the management of Verticillium wilt significantly reduced Verticillium sp. CFU/g of soil in treated soil by 73.3% compared to Velum, Mustgrow, Senator PSPT, Vapam, ammonium-lignosulfonate, Nimitz, and the untreated control. Disease management products increased potato marketable yield by 27.38–97.74%. The results of this study suggest that the root lesion nematode and V. dahliae have a ubiquitous distribution in the fields cultivated with potatoes in NB. The co-infection of potato by both V. dahliae and the root lesion nematode can greatly increase the severity of PED. Fumigation with Chloropicrin significantly reduced the levels of root lesion nematodes and Verticillium in all fumigated fields. Management practices of PED using the fungicide Aprovia, the nematicide Velum, and a combination of both Velum + Aprovia had the greatest effect in reducing the population density of the root lesion nematode and Verticillium dahliae in soils of commercial potato fields in New Brunswick. Full article
Show Figures

Figure 1

14 pages, 3608 KB  
Communication
An Update on Root Lesion Nematode Species Infecting Cereal Crops in the Southwest of Western Australia
by Rhys G. R. Copeland, Sadia Iqbal, Tefera T. Angessa, Sarah J. Collins, Michael G. K. Jones and John Fosu-Nyarko
Crops 2025, 5(2), 19; https://doi.org/10.3390/crops5020019 - 7 Apr 2025
Viewed by 1046
Abstract
Root-lesion nematodes (Pratylenchus spp.) reduce the yield and quality of cereal crops in Australia. Eleven of the ~90 species characterised are present in Australia, with those determined as economic pests of broadacre agriculture costing an estimated AUD 250 million annually. Two species, [...] Read more.
Root-lesion nematodes (Pratylenchus spp.) reduce the yield and quality of cereal crops in Australia. Eleven of the ~90 species characterised are present in Australia, with those determined as economic pests of broadacre agriculture costing an estimated AUD 250 million annually. Two species, P. curvicauda and P. quasitereoides, recently re-described, were isolated from fields located in the grainbelt of Western Australia, but little is known about their distribution in the region surveyed in this study. To investigate this and possible co-infestations with other Pratylenchus spp., we surveyed seven commercial wheat, barley, and oat farms near Katanning, Cancanning, Kenmare, Duranillin, Darkan, and a barley seed-bulk nursery near Manjimup, all in the southwest grainbelt of Western Australia. Morphological and molecular characterisation of Pratylenchus spp. extracted from soil and plant roots indicated all fields surveyed were infested. Both P. quasitereoides and P. curvicauda were present as single or mixed populations with P. penetrans and/or P. neglectus, although they were not found in the same field. Analyses of the D2–D3 sequences of the identified nematodes indicated that the species found in Australia were distinct, particularly P. quasitereoides and P. curvicauda. This work suggests P. curvicauda is likely to be present more widely in the WA grainbelt. Expanding molecular diagnostic testing for Pratylenchus species in the region to account for both nematodes is urgently needed so effective management can be implemented. Full article
Show Figures

Figure 1

25 pages, 4455 KB  
Article
Chemical Screening and Nematicidal Activity of Essential Oils from Macaronesian and Mediterranean Plants for Controlling Plant-Parasitic Nematodes
by Rui Ferreira, Carla Maleita, Luís Fonseca, Ivânia Esteves, Ivo Sousa-Ferreira, Raimundo Cabrera and Paula Castilho
Plants 2025, 14(3), 337; https://doi.org/10.3390/plants14030337 - 23 Jan 2025
Cited by 1 | Viewed by 1997
Abstract
Plant-parasitic nematodes are highly damaging pests responsible for heavy losses in a considerable number of plant crops. Common pest management strategies rely on the use of synthetic chemical nematicides, which have led to serious concerns regarding their impact on human health and the [...] Read more.
Plant-parasitic nematodes are highly damaging pests responsible for heavy losses in a considerable number of plant crops. Common pest management strategies rely on the use of synthetic chemical nematicides, which have led to serious concerns regarding their impact on human health and the environment. The essential oils (EOs) obtained from aromatic plant species can provide a good source of agents for the sustainable control of nematodes, due to higher biodegradability, generally low toxicity for mammals, fish, and birds, and lower bioaccumulation in the environment. This study aimed to evaluate the nematicidal and nematostatic properties of EOs extracted from plant species relevant to Macaronesia flora or with widespread use as culinary herbs in Mediterranean cuisine. Eighteen EOs were chemically characterized and evaluated by direct contact and hatching bioassays on the root-knot nematode Meloidogyne javanica. The EOs that showed a significant effect on M. javanica second-stage juveniles’ (J2) mortality (≥40%) were also used in chemotaxis assays. From the eighteen EOs, seven showed strong nematicidal activity (>80%) and hatching inhibition. The chemotaxis assays revealed that only Mentha pulegium exhibited repellent behavior for M. javanica J2, and the rest of EOs had attractive behavior. Furthermore, EOs were assessed against the root-lesion nematode Pratylenchus penetrans and the pinewood nematode Bursaphelenchus xylophilus. Cinnamomum burmanni was the EO with the highest nematicidal activity for the three nematode species. Among the terpene-rich EOs, high mortality values and hatching inhibition for M. javanica were observed for the carvacrol chemotype Origanum vulgare, albeit with low activity for P. penetrans and B. xylophilus. Mentha pulegium, mainly composed of monoterpene ketones and monoterpenoids, demonstrated moderate-to-high mortality activity (from 30% for P. penetrans to 99% for M. javanica) for the three nematode species. Full article
(This article belongs to the Special Issue Plant-Parasitic Nematodes in Horticultural Plants)
Show Figures

Figure 1

22 pages, 912 KB  
Article
Comparison of Visual and Normalized Difference Vegetation Index (NDVI) Assessments to Predict the Yield Tolerance of Wheat Genotypes to Root-Lesion Nematode Pratylenchus thornei
by Neil A. Robinson, Jason G. Sheedy and John P. Thompson
Agronomy 2024, 14(12), 3043; https://doi.org/10.3390/agronomy14123043 - 20 Dec 2024
Cited by 1 | Viewed by 1649
Abstract
Wheat breeding programs have selected genotypes that are tolerant to the root-lesion nematode Pratylenchus thornei by measuring grain yield in field plots on infested sites. However, quicker methods are desirable to increase the capacity to assess more breeding lines for tolerance without harvesting [...] Read more.
Wheat breeding programs have selected genotypes that are tolerant to the root-lesion nematode Pratylenchus thornei by measuring grain yield in field plots on infested sites. However, quicker methods are desirable to increase the capacity to assess more breeding lines for tolerance without harvesting grain. Two field experiments, time of sowing 1 (TOS1) and time of sowing 2 (TOS2), were conducted in the subtropical grain region of eastern Australia each year for eight years (sixteen experiments total) to characterize 396 wheat genotypes for tolerance when grown on high population densities of P. thornei. For each experiment, up to two visual tolerance ratings (TRs) and two normalized difference vegetation index (NDVI) readings were recorded using a Greenseeker™ during crop growth, and grain yield was obtained at crop maturity. The results showed that both TR and NDVI were predictive of tolerance based on the grain yield of the wheat genotypes. Generally, higher genetic correlations between grain yield and each vegetative assessment method were obtained with TOS2 than with TOS1 each year. The vegetative methods for assessing P. thornei tolerance proved to be valuable surrogates when grain yield was unreliable for germplasms that were agronomically unadapted to the regional environment. Our study established that at high population densities of P. thornei only, NDVI is a high-throughput phenotypic measurement of tolerance that can be used to screen a range of genetically diverse genotypes. Full article
(This article belongs to the Special Issue Nematode Diseases and Their Management in Crop Plants)
Show Figures

Figure 1

48 pages, 3070 KB  
Review
Arthropod Pests, Nematodes, and Microbial Pathogens of Okra (Abelmoschus esculentus) and Their Management—A Review
by Samara Ounis, György Turóczi and József Kiss
Agronomy 2024, 14(12), 2841; https://doi.org/10.3390/agronomy14122841 - 28 Nov 2024
Cited by 6 | Viewed by 7892
Abstract
Okra (Abelmoschus esculentus) is an important agricultural crop of the Malvaceae family, cultivated across tropical, subtropical, and warm temperate regions. However, okra production faces numerous challenges from diverse pest species, including insects, nematodes, arachnids, and mites, that significantly reduce its yield. [...] Read more.
Okra (Abelmoschus esculentus) is an important agricultural crop of the Malvaceae family, cultivated across tropical, subtropical, and warm temperate regions. However, okra production faces numerous challenges from diverse pest species, including insects, nematodes, arachnids, and mites, that significantly reduce its yield. Major economic pests include the cotton aphid, cotton spotted bollworm, Egyptian bollworm, cotton mealybug, whitefly, cotton leafhopper, cotton bollworm, two-spotted spider mite, root-knot nematode, reniform nematode, cotton leaf roller, and flea beetle. Additionally, less prevalent pests such as the blister beetle, okra stem fly, red cotton bug, cotton seed bug, cotton looper, onion thrips, green plant bug, and lesion nematode are also described. This review also addresses fungal and oomycete diseases that present high risks to okra production, including damping-off, powdery mildew, Cercospora leaf spot, gray mold, Alternaria leaf spot and pod rot, Phyllosticta leaf spot, Fusarium wilt, Verticillium wilt, collar rot, stem canker, anthracnose, and fruit rot. In addition to these fungal diseases, okra is also severely affected by several viral diseases, with the most important being okra yellow vein mosaic disease, okra enation leaf curl disease, and okra mosaic disease, which can cause significant yield losses. Moreover, okra may also suffer from bacterial diseases, with bacterial leaf spot and blight, caused primarily by Pseudomonas syringae, being the most significant. This manuscript synthesizes the current knowledge on these pests. It outlines various management techniques and strategies to expand the knowledge base of farmers and researchers, highlighting the key role of integrated pest management (IPM). Full article
(This article belongs to the Section Pest and Disease Management)
Show Figures

Figure 1

16 pages, 3290 KB  
Article
The Impact of Winter Cover Crops on Soil Nematode Communities and Food Web Stability in Corn and Soybean Cultivation
by Jerry Akanwari, Md Rashedul Islam and Tahera Sultana
Microorganisms 2024, 12(10), 2088; https://doi.org/10.3390/microorganisms12102088 - 18 Oct 2024
Cited by 4 | Viewed by 2118
Abstract
There is increasing adoption of winter cover crops (WCCs) in corn and soybean production in Canada, primarily to reduce erosion and increase soil organic matter content. WCCs have the potential to influence nematode communities by increasing free-living nematodes and decreasing plant-parasitic nematodes or [...] Read more.
There is increasing adoption of winter cover crops (WCCs) in corn and soybean production in Canada, primarily to reduce erosion and increase soil organic matter content. WCCs have the potential to influence nematode communities by increasing free-living nematodes and decreasing plant-parasitic nematodes or vice versa. However, the mechanism by which WCCs change nematode community assemblages still remains a key question in soil food web ecology. We tested the hypothesis that the long-term use of rye (Secale cereale), barley (Hordeum vulgare) and oat (Avena sativa) as monocultures or mixtures promotes nematode communities and improves overall soil health conditions compared to winter fallow. The results from this study revealed that the use of WCCs generally promoted a higher abundance and diversity of nematode communities, whereas plant parasitic nematodes were the most abundant in winter fallow. Moreover, the mixtures of WCCs had more similar nematode communities compared to rye alone and winter fallow. The structure and enrichment indices were higher with WCCs, indicating higher nutrient cycling and soil suppressiveness, which are signs of healthy soil conditions. Furthermore, WCCs significantly reduced the populations of root lesion nematode Pratylenchus, although their numbers recovered and increased during the main crop stages. Additionally, mixtures of WCCs promoted the highest abundance of the stunt nematode Tylenchorhynchus, whereas winter fallow had a higher abundance of the spiral nematode Helicotylenchus during the fallow period and the main crop stages. The results show that the long-term use of cover crops can have a positive impact on nematode communities and the soil food web, but these changes depend on the type of WCCs and how they are used. Full article
Show Figures

Figure 1

18 pages, 2121 KB  
Article
A Quantitative Trait Locus with a Major Effect on Root-Lesion Nematode Resistance in Barley
by Diane Mather, Elysia Vassos, Jason Sheedy, Wenbin Guo and Alan McKay
Plants 2024, 13(12), 1663; https://doi.org/10.3390/plants13121663 - 15 Jun 2024
Viewed by 1476
Abstract
Although the root-lesion nematode Pratylenchus thornei is known to affect barley (Hordeum vulgare L.), there have been no reports on the genetic control of P. thornei resistance in barley. In this research, P. thornei resistance was assessed for a panel of 46 [...] Read more.
Although the root-lesion nematode Pratylenchus thornei is known to affect barley (Hordeum vulgare L.), there have been no reports on the genetic control of P. thornei resistance in barley. In this research, P. thornei resistance was assessed for a panel of 46 barley mapping parents and for two mapping populations (Arapiles/Franklin and Denar/Baudin). With both populations, a highly significant quantitative trait locus (QTL) was mapped at the same position on the long arm of chromosome 7H. Single-nucleotide polymorphisms (SNPs) in this region were anchored to an RGT Planet pan-genome assembly and assayed on the mapping parents and other barley varieties. The results indicate that Arapiles, Denar, RGT Planet and several other varieties likely have the same resistance gene on chromosome 7H. Marker assays reported here could be used to select for P. thornei resistance in barley breeding. Analysis of existing barley pan-genomic and pan-transcriptomic data provided a list of candidate genes along with information on the expression and differential expression of some of those genes in barley root tissue. Further research is required to identify a specific barley gene that affects root-lesion nematode resistance. Full article
(This article belongs to the Special Issue Barley Genomics, Genetics, and Breeding)
Show Figures

Graphical abstract

26 pages, 4507 KB  
Systematic Review
Phytoparasitic Nematodes of Musa spp. with Emphasis on Sources of Genetic Resistance: A Systematic Review
by Amanda Bahiano Passos Sousa, Anelita de Jesus Rocha, Wanderley Diaciso dos Santos Oliveira, Leandro de Souza Rocha and Edson Perito Amorim
Plants 2024, 13(10), 1299; https://doi.org/10.3390/plants13101299 - 8 May 2024
Cited by 3 | Viewed by 2546
Abstract
Bananas are a staple food that considerably contributes to both food security and income generation, especially in countries of Africa, Asia, and Central and South America. The banana plant (Musa spp.) is affected by various pathogens, of main concern being the plant-parasitic [...] Read more.
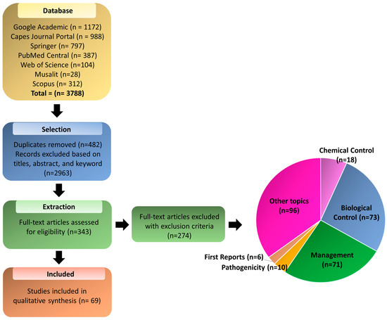
Bananas are a staple food that considerably contributes to both food security and income generation, especially in countries of Africa, Asia, and Central and South America. The banana plant (Musa spp.) is affected by various pathogens, of main concern being the plant-parasitic nematodes associated with the rhizosphere, the most important of which are Radopholus similis (burrowing nematode), Helicotylenchus sp. (spiral nematode), Pratylenchus sp. (root lesion nematode), and Meloidogyne sp. (gall nematode). Infected plants reduce their ability to absorb water and nutrients, which can lead to delayed flowering, fewer bunches, and lower fruit mass. Obtaining nematode-resistant banana cultivars through genetic improvement is an effective and sustainable option compared with chemical control with nematicides. Here, we provide the first systematic review of existing banana sources of resistance to nematodes to aid the management and control of nematodes in banana and plantain crops. Articles selected from different databases were evaluated, and searches were conducted using pre-established inclusion and exclusion criteria. We found 69 studies dealing with genetic improvement for nematode resistance in banana cultivation. Our findings revealed that sources of resistance are currently under investigation to combat the diseases caused by different nematode species in banana plants. Full article
(This article belongs to the Section Plant Protection and Biotic Interactions)
Show Figures

Figure 1

10 pages, 6939 KB  
Article
Hot Water Treatment as a Quarantine Measure for Controlling Pratylenchus penetrans Cobb in Syngonium podophyllum Schott and Perilla frutescens Britton
by Ga-Eul Lim, Moon-Sun Heo and Min-Goo Park
Agriculture 2024, 14(4), 582; https://doi.org/10.3390/agriculture14040582 - 7 Apr 2024
Cited by 2 | Viewed by 1796
Abstract
Syngonium podophyllum Schott plants are increasingly being imported in Korea due to their ability to purify indoor air. Root lesion nematodes, Pratylenchus spp., are the most frequently occurring nematodes associated with S. podophyllum, leading to the disposal of plants or their return [...] Read more.
Syngonium podophyllum Schott plants are increasingly being imported in Korea due to their ability to purify indoor air. Root lesion nematodes, Pratylenchus spp., are the most frequently occurring nematodes associated with S. podophyllum, leading to the disposal of plants or their return to the country of origin, due to inadequate phytosanitary treatments. We evaluated the effectiveness of hot water treatment in controlling Pratylenchus penetrans Cobb, present in S. podophyllum and Perilla frutescens Britton. The mortality rate (LT99%: the time at which 99% lethality is achieved) of P. penetrans at 44 to 52 °C water and treatment-caused plant damage were evaluated in vitro and in vivo. The in vitro test showed the LT99 at 44, 46, 48, 50, and 52 °C was 119.1, 27.0, 14.70, 1.40, and 0.48 min, respectively. The LT99 of hot water treatment on the nematodes infecting both plants was 18.4 to 1.7 min at 46 to 50 °C. S. podophyllum was undamaged at 30 days after treatment with 49 and 51 °C water for 30 min. This study demonstrates that hot water treatment is a potential phytosanitary disinfection method for Pratylenchus spp. infecting foliage plants, which can accelerate their trade by reducing incidents of disposal or return to the country of origin. Full article
(This article belongs to the Section Crop Protection, Diseases, Pests and Weeds)
Show Figures

Figure 1

Back to TopTop