Sign in to use this feature.

Years

Between: -

Subjects

remove_circle_outline
remove_circle_outline
remove_circle_outline
remove_circle_outline
remove_circle_outline
remove_circle_outline
remove_circle_outline

Journals

Article Types

Countries / Regions

remove_circle_outline
remove_circle_outline
remove_circle_outline
remove_circle_outline

Search Results (454)

Search Parameters:
Keywords = retinal pigment epithelial

Order results
Result details
Results per page
Select all
Export citation of selected articles as:
12 pages, 3579 KB  
Article
Protective Effects of Cord Blood Serum (CBS) on Retinal Pigment Epithelium (ARPE-19) and Retinal Photoreceptor-like (661W) Cell Line Viability Under In Vitro Oxidative Stress
by Ilenia Motta, Francesca Corsi, Ilaria Piano, Silvia Bisti, Elisa Bergantin, Marina Buzzi, Maria Claudia Gargini and Piera Versura
Biomolecules 2026, 16(1), 131; https://doi.org/10.3390/biom16010131 - 12 Jan 2026
Viewed by 160
Abstract
Neuroprotection represents a promising approach for mitigating retinal degeneration. Cord blood serum (CBS), rich in trophic factors such as the brain-derived neurotrophic factor (BDNF), has shown therapeutic potential for ocular surface diseases; however, its role in retinal neuroprotection remains underexplored. This study evaluates [...] Read more.
Neuroprotection represents a promising approach for mitigating retinal degeneration. Cord blood serum (CBS), rich in trophic factors such as the brain-derived neurotrophic factor (BDNF), has shown therapeutic potential for ocular surface diseases; however, its role in retinal neuroprotection remains underexplored. This study evaluates the protective effects of CBS on retinal pigment epithelium (ARPE-19) and photoreceptor-like (661W) cells exposed to oxidative stress. Cells were cultured in media supplemented with fetal bovine serum (FBS) or CBS with either high (CBS-H) or low (CBS-L) BDNF content. Oxidative stress was induced using hydrogen peroxide (H2O2), and cell viability was measured via an MTS assay. ZO-1 expression was analyzed in ARPE-19 cells to assess tight junction integrity, while mitochondrial function in 661W cells was examined using MitoRed staining. TrkB receptor involvement was investigated using the inhibitor K252a and Western blot analysis. CBS significantly improved cell viability under oxidative conditions. CBS-H increased ZO-1 expression in ARPE-19 cells, indicating preserved epithelial integrity. In 661W cells, CBS maintained mitochondrial integrity and enhanced TrkB phosphorylation, while TrkB inhibition reduced its protective effect. These findings indicate that CBS confers neuroprotection through BDNF-TrkB signaling together with other trophic factors, supporting its potential as a multifactorial therapeutic strategy for retinal degeneration that deserves further exploration. Full article
(This article belongs to the Special Issue State of the Art and Perspectives in Retinal Pigment Epithelium)
Show Figures

Figure 1

15 pages, 1452 KB  
Article
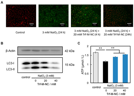
Mitophagy-Inducing Nanocarriers Restore Mitochondrial Quality and Cell Functions in Senescent Retinal Pigment Epithelial Cells
by Rinko Aso, Kohei Shibusawa, Sogo Aoki, Kiyoshi Sato and Hiroyoshi Kawakami
Oxygen 2026, 6(1), 1; https://doi.org/10.3390/oxygen6010001 - 25 Dec 2025
Viewed by 244
Abstract
Age-related macular degeneration (AMD) is an age-associated disease characterized by damage to the central retina and represents a leading cause of acquired blindness, with increasing prevalence in aging populations. However, effective therapeutic options remain limited. The accumulation of dysfunctional mitochondria in retinal pigment [...] Read more.
Age-related macular degeneration (AMD) is an age-associated disease characterized by damage to the central retina and represents a leading cause of acquired blindness, with increasing prevalence in aging populations. However, effective therapeutic options remain limited. The accumulation of dysfunctional mitochondria in retinal pigment epithelial (RPE) cells leads to excessive production of reactive oxygen species (ROS), triggering cellular senescence and cell death that contribute to the pathogenesis of AMD. Therefore, removal of accumulated dysfunctional mitochondria in senescent RPE cells is expected to treat AMD. Herein, we investigated transferrin (Trf)-modified mitophagy-inducing dual-drug nanocarriers (Trf-M-NCs) for the treatment of a senescent RPE cell. To evaluate efficacy, we used sodium iodate-treated ARPE-19 cells. The Trf-M-NCs exhibited significantly higher uptake by ARPE-19 cells than the unmodified M-NCs. Importantly, Trf-M-NC treatment alleviated cellular senescence by restoring the mitochondrial functions. Furthermore, Trf-M-NC treatment not only restored the production of α-ketoglutarate, an essential energy source for photoreceptor cells, but also reduced the secretion of IL-6, a key inflammatory cytokine. These findings suggest that improving mitochondrial quality in RPE cells is a novel and promising therapeutic approach for AMD. Full article
(This article belongs to the Special Issue Feature Papers in Oxygen Volume III)
Show Figures

Figure 1

12 pages, 1045 KB  
Article
Evaluation of Octenidine Dihydrochloride-Induced Cytotoxicity, Apoptosis, and Inflammatory Responses in Human Ocular Epithelial and Retinal Cells
by Ihsan Hakki Ciftci, Asuman Deveci Ozkan, Gulay Erman, Imdat Kilbas and Ozlem Aydemir
Biomedicines 2026, 14(1), 50; https://doi.org/10.3390/biomedicines14010050 - 25 Dec 2025
Viewed by 364
Abstract
Background/Objectives: Octenidine dihydrochloride (OCT-D) is a broad-spectrum antiseptic with high chemical stability, low toxicity, and no reported microbial resistance, making it a strong candidate for use on mucosal surfaces. Despite increasing interest in its potential ophthalmic applications, limited data exist regarding its cellular [...] Read more.
Background/Objectives: Octenidine dihydrochloride (OCT-D) is a broad-spectrum antiseptic with high chemical stability, low toxicity, and no reported microbial resistance, making it a strong candidate for use on mucosal surfaces. Despite increasing interest in its potential ophthalmic applications, limited data exist regarding its cellular effects on ocular tissues. This study aimed to investigate the cytotoxic, apoptotic, inflammatory, and transcriptional responses induced by OCT-D in human conjunctival (IOBA-NHC) and retinal pigment epithelial (ARPE-19) cells. Methods: Cells were exposed to varying concentrations of OCT-D, and viability was assessed using the WST-1 assay to determine IC50 and IC50/2 values. These concentrations were subsequently used in molecular assays. Pro-inflammatory cytokines (IL-6, IL-1β, TNF-α, IFN-γ) were quantified by ELISA. Apoptotic activation was evaluated through caspase-3/7 activity assays. Gene expression analysis of apoptotic (Bax, Bcl-2), DNA damage-related (ATM, Rad51), and inflammatory markers was performed using RT-qPCR. Results: OCT-D induced a marked, dose-dependent reduction in cell viability in both cell lines, with ARPE-19 showing greater sensitivity. Caspase-3/7 activity increased significantly at IC50 and IC50/2, confirming intrinsic apoptotic activation. OCT-D markedly suppressed the release of key inflammatory cytokines and downregulated transcription of inflammatory genes. RT-qPCR revealed upregulation of pro-apoptotic and DNA damage-associated genes, demonstrating coordinated activation of apoptotic and genomic stress pathways. Conclusion: OCT-D triggers integrated cytotoxic, apoptotic, and immunomodulatory responses in conjunctival and retinal epithelial cells. While these findings provide important mechanistic insights into OCT-D’s cellular effects, further studies using primary cells, advanced 3D ocular models, and disease-relevant systems are required to support its potential translational use in ophthalmology. Full article
(This article belongs to the Section Cell Biology and Pathology)
Show Figures

Figure 1

35 pages, 3144 KB  
Review
Ferroptosis-Mediated Cell-Specific Damage: Molecular Cascades and Therapeutic Breakthroughs in Diabetic Retinopathy
by Yan Chen, Rongyu Wang, Nannan Zhang and Liangzhi Xu
Antioxidants 2026, 15(1), 1; https://doi.org/10.3390/antiox15010001 - 19 Dec 2025
Viewed by 679
Abstract
Diabetic retinopathy (DR), a leading cause of vision loss in diabetic patients, involves complex pathological mechanisms including neurodegeneration, microvascular damage, inflammation, and oxidative stress. Recent studies have identified ferroptosis—a ferrodependent cell death mechanism—as playing a pivotal role in DR development. Existing evidence indicates [...] Read more.
Diabetic retinopathy (DR), a leading cause of vision loss in diabetic patients, involves complex pathological mechanisms including neurodegeneration, microvascular damage, inflammation, and oxidative stress. Recent studies have identified ferroptosis—a ferrodependent cell death mechanism—as playing a pivotal role in DR development. Existing evidence indicates that oxidative stress and mitochondrial dysfunction induced by hyperglycemia may contribute to retinal damage through the ferroptosis pathway in DR. Ferroptosis inhibitors such as Ferostatin-1 have demonstrated protective effects against DR in animal models. The core mechanisms of ferroptosis involve iron homeostasis imbalance and lipid peroxidation, with key regulatory pathways including GPX4-dependent and non-dependent mechanisms (such as FSP1-CoQ10). Within the signaling network, Nrf2 inhibits ferroptosis, p53 promotes it, while Hippo/YAP functions are environment-dependent. Non-coding RNAs and epigenetic modifications (e.g., DNA methylation and histone modifications) also participate in regulation. In DR, iron overload, GPX4 dysfunction, and p53 upregulation collectively induce ferroptosis in various types of retinal cells, making these pathways potential therapeutic targets. This review not only elaborates the role of iron metabolism imbalance and ferroptosis pathway in the occurrence and development of DR but also summarizes the new therapeutic approaches of DR targeting ferroptosis pathway. Investigating the relationship between ferroptosis and DR not only helps unravel its core pathophysiological mechanisms but also provides theoretical foundations for developing novel therapeutic approaches. Full article
Show Figures

Figure 1

17 pages, 1638 KB  
Article
Proteomic Insights into the Retinal Response to PRGF in a Mouse Model of Age-Related Macular Degeneration
by Eduardo Anitua, Francisco Muruzabal, Sergio Recalde, María de la Fuente, Iraia Reparaz, Mikel Azkargorta, Félix Elortza and Mohammad Hamdan Alkhraisat
Medicina 2025, 61(12), 2235; https://doi.org/10.3390/medicina61122235 - 18 Dec 2025
Viewed by 415
Abstract
Background and Objectives: The aim of this study is to employ quantitative proteomics to elucidate the molecular mechanism and signaling pathways modulated by plasma rich in growth factors (PRGF) in a murine model of geographic atrophy (GA)-like retinal degeneration. Materials and Methods [...] Read more.
Background and Objectives: The aim of this study is to employ quantitative proteomics to elucidate the molecular mechanism and signaling pathways modulated by plasma rich in growth factors (PRGF) in a murine model of geographic atrophy (GA)-like retinal degeneration. Materials and Methods: C57BL/6J mice were used as a model GA-like retinal degeneration by a single systemic NaIO3 administration. Animals were divided into three groups: Control (PBS), Disease (NaIO3 + PBS), and PRGF-treated (NaIO3 + PRGF). After 7 days, retinas and retinal pigment epithelium were collected for proteomic analysis. Proteins were extracted, digested using the FASP method, and analyzed by Data-Independent Acquisition (DIA-PASEF) mass spectrometry; data were processed with DIA-NN and statistically analyzed with Perseus. Functional pathway analysis was performed using Ingenuity Pathway Analysis. Results: A total of 6511 proteins were identified. The Disease model showed the expected deregulation of pathways related to oxidative stress, inflammation, and fibrosis. Comparison between the PRGF and Control groups showed that PRGF significantly reduced oxidative and cellular stress proteins/pathways. In the same way, when PRGF and Disease groups were compared, PRGF treatment showed a significant reduction in pathways associated with inflammation, oxidative stress, and cellular stress. PRGF also activated several homeostatic pathways not only related to neuroprotective pathways but also with the lipid deposition (drusen) reduction. All these results suggest that PRGF treatment exerts a protective effect against NaIO3-induced retinal damage. Conclusions: These findings suggest that PRGF effectively mitigates the degenerative effects of NaIO3 by activating specific protective and compensatory signaling pathways in the retina. PRGF is indicated as a promising new therapeutic option for ameliorating age-related macular degeneration progression. Full article
(This article belongs to the Section Ophthalmology)
Show Figures

Graphical abstract

15 pages, 2575 KB  
Article
The Therapeutic Effect of a Biodegradable Long-Acting Intravitreal Implant Containing CGK012 on Neovascular Age-Related Macular Degeneration by Promoting β-Catenin Degradation
by Seoyoung Park, Jihyun Won, Jong Beom Heo, Juhyung Kang, Ye Woon Oh, Geunji Park, Giseong Lee, Jee-Hyun Lee, Gyu-Yong Song, Wonku Kang and Sangtaek Oh
Pharmaceuticals 2025, 18(12), 1884; https://doi.org/10.3390/ph18121884 - 12 Dec 2025
Viewed by 461
Abstract
Background/Objectives: Neovascular age-related macular degeneration (nAMD) poses a serious threat to the eyesight of older adults, representing a leading cause of irreversible vision loss. Anti-vascular endothelial growth factor (anti-VEGF) treatments are effective but require repeated intraocular injections and show poor responses in some [...] Read more.
Background/Objectives: Neovascular age-related macular degeneration (nAMD) poses a serious threat to the eyesight of older adults, representing a leading cause of irreversible vision loss. Anti-vascular endothelial growth factor (anti-VEGF) treatments are effective but require repeated intraocular injections and show poor responses in some patients. CGK012 is a novel derivative of decursin that inhibits the Wnt/β-catenin pathway. This study aimed to elucidate the mode of action of CGK012 and examine its therapeutic effects. Methods: We performed in vitro cellular studies in a retinal pigment epithelial (RPE) cell line (ARPE-19) and human umbilical vein endothelial cells (HUVECs). We examined the in vivo efficacy of CGK012-loaded implants in laser-induced choroidal neovascularization (CNV) rabbit models. We also determined the implants’ in vitro dissolution, intraocular release, and disposition characteristics. Results: CGK012 decreased angiogenic/proinflammatory factor expression and suppressed the epithelial–mesenchymal transition (EMT) in RPE cells by promoting intracellular β-catenin degradation. Additionally, it repressed the expression of cyclin D1 and c-myc, downstream target genes of β-catenin, and inhibited HUVEC capillary tube formation. CGK012-loaded poly (lactic-co-glycolic acid) (PLGA) intravitreal implants significantly reduced vascular leakage in a laser-induced CNV rabbit model. Notably, CGK012 released from the implant was highly permeable to retina/choroid tissue and downregulated β-catenin, angiogenic/inflammatory factors, and vimentin in the rabbit model. The CGK012 concentration reached a plateau at 28–42 days in the vitreous humor and decayed with a half-life of 14 days without systemic exposure. Conclusions: Our findings demonstrate that CGK012 implants prevent choroidal neovascularization through the Wnt/β-catenin pathway suppression and produce high concentrations of CGK012 in the posterior eye segment with prolonged release. Thus, these implants provide more therapeutic choices for nAMD treatment. Full article
(This article belongs to the Section Medicinal Chemistry)
Show Figures

Graphical abstract

17 pages, 3295 KB  
Article
Chitosan Coating Enhances the Antimicrobial Activity of Punica granatum L. Phenolic Compounds
by Kazim Sahin, Sena Sahin Aktura, Ilkay Bahceci, Zihni Acar Yazici, Burak Oskay, Nebahat Ejder, Emine Yurteri and Derya Bal Altuntas
Life 2025, 15(12), 1878; https://doi.org/10.3390/life15121878 - 8 Dec 2025
Viewed by 414
Abstract
The development of antibiotic resistance has become a global health challenge, resulting in approximately 800,000 deaths per year. The rapid rise in multidrug-resistant (MDR) pathogens has prompted an urgent need for antimicrobial alternatives. Punica granatum L. peel has long been valued for its [...] Read more.
The development of antibiotic resistance has become a global health challenge, resulting in approximately 800,000 deaths per year. The rapid rise in multidrug-resistant (MDR) pathogens has prompted an urgent need for antimicrobial alternatives. Punica granatum L. peel has long been valued for its rich bioactive polyphenols with potent antimicrobial properties. In this study, P. granatum L. peel extract (PGPE) was integrated with chitosan nanoparticles (CH-PGPE) to enhance antimicrobial efficacy while minimizing potential cytotoxicity. The antimicrobial potential of PGPE and CH-PGPE was evaluated with agar well diffusion, disk diffusion, and minimum inhibitory concentration (MIC) analyses against standard ATCC and clinical MDR strains of Escherichia coli, Klebsiella pneumoniae, Pseudomonas aeruginosa, and Staphylococcus aureus. MTT assay evaluated the biocompatibility and anti-proliferative potential of PGPE on ARPE-19 (normal retinal pigment epithelial), HeLa (human cervical cancer), and A549 (human lung carcinoma) cell lines. PGPE exhibited antibacterial activity, and CH-PGPE reduced MIC values by approximately two-fold. Both PGPE and CH-PGPE demonstrated comparable or superior inhibition compared to several conventional antibiotics, particularly against MDR strains. The MTT assay revealed that PGPE was non-cytotoxic to normal ARPE-19 cells, while exhibiting the highest antiproliferative potency against A549 cells and a moderate inhibitory response in HeLa cells. The nanoparticle-supported formulation enhanced the antimicrobial efficacy of PGPE and also exhibited selective anti-proliferative activity against cancer cells without affecting normal cells. Full article
(This article belongs to the Special Issue 2nd Edition—Food Microbiological Contamination)
Show Figures

Figure 1

13 pages, 756 KB  
Communication
Proteasome and Ribosome Ubiquitination in Retinal Pigment Epithelial (RPE) Cells in Response to Oxidized Low-Density Lipoprotein (OxLDL)
by Francesco Giorgianni and Sarka Beranova-Giorgianni
Biomedicines 2025, 13(12), 3004; https://doi.org/10.3390/biomedicines13123004 - 8 Dec 2025
Viewed by 333
Abstract
Background/Objectives: Oxidative stress plays a significant role in the development and progression of age-related macular degeneration (AMD). Retinal pigment epithelium (RPE) cells are specialized multifunctional cells indispensable for the maintenance of vision. The dysfunction and death of RPE cells in the macula characterize [...] Read more.
Background/Objectives: Oxidative stress plays a significant role in the development and progression of age-related macular degeneration (AMD). Retinal pigment epithelium (RPE) cells are specialized multifunctional cells indispensable for the maintenance of vision. The dysfunction and death of RPE cells in the macula characterize the onset and development of AMD. Of the various toxic agents that impact the health of the RPE, particular focus has been given to various forms of lipoproteins and their cytotoxic derivatives normally present in the retina. Oxidized low-density lipoprotein (OxLDL), derived from LDL in a pro-oxidative environment, is found adjacent to RPE cells as part of drusen, extracellular deposits that are a hallmark feature of AMD. OxLDL is a potent inflammatory agent and it has been implicated in cardiovascular and neurodegenerative conditions. The cellular molecular mechanisms triggered by OxLDL are only partially understood. The focus of this study was to characterize changes in the proteome of RPE cells after exposure to OxLDL, with a focus on the characterization and quantification of ubiquitinated proteins. Methods: Identification and quantification were performed with a high-resolution LC-MS/MS-based proteomics workflow after immune-enrichment for ubiquitinated peptides. Results: In total, out of the more than 1000 RPE ubiquitinated peptides quantified, OxLDL treatment caused a significant increase in ubiquitinated peptides compared to LDL and untreated cells. Principal component analysis (PCA) of the differentially ubiquitinated proteins (265) reduced the data complexity in two main groups of variables (proteins). Conclusions: Gene ontology enrichment analysis of the grouped proteins with the highest loading contribution to principal component 1 (PC1) and principal component 2 (PC2) revealed significant ubiquitination changes upon OxLDL treatment in proteins of the ubiquitin–proteasome system (UPS) responsible for proteasome-mediated catabolic processes and in protein members of the cellular translation machinery. Full article
(This article belongs to the Section Cell Biology and Pathology)
Show Figures

Figure 1

26 pages, 13888 KB  
Article
Prominin-1 Regulates Retinal Pigment Epithelium Homeostasis: Transcriptomic Insights into Degenerative Mechanisms
by Weihong Huo, Jinggang Yin, Purnima Ghose, Jenny C. Schafer, Edward Chaum and Sujoy Bhattacharya
Int. J. Mol. Sci. 2025, 26(23), 11539; https://doi.org/10.3390/ijms262311539 - 28 Nov 2025
Viewed by 653
Abstract
Inherited retinal degenerations (IRDs), driven by pathogenic mutations, often involve primary dysfunction of the retinal pigment epithelium (RPE)—a pathogenic feature shared with atrophic age-related macular degeneration (aAMD), despite aAMD’s multifactorial etiology. Prominin-1 (Prom1), traditionally linked to photoreceptor pathology, has an unclear [...] Read more.
Inherited retinal degenerations (IRDs), driven by pathogenic mutations, often involve primary dysfunction of the retinal pigment epithelium (RPE)—a pathogenic feature shared with atrophic age-related macular degeneration (aAMD), despite aAMD’s multifactorial etiology. Prominin-1 (Prom1), traditionally linked to photoreceptor pathology, has an unclear role in RPE homeostasis. We assessed Prom1 expression in C57BL/6J mouse retina sections and RPE flat mounts using immunohistochemistry and generated Prom1-knockout (KO) mouse RPE cells via CRISPR/Cas9. Bulk RNA sequencing with DESeq2 and gene set enrichment analysis (GSEA) revealed Prom1-regulated pathways. Prom1-KO cells exhibited upregulation of Grem1, Slc7a11, Serpine2, Il1r1, and IL33 and downregulation of Ablim1, Cldn2, IGFBP-2, BMP3, and OGN. Hallmark pathway interrogation identified reduced expression of PINK1 (mitophagy) and MerTK (phagocytosis), implicating defects in mitochondrial quality control and outer segment clearance. Enrichment analysis revealed activation of E2F/MYC targets, mTORC1 signaling, oxidative phosphorylation, and TNFα/NF-κB signaling, alongside suppression of apical junctions, bile acid metabolism, and Epithelial-Mesenchymal Transition (EMT) pathways. These findings suggest Prom1 safeguards RPE integrity by modulating stress responses, mitochondrial turnover, phagocytosis, metabolism, and junctional stability. Our study uncovers Prom1-dependent signaling networks, providing mechanistic insights into RPE degeneration relevant to both IRD and aAMD, and highlights potential therapeutic targets for preserving retinal health. Full article
(This article belongs to the Section Molecular Biology)
Show Figures

Graphical abstract

20 pages, 2042 KB  
Article
Effect of 3′,4′-Dihydroxyflavonol Eye Drops in a Rat Model of Dispase-Induced Proliferative Vitreoretinopathy
by Elsa C. Chan, Cheng Zeng, Chi D. Luu, Carla J. Abbott, Nicholas T. Chan, Keshava K. Datta, Nicholas Williamson, Penelope J. Allen and Jennifer C. Fan Gaskin
Antioxidants 2025, 14(12), 1414; https://doi.org/10.3390/antiox14121414 - 27 Nov 2025
Viewed by 486
Abstract
(1) Background: Proliferative vitreoretinopathy (PVR) is the most common cause of failure in retinal detachment surgery and often leads to blindness. Oxidative stress is known to contribute to scar formation; therefore, reducing oxidative stress may protect against PVR development. This study investigated the [...] Read more.
(1) Background: Proliferative vitreoretinopathy (PVR) is the most common cause of failure in retinal detachment surgery and often leads to blindness. Oxidative stress is known to contribute to scar formation; therefore, reducing oxidative stress may protect against PVR development. This study investigated the therapeutic effects of the antioxidant 3′,4′-dihydroxyflavonol (DiOHF) in two preclinical models of PVR. (2) Methods: A retinal pigment epithelial cell line (ARPE-19) was used to investigate the anti-fibrotic effects of DiOHF. PVR was induced in one eye of each animal using dispase. Animals then received either vehicle or DiOHF eye drops in both eyes for 28 days. Eyes were harvested for mass spectrometry to perform proteomic analysis or to quantify tissue accumulation of DiOHF. Proteomic analysis was also performed in ARPE to validate these findings. (3) Results: In DiOHF-treated eyes with induced PVR, proteomic profiles showed reduced fibrosis, inflammation, cell migration, and oxidative stress compared with vehicle-treated PVR eyes. The in vitro studies confirmed that DiOHF inhibited wound healing responses, cell contraction, proliferation, and the generation of reactive oxygen species in ARPE-19 cells. Proteomic analysis in ARPE-19 also showed a similar trend. (4) Conclusions: This study provides compelling evidence that DiOHF eye drops offer protective effects against PVR in preclinical models. Full article
(This article belongs to the Special Issue Role of Oxidative Stress in Eye Diseases)
Show Figures

Figure 1

14 pages, 1051 KB  
Article
Structure–Activity Relationships of N-Acyl Dopamines in Inhibiting Myofibroblast Transdifferentiation of Retinal Pigment Epithelial Cells
by Dandan Zhao, Vishaka Motheramgari, Riley Freudenberger, Sarah H. Shrader, Lucy J. Sloan, Zoe Lung, Wei Wang, Shigeo Tamiya and Zhao-Hui Song
Biomolecules 2025, 15(11), 1526; https://doi.org/10.3390/biom15111526 - 30 Oct 2025
Viewed by 487
Abstract
Aberrant wound healing in the retina can manifest as proliferative vitreoretinopathy (PVR), which involves the myofibroblast transdifferentiation of retinal pigment epithelial (RPE) cells. In this study, experiments were conducted to examine the structure–activity relationships of endocannabinoid-like compounds, N-acyl dopamines, on the myofibroblast [...] Read more.
Aberrant wound healing in the retina can manifest as proliferative vitreoretinopathy (PVR), which involves the myofibroblast transdifferentiation of retinal pigment epithelial (RPE) cells. In this study, experiments were conducted to examine the structure–activity relationships of endocannabinoid-like compounds, N-acyl dopamines, on the myofibroblast transdifferentiation of RPE cells. The collagen matrix contraction assay was used to assess myofibroblast function. Western blot analysis and immunocytochemistry techniques were used to evaluate myofibroblast markers. N-palmitoyl dopamine (PALDA), N-oleoyl dopamine (OLDA), and N-arachidonoyl dopamine (NADA), in a concentration-dependent manner, inhibited contraction of collagen matrices mediated by either primary porcine RPE cells treated with TGF-β2, or human RPE cells treated with TGF-β2 plus TNFα (TNT). The rank order of potency was PLDA = OLDA > NADA. In contrast, the substitution of dopamine with other polar head groups led to a complete loss of their ability to inhibit myofibroblast transdifferentiation. Western blot analysis demonstrated that PALDA, OLDA, and NADA down-regulated the myofibroblast markers fibronectin and α-SMA. Immunocytochemistry experiments showed that these N-acyl dopamines reduced the incorporation of α-SMA into F-actin stress fibers. Overall, these structure–activity relationship studies demonstrate that the dopamine head group is crucial for N-acyl dopamine to inhibit myofibroblast transdifferentiation of RPE cell, whereas the fatty acid side chain determines the potency of it. This study points to the potential of N-acyl dopamines as a novel class of therapeutic agents for treating retinal fibrotic conditions, such as PVR. Full article
(This article belongs to the Section Biological Factors)
Show Figures

Figure 1

17 pages, 3609 KB  
Article
Nrf2 Activated by PD-MSCs Attenuates Oxidative Stress in a Hydrogen Peroxide-Injured Retinal Pigment Epithelial Cell Line
by Se Jin Hong, Dae-Hyun Lee, Jeong Woo Choi, Hankyu Lee, Youngje Sung and Gi Jin Kim
Antioxidants 2025, 14(11), 1279; https://doi.org/10.3390/antiox14111279 - 25 Oct 2025
Viewed by 1138
Abstract
Age-related macular degeneration (AMD) is a retinal degenerative disease caused by oxidative stress. Thus, we aimed to reduce oxidative stress through the use of placenta-derived mesenchymal stem cells (PD-MSCs). To induce oxidative stress in ARPE-19 cells, we treated them with 200 µM hydrogen [...] Read more.
Age-related macular degeneration (AMD) is a retinal degenerative disease caused by oxidative stress. Thus, we aimed to reduce oxidative stress through the use of placenta-derived mesenchymal stem cells (PD-MSCs). To induce oxidative stress in ARPE-19 cells, we treated them with 200 µM hydrogen peroxide (H2O2) for 2 h and then cocultured them with PD-MSCs. The dissociation of the KEAP1/Nrf2 complex, along with the expression of phosphoinositide 3-kinase (PI3K) and protein kinase B (AKT), increased in the coculture group compared with the H2O2 treatment group (* p < 0.05). The expression levels of antioxidant genes increased in the cocultured group compared with those in the H2O2 treatment group (* p < 0.05), whereas the ROS levels decreased in the cocultured group (* p < 0.05). Additionally, both the expression of mitochondrial dynamics markers and the mitochondrial membrane potential increased when the cells were cocultured with PD-MSCs (* p < 0.05). PD-MSC cocultivation decreased the expression levels of lipoproteins (* p < 0.05). Finally, we confirmed that PD-MSCs promoted the expression of RPE-specific genes in H2O2-injured ARPE-19 cells (* p < 0.05). These findings suggest a new aspect of stem cell treatment for AMD induced by oxidative stress. Full article
Show Figures

Figure 1

14 pages, 955 KB  
Review
The Impact of a High-Fat Diet on Eye Health
by Kamila Pieńczykowska, Anna Bryl and Małgorzata Mrugacz
Nutrients 2025, 17(20), 3271; https://doi.org/10.3390/nu17203271 - 17 Oct 2025
Cited by 1 | Viewed by 2176
Abstract
Background: The increasing prevalence of high-fat diets is associated with a rise in metabolic and neurodegenerative diseases. The retina and retinal pigment epithelium are metabolically active tissues exposed to oxidative stress, making them particularly vulnerable to lipid excess. Materials and Methods: [...] Read more.
Background: The increasing prevalence of high-fat diets is associated with a rise in metabolic and neurodegenerative diseases. The retina and retinal pigment epithelium are metabolically active tissues exposed to oxidative stress, making them particularly vulnerable to lipid excess. Materials and Methods: A systematic literature review was conducted covering years until 2025 inclusive. Results: High-fat diets lead to cholesterol accumulation and lipid metabolism disturbances in the retina, retinal pigment epithelium, and ocular vessels. They activate inflammatory and oxidative stress pathways, resulting in structural and functional damage. Omega-3 deficiency exacerbates inflammation, while supplementation improves the tear film stability, corneal epithelial function, intraocular pressure regulation, and exerts neuroprotective effects. Conclusions: High-fat diets represent a significant risk factor for ocular diseases by disrupting lipid metabolism, enhancing inflammation, and inducing oxidative stress. Omega-3 fatty acid supplementation reduces inflammation and supports ocular functions. Full article
(This article belongs to the Section Lipids)
Show Figures

Figure 1

11 pages, 2587 KB  
Article
Switching from Aflibercept to Faricimab in the Treatment of Neovascular Age-Related Macular Degeneration: Short-Term Results from Real-Life Study
by Jan Kucharczuk, Hubert Kasprzak and Maciej Gawęcki
J. Clin. Med. 2025, 14(20), 7345; https://doi.org/10.3390/jcm14207345 - 17 Oct 2025
Viewed by 869
Abstract
Purpose: To evaluate anatomical and functional outcomes after switching from aflibercept to faricimab in patients with neovascular age-related macular degeneration (nAMD) with suboptimal response. Methods: This retrospective study included 72 eyes of 66 patients with nAMD previously treated with intravitreal aflibercept using a [...] Read more.
Purpose: To evaluate anatomical and functional outcomes after switching from aflibercept to faricimab in patients with neovascular age-related macular degeneration (nAMD) with suboptimal response. Methods: This retrospective study included 72 eyes of 66 patients with nAMD previously treated with intravitreal aflibercept using a treat-and-extend regimen. Indications for switching included persistent retinal fluid, pigment epithelial detachment (PED), lack of best-corrected visual acuity (BCVA) improvement, or inability to extend treatment intervals beyond four weeks. Patients received three monthly loading doses of faricimab followed by individualized 8- to 16-week dosing. Follow-up comprised six visits over a mean of 8.5 ± 1.4 months. Outcomes included BCVA (logMAR), retinal morphology (subretinal fluid—SRF; intraretinal fluid—IRF; pigment epithelial detachment—PED), central subfoveal thickness (CST), and treatment interval changes. Results: Switching to faricimab led to significant short-term anatomical improvement, primarily reduction in subretinal fluid (p < 0.0001), with maximal effect during the loading phase. Resolution of SRF was significant at the end of the follow up; however, IRF changes were transient and not sustained beyond three months. PED reduction reached borderline significance (p = 0.0455). CST decreased during the loading phase (p < 0.0001) but returned to baseline thereafter. BCVA improved only after loading (p = 0.0287) but not at final follow-up. Treatment intervals were extended by a mean of ~2 weeks (p < 0.0001), increasing in 80% of eyes. Eyes with fewer prior injections and better baseline BCVA achieved superior final visual outcomes. Conclusions: Switching to faricimab provides short-term anatomical benefits and treatment-interval extension without sustained visual gain. Functional improvements tended to be greater in patients with fewer injections and shorter treatment duration prior to switch. Full article
(This article belongs to the Special Issue New Advances in Age-Related Macular Degeneration)
Show Figures

Figure 1

12 pages, 8802 KB  
Article
Protective Effect of Curcumin in Oxidative Stress-Induced Injury on Retinal Pigment Epithelial Cells
by Hyo Seon Yu, Heeyoon Cho, Yong Un Shin, Eun Hee Hong and Seong-Ho Koh
J. Clin. Med. 2025, 14(20), 7153; https://doi.org/10.3390/jcm14207153 - 10 Oct 2025
Viewed by 851
Abstract
Background/Objectives: Oxidative stress is the major cause of retinal pigment epithelial cell death. We used oxidative stress-injured retinal pigment epithelial cells to investigate the protective effects of curcumin, a strong antioxidant, on the Nod-like receptor protein 3 (NLRP3) inflammasome pathway. Methods: [...] Read more.
Background/Objectives: Oxidative stress is the major cause of retinal pigment epithelial cell death. We used oxidative stress-injured retinal pigment epithelial cells to investigate the protective effects of curcumin, a strong antioxidant, on the Nod-like receptor protein 3 (NLRP3) inflammasome pathway. Methods: To evaluate the effect of curcumin, cell viability was measured with cell counting kit-8 and lactate dehydrogenase assays. Hydrogen peroxide (H2O2)-injured ARPE-19 cells were treated with different curcumin concentrations. We performed a wound healing assay and dichlorodihydrofluorescein diacetate staining. Western blotting and immunofluorescence staining were performed to evaluate the changes in inflammasome levels in the ARPE-19 cells. Result: H2O2 (300 μM) reduced the viability of ARPE-19 cells. However, treatment with 7.5 μM curcumin enhanced ARPE-19 cell viability and reduced cell toxicity. Curcumin also reduced reactive oxygen species (ROS) levels in the H2O2-induced damaged ARPE-19 cells and attenuated the H2O2-dependent levels of the NLRP3 inflammasome and its related signaling proteins. Conclusions: Curcumin demonstrated protective effects against oxidative stress in retinal pigment epithelial cells by attenuating the activation of the NLRP3 inflammasome pathway. These findings suggest the therapeutic potential of curcumin as an anti-inflammatory and antioxidant agent for macular degeneration. Full article
(This article belongs to the Section Ophthalmology)
Show Figures

Figure 1

Back to TopTop