Sign in to use this feature.

Years

Between: -

Subjects

remove_circle_outline
remove_circle_outline
remove_circle_outline
remove_circle_outline
remove_circle_outline
remove_circle_outline
remove_circle_outline

Journals

Article Types

Countries / Regions

Search Results (363)

Search Parameters:
Keywords = retinal neuroprotection

Order results
Result details
Results per page
Select all
Export citation of selected articles as:
14 pages, 3357 KB  
Article
Association Among Serum Vitamin D Levels, Visual Field Alterations, and Optical Coherence Tomography Parameters: A Clinical Correlation Study
by Tudor-Corneliu Tarași, Mihaela-Madalina Timofte-Zorila, Filippo Lixi, Mario Troisi, Giuseppe Giannaccare, Luminița Apostu, Ecaterina Anisie, Livio Vitiello and Daniel-Constantin Brănișteanu
Life 2026, 16(1), 85; https://doi.org/10.3390/life16010085 - 6 Jan 2026
Viewed by 147
Abstract
Vitamin D deficiency is increasingly recognized as a systemic factor influencing retinal health through inflammatory, neuroprotective, and vasculotropic pathways. Evidence regarding early retinal alterations in otherwise healthy adults remains limited. This cross-sectional study evaluated 120 eyes from 60 healthy adults stratified by serum [...] Read more.
Vitamin D deficiency is increasingly recognized as a systemic factor influencing retinal health through inflammatory, neuroprotective, and vasculotropic pathways. Evidence regarding early retinal alterations in otherwise healthy adults remains limited. This cross-sectional study evaluated 120 eyes from 60 healthy adults stratified by serum 25(OH)D levels into <30 ng/mL (n = 60) and ≥30 ng/mL (n = 60). All subjects underwent optical coherence tomography (OCT), OCT angiography (OCTA), visual field testing, and contrast sensitivity assessment. Central macular thickness (CMT), ganglion cell complex (GCC) thickness, and perfusion density in the superficial and deep capillary plexuses (SCP, DCP) were compared between groups. Vitamin-D-insufficient eyes showed significantly reduced CMT (267.66 ± 13.31 µm vs. 274.69 ± 14.96 µm; p = 0.035). GCC thinning was significant only in the inner inferior nasal sector (70.7 ± 13.14 µm vs. 76.45 ± 12.12 µm; p = 0.030), whereas other GCC sectors were comparable between groups. Perfusion density was lower in the DCP across whole, inner, and outer regions (all p < 0.001) and in the SCP inner (p = 0.027) and outer (p = 0.009) regions, while whole SCP did not differ (p = 0.065). FAZ area was numerically larger in vitamin-D-insufficient eyes but was not statistically different (p = 0.168). Functionally, retinal sensitivity decline was greater in vitamin-D-insufficient eyes (−2.89 ± 1.29 dB vs. −2.16 ± 1.04 dB; p = 0.003), and mean central sensitivity was lower (p = 0.010), whereas contrast sensitivity did not differ between groups. Serum vitamin D levels < 30 ng/mL are associated with early, subclinical, structural and microvascular retinal alterations in healthy adults, supporting a potential role of hypovitaminosis D as a modifier of retinal integrity. Full article
(This article belongs to the Section Medical Research)
Show Figures

Figure 1

32 pages, 1052 KB  
Review
Mitochondrial Health Through Nicotinamide Riboside and Berberine: Shared Pathways and Therapeutic Potential
by Federico Visalli, Matteo Capobianco, Francesco Cappellani, Lorenzo Rapisarda, Alfonso Spinello, Alessandro Avitabile, Ludovica Cannizzaro, Caterina Gagliano and Marco Zeppieri
Int. J. Mol. Sci. 2026, 27(1), 485; https://doi.org/10.3390/ijms27010485 - 2 Jan 2026
Viewed by 686
Abstract
Mitochondrial dysfunction represents a central hallmark of aging and a broad spectrum of chronic diseases, ranging from metabolic to neurodegenerative and ocular disorders. Nicotinamide riboside (NR), a vitamin B3 derivative and efficient precursor of NAD+ (nicotinamide adenine dinucleotide), and berberine (BBR), [...] Read more.
Mitochondrial dysfunction represents a central hallmark of aging and a broad spectrum of chronic diseases, ranging from metabolic to neurodegenerative and ocular disorders. Nicotinamide riboside (NR), a vitamin B3 derivative and efficient precursor of NAD+ (nicotinamide adenine dinucleotide), and berberine (BBR), an isoquinoline alkaloid widely investigated in metabolic regulation, have independently emerged as promising mitochondrial modulators. NR enhances cellular NAD+ pools, thereby activating sirtuin-dependent pathways, stimulating PGC-1α–mediated mitochondrial biogenesis, and triggering the mitochondrial unfolded protein response (UPRmt). BBR, by contrast, primarily activates AMPK (AMP-activated protein kinase) and interacts with respiratory complex I, improving bioenergetics, reducing mitochondrial reactive oxygen species, and promoting mitophagy and organelle quality control. Importantly, despite distinct upstream mechanisms, NR and BBR converge on shared signaling pathways that support mitochondrial health, including redox balance, metabolic flexibility, and immunometabolic regulation. Unlike previous reviews addressing these compounds separately, this article integrates current preclinical and clinical findings to provide a unified perspective on their converging actions. We critically discuss translational opportunities as well as limitations, including heterogeneous clinical outcomes and the need for robust biomarkers of mitochondrial function. By outlining overlapping and complementary mechanisms, we highlight NR and BBR as rational combinatorial strategies to restore mitochondrial resilience. This integrative perspective may guide the design of next-generation clinical trials and advance precision approaches in mitochondrial medicine. Full article
(This article belongs to the Section Molecular Biology)
Show Figures

Figure 1

17 pages, 4240 KB  
Article
Topical Administration of Sitagliptin Prevents Retinal Neurodegeneration in a Model of Glaucoma Induced by Dexamethasone
by Patricia Bogdanov, Anna Duarri, David Sabater, María José Canz, Helena Isla-Magrané, Hugo Ramos, Anna Deàs-Just, Rafael Simó and Cristina Hernández
Int. J. Mol. Sci. 2026, 27(1), 48; https://doi.org/10.3390/ijms27010048 - 20 Dec 2025
Viewed by 226
Abstract
Glaucoma is a neurodegenerative disease characterized by progressive degeneration of optic nerve axons and loss of retinal ganglion cells (RGCs). Although elevated intraocular pressure (IOP) is a major risk factor, many patients develop glaucoma with normal IOP, highlighting the need for neuroprotective therapies. [...] Read more.
Glaucoma is a neurodegenerative disease characterized by progressive degeneration of optic nerve axons and loss of retinal ganglion cells (RGCs). Although elevated intraocular pressure (IOP) is a major risk factor, many patients develop glaucoma with normal IOP, highlighting the need for neuroprotective therapies. Sitagliptin, a dipeptidyl peptidase-4 inhibitor, has shown beneficial effects in diabetes-induced retinal neurodegeneration. This study aimed to evaluate whether sitagliptin eye drops, previously effective in diabetes-induced retinal neurodegeneration, could prevent corticosteroid-induced glaucoma. Glaucoma was induced in mice by periocular injection of dexamethasone (DEX) once weekly for five weeks. Sitagliptin or vehicle eye drops were administered from day 14 to 35. Untreated mice served as controls. DEX treatment caused significant loss of RGC bodies and optic nerve axons compared to controls, which was prevented by sitagliptin eye drops (p < 0.001), without affecting IOP. Sitagliptin also inhibited DEX-induced activation of macroglia and microglia and prevented oligodendrocyte loss. Furthermore, it suppressed overexpression of galectin-3 and gamma-synuclein in the optic nerve head (ONH) (p < 0.001), key mediators of inflammation and apoptosis. Sitagliptin eye drops exert a potent neuroprotective effect against corticosteroid-induced glaucoma, supporting their potential as a novel therapeutic strategy for glaucoma. Full article
(This article belongs to the Special Issue Molecular Mechanisms and Treatment of Retinal Diseases)
Show Figures

Graphical abstract

17 pages, 1638 KB  
Article
Proteomic Insights into the Retinal Response to PRGF in a Mouse Model of Age-Related Macular Degeneration
by Eduardo Anitua, Francisco Muruzabal, Sergio Recalde, María de la Fuente, Iraia Reparaz, Mikel Azkargorta, Félix Elortza and Mohammad Hamdan Alkhraisat
Medicina 2025, 61(12), 2235; https://doi.org/10.3390/medicina61122235 - 18 Dec 2025
Viewed by 311
Abstract
Background and Objectives: The aim of this study is to employ quantitative proteomics to elucidate the molecular mechanism and signaling pathways modulated by plasma rich in growth factors (PRGF) in a murine model of geographic atrophy (GA)-like retinal degeneration. Materials and Methods [...] Read more.
Background and Objectives: The aim of this study is to employ quantitative proteomics to elucidate the molecular mechanism and signaling pathways modulated by plasma rich in growth factors (PRGF) in a murine model of geographic atrophy (GA)-like retinal degeneration. Materials and Methods: C57BL/6J mice were used as a model GA-like retinal degeneration by a single systemic NaIO3 administration. Animals were divided into three groups: Control (PBS), Disease (NaIO3 + PBS), and PRGF-treated (NaIO3 + PRGF). After 7 days, retinas and retinal pigment epithelium were collected for proteomic analysis. Proteins were extracted, digested using the FASP method, and analyzed by Data-Independent Acquisition (DIA-PASEF) mass spectrometry; data were processed with DIA-NN and statistically analyzed with Perseus. Functional pathway analysis was performed using Ingenuity Pathway Analysis. Results: A total of 6511 proteins were identified. The Disease model showed the expected deregulation of pathways related to oxidative stress, inflammation, and fibrosis. Comparison between the PRGF and Control groups showed that PRGF significantly reduced oxidative and cellular stress proteins/pathways. In the same way, when PRGF and Disease groups were compared, PRGF treatment showed a significant reduction in pathways associated with inflammation, oxidative stress, and cellular stress. PRGF also activated several homeostatic pathways not only related to neuroprotective pathways but also with the lipid deposition (drusen) reduction. All these results suggest that PRGF treatment exerts a protective effect against NaIO3-induced retinal damage. Conclusions: These findings suggest that PRGF effectively mitigates the degenerative effects of NaIO3 by activating specific protective and compensatory signaling pathways in the retina. PRGF is indicated as a promising new therapeutic option for ameliorating age-related macular degeneration progression. Full article
(This article belongs to the Section Ophthalmology)
Show Figures

Graphical abstract

16 pages, 1272 KB  
Review
Cell Motility Dynamics in Glaucoma: Mechanisms, Pathogenic Roles, and Therapeutic Targeting
by Dario Rusciano, Caterina Gagliano, Alessandro Avitabile and José Fernando Maya-Vetencourt
Medicina 2025, 61(12), 2219; https://doi.org/10.3390/medicina61122219 - 16 Dec 2025
Viewed by 310
Abstract
Cell motility—the dynamic process encompassing migration, adhesion modulation, cytoskeletal remodeling, and extracellular matrix (ECM) interactions—is fundamental to ocular homeostasis. In glaucoma, disrupted motility of trabecular meshwork (TM) and Schlemm’s canal (SC) cells contributes to impaired aqueous humor outflow and elevated intraocular pressure (IOP), [...] Read more.
Cell motility—the dynamic process encompassing migration, adhesion modulation, cytoskeletal remodeling, and extracellular matrix (ECM) interactions—is fundamental to ocular homeostasis. In glaucoma, disrupted motility of trabecular meshwork (TM) and Schlemm’s canal (SC) cells contributes to impaired aqueous humor outflow and elevated intraocular pressure (IOP), while reactive motility of optic nerve head (ONH) glial cells promotes fibrosis and neurodegeneration. Mechanistically, TM/SC motility is regulated by Rho GTPase and ROCK signaling, focal adhesion dynamics, and ECM interactions, while glial cells respond to mechanical stress and cytokines such as TGF-β2. Cytoskeletal alterations, ECM stiffening, and endothelial–mesenchymal transition (EndMT) contribute to glaucomatous damage by reducing normal cell motility and tissue remodeling capacity. Aberrant motility at the ONH, including heterogeneous astrocytic reactivity, leads to lamina cribrosa remodeling and retinal ganglion cell degeneration. Therapeutically, ROCK inhibitors improve TM/SC motility and outflow, suppress EndMT, and may confer neuroprotection. Stem cell-based strategies and modulation of TGF-β2 or mechanotransduction pathways represent emerging approaches to restore physiological motility and regenerative potential. Despite promising advances, challenges remain in ensuring targeted, durable, and safe modulation of cellular dynamics. Understanding and therapeutically harnessing cell motility offers a unifying framework to address both pressure-dependent and neurodegenerative mechanisms in glaucoma. Full article
(This article belongs to the Special Issue Ophthalmology: New Diagnostic and Treatment Approaches (2nd Edition))
Show Figures

Figure 1

19 pages, 3242 KB  
Article
Multi-Target Neuroprotective Effects of Flavonoid-Rich Ficus benjamina L. Leaf Extracts: Mitochondrial Modulation, Antioxidant Defense, and Retinal Ganglion Cell Survival In Vivo
by Arik Dahan, Moria Oz, Ludmila Yarmolinsky, Alon Zahavi, Nitza Goldenberg-Cohen, Boris Khalfin, Shimon Ben-Shabat and Bat Chen R. Lubin
Int. J. Mol. Sci. 2025, 26(23), 11746; https://doi.org/10.3390/ijms262311746 - 4 Dec 2025
Viewed by 423
Abstract
Oxidative-stress-induced neuronal injury is a major contributor to neurodegenerative diseases, underscoring the need for novel neuroprotective strategies. Natural products with antioxidant and mitochondrial-stabilizing properties are increasingly recognized as promising multi-target therapeutics. Ficus benjamina L., a member of the Moraceae family, is rich in [...] Read more.
Oxidative-stress-induced neuronal injury is a major contributor to neurodegenerative diseases, underscoring the need for novel neuroprotective strategies. Natural products with antioxidant and mitochondrial-stabilizing properties are increasingly recognized as promising multi-target therapeutics. Ficus benjamina L., a member of the Moraceae family, is rich in flavonoids and traditionally used in Asian ethnomedicine for wound healing, inflammation, and weakness, with related Ficus species documented in the Bencao Gangmu (Compendium of Materia Medica) for circulation and detoxification disorders. However, its neuroprotective potential has not been systematically evaluated. In this study, we explored the neuroprotective potential of a flavonoid-enriched 80% methanolic leaf extract of F. benjamina by evaluating its capacity to mitigate oxidative stress in neuronal cells and a murine optic nerve crush (ONC) injury model. We observed in SH-SY5Y cells that cell viability was preserved after pre-treatment using the extract, mitochondrial respiration and the membrane potential were maintained, and gene expression was modulated by upregulation of BCL-2 (B-cell lymphoma 2), BCL-xL (B-cell lymphoma-extra large), X) SOD2 (Superoxide Dismutase), CAT (Catalase), and BDNF (Brain-Derived Neurotrophic Factor). Intravitreal delivery of the extract in vivo resulted in a marked increase in the survival of retinal ganglion cells following ONC injury. Caffeic acid, quercetin-3-O-rutinoside, and kaempferol-3-O-rutinoside were identified as major constituents in phytochemical profiling. These results indicate that F. benjamina exerts multi-target neuroprotective actions, mediated via mitochondrial regulation, enhancement of antioxidation defenses, and modulation of apoptotic pathways. The findings also substantiate the contemporary pharmacological relevance underscoring the ethnomedicinal use of Ficus species and highlight the potential of F. benjamina as a promising candidate for developing integrative therapeutic approaches to target neurodegenerative diseases driven by oxidative stress. Full article
(This article belongs to the Section Bioactives and Nutraceuticals)
Show Figures

Figure 1

17 pages, 10642 KB  
Article
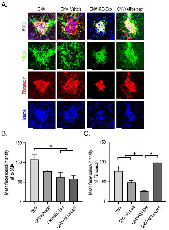
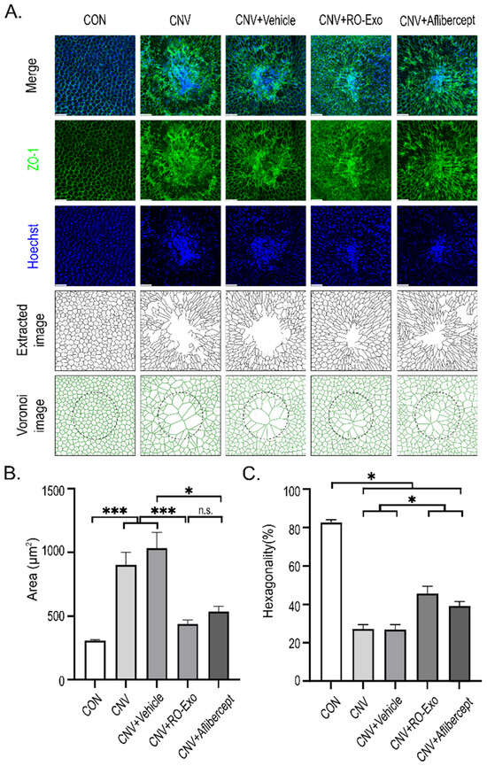
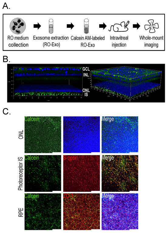
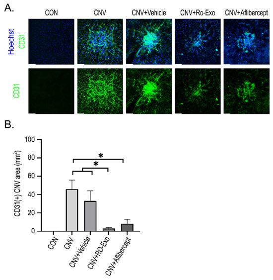
Retinal Organoid-Derived Exosomes Reduce CNV Lesion and Restore RPE Integrity in Mouse Laser-Induced Choroidal Neovascularization (CNV) Model
by Jin Young Yang, Yeji Kim, Sumin An, Jung Woo Han, Jun-Sub Choi and Tae Kwann Park
Int. J. Mol. Sci. 2025, 26(23), 11327; https://doi.org/10.3390/ijms262311327 - 24 Nov 2025
Viewed by 697
Abstract
To address the shortcomings of existing anti-VEGF monotherapy in neovascular age-related macular degeneration (nAMD), we investigated the therapeutic capabilities of exosomes obtained from human induced pluripotent stem cell (hiPSC)-derived retinal organoids in a mouse model of laser-induced choroidal neovascularization (CNV). To evaluate Retinal [...] Read more.
To address the shortcomings of existing anti-VEGF monotherapy in neovascular age-related macular degeneration (nAMD), we investigated the therapeutic capabilities of exosomes obtained from human induced pluripotent stem cell (hiPSC)-derived retinal organoids in a mouse model of laser-induced choroidal neovascularization (CNV). To evaluate Retinal Organoid-derived exosome (RO-Exo) distribution after intravitreal (IVT) injection, calcein-labeled RO-Exo was observed using confocal microscopy. CNV was induced in C57BL/6 J mice by laser photocoagulation. RO-Exo was isolated from retinal organoids (differentiation days 55–65) and injected 5 days post-laser. Therapeutic efficacy was evaluated on day 12. Vascular leakage and CNV size were assessed by angiography and CD31 immunostaining. We also examined HIF-1α/VEGF-A expression (Western blotting), Retinal Pigment Epithelium (RPE) integrity markers (immunofluorescence staining for α-SMA, fibronectin, and ZO-1), and the activation of the Mitogen-Activated Protein Kinase (MAPK) pathway (phospho-ERK, -p38, -JNK) in CNV lesions. After IVT injection, RO-Exo migrated to the RPE layer, showing high retinotropic distribution. In the CNV model, RO-Exo significantly reduced vascular leakage and CNV size, with greater suppression of HIF-1α and VEGFA expression than aflibercept, the standard-of-care anti-VEGF drug. CD31-positive vasculature was decreased, accompanied by downregulation of fibronectin (a fibrotic marker) and restoration of RPE hexagonality and integrity. Furthermore, RO-Exo inhibited the activation of ERK, P38, and JNK in CNV lesions. Our study results demonstrate that RO-Exo exhibits multi-target therapeutic effects—including anti-angiogenic, anti-fibrotic, and neuroprotective actions—offering a promising alternative to conventional anti-VEGF therapy for nAMD. Full article
(This article belongs to the Section Molecular Pathology, Diagnostics, and Therapeutics)
Show Figures

Figure 1

19 pages, 6092 KB  
Article
Region-Specific Roles of TGF-β2 and Angiotensin II in Fibrotic and Inflammatory Remodeling of the Optic Nerve Head
by Si-Eun Oh, Jie-Hyun Kim, Se-Eun Park, Chan-Kee Park and Hae-Young Lopilly Park
Cells 2025, 14(22), 1830; https://doi.org/10.3390/cells14221830 - 20 Nov 2025
Viewed by 478
Abstract
This study investigated the region-specific roles of transforming growth factor-β2 (TGF-β2) and angiotensin II (AngII) in extracellular matrix (ECM) remodeling and inflammatory responses within scleral tissues surrounding the optic nerve head (ONH), using primary human fibroblasts from posterior sclera, peripapillary sclera (ppScl), and [...] Read more.
This study investigated the region-specific roles of transforming growth factor-β2 (TGF-β2) and angiotensin II (AngII) in extracellular matrix (ECM) remodeling and inflammatory responses within scleral tissues surrounding the optic nerve head (ONH), using primary human fibroblasts from posterior sclera, peripapillary sclera (ppScl), and fibroblast-like cells from lamina cribrosa (LC). In vivo validation was performed in a chronic ocular hypertension rat model. Fibrotic and inflammatory markers were analyzed by Western blotting, quantitative PCR, and immunocytochemistry following TGF-β2 or AngII stimulation, and in vivo effects were assessed after subtenon injection of pathway-specific inhibitors. TGF-β2 induced robust upregulation of α-smooth muscle actin, collagen type I, and fibronectin across all scleral regions, whereas AngII elicited regionally confined pro-inflammatory responses, particularly in the LC and ppScl, characterized by increased cyclooxygenase-2 expression. Inhibition of either pathway reduced ECM deposition in vivo, but only AngII blockade significantly attenuated glial activation and preserved retinal ganglion cells. These findings demonstrate that TGF-β2 predominantly drives fibrosis, while AngII promotes region-specific neuroinflammation, and that inflammation, rather than fibrosis alone, plays a critical role in glaucomatous neurodegeneration. Targeting both fibrotic and inflammatory mechanisms in a region-specific manner may offer improved neuroprotection in glaucoma. Full article
Show Figures

Figure 1

20 pages, 2438 KB  
Article
EPO-R76E Enhances Retinal Pigment Epithelium Viability Under Mitochondrial Oxidative Stress Induced by Paraquat
by Jemima Alam, Alekhya Ponnam, Arusmita Souvangini, Sundaramoorthy Gopi, Cristhian J. Ildefonso and Manas R. Biswal
Cells 2025, 14(22), 1794; https://doi.org/10.3390/cells14221794 - 14 Nov 2025
Viewed by 517
Abstract
Age-related macular degeneration (AMD) is a leading cause of irreversible vision loss, primarily driven by oxidative stress–induced degeneration of retinal pigment epithelium (RPE). Erythropoietin (EPO), a hematopoietic cytokine with neuroprotective properties, has been shown to reduce apoptosis and retinal degeneration. In this study, [...] Read more.
Age-related macular degeneration (AMD) is a leading cause of irreversible vision loss, primarily driven by oxidative stress–induced degeneration of retinal pigment epithelium (RPE). Erythropoietin (EPO), a hematopoietic cytokine with neuroprotective properties, has been shown to reduce apoptosis and retinal degeneration. In this study, we examined the cytoprotective role of a non-erythropoietic EPO variant, EPO-R76E, in suppressing oxidative stress and mitochondrial dysfunction related to oxidative stress in RPE cells. Stable ARPE-19 cell lines expressing EPO-R76E were generated via lentiviral transduction and exposed to paraquat to induce oxidative stress. Oxidative stress was induced using paraquat. EPO-R76E expression conferred increased cell viability and resistance to mitochondrial damage, as assessed by cytotoxicity assays. Western blot analysis revealed reduced expression of ferritin and p62/SQSTM1, diminished activation of p-AMPK and NRF2, and restoration of GPX4 levels, indicating enhanced antioxidant defenses. Moreover, intracellular iron accumulation and reactive oxygen species were significantly reduced in EPO-R76E-expressing cells exposed to paraquat. These findings suggest that EPO-R76E promotes mitochondrial homeostasis and modulates oxidative stress pathways. Our study positions EPO-R76E as a promising therapeutic candidate for halting RPE degeneration in AMD. Full article
Show Figures

Figure 1

15 pages, 4173 KB  
Article
TSPO Modulation Prevents Photoreceptor Degeneration and Produces Neuroprotective Effects in an Animal Model of Retinitis Pigmentosa
by Francesca Corsi, Jacopo Castagnoli, Alessia Galante, Angela Fabiano, Elisa Nuti, Anna Maria Piras, Sabrina Taliani, Ilaria Piano and Claudia Gargini
Cells 2025, 14(22), 1778; https://doi.org/10.3390/cells14221778 - 12 Nov 2025
Viewed by 527
Abstract
The translocator protein (TSPO), an evolutionarily conserved protein located on the outer mitochondrial membrane, is typically expressed at low levels in the central nervous system under normal physiological conditions. However, its expression can increase in response to various pathological conditions, such as neurodegenerative [...] Read more.
The translocator protein (TSPO), an evolutionarily conserved protein located on the outer mitochondrial membrane, is typically expressed at low levels in the central nervous system under normal physiological conditions. However, its expression can increase in response to various pathological conditions, such as neurodegenerative diseases and neuroinflammation. Retinitis pigmentosa (RP) refers to a group of inherited degenerative diseases of the retina; the progression of the pathology is linked to a chronic inflammatory state that leads to the progressive loss of photoreceptors and ultimately to blindness. One of the key processes contributing to the gradual loss of photoreceptors is neuroinflammation, a mechanism in which the TSPO plays a newly studied role. In this context, TSPO could be an excellent target. In the current study, rd10 mice of both sexes were treated with a TSPO ligand, PIGA1138, as an ophthalmic suspension (1 mg/mL) from post-natal day (P)18 to P30, P60, and P90. Retinal function was evaluated through electroretinography, while visual acuity was assessed using the Prusky Water Maze task. Additionally, molecular analyses were performed to assess TSPO expression, alongside examinations of retinal morphology. Results showed significant retinal preservation, reduced photoreceptor loss, and improved retinal responses, suggesting preserved visual function. These findings highlight PIGA1138’s potential in mitigating retinal degeneration and preserving function in retinal diseases like RP. Full article
Show Figures

Figure 1

20 pages, 2851 KB  
Article
Retinal Ischemia: Therapeutic Effects and Mechanisms of Paeoniflorin
by Windsor Wen-Jin Chao, Howard Wen-Haur Chao, Pai-Huei Peng, Yi-Tzu Lee and Hsiao-Ming Chao
Int. J. Mol. Sci. 2025, 26(22), 10924; https://doi.org/10.3390/ijms262210924 - 11 Nov 2025
Viewed by 667
Abstract
Retinal ischemia is a key factor in the progression of vision-threatening ocular diseases, including central retinal artery/vein occlusion, exudative age-related macular degeneration (eAMD), and proliferative diabetic retinopathy. This study investigates the effects of paeoniflorin along with its related neuroprotective molecular pathways in the [...] Read more.
Retinal ischemia is a key factor in the progression of vision-threatening ocular diseases, including central retinal artery/vein occlusion, exudative age-related macular degeneration (eAMD), and proliferative diabetic retinopathy. This study investigates the effects of paeoniflorin along with its related neuroprotective molecular pathways in the treatment of retinal ischemia. Free radical or ischemic-like damage was induced by incubating retinal pigment epithelium (RPE) cells for 24 h with 1 mM hydrogen peroxide (H2O2) or by subjecting retinal neuronal cells to 8 h of oxygen–glucose deprivation (OGD). Both treatments caused significant cell loss. Treatment with paeoniflorin significantly increased cell viability at 0.5 mM in both cell types. In a Wistar rat model of retinal ischemia and reperfusion (I/R) elicited by sustained high intraocular pressure (HIOP), pre-treatment with 0.5 mM paeoniflorin mitigated the ischemia-induced decline in ERG b-wave amplitude, reduction in whole and inner retinal thickness, loss of fluorogold-labeled retinal ganglion cells, and formation of apoptotic cells. Meanwhile, paeoniflorin effectively downregulated pro-neovascular mediators β-catenin, hypoxia-inducible factor 1-alpha (HIF-1α), vascular endothelial growth factor (VEGF), and the pro-inflammatory/angiogenic biomarker angiopoietin-2 (Ang-2), producing effects similar to the Wnt/β-catenin inhibitor (dickkopf-related protein 1), anti-angiogenic pigment epithelium-derived factor (PEDF), and anti-VEGF Avastin (bevacizumab). These findings suggest that paeoniflorin may protect against retinal ischemia through its anti-inflammatory, anti-neovascular/angiogenic, antioxidative, and neuroprotective properties. Full article
(This article belongs to the Special Issue Molecular Insight into Retinal Diseases)
Show Figures

Figure 1

18 pages, 325 KB  
Review
Nicotinamide and Pyruvate as Potential Therapeutic Interventions for Metabolic Dysfunction in Primary Open-Angle Glaucoma—A Narrative Review
by Nathan Schanzer, Alon Harris, Kunal Kanwar, Rick Mortensen, Alice Verticchio Vercellin, Francesco Oddone, Carmela Carnevale, Keren Wood and Brent Siesky
J. Clin. Med. 2025, 14(22), 7954; https://doi.org/10.3390/jcm14227954 - 10 Nov 2025
Viewed by 1502
Abstract
Mitochondrial dysfunction and oxidative stress have been suggested as potential contributors to the initiation and progression of primary open-angle glaucoma (POAG). Nicotinamide and pyruvate are important in the human body for maintaining metabolic function and preserving cytoskeletal structures. Both substances show an age-dependent [...] Read more.
Mitochondrial dysfunction and oxidative stress have been suggested as potential contributors to the initiation and progression of primary open-angle glaucoma (POAG). Nicotinamide and pyruvate are important in the human body for maintaining metabolic function and preserving cytoskeletal structures. Both substances show an age-dependent decline in humans which may contribute to metabolic dysfunction and POAG vulnerability. Pilot works suggest their consumption may help prevent retinal ganglion cell deterioration under elevated intraocular pressure (IOP) and oxidative stress. Currently, there are no approved POAG treatments to mitigate risks from non-IOP drivers of disease, including oxidative stress. The purpose of this review is to summarize and critically evaluate interventional studies that have investigated nicotinamide and pyruvate supplementation in attempts to treat metabolic dysfunction in POAG patients. A review of the relevant literature from October 1979 to November 2025 was performed using related search terminologies through PubMed, ClinicalTrials.gov, and Google Scholar, and by reference cross-matching of all related articles. Current pilot data suggests that supplementation with nicotinamide and pyruvate demonstrates certain aspects of retinal neuroprotection and produces short-term improvements in visual function. However, much of the existing work has been conducted in animal models, and human study data are severely limited in scope and duration. Several clinical trials are registered as being in progress that aim to determine the chronic effects of nicotinamide and pyruvate in humans. Long-term longitudinal investigations with significantly larger and diverse sample sizes tied to functional and structural outcomes are needed for the safety and potential clinical utility of nicotinamide and pyruvate for POAG. Full article
(This article belongs to the Section Ophthalmology)
16 pages, 3943 KB  
Article
Serotonin Signaling Pathway Modulation Affects Retinal Neuron Survival in Experimental Model of Retinal Ischemia
by Joanna Machowicz, Klaudia Mróz, Anna Pacwa, Anna Gąsiorek, Piotr Rodak, Joanna Lewin-Kowalik, Marialaura Amadio and Adrian Smędowski
Life 2025, 15(11), 1726; https://doi.org/10.3390/life15111726 - 8 Nov 2025
Viewed by 620
Abstract
Serotonin is a key neurotransmitter involved in visual processing. Selective serotonin reuptake inhibitors (SSRIs), such as Escitalopram, enhance serotonergic transmission and exert neuroprotective effects. Although these actions are well established in the central nervous system, their influence on retinal neurons remains unclear. This [...] Read more.
Serotonin is a key neurotransmitter involved in visual processing. Selective serotonin reuptake inhibitors (SSRIs), such as Escitalopram, enhance serotonergic transmission and exert neuroprotective effects. Although these actions are well established in the central nervous system, their influence on retinal neurons remains unclear. This study investigated whether Escitalopram provides neuroprotection to retinal neurons following ischemic injury. Rats received Escitalopram or vehicle for 12 weeks. Retinal ischemia was induced by unilateral episcleral vein cauterization. A subset of animals received a retrobulbar injection of meclofenamic acid (MFA). Retinal function was assessed using electroretinography, intraocular pressure (IOP) was monitored, and retinas were collected for immunofluorescence and Western blot. Cauterization increased IOP in both groups, inducing retinal blood flow disturbances. Immunofluorescence showed a reduced number of retinal ganglion cells after cauterization, which was alleviated by SSRI treatment. Escitalopram also elevated expression of the brain-derived neurotrophic factor. Electroretinography revealed improved photopic negative response (PhNR) amplitudes in Escitalopram-treated rats, indicating improved retinal ganglion cell function. Following MFA, PhNR remained stable in SSRI-treated animals, whereas a significant impairment was observed in the vehicle-treated group. These findings demonstrate that Escitalopram provides neuroprotection by reducing both functional and structural damage in the retina and may represent a promising therapeutic strategy for retinal neurodegeneration. Full article
(This article belongs to the Section Physiology and Pathology)
Show Figures

Figure 1

22 pages, 7929 KB  
Article
Therapeutic Modulation of the Nox2–Hv1–ROS Axis by Botulinum Neurotoxin A Confers Protection Against CoCl2-Induced Retinal Hypoxic Injury
by Hey Jin Lee, Mira Park, Hyun-Ah Shin and Helen Lew
Int. J. Mol. Sci. 2025, 26(21), 10806; https://doi.org/10.3390/ijms262110806 - 6 Nov 2025
Cited by 1 | Viewed by 724
Abstract
Neuroinflammation and oxidative stress are key drivers of various ocular diseases. Experimental hypoxia, modeled using cobalt chloride (CoCl2), induces hypoxia-inducible factor 1-alpha (HIF-1α) stabilization, mitochondrial dysfunction, and excessive reactive oxygen species (ROS) production, primarily via the NADPH oxidase 2 (Nox2)–voltage-gated proton [...] Read more.
Neuroinflammation and oxidative stress are key drivers of various ocular diseases. Experimental hypoxia, modeled using cobalt chloride (CoCl2), induces hypoxia-inducible factor 1-alpha (HIF-1α) stabilization, mitochondrial dysfunction, and excessive reactive oxygen species (ROS) production, primarily via the NADPH oxidase 2 (Nox2)–voltage-gated proton channel Hv1 axis. Although Botulinum neurotoxin type A (BoNT/A) is classically recognized for SNAP-25 cleavage, recent studies suggest broader anti-inflammatory and neuroprotective effects. We evaluated BoNT/A in R28 retinal precursor cells and ex vivo retinal explants subjected to CoCl2-induced hypoxic stress. BoNT/A pretreatment attenuated CoCl2-induced upregulation of HIF-1α, Hv1, Nox2, NOD-like receptor protein 3 (NLRP3), COX2, and nuclear factor kappa B (NF-κB), while enhancing protective mediators including suppressor of cytokine signaling 3 (SOCS3), Growth Associated Protein 43 (Gap43), and Syntaxin12. Brn3a expression and retinal architecture were preserved, apoptotic cell death reduced, and glial activation suppressed. Moreover, BoNT/A decreased mitochondrial ROS accumulation, restored voltage-dependent anion channel 1 (VDAC1) distribution, and partially stabilized intracellular pH. These findings indicate that BoNT/A mitigates oxidative stress and inflammation in hypoxia-driven retinal injury, at least in part, via modulation of the Nox2–Hv1–ROS axis, and support its potential as a therapeutic candidate for ocular disorders associated with hypoxia and neuroinflammation. Full article
(This article belongs to the Section Molecular Pathology, Diagnostics, and Therapeutics)
Show Figures

Figure 1

13 pages, 555 KB  
Review
Update on Nicotinamide and Its Application in the Management of Glaucoma
by Ta-Hung Chiu, Shih-Heng Hung, Chiao-Hsin Lan, Wei-Ting Yen and Da-Wen Lu
Int. J. Mol. Sci. 2025, 26(21), 10789; https://doi.org/10.3390/ijms262110789 - 6 Nov 2025
Cited by 1 | Viewed by 3331
Abstract
Glaucoma continues to be a primary contributor to permanent vision loss worldwide, frequently advancing even when intraocular pressure management is clinically adequate. Accumulating research emphasizes the metabolic susceptibility of retinal ganglion cells (RGCs), specifically concerning the progressive depletion of nicotinamide adenine dinucleotide (NAD [...] Read more.
Glaucoma continues to be a primary contributor to permanent vision loss worldwide, frequently advancing even when intraocular pressure management is clinically adequate. Accumulating research emphasizes the metabolic susceptibility of retinal ganglion cells (RGCs), specifically concerning the progressive depletion of nicotinamide adenine dinucleotide (NAD+), a pivotal coenzyme fundamental to mitochondrial energy production and cellular survival mechanisms. As a key biosynthetic precursor in NAD+ synthesis pathways, nicotinamide (NAM), a form of vitamin B3, has exhibited significant neuroprotective properties across various preclinical experimental models and preliminary clinical investigations, demonstrating enhanced preservation of RGC morphology and physiological function. This comprehensive review systematically examines the current body of evidence supporting NAM’s therapeutic utility in glaucomatous neuroprotection, focusing particularly on underlying metabolic pathways, obstacles in clinical translation, and prospective therapeutic applications. Through systematic integration of data from cellular and molecular research, animal experimental studies, and population-based epidemiological investigations, we establish a conceptual framework for repurposing NAM as an innovative complementary therapeutic strategy in comprehensive glaucoma care, addressing key considerations for future clinical development including optimal dosing strategies, delivery mechanisms, and patient selection criteria for maximizing therapeutic outcomes in this challenging neurodegenerative condition. Full article
(This article belongs to the Special Issue Molecular Research and Advances in Ocular Disease)
Show Figures

Figure 1

Back to TopTop