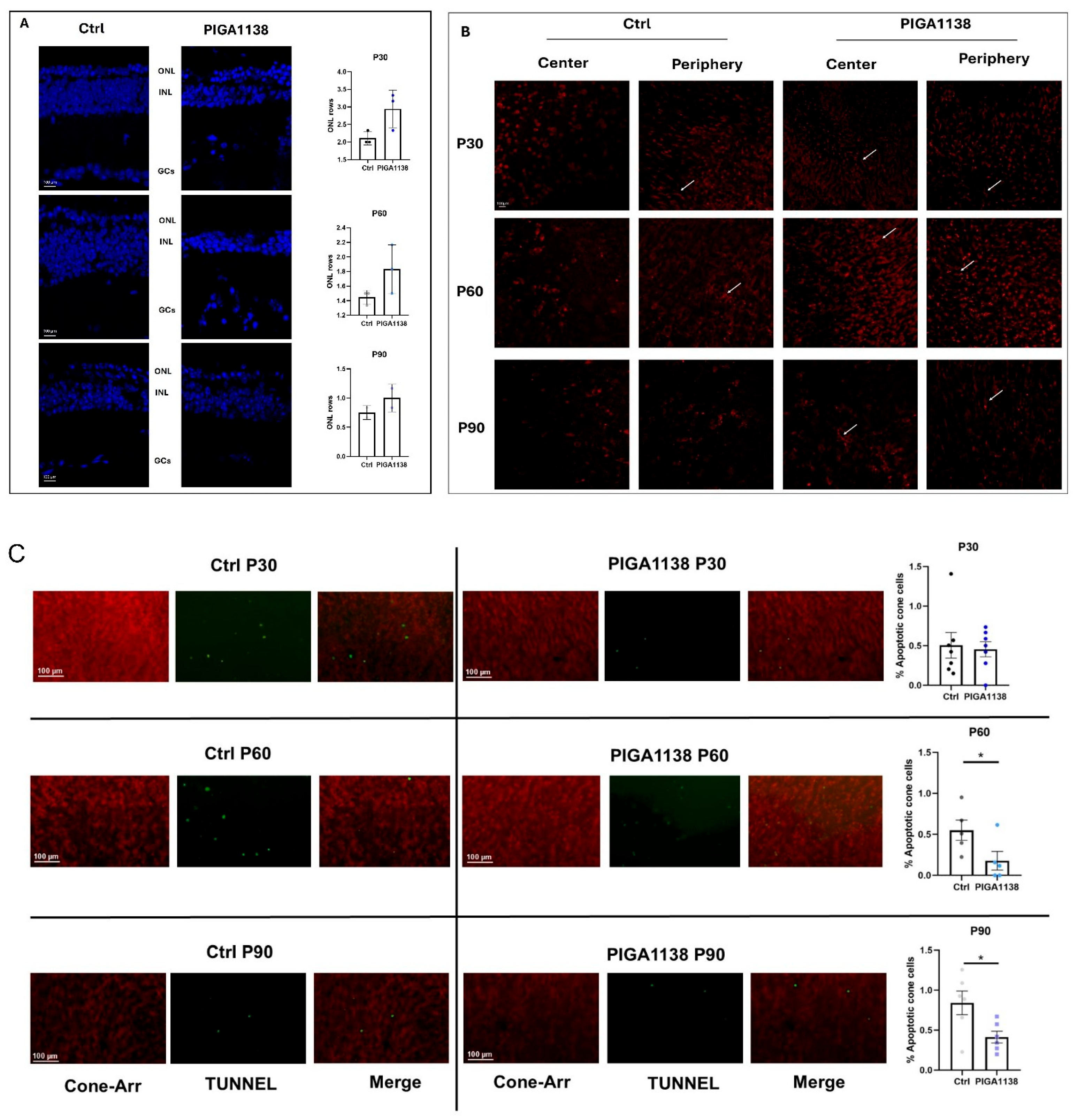
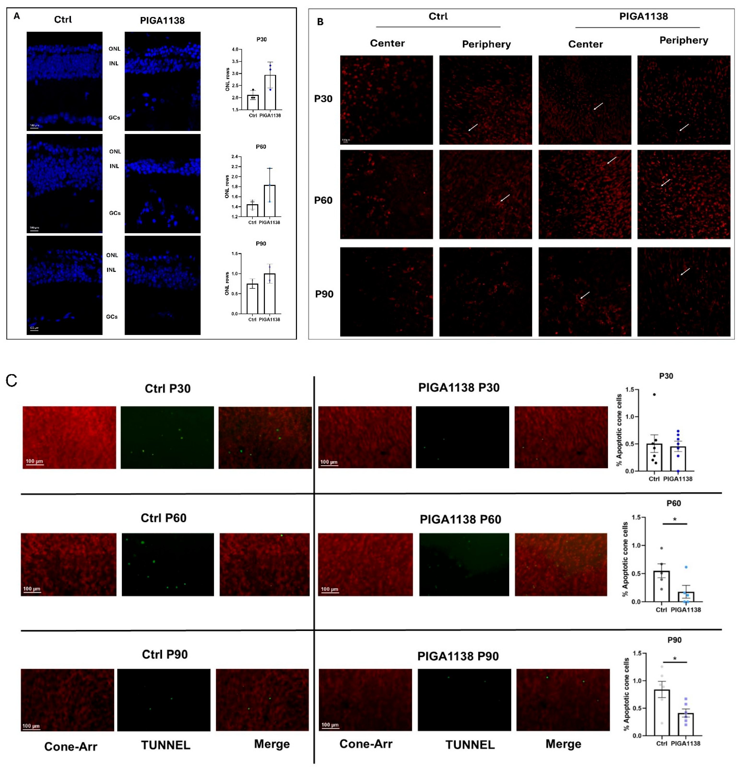
TSPO Modulation Prevents Photoreceptor Degeneration and Produces Neuroprotective Effects in an Animal Model of Retinitis Pigmentosa
Abstract
Share and Cite
Corsi, F.; Castagnoli, J.; Galante, A.; Fabiano, A.; Nuti, E.; Piras, A.M.; Taliani, S.; Piano, I.; Gargini, C. TSPO Modulation Prevents Photoreceptor Degeneration and Produces Neuroprotective Effects in an Animal Model of Retinitis Pigmentosa. Cells 2025, 14, 1778. https://doi.org/10.3390/cells14221778
Corsi F, Castagnoli J, Galante A, Fabiano A, Nuti E, Piras AM, Taliani S, Piano I, Gargini C. TSPO Modulation Prevents Photoreceptor Degeneration and Produces Neuroprotective Effects in an Animal Model of Retinitis Pigmentosa. Cells. 2025; 14(22):1778. https://doi.org/10.3390/cells14221778
Chicago/Turabian StyleCorsi, Francesca, Jacopo Castagnoli, Alessia Galante, Angela Fabiano, Elisa Nuti, Anna Maria Piras, Sabrina Taliani, Ilaria Piano, and Claudia Gargini. 2025. "TSPO Modulation Prevents Photoreceptor Degeneration and Produces Neuroprotective Effects in an Animal Model of Retinitis Pigmentosa" Cells 14, no. 22: 1778. https://doi.org/10.3390/cells14221778
APA StyleCorsi, F., Castagnoli, J., Galante, A., Fabiano, A., Nuti, E., Piras, A. M., Taliani, S., Piano, I., & Gargini, C. (2025). TSPO Modulation Prevents Photoreceptor Degeneration and Produces Neuroprotective Effects in an Animal Model of Retinitis Pigmentosa. Cells, 14(22), 1778. https://doi.org/10.3390/cells14221778

