Topical Administration of Sitagliptin Prevents Retinal Neurodegeneration in a Model of Glaucoma Induced by Dexamethasone
Abstract
1. Introduction
2. Results
2.1. IOP Assessments
2.2. Ocular Assessment
2.3. Sitagliptin Prevented RGCs Loss
2.4. Sitagliptin Prevented Oligodendrocytes Loss in the ONH
2.5. Sitagliptin Reduced the Astroglial Activation in the ONH and the Retina
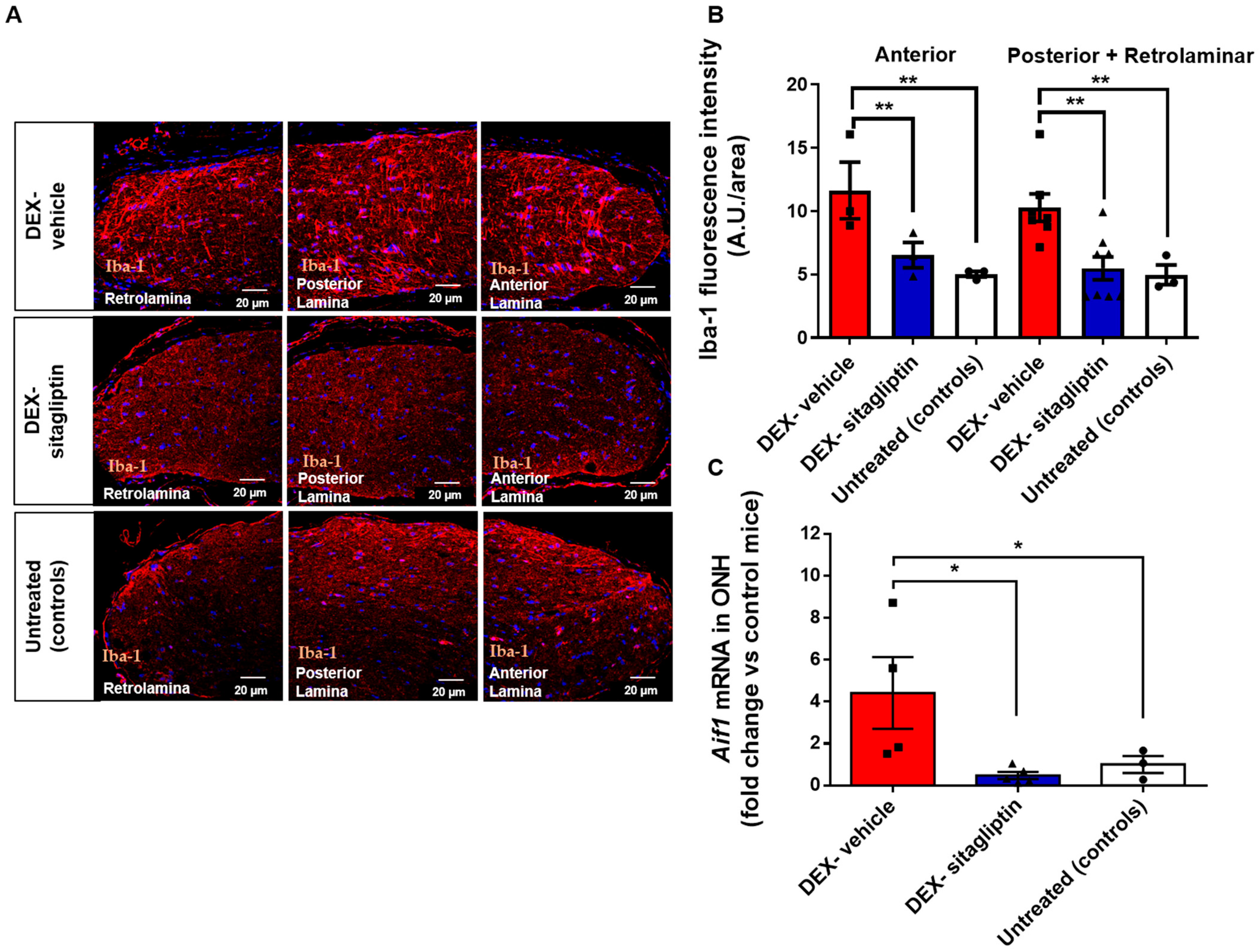
2.6. Sitagliptin Reduced the Microglial Activation in the ONH
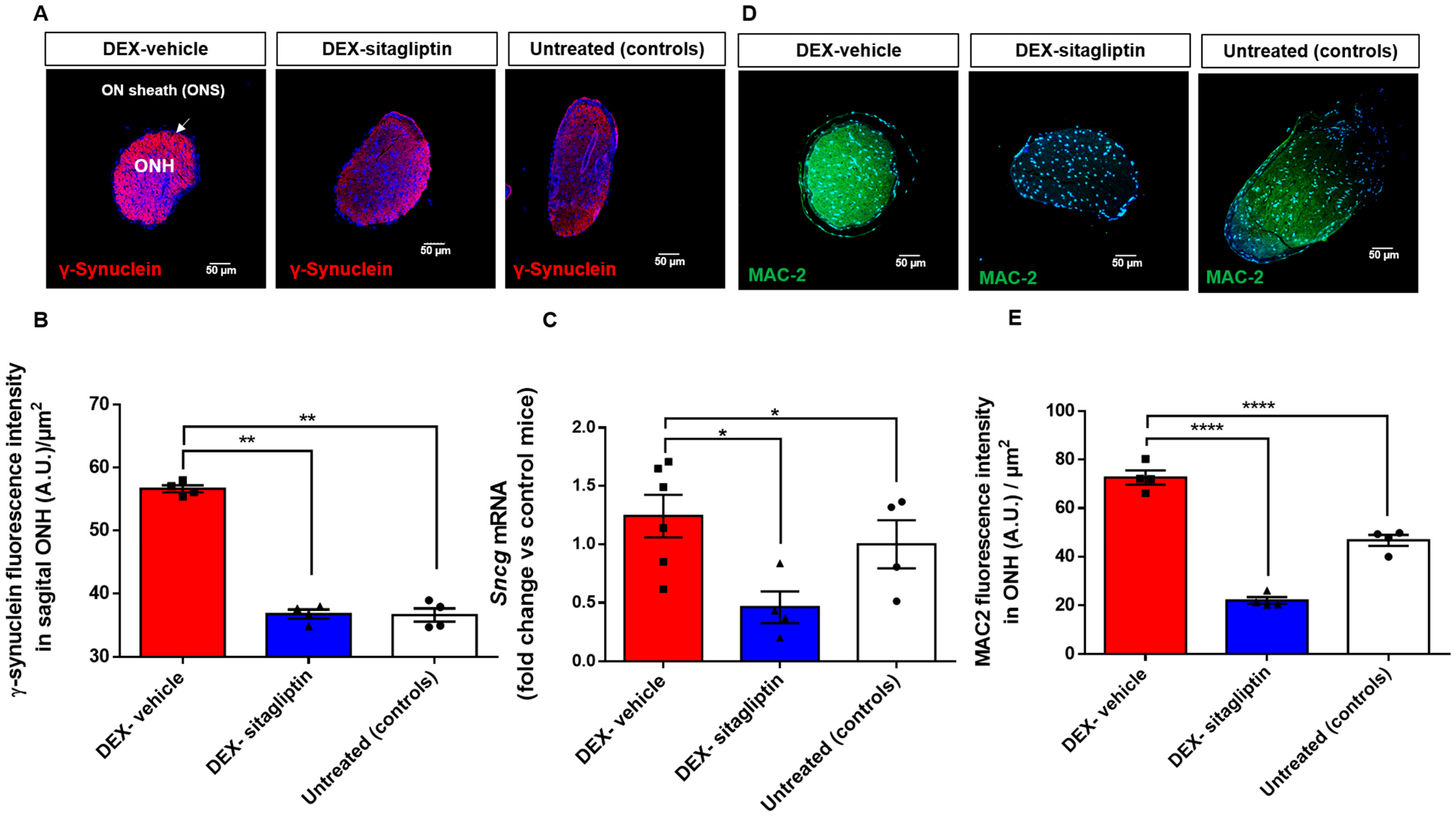
2.7. Sitagliptin Inhibits the Overexpression of Galectin-3 (MAC-2) and Gamma-Synuclein (γ-Synuclein) in the ONH
2.8. Sitagliptin Decreased the Overexpression of Pro-Inflammatory Cytokines in the ONH
3. Discussion
4. Materials and Methods
4.1. Animals
4.2. Dexamethasone Periocular Administration, Multimodal Imaging, and Topical Treatment with Sitagliptin
4.3. Intraocular Pressure (IOP) Measurement
4.4. Immunofluorescence of the Neuroretina, ONH Sections and Retinal Wholemounts
4.5. Quantification of RGCs in Retinal Tissues
4.6. Quantification of Fluorescent Immunostainings in Optic Nerve Head (ONH)
4.7. Macroglial Activation
4.8. Microglial Molecular Signature
4.9. Galectin 3 (MAC-2) and Gamma-Synuclein (γ-Synuclein)
4.10. Oligodendrocyte Transcription Factor 2 (Oligo-2)
4.11. RNA Isolation and qRT-PCR
4.12. Statistical Analysis
5. Conclusions
Supplementary Materials
Author Contributions
Funding
Institutional Review Board Statement
Informed Consent Statement
Data Availability Statement
Acknowledgments
Conflicts of Interest
Abbreviations
| ActB | β-actin |
| AR | anterior region of ONH |
| ARVO | Association for Research in Vision and Ophthalmology |
| B2m | β2-microglobulin |
| DEX | dexamethasone |
| DPP-IV | dipeptidyl peptidase IV |
| DR | diabetic retinopathy |
| GFAP | glial fibrillary acidic protein |
| GLP-1 | Glucagon-Like Peptide |
| INL | inner nuclear layer |
| IPL | inner plexiform layer |
| IOP | intraocular pressure |
| MAC-2 | Galectin 3 |
| NFH | neurofilament heavy subunit |
| NLRP3 | NOD-like receptor pyrin domain-containing protein 3 |
| ONH | optic nerve head |
| ONL | photoreceptor layer |
| Oligo-2 | Oligodendrocyte transcription factor 2 |
| OPL | outer plexiform layer |
| POAG | primary open-angle glaucoma |
| PR | posterior region of ONH |
| RBPMS | RNA-binding protein with multiple splicing |
| RL | retrolaminar region of ONH |
| ROIs | regions of interest |
| RGCs | retinal ganglion cells |
| TUJ1 | β-III-tubulin |
| γ-Synuclein | gamma-synuclein |
| IL-1β | Interleukin-1β |
| IL-18 | Interleukin-18 |
References
- Allison, K.; Patel, D.; Alabi, O. Epidemiology of Glaucoma: The Past, Present, and Predictions for the Future. Cureus 2020, 12, e11686. [Google Scholar] [CrossRef]
- Sahu, M.K. A review on glaucoma: Causes, symptoms, pathogenesis & treatment. J. Clin. Res. Ophthalmol. 2024, 11, 1–4. [Google Scholar] [CrossRef]
- Mahabadi, N.; Zeppieri, M.; Tripathy, K. Open Angle Glaucoma. In StatPearls; StatPearls Publishing: Treasure Island, FL, USA, 2024. Available online: https://www.ncbi.nlm.nih.gov/books/NBK441887/ (accessed on 28 July 2025).
- Yang, X.; Qiang, Q.; Li, N.; Feng, P.; Wei, W.; Hölscher, C. Neuroprotective Mechanisms of Glucagon-Like Peptide-1-Based Therapies in Ischemic Stroke: An Update Based on Preclinical Research. Front. Neurol. 2022, 13, 844697. [Google Scholar] [CrossRef] [PubMed]
- Reich, N.; Hölscher, C. The neuroprotective effects of glucagon-like peptide 1 in Alzheimer’s and Parkinson’s disease: An in-depth review. Front. Neurosci. 2022, 16, 970925. [Google Scholar] [CrossRef] [PubMed]
- Hernández, C.; Bogdanov, P.; Corraliza, L.; García-Ramírez, M.; Solà-Adell, C.; Arranz, J.A.; Arroba, A.I.; Valverde, A.M.; Simó, R. Topical Administration of GLP-1 Receptor Agonists Prevents Retinal Neurodegeneration in Experimental Diabetes. Diabetes 2016, 65, 172–187. [Google Scholar] [CrossRef]
- Hernández, C.; Bogdanov, P.; Solà-Adell, C.; Sampedro, J.; Valeri, M.; Genís, X.; Simó-Servat, O.; García-Ramírez, M.; Simó, R. Topical administration of DPP-IV inhibitors prevents retinal neurodegeneration in experimental diabetes. Diabetologia 2017, 60, 2285–2298. [Google Scholar] [CrossRef]
- Boddu, S.H.S.; Gupta, H.; Patel, S. Drug delivery to the back of the eye following topical administration: An update on research and patenting activity. Recent. Pat. Drug Deliv. Formul. 2014, 8, 27–36. [Google Scholar] [CrossRef]
- Simó, R.; Ramos, H.; García-Ramírez, M.; Hernández, C. Effect of sitagliptin on diabetes-induced hyperpermeability of blood-retinal barrier components. Eye 2025, 39, 2485–2486. [Google Scholar] [CrossRef]
- Wronkowitz, N.; Görgens, S.W.; Romacho, T.; Villalobos, L.A.; Sánchez-Ferrer, C.F.; Peiró, C.; Sell, H.; Eckel, J. Soluble DPP4 induces inflammation and proliferation of human smooth muscle cells via protease-activated receptor 2. Biochim. Biophys. Acta 2014, 1842, 1613–1621. [Google Scholar] [CrossRef]
- Zhang, H.; Maqsudi, S.; Rainczuk, A.; Duffield, N.; Lawrence, J.; Keane, F.M.; Justa-Schuch, D.; Geiss-Friedlander, R.; Gorrell, M.D.; Stephens, A.N. Identification of novel dipeptidyl peptidase 9 substrates by two-dimensional differential in-gel electrophoresis. FEBS J. 2015, 282, 3737–3757. [Google Scholar] [CrossRef]
- Dietrich, N.; Kolibabka, M.; Busch, S.; Bugert, P.; Kaiser, U.; Lin, J.; Fleming, T.; Morcos, M.; Klein, T.; Schlotterer, A.; et al. The DPP4 inhibitor linagliptin protects from experimental diabetic retinopathy. PLoS ONE 2016, 11, e0167853. [Google Scholar] [CrossRef]
- Ramos, H.; Bogdanov, P.; Simó, R.; Deàs-Just, A.; Hernández, C. Transcriptomic Analysis Reveals That Retinal Neuromodulation Is a Relevant Mechanism in the Neuroprotective Effect of Sitagliptin in an Experimental Model of Diabetic Retinopathy. Int. J. Mol. Sci. 2022, 24, 571–588. [Google Scholar] [CrossRef]
- Simó, R.; Hernández, C. Topical ocular administration of DPP-IV inhibitors: A new approach for treating diabetes-induced retinal neurodegeneration. Neural. Regen. Res. 2024, 19, 713–714. [Google Scholar] [CrossRef]
- Wong, V.H.; Bui, B.V.; Vingrys, A.J. Clinical and experimental links between diabetes and glaucoma. Clin. Exp. Optom. 2011, 94, 4–23. [Google Scholar] [CrossRef]
- Li, Y.; Mitchell, W.; Elze, T.; Zebardast, N. Association Between Diabetes, Diabetic Retinopathy, and Glaucoma. Curr. Diab. Rep. 2021, 21, 38. [Google Scholar] [CrossRef] [PubMed]
- Wei, M.; Chen, L.M.; Huang, Z.Y.; Zhang, G.W.; Guan, H.J.; Ji, M. Expression profile analysis to identify potential gene changes induced by dexamethasone in the trabecular meshwork. Int. J. Ophthalmol. 2022, 15, 1240–1248. [Google Scholar] [CrossRef] [PubMed]
- Patel, P.D.; Kodati, B.; Clark, A.F. Role of Glucocorticoids and Glucocorticoid Receptors in Glaucoma Pathogenesis. Cells 2023, 12, 2452. [Google Scholar] [CrossRef]
- Pavlenko, T.A.; Roman, A.Y.; Lytkina, O.A.; Pukaeva, N.E.; Everett, M.W.; Sukhanova, I.S.; Soldatov, V.O.; Davidova, N.G.; Chesnokova, N.B.; Ovchinnikov, R.K.; et al. Gamma-Synuclein Dysfunction Causes Autoantibody Formation in Glaucoma Patients and Dysregulation of Intraocular Pressure in Mice. Biomedicines 2022, 11, 60. [Google Scholar] [CrossRef] [PubMed]
- Srejovic, I.; Selakovic, D.; Jovicic, N.; Jakovljević, V.; Lukic, M.L.; Rosic, G. Galectin-3: Roles in Neurodevelopment, Neuroinflammation, and Behavior. Biomolecules 2020, 10, 798. [Google Scholar] [CrossRef]
- Zhou, Z.; Feng, Z.; Sun, X.; Wang, Y.; Dou, G. The Role of Galectin-3 in Retinal Degeneration and Other Ocular Diseases: A Potential Novel Biomarker and Therapeutic Target. Int. J. Mol. Sci. 2023, 24, 15516. [Google Scholar] [CrossRef]
- Baudouin, C.; Kolko, M.; Melik-Parsadaniantz, S.; Messmer, E.M. Inflammation in Glaucoma: From the back to the front of the eye, and beyond. Prog. Retin. Eye Res. 2021, 83, 100916. [Google Scholar] [CrossRef] [PubMed]
- Dias, M.S.; Luo, X.; Ribas, V.T.; Petrs-Silva, H.; Koch, J.C. The Role of Axonal Transport in Glaucoma. Int. J. Mol. Sci. 2022, 23, 3935. [Google Scholar] [CrossRef] [PubMed]
- Rolle, T.; Ponzetto, A.; Malinverni, L. The Role of Neuroinflammation in Glaucoma: An Update on Molecular Mechanisms and New Therapeutic Options. Front. Neurol. 2021, 11, 612422. [Google Scholar] [CrossRef]
- Zhang, N.; Wang, J.; Li, Y.; Jiang, B. Prevalence of primary open angle glaucoma in the last 20 years: A meta-analysis and systematic review. Sci. Rep. 2021, 11, 13762. [Google Scholar] [CrossRef]
- Xuejiao, Y.; Junwei, Y. New strategies for neuroprotection in glaucoma. Front. Cell Dev. Biol. 2022, 10, 983195. [Google Scholar] [CrossRef]
- Feng, K.M.; Tsung, T.H.; Chen, Y.H.; Lu, D.W. The Role of Retinal Ganglion Cell Structure and Function in Glaucoma. Cells 2023, 12, 2797. [Google Scholar] [CrossRef]
- Si, Z.; Fan, Y.; Wang, M.; Zhao, J.; Zhang, Y.; Liu, D.; Zheng, Y. The role of RGC degeneration in the pathogenesis of glaucoma. Int. J. Biol. Sci. 2025, 21, 211–232. [Google Scholar] [CrossRef]
- Boccaccini, A.; Cavaterra, D.; Carnevale, C.; Tanga, L.; Marini, S.; Bocedi, A.; Lacal, P.M.; Manni, G.; Graziani, G.; Sbardella, D.; et al. Novel frontiers in neuroprotective therapies in glaucoma: Molecular and clinical aspects. Mol. Asp. Med. 2023, 94, 101225. [Google Scholar] [CrossRef]
- Rodriguez, A.R.; de Sevilla Müller, L.P.; Brecha, N.C. The RNA binding protein RBPMS is a selective marker of ganglion cells in the mammalian retina. J. Comp. Neurol. 2014, 522, 1411–1443. [Google Scholar] [CrossRef]
- Meng, M.; Chaqour, B.; O’Neill, N.; Dine, K.; Sarabu, N.; Ying, G.S.; Schindler, K.S.; Ross, A.G. Comparison of Brn3a and RBPMS Labeling to Assess Retinal Ganglion Cell Loss During Aging and in a Model of Optic Neuropathy. Investig. Ophthalmol. Vis. Sci. 2024, 65, 19. [Google Scholar] [CrossRef] [PubMed]
- Shinozaki, Y.; Koizumi, S. Potential roles of astrocytes and Müller cells in the pathogenesis of glaucoma. J. Pharmacol. Sci. 2021, 145, 262–267. [Google Scholar] [CrossRef]
- García-Revilla, J.; Boza-Serrano, A.; Espinosa-Oliva, A.M.; Sarmiento Soto, M.; Deierborg, T.; Ruiz, R.; de Pablos, R.M.; Burguillos, M.A.; Venero, J.L. Galectin-3, a rising star in modulating microglia activation under conditions of neurodegeneration. Cell Death Dis. 2022, 13, 628. [Google Scholar] [CrossRef]
- Pitts, K.M.; Neeson, C.E.; Hall, N.E.; Lin, J.B.; Falah, H.K.; Wang, S.L.; Lo, K.T.; Song, C.E.; Margeta, M.A.; Solá-Del Valle, D.A. Neurodegeneration Markers Galectin-3 and Apolipoprotein E Are Elevated in the Aqueous Humor of Eyes with Glaucoma. Transl. Vis. Sci. Technol. 2022, 11, 1. [Google Scholar] [CrossRef] [PubMed]
- Boehme, N.A.; Hedberg-Buenz, A.; Tatro, N.; Bielecki, M.; Castonguay, W.C.; Scheetz, T.E.; Anderson, M.G.; Dutca, L.M. Axonopathy precedes cell death in ocular damage mediated by blast exposure. Sci. Rep. 2021, 11, 11774. [Google Scholar] [CrossRef] [PubMed]
- Kang, M.H.; Yu, D.-Y. Distribution pattern of axonal cytoskeleton proteins in the human optic nerve head. Neural Regen. Res. 2015, 10, 1198–1200. [Google Scholar] [CrossRef] [PubMed]
- Kashiwagi, K.; Ou, B.; Nakamura, S.; Tanaka, Y.; Suzuki, M.; Tsukahara, S. Increase in dephosphorylation of the heavy neurofilament subunit in the monkey chronic glaucoma model. Investig. Ophthalmol. Vis. Sci. 2003, 44, 154–159. [Google Scholar] [CrossRef]
- Maddineni, P.; Kasetti, R.B.; Patel, P.D.; Millar, J.C.; Kiehlbauch, C.; Clark, A.F.; Zode, G.S. CNS axonal degeneration and transport deficits at the optic nerve head precede structural and functional loss of retinal ganglion cells in a mouse model of glaucoma. Mol. Neurodegener. 2020, 15, 48. [Google Scholar] [CrossRef]
- Chidlow, G.; Ebneter, A.; Wood, J.P.M.; Casson, R.J. The optic nerve head is the site of axonal transport disruption, axonal cytoskeleton damage and putative axonal regeneration failure in a rat model of glaucoma. Acta Neuropathol. 2011, 121, 737–751. [Google Scholar] [CrossRef]
- Allen, N.J.; Lyons, D.A. Glia as architects of central nervous system formation and function. Science 2018, 362, 181–185. [Google Scholar] [CrossRef]
- Looser, Z.J.; Faik, Z.; Ravotto, L.; Zanker, H.S.; Jung, R.B.; Werner, H.B.; Ruhwedel, T.; Möbius, W.; Bergles, D.E.; Barros, L.F.; et al. Oligodendrocyte-axon metabolic coupling is mediated by extracellular K+ and maintains axonal health. Nat. Neurosci. 2024, 27, 433–448. [Google Scholar] [CrossRef]
- Iyer, M.; Kantarci, H.; Cooper, M.H.; Ambiel, N.; Novak, S.W.; Andrade, L.R.; Lam, M.; Jones, G.; Münch, A.E.; Yu, X.; et al. Oligodendrocyte calcium signaling promotes actin-dependent myelin sheath extension. Nat. Commun. 2024, 15, 265. [Google Scholar] [CrossRef]
- García-Bermúdez, M.Y.; Freude, K.K.; Mouhammad, Z.A.; van Wijngaarden, P.; Martin, K.K.; Kolko, M. Glial Cells in Glaucoma: Friends, Foes, and Potential Therapeutic Targets. Front. Neurol. 2021, 12, 624983. [Google Scholar] [CrossRef]
- Son, J.L.; Soto, I.; Oglesby, E.; Lopez-Roca, T.; Pease, M.E.; Quigley, H.A.; Marsh-Armstrong, N. Glaucomatous optic nerve injury involves early astrocyte reactivity and late oligodendrocyte loss. Glia 2010, 58, 780–787. [Google Scholar] [CrossRef]
- Liu, Y.; Tapia, M.L.; Yeh, J.; He, R.C.; Pomerleu, D.; Lee, R.K. Differential Gamma-Synuclein Expression in Acute and Chronic Retinal Ganglion Cell Death in the Retina and Optic Nerve. Mol. Neurobiol. 2020, 57, 698–709. [Google Scholar] [CrossRef]
- Zhang, H.; Kouadio, A.; Cartledge, D.; Godwin, A.K. Role of gamma-synuclein in microtubule regulation. Exp. Cell Res. 2011, 317, 1330–1339. [Google Scholar] [CrossRef]
- Maddineni, P.; Sundaresan, Y.; Zode, G. Mouse Model of Glucocorticoid-Induced Glaucoma. Methods Mol. Biol. 2025, 2858, 131–141. [Google Scholar]
- Simó, R.; Hernández, C. Intravitreous anti-VEGF for diabetic retinopathy: Hopes and fears for a new therapeutic strategy. Diabetologia 2008, 51, 1574–1583. [Google Scholar] [CrossRef] [PubMed]
- Zhao, S.H.; Kim, C.K.; Al-Khaled, T.; Chervinko, M.A.; Wishna, A.; Mirza, R.G.; Vajaranant, T.S. Comparative insights into the role of sex hormones in glaucoma among women and men. Prog. Retin. Eye Res. 2025, 105, 101336. [Google Scholar] [CrossRef] [PubMed]
- Ren, R.; Humphrey, A.A.; Swain, D.L.; Gong, H. Relationships between Intraocular Pressure, Effective Filtration Area, and Morphological Changes in the Trabecular Meshwork of Steroid-Induced Ocular Hypertensive Mouse Eyes. Int. J. Mol. Sci. 2022, 23, 854. [Google Scholar] [CrossRef] [PubMed]
- Patel, P.; Patel, G.C.; Millar, C.; Feris, S.; Curry, S.; Geisert, E.; Clark, A.F. Mechanistic insights into glucocorticoid-induced ocular hypertension using differences in mouse strain responsiveness. BioRxiv 2025. [Google Scholar] [CrossRef]
- Sharif, N.A.; Cameron, J.; Zode, G.; Ota, T. Steroid-Induced Ocular Hypertension in Mice Is Differentially Reduced by Selective EP2, EP3, EP4, and IP Prostanoid Receptor Agonists. Int. J. Mol. Sci. 2024, 25, 3328. [Google Scholar] [CrossRef]
- Zode, G.S.; Sharma, A.B.; Lin, X.; Searby, C.C.; Bugge, K.; Kim, G.H.; Clark, A.F.; Sheffield, V.C. Ocular-specific ER stress reduction rescues glaucoma in murine glucocorticoid-induced glaucoma. J. Clin. Investig. 2014, 124, 1956–1965. [Google Scholar] [CrossRef]
- Salas, A.; Duarri, A.; Fontrodona, L.; Ramírez, D.M.; Badia, A.; Isla-Magrané, H.; Ferreira-de-Souza, B.; Zapata, M.A.; Raya, A.; Veiga, A.; et al. Cell therapy with hiPSC-derived RPE cells and RPCs prevents visual function loss in a rat model of retinal degeneration. Mol. Ther. Methods Clin. Dev. 2021, 10, 688–702. [Google Scholar] [CrossRef]
- David, E.M.; Pacharinsak, C.; Jampachaisri, K.; Hagan, L.; Marx, J.O. Use of Ketamine or Xylazine to Provide Balanced Anesthesia with Isoflurane in C57BL/6J Mice. J. Am. Assoc. Lab. Anim. Sci. 2022, 61, 457–467. [Google Scholar] [CrossRef] [PubMed]
- Tsuchiya, S.; Higashide, T.; Hatake, S.; Sugiyama, K. Effect of inhalation anesthesia with isoflurane on circadian rhythm of murine intraocular pressure. Exp. Eye Res. 2021, 203, 108420. [Google Scholar] [CrossRef]
- McDowell, C.M.; Kizhatil, K.; Elliott, M.H.; Overby, D.R.; van Batenburg-Sherwood, J.; Millar, J.C.; Kuehn, M.H.; Zode, G.; Acott, T.S.; Anderson, M.G.; et al. Consensus Recommendation for Mouse Models of Ocular Hypertension to Study Aqueous Humor Outflow and Its Mechanisms. Investig. Ophthalmol. Vis. Sci. 2022, 63, 12. [Google Scholar] [CrossRef] [PubMed]
- Prokosch, V.; Brockhaus, K.; Anders, F.; Liu, H.; Mercieca, K.; Gericke, A.; Melkonyan, H.; Thanos, S. Elevated intraocular pressure induces neuron-specific β-III-tubulin expression in non-neuronal vascular cells. Acta Ophthalmol. 2020, 98, e617–e630. [Google Scholar] [CrossRef]
- Jiang, S.M.; Zeng, L.P.; Zeng, J.H.; Tang, L.; Chen, X.M.; Wei, X. β-III-Tubulin: A reliable marker for retinal ganglion cell labeling in experimental models of glaucoma. Int. J. Ophthalmol. 2015, 8, 643–652. [Google Scholar] [PubMed]





Disclaimer/Publisher’s Note: The statements, opinions and data contained in all publications are solely those of the individual author(s) and contributor(s) and not of MDPI and/or the editor(s). MDPI and/or the editor(s) disclaim responsibility for any injury to people or property resulting from any ideas, methods, instructions or products referred to in the content. |
© 2025 by the authors. Licensee MDPI, Basel, Switzerland. This article is an open access article distributed under the terms and conditions of the Creative Commons Attribution (CC BY) license.
Share and Cite
Bogdanov, P.; Duarri, A.; Sabater, D.; Canz, M.J.; Isla-Magrané, H.; Ramos, H.; Deàs-Just, A.; Simó, R.; Hernández, C. Topical Administration of Sitagliptin Prevents Retinal Neurodegeneration in a Model of Glaucoma Induced by Dexamethasone. Int. J. Mol. Sci. 2026, 27, 48. https://doi.org/10.3390/ijms27010048
Bogdanov P, Duarri A, Sabater D, Canz MJ, Isla-Magrané H, Ramos H, Deàs-Just A, Simó R, Hernández C. Topical Administration of Sitagliptin Prevents Retinal Neurodegeneration in a Model of Glaucoma Induced by Dexamethasone. International Journal of Molecular Sciences. 2026; 27(1):48. https://doi.org/10.3390/ijms27010048
Chicago/Turabian StyleBogdanov, Patricia, Anna Duarri, David Sabater, María José Canz, Helena Isla-Magrané, Hugo Ramos, Anna Deàs-Just, Rafael Simó, and Cristina Hernández. 2026. "Topical Administration of Sitagliptin Prevents Retinal Neurodegeneration in a Model of Glaucoma Induced by Dexamethasone" International Journal of Molecular Sciences 27, no. 1: 48. https://doi.org/10.3390/ijms27010048
APA StyleBogdanov, P., Duarri, A., Sabater, D., Canz, M. J., Isla-Magrané, H., Ramos, H., Deàs-Just, A., Simó, R., & Hernández, C. (2026). Topical Administration of Sitagliptin Prevents Retinal Neurodegeneration in a Model of Glaucoma Induced by Dexamethasone. International Journal of Molecular Sciences, 27(1), 48. https://doi.org/10.3390/ijms27010048

