Sign in to use this feature.

Years

Between: -

Subjects

remove_circle_outline
remove_circle_outline
remove_circle_outline
remove_circle_outline
remove_circle_outline
remove_circle_outline
remove_circle_outline
remove_circle_outline
remove_circle_outline

Journals

Article Types

Countries / Regions

Search Results (110)

Search Parameters:
Keywords = restricted boltzmann machine

Order results
Result details
Results per page
Select all
Export citation of selected articles as:
24 pages, 4080 KB  
Article
An Unsupervised Situation Awareness Framework for UAV Sensor Data Fusion Enabled by a Stabilized Deep Variational Autoencoder
by Anxin Guo, Zhenxing Zhang, Rennong Yang, Ying Zhang, Liping Hu and Leyan Li
Sensors 2026, 26(1), 111; https://doi.org/10.3390/s26010111 - 24 Dec 2025
Viewed by 482
Abstract
Effective situation awareness relies on the robust processing of high-dimensional data streams generated by onboard sensors. However, the application of deep generative models to extract features from complex UAV sensor data (e.g., GPS, IMU, and radar feeds) faces two fundamental challenges: critical training [...] Read more.
Effective situation awareness relies on the robust processing of high-dimensional data streams generated by onboard sensors. However, the application of deep generative models to extract features from complex UAV sensor data (e.g., GPS, IMU, and radar feeds) faces two fundamental challenges: critical training instability and the difficulty of representing multi-modal distributions inherent in dynamic flight maneuvers. To address this, this paper proposes a novel unsupervised sensor data processing framework to overcome these issues. Our core innovation is a deep generative model, VAE-WRBM-MDN, specifically engineered for stable feature extraction from non-linear time-series sensor data. We demonstrate that while standard Variational Autoencoders (VAEs) often struggle to converge on this task, our introduction of Weighted-uncertainty Restricted Boltzmann Machines (WRBM) for layer-wise pre-training ensures stable learning. Furthermore, the integration of a Mixture Density Network (MDN) enables the decoder to accurately reconstruct the complex, multi-modal conditional distributions of sensor readings. Comparative experiments validate our approach, achieving 95.69% classification accuracy in identifying situational patterns. The results confirm that our framework provides robust enabling technology for real-time intelligent sensing and raw data interpretation in autonomous systems. Full article
(This article belongs to the Section Intelligent Sensors)
Show Figures

Figure 1

24 pages, 4080 KB  
Article
MCRBM–CNN: A Hybrid Deep Learning Framework for Robust SSVEP Classification
by Depeng Gao, Yuhang Zhao, Jieru Zhou, Haifei Zhang and Hongqi Li
Sensors 2025, 25(24), 7456; https://doi.org/10.3390/s25247456 - 8 Dec 2025
Viewed by 574
Abstract
The steady-state visual evoked potential (SSVEP), a non-invasive EEG modality, is a prominent approach for brain–computer interfaces (BCIs) due to its high signal-to-noise ratio and minimal user training. However, its practical utility is often hampered by susceptibility to noise, artifacts, and concurrent brain [...] Read more.
The steady-state visual evoked potential (SSVEP), a non-invasive EEG modality, is a prominent approach for brain–computer interfaces (BCIs) due to its high signal-to-noise ratio and minimal user training. However, its practical utility is often hampered by susceptibility to noise, artifacts, and concurrent brain activities, complicating signal decoding. To address this, we propose a novel hybrid deep learning model that integrates a multi-channel restricted Boltzmann machine (RBM) with a convolutional neural network (CNN). The framework comprises two main modules: a feature extraction module and a classification module. The former employs a multi-channel RBM to unsupervisedly learn latent feature representations from multi-channel EEG data, effectively capturing inter-channel correlations to enhance feature discriminability. The latter leverages convolutional operations to further extract spatiotemporal features, constructing a deep discriminative model for the automatic recognition of SSVEP signals. Comprehensive evaluations on multiple public datasets demonstrate that our proposed method achieves competitive performance compared to various benchmarks, particularly exhibiting superior effectiveness and robustness in short-time window scenarios. Full article
(This article belongs to the Special Issue EEG Signal Processing Techniques and Applications—3rd Edition)
Show Figures

Figure 1

22 pages, 4223 KB  
Article
From Fracture Connectivity to Intelligent Prediction: A Hybrid GA-DBN-SE Framework for Cement Intake Forecasting
by Zongxian Liu, Xiang Lu, Mengjie Yuan, Chaofeng Zhang and Jiankang Chen
Buildings 2025, 15(22), 4122; https://doi.org/10.3390/buildings15224122 - 16 Nov 2025
Viewed by 334
Abstract
Curtain grouting is widely used to reduce the permeability of dam foundations, yet forecasting cement intake remains challenging because flow pathways are governed by the three-dimensional connectivity of rock fractures. We develop a hybrid framework that explicitly embeds 3D fracture connectivity into data-driven [...] Read more.
Curtain grouting is widely used to reduce the permeability of dam foundations, yet forecasting cement intake remains challenging because flow pathways are governed by the three-dimensional connectivity of rock fractures. We develop a hybrid framework that explicitly embeds 3D fracture connectivity into data-driven prediction. A discrete fracture network (DFN) is constructed and traversed using depth-first search (DFS) from each grouting hole segment to capture both direct and multistep connections. Six connectivity descriptors are computed—the number of reachable fractures (N), average inclination (I), average dip angle (D), cumulative connected volume (V), average radius (r), and average width (w)—and combined with construction parameters as model inputs. Cement intake is predicted using an integrated model that combines a Restricted Boltzmann Machine (RBM)-pretrained multilayer perceptron with channel-wise squeeze-and-excitation (SE) attention, where key hyperparameters are optimized via a genetic algorithm (GA). Applied to a curtain-grouting project (448 segments), the connectivity-aware model improves agreement with observations over a no-connectivity baseline: the correlation coefficient (R) increases from 0.938 to 0.972, while mean absolute error (MAE), mean absolute percentage error (MAPE), and root mean square error (RMSE) decrease by 27.1%, 12.2%, and 32.8%, respectively. Ablation studies validate the contributions of each component, confirming that RBM pretraining enhances generalization, SE attention improves feature selection, and ensemble aggregation stabilizes predictions. Compared to four optimized baseline models (SVR, RF, ELM, and LSTM), the proposed integrated method achieves improvements of 3–34% in R and reductions of 22–55% in MAE, 31–66% in RMSE, and 2–48% in MAPE on the held-out test set. This model provides engineers with a simple, cost-effective tool for accurate predictions to support better decision-making in grouting. Full article
(This article belongs to the Section Building Structures)
Show Figures

Figure 1

27 pages, 5819 KB  
Article
Dynamic Error Correction for Fine-Wire Thermocouples Based on CRBM-DBN with PINN Constraint
by Chenyang Zhao, Guangyu Zhou, Junsheng Zhang, Zhijie Zhang, Gang Huang and Qianfang Xie
Symmetry 2025, 17(11), 1831; https://doi.org/10.3390/sym17111831 - 1 Nov 2025
Viewed by 654
Abstract
In high-temperature testing scenarios that rely on contact, fine-wire thermocouples demonstrate commendable dynamic performance. Nonetheless, their thermal inertia leads to notable dynamic nonlinear inaccuracies, including response delays and amplitude reduction. To mitigate these challenges, a novel dynamic error correction approach is introduced, which [...] Read more.
In high-temperature testing scenarios that rely on contact, fine-wire thermocouples demonstrate commendable dynamic performance. Nonetheless, their thermal inertia leads to notable dynamic nonlinear inaccuracies, including response delays and amplitude reduction. To mitigate these challenges, a novel dynamic error correction approach is introduced, which combines a Continuous Restricted Boltzmann Machine, Deep Belief Network, and Physics-Informed Neural Network (CDBN-PINN). The unique heat transfer properties of the thermocouple’s bimetallic structure are represented through an Inverse Heat Conduction Equation (IHCP). An analysis is conducted to explore the connection between the analytical solution’s ill-posed nature and the thermocouple’s dynamic errors. The transient temperature response’s nonlinear characteristics are captured using CRBM-DBN. To maintain physical validity and minimize noise amplification, filtered kernel regularization is applied as a constraint within the PINN framework. This approach was tested and confirmed through laser pulse calibration on thermocouples with butt-welded and ball-welded configurations of 0.25 mm and 0.38 mm. Findings reveal that the proposed method achieved a peak relative error of merely 0.83%, superior to Tikhonov regularization by −2.2%, Wiener deconvolution by 20.40%, FBPINNs by 1.40%, and the ablation technique by 2.05%. In detonation tests, the corrected temperature peak reached 1045.7 °C, with the relative error decreasing from 77.7% to 5.1%. Additionally, this method improves response times, with the rise time in laser calibration enhanced by up to 31 ms and in explosion testing by 26 ms. By merging physical constraints with data-driven methodologies, this technique successfully corrected dynamic errors even with limited sample sizes. Full article
Show Figures

Figure 1

17 pages, 1081 KB  
Article
Detection of Fault Events in Software Tools Integrated with Human–Computer Interface Using Machine Learning
by Jasem Alostad, Fayez Eid Alazmi, Ali Alfayly and Abdullah Jasim Alshehab
Appl. Sci. 2025, 15(18), 10030; https://doi.org/10.3390/app151810030 - 14 Sep 2025
Cited by 1 | Viewed by 1114
Abstract
Software defect prediction (SDP) has emerged as a crucial task in ensuring software quality and reliability. The early and accurate identification of defect-prone modules significantly reduces maintenance costs and improves system performance. In this study, we introduce a novel hybrid model that combines [...] Read more.
Software defect prediction (SDP) has emerged as a crucial task in ensuring software quality and reliability. The early and accurate identification of defect-prone modules significantly reduces maintenance costs and improves system performance. In this study, we introduce a novel hybrid model that combines Restricted Boltzmann Machines (RBM) for nonlinear feature extraction with Logistic Regression (LR) for classification. The model is validated across 21 benchmark datasets from the PROMISE and OpenML repositories. We conducted extensive experiments, including analyses of computational complexity and runtime comparisons, to assess performance in terms of accuracy, precision, recall, F1-score, and AUC. The results indicate that the RBM-LR model consistently outperforms baseline LR, as well as other leading classifiers such as Random Forest, XGBoost, and SVM. Statistical significance was affirmed using paired t-tests (p < 0.05). The proposed framework strikes a balance between interpretability and performance, with future work aimed at extending this approach through hybrid deep learning techniques and validation on industrial datasets to enhance scalability. Full article
(This article belongs to the Special Issue Emerging Technologies of Human-Computer Interaction)
Show Figures

Figure 1

25 pages, 4100 KB  
Article
An Adaptive Unsupervised Learning Approach for Credit Card Fraud Detection
by John Adejoh, Nsikak Owoh, Moses Ashawa, Salaheddin Hosseinzadeh, Alireza Shahrabi and Salma Mohamed
Big Data Cogn. Comput. 2025, 9(9), 217; https://doi.org/10.3390/bdcc9090217 - 25 Aug 2025
Cited by 2 | Viewed by 4063
Abstract
Credit card fraud remains a major cause of financial loss around the world. Traditional fraud detection methods that rely on supervised learning often struggle because fraudulent transactions are rare compared to legitimate ones, leading to imbalanced datasets. Additionally, the models must be retrained [...] Read more.
Credit card fraud remains a major cause of financial loss around the world. Traditional fraud detection methods that rely on supervised learning often struggle because fraudulent transactions are rare compared to legitimate ones, leading to imbalanced datasets. Additionally, the models must be retrained frequently, as fraud patterns change over time and require new labeled data for retraining. To address these challenges, this paper proposes an ensemble unsupervised learning approach for credit card fraud detection that combines Autoencoders (AEs), Self-Organizing Maps (SOMs), and Restricted Boltzmann Machines (RBMs), integrated with an Adaptive Reconstruction Threshold (ART) mechanism. The ART dynamically adjusts anomaly detection thresholds by leveraging the clustering properties of SOMs, effectively overcoming the limitations of static threshold approaches in machine learning and deep learning models. The proposed models, AE-ASOMs (Autoencoder—Adaptive Self-Organizing Maps) and RBM-ASOMs (Restricted Boltzmann Machines—Adaptive Self-Organizing Maps), were evaluated on the Kaggle Credit Card Fraud Detection and IEEE-CIS datasets. Our AE-ASOM model achieved an accuracy of 0.980 and an F1-score of 0.967, while the RBM-ASOM model achieved an accuracy of 0.975 and an F1-score of 0.955. Compared to models such as One-Class SVM and Isolation Forest, our approach demonstrates higher detection accuracy and significantly reduces false positive rates. In addition to its performance, the model offers considerable computational efficiency with a training time of 200.52 s and memory usage of 3.02 megabytes. Full article
Show Figures

Figure 1

13 pages, 820 KB  
Article
An Efficient Algorithmic Way to Construct Boltzmann Machine Representations for Arbitrary Stabilizer Code
by Yuan-Hang Zhang, Zhian Jia, Yu-Chun Wu and Guang-Can Guo
Entropy 2025, 27(6), 627; https://doi.org/10.3390/e27060627 - 13 Jun 2025
Cited by 1 | Viewed by 971
Abstract
Restricted Boltzmann machines (RBMs) have demonstrated considerable success as variational quantum states; however, their representational power remains incompletely understood. In this work, we present an analytical proof that RBMs can exactly and efficiently represent stabilizer code states—a class of highly entangled quantum states [...] Read more.
Restricted Boltzmann machines (RBMs) have demonstrated considerable success as variational quantum states; however, their representational power remains incompletely understood. In this work, we present an analytical proof that RBMs can exactly and efficiently represent stabilizer code states—a class of highly entangled quantum states that are central to quantum error correction. Given a set of stabilizer generators, we develop an efficient algorithm to determine both the RBM architecture and the exact values of its parameters. Our findings provide new insights into the expressive power of RBMs, highlighting their capability to encode highly entangled states, and may serve as a useful tool for the classical simulation of quantum error-correcting codes. Full article
(This article belongs to the Special Issue Quantum Information and Quantum Computation)
Show Figures

Figure 1

36 pages, 7110 KB  
Article
Stock Market Bubble Warning: A Restricted Boltzmann Machine Approach Using Volatility–Return Sequences
by Mauricio A. Valle, Jaime Lavín and Felipe Urbina
Appl. Sci. 2025, 15(10), 5613; https://doi.org/10.3390/app15105613 - 17 May 2025
Viewed by 3360
Abstract
Combining unsupervised learning with Restricted Boltzmann Machines and supervised learning with Balanced Random Forest and Feedforward Neural Networks, we propose a warning system for the early detection of stock bubbles by analyzing daily returns and the volatility of a market index. We complement [...] Read more.
Combining unsupervised learning with Restricted Boltzmann Machines and supervised learning with Balanced Random Forest and Feedforward Neural Networks, we propose a warning system for the early detection of stock bubbles by analyzing daily returns and the volatility of a market index. We complement our method by detecting states of high volatility and very low returns, which are market states that immediately follow a stock market’s bubble-bursting point. We trained our detection model using the S&P500 as an empirical case study, using successive samples of well-known crises from 1987 to 2022. Our results achieve area-under-the-curve (AUC) rates of over 70% and false-positive rates of less than 20%. Our model’s generative nature enables the creation of synthetic samples to analyze market periods prone to forming a bubble. The model successfully alerts periods of bubbles and instability in the stock market. Capital markets’ interconnectedness enables the model to be trained with various shocks from other stock markets, providing further detection learning possibilities and improved detection rates. Our work helps investors, regulators, and practitioners in their stock market investment, supervision, and monitoring tasks. Full article
(This article belongs to the Section Computing and Artificial Intelligence)
Show Figures

Figure 1

19 pages, 1315 KB  
Article
Advancing Structural Health Monitoring with Deep Belief Network-Based Classification
by Álvaro Presno Vélez, Zulima Fernández Muñiz and Juan Luis Fernández Martínez
Mathematics 2025, 13(9), 1435; https://doi.org/10.3390/math13091435 - 27 Apr 2025
Cited by 2 | Viewed by 1692
Abstract
Structural health monitoring (SHM) plays a critical role in ensuring the safety and longevity of civil infrastructure by enabling the early detection of structural changes and supporting preventive maintenance strategies. In recent years, deep learning techniques have emerged as powerful tools for analyzing [...] Read more.
Structural health monitoring (SHM) plays a critical role in ensuring the safety and longevity of civil infrastructure by enabling the early detection of structural changes and supporting preventive maintenance strategies. In recent years, deep learning techniques have emerged as powerful tools for analyzing the complex data generated by SHM systems. This study investigates the use of deep belief networks (DBNs) for classifying structural conditions before and after retrofitting, using both ambient and train-induced acceleration data. Dimensionality reduction techniques such as principal component analysis (PCA) and t-distributed stochastic neighbor embedding (t-SNE) enabled a clear separation between structural states, emphasizing the DBN’s ability to capture relevant classification features. The DBN architecture, based on stacked restricted Boltzmann machines (RBMs) and supervised fine-tuning, was optimized via grid search and cross-validation. Compared to traditional unsupervised methods like K-means and PCA, DBNs demonstrated a superior performance in feature representation and classification accuracy. Experimental results showed median cross-validation accuracies of 98.04% for ambient data and 96.96% for train-induced data, with low variability. Although random forests slightly outperformed DBNs in classifying ambient data (99.19%), DBNs achieved better results with more complex train-induced signals (95.91%). Robustness analysis under Gaussian noise further demonstrated the DBN’s resilience, maintaining over 90% accuracy for ambient data at noise levels up to σnoise=0.5. These findings confirm that DBNs are a reliable and effective approach for data-driven structural condition assessment in SHM systems. Full article
Show Figures

Figure 1

18 pages, 966 KB  
Article
Mean Field Initialization of the Annealed Importance Sampling Algorithm for an Efficient Evaluation of the Partition Function Using Restricted Boltzmann Machines
by Arnau Prat Pou, Enrique Romero, Jordi Martí and Ferran Mazzanti
Entropy 2025, 27(2), 171; https://doi.org/10.3390/e27020171 - 6 Feb 2025
Cited by 1 | Viewed by 1572
Abstract
Probabilistic models in physics often require the evaluation of normalized Boltzmann factors, which in turn implies the computation of the partition function Z. Obtaining the exact value of Z, though, becomes a forbiddingly expensive task as the system size increases. A [...] Read more.
Probabilistic models in physics often require the evaluation of normalized Boltzmann factors, which in turn implies the computation of the partition function Z. Obtaining the exact value of Z, though, becomes a forbiddingly expensive task as the system size increases. A possible way to tackle this problem is to use the Annealed Importance Sampling (AIS) algorithm, which provides a tool to stochastically estimate the partition function of the system. The nature of AIS allows for an efficient and parallel implementation in Restricted Boltzmann Machines (RBMs). In this work, we evaluate the partition function of magnetic spin and spin-like systems mapped into RBMs using AIS. So far, the standard application of the AIS algorithm starts from the uniform probability distribution and uses a large number of Monte Carlo steps to obtain reliable estimations of Z following an annealing process. We show that both the quality of the estimation and the cost of the computation can be significantly improved by using a properly selected mean-field starting probability distribution. We perform a systematic analysis of AIS in both small- and large-sized problems, and compare the results to exact values in problems where these are known. As a result, we propose two successful strategies that work well in all the problems analyzed. We conclude that these are good starting points to estimate the partition function with AIS with a relatively low computational cost. The procedures presented are not linked to any learning process, and therefore do not require a priori knowledge of a training dataset. Full article
(This article belongs to the Section Statistical Physics)
Show Figures

Figure 1

28 pages, 6569 KB  
Article
A New Efficient Hybrid Technique for Human Action Recognition Using 2D Conv-RBM and LSTM with Optimized Frame Selection
by Majid Joudaki, Mehdi Imani and Hamid R. Arabnia
Technologies 2025, 13(2), 53; https://doi.org/10.3390/technologies13020053 - 1 Feb 2025
Cited by 9 | Viewed by 4057
Abstract
Recognizing human actions through video analysis has gained significant attention in applications like surveillance, sports analytics, and human–computer interaction. While deep learning models such as 3D convolutional neural networks (CNNs) and recurrent neural networks (RNNs) deliver promising results, they often struggle with computational [...] Read more.
Recognizing human actions through video analysis has gained significant attention in applications like surveillance, sports analytics, and human–computer interaction. While deep learning models such as 3D convolutional neural networks (CNNs) and recurrent neural networks (RNNs) deliver promising results, they often struggle with computational inefficiencies and inadequate spatial–temporal feature extraction, hindering scalability to larger datasets or high-resolution videos. To address these limitations, we propose a novel model combining a two-dimensional convolutional restricted Boltzmann machine (2D Conv-RBM) with a long short-term memory (LSTM) network. The 2D Conv-RBM efficiently extracts spatial features such as edges, textures, and motion patterns while preserving spatial relationships and reducing parameters via weight sharing. These features are subsequently processed by the LSTM to capture temporal dependencies across frames, enabling effective recognition of both short- and long-term action patterns. Additionally, a smart frame selection mechanism minimizes frame redundancy, significantly lowering computational costs without compromising accuracy. Evaluation on the KTH, UCF Sports, and HMDB51 datasets demonstrated superior performance, achieving accuracies of 97.3%, 94.8%, and 81.5%, respectively. Compared to traditional approaches like 2D RBM and 3D CNN, our method offers notable improvements in both accuracy and computational efficiency, presenting a scalable solution for real-time applications in surveillance, video security, and sports analytics. Full article
Show Figures

Figure 1

16 pages, 3114 KB  
Article
Exploring Effects of Mental Stress with Data Augmentation and Classification Using fNIRS
by M. N. Afzal Khan, Nada Zahour, Usman Tariq, Ghinwa Masri, Ismat F. Almadani and Hasan Al-Nashah
Sensors 2025, 25(2), 428; https://doi.org/10.3390/s25020428 - 13 Jan 2025
Cited by 3 | Viewed by 2661
Abstract
Accurately identifying and discriminating between different brain states is a major emphasis of functional brain imaging research. Various machine learning techniques play an important role in this regard. However, when working with a small number of study participants, the lack of sufficient data [...] Read more.
Accurately identifying and discriminating between different brain states is a major emphasis of functional brain imaging research. Various machine learning techniques play an important role in this regard. However, when working with a small number of study participants, the lack of sufficient data and achieving meaningful classification results remain a challenge. In this study, we employ a classification strategy to explore stress and its impact on spatial activation patterns and brain connectivity caused by the Stroop color–word task (SCWT). To improve our results and increase our dataset, we use data augmentation with a deep convolutional generative adversarial network (DCGAN). The study is carried out at two separate times of day (morning and evening) and involves 21 healthy participants. Additionally, we introduce binaural beats (BBs) stimulation to investigate its potential for stress reduction. The morning session includes a control phase with 10 SCWT trials, whereas the afternoon session is divided into three phases: stress, mitigation (with 16 Hz BB stimulation), and post-mitigation, each with 10 SCWT trials. For a comprehensive evaluation, the acquired fNIRS data are classified using a variety of machine-learning approaches. Linear discriminant analysis (LDA) showed a maximum accuracy of 60%, whereas non-augmented data classified by a convolutional neural network (CNN) provided the highest classification accuracy of 73%. Notably, after augmenting the data with DCGAN, the classification accuracy increases dramatically to 96%. In the time series data, statistically significant differences were noticed in the data before and after BB stimulation, which showed an improvement in the brain state, in line with the classification results. These findings illustrate the ability to detect changes in brain states with high accuracy using fNIRS, underline the need for larger datasets, and demonstrate that data augmentation can significantly help when data are scarce in the case of brain signals. Full article
(This article belongs to the Section Biomedical Sensors)
Show Figures

Figure 1

23 pages, 5550 KB  
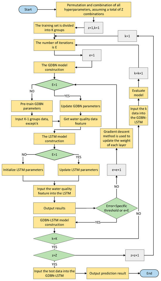
Article
An Efficient Water Quality Prediction and Assessment Method Based on the Improved Deep Belief Network—Long Short-Term Memory Model
by Zhiyao Zhao, Bing Fan and Yuqin Zhou
Water 2024, 16(10), 1362; https://doi.org/10.3390/w16101362 - 11 May 2024
Cited by 11 | Viewed by 2103
Abstract
The accuracy of water quality prediction and assessment has always been the focus of environmental departments. However, due to the high complexity of water systems, existing methods struggle to capture the future internal dynamic changes in water quality based on current data. In [...] Read more.
The accuracy of water quality prediction and assessment has always been the focus of environmental departments. However, due to the high complexity of water systems, existing methods struggle to capture the future internal dynamic changes in water quality based on current data. In view of this, this paper proposes a data-driven approach to combine an improved deep belief network (DBN) and long short-term memory (LSTM) network model for water quality prediction and assessment, avoiding the complexity of constructing a model of the internal mechanism of water quality. Firstly, using Gaussian Restricted Boltzmann Machines (GRBMs) to construct a DBN, the model has a better ability to extract continuous data features compared to classical DBN. Secondly, the extracted time-series data features are input into the LSTM network to improve predicting accuracy. Finally, due to prediction errors, noise that randomly follows the Gaussian distribution is added to the assessment results based on the predicted values, and the probability of being at the current water quality level in the future is calculated through multiple evolutionary computations to complete the water quality assessment. Numerical experiments have shown that our proposed algorithm has a greater accuracy compared to classical algorithms in challenging scenarios. Full article
Show Figures

Figure 1

12 pages, 3162 KB  
Communication
Machine Learning to Identify Critical Biomarker Profiles in New SARS-CoV-2 Variants
by Christoph Schatz, Ludwig Knabl, Hye Kyung Lee, Rita Seeboeck, Dorothee von Laer, Eliott Lafon, Wegene Borena, Harald Mangge, Florian Prüller, Adelina Qerimi, Doris Wilflingseder, Wilfried Posch and Johannes Haybaeck
Microorganisms 2024, 12(4), 798; https://doi.org/10.3390/microorganisms12040798 - 15 Apr 2024
Cited by 1 | Viewed by 1942
Abstract
The global dissemination of SARS-CoV-2 resulted in the emergence of several variants, including Alpha, Alpha + E484K, Beta, and Omicron. Our research integrated the study of eukaryotic translation factors and fundamental components in general protein synthesis with the analysis of SARS-CoV-2 variants and [...] Read more.
The global dissemination of SARS-CoV-2 resulted in the emergence of several variants, including Alpha, Alpha + E484K, Beta, and Omicron. Our research integrated the study of eukaryotic translation factors and fundamental components in general protein synthesis with the analysis of SARS-CoV-2 variants and vaccination status. Utilizing statistical methods, we successfully differentiated between variants in infected individuals and, to a lesser extent, between vaccinated and non-vaccinated infected individuals, relying on the expression profiles of translation factors. Additionally, our investigation identified common causal relationships among the translation factors, shedding light on the interplay between SARS-CoV-2 variants and the host’s translation machinery. Full article
(This article belongs to the Special Issue Research on Relevant Clinical Infections)
Show Figures

Figure 1

17 pages, 2169 KB  
Article
Risk Zoning Method of Potential Sudden Debris Flow Based on Deep Neural Network
by Qinglun Xiao, Shaoqi Wang, Na He and Filip Gurkalo
Water 2024, 16(4), 518; https://doi.org/10.3390/w16040518 - 6 Feb 2024
Cited by 4 | Viewed by 1770
Abstract
With the continuous increase in global climate change and human activities, the risk of sudden debris flow disasters is becoming increasingly severe. In order to effectively evaluate and zone the potential hazards of debris flows, this paper proposes a method for zoning the [...] Read more.
With the continuous increase in global climate change and human activities, the risk of sudden debris flow disasters is becoming increasingly severe. In order to effectively evaluate and zone the potential hazards of debris flows, this paper proposes a method for zoning the potential sudden hazards of debris flows based on deep neural networks. According to hazard identification, ten risk indicators of potential sudden debris flows are determined. The risk indicators of a potential sudden debris flow in each region were used as the input factors of a deep trust network (DBN) composed of a back propagation (BP) neural network and a restricted Boltzmann machine (RBM). The DBN is pre-trained using the contrast divergence method to obtain the optimal value of the parameter set of the DBN model, and a BP network is set at the last layer of the DBN for fine-tuning to make the network optimal. Using the DBN model with the best parameters, the risk probability of debris flows corresponding to each region is taken as an output. The risk grade is divided, the risk degree of potential sudden debris flow in each region is analyzed, and the potential sudden debris flow risk in each region is divided individually. The results show that this method can effectively complete the risk zoning of sudden debris flow. Moreover, the cumulative contribution of the indicators selected by this method is significant, and the correlation of indicators is not significant, which can play a role in the risk assessment of potential sudden debris flow. This study not only provides new ideas and methods for risk assessment of sudden debris flow disasters, but also fills a gap in the field of geological hazard susceptibility mapping. Full article
(This article belongs to the Special Issue Flowing Mechanism of Debris Flow and Engineering Mitigation)
Show Figures

Figure 1

Back to TopTop