Sign in to use this feature.

Years

Between: -

Subjects

remove_circle_outline
remove_circle_outline
remove_circle_outline
remove_circle_outline
remove_circle_outline
remove_circle_outline
remove_circle_outline
remove_circle_outline
remove_circle_outline

Journals

remove_circle_outline
remove_circle_outline
remove_circle_outline
remove_circle_outline
remove_circle_outline
remove_circle_outline
remove_circle_outline
remove_circle_outline
remove_circle_outline
remove_circle_outline
remove_circle_outline
remove_circle_outline
remove_circle_outline
remove_circle_outline
remove_circle_outline
remove_circle_outline
remove_circle_outline
remove_circle_outline
remove_circle_outline
remove_circle_outline
remove_circle_outline

Article Types

Countries / Regions

remove_circle_outline
remove_circle_outline
remove_circle_outline
remove_circle_outline
remove_circle_outline
remove_circle_outline
remove_circle_outline
remove_circle_outline
remove_circle_outline
remove_circle_outline
remove_circle_outline
remove_circle_outline

Search Results (6,114)

Search Parameters:
Keywords = reservoir watering

Order results
Result details
Results per page
Select all
Export citation of selected articles as:
18 pages, 2875 KB  
Article
Rock-Physics-Constrained Intelligent Porosity Prediction for Fracture–Vuggy Carbonate Reservoirs: A Case Study from the XX Well Block, Tarim Oilfield
by Haitao Zhao, Xingliang Deng, Yufan Lei, Zhengyang Li, Yuan Ma and Ziran Jiang
Processes 2026, 14(3), 520; https://doi.org/10.3390/pr14030520 - 2 Feb 2026
Abstract
Fracture–vuggy carbonate reservoirs exhibit strong heterogeneity, spatial discontinuity, and highly variable porosity, which limit the effectiveness of traditional seismic attributes and conventional inversion. Focusing on the XX well block in the Tarim Basin, this study develops a rock-physics-constrained Physics-Constrained TransUNet method for intelligent [...] Read more.
Fracture–vuggy carbonate reservoirs exhibit strong heterogeneity, spatial discontinuity, and highly variable porosity, which limit the effectiveness of traditional seismic attributes and conventional inversion. Focusing on the XX well block in the Tarim Basin, this study develops a rock-physics-constrained Physics-Constrained TransUNet method for intelligent porosity prediction. A carbonate-specific rock-physics model is first established, considering mineral composition, pore type, and water saturation, ensuring physical consistency between porosity, elastic parameters, and seismic responses. On this basis, a deep-learning framework integrating U-Net multi-scale feature extraction and Transformer global modeling is constructed. By embedding rock-physics priors, regularization constraints, and log-derived porosity labels, the method forms a unified physics- and data-driven inversion scheme. Applications to multiple deep wells and 3D post-stack seismic data from the FI7 fault zone demonstrate stable training, rapid convergence, and strong capability in capturing nonlinear porosity–seismic relationships. Compared with conventional inversion, the proposed approach significantly improves prediction accuracy in cavern-dominated intervals, fractured zones, and areas with abrupt porosity changes, while maintaining robust lateral continuity. Inter-well sections and target-layer slices further verify its effectiveness in identifying fracture–dissolution–vug composite reservoirs. The method provides a practical and reliable workflow for porosity prediction in ultra-deep carbonate reservoirs, supporting fine reservoir characterization and sweet-spot evaluation. Full article
(This article belongs to the Section Petroleum and Low-Carbon Energy Process Engineering)
14 pages, 3019 KB  
Article
Imbibition and Oil Drainage Mechanisms of Nanoparticle Compound Polymer Fracturing Fluids
by Herui Fan, Tianyu Jiang, Ruoxia Li, Yu Si, Yunbo Dong, Mingwei Zhao, Zhongzheng Xu and Lin Li
Gels 2026, 12(2), 136; https://doi.org/10.3390/gels12020136 - 2 Feb 2026
Abstract
Unconventional low-permeability reservoirs present significant production challenges due to the poor imbibition and displacement efficiency of conventional polymer fracturing fluids. The injection of nanoparticle (NP) compounds into polymer fracturing fluid base systems, such as linear gels or slickwater, has garnered significant research interest [...] Read more.
Unconventional low-permeability reservoirs present significant production challenges due to the poor imbibition and displacement efficiency of conventional polymer fracturing fluids. The injection of nanoparticle (NP) compounds into polymer fracturing fluid base systems, such as linear gels or slickwater, has garnered significant research interest due to their superior performance. However, previous studies have primarily focused on evaluating the fluid’s properties, while its imbibition and oil displacement mechanisms within reservoirs remain unclear. Herein, the imbibition mechanism of nanoparticle composite polymer fracturing fluid was systematically investigated from macro and micro perspectives using low-field nuclear magnetic resonance (LF-NMR), atomic force microscopy (AFM), interfacial rheology, and other technical means. The results showed that the imbibition recovery using polymer fracturing fluid was 10.91% higher than that achieved with conventional slickwater. Small and medium pores were identified as the primary contributors to oil drainage. Nanoparticles can be adsorbed on the rock wall in the deep reservoir to realize wettability reversal from oil-wet to water-wet, reducing crude oil adhesion. Furthermore, a strong interaction between the adsorbed NPs and cleanup agents at the oil–water interface was observed, which reduces interfacial tension to 0.95 mN·m−1, mitigates the Jamin effect, and enhances interfacial film deformability. NPs increase the interfacial dilatational modulus from 6.0 to 14.4 mN·m−1, accelerating fluid exchange and oil stripping. This work provides a consolidated mechanistic framework linking NP-induced interfacial modifications to enhanced pore-scale drainage, offering a scientific basis for designing next-generation fracturing fluids. We conclude that NP-compound systems hold strong potential for low-permeability reservoir development, and future efforts must focus on optimizing NP parameters for specific reservoir conditions and overcoming scalability challenges for field deployment. Full article
(This article belongs to the Section Gel Applications)
Show Figures

Figure 1

16 pages, 6507 KB  
Article
Performance and Numerical Simulation of Gel–Foam Systems for Profile Control and Flooding in Fractured Reservoirs
by Junhui Bai, Yingwei He, Jiawei Li, Yue Lang, Zhengxiao Xu, Tongtong Zhang, Qiao Sun, Xun Wei and Fengrui Yang
Gels 2026, 12(2), 133; https://doi.org/10.3390/gels12020133 - 2 Feb 2026
Abstract
Enhanced oil recovery (EOR) in fractured reservoirs presents significant challenges due to fluid channeling and poor sweep efficiency. In this study, a synergistic EOR system was developed with polymer-based weak gel as the primary component and foam as the auxiliary enhancer. The system [...] Read more.
Enhanced oil recovery (EOR) in fractured reservoirs presents significant challenges due to fluid channeling and poor sweep efficiency. In this study, a synergistic EOR system was developed with polymer-based weak gel as the primary component and foam as the auxiliary enhancer. The system utilizes a low-concentration polymer (1000 mg·L−1) that forms a weakly cross-linked three-dimensional viscoelastic gel network in the aqueous phase, inheriting the core functions of viscosity enhancement and profile control from polymer flooding. Foam acts as an auxiliary component, leveraging the high sweep efficiency and strong displacement capability of gas in fractures. These two components synergistically create a multiscale enhancement mechanism of “bulk-phase stability control and interfacial-driven displacement.” Systematic screening of seven foaming agents identified an optimal formulation of 0.5% SDS and 1000 mg·L−1 polymer. Two-dimensional visual flow experiments demonstrated that the polymer-induced gel network significantly improves mobility control and sweep efficiency under various injection volumes (0.1–0.7 PV) and gravity segregation conditions. Numerical simulation in a 3D fractured network model confirmed the superiority of this enhanced system, achieving a final oil recovery rate of 75%, significantly outperforming gas flooding (65%) and water flooding (59%). These findings confirm that weakly cross-linked polymer gels serve as the principal EOR material, with foam providing complementary reinforcement, offering robust conformance control and enhanced recovery potential in fracture-dominated reservoirs. Full article
(This article belongs to the Special Issue Polymer Gels for Oil Recovery and Industry Applications)
Show Figures

Figure 1

5 pages, 770 KB  
Proceeding Paper
Monitoring Water Quality in Small Reservoirs Using Sentinel-2 Imagery and Machine Learning
by Victoria Amores-Chaparro, Fernando Broncano-Morgado, Pablo Fernández-González, Aurora Cuartero and Jesús Torrecilla-Pinero
Eng. Proc. 2026, 123(1), 7; https://doi.org/10.3390/engproc2026123007 - 2 Feb 2026
Abstract
This article investigates the estimation of water quality parameters, specifically chlorophyll-a, applying machine learning techniques to Sentinel-2 images. This study focuses on five small reservoirs located in the Extremadura region (Spain), as these are the ones for which continuous daily records from automatic [...] Read more.
This article investigates the estimation of water quality parameters, specifically chlorophyll-a, applying machine learning techniques to Sentinel-2 images. This study focuses on five small reservoirs located in the Extremadura region (Spain), as these are the ones for which continuous daily records from automatic in situ sensors are available. Chlorophyll-a estimates are obtained from two sources: (1) From the C2RCC atmospheric correction of Sentinel-2 images using Sen2Cor and radiometric calibration to ensure temporal consistency, and (2) from in situ data obtained from the official website of the Guadiana Basin Automatic Network Information System. The machine learning (ML)-based methodology significantly improves the predicted results for inland water bodies, enabling enhanced continuous assessment of water quality in small reservoirs. Full article
(This article belongs to the Proceedings of First Summer School on Artificial Intelligence in Cybersecurity)
Show Figures

Figure 1

17 pages, 6303 KB  
Article
Model-Based Instantaneous Optimization of Subsurface Flow Control Valves
by Mohamed Ahmed Elfeel
Processes 2026, 14(3), 515; https://doi.org/10.3390/pr14030515 - 2 Feb 2026
Abstract
This paper presents an efficient optimization framework for high-frequency control of active downhole Flow Control Valves (FCVs) under geological uncertainty. Traditional proactive optimization methods for FCVs, while capable of maximizing life-of-field objectives such as Net Present Value (NPV), are computationally prohibitive when frequent [...] Read more.
This paper presents an efficient optimization framework for high-frequency control of active downhole Flow Control Valves (FCVs) under geological uncertainty. Traditional proactive optimization methods for FCVs, while capable of maximizing life-of-field objectives such as Net Present Value (NPV), are computationally prohibitive when frequent updates are required. Conversely, reactive approaches are efficient but often neglect long-term recovery objectives. To address these challenges, we integrate two complementary strategies within a reservoir simulator: a reactive nonlinear programming method to maximize instantaneous cash flow, and a proactive streamline-based Time-of-Flight (TOF) equalization approach to improve sweep efficiency by balancing flood front arrival times. The framework is demonstrated on synthetic and realistic reservoir models, including the Olympus and Almakman references. Results show that, compared to conventional annual control strategies, the proposed approach increases NPV by 15–25% while reducing water handling costs and deferring breakthrough by up to four years. Furthermore, hybrid optimization effectively neutralizes fracture uncertainty, improving both mean recovery and the certainty of outcomes. Three field-scale case studies highlight the practical benefits of FCVs in improving lift performance, maximizing recovery from bypassed hydrocarbons, and reducing the number of wells required to meet production targets. By combining reactive and proactive control within a computationally tractable workflow, this study advances the practical deployment of intelligent completions for closed-loop reservoir management. Full article
Show Figures

Figure 1

20 pages, 2880 KB  
Article
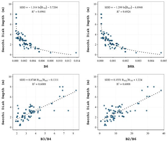
Development and Calibration of Sentinel-2 Spectral Indices for Water Quality Parameter Estimation in Alqueva Reservoir, Southern Portugal
by Vítor H. Neves, Lisette Sánchez-Pérez, Sara C. Antunes, Giorgio Pace, Xavier Sòria-Perpinyà and Jesús Delegido
Remote Sens. 2026, 18(3), 469; https://doi.org/10.3390/rs18030469 - 2 Feb 2026
Abstract
Monitoring water quality in large reservoirs is essential yet challenging, particularly in regions with limited in situ coverage. This study presents a robust methodology for integrating a decade-long in situ dataset (2014–2022) with Sentinel-2 multispectral imagery to develop and validate localized algorithms for [...] Read more.
Monitoring water quality in large reservoirs is essential yet challenging, particularly in regions with limited in situ coverage. This study presents a robust methodology for integrating a decade-long in situ dataset (2014–2022) with Sentinel-2 multispectral imagery to develop and validate localized algorithms for water quality assessment in the Alqueva Reservoir, the largest artificial lake in Western Europe. Three atmospheric correction algorithms (C2RCC, C2X, C2X-COMPLEX) were evaluated, with C2RCC-COMPLEX identified as the most suitable for capturing the reservoir’s optical complexity, yielding the lowest RMSE for Total Suspended Solids (TSS: 2.4 g/m3) and Secchi Disk Depth (SDD: 0.85 m). Empirical models using Sentinel-2 bands 7 (783 nm), 6 (740 nm), and 8A (865 nm) demonstrated strong correlations (R2 ≈ 0.69–0.71) for Chlorophyll-a (Chl-a) with a range data of 0.1–65 mg/m3, TSS with a range data of 2–13.1 g/m3, and SDD with a range data of 0.4–8 m. Spatially explicit water quality maps illustrate the models’ capacity to capture distinct gradients and seasonal dynamics, e.g., elevated Chl-a (>30 mg/m3) and TSS (>7.5 g/m3) in the reservoir’s nutrient-rich northern section during drought (August 2022), and more uniform conditions following winter recovery (March 2019), with SDD exceeding 2 m near the dam. These results underscore the utility of Sentinel-2 for resolving spatial and temporal variability in optically complex inland waters. The proposed workflow offers a transferable, cost-effective framework for monitoring eutrophication risks and sediment dynamics under increasing hydrological variability. Full article
(This article belongs to the Special Issue Remote Sensing in Water Quality Monitoring)
Show Figures

Figure 1

20 pages, 5520 KB  
Article
Assessment of Per- and Poly-Fluoroalkyl Substances (PFAS) and Polybrominated Diphenyl Ethers (PBDEs) in Surface Waters Used for Urban Water Supply in Brazil
by Juliana de Souza-Araujo, Isadhora Camargo dos Santos, Hansel David Burgos Melo, Leila Soledade Lemos, Natalia Quinete and André Henrique Rosa
Toxics 2026, 14(2), 148; https://doi.org/10.3390/toxics14020148 - 2 Feb 2026
Abstract
This study assesses the presence and distribution of per- and polyfluoroalkyl substances (PFAS) and polybrominated diphenyl ethers (PBDEs) in the surface waters of the Itupararanga Reservoir and the Sorocaba River, Brazil. Samples collected during the dry and rainy seasons were analyzed to determine [...] Read more.
This study assesses the presence and distribution of per- and polyfluoroalkyl substances (PFAS) and polybrominated diphenyl ethers (PBDEs) in the surface waters of the Itupararanga Reservoir and the Sorocaba River, Brazil. Samples collected during the dry and rainy seasons were analyzed to determine their composition, spatial distribution, and seasonal variability. Results indicate the ubiquitous presence of PFAS, with significantly higher concentrations in the dry season, suggesting point sources of contamination, such as industrial and domestic discharges. Perfluorobutanoic acid (PFBA), Perfluorooctane sulfonate (PFOS), and Perfluorooctanoic acid (PFOA) were the predominant compounds, while 6:2 Fluorotelomer sulfonate (6-2FTS) stood out for its abundance in areas with industrial activity. For PBDEs, marked seasonal variability was observed, with higher concentrations during the rainy season, suggesting the mobilization of these compounds by surface runoff. BDE-209 was the most abundant congener, representing over 58% of the total concentration of PBDEs detected. Concentrations of PFAS and PBDEs in the study area are comparable to those reported globally, although there are differences associated with industrial practices and local environmental dynamics. The increased presence of short-chain PFAS and Deca-BDEs highlights the need for ongoing monitoring and the implementation of regulatory measures to mitigate contamination in water sources used for human consumption. Full article
Show Figures

Graphical abstract

28 pages, 4086 KB  
Article
Fractal-Controlled Multiscale Evolution of Gas–Water Two-Phase Flow Patterns in Rough Sheared Fractures: A Pressure-Based Predictive Framework
by Kangsheng Xue, Hai Pu, Junce Xu, Bowen Hu, Lulu Liu, Yanlong Chen, Yu Wu and Ming Li
Fractal Fract. 2026, 10(2), 97; https://doi.org/10.3390/fractalfract10020097 (registering DOI) - 1 Feb 2026
Abstract
The roughness of rock fractures has complex features that affect how fluids move through them. This research looks at how gas and water flows change in rough fractures when they are moved using a model based on fractal geometry. Rough surfaces are created [...] Read more.
The roughness of rock fractures has complex features that affect how fluids move through them. This research looks at how gas and water flows change in rough fractures when they are moved using a model based on fractal geometry. Rough surfaces are created using a method called fractional Brownian motion. When the surfaces are moved, the space in the fractures becomes uneven. By using a level-set method together with a fluid flow model, the study explores how the speed the fluid enters, the roughness of the surface, and the movement of the surfaces affect the change between bubble, slug, and ring-like flow. The results indicate that more roughness and movement make the flow less stable, which causes a reverse change from ring-like flow to slug and bubble flow. A framework based on pressure is built, showing that the outlet pressure decreases quickly with fluid speed, rises steadily with roughness, and changes in a square relation with movement. A single prediction formula is made with R2 = 0.98, allowing precise identification of the flow types using pressure change limits. This research gives insights into flow changes in fractured reservoirs and offers a way to predict flow in real-time. Full article
(This article belongs to the Section Engineering)
15 pages, 7365 KB  
Article
Evaluation of the Gas Production Enhancement Effect of Boundary Sealing and Near-Wellbore Stimulation for Class 1 Hydrate Reservoir Step-Wise Depressurization with a Horizontal Well
by Tinghui Wan, Qingxian Zhao, Qi Li, Jia Qu, Changrong Xiao and Jingli Wang
Appl. Sci. 2026, 16(3), 1474; https://doi.org/10.3390/app16031474 - 1 Feb 2026
Abstract
Natural gas hydrates (NGHs) currently lack economic feasibility; efficient exploitation methods must be continuously explored to increase their production capacity. Drawing on field data from China’s first offshore NGH trial production, a numerical simulation method was used to evaluate a comprehensive development strategy [...] Read more.
Natural gas hydrates (NGHs) currently lack economic feasibility; efficient exploitation methods must be continuously explored to increase their production capacity. Drawing on field data from China’s first offshore NGH trial production, a numerical simulation method was used to evaluate a comprehensive development strategy that combines a horizontal well with boundary sealing, near-wellbore stimulation, and step-wise depressurization to improve the recovery of Class 1 NGH reservoirs. The results indicated that boundary sealing has a strong enhancement effect: it inhibits water invasion and thus concentrates the energy for hydrate dissociation. The use of high-pressure water jets for near-wellbore stimulation generates highly permeable channels, greatly accelerating hydrate dissociation and gas flow; step-wise depressurization optimizes the production behavior by controlling water production. The combined application of these technologies significantly improves development performance, with cumulative gas production (Vg) increasing to 220.1% and the gas-to-water ratio (Rgw) increasing to 102.6% compared to the base case, providing an effective strategy for the development of Class 1 NGH reservoirs. Full article
Show Figures

Figure 1

31 pages, 5823 KB  
Article
Integrated Hydrological and Water Allocation Modelling for Drought Management and Restriction Planning in a Regulated River Basin: Application to the Olt River Basin (Romania)
by Maria Ilinca Chevereșan, Cristian Ștefan Dumitriu, Mihai Valentin Stancu and Alina Bărbulescu
Hydrology 2026, 13(2), 54; https://doi.org/10.3390/hydrology13020054 - 1 Feb 2026
Abstract
Effective Water Resource Management (WRM) requires the integration of physical hydrological processes with institutional drought response plans. In Romania, the Olt River Basin represents one of the most highly regulated catchments, where water security is maintained through a series of staged restriction measures [...] Read more.
Effective Water Resource Management (WRM) requires the integration of physical hydrological processes with institutional drought response plans. In Romania, the Olt River Basin represents one of the most highly regulated catchments, where water security is maintained through a series of staged restriction measures (TR1–TR3). However, the efficacy of these measures under the shifting baselines of the SSP2-4.5 climate scenario remains poorly understood. This study addresses this gap by coupling rainfall–runoff dynamics with a priority-based allocation model to evaluate the reliability of current drought protocols in a climate-perturbed future. Rainfall–runoff modelling, reservoir operation, priority-based allocation, environmental flow constraints, and officially applied drought restriction plans were combined within a single modelling environment. Under the SSP2-4.5 climate scenario, total basin runoff decreased by approximately 13.3%, leading to more frequent activation of restriction stages and reduced allocation reliability. Full article
(This article belongs to the Special Issue Sustainable Water Management in the Face of Drastic Climate Change)
Show Figures

Figure 1

25 pages, 18687 KB  
Article
Fine 3D Seismic Processing and Quantitative Interpretation of Tight Sandstone Gas Reservoirs—A Case Study of the Shaximiao Formation in the Yingshan Area, Sichuan Basin
by Hongxue Li, Yankai Wang, Mingju Xie and Shoubin Wen
Processes 2026, 14(3), 506; https://doi.org/10.3390/pr14030506 - 1 Feb 2026
Abstract
Targeting the thinly bedded and strongly heterogeneous tight sandstone gas reservoirs of the Shaximiao Formation in the Yingshan area of the Sichuan Basin, this study establishes an integrated workflow that combines high-fidelity 3D seismic processing with quantitative interpretation to address key challenges such [...] Read more.
Targeting the thinly bedded and strongly heterogeneous tight sandstone gas reservoirs of the Shaximiao Formation in the Yingshan area of the Sichuan Basin, this study establishes an integrated workflow that combines high-fidelity 3D seismic processing with quantitative interpretation to address key challenges such as insufficient resolution of conventional seismic data under complex near-surface conditions and difficulty in depicting sand-body geometries. On the processing side, a 2D-3D integrated amplitude-preserving high-resolution strategy is applied. In contrast to conventional workflows that treat 2D and 3D datasets independently and often sacrifice true-amplitude characteristics during static correction and noise suppression, the proposed approach unifies first-break picking and static-correction parameters across 2D and 3D data while preserving relative amplitude fidelity. Techniques such as true-surface velocity modeling, coherent-noise suppression, and wavelet compression are introduced. As a result, the effective frequency bandwidth of the newly processed data is broadened by approximately 10–16 Hz relative to the legacy dataset, and the imaging of small faults and narrow river-channel boundaries is significantly enhanced. On the interpretation side, ten sublayers within the first member of the Shaximiao Formation are correlated with high precision, yielding the identification of 41 fourth-order local structural units and 122 stratigraphic traps. Through seismic forward modeling and attribute optimization, a set of sensitive attributes suitable for thin-sandstone detection is established. These attributes enable fine-scale characterization of sand-body distributions within the shallow-water delta system, where fluvial control is pronounced, leading to the identification of 364 multi-phase superimposed channels. Based on attribute fusion, rock-physics-constrained inversion, and integrated hydrocarbon-indicator analysis, 147 favorable “sweet spots” are predicted, and six well locations are proposed. The study builds a reservoir-forming model of “deep hydrocarbon generation–upward migration, fault-controlled charging, structural trapping, and microfacies-controlled enrichment,” achieving high-fidelity imaging and quantitative prediction of tight sandstone reservoirs in the Shaximiao Formation. The results provide robust technical support for favorable-zone evaluation and subsequent exploration deployment in the Yingshan area. Full article
Show Figures

Figure 1

29 pages, 3650 KB  
Article
Decoding LSTM to Reveal Baseflow Contributions in Fractured and Sedimentary Mountain Basins: A Case Study in the Sangre de Cristo Mountains, Southwestern United States
by Michael Rosati, Yeo H. Lim, Katie Zemlick and Kamran Syed
Hydrology 2026, 13(2), 51; https://doi.org/10.3390/hydrology13020051 - 1 Feb 2026
Abstract
This study investigates how a Long Short-Term Memory (LSTM) model internally represents baseflow contributions in snowmelt-driven, semi-arid mountain basins with heterogeneous geologic characteristics. Five basins in the Sangre de Cristo Mountains of northern New Mexico, spanning fractured Precambrian bedrock and sedimentary-volcanic terrain, were [...] Read more.
This study investigates how a Long Short-Term Memory (LSTM) model internally represents baseflow contributions in snowmelt-driven, semi-arid mountain basins with heterogeneous geologic characteristics. Five basins in the Sangre de Cristo Mountains of northern New Mexico, spanning fractured Precambrian bedrock and sedimentary-volcanic terrain, were used to evaluate both model performance and interpretability. Baseflow dynamics were inferred post hoc using the Baseflow Index (BFI) and a two-reservoir HEC-HMS (Hydrologic Engineering Center’s Hydrologic Modeling System) model. Although baseflow components were not explicitly included in model training, internal cell state activations exhibited strong correlations with both shallow and deep baseflow components derived from the HEC-HMS model. To better understand how these relationships may change under climatic stress, BFI-based baseflow patterns were further analyzed under pre-drought and drought conditions. Results indicate that the internal LSTM states differentiated patterns consistent with short- and long-residence flow paths, reflecting physically interpretable hydrologic behavior. This work demonstrates the potential of LSTM models to provide valuable insights into baseflow generation and groundwater–surface water interactions, which is especially critical in water-scarce regions facing increasing drought frequency. Full article
Show Figures

Figure 1

31 pages, 24494 KB  
Article
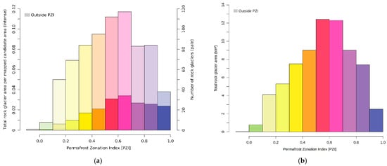
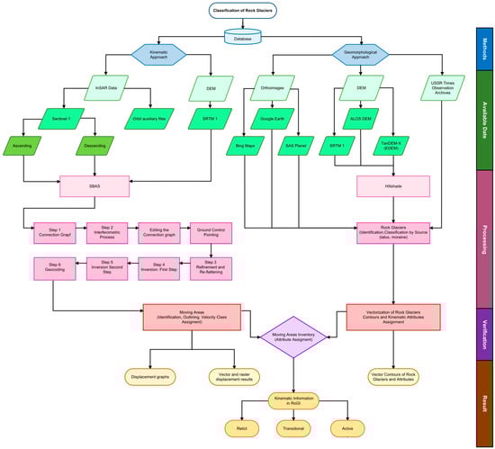
Occurrence and Characteristics of Rock Glaciers in Western Tien Shan
by Aibek Merekeyev, Serik Nurakynov, Tobias Bolch, Gulnara Iskaliyeva, Dinara Talgarbayeva and Nurmakhambet Sydyk
Water 2026, 18(3), 367; https://doi.org/10.3390/w18030367 - 31 Jan 2026
Viewed by 69
Abstract
Rock glaciers are key indicators of mountain permafrost and act as climatically resilient water reservoirs in arid mountains. This study presents the first inventory and kinematic classification of rock glaciers in Western Tien Shan (Kazakhstan and Kyrgyzstan), combining geomorphological mapping with InSAR time-series [...] Read more.
Rock glaciers are key indicators of mountain permafrost and act as climatically resilient water reservoirs in arid mountains. This study presents the first inventory and kinematic classification of rock glaciers in Western Tien Shan (Kazakhstan and Kyrgyzstan), combining geomorphological mapping with InSAR time-series analysis. Using high-resolution optical imagery (Google Earth Pro (version 7.3.6.10441), Bing Maps, SAS Planet (version 200606.10075), digital elevation models, and Small Baseline Subset InSAR processing, 741 rock glaciers covering more than 70.5 km2 were identified. Activity classification revealed 232 transitional and 509 active forms, with mean seasonal displacement rates of ~15 cm yr−1 calculated based on August and September observations. Spatial analysis showed a strong rock glacier concentration on north-facing slopes (>66% of total area) with reduced potential incoming solar radiation. Rock glaciers mainly occur between 2800 and 3800 m a.s.l., with a mean elevation of 3340 m a.s.l. However, their kinematic activity varies across mid-altitudinal ranges, underscoring the influence of slope, aspect, shading, and local topography. Integration with the Global Permafrost Zonation Index (PZI) indicated a lower permafrost boundary at ~1922 m a.s.l., with the largest and most active glaciers occurring at intermediate PZI values (0.5–0.7). This first rock glacier inventory for the Western Tien Shan establishes a benchmark dataset that supports the validation and refinement of global models at a regional scale, guides priorities for permafrost monitoring, and provides a replicable framework for inventory development in other data-scarce mountain regions. Full article
(This article belongs to the Section Hydrology)
Show Figures

Figure 1

22 pages, 2129 KB  
Article
Water Resources Management in the Piura Region: Territorial Assessment of Dynamic Water Vulnerability
by Eduardo Alonso Sánchez Ruiz, Lázaro V. Cremades and Stephanie Villanueva Benites
Water 2026, 18(3), 362; https://doi.org/10.3390/w18030362 - 31 Jan 2026
Viewed by 54
Abstract
Water vulnerability in Piura, northern Peru, is shaped by structural, climatic and governance factors. Surface water from the Chira, Huancabamba and Piura basins is stored and conveyed through major reservoirs (Poechos and San Lorenzo) and canals (Daniel Escobar, Miguel Checa), while service and [...] Read more.
Water vulnerability in Piura, northern Peru, is shaped by structural, climatic and governance factors. Surface water from the Chira, Huancabamba and Piura basins is stored and conveyed through major reservoirs (Poechos and San Lorenzo) and canals (Daniel Escobar, Miguel Checa), while service and storage infrastructure is denser on the coast than in the highlands. This study adapts and operationalizes Escribano’s multidimensional scarcity framework—originally developed for the Gulf of Guinea—into a provincial-scale water-vulnerability index for Piura. Structural, climatic-exposure and institutional-capacity indicators from official statistics are min–max normalized to 0–1, aggregated into dimension indices as arithmetic means, and combined with equal weights. All indicators, normalization procedures and aggregation rules are documented, and the resulting indices are mapped with GIS to reveal intra-regional disparities. Findings show that highland provinces such as Ayabaca and Morropón exhibit higher composite vulnerability than coastal provinces, due to persistent poverty, predominantly rural settlement patterns and weaker governance capacity. Some coastal provinces, notably Paita and Sechura, also display elevated vulnerability, whereas Piura and Sullana score lower despite higher demand. Overall, vulnerability appears to be driven more by socio-institutional asymmetries than by physical availability, providing a transparent screening tool for adaptive, territorial water governance. Full article
(This article belongs to the Special Issue Water Governance: Current Status and Future Trends)
Show Figures

Figure 1

15 pages, 2847 KB  
Article
Theoretical Study and Resistance Reduction Performance of a Pipeline-Type Grounding Grid in Seepage-Proof Pumped Storage Power Stations
by Wanqin Ding, Fengrun Wang, Yang Lv, Wendong Wang, Kun Zhao and Hailiang Lu
Energies 2026, 19(3), 752; https://doi.org/10.3390/en19030752 - 30 Jan 2026
Viewed by 74
Abstract
Pumped storage power stations commonly adopt impermeable linings at reservoir bottoms to reduce seepage losses. However, these linings significantly weaken the current dissipation capability of grounding grids, particularly in high-resistivity bedrock areas. To address this problem, a pipeline-type grounding grid (PTGG) with seepage [...] Read more.
Pumped storage power stations commonly adopt impermeable linings at reservoir bottoms to reduce seepage losses. However, these linings significantly weaken the current dissipation capability of grounding grids, particularly in high-resistivity bedrock areas. To address this problem, a pipeline-type grounding grid (PTGG) with seepage holes is proposed for installation beneath impermeable reservoir basins. By enabling controlled water seepage, the PTGG increases bedrock moisture content and reduces its electrical resistivity, thereby improving grounding performance. A coupled seepage–resistivity–grounding model is established by integrating multiphase flow simulation in porous media with grounding impedance calculations using CDEGS. Simulation results indicate that controlled seepage can reduce the effective resistivity of initially dry bedrock from approximately 38,000 Ω·m to about 500–2000 Ω·m within the primary current-dissipation zone. For a typical pumped storage power station, the proposed PTGG reduces the overall grounding resistance by approximately 11.3–14.0% within 0.5–2 years of operation. Parametric analyses show that decreasing the spacing of seepage holes from 10 m to 1 m significantly enhances resistance reduction, whereas the influence of hole diameter (5–20 cm) on grounding resistance is relatively minor when the spacing is fixed. These results demonstrate that the PTGG provides an effective and site-specific resistance reduction solution for impermeable basin pumped storage power stations, where conventional grounding measures exhibit limited effectiveness. Full article
Show Figures

Figure 1

Back to TopTop