Sign in to use this feature.

Years

Between: -

Subjects

remove_circle_outline
remove_circle_outline
remove_circle_outline
remove_circle_outline
remove_circle_outline
remove_circle_outline
remove_circle_outline

Journals

Article Types

Countries / Regions

Search Results (52)

Search Parameters:
Keywords = protein nanocages

Order results
Result details
Results per page
Select all
Export citation of selected articles as:
17 pages, 649 KB  
Article
Bi-Symmetric Polyhedral Cages with Three, Four, Five or Six Connected Faces and Small Holes
by Bernard Piette
Symmetry 2025, 17(9), 1537; https://doi.org/10.3390/sym17091537 - 15 Sep 2025
Cited by 1 | Viewed by 984
Abstract
Polyhedral cages (p-cages) are Euclidean geometric structures corresponding to polyhedra with holes. They are a good example of the geometry of some artificial protein cages. In this paper we identify p-cages made out of two families of equivalent polygonal faces, where the face [...] Read more.
Polyhedral cages (p-cages) are Euclidean geometric structures corresponding to polyhedra with holes. They are a good example of the geometry of some artificial protein cages. In this paper we identify p-cages made out of two families of equivalent polygonal faces, where the face of one family is attached to three other faces while the faces of the other family are attached to three, four, five or six other faces. To restrict ourselves to p-cages with small holes, we consider p-cages where each hole comprises at most four faces. The construction starts from planar graphs made out of two families of equivalent nodes. One can then construct the dual of the solid corresponding to that graph and tile its faces with regular or nearly regular polygons. An energy function is then defined to quantify the amount of irregularity of the p-cages which is then minimised using a simulated annealing algorithm. We have analysed nearly 100,000 possible configurations, ruling out the p-cages made out of faces with deformations exceeding 10%. We then present graphically some of the most interesting geometries. Full article
(This article belongs to the Section Physics)
Show Figures

Graphical abstract

17 pages, 6805 KB  
Article
Ferritin Nanocages Exhibit Unique Structural Dynamics When Displaying Surface Protein
by Monikaben Padariya, Natalia Marek-Trzonkowska and Umesh Kalathiya
Int. J. Mol. Sci. 2025, 26(15), 7047; https://doi.org/10.3390/ijms26157047 - 22 Jul 2025
Viewed by 1398
Abstract
Ferritin nanocages with spherical shells carry proteins or antigens that enable their use as highly efficient nanoreactors and nanocarriers. Mimicking the surface Spike (S) receptor-binding domain (RBD) from SARS-CoV-2, ferritin nanocages induce neutralizing antibody production or block viral entry. Herein, by implementing molecular [...] Read more.
Ferritin nanocages with spherical shells carry proteins or antigens that enable their use as highly efficient nanoreactors and nanocarriers. Mimicking the surface Spike (S) receptor-binding domain (RBD) from SARS-CoV-2, ferritin nanocages induce neutralizing antibody production or block viral entry. Herein, by implementing molecular dynamics simulation, we evaluate the efficiency in the interaction pattern (active or alternative sites) of H-ferritin displaying the 24 S RBDs with host-cell-receptor or monoclonal antibodies (mAbs; B38 or VVH-72). Our constructed nanocage targeted the receptor- or antibody-binding interfaces, suggesting that mAbs demonstrate an enhanced binding affinity with the RBD, with key interactions originating from its variable heavy chain. The S RBD interactions with ACE2 and B38 involved the same binding site but led to divergent dynamic responses. In particular, both B38 chains showed that asymmetric fluctuations had a major effect on their engagement with the Spike RBD. Although the receptor increased the binding affinity of VVH-72 for the RBD, the mAb structural orientation on the nanocage remained identical to its conformation when bound to the host receptor. Overall, our findings characterize the essential pharmacophore formed by Spike RBD residues over nanocage molecules, which mediates high-affinity interactions with either binding partner. Importantly, the ferritin-displayed RBD maintained native receptor and antibody binding profiles, positioning it as a promising scaffold for pre-fusion stabilization and protective RBD vaccine design. Full article
Show Figures

Figure 1

26 pages, 1458 KB  
Review
Innovation in mRNA Vaccines and RNAi via Protein Nanocages
by Sohrab Ahmadivand
Vaccines 2025, 13(6), 653; https://doi.org/10.3390/vaccines13060653 - 18 Jun 2025
Viewed by 2694
Abstract
Self-assembling protein nanocages (SAPNs) are distinct natural structures formed by the self-assembly of identical subunits, providing a highly efficient platform and a novel strategy for vaccine development and RNAi therapy. Their internal cavity allows for precise cargo encapsulation, while the externally modifiable surface [...] Read more.
Self-assembling protein nanocages (SAPNs) are distinct natural structures formed by the self-assembly of identical subunits, providing a highly efficient platform and a novel strategy for vaccine development and RNAi therapy. Their internal cavity allows for precise cargo encapsulation, while the externally modifiable surface supports multivalent antigen presentation, thereby enhancing stability, targeted delivery, and immune activation. In addition to serving as stable subunit vaccines with multivalent antigen display, SAPNs can be incorporated into mRNA vaccines (SAPN-RNA vaccines) by pre-fusing with the antigen. This strategy stabilizes secreted antigenic proteins with prolonged presentation to the immune system, and improves vaccine efficacy while reducing off-target effects and minimizing required doses. Additionally, SAPNs can overcome cellular uptake barriers, enhance DNA vaccine efficacy, and enable the co-delivery of antigens and adjuvants. Functionalization with adjuvants or targeting ligands further improves their immunostimulatory properties and specificity. The SAPN-RNAi strategy optimizes siRNA delivery by promoting lysosomal escape, enhancing targeted uptake, and protecting siRNA from degradation through SAPN encapsulation. This review examines the structural and functional properties of protein nanocages and their applications in vaccine design and RNAi delivery, emphasizing their synergistic effects, and exploring current progress, challenges, and future directions. In conclusion, SAPNs represent a versatile multifunctional platform with broad applicability across subunit, mRNA and DNA vaccines, adjuvant co-delivery, and RNAi therapeutics, with significant potential against viral infections. Full article
(This article belongs to the Collection Advance in Nanoparticles as Vaccine Adjuvants)
Show Figures

Figure 1

23 pages, 925 KB  
Article
Bi-Symmetric Polyhedral Cages with Nearly Maximally Connected Faces and Small Holes
by Bernard Piette
Symmetry 2025, 17(6), 940; https://doi.org/10.3390/sym17060940 - 12 Jun 2025
Cited by 2 | Viewed by 1720
Abstract
Polyhedral cages (p-cages) provide a good description of the geometry of some families of artificial protein cages. In this paper we identify p-cages made out of two families of equivalent polygonal faces/protein rings, where each face has at least four neighbours and where [...] Read more.
Polyhedral cages (p-cages) provide a good description of the geometry of some families of artificial protein cages. In this paper we identify p-cages made out of two families of equivalent polygonal faces/protein rings, where each face has at least four neighbours and where the holes are contributed by at most four faces. We start the construction from a planar graph made out of two families of equivalent nodes. We construct the dual of the solid corresponding to that graph, and we tile its faces with regular or nearly regular polygons. We define an energy function describing the amount of irregularity of the p-cages, which we then minimise using a simulated annealing algorithm. We analyse over 600,000 possible geometries but restrict ourselves to p-cages made out of faces with deformations not exceeding 10%. We then present graphically some of the most promising geometries for protein nanocages. Full article
(This article belongs to the Special Issue Chemistry: Symmetry/Asymmetry—Feature Papers and Reviews)
Show Figures

Figure 1

37 pages, 5302 KB  
Review
Biosecurity and Vaccines for Emerging Aquatic Animal RNA Viruses
by Sohrab Ahmadivand, Ayanna Carla N. Phillips Savage and Dušan Palic
Viruses 2025, 17(6), 768; https://doi.org/10.3390/v17060768 - 28 May 2025
Cited by 3 | Viewed by 3030
Abstract
Emerging RNA viruses pose a critical threat to aquatic animals, leading to significant ecological and economic consequences. Their high mutation rates and genetic adaptability drive rapid evolution, cross-species transmission, and expanding host ranges, complicating disease management. In aquaculture, RNA viruses are responsible for [...] Read more.
Emerging RNA viruses pose a critical threat to aquatic animals, leading to significant ecological and economic consequences. Their high mutation rates and genetic adaptability drive rapid evolution, cross-species transmission, and expanding host ranges, complicating disease management. In aquaculture, RNA viruses are responsible for major outbreaks in fish, while DNA viruses predominate in crustaceans. Marine mammals are increasingly affected by morbilliviruses and highly pathogenic avian influenza (HPAI) H5N1, which has caused widespread mortality events in pinniped and cetacean populations, raising concerns about zoonotic spillover. The absence of effective antiviral treatments and the complexity of vaccine development highlight the urgent need for enhanced biosecurity measures. Furthermore, novel vaccine approaches, such as self-assembling protein nanocage platforms, offer promising solutions for RNA virus mitigation. This review provides a comprehensive analysis of the emergence and significance of RNA viruses in aquatic animals over the last two decades, with a particular focus on biosecurity and vaccine development. Full article
(This article belongs to the Section Animal Viruses)
Show Figures

Figure 1

14 pages, 2986 KB  
Article
Magnetic and MRI Contrast Properties of HumAfFt-SPIONs: Investigating Superparamagnetic Behavior and Enhanced T2-Weighted Imaging Performance
by Luisa Affatigato, Mariano Licciardi, Maria Cristina D’Oca, Luca Cicero, Alessandra Bonamore, Alessio Incocciati, Alberto Macone, Christian Dirk Buch, Stergios Piligkos, Alberto Boffi and Valeria Militello
Int. J. Mol. Sci. 2025, 26(8), 3505; https://doi.org/10.3390/ijms26083505 - 9 Apr 2025
Cited by 1 | Viewed by 1454
Abstract
The present study introduces a novel theranostic nanoparticle platform that integrates superparamagnetic iron oxide nanoparticles (SPIONs) with a ferritin-based protein nanocage derived from the archaeobacterium Archaeoglobus fulgidus. By exploiting the unique salt-triggered dissociation and reassociation mechanism of the nanocage, SPIONs were successfully [...] Read more.
The present study introduces a novel theranostic nanoparticle platform that integrates superparamagnetic iron oxide nanoparticles (SPIONs) with a ferritin-based protein nanocage derived from the archaeobacterium Archaeoglobus fulgidus. By exploiting the unique salt-triggered dissociation and reassociation mechanism of the nanocage, SPIONs were successfully encapsulated within the protein’s central cavity. The construct thus obtained was characterized by transmission electron microscopy and circular dichroism spectroscopy. The ferritin-coated SPIONs exhibited remarkable superparamagnetic behavior and robust magnetic properties. Characterization using electron paramagnetic resonance and thermal magnetization analysis confirmed the stability of the nanoparticles and their suitability for magnetic hyperthermia applications. Furthermore, T2-weighted magnetic resonance imaging (MRI) demonstrated enhanced contrast, with ferritin-coated SPIONs generating distinct dark-spot imaging, highlighting their efficacy as a contrast agent for advanced biomedical applications. Full article
(This article belongs to the Section Molecular Nanoscience)
Show Figures

Graphical abstract

12 pages, 7273 KB  
Article
Enhancement of Lycopene Biosynthesis Using Self-Assembled Multi-Enzymic Protein Cages
by Yulong Zhou, Yonghua Yao, Furong Zhang, Ning Yu, Binqiang Wang and Bing Tian
Microorganisms 2025, 13(4), 747; https://doi.org/10.3390/microorganisms13040747 - 26 Mar 2025
Cited by 1 | Viewed by 1645
Abstract
Constructions of self-assembled protein nanocages for enzyme immobilization and cargo transport are very promising in biotechnology fields such as natural product biosynthesis. Here, we present an engineered isopentenyl pyrophosphate (IPP) synthetic nanocage with multiple enzymes for lycopene production in bacteria. The enzymes involved [...] Read more.
Constructions of self-assembled protein nanocages for enzyme immobilization and cargo transport are very promising in biotechnology fields such as natural product biosynthesis. Here, we present an engineered isopentenyl pyrophosphate (IPP) synthetic nanocage with multiple enzymes for lycopene production in bacteria. The enzymes involved in IPP biosynthesis (ScCK, AtIPK, and MxanIDI) were assembled onto the exterior of an engineered protein cage based on α-carboxysome. The IPP synthetic nanocage was co-expressed with CrtE/CrtB/CrtI in Escherichia coli. This approach increased the metabolic flux and resulted in a 1.7-fold increase in lycopene production in the engineered E. coli compared with the control strain. The results provide insights into the immobilization and assembling of IPP biosynthetic enzymes in protein nanocages, which serve as a powerful tool for achieving efficient synthesis of lycopene. Full article
(This article belongs to the Section Microbial Biotechnology)
Show Figures

Figure 1

24 pages, 7946 KB  
Article
Heterologous Expression of Either Human or Soya Bean Ferritins in Budding Yeast Reveals Common Functions Protecting Against Oxidative Agents and Counteracting Double-Strand Break Accumulation
by Nuria Pujol Carrión and Maria Ángeles de la Torre-Ruiz
Biomolecules 2025, 15(3), 447; https://doi.org/10.3390/biom15030447 - 20 Mar 2025
Viewed by 846
Abstract
Ferritins are globular proteins that, upon self-assembly in nanocages, are capable of bio-safely storing huge concentrations of bioavailable iron. They are present in most cell types and organisms; one of the exceptions is yeast. Heterologous expression of either human or vegetal ferritins in [...] Read more.
Ferritins are globular proteins that, upon self-assembly in nanocages, are capable of bio-safely storing huge concentrations of bioavailable iron. They are present in most cell types and organisms; one of the exceptions is yeast. Heterologous expression of either human or vegetal ferritins in Saccharomyces cerevisiae revealed new and unknown functions for soya bean ferritins; validated this model by confirming previously characterized functions in human ferritins and also demonstrated that, like human H chain, vegetal H1, and H2 chains also shown a tendency to localize in the nucleus when expressed in an eukaryotic cell model lacking plastids and chloroplasts. Furthermore, when expressed in the system budding yeast, the four ferritins (human H and L and soya bean H1 and H2 chains) present equivalent and relevant functions as protectors against oxidative damage and against the accumulation of double-strand breaks in the DNA. We present evidence demonstrating that these effects are exclusively observed with oxidative agents that operate through the Fenton reaction, such as H2O2. Here, we also discuss the ferritin requirement for N-glycosylation to exert these functions. We believe that our approach might contribute to extending the knowledge around ferritin function and its consequent relevance to human health. Full article
(This article belongs to the Special Issue Recent Insights into Metal Binding Proteins)
Show Figures

Figure 1

19 pages, 3797 KB  
Article
Optimization of Conditions for Expression of Dengue Serotype 2 EDIII Protein in Escherichia coli and Immune Responses of Adjuvant-Free EDIII Ferritin Nanoparticles Against Dengue Virus in BALB/c Mice
by M.S.B.W.T.M. Nipuna Sudaraka Tennakoon, Kyoung-Ho Lee, Hye-Mi Lee, Jae-Yeon Park and Hyun-Jin Shin
Viruses 2025, 17(1), 129; https://doi.org/10.3390/v17010129 - 17 Jan 2025
Cited by 3 | Viewed by 2482
Abstract
Self-assembling ferritin nanoparticle technology is a widely used vaccine development platform for enhancing the efficacy of subunit vaccines by displaying multiple antigens on nanocages. The dengue virus (DENV) envelope domain III (EDIII) protein, the most promising antigen for DENV, has been applied in [...] Read more.
Self-assembling ferritin nanoparticle technology is a widely used vaccine development platform for enhancing the efficacy of subunit vaccines by displaying multiple antigens on nanocages. The dengue virus (DENV) envelope domain III (EDIII) protein, the most promising antigen for DENV, has been applied in vaccine development, and it is essential to evaluate the relative immunogenicity of the EDIII protein and EDIII-conjugated ferritin to show the efficiency of the ferritin delivery system compared with EDIII. In this study, we optimized the conditions for the expression of the EDIII protein in E. coli, protein purification, and refolding, and these optimization techniques were applied for the purification of EDIII ferritin nanoparticles. Thus, purified DENV2 EDIII and EDIII human ferritin heavy chain nanoparticles were immunized intramuscularly into BALB/c mice without an adjuvant, and the immunogenicity was analyzed using IgG ELISA and a serum-neutralizing assay. Purified, properly refolded, aggregate-free EDIII and EDIII ferritin proteins were obtained, and ferritin nanoparticles were identified using an electron microscope. By analyzing the immunogenicity of mouse serum, EDIII ferritin generated significantly higher IgG responses and neutralizing activity than EDIII-immunized mice. The IgG ELISA results confirmed that EDIII ferritin can induce a significantly higher IgG titer (O.D.:1.8) than EDIII (O.D.:0.05). Furthermore, EDIII ferritin produced a neutralizing titer of 1:68, whereas EDIII protein produced an average titer of 1:16, which is the serum dilution that inhibited 90% of the viruses. The longevity of the immune responses was analyzed using the serum obtained 2 months after the final immunization, and the results confirmed that EDIII ferritin induced constant immunity throughout the period. Full article
(This article belongs to the Special Issue Nanovaccines against Viral Infection)
Show Figures

Figure 1

20 pages, 731 KB  
Article
Bi-Symmetric Polyhedral Cages with Maximally Connected Faces and Small Holes
by Bernard Piette and Árpad Lukács
Symmetry 2025, 17(1), 101; https://doi.org/10.3390/sym17010101 - 10 Jan 2025
Cited by 3 | Viewed by 1043
Abstract
Polyhedral cages (p-cages) describe the geometry of some families of artificial protein cages. We identify the p-cages made out of families of equivalent polygonal faces such that the faces of one family have five neighbors and P1 edges, while those of the [...] Read more.
Polyhedral cages (p-cages) describe the geometry of some families of artificial protein cages. We identify the p-cages made out of families of equivalent polygonal faces such that the faces of one family have five neighbors and P1 edges, while those of the other family have six neighbors and P2 edges. We restrict ourselves to polyhedral cages where the holes are adjacent to four faces at most. We characterize all p-cages with a deformation of the faces, compared to regular polygons, not exceeding 10%. Full article
(This article belongs to the Section Mathematics)
Show Figures

Figure 1

19 pages, 2968 KB  
Review
Self-Assembling Peptides for Vaccine Adjuvant Discovery
by Jingyi Fan, Istvan Toth and Rachel J. Stephenson
Immuno 2024, 4(4), 325-343; https://doi.org/10.3390/immuno4040021 - 1 Oct 2024
Cited by 2 | Viewed by 3536
Abstract
Vaccination is credited as a significant medical achievement contributing to the decline in morbidity and mortality of infectious diseases. Traditional vaccines composed of inactivated and live-attenuated whole pathogens confer the induction of potent and long-term immune responses; however, traditional vaccines pose a high [...] Read more.
Vaccination is credited as a significant medical achievement contributing to the decline in morbidity and mortality of infectious diseases. Traditional vaccines composed of inactivated and live-attenuated whole pathogens confer the induction of potent and long-term immune responses; however, traditional vaccines pose a high risk of eliciting autoimmune and allergic responses as well as inflammations. New modern vaccines, such as subunit vaccines, employ minimum pathogenic components (such as carbohydrates, proteins, or peptides), overcome the drawbacks of traditional vaccines and stimulate effective immunity against infections. However, the low immunogenicity of subunit vaccines requires effective immune stimulants (adjuvants), which are an indispensable factor in vaccine development. Although there are several approved adjuvants in human vaccines, the challenges of matching and designing appropriate adjuvants for specific vaccines, along with managing the side effects and toxicity of existing adjuvants in humans, are driving the development of new adjuvants. Self-assembling peptides are a promising biomaterial rapidly emerging in the fields of biomedicine, vaccination and material science. Here, peptides self-assemble into ordered supramolecular structures, forming different building blocks in nanoparticle size, including fibrils, tapes, nanotubes, micelles, hydrogels or nanocages, with great biostability, biocompatibility, low toxicity and effectiveness at controlled release. Self-assembling peptides are effective immunostimulatory agents used in vaccine development to enhance and prolong immune responses. This review describes the predominant structures of self-assembling peptides and summarises their recent applications as vaccine adjuvants. Challenges and future perspectives on self-assembled peptides as vaccine adjuvants are also highlighted. Full article
Show Figures

Figure 1

19 pages, 2943 KB  
Review
Ferritin Vaccine Platform for Animal and Zoonotic Viruses
by Sohrab Ahmadivand, Robert Fux and Dušan Palić
Vaccines 2024, 12(10), 1112; https://doi.org/10.3390/vaccines12101112 - 27 Sep 2024
Cited by 16 | Viewed by 6145
Abstract
Viral infections in animals continue to pose a significant challenge, affecting livestock health, welfare, and food safety, and, in the case of zoonotic viruses, threatening global public health. The control of viral diseases currently relies on conventional approaches such as inactivated or attenuated [...] Read more.
Viral infections in animals continue to pose a significant challenge, affecting livestock health, welfare, and food safety, and, in the case of zoonotic viruses, threatening global public health. The control of viral diseases currently relies on conventional approaches such as inactivated or attenuated vaccines produced via platforms with inherent limitations. Self-assembling ferritin nanocages represent a novel vaccine platform that has been utilized for several viruses, some of which are currently undergoing human clinical trials. Experimental evidence also supports the potential of this platform for developing commercial vaccines for veterinary viruses. In addition to improved stability and immunogenicity, ferritin-based vaccines are safe and DIVA-compatible, and can be rapidly deployed in response to emerging epidemics or pandemics. This review discusses the structural and functional properties of ferritin proteins, followed by an overview of the design and production of ferritin-based vaccines, the mechanisms of immune responses, and their applications in developing vaccines against animal and zoonotic viruses. Full article
(This article belongs to the Special Issue Vaccine Development for Emerging and Zoonotic Diseases)
Show Figures

Figure 1

15 pages, 2482 KB  
Article
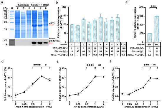
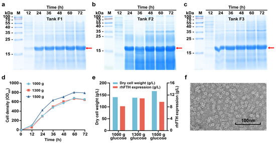
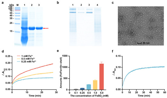
High-Yield Expressed Human Ferritin Heavy-Chain Nanoparticles in K. marxianus for Functional Food Development
by Xinyi Lu, Liping Liu, Haibo Zhang, Haifang Lu, Tian Tian, Bing Du, Pan Li, Yao Yu, Jungang Zhou and Hong Lu
Foods 2024, 13(18), 2919; https://doi.org/10.3390/foods13182919 - 15 Sep 2024
Cited by 1 | Viewed by 2414
Abstract
The use of Generally Recognized as Safe (GRAS)-grade microbial cell factories to produce recombinant protein-based nutritional products is a promising trend in developing food and health supplements. In this study, GRAS-grade Kluyveromyces marxianus was employed to express recombinant human heavy-chain ferritin (rhFTH), achieving [...] Read more.
The use of Generally Recognized as Safe (GRAS)-grade microbial cell factories to produce recombinant protein-based nutritional products is a promising trend in developing food and health supplements. In this study, GRAS-grade Kluyveromyces marxianus was employed to express recombinant human heavy-chain ferritin (rhFTH), achieving a yield of 11 g/L in a 5 L fermenter, marking the highest yield reported for ferritin nanoparticle proteins to our knowledge. The rhFTH formed 12 nm spherical nanocages capable of ferroxidase activity, which involves converting Fe2+ to Fe3+ for storage. The rhFTH-containing yeast cell lysates promoted cytokine secretion (tumor necrosis factor-α (TNF-α), interleukin-6 (IL-6), and -1β (IL-1β)) and enhanced locomotion, pharyngeal pumping frequency, egg-laying capacity, and lifespan under heat and oxidative stress in the RAW264.7 mouse cell line and the C. elegans model, respectively, whereas yeast cell lysate alone had no such effects. These findings suggest that rhFTH boosts immunity, holding promise for developing ferritin-based food and nutritional products and suggesting its adjuvant potential for clinical applications of ferritin-based nanomedicine. The high-yield production of ferritin nanoparticles in K. marxianus offers a valuable source of ferritin for the development of ferritin-based products. Full article
(This article belongs to the Section Nutraceuticals, Functional Foods, and Novel Foods)
Show Figures

Figure 1

22 pages, 2535 KB  
Review
Self-Assembled Ferritin Nanoparticles for Delivery of Antigens and Development of Vaccines: From Structure and Property to Applications
by Shinuo Cao, Dongxue Ma, Shengwei Ji, Mo Zhou and Shanyuan Zhu
Molecules 2024, 29(17), 4221; https://doi.org/10.3390/molecules29174221 - 5 Sep 2024
Cited by 16 | Viewed by 6692
Abstract
Ferritin, an iron storage protein, is ubiquitously distributed across diverse life forms, fulfilling crucial roles encompassing iron retention, conversion, orchestration of cellular iron metabolism, and safeguarding cells against oxidative harm. Noteworthy attributes of ferritin include its innate amenability to facile modification, scalable mass [...] Read more.
Ferritin, an iron storage protein, is ubiquitously distributed across diverse life forms, fulfilling crucial roles encompassing iron retention, conversion, orchestration of cellular iron metabolism, and safeguarding cells against oxidative harm. Noteworthy attributes of ferritin include its innate amenability to facile modification, scalable mass production, as well as exceptional stability and safety. In addition, ferritin boasts unique physicochemical properties, including pH responsiveness, resilience to elevated temperatures, and resistance to a myriad of denaturing agents. Therefore, ferritin serves as the substrate for creating nanomaterials typified by uniform particle dimensions and exceptional biocompatibility. Comprising 24 subunits, each ferritin nanocage demonstrates self-assembly capabilities, culminating in the formation of nanostructures akin to intricate cages. Recent years have witnessed the ascendance of ferritin-based self-assembled nanoparticles, owing to their distinctive physicochemical traits, which confer substantial advantages and wide-ranging applications within the biomedical domain. Ferritin is highly appealing as a carrier for delivering drug molecules and antigen proteins due to its distinctive structural and biochemical properties. This review aims to highlight recent advances in the use of self-assembled ferritin as a novel carrier for antigen delivery and vaccine development, discussing the molecular mechanisms underlying its action, and presenting it as a promising and effective strategy for the future of vaccine development. Full article
Show Figures

Figure 1

17 pages, 6450 KB  
Review
Bioactive Molecules Delivery through Ferritin Nanoparticles: Sum Up of Current Loading Methods
by Rosanna Lucignano and Giarita Ferraro
Molecules 2024, 29(17), 4045; https://doi.org/10.3390/molecules29174045 - 27 Aug 2024
Cited by 6 | Viewed by 3206
Abstract
Ferritin (Ft) is a protein with a peculiar three-dimensional architecture. It is characterized by a hollow cage structure and is responsible for iron storage and detoxification in almost all living organisms. It has attracted the interest of the scientific community thanks to its [...] Read more.
Ferritin (Ft) is a protein with a peculiar three-dimensional architecture. It is characterized by a hollow cage structure and is responsible for iron storage and detoxification in almost all living organisms. It has attracted the interest of the scientific community thanks to its appealing features, such as its nano size, thermal and pH stability, ease of functionalization, and low cost for large-scale production. Together with high storage capacity, these properties qualify Ft as a promising nanocarrier for the development of delivery systems for numerous types of biologically active molecules. In this paper, we introduce the basic structural and functional aspects of the protein, and summarize the methods employed to load bioactive molecules within the ferritin nanocage. Full article
(This article belongs to the Special Issue Nanomedicine: Applications and Development Prospects)
Show Figures

Figure 1

Back to TopTop