Sign in to use this feature.

Years

Between: -

Subjects

remove_circle_outline
remove_circle_outline
remove_circle_outline
remove_circle_outline
remove_circle_outline
remove_circle_outline
remove_circle_outline
remove_circle_outline
remove_circle_outline

Journals

Article Types

Countries / Regions

remove_circle_outline
remove_circle_outline
remove_circle_outline

Search Results (116)

Search Parameters:
Keywords = private room

Order results
Result details
Results per page
Select all
Export citation of selected articles as:
19 pages, 1801 KB  
Article
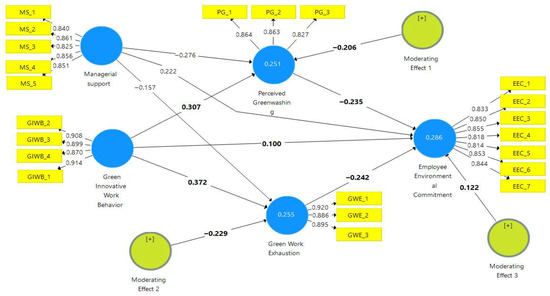
Going Green in SMEs: Unpacking How Innovative Work Behavior Impacts Employee Commitment Through a Mediated–Moderated Model
by Ibrahim A. Elshaer, Chokri Kooli, Alaa M. S. Azazz, Sameh Fayyad, Mohamed Algezawy and Abuelkassem A. A. Mohammad
Adm. Sci. 2026, 16(1), 27; https://doi.org/10.3390/admsci16010027 - 6 Jan 2026
Viewed by 351
Abstract
Previous studies on innovative work behavior (GIWB) have mainly focused on exploring its favorable sustainable consequences and its unseen potential harmful outcomes. To address this gap, this study sought to explore the associations between GIWB and perceived greenwashing, work exhaustion, and environmental commitment [...] Read more.
Previous studies on innovative work behavior (GIWB) have mainly focused on exploring its favorable sustainable consequences and its unseen potential harmful outcomes. To address this gap, this study sought to explore the associations between GIWB and perceived greenwashing, work exhaustion, and environmental commitment among hotel employees. It also assessed managerial support as an alleviator of these negative outcomes. To that end, this research conducted a quantitative approach and used a self-reported questionnaire survey among employees and supervisors in green hotels. Based on valid replies from 419 participants from Small- and Medium-Sized Hotels (SMSH), we conduct Structural Equation Modelling (SEM) with Smart PLS 4.0. The results revealed that GIWB exerted positive effects on employees perceived greenwashing, green work exhaustion, and environmental commitment. The results also underscored the salient role of management support in alleviating the negative effects of GIWB on these outcomes’ perceived greenwashing and green work exhaustion. This study addressed a notable gap in knowledge and provides some valuable suggestions to avert the paradoxical effects of GIWB, leading to better organizational sustainable performance. Full article
Show Figures

Figure 1

32 pages, 4500 KB  
Article
Quality Assessment of Privately Managed Public Space: Āgenskalns Market Exploratory Case Study
by Miks Braslins and Talis Tisenkopfs
Urban Sci. 2026, 10(1), 33; https://doi.org/10.3390/urbansci10010033 - 6 Jan 2026
Viewed by 387
Abstract
This exploratory study addresses the problem of limited research on quality assessments of newly emerging multi-use market formats that function as social hubs and their management as privately managed public spaces. Using Āgenskalns Market, a revitalised multi-use market hall in Riga, as a [...] Read more.
This exploratory study addresses the problem of limited research on quality assessments of newly emerging multi-use market formats that function as social hubs and their management as privately managed public spaces. Using Āgenskalns Market, a revitalised multi-use market hall in Riga, as a case study, the authors apply an assessment framework based on Yuri Impens’ study on covered food halls, incorporating quality criteria from Vikas Mehta’s Public Space Index and the UN-Habitat’s Site-Specific assessment methodology. Leclercq et al.’s works on privatisation of public spaces are integrated in the analysis of “publicness”. This framework evaluates user and observer perceptions across four dimensions: environmental quality and comfort, accessibility and amenities, social experience, and market offer. Data comprised an online survey of 318 respondents and 21 structured observations conducted during summer in 2024 and 2025. The preliminary results suggest users perceive the market as a well-maintained, aesthetically pleasing, accessible space, while identifying room for improvement regarding restroom facilities, indoor thermal regulation, noise mitigation, outdoor weather protection and parking arrangements. As for meaningful use and promoting sociability, findings highlight that flexible seating areas that allow high degrees of temporary personalisation and appropriation, alongside tailored programming and diverse activities beyond retail and dining, play an important role in attracting and retaining diverse audiences. While pricing concerns were noted for specific product groups, exclusionary effects appear to be counterbalanced by openness and inclusivity of cultural programmes and free events. The findings contribute to broader urban scholarship discussions calling for new typologies that better capture the changing character of public space use. This research suggests that private-public partnerships involving multiple stakeholders can enhance “publicness” by promoting inclusivity and social life through accessible infrastructure, diverse activities and free events, as well as enabling opportunities for temporary appropriation by users. Full article
Show Figures

Figure 1

17 pages, 1128 KB  
Article
When Support Hurts: Re-Examining the Cyberbullying Victimization–Mental Health Relationship Among University Students in Saudi Arabia
by Ibrahim A. Elshaer, Alaa M. S. Azazz, Chokri Kooli and Mansour Alyahya
Eur. J. Investig. Health Psychol. Educ. 2026, 16(1), 7; https://doi.org/10.3390/ejihpe16010007 - 1 Jan 2026
Viewed by 323
Abstract
Cyberbullying generally reveals two leading players: the attacker side (perpetrator) and the victim side; each side has its distinctive social and psychological dynamics. In most prior empirical studies, the victim side is pivotal, as it bears the direct psychological and emotional consequences of [...] Read more.
Cyberbullying generally reveals two leading players: the attacker side (perpetrator) and the victim side; each side has its distinctive social and psychological dynamics. In most prior empirical studies, the victim side is pivotal, as it bears the direct psychological and emotional consequences of online aggression. Recently, cyberbullying victimisation has been elevated as a main psychological concern among university students. Nevertheless, the moderating role of family support remained untested, particularly in a collectivist cultural context such as the Kingdom of Saudi Arabia (KSA). This study tested the impacts of cyberbullying victimisation on mental health consequences (anxiety, stress, and depression) among KSA university students. The study further tested family support as a moderator in these relationships. Data was collected from 650 students employing a self-structured survey. The data obtained was analyzed using “Partial Least Squares Structural Equation Modelling” (PLS-SEM). The findings revealed that cyberbullying-victimization can significantly raise students’ anxiety, stress, and depressive signs, supporting its place as a critical psychological risk factor. Contrary to the “traditional stress-buffering theory”, family support failed to alleviate the influence of cyberbullying-victimization on anxiety and stress, and unexpectedly, higher levels of family support were related to higher depressive levels, suggesting a reverse-buffering impact. These results highlighted the complicated relationships between family support and emotional outcomes in the context of digital threats. The study stressed the urgent need for culturally delicate mediations, such as training sessions for digital resilience, and colleague-based supportive systems to successfully deal with the mental health consequences of cybervictimization. Full article
Show Figures

Figure 1

30 pages, 3517 KB  
Article
Acoustic Conditions and Listening Performance in High-Stakes EFL Tests: An Observational Study of Real-World Data
by Makito Kawata and Hiroshi Hasegawa
Acoustics 2025, 7(4), 80; https://doi.org/10.3390/acoustics7040080 - 9 Dec 2025
Viewed by 683
Abstract
This study investigated how test room acoustic conditions relate to listening comprehension performance in a high-stakes English as a foreign language (EFL) assessment context. Using score data (n = 2532) from five TOEFL ITP test sessions conducted between 2021 and 2025 at [...] Read more.
This study investigated how test room acoustic conditions relate to listening comprehension performance in a high-stakes English as a foreign language (EFL) assessment context. Using score data (n = 2532) from five TOEFL ITP test sessions conducted between 2021 and 2025 at a private university in Chiba, Japan, we compared performance across three lecture halls with documented differences in reverberation time (RT) and Speech Transmission Index (STI). Each listening score was linked to an approximated seat-based STI value, while grammar/reading scores were used to account for baseline proficiency. Linear mixed-effects modeling analyses indicated that examinees in the least favorable acoustic environment (RT0.5–2kHz 1.51 s, STI 0.60) obtained lower listening scores than those in rooms with shorter RT (0.93 s, 0.79 s) and higher STI (0.69, 0.67), respectively. Subgroup analyses revealed a significant effect at the CEFR-J B1.1 level, though the room and B1.1 effects showed modest estimated marginal mean differences (EMMDiff) roughly corresponding to 2–3 points on the total scale. Seat-based STI analyses also showed significant EMMDiff, with approximately 3–7 total score point differences observed between categories F (0.52–0.55) and ≥D (≥0.60). While the dataset was limited to one institution and the sample distribution limited generalizability of the findings, the study offers empirical findings that can inform future research and discussions on equitable listening assessment practices. Full article
Show Figures

Figure 1

19 pages, 274 KB  
Article
The Face of Forced Consent in Postwar Adoptions from Greece: What Does It Look Like?
by Gonda A. H. Van Steen
Genealogy 2025, 9(4), 126; https://doi.org/10.3390/genealogy9040126 - 12 Nov 2025
Viewed by 648
Abstract
This article explores the nature of forced consent in 1950s child adoptions from Greece to the United States. It contributes to critical adoption studies by centering the lesser-known “sending country” of Greece and by drawing from a rare combination of biographical data and [...] Read more.
This article explores the nature of forced consent in 1950s child adoptions from Greece to the United States. It contributes to critical adoption studies by centering the lesser-known “sending country” of Greece and by drawing from a rare combination of biographical data and testimonies, microhistorical contexts, and otherwise scant archival sources. At stake is the exceptionally well-documented treatment of a Greek birthmother who consented to the overseas adoption of her daughter under conditions of socioeconomic pressure. The article illustrates and denounces the aggressive postwar American approach to child adoption from Greece, which left no room for a strengths-based approach to the dependent nation, let alone to the unwed birthmother. The systemically disempowered birthmother and adopted daughter become paradigmatic of many more such seemingly private but essentially biopolitical adoption processes, which may elude notice for lack of proper documentation. Drawing also on conversations with the affected adoptee in later life, this article further endorses recent child-centered, diachronic historical methods and interdisciplinary approaches, as well as a call for truth and reconciliation. Full article
(This article belongs to the Special Issue Adoption Is Stranger than Fiction)
17 pages, 1302 KB  
Article
Cats in a Cat Café: Individual Cat Behavior and Interactions with Humans
by Elin N. Hirsch, Belén Navarro Rivero and Maria Andersson
Animals 2025, 15(22), 3233; https://doi.org/10.3390/ani15223233 - 7 Nov 2025
Viewed by 2279
Abstract
Cat cafés are gaining popularity worldwide, yet little is known about their impact on feline welfare. This study examined a Swedish cat café from an animal perspective by assessing space use, cat–cat interactions, and cat–human interactions. A total of 27 neutered domestic cats [...] Read more.
Cat cafés are gaining popularity worldwide, yet little is known about their impact on feline welfare. This study examined a Swedish cat café from an animal perspective by assessing space use, cat–cat interactions, and cat–human interactions. A total of 27 neutered domestic cats (12 males, 15 females), with a median stay of 8 weeks, were directly observed in groups of 8–9 individuals for a total of 227 h over 70 days. Scan sampling and focal observations were conducted without prior knowledge of cat background to minimize bias. Results showed that elevated structures (χ2-goodness-of-fit test, χ2 (2) = 1234.2, p < 0.001, post hoc Bonferroni correction padj = 0.013) were important, particularly during periods of high customer occupancy, when cats preferred vertical levels or cat-only rooms. Cat–cat interactions were infrequent (0.58 interactions/cat/h) and mostly affiliative (51.9%), consistent with avoidance as a conflict-reduction strategy. Cat–human interactions were absent in 44.4% of the observation time. Cats varied in their responses to human presence, from engaging to avoiding. Findings suggest that cat cafés should provide complex vertical environments, hiding places, and private areas to support natural behaviors, reduce stress, and promote group stability. As cats come into contact with large numbers of visitors prior to adoption, further research should assess its long-term effects on cat–human relationships and optimize café design to balance cat welfare and visitor experience. Full article
(This article belongs to the Section Human-Animal Interactions, Animal Behaviour and Emotion)
Show Figures

Figure 1

24 pages, 4669 KB  
Article
User Comfort Evaluation in a Nearly Zero-Energy Housing Complex in Poland: Indoor and Outdoor Analysis
by Małgorzata Fedorczak-Cisak, Elżbieta Radziszewska-Zielina, Mirosław Dechnik, Aleksandra Buda-Chowaniec, Beata Sadowska, Michał Ciuła and Tomasz Kapecki
Energies 2025, 18(19), 5209; https://doi.org/10.3390/en18195209 - 30 Sep 2025
Viewed by 534
Abstract
The building sector plays a key role in the transition toward climate neutrality, with national regulations across the EU requiring the construction of nearly zero-energy buildings (nZEBs). However, while energy performance has been extensively studied, less attention has been given to the problem [...] Read more.
The building sector plays a key role in the transition toward climate neutrality, with national regulations across the EU requiring the construction of nearly zero-energy buildings (nZEBs). However, while energy performance has been extensively studied, less attention has been given to the problem of ensuring user comfort—both indoors and in the surrounding outdoor areas—under nZEB design constraints. This gap raises two key research objectives: (1) to evaluate whether a well-designed nZEB with extensive glazing maintains acceptable indoor thermal comfort and (2) to assess whether residents experience greater outdoor thermal comfort and satisfaction in small, sun-exposed private gardens or in larger, shaded communal green spaces. To address these objectives, a newly built residential estate near Kraków (Poland) was analyzed. The investigation included simulation-based assessments during the design phase and in situ measurements during building operation, complemented by a user survey on spatial preferences. Indoor comfort was evaluated for rooms with large glazed façades, as well as rooms with standard-sized windows, while outdoor comfort was assessed in both private gardens and a shared green courtyard. Results show that shading the southwest-oriented glazed façade with an overhanging terrace provided slightly lower temperatures in ground-floor rooms compared to rooms with standard unshaded windows. Outdoors, users experienced lower thermal comfort in small, unshaded gardens than in the larger, vegetated communal area (pocket park), which demonstrated greater capacity for temperature moderation and thermal stress reduction. Survey responses further indicate that potential future residents prefer the inclusion of a shared green–blue infrastructure area, even at the expense of building some housing units in semi-detached form, instead of maximizing the number of detached units with unshaded individual gardens. These findings emphasize the importance of addressing both indoor and outdoor comfort in residential nZEB design, showing that technological efficiency must be complemented by user-centered design strategies. This integrated approach can improve the well-being of residents while supporting climate change adaptation in the built environment. Full article
Show Figures

Figure 1

10 pages, 202 KB  
Article
Childhood Underinsurance in Primary Care: A Practice-Based Study
by Brooklynne A. S. Dilley-Maltenfort, Samantha A. Roberts, Serena K. Kaul, Caroline M. Goeller, Adrienne Stolfi, Gregory Eberhart, Katherine M. Perry and John M. Pascoe
Healthcare 2025, 13(19), 2427; https://doi.org/10.3390/healthcare13192427 - 25 Sep 2025
Cited by 1 | Viewed by 480
Abstract
Background/Objectives: Health insurance coverage is critical for children’s health, yet underinsurance remains a significant issue in the United States. This study aims to estimate the prevalence and correlates of childhood underinsurance in southwestern Ohio during a portion of the COVID-19 pandemic. Methods: This [...] Read more.
Background/Objectives: Health insurance coverage is critical for children’s health, yet underinsurance remains a significant issue in the United States. This study aims to estimate the prevalence and correlates of childhood underinsurance in southwestern Ohio during a portion of the COVID-19 pandemic. Methods: This is a cross-sectional study of a convenience sample of children, ages 6 months to <18 years, seen in primary care pediatric practices. Recruitment of children’s primary caregivers (PCGs) occurred in practice waiting rooms from June 2021 to April 2023. Respondents completed the Medical Expenses of Children Survey (MEoCS). Index children were considered underinsured if their PCG responded “yes” to any of six questions regarding the inability to pay for a child health clinician’s recommendation despite the child having health insurance. Chi-squared tests and logistic regression were employed in data analysis. Results: 1252 PCGs completed the MEoCS with a response rate of about 90%. 11.3% of index children were underinsured. 41.5% of PCGs raising underinsured children found it harder to access care for their child compared to 3 years ago, while only 9.5% of PCGs raising adequately insured children reported it was harder (p < 0.001). PCGs of underinsured children were more likely to report that COVID-19 had a negative effect on their household income (49.2%) and their child’s school performance (52.0%) and mental health (47.7%) compared to adequately insured children (27.0%, 27.0%, 25.0%; p < 0.001). Conclusions: About 1 in 9 index children were underinsured. Lower parental education and private health insurance were associated with underinsurance across several study cohorts, documenting the stability of these drivers of underinsurance. Full article
25 pages, 524 KB  
Review
Research in the Commonwealth of Independent States on Superconducting Materials: Current State and Prospects
by Sanat Tolendiuly, Adil Akishev, Sergey Fomenko, Jaafar Nur-Akasyah, Abu Bakar Putra Ilhamsyah and Nursultan Rakhym
Materials 2025, 18(18), 4299; https://doi.org/10.3390/ma18184299 - 13 Sep 2025
Viewed by 789
Abstract
An overview of research on superconducting materials has been provided, including brief annotations of published papers and scientific cooperation among the Commonwealth of Independent States (CIS) countries: Armenia, Azerbaijan, Belarus, Kazakhstan, Kyrgyzstan, Moldova, Russia, Tajikistan, Turkmenistan, Ukraine, and Uzbekistan. It is shown that [...] Read more.
An overview of research on superconducting materials has been provided, including brief annotations of published papers and scientific cooperation among the Commonwealth of Independent States (CIS) countries: Armenia, Azerbaijan, Belarus, Kazakhstan, Kyrgyzstan, Moldova, Russia, Tajikistan, Turkmenistan, Ukraine, and Uzbekistan. It is shown that fundamental research on superconducting materials is being funded for development and study more at the government level in each republic than from private funds or organizations. One of the most promising materials, as indicated by recent studies, are those synthesized from metal hydrides, particularly lanthanum hydride, which exhibits superconducting properties at 203–253 K, close to room temperature. Unfortunately, this type of material’s practical application is currently limited because of the extremely high pressure necessary during exploitation. The most promising direction, as inferred from research conducted in CIS countries, is the development of cuprate superconductors doped with rare-earth elements such as yttrium, lanthanum, and other metals. There are also iron–nitrogen junctions, metallic and organic superconductors, and research into improving technologies for producing ultrathin substrates using laser or plasma deposition methods. CIS countries have established a strong scientific foundation in superconductivity, with Russia leading fundamental and experimental advances in high- and low-temperature superconducting materials. Future research will likely focus on improving synthesis techniques for ultrathin superconducting films and exploring novel doped hydride systems to achieve stable superconductivity near ambient temperatures. Full article
(This article belongs to the Section Materials Physics)
Show Figures

Figure 1

19 pages, 2441 KB  
Article
Simulation and Statistical Validation Method for Evaluating Daylighting Performance in Hot Climates
by Nivin Sherif, Ahmed Yehia and Walaa S. E. Ismaeel
Urban Sci. 2025, 9(8), 303; https://doi.org/10.3390/urbansci9080303 - 4 Aug 2025
Cited by 2 | Viewed by 1626
Abstract
This study investigates the influence of façade-design parameters on daylighting performance in hot arid climates, with a particular focus on Egypt. A total of nine façade configurations of a residential building were modeled and simulated using Autodesk Revit and Insight 360, varying three [...] Read more.
This study investigates the influence of façade-design parameters on daylighting performance in hot arid climates, with a particular focus on Egypt. A total of nine façade configurations of a residential building were modeled and simulated using Autodesk Revit and Insight 360, varying three critical variables: glazing type (clear, blue, and dark), Window-to-Wall Ratio (WWR) of 15%, 50%, 75%, and indoor wall finish (light, moderate, dark) colors. These were compared to the Leadership in Energy and Environmental Design (LEED) daylighting quality thresholds. The results revealed that clear glazing paired with high WWR (75%) achieved the highest Spatial Daylight Autonomy (sDA), reaching up to 92% in living spaces. However, this also led to elevated Annual Sunlight Exposure (ASE), with peak values of 53%, exceeding the LEED discomfort threshold of 10%. Blue and dark glazing types successfully reduced ASE to as low as 0–13%, yet often resulted in underlit spaces, especially in private rooms such as bedrooms and bathrooms, with sDA values falling below 20%. A 50% WWR emerged as the optimal balance, providing consistent daylight distribution while maintaining ASE within acceptable limits (≤33%). Similarly, moderate color wall finishes delivered the most balanced lighting performance, enhancing sDA by up to 30% while controlling reflective glare. Statistical analysis using Pearson correlation revealed a strong positive relationship between sDA and ASE (r = 0.84) in highly glazed, clear glass scenarios. Sensitivity analysis further indicated that low WWR configurations of 15% were highly influenced by glazing and finishing types, leading to variability in daylight metrics reaching ±40%. The study concludes that moderate glazing (blue), medium WWR (50%), and moderate color indoor finishes provide the most robust daylighting performance across diverse room types. These findings support an evidence-based approach to façade design, promoting visual comfort, daylight quality, and sustainable building practices. Full article
(This article belongs to the Topic Application of Smart Technologies in Buildings)
Show Figures

Figure 1

17 pages, 681 KB  
Article
Maternal Stress and Child Development: The Moderating Role of Interactive Shared Reading
by Chrystian R. Kroeff, Juliana R. Bernardi, Clécio H. Da Silva, Nádia C. Valentini, Marcelo Z. Goldani and Denise R. Bandeira
Int. J. Environ. Res. Public Health 2025, 22(6), 916; https://doi.org/10.3390/ijerph22060916 - 10 Jun 2025
Viewed by 4164
Abstract
Research suggests that maternal stress is related to aspects of child development. Positive and stimulating interactions, such as shared reading, may act as protective factors, mitigating the negative effects of maternal stress on children’s development and behavior. This cohort study investigated the predictive [...] Read more.
Research suggests that maternal stress is related to aspects of child development. Positive and stimulating interactions, such as shared reading, may act as protective factors, mitigating the negative effects of maternal stress on children’s development and behavior. This cohort study investigated the predictive relationship between maternal stress and children’s milestones and behavioral problems, with maternal interactive style during shared reading as a moderator. A total of 91 mother–child dyads participated. During the shared reading session, conducted in a private room at a research center, each mother and child interacted freely while reading a book, without specific instructions. The sessions were video-recorded and later analyzed by trained researchers using an established method. Children’s data were assessed using questionnaires completed by the mother on the same day. Descriptive, bivariate, and multivariate analyses were performed to build regression models with moderation analysis. Results revealed that maternal stress significantly predicted children’s internalizing and externalizing symptoms. Notably, more affectionate interactions during shared reading can moderate the effect of stress on children’s externalizing difficulties. These findings suggest that fostering positive and engaging interactions between mothers and children, such as shared reading, may have a beneficial impact on children’s behavioral development, even in the presence of maternal stress. Full article
Show Figures

Figure 1

30 pages, 3194 KB  
Article
Evaluating the Flexibility of Rural Public Cultural Spaces Based on Polyvalence Theory: A Case Study of Xiangyang Village, Shanghai
by Chang Liu, Huiting Gan and Maoen He
Land 2025, 14(6), 1177; https://doi.org/10.3390/land14061177 - 29 May 2025
Viewed by 1769
Abstract
Rural public cultural spaces serve as vital venues for information exchange, interpersonal interaction, and cultural and leisure activities in rural communities. Since the Rural Revitalization Strategy was proposed in 2017, the planning and provision of rural public cultural spaces have attracted increasing attention [...] Read more.
Rural public cultural spaces serve as vital venues for information exchange, interpersonal interaction, and cultural and leisure activities in rural communities. Since the Rural Revitalization Strategy was proposed in 2017, the planning and provision of rural public cultural spaces have attracted increasing attention in China. However, many such spaces remain underutilized, accompanied by low levels of user satisfaction among villagers. A key reason for this is the mismatch between standardized spatial configurations and villagers’ dynamic functional needs. Drawing on Hertzberger’s theory of spatial polyvalence, this study proposes a framework to evaluate spatial flexibility in rural public cultural spaces. The framework introduces quantitative indicators and computational methods across two dimensions: “competence”, referring to a space’s potential to accommodate multiple functions, and “performance”, reflecting the efficiency of functional transformation during actual use. Employing the proposed method, this study conducts a case analysis of the Xiangyang Village Neighborhood Center in Shanghai to evaluate its spatial characteristics and actual usage. The evaluation reveals two key issues at the overall level: (1) many residual spaces remain undesigned and lack strategies to support spontaneous use; (2) the spatial layout shows rigid public–private divisions, with little adaptability. At the room level, spaces such as the elevator, hairdressing room, party secretary’s office, and health center are functionally rigid and underutilized. Drawing on exemplary cases, this study proposes several key strategies such as (1) optimizing and innovatively activating residual spaces, (2) integrating multifunctional programs, and (3) improving spatial inclusiveness. Full article
(This article belongs to the Section Urban Contexts and Urban-Rural Interactions)
Show Figures

Figure 1

35 pages, 1788 KB  
Article
Space Personalization as a Catalyst for Sustainable Aging in Place: Enhancing Elderly Autonomy Through Culturally Adaptive Housing in Jordan
by Majd Al-Homoud
Sustainability 2025, 17(10), 4693; https://doi.org/10.3390/su17104693 - 20 May 2025
Cited by 3 | Viewed by 1474
Abstract
In Jordan, where aging at home reflects Islamic cultural values, elderly populations face housing environments that fail to meet their needs, challenging sustainable aging-in-place objectives. This study explores how space personalization enhances autonomy and control among Jordan’s elderly using a mixed-methods approach combining [...] Read more.
In Jordan, where aging at home reflects Islamic cultural values, elderly populations face housing environments that fail to meet their needs, challenging sustainable aging-in-place objectives. This study explores how space personalization enhances autonomy and control among Jordan’s elderly using a mixed-methods approach combining surveys and interviews across multiple governorates. Findings reveal that space personalization strengthens elders’ sense of control over daily activities and household decisions, with private room allocation emerging as particularly significant. While conflicts between generations present barriers to control, cherished objects, such as heirlooms and religious artifacts, play a vital role in maintaining emotional connections and territorial identity. The study highlights the need for culturally sensitive housing modifications that respect cultural traditions while addressing practical needs, recommending community-based care programs and intergenerational dialogue initiatives. These insights contribute to sustainable urban development strategies that support dignified aging while preserving socio-cultural heritage, offering lessons for similar communities facing rapid demographic transitions. Full article
(This article belongs to the Special Issue Analysis on Real-Estate Marketing and Sustainable Civil Engineering)
Show Figures

Figure 1

14 pages, 864 KB  
Article
Postoperative Respiratory Failure in US Pediatric Care: Evidence from a Nationally Representative Database
by Michael Samawi, Gulzar H. Shah and Linda Kimsey
Pediatr. Rep. 2025, 17(3), 58; https://doi.org/10.3390/pediatric17030058 - 14 May 2025
Cited by 1 | Viewed by 1279
Abstract
Background/Objectives: Pediatric postoperative respiratory failure in the United States is increasingly considered a significant adverse event due to the increased risk of co-morbidities, suffering, and cost of healthcare. This study investigates associations between pediatric adverse events (PAEs) and hospital and patient characteristics [...] Read more.
Background/Objectives: Pediatric postoperative respiratory failure in the United States is increasingly considered a significant adverse event due to the increased risk of co-morbidities, suffering, and cost of healthcare. This study investigates associations between pediatric adverse events (PAEs) and hospital and patient characteristics within the inpatient hospital setting, focusing solely on the framework of pediatric quality indicators (PDIs) from the Agency for Healthcare Research and Quality (AHRQ). Specifically, the study focuses on PDI 09-Postoperative Respiratory Failure (PORF). Methods: This quantitative research analyzed the inpatient discharge data from the Healthcare Cost and Utilization Project (HCUP) Kids’ Inpatient Databases (KID) for 2019. We performed multivariate logistic regression to analyze patient-level encounters with PORF. Results: The results indicate that smaller, rural, and non-teaching hospitals exhibit significantly lower odds of PDI 09 than large, urban, and urban teaching hospitals, reflecting a concentration of operative procedures. In comparison, the Western United States exhibits higher odds of PDI 09. Various individual factors such as gender, age, race, service lines, payment sources, and major operating room procedures demonstrate differing levels of significance concerning PDI 09, warranting further investigation into confounding factors. In contrast, hospital ownership consistently shows lower odds of PORF risk for private, investor-owned hospitals. Conclusions: This study provides contextual expansion on the findings and offers valuable insights into PAEs in the inpatient hospital setting. It highlights areas for developing evidence-based interventions and guidelines for clinicians and policymakers. Ultimately, the findings contribute to the growing understanding of factors influencing PORF and emphasize the importance of targeted strategies for improving pediatric patient safety. Full article
Show Figures

Figure 1

27 pages, 3004 KB  
Article
Designing for Neonates’ Wellness: Differences in the Reverberation Time Between an Incubator Located in an Open Unit and in a Private Room of a NICU
by Virginia Puyana-Romero, Daniel Nuñez-Solano, Ricardo Hernández-Molina, Francisco Fernández-Zacarías, Juan Jimenez and Giuseppe Ciaburro
Buildings 2025, 15(9), 1411; https://doi.org/10.3390/buildings15091411 - 22 Apr 2025
Viewed by 1071
Abstract
Noise levels in Neonatal Intensive Care Units (NICUs) significantly impact neonatal health, influencing stress levels, sleep cycles, and overall development. One critical factor in managing noise is reverberation time (T), which affects sound persistence and acoustic comfort. This study, conducted at the Universidad [...] Read more.
Noise levels in Neonatal Intensive Care Units (NICUs) significantly impact neonatal health, influencing stress levels, sleep cycles, and overall development. One critical factor in managing noise is reverberation time (T), which affects sound persistence and acoustic comfort. This study, conducted at the Universidad de Las Américas in Quito, Ecuador, examines T in two NICU room types—open unit and private room. Measurements were taken in simulated environments to assess acoustic differences between these two designs. Results indicate that T is significantly lower in private rooms compared to open units, suggesting that private rooms provide a more controlled and acoustically favorable environment for neonates. Lower T reduces excessive noise exposure, improving sleep quality and minimizing stress responses in preterm infants. Furthermore, the findings align with Sustainable Development Goals (SDGs), particularly SDG 3 (Good Health and Well-being) and SDG 11 (Sustainable Cities and Communities), by advocating for hospital designs that enhance patient health and promote sustainable infrastructure. These results highlight the importance of integrating acoustically optimized spaces in NICUs to improve neonatal outcomes and contribute to a more sustainable healthcare system. Future research should further explore architectural solutions for noise reduction to refine NICU design standards. Full article
(This article belongs to the Special Issue Acoustics and Well-Being: Towards Healthy Environments)
Show Figures

Figure 1

Back to TopTop