Sign in to use this feature.

Years

Between: -

Subjects

remove_circle_outline
remove_circle_outline
remove_circle_outline
remove_circle_outline
remove_circle_outline
remove_circle_outline
remove_circle_outline

Journals

Article Types

Countries / Regions

Search Results (119)

Search Parameters:
Keywords = pre-miRNAs sequencing

Order results
Result details
Results per page
Select all
Export citation of selected articles as:
18 pages, 3710 KB  
Article
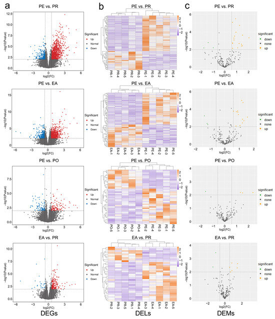
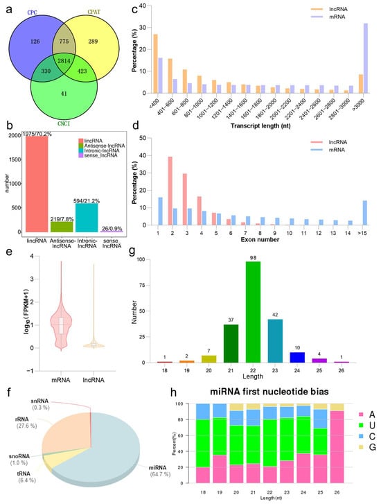
Whole-Transcriptome Sequencing Integrative Analyses Reveal Expression Profiles and ceRNA Regulatory Network of Huoyan Goose Egg Production
by Yibing Liu, Kun Wang, Xinxin Zhang, Ning Yu, Wenjing Ma, Yunwei Fan and Hui Zhao
Animals 2026, 16(7), 1053; https://doi.org/10.3390/ani16071053 - 30 Mar 2026
Viewed by 247
Abstract
According to statistics from the FAO, China is the country with the largest number of geese raised and slaughtered worldwide. The goose farming industry is a traditional sector of Chinese livestock production. Huoyan goose is a unique local breed in China, originating from [...] Read more.
According to statistics from the FAO, China is the country with the largest number of geese raised and slaughtered worldwide. The goose farming industry is a traditional sector of Chinese livestock production. Huoyan goose is a unique local breed in China, originating from Changtu County in Liaoning Province, with excellent egg production performance. We collected ovarian stroma tissue samples of Huoyan geese at four different stages, from the pre- to post-egg-laying period, with a sample size of five for each group. Using whole-transcriptome sequencing, we identified a total of 13,193 genes, 2814 lncRNAs, and 202 miRNAs, of which 2112 genes, 187 lncRNAs, and 37 miRNAs were differentially expressed between the groups. GO and KEGG functional enrichment results indicated that these genes and non-coding RNAs were involved in multiple pathways related to egg-laying and ovarian development, including the ‘PI3K-Akt signaling pathway’ and the ‘ovulation cycle’. After predicting the target relationships among differentially expressed genes, lncRNAs, and miRNAs, we constructed a competitive endogenous RNA network that could regulate egg production. Our results provide further insights into the regulatory roles of non-coding RNAs in egg production and ovarian development, and offer new references for improving egg production performance of geese. Full article
(This article belongs to the Section Animal Genetics and Genomics)
Show Figures

Figure 1

16 pages, 1245 KB  
Article
Profiling miRNA in Systemic Lupus Erythematosus Patients Adhering to a Mediterranean Diet: An Interventional Pilot Study
by Rocío Gil-Gutiérrez, Irene Medina-Martínez, María José Membrive-Jiménez, Antonio M. Caballero-Mateos, Francisco Javier de la Hera-Fernández, Nuria Navarrete-Navarrete, María Correa-Rodríguez and Blanca Rueda-Medina
J. Clin. Med. 2026, 15(5), 2077; https://doi.org/10.3390/jcm15052077 - 9 Mar 2026
Viewed by 376
Abstract
Background/Objectives: To analyze possible epigenetic changes (miRNA) in systemic lupus erythematosus (SLE) patients on a Mediterranean diet (MD) supplemented with extra virgin olive oil (EVOO). Methods: Fifteen SLE patients with medium/high MD adherence were randomized into an intervention group (IG) (daily [...] Read more.
Background/Objectives: To analyze possible epigenetic changes (miRNA) in systemic lupus erythematosus (SLE) patients on a Mediterranean diet (MD) supplemented with extra virgin olive oil (EVOO). Methods: Fifteen SLE patients with medium/high MD adherence were randomized into an intervention group (IG) (daily supplementation of 40 mL of EVOO for 24 weeks) or to a control group (CG). miRNA profiles from blood peripheral cells were analyzed pre-/post-intervention using next-generation sequencing. Differential expression analysis was performed by DESeq2 in R to determine changes in the log2FC. Functional enrichment analysis was performed using GeneCodis 4. Results: EVOO supplementation resulted in changes in the expression of 16 miRNAs in the IG. Compared to the CG, two miRNAs showed upregulation (miR-451a, miR-1307-5p) while five showed downregulation (miR-193b-50, miR-134-5p, miR1287-5p, miR-124-3p, miR-654-3p). miR-124-3p, which has been proposed to be an SLE biomarker, showed the lowest relative expression after EVOO supplementation (L2FC −3.36; punadj = 0.025), whereas miR-1307-5p (L2FC 1.115 punadj = 0.02) and miR-451a (L2FC 0.77 punadj = 0.036) showed the highest relative abundance. The functional enrichment analysis showed that Th1 and Th2 cell differentiation and the complement/coagulation cascades were among the top ten most significantly enriched pathways. Conclusions: Our data suggest that MD supplementation with EVOO leads to changes in the profile of miRNAs in SLE patients, potentially impacting disease pathogenesis. Further research is needed to validate these preliminary findings and the mechanisms by which EVOO modifies miRNA expression in the context of this disease. Full article
(This article belongs to the Section Immunology & Rheumatology)
Show Figures

Figure 1

17 pages, 940 KB  
Article
Integrated Transcriptomics Reveals a SHEV ORF3-Mediated circRNA Network That Disrupts Riboflavin Metabolism and Activates the ko05212 Pathway
by Weihao Luo, Jiya Li, Shengping Wu, Lingjie Wang, Yulong Yin, Xin Cao, Leli Wang and Hanwei Jiao
Vet. Sci. 2026, 13(3), 253; https://doi.org/10.3390/vetsci13030253 - 9 Mar 2026
Cited by 1 | Viewed by 332
Abstract
The Swine hepatitis E virus (SHEV) ORF3 protein is pivotal in pathogenesis, yet its regulation of host metabolic homeostasis via endogenous RNA networks remains unclear. This study aimed to elucidate how the SHEV ORF3-mediated circRNA-miRNA network modulates riboflavin metabolism and triggers the aberrant [...] Read more.
The Swine hepatitis E virus (SHEV) ORF3 protein is pivotal in pathogenesis, yet its regulation of host metabolic homeostasis via endogenous RNA networks remains unclear. This study aimed to elucidate how the SHEV ORF3-mediated circRNA-miRNA network modulates riboflavin metabolism and triggers the aberrant activation of the ko05212 pathway, while also evaluating their physical interactions using AlphaFold 3 structural simulations. To achieve this, high-throughput RNA sequencing, KEGG pathway analysis, and AlphaFold 3 structural simulations were employed to elucidate the circRNA-miRNA-mRNA regulatory network and potential physical interactions. Transcriptomics revealed a “dual activation” of Riboflavin metabolism and Pancreatic cancer pathways. Specifically, we identified an “ENPP Isozyme Switch,” where upregulated hsa_circ_0077855 sponges miR-181a-2-3p, relieving repression of the metabolic enzyme ENPP3 and proto-oncogene KRAS. Furthermore, AlphaFold 3 simulations yielded an extremely low interface predicted Template Modeling score (ipTM = 0.08), refuting direct physical binding, and ORF3 was found to suppress the m6A eraser FTO, suggesting host epigenetic instability. Consequently, SHEV ORF3 induces metabolic remodeling through a dual “epigenetic-post-transcriptional” mechanism: disrupting m6A homeostasis via FTO suppression and constructing a pathogenic ceRNA network via the ENPP3/miR-181a/KRAS axis. These findings highlight the critical role of non-coding RNAs in driving the virus-induced “pre-pathological state”. Full article
Show Figures

Figure 1

17 pages, 2825 KB  
Article
miR-200a Targets PITX2 to Mediate Goose Fibroblast Proliferation Through the Wnt Pathway
by Shuyu Jiao, Hongyuan Yang, Heng Ge, Shaomei Li, Suozhou Yang and Chunyan Mou
Animals 2025, 15(21), 3171; https://doi.org/10.3390/ani15213171 - 31 Oct 2025
Viewed by 500
Abstract
The economic value of goose down is attributed to its extensive application in the production of down-based clothing and related products. The primordium formation stage governs the proper morphogenesis of the feather follicle, while the Wnt signaling pathway serves a positive regulatory function [...] Read more.
The economic value of goose down is attributed to its extensive application in the production of down-based clothing and related products. The primordium formation stage governs the proper morphogenesis of the feather follicle, while the Wnt signaling pathway serves a positive regulatory function during this stage. To identify critical miRNAs and molecular mechanisms regulating the development of goose feather follicle primordium, we performed transcriptomic sequencing of skin tissues collected from six geese at pre- and post-feather follicle primordium developmental stages. Bioinformatics analysis identified 350 differentially expressed miRNAs (DE miRNAs), which were functionally enriched in processes related to system development and multicellular organismal development, etc. As demonstrated by dual-luciferase reporter experiments, miR-200a binds directly to PITX2’s 3′ untranslated region (3′UTR). Furthermore, overexpression of miR-200a decreased the expression levels of genes linked to the Wnt pathway and suppressed the proliferation of GEDFs, as validated by RT-qPCR, CCK8, and EdU assays. Notably, co-transfection experiments demonstrated that miR-200a-mediated regulation of GEDF proliferation through the Wnt pathway is functionally dependent on PITX2. Collectively, this work expands the regulatory network underlying feather follicle development and provides a genetic foundation aimed at breeding geese with enhanced down production quality. Full article
(This article belongs to the Section Animal Genetics and Genomics)
Show Figures

Figure 1

21 pages, 2778 KB  
Article
Analysis of the Circulating miRNome Expression Profile in Saliva Samples After Neoadjuvant Chemoradiotherapy in a Rectal Cancer Study Population Using Next-Generation Sequencing
by Kristóf Gál, Péter Dávid, Melinda Paholcsek, Márton Barabás, Endre Szilágyi, Krisztina Balogh, Dóra Solymosi, Szidónia Miklós, Johanna Mikáczó, Krisztina Trási, Emese Csiki, Mihály Simon, Péter Fauszt, Szilárd Póliska, Judit Remenyik, Árpád Kovács and Emese Szilágyi-Tolnai
Int. J. Mol. Sci. 2025, 26(21), 10506; https://doi.org/10.3390/ijms262110506 - 29 Oct 2025
Viewed by 1245
Abstract
Dysregulated microRNAs (miRNAs) have been implicated in the pathogenesis and progression of rectal adenocarcinoma. In this study, we aimed to identify miRNA alterations associated with the efficacy of neoadjuvant chemoradiotherapy in rectal cancer patients. High-throughput small RNA sequencing was performed to assess salivary [...] Read more.
Dysregulated microRNAs (miRNAs) have been implicated in the pathogenesis and progression of rectal adenocarcinoma. In this study, we aimed to identify miRNA alterations associated with the efficacy of neoadjuvant chemoradiotherapy in rectal cancer patients. High-throughput small RNA sequencing was performed to assess salivary miRNA expression profiles in 31 participants (11 rectal adenocarcinoma patients and 20 healthy volunteers). Paired saliva samples were collected from patients before and after chemoradiation. Tumor regression was classified according to the modified Ryan scheme into responders (tumor regression grade [TRG] 1–2, n = 10) and nonresponders (TRG3, n = 1). Bioinformatic integration of small non-coding RNA data revealed 37 miRNAs with distinct expression differences between patients and healthy controls. Furthermore, seven miRNAs showed significant alterations in response to radiotherapy. Among these, five candidates (hsa-miR-378a-3p, hsa-miR-203a-3p, hsa-miR-200a-5p, hsa-miR-361-5p, and hsa-miR-107) were successfully validated by RT-qPCR, displaying significantly increased salivary expression levels post-radiation compared with the pre-radiation samples (p < 0.05). Notably, hsa-miR-203a-3p, hsa-miR-200a-5p, and hsa-miR-361-5p demonstrated excellent discriminatory power for tumor regression grade (AUC > 0.7). Our findings support the involvement of specific salivary miRNAs in rectal adenocarcinoma tumor regression and highlight their potential as non-invasive biomarkers to evaluate treatment response following neoadjuvant chemoradiotherapy. Full article
Show Figures

Figure 1

16 pages, 6026 KB  
Article
Comprehensive Identification of miRNAs and circRNAs in the Regulation of Intramuscular and Subcutaneous Fat Deposition in Meat Ducks
by Zhixiu Wang, Tingting Zhou, Wenshuang Liang, Qianqian Song, Yong Jiang, Hao Bai, Guohong Chen and Guobin Chang
Genes 2025, 16(10), 1208; https://doi.org/10.3390/genes16101208 - 14 Oct 2025
Viewed by 709
Abstract
Fat deposition is an important factor that affects meat production and its quality in livestock animals, including poultry. Non−coding RNAs (ncRNAs) play an important role in duck fat deposition. This study aims to systematically identify key regulatory molecules involved in fat deposition in [...] Read more.
Fat deposition is an important factor that affects meat production and its quality in livestock animals, including poultry. Non−coding RNAs (ncRNAs) play an important role in duck fat deposition. This study aims to systematically identify key regulatory molecules involved in fat deposition in 8−day−old Cherry Valley ducks through transcriptomic sequencing across four sample groups: intramuscular pre−adipocytes (IMP−0), intramuscular adipocytes after 4 days of induction (IMP−4), subcutaneous pre−adipocytes (SCP−0), and subcutaneous adipocytes after 4 days of induction (SCP−4). Differential expression analysis preliminarily identified several circRNAs and miRNAs differentially expressed during adipocyte differentiation, including novel_circ_000012, novel_circ_000037, novel_circ_000089, as well as miR−501−y, miR−378−y, and miR−3968−y. Further co−expression network analysis revealed that the network constructed during intramuscular adipocyte differentiation comprised 17 nodes and 39 edges, while the network constructed during subcutaneous adipocyte differentiation was larger, containing 39 nodes and 50 edges. Based on connectivity screening, we identified several key miRNAs, such as novel−m0630−5p, novel−m0485−5p, novel−m0672−5p, miR−5126−y, and miR−1408−y. Notably, this study uncovered several novel ceRNA regulatory axes during intramuscular and subcutaneous adipocyte differentiation, including novel_circ_001327/miR−141−y/Zdhhc1, novel_circ_002268/miR−2478−y/ACLY, and novel_circ_002268/miR−3963−x/ACLY. These findings provide crucial molecular insights into the specific deposition mechanisms of intramuscular versus subcutaneous fat in meat ducks, offering valuable targets for molecular breeding programs aimed at improving meat quality. Full article
(This article belongs to the Section Animal Genetics and Genomics)
Show Figures

Figure 1

18 pages, 2003 KB  
Article
MicroRNA-125b-5p Drives MMP-2 Expression via Activation of RAGE-38MAPK-p65/p50NF-κB Axis: A Novel Mechanism in Human Lung Cancer Cells
by Yusuf Saleem Khan, Aisha Farhana, Mohammed Kuddus, Syed Monowar Alam Shahid, Abdullah Alsrhani, Abuzar Abdulwahab Osman, Ghorashy E. Y. Mohammed, Muhammad Ikram Ullah and Zafar Rasheed
Int. J. Mol. Sci. 2025, 26(20), 9983; https://doi.org/10.3390/ijms26209983 - 14 Oct 2025
Cited by 1 | Viewed by 1039
Abstract
Dysregulated microRNA-mediated control of matrix metalloproteinase-2 (MMP-2) plays a pivotal role in lung cancer (LC) progression, though the inflammatory signaling mechanisms governing its regulation remain poorly understood. This study reveals how S100A4-activated RAGE signaling modulates MMP-2 expression through microRNA-125b-5p (miR-125b-5p) in human LC [...] Read more.
Dysregulated microRNA-mediated control of matrix metalloproteinase-2 (MMP-2) plays a pivotal role in lung cancer (LC) progression, though the inflammatory signaling mechanisms governing its regulation remain poorly understood. This study reveals how S100A4-activated RAGE signaling modulates MMP-2 expression through microRNA-125b-5p (miR-125b-5p) in human LC cells. Potential miRNA target genes were computationally predicted using TargetScan algorithms. Functional interaction between miR-125b-5p and MMP-2 3′UTR was experimentally validated through dual-luciferase reporter assays incorporating full-length MMP-2 3′UTR sequence. Further validation was performed through transfection with miRNA inhibitors or mimics. To delineate the underlying mechanisms, key pathways were inhibited using small-molecule antagonists targeting p38-MAPK and NF-κB. Our analysis identified a conserved miR-125b-5p binding site in the MMP-2 3′UTR. In A549 cells, S100A4 induced reciprocal regulation, simultaneously upregulating MMP-2 and downregulating miR-125b-5p, with luciferase assays confirming direct targeting. Pre-miR-125b-5p transfection effectively reduced endogenous MMP-2 levels, while p38-MAPK/NF-κB activation mediated this regulation by suppressing miR-125b-5p consequently elevating MMP-2 expression. These findings were further validated in another human LC cell, SHP-77. These findings provide the first evidence demonstrating that miR-125b-5p directly regulates MMP-2 in LC, establishing S100A4-RAGE⟶p38/NF-κB⟶miR-125b-5p⟶MMP-2 axis as a novel regulatory pathway. The results position miR-125b-5p as a dual-action biomarker and therapeutic target against MMP-2-driven LC metastasis, offering new insights into critical inflammation-to-cancer connections. Full article
(This article belongs to the Special Issue MicroRNAs as Biomarkers and Therapeutic Targets in Human Diseases)
Show Figures

Figure 1

14 pages, 1246 KB  
Article
Evaluation of Nasal Microbial Communities of Beef Calves During Pre-Weaning Outbreak of Bovine Respiratory Disease
by Amy N. Abrams, Larry A. Kuehn, John W. Keele, Michael G. Gonda and Tara G. McDaneld
Animals 2025, 15(19), 2914; https://doi.org/10.3390/ani15192914 - 7 Oct 2025
Viewed by 952
Abstract
Bovine respiratory disease complex (BRDC) is a leading cause of morbidity and mortality in pre-weaned calves, yet the role of commensal nasal microbiota in outbreak severity remains poorly understood. This study characterized nasal bacterial communities during two BRDC outbreaks of differing severity (moderate [...] Read more.
Bovine respiratory disease complex (BRDC) is a leading cause of morbidity and mortality in pre-weaned calves, yet the role of commensal nasal microbiota in outbreak severity remains poorly understood. This study characterized nasal bacterial communities during two BRDC outbreaks of differing severity (moderate vs. severe) and at ~30 days post-treatment. Nasal swabs were collected from calves and analyzed using 16S rRNA gene sequencing (V1–V3 regions, Illumina MiSeq) and quantitative PCR targeting three major BRDC pathogens. Microbial community profiles differed between outbreak groups and across timepoints. Calves in the severe outbreak group exhibited lower microbial diversity compared to those in the moderate outbreak. In both groups, diversity significantly increased from outbreak to post-treatment. At the time of disease, nasal communities were dominated by the genera Mycoplasmopsis, Mesomycoplasma, and Caviibacter, with qPCR confirming Mycoplasma bovirhinis as the predominant species. These findings indicate that BRDC outbreaks in pre-weaned calves are associated with reduced microbial diversity and the dominance of pathogenic Mycoplasma species, with recovery characterized by greater bacterial diversity. Shifts in nasal microbiome composition between outbreak and post-treatment may reflect pathogen-driven disruption during disease and subsequent microbial community rebalancing. Full article
(This article belongs to the Collection Cattle Diseases)
Show Figures

Figure 1

17 pages, 3724 KB  
Article
Whole Transcriptome Sequencing and Differential Analysis of Testes in Pre- and Post-Sexual Maturity Bactrian Camels (Camelus bactrianus)
by Xiaokang Chang, Xinkui Yao, Jun Meng, Jianwen Wang, Yaqi Zeng, Linling Li and Wanlu Ren
Biology 2025, 14(9), 1254; https://doi.org/10.3390/biology14091254 - 12 Sep 2025
Cited by 2 | Viewed by 861
Abstract
Testicular development in male animals is a conserved and highly regulated biological process. Investigating the molecular mechanisms underlying testicular development in Junggar Bactrian camels is essential for gaining a deeper understanding of this process in the species. This study selected testicular tissue from [...] Read more.
Testicular development in male animals is a conserved and highly regulated biological process. Investigating the molecular mechanisms underlying testicular development in Junggar Bactrian camels is essential for gaining a deeper understanding of this process in the species. This study selected testicular tissue from the Junggar Bactrian camel at pre-sexual maturity (G3 group, n = 4, 3 years old) and post-sexual maturity (G5 group, n = 4, 5 years old) for whole transcriptome sequencing and bioinformatics analysis. We identified differentially expressed mRNA (DEmRNA), including KPNA2 and LRRC46; differentially expressed LncRNA (DELncRNA), including LOC123613926 and LOC123613624; and differentially expressed miRNA (DEmiRNA), including eca-miR-196a and eca-miR-183. Additionally, we also identified 87 currently unnamed DEmiRNAs, which are of practical value for future research on the Junggar Bactrian camel testicular development and spermatogenesis. GO and KEGG enrichment analyses showed that DERNA are mainly involved in functions and processes such as protein binding (MF), protein import into nucleus (BP), and extracellular space (CC), as well as signaling pathways such as Insulin, FoxO, MAPK, and PI3K-Akt. Subsequently, we predicted some DEmiRNAs and DELncRNAs association with DEmRNAs, and constructed the competitive endogenous RNA (ceRNA) regulatory network. Finally, we randomly selected 10 DERNAs for RT-qPCR validation, and the transcriptome results were consistent with the RT-qPCR results, indicating that the sequencing results were true and reliable. In conclusion, this study analyzed the differential expression of mRNA, LncRNA, and miRNA in Junggar Bactrian camels before and after sexual maturity, providing data references for future studies related to testicular development and spermatogenesis. Full article
Show Figures

Figure 1

18 pages, 1710 KB  
Article
Analysis of the Bacterial Community and Fatty Acid Composition in the Bacteriome of the Lac Insect Llaveia axin axin
by Reiner Rincón-Rosales, Miriam Díaz-Hernández, Luis Alberto Manzano-Gómez, Francisco Alexander Rincón-Molina, Víctor Manuel Ruíz-Valdiviezo, Adriana Gen-Jiménez, Juan José Villalobos-Maldonado, Julio César Maldonado-Gómez and Clara Ivette Rincón-Molina
Microorganisms 2025, 13(8), 1930; https://doi.org/10.3390/microorganisms13081930 - 18 Aug 2025
Cited by 1 | Viewed by 1065
Abstract
Microbial symbioses play crucial roles in insect physiology, contributing to nutrition, detoxification, and metabolic adaptations. However, the microbial communities associated with the lac insect Llaveia axin axin, an economically significant species used in traditional lacquer production, remain poorly characterized. In this study, [...] Read more.
Microbial symbioses play crucial roles in insect physiology, contributing to nutrition, detoxification, and metabolic adaptations. However, the microbial communities associated with the lac insect Llaveia axin axin, an economically significant species used in traditional lacquer production, remain poorly characterized. In this study, the bacterial diversity and community structure of L. axin axin were investigated using both culture-dependent and culture-independent (metagenomic) approaches, combined with fatty acid profile analysis. The insects were bred at the laboratory level, in controlled conditions, encompassing stages from eggs to adult females. Bacterial strains were isolated from bacteriomes and identified through 16S rRNA gene amplification and genomic fingerprinting through ARDRA analysis. Metagenomic DNA was sequenced using the Illumina MiSeq platform, and fatty acid profiles were determined by gas chromatography–mass spectrometry (GC-MS). A total of 20 bacterial strains were isolated, with Acinetobacter, Moraxella, Pseudomonas, and Staphylococcus detected in first-instar nymphs; Methylobacterium, Microbacterium, and Bacillus in pre-adult females; and Bacillus and Microbacterium in adults. Metagenomic analysis revealed key genera including Sodalis, Blattabacterium, and Candidatus Walczuchella, with Sodalis being predominant in early stages and Blattabacteriaceae in adults. Fatty acid analysis identified palmitic, oleic, linoleic, arachidic, and stearic acids, with stearic acid being the most abundant. These results suggest that dominant bacteria contribute to lipid biosynthesis and metabolic development in L. axin axin. Full article
Show Figures

Figure 1

23 pages, 6890 KB  
Article
MicroRNA Signatures in Lung Adenocarcinoma Metastases: Exploring the Oncogenic Targets of Tumor-Suppressive miR-195-5p and miR-195-3p
by Yuya Tomioka, Naohiko Seki, Keiko Mizuno, Takayuki Suetsugu, Kentaro Tsuruzono, Yoko Hagihara, Mayuko Kato, Chikashi Minemura, Hajime Yonezawa, Kentaro Tanaka and Hiromasa Inoue
Cancers 2025, 17(14), 2348; https://doi.org/10.3390/cancers17142348 - 15 Jul 2025
Cited by 1 | Viewed by 1195
Abstract
Background: To improve the prognosis of patients with lung adenocarcinoma (LUAD), revolutionary treatments for metastatic lesions are essential. Methods: To identify genes closely involved in LUAD-cell-derived metastasis, we used RNA sequencing to generate microRNA (miRNA) expression signatures of brain metastatic lesions. [...] Read more.
Background: To improve the prognosis of patients with lung adenocarcinoma (LUAD), revolutionary treatments for metastatic lesions are essential. Methods: To identify genes closely involved in LUAD-cell-derived metastasis, we used RNA sequencing to generate microRNA (miRNA) expression signatures of brain metastatic lesions. Once tumor-suppressive miRNAs are identified, it will be possible to explore the numerous tumor-promoting genes that are regulated by miRNAs. Results: By comparison with a previously created LUAD signature, we identified several miRNAs whose expression was significantly suppressed in brain metastases. We focused on both strands of pre-miR-195 (miR-195-5p and miR-195-3p), which were significantly downregulated in brain metastatic tissues, and confirmed by ectopic expression assays that both strands of pre-miR-195 attenuated the aggressive phenotypes (cell proliferation, migration, and invasion) of LUAD cells. These data suggest that both strands of pre-miR-195 have tumor-suppressive functions in LUAD cells. Next, we explored the target molecules that each miRNA strand regulates in LUAD cells. We identified 159 target genes regulated by miR-195-5p and miR-195-3p, of which 12 genes (ANLN, CDC6, CDCA2, CDK1, CEP55, CHEK1, CLSPN, GINS1, KIF23, MAD2L1, OIP5, and TIMELESS) affect cell cycle/cell division and the prognosis of LUAD patients. Finally, we focused on two genes, ANLN (miR-195-5p target) and MAD2L1 (miR-195-3p target), and demonstrated their oncogenic functions and the molecular pathways they regulate in LUAD cells. Conclusions: The miRNA signature derived from lung cancer brain metastasis will be a landmark in the field, and analysis of this miRNA signature will accelerate the identification of genes involved in lung cancer brain metastasis. Full article
Show Figures

Figure 1

16 pages, 2071 KB  
Article
Long-Term miRNA Changes Predicting Resiliency Factors of Post-Traumatic Stress Disorder in a Large Military Cohort—Millennium Cohort Study
by Ruoting Yang, Swapna Kannan, Aarti Gautam, Teresa M. Powell, Cynthia A. LeardMann, Allison V. Hoke, George I. Dimitrov, Marti Jett, Carrie J. Donoho, Rudolph P. Rull and Rasha Hammamieh
Int. J. Mol. Sci. 2025, 26(11), 5195; https://doi.org/10.3390/ijms26115195 - 28 May 2025
Cited by 2 | Viewed by 1905
Abstract
Post-traumatic stress disorder (PTSD) is a complex, debilitating condition prevalent among military personnel exposed to traumatic events, necessitating biomarkers for early detection and intervention. Using data from the Millennium Cohort Study, the largest and longest-running military health study initiated in 2001, our objective [...] Read more.
Post-traumatic stress disorder (PTSD) is a complex, debilitating condition prevalent among military personnel exposed to traumatic events, necessitating biomarkers for early detection and intervention. Using data from the Millennium Cohort Study, the largest and longest-running military health study initiated in 2001, our objective was to identify specific microRNA (miRNA) expression patterns associated with distinct PTSD symptom trajectories among service members and veterans and assess their potential for predicting resilience and symptom severity. We analyzed 1052 serum samples obtained from the Department of Defense Serum Repository and linked with survey data collected at baseline and across three follow-up waves (2001–2011), using miRNA sequencing and statistical modeling. Our analysis identified five PTSD trajectories—resilient, pre-existing, new-onset moderate, new-onset severe, and adaptive—and revealed significant dysregulation of three key miRNAs (miR-182-5p, miR-9-5p, miR-204-5p) in participants with PTSD compared to resilient individuals. These miRNAs, which inhibit brain-derived neurotrophic factor (BDNF) and target pathways like NFκB, Notch, and TGF-alpha, were associated with neuronal plasticity, inflammation, and tissue repair, reflecting PTSD pathophysiology. These findings suggest that miRNA profiles could serve as biomarkers for early identification of PTSD risk and resilience, guiding targeted interventions to improve long-term health outcomes for military personnel. Full article
Show Figures

Figure 1

22 pages, 12709 KB  
Article
IGF2BP3 Modulates mRNA Splicing and Stability to Promote Trophoblast Progression via Interaction with PDE3A and Suppression by miR-196a-5p in Preeclampsia
by Chunyan Li, Pingpo Ming, Cuifang Fan, Jiao Chen and Jing Yang
Biomedicines 2025, 13(6), 1268; https://doi.org/10.3390/biomedicines13061268 - 22 May 2025
Cited by 1 | Viewed by 1605
Abstract
Background: Preeclampsia (PE) is a pregnancy-specific disorder and a leading cause of maternal and fetal morbidity and mortality. Impaired trophoblast invasion is a hallmark of PE, and alternative splicing (AS) is crucial for trophoblast differentiation and placental development. However, the exact mechanisms of [...] Read more.
Background: Preeclampsia (PE) is a pregnancy-specific disorder and a leading cause of maternal and fetal morbidity and mortality. Impaired trophoblast invasion is a hallmark of PE, and alternative splicing (AS) is crucial for trophoblast differentiation and placental development. However, the exact mechanisms of AS in PE remain poorly understood. Methods: To elucidate AS-mediated regulatory pathways in PE, a total of 38 fresh-frozen placental samples, including 13 pre-eclampsia samples and 25 normal control samples, were collected from Renmin Hospital of Wuhan University between 1 February and 30 July 2022. We performed transcriptome sequencing of seven PE and seven normal placentas to identify differentially spliced events. After quality control and adapter trimming, raw sequencing reads were aligned to the human reference genome using STAR. Differential exon usage was analyzed using DEXSeq (version 1.36.0), and exons with an adjusted p-value < 0.05 and a fold change greater than 2 or less than 0.5 were considered significantly differentially spliced. Functional assays, including CCK8, colony formation, and cell cycle analyses, were conducted to assess trophoblast proliferation, whereas wound healing and Transwell assays were used to evaluate trophoblast migration and invasion using the HTR-8/SVneo cell line. RNA immunoprecipitation sequencing (RIP-seq) and RNA stability assays were employed to investigate mRNA interactions and stability. Results: Insulin-like growth factor 2 mRNA-binding protein 3 (IGF2BP3) emerged as a key RNA-binding protein associated with alternative splicing regulation, intersecting both AS-related candidate genes and known splicing factors, although it is not a classical splicing factor itself. IGF2BP3 overexpression markedly enhanced HTR-8/SVneo trophoblast proliferation, migration, and invasion while suppressing ROS activation. RNA-seq, RIP-seq, and RNA stability assays revealed that IGF2BP3 directly interacts with and enhances the stability of PDE3A mRNA. Functional rescue experiments confirmed that PDE3A knockdown partially abrogated IGF2BP3-mediated trophoblast progression. Furthermore, miR-196a-5p was identified as a negative regulator of IGF2BP3 via miRNA inhibitor/mimic transfection, qRT-PCR, and functional assays, confirming that miR-196a-5p overexpression downregulates IGF2BP3, thereby impairing trophoblast migration and proliferation. Notably, restoring IGF2BP3 expression reversed these inhibitory effects. Conclusions: Our findings reveal a previously unrecognized regulatory axis in PE in which miR-196a-5p suppresses IGF2BP3 expression, leading to PDE3A mRNA destabilization and impaired trophoblast function. This study offers mechanistic insights into PE pathogenesis and identifies IGF2BP3 as a potential therapeutic target. Full article
(This article belongs to the Section Cell Biology and Pathology)
Show Figures

Figure 1

14 pages, 1878 KB  
Article
The miR-146a Single Nucleotide Polymorphism rs2910164 Promotes Proliferation, Chemoresistance, Migration, Invasion, and Apoptosis Suppression in Breast Cancer Cells
by Sarai Morales-González, Gloria M. Calaf, Mónica Acuña, Julio C. Tapia and Lilian Jara
Cells 2025, 14(8), 612; https://doi.org/10.3390/cells14080612 - 18 Apr 2025
Cited by 3 | Viewed by 1683
Abstract
Breast cancer (BC) is the most common malignant disease in women worldwide. Several studies have reported that microRNA-146a (miR-146a) dysregulation plays a role in multiple cancers, including BC. However, the mechanism underlying this association is controversial, possibly reflecting diverse roles for this miR [...] Read more.
Breast cancer (BC) is the most common malignant disease in women worldwide. Several studies have reported that microRNA-146a (miR-146a) dysregulation plays a role in multiple cancers, including BC. However, the mechanism underlying this association is controversial, possibly reflecting diverse roles for this miR in different types of cancer. The SNP rs2910164:G>C, located within the miR-146a precursor, has been linked to a BC risk. Our group previously showed a specific association between rs2910164:G>C and an increased BC risk in patients with early-onset sporadic BC. There are no studies in the literature that evaluate the functional consequences of the rs2910164 polymorphism in the BC process. Therefore, the goal of the present study was to evaluate in vitro the effect of the SNP rs2910164:G>C on BC progression in luminal A and triple-negative cell lines. We found that rs2910164:G>C upregulated the expression of two mature miR-146a sequences, 3p and 5p. Furthermore, pre-miR-146a-C enhanced proliferation, migration, and invasion in luminal A and triple-negative breast cells, as well as decreasing cisplatin-induced apoptosis. Interestingly, the pre-miR-146a C allele decreased cisplatin resistance in MCF-7 cells but increased cisplatin resistance in MDA-MB-231 cells. We propose that the rs2910164 C allele promotes miR-146a overexpression, which is causally involved in proliferation, migration, invasion, apoptosis, and cisplatin resistance. Full article
Show Figures

Figure 1

13 pages, 6136 KB  
Article
The Subgingival Microbial Composition in Health and Periodontitis with Different Probing Depths
by Jingyan Wang, Yiran Geng, Jing Guo, Jiahan Peng, He Xu, Bingqian Zhao, Shiyan Huang, Man Qin, Wenbin Du and Jing Tian
Microorganisms 2025, 13(4), 930; https://doi.org/10.3390/microorganisms13040930 - 17 Apr 2025
Cited by 6 | Viewed by 2860
Abstract
The differences in microbiota between periodontitis and health have been extensively studied; however, knowledge about how the microbiota shifts from shallow to deep periodontal pockets remains limited despite its clinical importance in disease progres-sion and management. Patients diagnosed with stage III periodontitis commonly [...] Read more.
The differences in microbiota between periodontitis and health have been extensively studied; however, knowledge about how the microbiota shifts from shallow to deep periodontal pockets remains limited despite its clinical importance in disease progres-sion and management. Patients diagnosed with stage III periodontitis commonly pre-sent varied probing depths (PD) within the same oral cavity, reflecting localized disease severity. This study aims to analyze the microbiome of subgingival plaques at various PDs in periodontitis patients. Subgingival plaques were collected from sixteen healthy subjects (health group) and periodontal pockets of sixteen stage III periodontitis pa-tients (PD 0–3 mm, PD 4–5 mm and PD 6–9 mm groups). A total of 64 subgingival plaque samples underwent 16S rRNA gene sequencing. The PD 6–9 mm group exhib-ited significantly higher alpha diversity than the health group, and distinct subgingival microbial community structures were observed in periodontitis patients, regardless of probing depth. The relative abundance of specific genera differed notably between health and periodontitis states; Corynebacterium and Cardiobacterium decreased, whereas Schaalia increased in shallow pockets (PD 0–3 mm) of periodontitis relative to the health group. Co-occurrence network analysis on the species level revealed that the PD 4–5 mm group had the most complex interspecies interactions, followed by the PD 6–9 mm and PD 0–3 mm groups. These findings indicate significant variations in mi-crobial diversity, composition, and interspecies interactions associated with periodon-tal health and periodontitis severity, highlighting their potential relevance for clinical diagnosis and targeted therapeutic strategies. Full article
(This article belongs to the Section Medical Microbiology)
Show Figures

Figure 1

Back to TopTop