Sign in to use this feature.

Years

Between: -

Subjects

remove_circle_outline
remove_circle_outline
remove_circle_outline
remove_circle_outline
remove_circle_outline
remove_circle_outline
remove_circle_outline

Journals

Article Types

Countries / Regions

Search Results (19)

Search Parameters:
Keywords = pre-emptive capture

Order results
Result details
Results per page
Select all
Export citation of selected articles as:
17 pages, 3549 KB  
Article
Development of a Reinforcement Learning-Based Intelligent Irrigation Decision-Making Model
by Xufeng Zhang, Xinrong Zheng, Zhanyi Gao, Yu Fan, Ke Zhou, Weixian Zhang and Xiaomin Chang
Agronomy 2025, 15(10), 2416; https://doi.org/10.3390/agronomy15102416 (registering DOI) - 18 Oct 2025
Abstract
Originating from the practical demands of digital irrigation district construction, this study aims to provide support for precise irrigation management. This study developed a reinforcement learning-based intelligent irrigation decision-making model for districts employing traditional surface flood irrigation methods. Grounded in the theoretical framework [...] Read more.
Originating from the practical demands of digital irrigation district construction, this study aims to provide support for precise irrigation management. This study developed a reinforcement learning-based intelligent irrigation decision-making model for districts employing traditional surface flood irrigation methods. Grounded in the theoretical framework of water cycle processes within the Soil–Crop–Atmosphere Continuum (SPAC) system and incorporating district-specific irrigation management experience, the model achieves intelligent and precise irrigation decision-making through agent–environment interactive learning. Simulation results show that in the selected typical area of the irrigation district, during the 10-year validation period from 2014 to 2023, the model triggered a total of 22 irrigation events with an average annual irrigation volume of 251 mm. Among these, the model triggered irrigation 18 times during the winter wheat growing season and 4 times during the corn growing season. The intelligent irrigation decision-making model effectively captures the coupling relationship between crop water requirements during critical periods and the temporal distribution of precipitation, and achieves preset objectives through adaptive decisions such as peak-shifting preemptive irrigation in spring, limited irrigation under low-temperature conditions, no irrigation during non-irrigation periods, delayed irrigation during the rainy season, and timely irrigation during crop planting periods. These outcomes validate the model’s scientific rigor and operational adaptability, providing both a scientific water management tool for irrigation districts and a new technical pathway for the intelligent development of irrigation decision-making systems. Full article
(This article belongs to the Section Water Use and Irrigation)
21 pages, 343 KB  
Proceeding Paper
Detecting Financial Bubbles with Tail-Weighted Entropy
by Omid M. Ardakani
Comput. Sci. Math. Forum 2025, 11(1), 3; https://doi.org/10.3390/cmsf2025011003 - 25 Jul 2025
Viewed by 338
Abstract
This paper develops a novel entropy-based framework to quantify tail risk and detect speculative bubbles in financial markets. By integrating extreme value theory with information theory, I introduce the Tail-Weighted Entropy (TWE) measure, which captures how information scales with extremeness in asset price [...] Read more.
This paper develops a novel entropy-based framework to quantify tail risk and detect speculative bubbles in financial markets. By integrating extreme value theory with information theory, I introduce the Tail-Weighted Entropy (TWE) measure, which captures how information scales with extremeness in asset price distributions. I derive explicit bounds for TWE under heavy-tailed models and establish its connection to tail index parameters, revealing a phase transition in entropy decay rates during bubble formation. Empirically, I demonstrate that TWE-based signals detect crises in equities, commodities, and cryptocurrencies days earlier than traditional variance-ratio tests, with Bitcoin’s 2021 collapse identified weeks prior to the peak. The results show that entropy decay—not volatility explosions—serves as the primary precursor to systemic risk, offering policymakers a robust tool for preemptive crisis management. Full article
16 pages, 828 KB  
Article
Enhancing the Integration of Pre-Emptive Pharmacogenetic (PGx) Testing in Primary Care: Prioritizing Underserved Patients’ Preferences in Implementation
by Emma G. Bryan, Kelsey Lunsford, Michaela D. Mullis, Antionette McFarlane, Erica Elwood, Brian E. Gawronski, Julio D. Duarte and Carla L. Fisher
J. Pers. Med. 2024, 14(12), 1128; https://doi.org/10.3390/jpm14121128 - 29 Nov 2024
Cited by 3 | Viewed by 1172
Abstract
Background/Objectives: The integration of pharmacogenetic (PGx) testing into primary care has not been widely implemented, despite its benefits for patients and providers. PGx testing could also reduce health disparities as patients with lower healthcare access are prescribed higher proportions of medications with [...] Read more.
Background/Objectives: The integration of pharmacogenetic (PGx) testing into primary care has not been widely implemented, despite its benefits for patients and providers. PGx testing could also reduce health disparities as patients with lower healthcare access are prescribed higher proportions of medications with PGx guidelines. Little is known about the preferences of patients who have experienced PGx testing to inform implementation across the care process. This qualitative study aimed to refine implementation by capturing patient preferences on (1) testing and prescription timing, (2) patient–clinician discussion of results during post-test counseling, and (3) usability of a card during results dissemination. Methods: Interviews were conducted with 25 primary care patients from clinics primarily serving medically underserved populations. Interview transcripts were thematically analyzed using a constant comparative approach. Results: While patients supported both reactive and pre-emptive testing, they valued pre-emptive PGx testing because it is proactive for future health needs, expedites treatment, and is convenient. Patients’ preferences for receiving prescriptions depended on several factors: having immediate access to needed medications, avoiding experiencing medication side effects and interactions, avoiding taking ineffective medications, and avoiding inconveniences. Patients identified three issues critical to patient–clinician interactions when receiving testing results: information specific to medications, clarification and further information about their results, and enhanced clinician accessibility related to the results. Lastly, they liked that the results card could facilitate discussions with clinicians and was informative and convenient but said it lacked clarity. Conclusions: These findings should inform implementation strategies for integrating PGx testing in primary care for underserved patients. Full article
(This article belongs to the Special Issue New Approaches in Pharmacogenomics)
Show Figures

Figure 1

44 pages, 11292 KB  
Article
Enhancing Efficacy in Breast Cancer Screening with Nesterov Momentum Optimization Techniques
by Priyanka Ramdass, Gajendran Ganesan, Salah Boulaaras and Seham Sh. Tantawy
Mathematics 2024, 12(21), 3354; https://doi.org/10.3390/math12213354 - 25 Oct 2024
Cited by 1 | Viewed by 1440
Abstract
In the contemporary landscape of healthcare, machine learning models are pivotal in facilitating precise predictions, particularly in the nuanced diagnosis of complex ailments such as breast cancer. Traditional diagnostic methodologies grapple with inherent challenges, including excessive complexity, elevated costs, and reliance on subjective [...] Read more.
In the contemporary landscape of healthcare, machine learning models are pivotal in facilitating precise predictions, particularly in the nuanced diagnosis of complex ailments such as breast cancer. Traditional diagnostic methodologies grapple with inherent challenges, including excessive complexity, elevated costs, and reliance on subjective interpretation, which frequently culminate in inaccuracies. The urgency of early detection cannot be overstated, as it markedly broadens treatment modalities and significantly enhances survival rates. This paper delineates an innovative optimization framework designed to augment diagnostic accuracy by amalgamating momentum-based optimization techniques within a neural network paradigm. Conventional machine learning approaches are often encumbered by issues of overfitting, data imbalance, and the inadequacy of capturing intricate patterns in high-dimensional datasets. To counter these limitations, we propose a sophisticated framework that integrates an adaptive threshold mechanism across an array of gradient-based optimizers, including SGD, RMSprop, adam, adagrad, adamax, adadelta, nadam and Nesterov momentum. This novel approach effectively mitigates oscillatory behavior, refines parameter updates, and accelerates convergence. A salient feature of our methodology is the incorporation of a momentum threshold for early stopping, which ceases training upon the stabilization of momentum below a pre-defined threshold, thereby pre-emptively preventing overfitting. Leveraging the Wisconsin Breast Cancer Dataset, our model achieved a remarkable 99.72% accuracy and 100% sensitivity, significantly curtailing misclassification rates compared to traditional methodologies. This framework stands as a robust solution for early breast cancer diagnosis, thereby enhancing clinical decision making and improving patient outcomes. Full article
Show Figures

Figure 1

16 pages, 1379 KB  
Article
Proactive Return Prediction in Online Fashion Retail Using Heterogeneous Graph Neural Networks
by Shaohui Ma and Weichen Wang
Electronics 2024, 13(7), 1398; https://doi.org/10.3390/electronics13071398 - 8 Apr 2024
Cited by 2 | Viewed by 2546
Abstract
Online fashion retailers face enormous challenges due to high return rates that significantly affect their operational performance. Proactively predicting returns at the point of order placement allows for preemptive interventions to reduce potentially problematic transactions. We propose an innovative inductive Heterogeneous Graph Neural [...] Read more.
Online fashion retailers face enormous challenges due to high return rates that significantly affect their operational performance. Proactively predicting returns at the point of order placement allows for preemptive interventions to reduce potentially problematic transactions. We propose an innovative inductive Heterogeneous Graph Neural Network tailored for proactive return prediction within the realm of online fashion retail. Our model intricately encapsulates customer preferences, product attributes, and order characteristics, providing a holistic approach to return prediction. Through evaluation using real-world data sourced from an online fashion retail platform, our methodology demonstrates superior predictive accuracy on the return behavior of repeat customers, compared to conventional machine learning techniques. Furthermore, through ablation analysis, we underscore the importance of simultaneously capturing customer, order, and product characteristics for an effective proactive return prediction model. Full article
(This article belongs to the Special Issue Deep Learning for Data Mining: Theory, Methods, and Applications)
Show Figures

Figure 1

20 pages, 1837 KB  
Article
Detection of Forged Images Using a Combination of Passive Methods Based on Neural Networks
by Ancilon Leuch Alencar, Marcelo Dornbusch Lopes, Anita Maria da Rocha Fernandes, Julio Cesar Santos dos Anjos, Juan Francisco De Paz Santana and Valderi Reis Quietinho Leithardt
Future Internet 2024, 16(3), 97; https://doi.org/10.3390/fi16030097 - 14 Mar 2024
Cited by 4 | Viewed by 2990
Abstract
In the current era of social media, the proliferation of images sourced from unreliable origins underscores the pressing need for robust methods to detect forged content, particularly amidst the rapid evolution of image manipulation technologies. Existing literature delineates two primary approaches to image [...] Read more.
In the current era of social media, the proliferation of images sourced from unreliable origins underscores the pressing need for robust methods to detect forged content, particularly amidst the rapid evolution of image manipulation technologies. Existing literature delineates two primary approaches to image manipulation detection: active and passive. Active techniques intervene preemptively, embedding structures into images to facilitate subsequent authenticity verification, whereas passive methods analyze image content for traces of manipulation. This study presents a novel solution to image manipulation detection by leveraging a multi-stream neural network architecture. Our approach harnesses three convolutional neural networks (CNNs) operating on distinct data streams extracted from the original image. We have developed a solution based on two passive detection methodologies. The system utilizes two separate streams to extract specific data subsets, while a third stream processes the unaltered image. Each net independently processes its respective data stream, capturing diverse facets of the image. The outputs from these nets are then fused through concatenation to ascertain whether the image has undergone manipulation, yielding a comprehensive detection framework surpassing the efficacy of its constituent methods. Our work introduces a unique dataset derived from the fusion of four publicly available datasets, featuring organically manipulated images that closely resemble real-world scenarios. This dataset offers a more authentic representation than other state-of-the-art methods that use algorithmically generated datasets based on image patches. By encompassing genuine manipulation scenarios, our dataset enhances the model’s ability to generalize across varied manipulation techniques, thereby improving its performance in real-world settings. After training, the merged approach obtained an accuracy of 89.59% in the set of validation images, significantly higher than the model trained with only unaltered images, which obtained 78.64%, and the two other models trained using images with a feature selection method applied to enhance inconsistencies that obtained 68.02% for Error-Level Analysis images and 50.70% for the method using Discrete Wavelet Transform. Moreover, our proposed approach exhibits reduced accuracy variance compared to alternative models, underscoring its stability and robustness across diverse datasets. The approach outlined in this work needs to provide information about the specific location or type of tempering, which limits its practical applications. Full article
(This article belongs to the Special Issue Secure Communication Protocols for Future Computing)
Show Figures

Figure 1

19 pages, 3746 KB  
Article
An Accelerometer-Based Wearable Patch for Robust Respiratory Rate and Wheeze Detection Using Deep Learning
by Brian Sang, Haoran Wen, Gregory Junek, Wendy Neveu, Lorenzo Di Francesco and Farrokh Ayazi
Biosensors 2024, 14(3), 118; https://doi.org/10.3390/bios14030118 - 22 Feb 2024
Cited by 13 | Viewed by 6067
Abstract
Wheezing is a critical indicator of various respiratory conditions, including asthma and chronic obstructive pulmonary disease (COPD). Current diagnosis relies on subjective lung auscultation by physicians. Enabling this capability via a low-profile, objective wearable device for remote patient monitoring (RPM) could offer pre-emptive, [...] Read more.
Wheezing is a critical indicator of various respiratory conditions, including asthma and chronic obstructive pulmonary disease (COPD). Current diagnosis relies on subjective lung auscultation by physicians. Enabling this capability via a low-profile, objective wearable device for remote patient monitoring (RPM) could offer pre-emptive, accurate respiratory data to patients. With this goal as our aim, we used a low-profile accelerometer-based wearable system that utilizes deep learning to objectively detect wheezing along with respiration rate using a single sensor. The miniature patch consists of a sensitive wideband MEMS accelerometer and low-noise CMOS interface electronics on a small board, which was then placed on nine conventional lung auscultation sites on the patient’s chest walls to capture the pulmonary-induced vibrations (PIVs). A deep learning model was developed and compared with a deterministic time–frequency method to objectively detect wheezing in the PIV signals using data captured from 52 diverse patients with respiratory diseases. The wearable accelerometer patch, paired with the deep learning model, demonstrated high fidelity in capturing and detecting respiratory wheezes and patterns across diverse and pertinent settings. It achieved accuracy, sensitivity, and specificity of 95%, 96%, and 93%, respectively, with an AUC of 0.99 on the test set—outperforming the deterministic time–frequency approach. Furthermore, the accelerometer patch outperforms the digital stethoscopes in sound analysis while offering immunity to ambient sounds, which not only enhances data quality and performance for computational wheeze detection by a significant margin but also provides a robust sensor solution that can quantify respiration patterns simultaneously. Full article
Show Figures

Figure 1

19 pages, 12905 KB  
Article
Analysis of Cement Sheath–Rock Damage Mechanism—A Case Study on Water Injection Wells
by Liang Zhao, Qi Li and Xiangrong Luo
Appl. Sci. 2023, 13(19), 10645; https://doi.org/10.3390/app131910645 - 25 Sep 2023
Viewed by 1405
Abstract
In the field of water injection wells within oilfields, comprehending the intricate mechanics of water channeling and the resulting rock damage on the external cemented surface holds paramount significance for the efficient management of reservoirs. This paper presents a comprehensive study aimed at [...] Read more.
In the field of water injection wells within oilfields, comprehending the intricate mechanics of water channeling and the resulting rock damage on the external cemented surface holds paramount significance for the efficient management of reservoirs. This paper presents a comprehensive study aimed at illuminating the complex nature of rock damage on the external cemented surface of casings and deciphering the underlying mechanisms that underpin water channeling occurrences. To this end, a robust constitutive model is established and refined to capture the multifaceted interactions inherent in rock damage on the cemented surface. This model introduces a modified bonding force approach to enhance shear stress precision and thoughtfully accounts for the profound effects of elastic–plastic behavior, cracking damage, and elastic-cracking coupling damage on damage progression. Subsequently, the refined model is employed to investigate rock damage on the external cemented surface of water injection wells, encompassing variations in confining pressure, rock width on the cemented surface, and the ratio of Young’s modulus between the cement sheath and the rock. The research findings emphasize the interplay between cracking and elastic damage as the catalyst for rock damage on the cemented surface. Impressively, the accuracy of the refined constitutive model for the cemented surface has advanced by over 5% compared to prior studies. The manipulation of confining pressure and the Young’s modulus ratio enhances peak fracture water pressure, signifying substantive strides in comprehending damage propagation mechanics. Furthermore, the study discerns the negligible influence of rock width on the cemented surface regarding damage patterns. These findings have important implications for the effective management of water injection wells, providing insights for the restoration of water channeling wells and proactive measures against water channeling phenomena. They also contribute to the refinement of well cementing practices and the proficient management of water channeling and water flooding in oilfields. The research findings have profound implications for the domain of water injection wells, offering novel insights into the restoration of water channeling wells and the implementation of preemptive measures against water channeling phenomena. These findings hold the potential to guide the refinement of well cementing practices and the adept management of water channeling and water flooding wells within the studied oilfield. Full article
(This article belongs to the Section Civil Engineering)
Show Figures

Figure 1

24 pages, 4019 KB  
Article
Has the COVID-19 Pandemic Led to a Switch in the Volatility of Biopharmaceutical Companies?
by Adriana AnaMaria Davidescu, Eduard Mihai Manta, Oana Mihaela Vacaru (Boita), Mihaela Gruiescu, Razvan Gabriel Hapau and Paul Laurentiu Baranga
Mathematics 2023, 11(14), 3116; https://doi.org/10.3390/math11143116 - 14 Jul 2023
Cited by 2 | Viewed by 2283
Abstract
Biopharmaceutical companies are critical in developing vaccines, treatments, and diagnostics for COVID-19. Thus, understanding the contagion effects of their stock market can have important economic implications, especially in the context of global financial markets. Due to the COVID-19 pandemic, biopharmaceutical companies’ stock markets [...] Read more.
Biopharmaceutical companies are critical in developing vaccines, treatments, and diagnostics for COVID-19. Thus, understanding the contagion effects of their stock market can have important economic implications, especially in the context of global financial markets. Due to the COVID-19 pandemic, biopharmaceutical companies’ stock markets may have experienced sudden volatility and risk changes, which may have had spillover effects on other sectors and markets. Policymakers can take pre-emptive measures to stabilize financial markets. Analyzing the contagion effects makes it even more relevant to analyze the stock market response of four leading pharmaceutical companies that either developed vaccines against COVID-19 or drugs that help to fight the virus, namely, Pfizer, AbbVie Inc., Sanofi, and Bristol Myers Squibb. The analysis considers two periods, before and during the COVID-19 crisis, and considers the influence of the market volatility and technological market index. In order to capture the contagion effects, DCC-GARCH models have been applied, which estimate time-varying correlation coefficients using a multivariate GARCH framework, allowing for the modeling of time-varying volatility and correlations in financial returns. The results reveal the impact of market volatility on the returns of all four pharmaceutical companies. Additionally, a contagion effect between all four companies, the technological market, and market volatility was observed during the COVID-19 period. Full article
(This article belongs to the Special Issue Advanced Statistical Applications in Financial Econometrics)
Show Figures

Figure 1

16 pages, 6828 KB  
Article
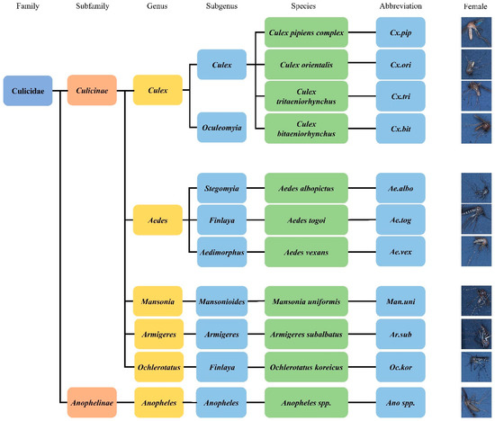
Deep Learning-Based Image Classification for Major Mosquito Species Inhabiting Korea
by Sangjun Lee, Hangi Kim and Byoung-Kwan Cho
Insects 2023, 14(6), 526; https://doi.org/10.3390/insects14060526 - 5 Jun 2023
Cited by 13 | Viewed by 5302
Abstract
Mosquitoes are one of the deadliest insects, causing harm to humans worldwide. Preemptive prevention and forecasting are important to prevent mosquito-borne diseases. However, current mosquito identification is mostly conducted manually, which consumes time, wastes labor, and causes human error. In this study, we [...] Read more.
Mosquitoes are one of the deadliest insects, causing harm to humans worldwide. Preemptive prevention and forecasting are important to prevent mosquito-borne diseases. However, current mosquito identification is mostly conducted manually, which consumes time, wastes labor, and causes human error. In this study, we developed an automatic image analysis method to identify mosquito species using a deep learning-based object detection technique. Color and fluorescence images of live mosquitoes were acquired using a mosquito capture device and were used to develop a deep learning-based object detection model. Among the deep learning-based object identification models, the combination of a swine transformer and a faster region-convolutional neural network model demonstrated the best performance, with a 91.7% F1-score. This indicates that the proposed automatic identification method can be rapidly applied for efficient analysis of species and populations of vector-borne mosquitoes with reduced labor in the field. Full article
Show Figures

Figure 1

26 pages, 903 KB  
Article
Improving Reliability for Detecting Anomalies in the MQTT Network by Applying Correlation Analysis for Feature Selection Using Machine Learning Techniques
by Imran, Megat Farez Azril Zuhairi, Syed Mubashir Ali, Zeeshan Shahid, Muhammad Mansoor Alam and Mazliham Mohd Su’ud
Appl. Sci. 2023, 13(11), 6753; https://doi.org/10.3390/app13116753 - 1 Jun 2023
Cited by 10 | Viewed by 3595
Abstract
Anomaly detection (AD) has captured a significant amount of focus from the research field in recent years, with the rise of the Internet of Things (IoT) application. Anomalies, often known as outliers, are defined as the discovery of anomalous occurrences or observations that [...] Read more.
Anomaly detection (AD) has captured a significant amount of focus from the research field in recent years, with the rise of the Internet of Things (IoT) application. Anomalies, often known as outliers, are defined as the discovery of anomalous occurrences or observations that differ considerably from the mainstream of the data. The IoT which is described as a network of Internet-based digital sensors that continuously generate massive volumes of data and use to communicate with one another theMessage Queuing Telemetry Transport (MQTT) protocol. Brute-force, Denial-of-Service (DoS), Malformed, Flood, and Slowite attacks are the most common in theMQTT network. One of the significant factors in IoT AD is the time consumed to predict an attack and take preemptive measures. For instance, if an attack is detected late, the loss of attack is irreversible. This paper investigates the time to detect an attack using machine learning approaches and proposes a novel approach that applies correlation analysis to reduce the training and testing time of these algorithms. The new approach has been evaluated on Random Forest, Decision Tree, Naïve Bayes, Multi-Layer Perceptron, Artificial Neural Network, Logistic Regression, and Gradient Boost. The findings indicate that the correlation analysis is significantly beneficial in the process of feature engineering, primarily to determine the most relevant features in the MQTT dataset. This is, to the best of our knowledge, the first study on MQTTset that reduces the prediction time for DoS 0.92 (95% CI −0.378, 2.22) reduced to 0.77 (95% CI −0.414, 1.97) and for Malformed 2.92 (95% CI −2.6, 8.44) reduced to 0.49 (95% CI −0.273, 1.25). Full article
(This article belongs to the Special Issue Machine Learning for Network Security)
Show Figures

Figure 1

13 pages, 512 KB  
Article
Diversity-Generating Retroelements in Prokaryotic Immunity
by Ilya S. Belalov, Arseniy A. Sokolov and Andrey V. Letarov
Int. J. Mol. Sci. 2023, 24(6), 5614; https://doi.org/10.3390/ijms24065614 - 15 Mar 2023
Cited by 2 | Viewed by 2900
Abstract
Adaptive immunity systems found in different organisms fall into two major types. Prokaryotes possess CRISPR-Cas systems that recognize former invaders using memorized (captured) pieces of their DNA as pathogen signatures. Mammals possess a vast repertoire of antibodies and T-cell receptor variants generated in [...] Read more.
Adaptive immunity systems found in different organisms fall into two major types. Prokaryotes possess CRISPR-Cas systems that recognize former invaders using memorized (captured) pieces of their DNA as pathogen signatures. Mammals possess a vast repertoire of antibodies and T-cell receptor variants generated in advance. In this second type of adaptive immunity, a pathogen presentation to the immune system specifically activates the cells that express matching antibodies or receptors. These cells proliferate to fight the infection and form the immune memory. The principle of preemptive production of diverse defense proteins for future use can hypothetically take place in microbes too. We propose a hypothesis that prokaryotes employ diversity-generating retroelements to prepare defense proteins against yet-unknown invaders. In this study, we test this hypothesis with the methods of bioinformatics and identify several candidate defense systems based on diversity-generating retroelements. Full article
(This article belongs to the Special Issue Bacteriophage: Molecular Ecology and Pharmacology)
Show Figures

Figure 1

18 pages, 649 KB  
Review
Lessons Learned for Pre-Emptive Capture Management as a Tool for Wildlife Conservation during Oil Spills and Eradication Events
by B. Louise Chilvers and Pete J. McClelland
Animals 2023, 13(5), 833; https://doi.org/10.3390/ani13050833 - 24 Feb 2023
Cited by 4 | Viewed by 2632
Abstract
Pre-emptive capture or translocation of wildlife during oil spills and prior to pest eradication poison applications are very specific conservation goals within the field of conservation translocation/reintroduction. Protection of wildlife from contamination events occurs during either planned operations such as pest eradication poison [...] Read more.
Pre-emptive capture or translocation of wildlife during oil spills and prior to pest eradication poison applications are very specific conservation goals within the field of conservation translocation/reintroduction. Protection of wildlife from contamination events occurs during either planned operations such as pest eradication poison applications, or unplanned events such as pollution or oil spills. The aim in both incidences is to protect at-risk wildlife species, ensuring the survival of a threatened regional population or entire species, by excluding wildlife from entering affected areas and therefore preventing impacts on the protected wildlife. If pre-emptive capture does not occur, wildlife may unintentionally be affected and could either die or will need capture, cleaning, and/or medical care and rehabilitation before being released back into a cleared environment. This paper reviews information from pre-emptive captures and translocations of threatened wildlife undertaken during past oil spills and island pest eradications, to assess criteria for species captured, techniques used, outcomes of responses, and lessons learned. From these case studies, the considerations and planning needs for pre-emptive capture are described and recommendations made to allow better use and preparedness for pre-emptive capture as a preventative wildlife conservation tool. Full article
(This article belongs to the Special Issue Protecting Endangered Species)
Show Figures

Figure 1

21 pages, 6053 KB  
Article
Satellite Imaging Techniques for Ground Movement Monitoring of a Deep Pipeline Trench Backfilled with Recycled Materials
by B. Teodosio, A. Al-Taie, E. Yaghoubi and P. L. P. Wasantha
Remote Sens. 2023, 15(1), 204; https://doi.org/10.3390/rs15010204 - 30 Dec 2022
Cited by 6 | Viewed by 2964
Abstract
The damage to pipeline infrastructures caused by reactive soils has been a critical challenge for asset owners. Sustainable backfilling materials have recently gained interest to stabilize highly reactive zones as a pre-emptive approach towards sustainability. In this study, two adjacent sections of a [...] Read more.
The damage to pipeline infrastructures caused by reactive soils has been a critical challenge for asset owners. Sustainable backfilling materials have recently gained interest to stabilize highly reactive zones as a pre-emptive approach towards sustainability. In this study, two adjacent sections of a sewer pipeline trench in Melbourne, Australia were backfilled with two blends of 100% recycled aggregates. The sites were monitored for ground deformations during October 2020–February 2022 (17 months) using surveying techniques. Interferometric synthetic aperture radar (InSAR) techniques and algorithms were also employed to estimate the ground movements of the sites and surrounding regions. The cross-validation of deformation results achieved from both techniques enabled an in-depth analysis of the effectiveness of the recycled aggregates to address reactive soil issues in urban developments. Observational deformation data and their spatiotemporal variation in the field were satisfactorily captured by the InSAR techniques: differential InSAR (DInSAR), persistent scatterer interferometry (PSI), and small baseline subset (SBAS). The SBAS estimations were found to be the closest to field measurements, primarily due to the analysis of zones without well-defined geometries. This study’s contribution to existing knowledge defines the spatiotemporal influence of sustainable backfill in areas with reactive soil through field data and satellite imaging. The relationship between InSAR techniques and actual field behavior of sustainable backfill can be a baseline for the growing construction that may be challenging to perform field monitoring due to resource constraints. Full article
(This article belongs to the Special Issue Mapping and Change Analysis Applications with Remote Sensing and GIS)
Show Figures

Graphical abstract

15 pages, 4787 KB  
Article
DATSURYOKU Sensor—A Capacitive-Sensor-Based Belt for Predicting Muscle Tension: Preliminary Results
by Akihiko Murai, Shusuke Kanazawa, Ko Ayusawa, Sohei Washino, Manabu Yoshida and Masaaki Mochimaru
Sensors 2021, 21(19), 6669; https://doi.org/10.3390/s21196669 - 7 Oct 2021
Cited by 1 | Viewed by 3705
Abstract
Excessive muscle tension is implicitly caused by inactivity or tension in daily activities, and it results in increased joint stiffness and vibration, and thus, poor performance, failure, and injury in sports. Therefore, the routine measurement of muscle tension is important. However, a co-contraction [...] Read more.
Excessive muscle tension is implicitly caused by inactivity or tension in daily activities, and it results in increased joint stiffness and vibration, and thus, poor performance, failure, and injury in sports. Therefore, the routine measurement of muscle tension is important. However, a co-contraction observed in excessive muscle tension cannot be easily detected because it does not appear in motion owing to the counteracting muscle tension, and it cannot be measured by conventional motion capture systems. Therefore, we focused on the physiological characteristics of muscle, that is, the increase in muscle belly cross-sectional area during activity and softening during relaxation. Furthermore, we measured muscle tension, especially co-contraction and relaxation, using a DATSURYOKU sensor, which measures the circumference of the applied part. The experiments showed high interclass correlation between muscle activities and circumference across maximal voluntary co-contractions of the thigh muscles and squats. Moreover, the circumference sensor can measure passive muscle deformation that does not appear in muscle activities. Therefore, the DATSURYOKU sensor showed the potential to routinely measure muscle tension and relaxation, thus avoiding the risk of failure and injury owing to excessive muscle tension and can contribute to the realization of preemptive medicine by measuring daily changes. Full article
(This article belongs to the Collection Wearable Sensors for Risk Assessment and Injury Prevention)
Show Figures

Figure 1

Back to TopTop