Abstract
In the contemporary landscape of healthcare, machine learning models are pivotal in facilitating precise predictions, particularly in the nuanced diagnosis of complex ailments such as breast cancer. Traditional diagnostic methodologies grapple with inherent challenges, including excessive complexity, elevated costs, and reliance on subjective interpretation, which frequently culminate in inaccuracies. The urgency of early detection cannot be overstated, as it markedly broadens treatment modalities and significantly enhances survival rates. This paper delineates an innovative optimization framework designed to augment diagnostic accuracy by amalgamating momentum-based optimization techniques within a neural network paradigm. Conventional machine learning approaches are often encumbered by issues of overfitting, data imbalance, and the inadequacy of capturing intricate patterns in high-dimensional datasets. To counter these limitations, we propose a sophisticated framework that integrates an adaptive threshold mechanism across an array of gradient-based optimizers, including SGD, RMSprop, adam, adagrad, adamax, adadelta, nadam and Nesterov momentum. This novel approach effectively mitigates oscillatory behavior, refines parameter updates, and accelerates convergence. A salient feature of our methodology is the incorporation of a momentum threshold for early stopping, which ceases training upon the stabilization of momentum below a pre-defined threshold, thereby pre-emptively preventing overfitting. Leveraging the Wisconsin Breast Cancer Dataset, our model achieved a remarkable 99.72% accuracy and 100% sensitivity, significantly curtailing misclassification rates compared to traditional methodologies. This framework stands as a robust solution for early breast cancer diagnosis, thereby enhancing clinical decision making and improving patient outcomes.
Keywords:
Wisconsin Breast Cancer Dataset; neural networks; backpropagation; optimization algorithms; adaptive control system; computational complexity; classification MSC:
68T07; 92B20; 90C31
1. Introduction
Breast cancer, a malignancy originating from the epithelial cells of the breast, has been a concern since antiquity. The earliest known documentation of breast cancer comes from around 1600 BC in ancient Egypt, as recorded in texts like the Edwin Smith Papyrus. These early records described tumors in the breast but lacked a modern understanding of cancer pathophysiology (American Cancer Society, 2024). As of 12 January 2023, the prestigious Cancer Journal for Clinicians published its annual report titled Cancer Statistics 2023, providing a comprehensive overview of cancer incidence and mortality. Owing to the report, breast cancer is the most prevalent type of cancer in women, accounting for approximately 31% of cases, and is ranked fifth in global cancer mortality. Other frequently diagnosed tumors in women include lung, colorectal, cervical, cutaneous melanoma, non-Hodgkin’s lymphoma, thyroid, pancreatic, renal cancers, and leukemia. According to the 2020 global cancer statistics released by the International Agency for Research on Cancer (IARC), affiliated with the World Health Organization (WHO), breast cancer has now surpassed lung cancer as the most frequently diagnosed malignancy worldwide. Approximately 2.3 million new instances of breast cancer were diagnosed in 2020, accounting for around eighty percent of all cancer cases. Breast cancer remains a significant global health challenge, ranking as the fifth most common cause of cancer-related mortality, with 685,000 deaths reported in 2020. It constitutes 25% of all cancer diagnoses in women and accounts for approximately 16% of female cancer-related deaths. The highest incidence and mortality rates for breast cancer are observed in 159 and 110 countries, respectively, underscoring its widespread impact on public health. Globally, breast cancer contributes to over 20,000 new cases each year, with an alarming 266.85 million deaths attributable to the disease. In China, breast cancer was the leading malignancy among women in 2016, with about 306,000 new cases. By January 2022, approximately 4.1 million women in the United States had a history of breast cancer, with invasive breast carcinoma affecting around 13% of women. The risk of diagnosis is highest among women aged 70–79 years, with the incidence of new cases peaking within the 60–79 age range. Urban areas exhibit higher incidence rates compared to rural regions, where breast cancer ranks as the second most common malignancy. Moreover, breast cancer was responsible for 72,000 deaths globally, underscoring its profound impact on public health. The broader landscape of cancer reveals a near twofold increase in diagnoses over the past two decades, rising from an estimated 10 million cases in 2000 to 19.3 million in 2020.
Projections indicate that this trend will continue, with a predicted 50% surge in cancer incidence by 2040 compared to 2020, underscoring the escalating global cancer burden. It has now been proven that breast cancer is a complicated illness with a variety of biological behaviors that are impacted by a number of environmental, hormonal, and genetic factors. Comprehending the causes and course of breast cancer is essential to developing therapeutic strategies and improving patient outcomes. Breast cancer is a cancer that starts in the cells of the breast and is significantly more common in women than in males. This kind of cancer starts when aberrant cells in the breast grow out of control, creating a tumor that can potentially migrate to other parts of the body and penetrate surrounding tissues, as shown in Figure 1 [1].
Figure 1.
Cellular images from the American Medical Association Dataset.
The disease most commonly starts in two primary areas of the breast, that is, the ducts and lobules, as shown in Figure 2 [2]. The lobules, which create milk, send it to the nipple through tubes called ducts. When breast cancer originates in these ducts, it is termed ductal carcinoma, which is the most common form of breast cancer, making up about 80% of cases. Ductal carcinoma can be further classified into invasive ductal carcinoma (IDC) and ductal carcinoma in situ (DCIS). IDC begins in the ducts and then spreads to the surrounding breast tissue, while DCIS remains confined within the ducts and does not invade surrounding tissues. The disease can also start in the lobules, which are the milk-producing glands of the breast. Lobular carcinoma is the term used to describe this kind of malignancy. Two types of lobular carcinoma are ILC, which begins in the lobules and spreads to surrounding tissues, and lobular carcinoma in situ (LCIS), which is thought to be an indicator for a higher probability of breast cancer rather than an actual counterpart to aggressive cancer. It can develop in different parts of the breast, primarily within the ducts and lobules, but it can also arise in the stromal tissue, which is the supportive connective tissue of the breast. Although less common, cancers originating in the stromal tissue are referred to as sarcomas. One of the critical aspects of breast cancer is its ability to spread, or metastasize, to more body parts. This spread typically occurs through the bloodstream or lymphatic system. The lymph nodes, which are small structures and part of the immune system, are often the first site where breast cancer may spread. Additionally, the disease can metastasize to bones, leading to symptoms such as pain and increased risk of fractures; to the liver, causing symptoms like jaundice and abdominal swelling; and to the lungs, which can result in coughing and shortness of breath.
Figure 2.
Progression of breast cancer from benign to malignant stages.
1.1. Etiology and Risk Factors
Breast cancer etiology is multifactorial. Genetic predisposition plays a crucial role; having hereditary abnormalities greatly raises the risk of breast cancer in genes like BRCA1 and BRCA2. Research indicates that women with BRCA1 and BRCA2 mutations have an eternal risk of 55–65% and 45–55%, respectively [3]. Additionally, mutations in other genes, including TP53 and PALB2, contribute to hereditary breast cancer syndromes. Approximately 5–10% of incidences of breast cancer are linked to these hereditary variables, underscoring the importance of genetic testing and counselling for at-risk individuals. Family history of breast cancer also contributes significantly, with women who have first-degree relatives affected by the disease being at a higher risk. Research indicates that a woman’s risk of breast cancer is almost doubled if she has a first-degree relative who has the disease [4]. Hormonal influences are also significant. Hormone-receptor-positive tumors grow because of the actions of progesterone and estrogen. Seventy-five percent of cases of breast cancer are estrogen receptor-positive (ER-positive). Hormonal treatments, including aromatase inhibitors and selective estrogen receptor modulators (SERMs), are effective in treating these cancers by blocking or lowering estrogen levels (Early Breast Cancer Trialists’ Collaborative Group, 2023). Furthermore, advancements in understanding estrogen signaling pathways have led to the development of new therapeutic targets and strategies. Age remains a critical risk factor, with breast cancer incidence rising as women age, particularly after 55 years. This increased risk is associated with genetic mutations and hormonal changes over time [5]. Breast cancer risk has been related to lifestyle variables like obesity, smoking, and alcohol use. Obesity, especially postmenopausal obesity, is associated with higher estrogen levels, which can promote cancer growth. Research indicates that obesity raises the chance of developing breast cancer by 20–40% [6]. Environmental exposures, including ionizing radiation and endocrine-disrupting chemicals, also contribute to elevated risk [7].
1.2. Classification and Types
Breast cancer classification is based on histological and molecular characteristics. Of all the types of breast cancer, IDC is the most frequent, making up roughly 80% of cases. IDC starts in the milk ducts and spreads to the tissues in the vicinity. The lobules are the site of ILC, which is distinguished by a unique growth pattern and a predisposition for multifocality. LCIS is a marker indicating a higher risk rather than a direct precursor, whereas DCIS is a non-invasive form limited to the ducts. There are no HER2 receptors, progesterone, or estrogen in triple-negative breast cancer (TNBC), which is associated with a more aggressive clinical course and poorer prognosis [8].
1.3. Diagnosis and Treatment
Diagnosis typically involves clinical examination, imaging studies such as mammography, ultrasound, MRI and biopsy. Advances in imaging technology, such as digital breast tomosynthesis and contrast-enhanced mammography, have improved diagnostic accuracy [9]. Techniques for biopsies include core needle biopsy, fine needle aspiration and excisional biopsy, which are crucial for histopathological diagnosis and treatment planning. Treatment strategies depend on cancer type and stage. Surgical options include lumpectomy, which conserves breast tissue, and mastectomy, which involves the removal of one or both breasts. Sentinel node biopsy and axillary lymph node dissection are performed to assess regional spread [5]. Radiation therapy is used post-surgery to eliminate residual cancer cells. Chemotherapy involves cytotoxic drugs and is used in neoadjuvant or adjuvant settings. Hormonal therapy is effective for hormone-receptor-positive cancers, while targeted therapies, such as HER2 inhibitors like trastuzumab, are used for HER2-positive cancers [10].
1.4. Prognosis and Survival
Prognosis varies by stage at diagnosis. Early-stage cancers, Stage I and II, generally have high survival rates, with 5-year survival rates for localized breast cancer reaching approximately 99% [5]. Advanced stages, III and IV, particularly those with distant metastases, have a less favorable prognosis but can be managed to improve survival and quality of life. Ongoing research into novel therapeutic agents and combination therapies aims to enhance outcomes for advanced-stage patients [11].
1.5. Impact on Daily Life and Mental Health
Breast cancer profoundly impacts daily life, affecting physical, emotional, and social dimensions. Physical effects include treatment-related side effects such as fatigue, pain, and alterations in body image. Emotionally, the diagnosis and treatment of breast cancer often lead to significant distress, anxiety, and depression. Studies indicate that up to 40% of breast cancer patients experience clinically significant levels of depression and anxiety. The stress of coping with a cancer diagnosis, undergoing treatment, and facing uncertainties about the future can profoundly affect mental health and overall quality of life. Socially, patients may face disruptions in personal and professional spheres due to treatment schedules and recovery periods. The stigma associated with cancer and the potential for changes in body image can also affect social interactions and relationships [5].
1.6. Psychological Support
The psychological impact of breast cancer includes substantial emotional and mental health challenges. Women may experience profound fear, anxiety, and depression, affecting their overall well-being. Support services, including psychological counselling and support groups, are essential for helping patients manage the emotional burden associated with breast cancer [11].
Machine learning algorithms play a critical role in today’s healthcare landscape, particularly in the detection, diagnosis, and treatment of diseases like breast cancer. These algorithms allow computers to analyze large and complex datasets, uncovering patterns that may not be visible through traditional methods, thus enhancing the accuracy and speed of diagnostic processes. In breast cancer detection, machine learning models are indispensable for improving early diagnosis, which is crucial in increasing survival rates. They excel in analyzing mammograms, ultrasound images, and histopathological data, helping radiologists and oncologists detect cancerous tumors with greater precision. Unlike manual analysis, which is often time-consuming and prone to human error, machine learning algorithms can sift through vast amounts of imaging data to identify subtle anomalies that indicate the presence of cancer. Moreover, machine learning enables the development of personalized treatment plans, as algorithms can predict patient outcomes based on historical data, genetic information, and other variables. This has opened up new frontiers in precision medicine, where treatments are tailored to individual patients’ unique profiles, maximizing efficacy while minimizing side effects. The ability of machine learning models to handle high-dimensional data is one of their most significant advantages. In the context of breast cancer, these algorithms can process thousands of features such as tumor size, shape, texture, and hormone receptor status, leading to more informed clinical decisions. Additionally, machine learning models can continuously improve over time, learning from new data and adapting to evolving medical knowledge, making them powerful tools in ongoing medical research and practice. In summary, machine learning algorithms play a pivotal role in modern healthcare by advancing diagnostic accuracy, facilitating early detection, and personalizing treatment strategies. Their application in breast cancer research and treatment has the potential to revolutionize how the disease is understood and managed, leading to better outcomes for patients worldwide.
Following the foundational understanding of the critical role machine learning plays in breast cancer diagnosis, it is essential to examine the breadth of research dedicated to constructing these models. The contemporary review of studies on breast cancer classification highlights the extensive exploration of machine learning algorithms, each achieving varying degrees of success.
2. Review of Contemporary Studies
A high-precision classification algorithm was developed to differentiate between benign and malignant breast cancer [12]. The dataset was preprocessed using feature scaling and missing value imputation. Normality was assessed, followed by Spearmans rank correlation and Wilcoxon rank-sum test to analyze feature relationships and distributions. Six machine learning algorithms, including Decision Tree (DT), Stochastic Gradient Descent (SGD), Random Forest (RF), Support Vector Machine (SVM), Logistic Regression (LR), and AdaBoost, were trained. The AdaBoost-Logistic model achieved the highest accuracy of 99.12%, demonstrating superior performance in classifying breast cancer cases from the Wisconsin dataset.
The classification frameworks [13] were applied to the WDBC dataset to evaluate their efficacy. Traditional methodologies, including K-Nearest Neighbors (KNN), SVM, Ensemble Classifier (EC), and LR, were employed for performance assessment. The Diagnostic Enhancement Technique (DET) significantly improved model accuracy. Specifically, the polynomial SVM achieved an accuracy of 98.3%, LR reached 97.04%, KNN recorded 96.3%, and EC attained 96.6% accuracy with the WDBC dataset.
The application of evolutionary machine learning techniques has proven effective in tackling challenges associated with medical data mining, a critical area within the healthcare industry. This study [14] introduces innovative methodologies for predicting breast mass malignancy, utilizing the WDBC dataset for experimentation. The proposed approach consists of three main phases: preprocessing and outlier detection, feature selection, and ML modelling. Outliers are identified and removed using methods such as the interquartile range (IQR), Cook’s distance, Z-Score, and K-means clustering. For feature selection, the Whale Optimization Algorithm (WOA) is employed to pinpoint the most pertinent features for modelling. Subsequently, predictive models are developed using the SVM and Gaussian Naive Bayes (GNB) algorithms. The models were evaluated, achieving an accuracy of 98.25% with the WDBC dataset, demonstrating the effectiveness of the proposed methodologies in predicting breast cancer malignancy.
This study [15] introduces the SELF framework, a stacked ensemble learning approach aimed at early-stage breast cancer classification through histopathological images. The effectiveness of SELF was assessed using the BreakHis dataset alongside the WBCD, which includes 569 samples. The framework utilizes a combination of classifiers, including Extra Trees, RF, AdaBoost, Gradient Boosting, and KNN as base models, with Logistic Regression as the final estimator. The SELF framework demonstrated high accuracy, achieving around 95% on the BreakHis dataset and 99% on the WBCD dataset. Additionally, it outperformed other methods in key metrics such as F1-Score, MCC (Mathew correlation coefficient) and ROC.
ML techniques have revolutionized computer-aided diagnosis (CAD) systems, particularly for breast cancer classification. This paper [16] introduces a supervised ML-based CAD system that incorporates feature selection, PCA, grid search for hyperparameter tuning, and cross-validation. The system uses seven classifiers, ANN, k-NN, SVM, DT, RF, XGBoost, and AdaBoost, and integrates two ensemble models, Majority Voting and stacking with LR (S-LR). The evaluation focused on the WBCD and the mammographic Mass dataset. Notably, the AdaBoost and S-LR models achieved a recall of 95.35% on the WBCD, while the stacking model with S-LR attained the highest accuracy of 97.37% for this dataset. For the mammographic mass dataset, XGBoost reached a recall of over 96%, and the stacking model with S-LR achieved an accuracy of 93.37%. The proposed system, featuring a flask application with the S-LR model, is recommended for enhancing breast cancer diagnosis.
This paper [17] explores the integration of ML classifiers with feature selection methods to develop an intelligent breast cancer prediction tool, utilizing the WDBC dataset. Various classification algorithms, including SVM, LightGBM, RF, LR, kNN, and NB, were evaluated. Performance metrics such as accuracy, precision, recall, F-score, Kappa, MCC, and processing time were assessed. The study highlights the impact of feature selection techniques on model performance. Without feature selection, LightGBM achieved the highest accuracy of 95%. Applying Minimum Redundancy Maximum Relevance (mRMR) with 15 features enhanced LightGBM’s accuracy to 98%. Feature selection using Pearson Correlation Coefficient with fifteen features also resulted in a 95% accuracy for LightGBM. Lasso feature selection with five features showed varied results, with LR achieving the highest accuracy of 96%. These results emphasize the critical role of feature selection in optimizing ML models for breast cancer detection.
A stacked ensemble classifier is designed to improve breast cancer prediction by integrating several ML algorithms, including DT, AdaBoost Classifier, GaussianNB, and MLP. The models’ [18] effectiveness is assessed using various performance metrics such as the ROC curve, AUC, specificity, F1-score, sensitivity, and accuracy. The ensemble learning approach, which combines the outputs of multiple models, enhances prediction accuracy by leveraging the strengths of individual algorithms while addressing issues like overfitting and noise sensitivity. The methodology includes a stacking-based ensemble approach to increase classifier diversity, training on a large dataset for better generalization, and hyperparameter tuning to refine model parameters. The results demonstrate that the proposed ensemble technique achieves an accuracy of 97.66%, highlighting its superior performance and computational efficiency as a robust tool for precise and reliable breast cancer prediction.
In this study [19], a feature selection algorithm based on Particle Swarm Optimization (PSO) combined with ML methods is proposed to enhance breast cancer diagnosis by improving accuracy, reducing costs, and minimizing time. The methodology involves applying the PSO algorithm to select the most effective features from the dataset. This approach was tested using the WDBC dataset. Without PSO, the RF method achieved the highest accuracy of 99% with all 30 features. However, with PSO-based feature selection, accuracy increased to 100%, and the number of features was reduced from 30 to 19. The study highlights the efficacy of PSO in selecting a more relevant subset of features, demonstrating its potential to significantly improve diagnostic performance while simplifying the feature set.
A CAD system was designed to improve breast cancer detection accuracy. The system [20] utilizes a deep belief network (DBN) for the unsupervised learning phase, followed by a supervised BPN phase. The final model is built using a BPN with the Levenberg–Marquardt learning algorithm, with initial weights derived from the DBN. Tested on the WBCD, the system achieved a high accuracy of 99.68%. This approach effectively combines unsupervised and supervised learning techniques, providing a powerful tool for breast cancer diagnosis.
The research [21] evaluates a range of classifiers, including kNN, GB, SVM, NN, CN2 Rule Inducer, NB, SGD, and DT. These traditional methods are compared against deep learning models such as Neural Decision Forest and MLP. Each model’s performance is assessed using various metrics such as accuracy, precision, recall, F1-score, and ROC-AUC. GB and CN2 Rule Inducer demonstrated strong performance, with the CN2 Rule Inducer achieving a notable ROC-AUC of 0.98. However, the MLP model outperformed all others, achieving an exceptional AUC-ROC of 0.9959, along with an accuracy of 96.49%, precision of 96.57%, recall of 96.49%, and an F1-score of 96.50%. The study concludes that while traditional models like GB and CN2 Rule Inducer are effective, the MLP model delivers the highest overall performance in breast cancer detection.
This research introduces an enhanced XGBoost algorithm, termed I-XGBoost, designed to improve the prediction of breast cancer malignancy. The study [22] is structured around three essential phases: data pre-treatment, feature extraction, and target classification. The performance of the I-XGBoost model is evaluated and and compared with several established classification techniques, including SVM, LR, KNN, NB, DT, RF, AdaBoost, and the standard XGBoost algorithm. Key performance metrics such as precision, recall, F1-score, and accuracy are utilized for assessment. The findings reveal that I-XGBoost achieves a notable accuracy of 98.24%, surpassing LR, which achieves 97%. This 1.24% improvement demonstrates the enhanced effectiveness of I-XGBoost in breast cancer prediction.
The research presents a novel breast cancer classification model combining Deep Neural Network, Genetic Algorithm, and Evolutionary Strategy Optimization (DNN-GA-ESO) [23]. The approach involves three phases: data preprocessing with Improved Linear Discriminant Analysis (ILDA), outlier detection using a DNN, and feature selection through a GA. Classification is performed with ESO. The DNN-GA-ESO model achieved high performance, with an accuracy of 99.30%, precision of 99.35%, F-measure of 0.9936, recall of 99.42%, and kappa statistic of 99.48% on the WBC dataset, and an accuracy of 99.45% on the WDBC dataset. This method significantly enhances classification accuracy through advanced data processing and feature selection techniques.
Despite advancements in artificial intelligence, precision remains a challenge for practical application. This paper introduces a nature-inspired technique combining Salp Swarm Algorithm (SSA) and Grey Wolf Optimization (GWO) [24]. The approach uses SVM and KNN algorithms on the WBCD. The proposed SSA-GWO model achieved a high accuracy of 99.42% in diagnosing breast cancer.
This assessment explores feature selection and dimensionality reduction techniques for breast cancer detection using PCA and Variance Inflation Factors (VIF) [25]. Following these analyses, various classifiers, such as KNN, LR, DT, LGBM, XGB, RF, NB and NN, were evaluated. The top models were selected based on accuracy, and both soft and hard voting ensembles were applied. The NN, trained for 500 epochs with the adam optimizer and binary cross entropy loss, showed superior performance in accuracy compared to existing methods.
Artificial intelligence (AI) is making a significant impact on healthcare, particularly in early diagnosis. This research [26] focuses on developing an ML model for breast cancer classification and ensuring that the models results are understandable. By pinpointing the most critical tumor features and their influence on classification, the study aims to improve breast cancer diagnosis and treatment. The model achieved 97.7% accuracy with 98.2% precision using k-nearest neighbors on the WDBC dataset and 98.6% accuracy with 94.4% precision using an ANN. The study highlights the importance of features like bare nuclei and areas worst for determining malignancy, emphasizing the need for interpretability in AI-driven healthcare.
The literature reveals a plethora of existing work that has sought to construct models with varying degrees of success. For instance, several studies have showcased high-precision classification algorithms, achieving remarkable accuracy rates in differentiating between benign and malignant cases. Despite the promising results in these studies, machine learning models still confront a range of challenges, including overfitting, underfitting, imbalanced datasets, and computational complexity. For instance, while some models have reported high accuracy, they may require significant computational resources, which can hinder their practical application in clinical settings. Moreover, the skewed nature of medical datasets often complicates model training and evaluation, leading to results that may not generalize well across diverse populations.
Given these challenges, there is a compelling need to develop models that not only achieve high accuracy but also mitigate issues such as overfitting and computational inefficiencies. In response to these gaps, we propose a novel approach that integrates momentum thresholding for early stopping, halting the training process once optimal solutions are identified. This innovation aims to enhance the performance of machine learning models by focusing on gradient-based optimizers and momentum techniques, ultimately improving efficiency and effectiveness in breast cancer detection. Through this study, we aim to construct a robust machine learning framework that leverages the strengths of existing methodologies while addressing their shortcomings, paving the way for more accurate and efficient breast cancer diagnostic tools.
In this paper, we outline the major contributions of our proposed framework aimed at enhancing breast cancer classification accuracy through innovative optimization techniques. The key contributions are as follows:
- Developed a MLFFN with a single hidden layer using sigmoid activation for enhanced classification performance.
- Integrated gradient-based optimization techniques with Momentum Threshold and Early Stopping to improve convergence and reduce overfitting.
- Implemented adaptive momentum tuning for better response to gradient variations, enhancing stability and convergence rates.
- Among all optimizers, Nesterov momentum emerged as superior due to its unique look-ahead mechanism, which focuses on future gradients, leading to more precise error calculations. This results in greater computational efficiency in terms of complexity.
- Demonstrated significant improvements in performance metrics such as accuracy, sensitivity, and specificity compared to traditional optimizers, namely Adam, RMSprop, AdaGrad, etc.
- Achieved outstanding results on the WDBC dataset: 99.72% accuracy, 100% sensitivity, and 97.77% specificity.
- Innovatively applied Early Stopping in conjunction with Nesterov momentum, effectively enhancing model performance and mitigating overfitting.
3. Materials and Methods
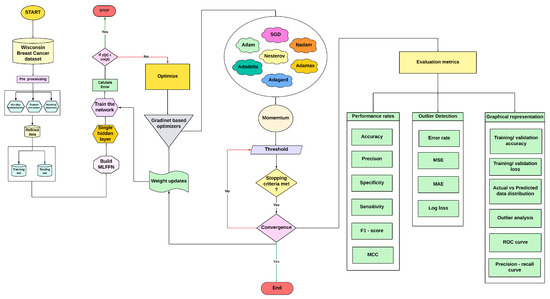
This section explores gradient-based optimizers with thresholding momentum algorithms with MFFN utilized to enhance the accuracy of breast cancer diagnosis. In this research, we utilized the well-known Wisconsin Breast Cancer dataset, available through the University of California Irvine (UCI) Machine Learning Repository. The UCI repository is a valuable resource that provides a wide range of datasets used by the machine learning community for empirical analysis and algorithm benchmarking.
By providing a standardized and reliable dataset, it has become a crucial resource in developing machine learning models that can accurately classify breast cancer cases, facilitating improvements in diagnosis and early detection. Our study builds on this foundation by implementing advanced machine learning techniques, coupled with optimization strategies like gradient-based optimizers with momentum thresholding. These methods are designed to increase classification accuracy by addressing challenges like overfitting, underfitting, and slow convergence rates, thereby enhancing the performance of breast cancer diagnosis models.
3.1. Description of the Dataset
The WDBC dataset was originally compiled by Dr. William H. Wolberg from the University of Wisconsin-Madison. It has since become a benchmark dataset [27] for testing classification models in the context of breast cancer diagnosis. This dataset was introduced in the late 1980s as part of an effort to develop a computational diagnostic tool for breast cancer using fine-needle aspirates (FNAs) of breast masses. FNAs are minimally invasive procedures that involve extracting cellular material from a breast lump, which is then analyzed microscopically to determine whether the mass is benign or malignant. The dataset consists of features derived from these FNAs, including attributes such as cell size, shape, and uniformity. These features serve as the input for various machine learning algorithms to classify breast masses.
The dataset consists of 569 instances, each representing a different breast mass. These instances are characterized by 30 numerical features that detail the features of the cell nuclei identified in the FNA images, as shown in Table 1. In the WDBC dataset, the features represent different properties of cell nuclei found in breast tissue samples. The values in brackets after each feature indicate specific statistical measurements of these properties. These measurements, shown in Table 2, are used to quantify the shape, size, and texture of cell nuclei in the breast tissue samples, helping to distinguish between benign and malignant tumors. The dataset features have been standardized, which involves scaling them to achieve a mean of zero and a standard deviation of one, which is essential for ensuring that all features contribute equally to the model’s decision-making process. This preprocessing step helps in enhancing the efficacy of machine learning algorithms by avoiding bias towards features with larger numerical ranges.
Table 1.
Summary of WDBC dataset.
Table 2.
Features and statistical parameters of WDBC.
3.2. Multilayer Feedforward Neural Network
A Multilayer Feedforward Neural Network (MFNN) is a type of artificial neural network architecture where the flow of data is unidirectional, moving from the input layer to the output layer through one or more hidden layers, without any cycles or loops. The network consists of layers of neurons, where each neuron in one layer is connected to every neuron in the next layer through weighted connections. These weights are adjusted during the training process to optimize the network’s performance.
Each hidden layer in an MFNN applies an activation function to introduce non-linearity, enabling the network to learn complex relationships and representations of the data. The output layer then produces the final prediction or classification. The training process typically involves backpropagation, where the error is propagated backward through the network to update the weights using an optimization technique like gradient descent. MFNNs are widely used in tasks such as image recognition, speech processing, and function approximation due to their ability to model intricate patterns and features in data. The structure of MFFN is depicted in Algorithm 1.
| Algorithm 1 Multilayer Feedforward Neural Network Training Algorithm. |
|
3.2.1. Structure of the MLFFN Model
MLFFNs are powerful tools for function approximation [28,29,30,31,32], leveraging the principles of backpropagation to model complex input-to-output relationships. These networks are designed to approximate continuous functions with high precision, making them suitable for a range of applications where learning [33] from data is essential.
A Multilayer Feedforward Neural Network (MLFFN) with a single hidden layer [34,35,36], is defined by a function that maps input vectors to output vectors through a series of transformations. The input vector , consisting of m features, is represented as , while the output vector , consisting of corresponding m outputs, is denoted as . The network begins by initializing the weights to random values within a specified range, , which determines the initial scale of the weights and influences the convergence behavior of the training process. The training process starts with the iteration count set at .
For a network with h hidden units, the computations proceed as follows. The input to the j-th hidden neuron, , is calculated as a linear combination of the input vector and the weight vector associated with that neuron, as in Equation (1):
where are the weights connecting the input features to the hidden neuron, and is the bias term. The output of the j-th hidden neuron, , is obtained by applying the sigmoid activation function to the input , as in Equation (2):
The input to the k-th output neuron, , is computed as Equation (3):
where are the weights connecting the hidden layer to the output neuron, and is the bias term for the output layer.
The final output for the k-th neuron, , is calculated using Equation (4):
3.2.2. Backpropagation
The primary goal of the backpropagation algorithm is to iteratively adjust the networks weights to minimize the error function, which quantifies the deviation between the network’s predicted outputs and the actual target values [37,38]. This optimization process is rooted in a predefined neural network architecture and operates by systematically iterating over the training dataset. For each training sample d, the input vector is propagated through the network’s layers, where each layer applies a series of linear transformations followed by a nonlinear activation function. This results in a computed output for the network, which is then compared to the actual target output to determine the error. The error function L for the training example d is defined by Equation (5):
where represents the actual target output for the k-th output unit, denotes the predicted output of the network for the same unit, and the summation is over all output units in the output layer of the network.
Following this, the algorithm computes the gradient of the error function L with respect to the network’s weights, employing the chain rule to facilitate the backpropagation of this error gradient through the layers. The chain rule allows for the systematic calculation of the derivative of the error function concerning each weight, effectively determining how much each weight contributed to the overall error [39,40].
The weight updates are executed by taking a step in the direction of the negative gradient as in Equation (6), in accordance with the principles of gradient descent.
where the weight change is defined in Equation (7):
In this context, represents the learning rate, a hyperparameter that controls the size of the weight updates. A suitably chosen learning rate is crucial, as a rate that is too high may lead to divergence, while a rate that is too low may result in excessively slow convergence.
with the weight change given by:
During the training phase, this weight update procedure in Equations (8) and (9) is applied iteratively across all training examples. Each training example contributes to the cumulative adjustment of the weights, enabling the network to learn from diverse instances and generalize effectively. The training process consists of multiple epochs, where each epoch represents a complete pass through the entire training dataset. Within each epoch, the weights are updated continuously for each training sample, resulting in a gradual refinement of the model parameters. This repeated application of the weight update rules promotes convergence towards an optimal set of weights that minimize the overall error function L. Ultimately, the goal of this iterative training process is to progressively minimize the error function, enhancing the network’s accuracy and predictive capabilities. As the network adjusts its weights based on the computed gradients, it becomes increasingly adept at making accurate predictions on unseen data, thereby improving its robustness and effectiveness in practical applications. This systematic approach not only allows the model to learn complex patterns within the data but also fosters the development of a neural network that generalizes well, reducing the likelihood of overfitting. By adhering to the principles of backpropagation and gradient descent, the network can efficiently navigate the high-dimensional parameter space, achieving convergence toward a locally optimal solution that enhances its performance.
In response to the limitations inherent in conventional backpropagation methods, we introduce a framework that integrates multiple variants of gradient-based optimizers. This approach enhances model precision and accuracy while effectively addressing challenges associated with traditional gradient descent. The integration of momentum thresholds for early stopping plays a pivotal role in this methodology, as it allows us to dynamically adjust the learning process to improve convergence rates and model performance.
3.3. Proposed Methodology
Gradient descent is a core optimization method utilized for minimizing a cost function [41]. In this context, we explore the versions of gradient descent that have been developed. The optimization techniques previously discussed utilize a fixed learning rate, yet deep learning problems are intrinsically non-linear. This faces challenges as, in practice, the weight matrix can be unevenly distributed, necessitating variable update magnitudes for different parameters. Specifically, less frequent parameters may require significant adjustments to prevent oscillatory behavior and achieve effective convergence. In this section, we examine various optimization algorithms for comparative analysis, evaluating their performance while discussing their mathematical formulations, advantages, and limitations.
In the context of neural network training, optimizing the weight update rule is crucial for improving convergence and achieving better performance [42]. Traditional gradient descent methods often struggle with issues such as slow convergence and getting stuck in local minima. To address these challenges, we incorporate Momentum [43] into our weight update mechanism. The classical Momentum method, introduced by Polyak in 1964 [44], is a technique used in neural network training to overcome challenges and speed up learning compared to standard SGD. By considering the influence of previous gradients in the update process during each iteration, the Momentum method enhances gradient descent, allowing it to converge more quickly. This is reflected in the update rule equation, where past gradients are factored into each step, leading to more efficient learning.
This methodology proposes integrating a momentum threshold into the early stopping criteria specifically for models, allowing for a more nuanced approach to determining when to halt training based on the optimizer’s behavior. The core idea is to monitor the change in the momentum term calculated throughout the training process.
In this paper, we propose a comprehensive methodology that leverages advanced gradient-based optimizers integrated with adaptive momentum thresholds. The key principles underlying our approach aim to enhance the model’s precision and accuracy while addressing common challenges faced in conventional machine learning techniques. This innovative framework systematically integrates multiple optimizers, namely SGD, RMSprop, Adagrad, Adadelta, Adam, Adamax, Nadam, and Nesterov momentum, to effectively mitigate issues such as vanishing and exploding gradients, local minima convergence, and overfitting. By dynamically tuning momentum coefficients and employing an early stopping criterion based on predefined threshold values, we aim to create a robust mechanism for adaptive learning.
Traditional early stopping methods rely primarily on monitoring validation loss or accuracy. However, they do not consider the dynamics of the optimization process. This methodology proposes integrating a momentum threshold into the early stopping criteria specifically for models leveraging gradient based optimizers, allowing for a more nuanced approach to determining when to halt training based on the optimizer’s behavior. The core idea is to monitor the change in the momentum term calculated throughout the training process. When the change in momentum stabilizes, it falls below a certain threshold, and it suggests that the model may have reached a plateau in learning. The blockchain of the proposed methodology is illustrated in Figure 3.
Figure 3.
Blockchain of proposed methodology.
3.3.1. Momentum
One of the foundational techniques in this optimization journey is momentum. In the context of gradient-based optimization, momentum is a technique that helps accelerate gradient vectors in the right directions, thus leading to faster convergence rates. By retaining a fraction of the previous gradient’s velocity, momentum enables the model to maintain direction, which is particularly beneficial in navigating steep or ravine-like gradients. The mathematical representation of momentum can be expressed as in Equation (10):
Here, signifies the velocity at time t, while represents the momentum factor. The incorporation of momentum allows for faster convergence, as it dampens oscillations and smooths out updates, leading to a more stable training trajectory. This smoothing effect is crucial in high-dimensional data scenarios where traditional gradient descent may struggle with erratic updates.
3.3.2. Thresholding
While momentum effectively addresses issues related to convergence speed and stability, thresholding introduces another layer of refinement to the optimization process. Thresholding serves to limit updates based on the magnitudes of gradients, effectively filtering out insignificant changes that could introduce noise into the optimization. The thresholding mechanism can be mathematically described as Equation (11):
In this context, is a predefined threshold value. By imposing this limit, the optimization process becomes cleaner, allowing for more meaningful updates and preventing unnecessary oscillations. This approach not only stabilizes training but also helps mitigate the risk of overfitting by focusing on substantial learning signals.
3.3.3. Early Stopping
Early stopping is a widely employed regularization technique designed to mitigate overfitting in machine learning models by continuously monitoring the model’s performance on a validation set during training. The process involves halting training when the validation loss surpasses the loss observed k epochs earlier for k consecutive epochs, effectively indicating that the model is beginning to learn noise rather than meaningful patterns in the training data. This approach helps maintain a delicate balance between fitting the training data and ensuring the model generalizes well to unseen data. By stopping training at the optimal moment, early stopping prevents the model from fitting excessive noise, leading to improved generalization capabilities. Additionally, it enhances computational efficiency by terminating training sessions that would otherwise continue unnecessarily, thus conserving valuable time and computational resources. The dynamic nature of early stopping allows it to adapt to the model’s learning behavior, rather than relying on a pre-defined number of epochs, which often results in more effective learning signals. Ultimately, early stopping contributes to the development of more robust and efficient models, ensuring that they perform optimally in real-world applications where unseen data may differ from the training set. To implement early stopping, one typically monitors the validation loss at each epoch. The training process is halted if the following condition is met, as shown in Equation (12):
To enhance the model’s training efficiency while maintaining high performance, integrating momentum thresholds with various gradient-based optimizers is essential. Below, we detail each optimizer’s definition, mathematical representation, and how the momentum threshold is applied to improve training dynamics.
3.3.4. Stochastic Gradient Descent
Definition: SGD is one of the simplest and most widely used optimization algorithms [45]. It updates the model parameters by taking small steps in the direction of the negative gradient of the loss function, which is computed on a single or a mini-batch of training samples.
The basic update rule for SGD is given by Equation (13):
where:
- is the weight at time t;
- is the learning rate;
- is the gradient of the loss function.
Algorithm 2 illustrates the SGD optimization process, incorporating an early stopping mechanism. With Momentum: Incorporating momentum, the update rule becomes:
where:
- is the momentum term;
- is the momentum coefficient.
With Momentum Threshold: If :
| Algorithm 2 SGD with Early Stopping. |
|
3.3.5. Root Mean Square Propagation
Definition: RMSprop is an adaptive learning rate method [46] designed to address the diminishing learning rates seen in Adagrad by maintaining a moving average of squared gradients. The update rule is given by Equation (14):
Mathematical Representation:
Algorithm 3 illustrates the rmsprop optimization process, incorporating an early stopping mechanism.
With Momentum:
With Momentum Threshold: If :
| Algorithm 3 RMSProp Optimization with Early Stopping. |
|
3.3.6. Adaptive Gradient Algorithm
Definition: Adagrad adjusts the learning rate for each parameter based on the historical gradients [47], allowing for larger updates for infrequently updated parameters and smaller updates for frequently updated parameters. The weight update rule is given by Equation (15). Mathematical Representation:
Algorithm 4 illustrates the adagard optimization process, incorporating an early stopping mechanism.
With Momentum:
With Momentum Threshold: If :
| Algorithm 4 AdaGrad Optimization with Early Stopping. |
|
3.3.7. Adadelta
Definition: Adadelta [48] is an extension of Adagrad that seeks to reduce its aggressive, monotonically decreasing learning rate by using a moving window of gradient updates to compute the learning rate. The basic update rule for SGD is given by Equation (16):
Mathematical Representation:
Algorithm 5 illustrates the adadelta optimization process, incorporating an early stopping mechanism.
With Momentum:
With Momentum Threshold: If :
| Algorithm 5 AdaDelta Optimization with Early Stopping. |
|
3.3.8. Adaptive Moment Estimation
Definition: Adam combines the advantages of two other extensions of SGD, namely Adagrad and RMSprop [49]. It computes adaptive learning rates for each parameter based on first and second moments of the gradients. The update rule is given by Equation (17):
Mathematical Representation:
Algorithm 6 illustrates the adam optimization process, incorporating an early stopping mechanism.
With Momentum Threshold: If :
| Algorithm 6 Adam Optimization with Early Stopping. |
|
3.3.9. Adamax
Definition: Adamax is a variant of Adam that uses the infinity norm, which can be more stable in cases of sparse gradients [50]. The basic update rule for SGD is given by Equation (18):
Mathematical Representation:
Algorithm 7 illustrates the adamax optimization process, incorporating an early stopping mechanism.
With Momentum Threshold: If :
| Algorithm 7 Adamax Optimization with Early Stopping. |
|
3.3.10. Nesterov-Accelerated Adam
Definition: Nadam combines Nesterov momentum with the Adam optimization algorithm, providing a more responsive update mechanism [51]. The basic update rule for SGD is given by Equation (19):
Mathematical Representation:
Algorithm 8 illustrates the nadam optimization process, incorporating an early stopping mechanism.
With Momentum Threshold: If :
| Algorithm 8 Nadam Optimization with Early Stopping. |
|
3.4. Nesterov Momentum
NAG can be thought of as a refinement of the Momentum method. If adding velocity to the parameters results in an immediate, substantial increase in loss, the Momentum method may become inefficient due to large oscillations in the optimization path.
Algorithm 9 illustrates the NM optimization process, incorporating an early stopping mechanism. In contrast, NAG works by previewing where the added velocity will lead the parameters. If this preview suggests an unfavorable loss, the gradients will adjust the update to correct the path and bring the parameters back to . This adjustment helps NAG avoid the oscillations that can occur with the Momentum method. The basic update rule for SGD is given by Equation (20):
where is the learning rate, and the loss function’s gradient at each iteration t in relation to the weights. NM [52,53] introduces an enhancement to this rule by incorporating a lookahead step that anticipates the future direction of weight updates. The weight update rule with NM is defined by Equation (21):
Unlike the traditional approach of evaluating the momentum parameter strictly within the interval , as typically prescribed in the literature [39], our investigation delves into the nuanced effects of varying beyond this conventional range to optimize the performance of the NM method. By allowing to take on values outside the standard bounds, we can better understand how NM leverages the structure of the loss landscape to enhance convergence. Specifically, NM’s foresight in estimating future gradient directions by incorporating both current and past gradients enables it to anticipate and adjust to the curvature of the loss function more effectively, leading to improved convergence rates, as in Equation (23).
| Algorithm 9 Nesterov Momentum Optimization with Early Stopping. |
|
Sutskever et al. [54] highlighted this in their theoretical analysis, where they distinguish between the traditional Momentum method and NM, particularly in scenarios involving a relatively large learning rate . In such cases, NAG exhibits a distinct advantage by allowing for a larger decay rate without introducing oscillatory behavior, which is a common issue in the standard Momentum method. The key insight here is that NM, by predicting the next gradient step more accurately, can sustain a higher momentum term even with an aggressive learning rate, thereby accelerating convergence. Moreover, the analysis shows that as the learning rate diminishes, the difference between NM and the Momentum method becomes negligible, ultimately rendering both methods equivalent when approaches small values. This equivalence at lower learning rates suggests that the unique benefits of NM are most pronounced under conditions of high learning rates, where the ability to anticipate gradient directions provides a significant edge. It is important to note, however, that while our discussion has centered around algorithms with a fixed learning rate , there exist advanced optimizers that adapt the learning rate dynamically in response to the gradients. These adaptive methods, such as AdaGrad, RMSprop, and Adam, automatically adjust during training, often leading to more efficient convergence and better generalization.
Our comparative study of NM against other standard optimizers reaffirms the superiority of NM, particularly in terms of convergence speed and stability. The capacity of NM to maintain a high momentum term without inducing oscillations, coupled with its anticipation of gradient directions, makes it a powerful tool for optimization, especially in scenarios involving non-convex loss landscapes where gradient behavior is complex and unpredictable. This analysis underscores the importance of selecting appropriate optimization strategies, tailored to the specific characteristics of the learning problem at hand, to achieve the best possible performance.
Significance of Threshold: This threshold ensures the model continues learning until momentum updates become negligible. The selection of threshold values should also consider the specific characteristics of the dataset. For example, if the dataset has significant noise or outliers, lower thresholds might be more appropriate to avoid drastic updates. It is also possible to employ dynamic thresholding, where the threshold values are adjusted based on the training progress or performance metrics. This could involve increasing the threshold if the model is converging too slowly or decreasing it if the model is oscillating. Ultimately, the best approach is to empirically test various threshold values during the training phase to identify the settings that yield the best performance for the specific problem being addressed. Integrating momentum thresholds with advanced optimizers not only enhances the training stability and convergence speed but also allows for better adaptability to the underlying data characteristics. By carefully selecting appropriate threshold values, we can significantly improve the model’s robustness and predictive capabilities in breast cancer detection and other applications.
Computational Complexities
When optimizing deep learning models, particularly for medical datasets like the WDBC, choosing the appropriate optimizer is vital for achieving optimal performance. Table 3 and Table 4 present a comparative analysis of the various optimizers used in this classification task, SGD, Momentum, Nesterov Momentum, Adam, RMSprop, Adagrad, Adadelta, and Nadam. The comparison focuses on time complexity, space complexity, and convergence rate. Additionally, the analysis highlights each optimizer’s strengths, stability, and limitations, providing insights into their effectiveness during model training.
Table 3.
Efficiency and complexity of gradient-based optimizers on WDBC dataset.
Table 4.
Gradient-based optimizers’ stability, performance, and suitability on WDBC dataset.
After optimizing our classification model using various gradient-based optimizers, Nesterov Momentum (NM) consistently demonstrated superior performance. Introduced by Yuri Nesterov in 1983 [55], this optimizer is distinguished by its “lookahead” mechanism, which enables the model to anticipate future gradients before adjusting the weights. This feature is particularly beneficial when working with high-dimensional datasets like the WDBC, where complex relationships between features demand sophisticated optimization techniques.
Unlike traditional methods such as SGD or Momentum, which adjust weights based on the current gradient, NM estimates the gradient at a “lookahead” position defined by the momentum term. This predictive adjustment helps prevent oscillatory behavior or slowdowns, which are common in regions of the loss function with steep gradients or saddle points.
Standard optimizers like SGD often struggle with slow convergence in complex data landscapes. Even Momentum, which speeds up gradient descent using past gradients, cannot fully resolve oscillation issues. NM, however, mitigates these oscillations, allowing for faster and smoother convergence. This is critical in breast cancer classification, where precision and speed are vital for achieving high accuracy without incurring excessive computational costs. NM’s lookahead mechanism enables the model to achieve better performance with fewer epochs.
In machine learning, particularly with large datasets and complex models like the Wisconsin Breast Cancer classification, computational complexity plays a key role in both training efficiency and overall model performance. Gradient-based optimizers vary in terms of convergence speed, stability, and accuracy, but computational efficiency is equally important. NM improves the stability and accuracy of weight updates, reducing overshooting and accelerating convergence. In our model, where the loss surface is non-convex and prone to local minima, NM outperforms traditional optimizers like SGD and Momentum. While Adam is a strong alternative, Nesterov’s predictive capability and lower memory requirements make it particularly effective for this dataset, providing an optimal balance between computational efficiency and model performance.
4. Results and Discussion
In this section, we assess the performance of the proposed model using key evaluation metrics, including accuracy, precision, sensitivity, specificity, and F1-score. We compare the effectiveness of optimization algorithms such as SGD, NM, RMSprop, Adagrad, Adadelta, Adam, and Adamax on the classification task. Additionally, to measure the misclassification rate, we utilize MSE, MAE, and log loss as error metrics for a comprehensive analysis.
4.1. Class Imbalance Ratio (IR)
The dataset exhibits a class imbalance between benign and malignant cases as in Table 5.
Table 5.
Distribution of instances by label.
IR is calculated as follows:
The above ratio indicates that the benign class is approximately 1.68 times more frequent than the malignant class in the dataset.
The bar graph shown in Figure 4 illustrates the distribution of benign “0” and malignant “1” cases in the WDBC dataset. It highlights a notable skew, with benign cases significantly outnumbering malignant cases, reflecting the dataset’s class imbalance. This disparity emphasizes the importance of employing effective machine learning techniques to enhance the classification accuracy of malignant tumors.
Figure 4.
Bar graph showing the skewed distribution of benign and malignant cases in the WDBC dataset.
4.1.1. Accuracy
The ratio of correctly predicted instances to the total instances is shown in Equation (22). It provides a straightforward measure of how often the model is correct. However, it can be misleading in cases of imbalanced datasets.
4.1.2. Precision
The ratio of true positive predictions to the total predicted positives is shown in Equation (23). Precision is critical when the cost of false positives is high. In breast cancer detection, it helps ensure that the number of incorrect positive diagnoses (non-cancerous cases classified as cancerous) is minimized.
4.1.3. Sensitivity
The ratio of true positive predictions to the total actual positives is shown in Equation (24). Recall is important in medical diagnoses where missing a positive case can have severe consequences. High recall ensures that most actual cancer cases are identified.
4.1.4. Specificity
The ratio of true negative predictions to the total actual negatives is shown in Equation (25). Specificity is important to ensure that non-cancerous cases are correctly identified, minimizing unnecessary stress and procedures for patients.
4.1.5. F1 Score
The harmonic mean of precision and recall. It provides a balance between precision and recall, especially useful when the class distribution is imbalanced, and is shown in Equation (26).
4.1.6. Matthews Correlation Coefficient (MCC)
A measure of the quality of binary classifications, considering all four confusion matrix categories. MCC is a balanced measure that accounts for true and false positives and negatives as in Equation (27), providing a comprehensive evaluation metric, particularly useful for imbalanced datasets.
4.1.7. Mean Squared Error
The average of the squared differences between predicted and actual values is shown in Equation (28). MSE is useful for measuring the accuracy of probabilistic predictions and penalizes larger errors more than smaller ones.
4.1.8. Mean Absolute Error
The average of the absolute differences between predicted and actual values is shown in Equation (29). MAE provides a clear measure of prediction accuracy by averaging the absolute errors, giving a direct indication of model performance.
4.1.9. Receiver Operating Characteristic
The ROC curve is a graphical representation used to evaluate the performance of binary classification models, as in Equations (30) and (31). It plots the True Positive Rate (TPR) against the False Positive Rate (FPR) for various threshold values. The True Positive Rate is defined as
The AUC (Area Under the Curve) measures the overall performance of the classifier and is computed using Equation (32).
Alternatively, it can be approximated using the trapezoidal rule, as shown in Equation (33).
4.1.10. Log Loss
A measure of the accuracy of probabilistic predictions, where lower values indicate better predictions, is shown in Equation (34). Log Loss penalizes false classifications more than simple accuracy, providing a nuanced measure of probabilistic prediction performance.
The proposed model leverages a suite of advanced optimization algorithms to enhance training efficiency and performance. Each optimizer was selected for its unique strengths in navigating the complex loss landscape associated with our classification task. SGD, with a learning rate of 0.01, serves as a foundational algorithm, utilizing momentum to smooth out updates and mitigate oscillations. By establishing an early stopping threshold of 0.01, we ensure that training halts if improvements in validation loss plateau, preventing overfitting. Building upon this, NM also employs a 0.01 learning rate, providing an anticipatory adjustment mechanism that enhances convergence speed. In contrast, RMSprop, with its dynamic adjustment of learning rates, demonstrates superior performance in handling the irregularities of our dataset, complemented by an early stopping threshold of 0.005. Adagrad’s per-parameter adaptation at a 0.01 learning rate allows for flexibility, though its diminishing learning rates are countered by Adadelta’s approach, which stabilizes updates using a fixed learning rate of 1.0 and an identical stopping threshold. The Adam optimizer, recognized for its combined advantages of momentum and adaptive learning rates, also utilizes a 0.01 learning rate and a 0.005 threshold, ensuring rapid convergence while maintaining model stability. Adamax and Nadam further refine our optimization strategy; both maintain the 0.01 learning rate and 0.005 stopping threshold, allowing for robust performance on large datasets. By thoughtfully integrating these optimization techniques, our model achieves a balance between exploration and exploitation, significantly enhancing its generalization capabilities. The rigorous selection of learning rates and early stopping criteria not only facilitates efficient training but also positions our model to achieve superior accuracy in classifying complex patterns within the data, ultimately leading to more reliable outcomes in practical applications.
Table 6 presents the core hyperparameters utilized in configuring MFFN. The network consists of a single hidden layer with 30 neurons, which introduces essential non-linearity through the sigmoid activation function. Backpropagation was used as the training method, with gradient-based optimizers to adjust the network weights and biases. The initial learning rate was set at 0.0001, ensuring gradual learning during the training process. A total of 398 samples, approximately 70% of the dataset, were allocated for training the model. The remaining 171 samples, approximately 30% of the dataset, were reserved for testing.
Table 6.
MLFFN hyperparameters.
The performance of various optimization algorithms is evaluated in Table 7, which showcases critical metrics such as accuracy, specificity, sensitivity, F1 score, MCC, and AUC. Among the optimizers assessed, NM emerges as the leading algorithm, achieving an impressive 99.72% accuracy, alongside a perfect specificity of 100% and a sensitivity of 97.77%. This demonstrates its ability to correctly identify both true positives and true negatives, leading to high confidence in its predictions. The F1 score of 98.82% and an MCC of 98.64% indicate a robust balance between precision and recall, emphasizing the optimizer’s effectiveness in minimizing false positives and false negatives. The AUC score of 99.67% further underscores its capability to discriminate between classes with remarkable accuracy.
Table 7.
Benchmarking different optimization algorithms: a performance metric comparison.
In comparison, SGD follows closely with an accuracy of 99.12% and a specificity of 100%, while its sensitivity of 97.67% reflects its reliable performance. Other optimizers, such as Adamax and RMSprop, display accuracy levels of 98.90% and 98.35%, respectively, with similar specificity and sensitivity values hovering around 98.5% to 99.9%. The F1 scores for these optimizers also fall within a narrow range, with values around 97.37% to 98.81%, indicating that while there are slight variations in performance, they are all relatively close to each other.
Despite the minor differences in performance metrics, it is crucial to consider the computational complexity of these algorithms. SGD, while straightforward and efficient, often requires more epochs to converge compared to adaptive methods like Adam and RMSprop, which dynamically adjust learning rates based on past gradients, potentially leading to faster convergence in complex problems. However, optimizers like Adagrad and Adadelta may exhibit computational overhead due to their adaptive learning rate mechanisms, especially with sparse data. In contrast, NM, which combines the benefits of momentum with a look-ahead approach, optimizes convergence speed while maintaining relatively low computational demands. Overall, while all the optimizers assessed demonstrate strong performance metrics, the proposed NM method stands out as the most effective choice in terms of predictive accuracy and reliability. Its ability to achieve superior performance with minimal computational complexity makes it a valuable algorithm for applications requiring high precision in classification tasks.
The performance analysis of various optimization algorithms is crucial in understanding their effectiveness in classification tasks. Table 8 provides a comprehensive comparison of misclassification metrics such as error rate, log loss, MSE, and MAE across several optimizers, including SGD, RMSprop, Adagrad, Adadelta, Adam, Adamax, Nadam, and the proposed method. The proposed method demonstrates exceptional performance, achieving the lowest error rate of 0.0060, significantly outperforming the other algorithms, such as SGD with 0.0088 and Adam with 0.0174. This indicates that the proposed method results in fewer misclassifications, highlighting its effectiveness in enhancing classification accuracy. Furthermore, the proposed method achieves a log loss of 0.0459, which is notably lower than Nadam’s 0.7990 and Adam’s 0.0870. This improved log loss reflects better-calibrated predictions, which are essential for reliable classification outcomes. In terms of MSE, the proposed method also excels with a value of 0.0112, compared to Adamax’s 0.0118, indicating a more precise error estimation. The MAE of the proposed method stands at 0.0221, marginally better than Adadelta’s 0.0222, suggesting its capability to maintain low overall prediction errors. The closeness of the performance metrics across the various optimizers indicates that while the proposed method achieves superior results, the other algorithms still exhibit strong performance, particularly in metrics such as log loss and MAE. This similarity in performance can also lead to considerations regarding computational complexity. Algorithms like SGD and RMSprop, while performing slightly less effectively than the proposed method, typically require less computational power and resources, making them attractive choices for scenarios where efficiency is paramount. In summary, the comparative analysis of these misclassification metrics underscores the proposed method’s superior ability to reduce error rates, enhance prediction accuracy, and improve model reliability across various performance metrics, while also reflecting on the efficiency trade-offs associated with each optimization algorithm. This comprehensive evaluation aids in guiding the selection of the most suitable optimization strategy based on the specific requirements of a classification task.
Table 8.
Benchmarking misclassification performance of different optimization algorithms.
Following the comprehensive analysis of misclassification metrics, the next step involves presenting graphical representations of the proposed model. These visualizations are instrumental in showcasing the effectiveness and performance of the proposed optimization approach. By illustrating key performance indicators, such as accuracy, loss trends, and confusion matrices, these graphical depictions will provide a clearer understanding of the model’s strengths and its ability to minimize misclassifications. This visual analysis complements the quantitative metrics discussed earlier, further reinforcing the proposed model’s exceptional capability in enhancing classification outcomes and overall model reliability.
Figure 5, Figure 6, Figure 7, Figure 8, Figure 9, Figure 10 and Figure 11 present the accuracy and loss trends over training epochs for various adaptive gradient descent optimizers. In Figure 5a, Figure 6a, Figure 7a, Figure 8a, Figure 9a, Figure 10a and Figure 11a, the accuracy curves reflect the model’s predictive performance over the epochs. The training accuracy curve generally ascends as the model refines its parameters. However, an expanding gap between training and validation accuracy can also indicate overfitting. It is crucial to monitor both loss and accuracy to strike a balance between learning from the training data and ensuring generalization to new data, thus avoiding overfitting or underfitting. These visualizations offer valuable insights into the model’s learning process and underscore the importance of evaluating both metrics to achieve robust performance. The loss curves depicted in Figure 5a,b demonstrate a decline in both training and validation loss values throughout the epochs. A lower loss indicates a better alignment between the model’s predictions and the actual targets. Typically, as the model learns, the training loss decreases; however, a divergence between training and validation loss may signify overfitting, where the model excels on training data but struggles with unseen data.

Figure 5.
Training and validation loss and accuracy vs. epochs of SGD optimizer.

Figure 6.
Training and validation loss and accuracy vs. epochs of RMSprop optimizer.

Figure 7.
Training and validation loss and accuracy vs. epochs of adagrad optimizer.

Figure 8.
Training and validation loss and accuracy vs. epochs of adadelta optimizer.

Figure 9.
Training and validation loss and accuracy vs. epochs of adam optimizer.

Figure 10.
Training and validation loss and accuracy vs. epochs of adamax optimizer.

Figure 11.
Training and validation loss and accuracy vs. epochs of Nesterov momemtum.
Figure 12 offers an in-depth analysis of the model’s performance, focusing on three critical aspects: the relationship between predicted probabilities, error distribution, and classification accuracy throughout the training process. In Figure 12a, a scatter plot vividly contrasts the predicted probabilities against the corresponding errors, with misclassified instances marked in red and correctly classified ones shown in green. This visualization effectively highlights how the model’s confidence in its predictions correlates with the magnitude of errors, revealing that high confidence levels predicted probabilities close to 1 or 0, coinciding with significant errors, which may indicate underlying issues with the model or data, such as class imbalance or inadequate feature representation. By visually distinguishing between misclassifications and correct classifications, stakeholders can quickly pinpoint where the model excels and where it may require further refinement, making this insight vital for targeted improvements in model architecture or training data selection. Moving on to Figure 12b, the analysis continues with a graphical representation of error distribution across training epochs for the NM trained model, displaying a clear downward trend in error values as training progresses. This consistent decline in error rates indicates that the model is effectively learning and adjusting its parameters over time, which is essential for demonstrating its capability to generalize better to unseen data. Additionally, the persistent misclassification represented by the red points throughout the training epochs reveals errors that need attention, guiding further enhancements such as adjusting hyperparameters or augmenting the training dataset with more diverse examples. Together, these figures provide a comprehensive examination of the model’s predictive capabilities, shedding light on the effectiveness of the training process while identifying critical areas for refinement. By analyzing both predicted probabilities and corresponding errors, stakeholders can develop a more nuanced understanding of the model’s generalization potential, paving the way for informed decision making in future iterations of model development.
Figure 12.
Scatter plots of predicted data vs. error, highlighting misclassified and correctly classified instances.
Figure 13 provides a comprehensive comparative analysis of various optimizers utilized in training neural network models, with a specific emphasis on their performance metrics as assessed through ROC curves and PR curves. In Figure 13a, the ROC curves for models trained using different optimizers, including SGD, RMSprop, and Adam, are displayed. Each curve represents the relationship between TPR and FPR. The AUC serves as a critical indicator of the model’s overall classification performance, with higher AUC scores reflecting superior classification capabilities. This visualization effectively conveys the ability of each optimizer to maximize true positive rates while minimizing false positives, thereby aiding in the assessment of their effectiveness in various contexts. Transitioning to Figure 13b, the PR curves further enrich the analysis by plotting recall against precision, offering a valuable perspective, particularly for classifiers dealing with imbalanced class distributions. A higher AUC in this context signifies a more favorable balance between precision and recall. This insight is crucial for applications where false positives or false negatives carry significant implications. Collectively, these visual representations underscore the impact of different optimization strategies on model performance in classification tasks, providing valuable guidance for selecting the most suitable optimizers based on specific predictive requirements. Notably, both the ROC and PR curves indicate that the NM optimizer consistently outperforms all other optimizers analyzed, showcasing its effectiveness in enhancing overall model performance. This finding emphasizes the importance of carefully selecting optimization algorithms to achieve the best possible results in predictive modelling, ultimately contributing to more accurate and reliable outcomes.
Figure 13.
ROC-AUC and precision vs. recall curves of various optimizers.
To summarize, the comprehensive analysis of various optimization algorithms within the context of training neural network models reveals critical insights into their performance metrics and effectiveness. Through a meticulous evaluation of accuracy, specificity, sensitivity, F1 score, MCC, and AUC, we established that the NM optimizer not only excelled in these quantitative measures but also demonstrated significant improvements in misclassification metrics, including error rates, log loss, MSE, and MAE. The graphical representations further enriched our understanding of model behavior throughout the training process. The loss and accuracy trends provided a clear depiction of how well each optimizer facilitated learning, highlighting the potential risks of overfitting and underfitting. The scatter plots and error distribution analyses offered nuanced insights into the relationship between predicted probabilities and errors, illuminating the model’s predictive strengths and persistent weaknesses. Additionally, the ROC and precision–recall curves reinforced the importance of selecting the right optimizer based on specific classification tasks. The NM optimizer’s consistent outperformance across various metrics signifies its capability to enhance classification tasks effectively, making it a valuable choice for achieving robust predictive performance. Overall, this analysis underscores the intricate interplay between optimization strategies, evaluation metrics, and model performance, providing a solid foundation for selecting and refining optimizers in future modelling endeavors. By leveraging these insights, practitioners can improve the accuracy and reliability of their models, ultimately leading to more effective outcomes in real-world applications.
5. Conclusions
In conclusion, this paper presents a robust and innovative methodology designed to address the critical challenges faced by existing machine learning models when analyzing the WDBC. By integrating an adaptive threshold mechanism with an early stopping rule, our approach significantly enhances model performance while minimizing the risks of overfitting. A standout feature of our methodology is the use of the NM optimizer, which has demonstrated superior performance over other gradient-based optimizers across various metrics, achieving an accuracy rate of 99.72%, a specificity of 100%, a sensitivity of 97.77%, an F1 score of 98.82, an MCC of 98.64, and an AUC of 99.67. This exceptional performance is particularly noteworthy when considering computational complexities, showcasing NM efficiency and effectiveness in optimizing the learning process. The adaptive threshold mechanism allows for a more nuanced evaluation of model predictions, enabling accurate differentiation between malignant and benign cases, an essential factor in medical diagnostics, where the cost of misclassification can have serious implications. The early stopping rule ensures that the model remains generalizable by halting training at the optimal point, thus preventing overfitting and maintaining high predictive reliability.
Overall, our findings indicate that this proposed methodology not only outperforms traditional machine learning techniques but also significantly contributes to the field of breast cancer diagnosis. The leading performance observed across all evaluation metrics emphasizes the practical applicability of our model, offering clinicians a powerful tool for informed decision making. Moreover, by streamlining the diagnostic process, our innovative work paves the way for future directions aimed at minimizing costs, reducing time, and optimizing the use of manpower for medical practitioners. This research sets a precedent for future investigations focused on enhancing diagnostic accuracy through advanced machine learning techniques, ultimately improving patient outcomes in breast cancer care. We hope to inspire ongoing exploration and innovation in the integration of machine learning within the medical domain, paving the way for more effective and reliable healthcare solutions.
Author Contributions
Conceptualization, P.R., G.G., S.B. and S.S.T.; Methodology, P.R. and S.S.T.; Validation, S.B.; Investigation, G.G. and S.S.T.; Writing—review and editing, P.R., G.G., S.B. and S.S.T.; Visualization, P.R. and G.G.; Supervision, S.B.; Funding acquisition, S.B. and S.S.T. All authors have read and agreed to the published version of the manuscript.
Funding
The researchers would like to thank the Deanship of Graduate Studies and Scientific Research at Qassim University for financial support (QU-APC-2024-9/1).
Institutional Review Board Statement
There are no ethical issues in this work. All authors actively participated in this research and approved it for publication.
Informed Consent Statement
All authors have read and agreed to the published version of the manuscript.
Data Availability Statement
There are no data associated with the current study.
Acknowledgments
The researchers would like to thank the Deanship of Graduate Studies and Scientific Research at Qassim University for financial support (QU-APC-2024-9/1).
Conflicts of Interest
There are no competing interests regarding this research work.
Abbreviations
The following abbreviations are used in this manuscript:
| ACC | Accuracy |
| Adagrad | Adaptive gradient algorithm |
| Adam | Adaptive moment estimation |
| ANN | Artificial neural network |
| AUC | Area under curve |
| FPR | False positive rate |
| IR | Imbalanced ratio |
| MLP | Multilayer perceptron |
| MLFFN | Multilayer feedforward neural network |
| MCC | Mathew correlation coefficient |
| MSE | Mean squared error |
| MAE | Mean absolute error |
| NADAM | Nesterov accelerated adam |
| NM | Nesterov momemtum |
| TPR | True positive rate |
| RMSprop | Root mean square propagation |
| ROC | Receiving operating curve |
| SGD | Stochastic gradient descent |
| SEN | Sensitivity |
| SPEC | Specificity |
| UCI | University of California Irvine |
| WDBC | Wisconsin Breast Cancer Dataset (diagnostic) |
| XGB | Extreme gradient boost |
References
- June 2024, Cellular Images. Available online: https://www.imaginis.com/breast-health-non-cancerous/benign-breast-conditions-1?r (accessed on 15 August 2024).
- May 2024, Progression of Breast Cancer. Available online: https://www.saintjohnscancer.org/breast/breast-cancer/types-of-breast-cancer/ (accessed on 21 August 2024).
- Abu-Helalah, M.; Azab, B.; Mubaidin, R.; Ali, D.; Jafar, H.; Alshraideh, H.; Drou, N.; Awidi, A. BRCA1 and BRCA2 genes mutations among high risk breast cancer patients in Jordan. Sci. Rep. 2020, 10, 17573. [Google Scholar] [CrossRef] [PubMed]
- Mavaddat, N.; Michailidou, K.; Dennis, J.; Lush, M.; Fachal, L.; Lee, A.; Tyrer, J.P.; Chen, T.H.; Wang, Q.; Bolla, M.K.; et al. Polygenic risk scores for prediction of breast cancer and breast cancer subtypes. Am. J. Hum. Genet. 2019, 104, 21–34. [Google Scholar] [CrossRef] [PubMed]
- Kumar, R.; Pasricha, R.; Gupta, M.K.; Ravi, B. Psychosocial well-being and quality of life in women with breast cancer in foothills of North India. J. Cancer Res. Ther. 2022, 19, 1176–1185. [Google Scholar] [CrossRef] [PubMed]
- Dehesh, T.; Fadaghi, S.; Seyedi, M.; Abolhadi, E.; Ilaghi, M.; Shams, P.; Ajam, F.; Mosleh-Shirazi, M.A.; Dehesh, P. The relation between obesity and breast cancer risk in women by considering menstruation status and geographical variations: A systematic review and meta-analysis. BMC Women’s Health 2023, 23, 392. [Google Scholar] [CrossRef] [PubMed]
- Wolff, M.S.; Weston, A. Breast cancer risk and environmental exposures. Environ. Health Perspect. 1997, 105, 891–896. [Google Scholar] [CrossRef]
- Lehmann, B.D.; Pietenpol, J.A.; Tan, A.R. Triple-Negative breast cancer: Molecular subtypes and new targets for therapy. Am. Soc. Clin. Oncol. Educ. Book 2015, 35, e31–e39. [Google Scholar] [CrossRef]
- Jochelson, M. Advanced imaging techniques for the detection of breast cancer. Am. Soc. Clin. Oncol. Educ. Book 2012, 32, 65–69. [Google Scholar] [CrossRef]
- Mukai, H. Targeted therapy in breast cancer: Current status and future directions. Jpn. J. Clin. Oncol. 2010, 40, 711–716. [Google Scholar] [CrossRef]
- Mayer, I.A.; Dent, R.; Tan, T.; Savas, P.; Loi, S. Novel targeted agents and immunotherapy in breast cancer. Am. Soc. Clin. Oncol. Educ. Book 2017, 37, 65–75. [Google Scholar] [CrossRef]
- Zhou, S.; Hu, C.; Wei, S.; Yan, X. Breast cancer prediction based on multiple machine learning algorithms. Technol. Cancer Res. Treat. 2024, 23, 1–28. [Google Scholar] [CrossRef]
- Mawlood, D.F.; Franci, D.A.; Hamad, D.M.; Kareem, S.W. Enhanced machine learning models for predicting breast cancer: Healthcare system. ITM Web Conf. 2024, 64, 01020. [Google Scholar] [CrossRef]
- Monfared, A.H.A.; Borna, K. Assessing Classical and Evolutionary Preprocessing Approaches for Breast Cancer Diagnosis. In Proceedings of the International Symposium on Artificial Intelligence and Signal Processing, Babol, Iran, 21–22 February 2024. [Google Scholar] [CrossRef]
- Jakhar, A.K.; Gupta, A.; Singh, M. SELF: A stacked-based ensemble learning framework for breast cancer classification. Evol. Intell. 2023, 3, 1341–1356. [Google Scholar] [CrossRef]
- Laghmati, S.; Hamida, S.; Hicham, K.; Cherradi, B.; Tmiri, A. An improved breast cancer disease prediction system using ML and PCA. Multimed. Tools Appl. 2023, 83, 33785–33821. [Google Scholar] [CrossRef]
- Tawil, A.A.; Almazaydeh, L.; Alqudah, B.; Abualkishik, A.Z.; Alwan, A.A. Predictive modeling for breast cancer based on machine learning algorithms and features selection methods. Int. J. Electr. Comput. Eng. 2024, 14, 1937. [Google Scholar] [CrossRef]
- Sharma, A.; Goyal, D.; Mohana, R. An ensemble learning-based framework for breast cancer prediction. Decis. Anal. J. 2024, 10, 100372. [Google Scholar] [CrossRef]
- Kazerani, R. Improving breast cancer diagnosis accuracy by particle swarm optimization feature selection. Int. J. Comput. Intell. Syst. 2024, 17, 44. [Google Scholar] [CrossRef]
- Abdel-Zaher, A.M.; Eldeib, A.M. Breast cancer classification using deep belief networks. Expert Syst. Appl. 2016, 46, 139–144. [Google Scholar] [CrossRef]
- Devi, S.; Ghanekar, R.K.; Pande, J.; Dumbre, D.; Chavan, R.; Gupta, H. Prediction and diagnosis of breast cancer using machine and modern deep learning models. Asian Pac. J. Cancer Prev. 2024, 25, 1077–1085. [Google Scholar] [CrossRef]
- Jaiswal, V.; Suman, P.; Bisen, D. An improved ensembling techniques for prediction of breast cancer tissues. Multimed. Tools Appl. 2023, 83, 31975–32000. [Google Scholar] [CrossRef]
- Sylviaa, S.M.; Sudha, N. Enhancing Breast Cancer Classification: A Deep Learning Approach with Outlier Detection with Egret Swarm Optimization Algorithm and Feature Selection Integration. Angiotherapy 2024, 8, 1–13. [Google Scholar] [CrossRef]
- Rustagi, K.; Bhatnagar, P.; Mathur, R.; Singh, I.; Srinivasa, K.G. Hybrid salp swarm and grey wolf optimizer algorithm based ensemble approach for breast cancer diagnosis. Multimed. Tools Appl. 2024, 83, 70117–70141. [Google Scholar] [CrossRef]
- Rahman, A.; Zaman, S.; Parvej, S.; Fattah, H.M.A. Advancements in breast cancer diagnosis: Integrating classifier algorithms, neural network and ensemble learning with PCA, VIF for feature selection and dimensionality reduction. In Proceedings of the 6th International Conference on Electrical Engineering and Information & Communication Technology, Dhaka, Bangladesh, 2–4 May 2024. [Google Scholar] [CrossRef]
- Khater, T.; Hussain, A.; Bendardaf, R.; Talaat, I.M.; Tawfik, H.; Ansari, S.; Mahmoud, S. An explainable artificial intelligence model for the classification of breast cancer. IEEE Access 2024, 4, 1–16. [Google Scholar] [CrossRef]
- Wolberg, W.; Mangasarian, O.; Street, N.; Street, W. Breast cancer wisconsin (diagnostic). Uci Mach. Learn. Repos. 1995, 10, C5DW2B. [Google Scholar] [CrossRef]
- Cybenko, G. Approximation by superpositions of a sigmoidal function. Math. Control. Signals Syst. 1992, 5, 455. [Google Scholar] [CrossRef]
- Funahashi, K. On the approximate realization of continuous mappings by neural networks. Neural Netw. 1989, 2, 183–192. [Google Scholar] [CrossRef]
- Stinchcombe, N.; White, N. Universal approximation using feedforward networks with non-sigmoid hidden layer activation functions. In Proceedings of the Joint Conference on Neural Networks, Washington, DC, USA, 18–22 June 1989. [Google Scholar] [CrossRef]
- Girosi, F.; Poggio, T. Networks and the best approximation property. Biol. Cybern. 1990, 63, 169–176. [Google Scholar] [CrossRef]
- Poggio, T.; Girosi, F. Networks for approximation and learning. Proc. IEEE 1990, 78, 1481–1497. [Google Scholar] [CrossRef]
- Islam, M.; Rahaman, A.; Hasan, M.M.; Shahjahan, M. An Efficient Neural Network Training Algorithm with Maximized Gradient Function and Modulated Chaos. In Proceedings of the Fourth International Symposium on Computational Intelligence and Design, Hangzhou, China, 28–30 October 2011. [Google Scholar] [CrossRef]
- Negnevitsky, M. Multi-Layer Neural Networks with Improved Learning Algorithms. In Proceedings of the Digital Image Computing: Techniques and Applications, Queensland, Australia, 6–8 December 2005. [Google Scholar] [CrossRef]
- Ramdass, P.; Ganesan, G. Leveraging neighbourhood component analysis for optimizing multilayer Feed-Forward neural networks in heart disease prediction. Math. Model. Eng. Probl. 2023, 10, 1317–1323. [Google Scholar] [CrossRef]
- Diakonikolas, J.; Orecchia, L. Accelerated extra-gradient descent: A novel accelerated first-order method. In Proceedings of the Conference on Innovations in Theoretical Computer Science, Cambridge, MA, USA, 11–14 January 2018; p. 19. Available online: https://drops.dagstuhl.de/storage/00lipics/lipics-vol094-itcs2018/LIPIcs.ITCS.2018.23/LIPIcs.ITCS.2018.23.pdf (accessed on 29 September 2024).
- Islam, M.; Khan, M.T.H.; Rahaman, A.; Saha, S.K.; Kundu, A.K.; Rana, M.M. Training neural network with damped oscillation and maximized gradient function. In Proceedings of the 4th International Conference on Computer and Information Technology, Dhaka, Bangladesh, 22–24 December 2011. [Google Scholar] [CrossRef]
- Numan-Al-Mobin, A.M.; Islam, M.; Rana, M.R.; Rana, M.M.; Dhar, K.; Islam, T.; Rezwan, M.; Hossain, M. Backpropagation with Vector Chaotic Learning Rate. Int. J. Adv. Comput. Sci. Appl. 2011, 699, 2. [Google Scholar] [CrossRef][Green Version]
- Attoh-Okine, N.O. Analysis of learning rate and momentum term in backpropagation neural network algorithm trained to predict pavement performance. Adv. Eng. Softw. 1999, 30, 291–302. [Google Scholar] [CrossRef]
- Sutton, R.S. Two problems with backpropagation and other steepest-descent learning procedures for networks. Proc. Annu. Meet. Cogn. Sci. Soc. 1986, 8, 823–831. [Google Scholar]
- Mustapha, A.; Mohamed, L.; Ali, K. An overview of gradient descent algorithm optimization in Machine Learning: Application in the ophthalmology field. In Communications in Computer and Information Science, Proceedings of the Smart Applications and Data Analysis: Third International Conference, SADASC 2020, Marrakesh, Morocco, 25–26 June 2020; Springer: Cham, Switzerland, 2020. [Google Scholar] [CrossRef]
- Wang, L.; Zhou, Y.; Fu, Z. The implicit regularization of momentum gradient descent with early stopping. arXiv 2022, arXiv:2201.05405. [Google Scholar]
- Qian, N. On the momentum term in gradient descent learning algorithms. Neural Netw. 1999, 12, 145–151. [Google Scholar] [CrossRef] [PubMed]
- Polyak, B.T. Some methods of speeding up the convergence of iteration methods. Ussr Comput. Math. Math. Phys. 1964, 4, 1–17. [Google Scholar] [CrossRef]
- Bottou, L. Stochastic gradient descent tricks. In Lecture Notes in Computer Science; Springer: Berlin/Heidelberg, Germany, 2012; pp. 421–436. [Google Scholar] [CrossRef]
- Peng, Y.-L.; Lee, W.-P. Practical guidelines for resolving the loss divergence caused by the root-mean-squared propagation optimizer. Appl. Soft Comput. 2024, 153, 111335. [Google Scholar] [CrossRef]
- Duchi, J.; Hazan, E.; Singer, Y. Adaptive subgradient methods for online learning and stochastic optimization. J. Mach. Learn. Res. 2011, 12, 2121–2159. Available online: http://digitalassets.lib.berkeley.edu/techreports/ucb/text/EECS-2010-24.pdf (accessed on 21 August 2024).
- Zaheer, M.; Reddi, S.J.; Sachan, D.S.; Kale, S.; Kumar, S. Adaptive methods for nonconvex optimization. Neural Inf. Process. Syst. 2018, 31, 9793–9803. Available online: https://papers.nips.cc/paper/8186-adaptive-methods-for-nonconvex-optimization.pdf (accessed on 5 August 2024).
- Tong, Q.; Liang, G.; Bi, J. Calibrating the adaptive learning rate to improve convergence of ADAM. Neurocomputing 2022, 481, 333–356. [Google Scholar] [CrossRef]
- Wilson, A.C.; Roelofs, R.; Stern, M.; Srebro, N.; Recht, B. The marginal value of adaptive gradient methods in machine learning. Neural Inf. Process. Syst. 2017, 30, 4148–4158. Available online: https://papers.nips.cc/paper/7003-the-marginal-value-of-adaptive-gradient-methods-in-machine-learning.pdf (accessed on 6 August 2024).
- Dozat, T. Incorporating Nesterov Momentum into Adam. In Proceedings of the 4th International Conference on Learning Representations, San Juan, Puerto Rico, 2–4 May 2016; Available online: https://openreview.net/pdf?id=OM0jvwB8jIp57ZJjtNEZ (accessed on 15 August 2024).
- Even, M.; Berthier, R.; Bach, F.; Flammarion, N.; Gaillard, P.; Hendrikx, H.; Massoulié, L.; Taylor, A. A continuized view on nesterov acceleration for stochastic gradient descent and randomized gossip. arXiv 2021, arXiv:2106.07644. [Google Scholar]
- Botev, A.; Lever, G.; Barber, D. Nesterov’s accelerated gradient and momentum as approximations to regularised update descent. In Proceedings of the 2017 International Joint Conference on Neural Networks (IJCNN), Anchorage, AK, USA, 14–19 May 2017; pp. 1899–1903. [Google Scholar] [CrossRef]
- Sutskever, I.; Martens, J.; Dahl, G.; Hinton, G. On the importance of initialization and momentum in deep learning. In Proceedings of the International Conference on Machine Learning, Atlanta, GA, USA, 17–19 June 2013; Volume 28, pp. 1139–1147. Available online: http://proceedings.mlr.press/v28/sutskever13.pdf (accessed on 13 August 2024).
- Nesterov, Y.E. A method for solving the convex programming problem with convergence rate O(1/k2). In Proceedings of the USSR Academy of Sciences, January 1983; Volume 269, pp. 543–547. Available online: https://cir.nii.ac.jp/crid/1370862715914709505 (accessed on 5 August 2024).
Disclaimer/Publisher’s Note: The statements, opinions and data contained in all publications are solely those of the individual author(s) and contributor(s) and not of MDPI and/or the editor(s). MDPI and/or the editor(s) disclaim responsibility for any injury to people or property resulting from any ideas, methods, instructions or products referred to in the content. |
© 2024 by the authors. Licensee MDPI, Basel, Switzerland. This article is an open access article distributed under the terms and conditions of the Creative Commons Attribution (CC BY) license (https://creativecommons.org/licenses/by/4.0/).