Sign in to use this feature.

Years

Between: -

Subjects

remove_circle_outline
remove_circle_outline
remove_circle_outline
remove_circle_outline
remove_circle_outline
remove_circle_outline
remove_circle_outline
remove_circle_outline
remove_circle_outline

Journals

Article Types

Countries / Regions

remove_circle_outline
remove_circle_outline
remove_circle_outline
remove_circle_outline

Search Results (221)

Search Parameters:
Keywords = power distribution system reconfiguration

Order results
Result details
Results per page
Select all
Export citation of selected articles as:
27 pages, 10165 KB  
Article
Capacity Enhancement of Optimized Deployment Active RISs-Assisted CF MIMO Networks
by Jingmin Tang, Xinglong Zhou, Mei Tao, Xuanzhi Zhao, Guicai Yu and Yaolian Song
Electronics 2025, 14(21), 4213; https://doi.org/10.3390/electronics14214213 - 28 Oct 2025
Viewed by 151
Abstract
Cell-free (CF) networks, with their distributed architecture of access points, offer considerable potential for improving spectral efficiency and expanding coverage. However, the need for dense access point deployment leads to high infrastructure cost and energy consumption. This paper incorporates active reconfigurable intelligent surfaces [...] Read more.
Cell-free (CF) networks, with their distributed architecture of access points, offer considerable potential for improving spectral efficiency and expanding coverage. However, the need for dense access point deployment leads to high infrastructure cost and energy consumption. This paper incorporates active reconfigurable intelligent surfaces (RISs)—a low-cost and energy-efficient technology—into cell-free multiple-input multiple-output (MIMO) systems to tackle these challenges and enhance network capacity. Unlike existing active RIS schemes, the proposed method optimizes the spatial configuration of the active elements under a fixed panel layout, harnessing element-level spatial freedom to suppress interference and improve system capacity. We establish a joint optimization framework for active element selection and precoding aimed at maximizing the weighted sum-rate (WSR). An adaptive tabu search (ATS) algorithm is applied to optimize the element topology, and a Lagrangian dual reformulation (LDR) method is introduced to handle the precoding optimization. Simulation results indicate that at a transmit power of 0dBm, the passive RIS yields only a 62.49% gain over the no-RIS baseline due to multiplicative fading, whereas the conventional active RIS achieves a 217.46% improvement and the proposed optimized deployment-active RIS further increases the gain to 269.43%; thus, our scheme delivers the most significant performance enhancement. Full article
(This article belongs to the Section Microwave and Wireless Communications)
Show Figures

Figure 1

34 pages, 4679 KB  
Article
Multi-Objective Optimization of Mobile Battery Energy Storage and Dynamic Feeder Reconfiguration for Enhanced Voltage Profiles in Active Distribution Systems
by Phuwanat Marksan, Krittidet Buayai, Ritthichai Ratchapan, Wutthichai Sa-nga-ngam, Krischonme Bhumkittipich, Kaan Kerdchuen, Ingo Stadler, Supapradit Marsong and Yuttana Kongjeen
Energies 2025, 18(20), 5515; https://doi.org/10.3390/en18205515 - 19 Oct 2025
Viewed by 417
Abstract
Active distribution systems (ADS) are increasingly strained by rising energy demand and the widespread deployment of distributed energy resources (DERs) and electric vehicle charging stations (EVCS), which intensify voltage deviations, power losses, and peak demand fluctuations. This study develops a coordinated optimization framework [...] Read more.
Active distribution systems (ADS) are increasingly strained by rising energy demand and the widespread deployment of distributed energy resources (DERs) and electric vehicle charging stations (EVCS), which intensify voltage deviations, power losses, and peak demand fluctuations. This study develops a coordinated optimization framework for Mobile Battery Energy Storage Systems (MBESS) and Dynamic Feeder Reconfiguration (DFR) to enhance network performance across technical, economic, and environmental dimensions. A Non-dominated Sorting Genetic Algorithm III (NSGA-III) is employed to minimize six objectives the active and reactive power losses, voltage deviation index (VDI), voltage stability index (FVSI), operating cost, and CO2 emissions while explicitly modeling the MBESS transportation constraints such as energy consumption and single-trip mobility within coupled IEEE 33-bus and 33-node transport networks, which provide realistic mobility modeling of energy storage operations. The Technique for Order Preference by Similarity to Ideal Solution (TOPSIS) is applied to select compromise solutions from Pareto fronts. Simulation results across six scenarios show that the coordinated MBESS–DFR operation reduces power losses by 27.8–30.1%, improves the VDI by 40.5–43.2%, and enhances the FVSI by 2.3–2.4%, maintaining all bus voltages within 0.95–1.05 p.u. with minimal cost (0.26–0.27%) and emission variations (0.31–0.71%). The MBESS alone provided limited benefits (5–12%), confirming that coordination is essential for improving efficiency, voltage regulation, and overall system sustainability in renewable-rich distribution networks. Full article
(This article belongs to the Special Issue Advances and Optimization of Electric Energy System—2nd Edition)
Show Figures

Figure 1

22 pages, 3837 KB  
Article
Enhancing Substation Protection Reliability Through Economical Redundancy Schemes
by Husam S. Samkari
Electronics 2025, 14(20), 4097; https://doi.org/10.3390/electronics14204097 - 19 Oct 2025
Viewed by 341
Abstract
This paper proposes an economical scheme to provide redundancy for protection in digital power sub-transmission and distribution substations. The scheme is based on Ethernet communication networks and uses the International Electrotechnical Commission (IEC) standard 61850 sampled values (SV). This redundancy scheme develops a [...] Read more.
This paper proposes an economical scheme to provide redundancy for protection in digital power sub-transmission and distribution substations. The scheme is based on Ethernet communication networks and uses the International Electrotechnical Commission (IEC) standard 61850 sampled values (SV). This redundancy scheme develops a method for alternative sources of the SV measurements for feeder and bus relays. The objective is to use the same number of intelligent electronic devices (IEDs), also referred to as merging units (MUs), while improving the overall reliability of substation protection. The multisource-based proposed scheme does not require two sets of MUs for redundancy. Instead, each MU is used to back up an adjacent MU. For instance, in a substation using IEC 61850, the protection relay can automatically switch to another available SV stream without interrupting the protection function if an MU fails. This dynamic reconfiguration capability, which ensures the system’s adaptability to changing conditions, is particularly valuable in maintaining system reliability during equipment failures. It allows for real-time adaptation to changing conditions within the substation. The paper evaluates the reliability of the proposed scheme using fault tree analysis (FTA). For demonstration, commercially available MUs and relays are connected to the Real-Time Digital Simulator (RTDS) for hardware-in-the-loop testing. Full article
(This article belongs to the Special Issue Advances in MIMO Communication)
Show Figures

Figure 1

18 pages, 5353 KB  
Communication
A Reconfigurable Memristor-Based Computing-in-Memory Circuit for Content-Addressable Memory in Sensor Systems
by Hao Hu, Yian Liu, Shuang Liu, Junjie Wang, Siyu Xiao, Shiqin Yan, Ruicheng Pan, Yang Wang, Xingyu Liao, Tianhao Mao, Yutong Chen, Xiangzhan Wang and Yang Liu
Sensors 2025, 25(20), 6464; https://doi.org/10.3390/s25206464 - 19 Oct 2025
Viewed by 510
Abstract
To meet the demand for energy-efficient and high-performance computing in resource-limited sensor edge applications, this paper presents a reconfigurable memristor-based computing-in-memory circuit for Content-Addressable Memory (CAM). The scheme exploits the analog multi-level resistance characteristics of memristors to enable parallel multi-bit processing, overcoming the [...] Read more.
To meet the demand for energy-efficient and high-performance computing in resource-limited sensor edge applications, this paper presents a reconfigurable memristor-based computing-in-memory circuit for Content-Addressable Memory (CAM). The scheme exploits the analog multi-level resistance characteristics of memristors to enable parallel multi-bit processing, overcoming the constraints of traditional binary computing and significantly improving storage density and computational efficiency. Furthermore, by employing dynamic adjustment of the mapping between input signals and reference voltages, the circuit supports dynamic switching between exact and approximate CAM modes, substantially enhancing functional flexibility. Experimental results demonstrate that the 32 × 36 memristor array based on a TiN/TiOx/HfO2/TiN structure exhibits eight stable and distinguishable resistance states with excellent retention characteristics. In large-scale array simulations, the minimum voltage separation between state-representing waveforms exceeds 6.5 mV, ensuring reliable discrimination by the readout circuit. This work provides an efficient and scalable hardware solution for intelligent edge computing in next-generation sensor networks, particularly suitable for real-time biometric recognition, distributed sensor data fusion, and lightweight artificial intelligence inference, effectively reducing system dependence on cloud communication and overall power consumption. Full article
Show Figures

Figure 1

23 pages, 1611 KB  
Article
Optimal Distribution Network Reconfiguration Using Particle Swarm Optimization-Simulated Annealing: Adaptive Inertia Weight Based on Simulated Annealing
by Franklin Jesus Simeon Pucuhuayla, Dionicio Zocimo Ñaupari Huatuco, Yuri Percy Molina Rodriguez and Jhonatan Reyes Llerena
Energies 2025, 18(20), 5483; https://doi.org/10.3390/en18205483 - 17 Oct 2025
Viewed by 342
Abstract
The reconfiguration of distribution networks plays a crucial role in minimizing active power losses and enhancing reliability, but the problem becomes increasingly complex with the integration of distributed generation (DG). Traditional optimization methods and even earlier hybrid metaheuristics often suffer from premature convergence [...] Read more.
The reconfiguration of distribution networks plays a crucial role in minimizing active power losses and enhancing reliability, but the problem becomes increasingly complex with the integration of distributed generation (DG). Traditional optimization methods and even earlier hybrid metaheuristics often suffer from premature convergence or require problem reformulations that compromise feasibility. To overcome these limitations, this paper proposes a novel hybrid algorithm that couples Particle Swarm Optimization (PSO) with Simulated Annealing (SA) through an adaptive inertia weight mechanism derived from the Lundy–Mees cooling schedule. Unlike prior hybrid approaches, our method directly addresses the original non-convex, combinatorial nature of the Distribution Network Reconfiguration (DNR) problem without convexification or post-processing adjustments. The main contributions of this study are fourfold: (i) proposing a PSO-SA hybridization strategy that enhances global exploration and avoids stagnation; (ii) introducing an adaptive inertia weight rule tuned by SA, more effective than traditional schemes; (iii) applying a stagnation-based stopping criterion to speed up convergence and reduce computational cost; and (iv) validating the approach on 5-, 33-, and 69-bus systems, with and without DG, showing robustness, recurrence rates above 80%, and low variability compared to conventional PSO. Simulation results confirm that the proposed PSO-SA algorithm achieves superior performance in both loss minimization and solution stability, positioning it as a competitive and scalable alternative for modern active distribution systems. Full article
(This article belongs to the Section F5: Artificial Intelligence and Smart Energy)
Show Figures

Figure 1

23 pages, 3682 KB  
Article
Multiple Stakeholder Partition-Based Interactive-Game Voltage Control for Distribution Networks
by Wenchuan Sun, Zhongtang Zhou, Ming Du, Jiawei Huang, Rui Wang and Chuanliang Xiao
Processes 2025, 13(10), 3222; https://doi.org/10.3390/pr13103222 - 10 Oct 2025
Viewed by 430
Abstract
To address the overvoltage problem in distribution networks with large-scale photovoltaic (PV) integration, this paper proposes an interactive game-based voltage optimization control strategy based on microgrid cluster partitioning. A multi-agent control architecture is constructed, including a dynamic partitioning layer, a parallel independent optimization [...] Read more.
To address the overvoltage problem in distribution networks with large-scale photovoltaic (PV) integration, this paper proposes an interactive game-based voltage optimization control strategy based on microgrid cluster partitioning. A multi-agent control architecture is constructed, including a dynamic partitioning layer, a parallel independent optimization layer, and an interactive game optimization layer. In the dynamic partitioning layer, microgrid clusters are formed considering coupling degree, voltage regulation capability, and cluster scale. In the parallel optimization layer, a network reconfiguration-based control model is established for utility-owned microgrids, and a PV active/reactive power regulation model is developed for PV microgrids, enabling independent cluster-level control. In the game optimization layer, a non-cooperative game model is formulated to coordinate voltage regulation among clusters. The effectiveness of the proposed method is demonstrated on an actual 10 kV feeder system. Full article
(This article belongs to the Section Energy Systems)
Show Figures

Figure 1

18 pages, 2243 KB  
Article
Small-Micro Park Network Reconfiguration for Enhancing Grid Connection Flexibility
by Fei Liu, Zhenguo Gao, Zikai Li, Dezhong Li, Xueshan Bao and Chuanliang Xiao
Processes 2025, 13(10), 3202; https://doi.org/10.3390/pr13103202 - 9 Oct 2025
Viewed by 400
Abstract
With the integration of a large number of flexible distributed resources, microgrids have become an important form for supporting the coordinated operation of power sources, grids, loads, and energy storage. The flexibility provided by the point of common coupling is also a crucial [...] Read more.
With the integration of a large number of flexible distributed resources, microgrids have become an important form for supporting the coordinated operation of power sources, grids, loads, and energy storage. The flexibility provided by the point of common coupling is also a crucial regulating resource in power systems. However, due to the complex network constraints within microgrids, such as voltage security and branch capacity limitations, the flexibility of distributed resources cannot be fully reflected at the point of common coupling. Moreover, the flexibility that can be provided externally by different network reconfiguration strategies shows significant differences. Therefore, this paper focuses on optimizing reconfiguration strategies to enhance grid-connected flexibility. Firstly, the representation methods of grid-connected power flexibility and voltage regulation flexibility based on aggregation are introduced. Next, a two-stage robust optimization model aimed at maximizing grid-connected power flexibility is constructed, which comprehensively considers the aggregation of distributed resource flexibility and reconfiguration constraints. The objective is to maximize the grid-connected power flexibility of the small-micro parks. In the first stage of the model, the topology of the small-micro parks is optimized, and the maximum flexibility of all distributed resources is aggregated at the PCC. In the second stage, the feasibility of the solution for the PCC flexible operation range obtained in the first stage is verified. Subsequently, based on strong duality theory and using the column-and-constraint generation algorithm, the model is effectively solved. Case studies show that the proposed method can fully exploit the flexibility of distributed resources through reconfiguration, thereby significantly enhancing the power flexibility and voltage support capability of the small-micro parks network at the PCC. Full article
(This article belongs to the Section Energy Systems)
Show Figures

Figure 1

28 pages, 7176 KB  
Article
Resilience Oriented Distribution System Service Restoration Considering Overhead Power Lines Affected by Hurricanes
by Kehkashan Fatima, Hussain Shareef and Flavio Bezerra Costa
Appl. Syst. Innov. 2025, 8(5), 149; https://doi.org/10.3390/asi8050149 - 9 Oct 2025
Viewed by 567
Abstract
In recent years, there has been an increase in the frequency of severe weather events (like hurricanes). These events are responsible for most power outages in power distribution systems (PDSs). Particularly susceptible to storms are overhead PDSs. In this study, the dynamic Bayesian [...] Read more.
In recent years, there has been an increase in the frequency of severe weather events (like hurricanes). These events are responsible for most power outages in power distribution systems (PDSs). Particularly susceptible to storms are overhead PDSs. In this study, the dynamic Bayesian network (DBN)-based failure model was developed for different hurricane scenarios to predict the line failure of overhead lines. Based on the outcomes of the DBN model, a service restoration model was formulated to maximize restored loads and minimize power losses using Particle Swarm Optimization (PSO)-based distributed generation (DG) integration and system reconfiguration. Three different case studies based on the IEEE 33 bus system were conducted. The overhead line failure prediction and service restoration model findings were further used to calculate resilience metrics. With reconfiguration the load restored from 90.3% to 100% for Case 1 and from 34.994% to 80.35% for Case 2. However, for Case 3, reconfiguration alone was not sufficient to show any improvement in performance. On the other hand, DG integration successfully restored load to 100% in all three cases. These results demonstrated that the combined DBN-based failure modeling and PSO-driven optimal restoration strategy under hurricane-induced disruptions can effectively strengthen system resilience. Full article
Show Figures

Figure 1

16 pages, 2410 KB  
Article
Design and Preparation of Compact 3-Bit Reconfigurable RF MEMS Attenuators for Millimeter-Wave Bands
by Shilong Miao, Rui Chai, Yuheng Si, Yulong Zhang, Qiannan Wu and Mengwei Li
Micromachines 2025, 16(10), 1117; https://doi.org/10.3390/mi16101117 - 29 Sep 2025
Viewed by 312
Abstract
As a core functional device in microwave systems, attenuators play a crucial role in key aspects such as signal power regulation, amplitude attenuation, and impedance matching. Addressing the pressing technical issues currently exposed by attenuators in practical applications, such as excessive insertion loss, [...] Read more.
As a core functional device in microwave systems, attenuators play a crucial role in key aspects such as signal power regulation, amplitude attenuation, and impedance matching. Addressing the pressing technical issues currently exposed by attenuators in practical applications, such as excessive insertion loss, low attenuation accuracy, large physical dimensions, and insufficient process reliability, this paper proposes a design scheme for an RF three-bit reconfigurable stepped attenuator based on radio frequency micro-electromechanical systems (RF MEMS) switches. The attenuator employs planar integration of the T-type attenuation network, Coplanar Waveguide (CPW), Y-shaped power divider, and RF MEMS switches. While ensuring rational power distribution and stable attenuation performance over the full bandwidth, it reduces the number of switches to suppress parasitic parameters, thereby enhancing process feasibility. Test results confirm that this device demonstrates significant advancements in attenuation accuracy, achieving a precision of 1.18 dB across the 0–25 dB operational range from DC to 20 GHz, with insertion loss kept below 1.65 dB and return loss exceeding 12.15 dB. Additionally, the device boasts a compact size of merely 0.66 mm × 1.38 mm × 0.32 mm, significantly smaller than analogous products documented in existing literature. Meanwhile, its service life approaches 5 × 107 cycles. Together, these two attributes validate the device’s performance reliability and miniaturization advantages. Full article
Show Figures

Figure 1

21 pages, 5486 KB  
Article
Research on Mobile Energy Storage Configuration and Path Planning Strategy Under Dual Source-Load Uncertainty in Typhoon Disasters
by Bingchao Zhang, Chunyang Gong, Songli Fan, Jian Wang, Tianyuan Yu and Zhixin Wang
Energies 2025, 18(19), 5169; https://doi.org/10.3390/en18195169 - 28 Sep 2025
Viewed by 396
Abstract
In recent years, frequent typhoon-induced disasters have significantly increased the risk of power grid outages, posing severe challenges to the secure and stable operation of distribution grids with high penetration of distributed photovoltaic (PV) systems. Furthermore, during post-disaster recovery, the dual uncertainties of [...] Read more.
In recent years, frequent typhoon-induced disasters have significantly increased the risk of power grid outages, posing severe challenges to the secure and stable operation of distribution grids with high penetration of distributed photovoltaic (PV) systems. Furthermore, during post-disaster recovery, the dual uncertainties of distributed PV output and the charging/discharging behavior of flexible resources such as electric vehicles (EVs) complicate the configuration and scheduling of mobile energy storage systems (MESS). To address these challenges, this paper proposes a two-stage robust optimization framework for dynamic recovery of distribution grids: Firstly, a multi-stage decision framework is developed, incorporating MESS site selection, network reconfiguration, and resource scheduling. Secondly, a spatiotemporal coupling model is designed to integrate the dynamic dispatch behavior of MESS with the temporal and spatial evolution of disaster scenarios, enabling dynamic path planning. Finally, a nested column-and-constraint generation (NC&CG) algorithm is employed to address the uncertainties in PV output intervals and EV demand fluctuations. Simulations on the IEEE 33-node system demonstrate that the proposed method improves grid resilience and economic efficiency while reducing operational risks. Full article
(This article belongs to the Special Issue Control Technologies for Wind and Photovoltaic Power Generation)
Show Figures

Figure 1

21 pages, 2027 KB  
Article
Fast Network Reconfiguration Method with SOP Considering Random Output of Distributed Generation
by Zhongqiang Zhou, Yuan Wen, Yixin Xia, Xiaofang Liu, Yusong Huang, Jialong Tan and Jupeng Zeng
Processes 2025, 13(10), 3104; https://doi.org/10.3390/pr13103104 - 28 Sep 2025
Viewed by 261
Abstract
Power outages in non-faulted zones caused by system failures significantly reduce the reliability of distribution networks. To address this issue, this paper proposes a fault self-healing technique based on the integration of soft open points (SOPs) and network reconfiguration. A mathematical model for [...] Read more.
Power outages in non-faulted zones caused by system failures significantly reduce the reliability of distribution networks. To address this issue, this paper proposes a fault self-healing technique based on the integration of soft open points (SOPs) and network reconfiguration. A mathematical model for power restoration is developed. The model incorporates SOP operational constraints and the stochastic output of photovoltaic (PV) distributed generation. And this formulation enables the determination of the optimal network reconfiguration strategy and enhances the restoration capability. The study first analyzes the operational principles of SOPs and formulates corresponding constraints based on their voltage support and power flow regulation capabilities. The stochastic nature of PV power output is then modeled and integrated into the restoration model to enhance its practical applicability. This restoration model is further reformulated as a second-order cone programming (SOCP) problem to enable efficient computation of the optimal network configuration. The proposed method is simulated and validated in MATLAB R2019a. Results demonstrate that combining the SOP with the reconfiguration strategy achieves a 100% load restoration rate. This represents a significant improvement compared to traditional network reconfiguration methods. Furthermore, the second-order cone programming (SOCP) transformation ensures computational efficiency. The proposed approach effectively enhances both the fault recovery capability and operational reliability of distribution networks with high penetration of renewable energy. Full article
Show Figures

Figure 1

19 pages, 839 KB  
Article
RIS-Assisted Backscatter V2I Communication System: Spectral-Energy Efficient Trade-Off
by Yi Dong, Peng Xu, Xiaoyu Lan, Yupeng Wang and Yufeng Li
Electronics 2025, 14(19), 3800; https://doi.org/10.3390/electronics14193800 - 25 Sep 2025
Viewed by 271
Abstract
In this paper, an energy efficiency (EE)–spectral efficiency (SE) trade-off scheme is investigated for the distributed reconfigurable intelligent surface (RIS)-assisted backscatter vehicle-to-infrastructure (V2I) communication system. Firstly, a multi-objective optimization framework balancing EE and SE is established using the linear weighting method, and the [...] Read more.
In this paper, an energy efficiency (EE)–spectral efficiency (SE) trade-off scheme is investigated for the distributed reconfigurable intelligent surface (RIS)-assisted backscatter vehicle-to-infrastructure (V2I) communication system. Firstly, a multi-objective optimization framework balancing EE and SE is established using the linear weighting method, and the quadratic transformation is utilized to recast the optimization problem as a strictly convex problem. Secondly, an alternating optimization (AO) approach is applied to partition the original problem into two independent subproblems of the BS and RIS beamforming, which are, respectively, designed by the weighted minimization mean-square error (WMMSE) and the Riemannian conjugate gradient (RCG) algorithms. Finally, according to the trade-off factor, the power reflection coefficients of backscatter devices (BDs) are dynamically optimized with the BS beamforming vectors and RIS phase shift matrices, considering their activation requirements and the vehicle minimum quality of service (QoS). The simulation results verify the effectiveness of the proposed algorithm in simultaneously improving SE and the EE in practical V2I applications through rational optimization of the BD power reflection coefficient. Full article
Show Figures

Figure 1

22 pages, 2507 KB  
Article
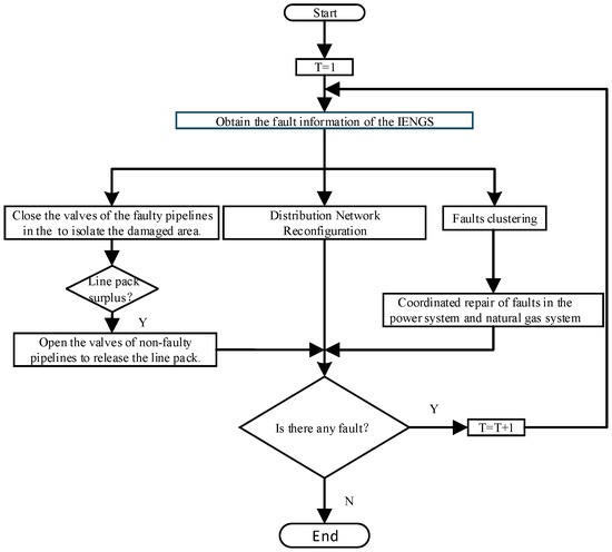
Resilience-Oriented Repair Strategy for Integrated Electricity and Natural Gas Systems with Line Pack Consideration
by Yuwei Wang, Wenchao Liu, Jian Gao, Boqiang Li, Yong Wang, Yunfei Chu and Xinyu Wu
Electronics 2025, 14(19), 3765; https://doi.org/10.3390/electronics14193765 - 24 Sep 2025
Viewed by 364
Abstract
Earthquakes threaten the security and stability of urban integrated energy systems. Enhancing system resilience improves the ability to withstand seismic hazards. This paper proposes a coordinated post-disaster restoration strategy for integrated electricity and natural gas systems (IENGSs) that exploits natural gas line pack [...] Read more.
Earthquakes threaten the security and stability of urban integrated energy systems. Enhancing system resilience improves the ability to withstand seismic hazards. This paper proposes a coordinated post-disaster restoration strategy for integrated electricity and natural gas systems (IENGSs) that exploits natural gas line pack under seismic conditions. First, a line pack model is developed to quantify its impact on IENGS resilience. Subsequently, leveraging the load-supporting capability of line pack, we investigate how distribution network reconfiguration influences IENGS load recovery. Accounting for cross-system fault propagation during earthquakes, we formulate a post-disaster repair strategy incorporating line pack flexibility. Case studies using the IEEE 33-bus power system and a 7-node natural gas system validate the proposed strategy’s effectiveness and feasibility in enhancing seismic resilience. Full article
Show Figures

Figure 1

18 pages, 2680 KB  
Article
Distribution Network Optimization and Flexibility Enhancement Based on Power Grid Equipment Maintenance
by Runquan He, Manlu Chen, Renli Yang and Fei Chen
Energies 2025, 18(18), 4833; https://doi.org/10.3390/en18184833 - 11 Sep 2025
Viewed by 464
Abstract
With increasing integration of renewable energy, traditional distribution networks face challenges such as low flexibility, poor response speed, and operational inefficiency. To address these issues, this paper proposes a two-layer optimization framework for active distribution networks that integrates grid reconfiguration and equipment maintenance [...] Read more.
With increasing integration of renewable energy, traditional distribution networks face challenges such as low flexibility, poor response speed, and operational inefficiency. To address these issues, this paper proposes a two-layer optimization framework for active distribution networks that integrates grid reconfiguration and equipment maintenance considerations. The upper layer optimizes the network topology and branch flexibility using a flexibility adequacy index and power loss minimization. The lower layer performs distributed robust dispatch under renewable generation uncertainty. A hybrid algorithm combining Ant Colony Optimization (ACO), Fire Hawk Optimization (FHO), and Differential Evolution (DE) is developed to solve the model efficiently. Simulation is conducted on a modified 62-node test system. Comparative results with deterministic, stochastic, and robust models show that the proposed approach achieves the lowest average cost and maximum cost under 500 Monte Carlo scenarios. It also significantly reduces flexibility deficits and renewable curtailment. In addition, the model contributes to predictive maintenance by identifying optimal switching strategies and branch stress levels. These findings demonstrate the method’s effectiveness in improving economic efficiency, system flexibility, and equipment sustainability. Full article
Show Figures

Figure 1

11 pages, 2289 KB  
Article
Reconfigurable High-Efficiency Power Dividers Using Waveguide Epsilon-Near-Zero Media for On-Demand Splitting
by Lin Jiang, Qi Hu and Yijun Feng
Photonics 2025, 12(9), 897; https://doi.org/10.3390/photonics12090897 - 6 Sep 2025
Viewed by 761
Abstract
Although epsilon-near-zero (ENZ) media have emerged as a promising platform for power dividers, the majority of existing designs are confined to fixed power splitting. In this work, two dynamically tunable power dividers using waveguide ENZ media are proposed by precisely modulating the internal [...] Read more.
Although epsilon-near-zero (ENZ) media have emerged as a promising platform for power dividers, the majority of existing designs are confined to fixed power splitting. In this work, two dynamically tunable power dividers using waveguide ENZ media are proposed by precisely modulating the internal magnetic field and the widths of the output waveguides. The first approach features a mechanically reconfigurable ring-shaped ENZ waveguide. By continuously re-distributing the magnetic field within the ENZ tunneling channels utilizing rotatable copper plates, arbitrary power division among multiple output ports is constructed. The second design integrates a rectangular-loop ENZ cavity into a substrate-integrated waveguide, with four positive–intrinsic–negative diodes embedded to dynamically activate specific output ports. This configuration steers electromagnetic energy toward output ports with varying cross-sectional areas, enabling on-demand control over both the power division and the number of output ports. Both analytical and full-wave simulation results confirm dynamic power division, with transmission efficiencies exceeding 93%. Despite differences in structure and actuation mechanisms, both designs exhibit flexible field control, high reconfigurability, and excellent transmission performance, highlighting their potential in advanced applications such as real-time wireless communications, multi-input–multi-output systems, and reconfigurable antennas. Full article
(This article belongs to the Special Issue Photonics Metamaterials: Processing and Applications)
Show Figures

Figure 1

Back to TopTop