Sign in to use this feature.

Years

Between: -

Subjects

remove_circle_outline
remove_circle_outline
remove_circle_outline
remove_circle_outline
remove_circle_outline
remove_circle_outline
remove_circle_outline
remove_circle_outline
remove_circle_outline

Journals

remove_circle_outline
remove_circle_outline
remove_circle_outline
remove_circle_outline
remove_circle_outline
remove_circle_outline
remove_circle_outline
remove_circle_outline
remove_circle_outline

Article Types

Countries / Regions

remove_circle_outline
remove_circle_outline
remove_circle_outline
remove_circle_outline
remove_circle_outline
remove_circle_outline
remove_circle_outline

Search Results (7,203)

Search Parameters:
Keywords = plant stress tolerance

Order results
Result details
Results per page
Select all
Export citation of selected articles as:
19 pages, 8119 KB  
Article
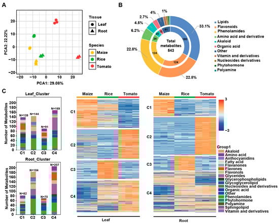
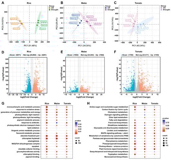
Metabolic Landscape and Core Regulatory Network of Monocotyledonous and Dicotyledonous Plants in Drought Response Based on Multi-Omics
by Jianing Zhang, Xiangyu Lin, Shixuan Li, Guo Xu, Xumin Ou, Shouchuang Wang, Ke Zhou and Jun Yang
Plants 2026, 15(2), 299; https://doi.org/10.3390/plants15020299 (registering DOI) - 19 Jan 2026
Abstract
Drought stress severely restricts plant growth and substantially reduces crop productivity. Although drought-response mechanisms have been extensively characterized within individual plant species, the conserved metabolic strategies shared across species remain insufficiently understood. To elucidate both conserved and species-specific metabolic mechanisms underlying drought adaptation, [...] Read more.
Drought stress severely restricts plant growth and substantially reduces crop productivity. Although drought-response mechanisms have been extensively characterized within individual plant species, the conserved metabolic strategies shared across species remain insufficiently understood. To elucidate both conserved and species-specific metabolic mechanisms underlying drought adaptation, we performed an integrated transcriptomic and metabolomic analysis in rice, maize, and tomato. Profiling of 543 annotated metabolites revealed strikingly divergent baseline metabolic landscapes: tomato leaves were enriched in triglycerides and anthocyanins, whereas maize and rice accumulated higher levels of glycerophospholipids, tricin-derived flavonoids, and B vitamins. Under drought conditions, these differences were further reflected in the distinct sets of differentially accumulated metabolites (DAMs) detected in tomato (121), rice (98), and maize (94). Despite these species-specific signatures, we identified a conserved drought-responsive module consisting of five phenolamides that were consistently induced across all three species. Reconstruction of the associated regulatory network uncovered divergent enzymatic control strategies governing phenolamide biosynthesis: the drought-induced BAHD acyltransferases OsPHT4 in rice and SlPHT3 in tomato exhibited broad-spectrum catalytic activities, whereas the maize homolog ZmPHT4 fulfilled a similar biosynthetic role through constitutive, non-drought-inducible activity. Together, this study provides a comprehensive metabolic framework for plant drought response and demonstrates that extensive species-specific metabolic architectures and transcriptional regulatory divergence coexist beneath a conserved core metabolomic response, offering promising targets for the precise genetic enhancement of crop drought tolerance. Full article
(This article belongs to the Section Plant Response to Abiotic Stress and Climate Change)
Show Figures

Figure 1

48 pages, 681 KB  
Review
Organic Amendments for Sustainable Agriculture: Effects on Soil Function, Crop Productivity and Carbon Sequestration Under Variable Contexts
by Oluwatoyosi O. Oyebiyi, Antonio Laezza, Md Muzammal Hoque, Sounilan Thammavongsa, Meng Li, Sophia Tsipas, Anastasios J. Tasiopoulos, Antonio Scopa and Marios Drosos
C 2026, 12(1), 7; https://doi.org/10.3390/c12010007 (registering DOI) - 19 Jan 2026
Abstract
Soil amendments play a critical role in improving soil health and supporting sustainable crop production, especially under declining soil fertility and climate-related stress. However, their impact varies because each amendment influences the soil through different biogeochemical processes rather than a single universal mechanism. [...] Read more.
Soil amendments play a critical role in improving soil health and supporting sustainable crop production, especially under declining soil fertility and climate-related stress. However, their impact varies because each amendment influences the soil through different biogeochemical processes rather than a single universal mechanism. This review synthesizes current knowledge on a wide range of soil amendments, including compost, biosolids, green and animal manure, biochar, hydrochar, bagasse, humic substances, algae extracts, chitosan, and newer engineered options such as metal–organic framework (MOF) composites, highlighting their underlying principles, modes of action, and contributions to soil function, crop productivity, and soil carbon dynamics. Across the literature, three main themes emerge: improvement of soil physicochemical properties, enhancement of nutrient cycling and nutrient-use efficiency, and reinforcement of plant resilience to biotic and abiotic stresses. Organic nutrient-based amendments mainly enrich the soil and build organic matter, influencing soil carbon inputs and short- to medium-term increases in soil organic carbon stocks. Biochar, hydrochar, and related materials act mainly as soil conditioners that improve structure, water retention, and soil function. Biostimulant-type amendments, such as algae extracts and chitosan, influence plant physiological responses and stress tolerance. Humic substances exhibit multifunctional effects at the soil–root interface, contributing to improved nutrient efficiency and, in some systems, enhanced carbon retention. The review highlights that no single amendment is universally superior, with outcomes governed by soil–crop context. Its novelty lies in its mechanism-based, cross-amendment synthesis that frames both yield and carbon outcomes as context-dependent rather than universally transferable. Within this framework, humic substances and carbon-rich materials show potential for climate-smart soil management, but long-term carbon sequestration effects remain uncertain and context-dependent. Full article
(This article belongs to the Section Carbon Cycle, Capture and Storage)
Show Figures

Graphical abstract

17 pages, 2302 KB  
Article
Mycorrhizal Inoculation Enhances Drought Tolerance in Potato (Solanum tuberosum L.) by Modulating Antioxidant Enzyme Activity and Related Gene Expression
by Souad Ettlili, Ricardo Aroca, Naceur Djebali, Sonia Labidi and Faysal Ben Jeddi
Biology 2026, 15(2), 180; https://doi.org/10.3390/biology15020180 - 19 Jan 2026
Abstract
Potato (Solanum tuberosum L.) is one of the most widely cultivated crops in the world; however, drought is a major constraint to its productivity. Arbuscular mycorrhizal fungi (AMF) have been shown to improve plant resistance under conditions of water stress. However, their [...] Read more.
Potato (Solanum tuberosum L.) is one of the most widely cultivated crops in the world; however, drought is a major constraint to its productivity. Arbuscular mycorrhizal fungi (AMF) have been shown to improve plant resistance under conditions of water stress. However, their effects on potato plants are poorly studied. The purpose of this study was to evaluate the potential of two AMF inocula (two different strains of the AMF species Rhizophagus irregularis with different origin: Southern Spain MI1 and Tunisia MI2) on potato tolerance to drought stress through the determination of growth parameters, photosynthetic parameters, and antioxidant systems, under well-watered (WW; field capacity) and drought stress (DS; 50% of field capacity) conditions. Therefore, the experiment consisted of two factors: AMF strain and watering regime. The results showed that under drought stress conditions, AMF inoculation considerably stimulated photosynthetic performance as compared with non-inoculated controls. Moreover, leaf superoxide dismutase (SOD) and catalase (CAT) activities of inoculated plants were higher in WW conditions, but unchanged in DS conditions. Inoculated plants had significantly higher ascorbate peroxidase (APX) and glutathione reductase (GR) activities than non-inoculated plants under DS conditions. Also, expression of some antioxidant enzyme genes were upregulated by inoculation. Lipid peroxidation content of inoculated plants was lower than that of non-inoculated. Furthermore, there was a high positive correlation between mycorrhizal root colonization (RC) and almost all the measured parameters. The results of this study indicated that AMF inoculation could enhance potato plant tolerance to water stress through the induction of antioxidant mechanisms implicated in scavenging oxygen-free radicals. Full article
(This article belongs to the Section Plant Science)
Show Figures

Figure 1

25 pages, 12246 KB  
Article
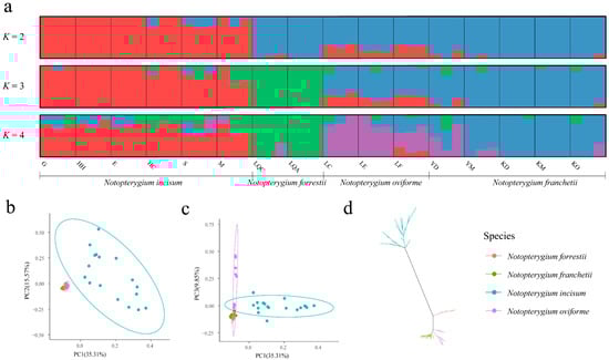
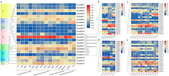
Evolutionary History, Transcriptome Expression Profiles, and Abiotic Stress Responses of the SBP Family Genes in the Three Endangered Medicinal Notopterygium Species
by Dan-Ting Zhang, Yan-Jun Cheng, Rui Yang, Hui-Ling Wang, Xiao-Jing He, Cai-Yun Luo, Zhong-Hu Li and Mi-Li Liu
Int. J. Mol. Sci. 2026, 27(2), 979; https://doi.org/10.3390/ijms27020979 (registering DOI) - 19 Jan 2026
Abstract
Squamosa promoter binding protein (SBP) plays a vital role in plant growth, development, and responses to abiotic stresses. The genus Notopterygium is an endangered perennial herbaceous plant mainly distributed in the high-altitude Qinghai–Tibet Plateau and adjacent areas, which possibly occurred the adaptive evolution [...] Read more.
Squamosa promoter binding protein (SBP) plays a vital role in plant growth, development, and responses to abiotic stresses. The genus Notopterygium is an endangered perennial herbaceous plant mainly distributed in the high-altitude Qinghai–Tibet Plateau and adjacent areas, which possibly occurred the adaptive evolution to the extreme environmental conditions. In this study, we firstly determined the genome-wide structural characteristics, evolutionary history, and expression profiles of the SBP family genes in Notopterygium species by using genome, transcriptome, and DNA resequencing data. We have also investigated the response patterns of SBPs of N. franchetii to the drought and high-temperature stresses. The 21, 18, and 18 SBP family genes of three Notopterygium species, N. incisum, N. franchetii, and N. forrestii, were, respectively, identified and classified into eight subfamilies, with four subfamily members regulated by miR156. The structure analysis showed that the members of the same SBP subfamily had similar structures and conserved motif composition. Cis-element analysis suggested that those SBP genes may have been essential to the growth and environmental adaptation of Notopterygium. The expansion of the SBP gene family was mainly caused by the whole genome duplication/segmental duplication and transposable element duplication. Evolutionary analysis showed the SBP gene family experienced severe contraction events and most of the gene copies underwent purification selection. Population genetics analysis based on SBPs variations suggested that the genus Notopterygium species have obvious genetic structure and interspecific differentiation. RNA-seq and qRT-PCR experiments demonstrated that the expressions of SBPs genes in Notopterygium were not species-specific, but tissue-specific. NinSBP08 and NinSBP10/12 may have played the key roles in heat tolerance and drought resistance, respectively. These results provided novel insights into the evolutionary history of the SBP gene family in the endangered herb Notopterygium species in the high-altitude Qinghai–Tibet Plateau and adjacent areas. Full article
Show Figures

Figure 1

18 pages, 5948 KB  
Article
Root and Leaf-Specific Metabolic Responses of Ryegrass to Arbuscular Mycorrhizal Fungi Under Cadmium Stress
by Dapeng Jin, Lingyu Xin, Panpan Tu, Huiping Song, Yan Zou, Zhiwei Bian and Zhengjun Feng
J. Fungi 2026, 12(1), 74; https://doi.org/10.3390/jof12010074 (registering DOI) - 19 Jan 2026
Abstract
Cadmium (Cd) drastically inhibits plant growth and metabolism, whereas arbuscular mycorrhizal (AM) fungi can enhance plant Cd tolerance through metabolic regulation. To clarify tissue-specific responses, we conducted a pot experiment combined with GC-MS to examine how AM fungi influence root and leaf metabolism [...] Read more.
Cadmium (Cd) drastically inhibits plant growth and metabolism, whereas arbuscular mycorrhizal (AM) fungi can enhance plant Cd tolerance through metabolic regulation. To clarify tissue-specific responses, we conducted a pot experiment combined with GC-MS to examine how AM fungi influence root and leaf metabolism of ryegrass (Lolium perenne L.) under different Cd levels. Root and leaf metabolomes diverged substantially in composition and function. In total, 83 metabolites were identified in roots, mainly phenolics, amines, and sugars associated with carbon–nitrogen metabolism and stress-defense pathways, whereas 75 metabolites were identified in leaves, largely related to photosynthetic metabolism. Roots were more sensitive to Cd, showing significant metabolic alterations at Cd ≥ 5 mg·kg−1, including disruption of galactose metabolism, while leaves exhibited notable changes only at Cd ≥ 100 mg·kg−1, with suppression of citrate, L-aspartate, and starch and sucrose metabolism. AM fungi modulated plant metabolism more strongly under Cd stress. Specifically, AM fungi restored Cd-suppressed galactose and glyoxylate/dicarboxylate metabolism in roots, enhanced starch and sucrose metabolism and amino acid pathways in leaves, and increased stress-related amino acids and organic acids in both tissues. Overall, AM fungi substantially alleviated Cd-induced metabolic inhibition, particularly at Cd ≥ 50 mg·kg−1, providing mechanistic insight into AM-enhanced Cd tolerance and supporting the application of AM symbiosis in remediation of Cd-contaminated soils. Full article
(This article belongs to the Section Environmental and Ecological Interactions of Fungi)
Show Figures

Figure 1

15 pages, 1635 KB  
Article
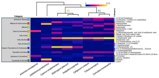
Chemical and Molecular Insights into the Arid Wild Plant Diversity of Saudi Arabia
by Najla A. Al Shaye
Plants 2026, 15(2), 295; https://doi.org/10.3390/plants15020295 - 19 Jan 2026
Abstract
Arid and semi-arid ecosystems harbor a wealth of underexplored plant biodiversity with untapped ecological and pharmacological potential. This study integrates morphological and molecular barcoding (ITS and rbcL) to confirm the identity of eight wild plant species native to the Saudi Arabian desert: Calligonum [...] Read more.
Arid and semi-arid ecosystems harbor a wealth of underexplored plant biodiversity with untapped ecological and pharmacological potential. This study integrates morphological and molecular barcoding (ITS and rbcL) to confirm the identity of eight wild plant species native to the Saudi Arabian desert: Calligonum crinitum, Tribulus terrestris, Cornulaca monacantha, Cleome pallida, Leptadenia pyrotechnica, Cyperus conglomeratus, Indigofera argentea, and Artemisia monosperma. High-resolution GC–MS analysis identified over 25 bioactive compounds across these taxa, grouped into functional classes including hydrocarbons, esters, fatty acids, quinones, terpenoids, and phenolics. Notable compounds such as n-hexadecanoic acid, 2,4-di-tert-butylphenol, lupeol, and D-limonene were linked to antioxidant activity, desiccation tolerance, and membrane protection under stress. L. pyrotechnica and A. monosperma emerged as chemical outliers with unique metabolite profiles, suggesting divergent strategies for climate resilience. Our results highlight the ecological and bioeconomic value of desert flora, positioning them as candidates for future research in metabolic engineering, dryland restoration, and plant-based pharmaceuticals. This integrative approach underscores the relevance of desert plants for sustainable development in the face of climate change. Full article
(This article belongs to the Special Issue Medicinal Plants: Phytochemistry and Pharmacology Studies)
Show Figures

Figure 1

15 pages, 2122 KB  
Article
Exogenous Trimethylamine N-Oxide (TMAO) Improves Apple Rootstock Drought Tolerance Through Physiological Modulation
by Xiaoci Liang, Pengda Cheng, Shuang Zhao, Ye Sun, Dehui Zhang, Jiale Wen, Fengwang Ma, Qingmei Guan, Xuewei Li and Yutian Zhang
Horticulturae 2026, 12(1), 101; https://doi.org/10.3390/horticulturae12010101 - 18 Jan 2026
Abstract
Drought stress represents a major constraint on global apple production, with the widely used semi-dwarfing rootstock ‘M.26’ being particularly vulnerable to water deficit. Although the osmolyte trimethylamine N-oxide (TMAO) has been shown to improve abiotic stress tolerance in the model plant Arabidopsis, its [...] Read more.
Drought stress represents a major constraint on global apple production, with the widely used semi-dwarfing rootstock ‘M.26’ being particularly vulnerable to water deficit. Although the osmolyte trimethylamine N-oxide (TMAO) has been shown to improve abiotic stress tolerance in the model plant Arabidopsis, its potential role in enhancing drought resilience in woody fruit trees remains largely unexplored. Under prolonged moderate drought stress, exogenous TMAO application significantly promoted plant growth, mitigating the drought-induced suppression of plant height by 5.3–12.2% compared to untreated drought-stressed controls and alleviating the decline in above-ground biomass. This improvement was underpinned by a substantial alleviation of root growth inhibition, with TMAO restoring total root length and biomass from 37% in the control to only 6.1–9.5%. TMAO also fine-tuned the root-to-shoot ratio to favor resource allocation to roots. Consequently, TMAO-treated plants maintained superior leaf water status, exhibiting higher relative water content (drought-induced reduction limited to ~17.5% with TMAO versus 26.3% in the control). Physiologically, TMAO alleviated the drought-induced stomatal limitation of photosynthesis, sustaining higher net photosynthetic rate, stomatal conductance, and transpiration rate. Crucially, under severe drought stress, TMAO pretreatment markedly enhanced ‘M.26’ survival rates from approximately 39% in the untreated control to 60–68%, representing a relative increase of approximately 74%. Collectively, this study demonstrates that exogenous application TMAO significantly enhances drought tolerance in apple rootstock ‘M.26’, highlighting its potential as an effective and environmentally safe plant growth regulator for more sustainable cultivation of fruit trees under irregular/erratic irrigation conditions. Full article
(This article belongs to the Special Issue Genetic Improvement and Stress Resistance Regulation of Fruit Trees)
Show Figures

Figure 1

19 pages, 6939 KB  
Article
Identification of OCT Family Genes in Tomato (Solanum lycopersicum) and Function of SlOCT20 Under Cold Stress
by Rui Lv, Fulei Mo, Yuxin Liu, Huixin Zhang, Mingfang Feng, Peiwen Wang, Mozhen Cheng, Shusen Liu, Zhao Liu, Xiuling Chen and Aoxue Wang
Biology 2026, 15(2), 176; https://doi.org/10.3390/biology15020176 - 18 Jan 2026
Abstract
Plant organic cation transporters (OCTs) are involved in a variety of beneficial biological processes, such as cadaverine transfer in plants and soil, and play an active role in the formation of plant stress resistance. In this study, 52 OCT family genes were identified [...] Read more.
Plant organic cation transporters (OCTs) are involved in a variety of beneficial biological processes, such as cadaverine transfer in plants and soil, and play an active role in the formation of plant stress resistance. In this study, 52 OCT family genes were identified in tomato, and comprehensive bioinformatics analyses of these numbers, such as promoter cis-acting elements, gene mapping and collinearity, protein characterization and phylogenetic analysis. By analyzing the expression of tomato OCT family genes under cold and salt stresses using transcriptome data and qRT-PCR experiments, a key gene regulating cold stress tolerance, SlOCT20, was identified. Subcellular localization experiments indicated that SlOCT20 was mainly localized in the cell membrane. When the SlOCT20 gene was silenced in tomato, the tolerance to cold stress was significantly reduced and oxidative stress was aggravated, indicating that this gene positively regulates the tolerance to cold stress in tomato. Full article
Show Figures

Graphical abstract

22 pages, 2591 KB  
Article
Hydroponic Screening and Comprehensive Evaluation System for Salt Tolerance in Wheat Under Full-Fertility-Cycle Salt Stress Conditions
by Rongkai Li, Renyuan Wei, Yang Liu, Huimin Zhao, Zhibo Liu, Juge Liu, Huanhe Wei, Pinglei Gao, Qigen Dai and Yinglong Chen
Agronomy 2026, 16(2), 227; https://doi.org/10.3390/agronomy16020227 - 17 Jan 2026
Viewed by 49
Abstract
Soil salinity is a major constraint to wheat production worldwide. Efficient screening of salt-tolerant cultivars is essential for breeding programs, yet a rapid and reliable evaluation system based on full-life-cycle salt stress treatment is lacking. To address this, we conducted a hydroponic experiment [...] Read more.
Soil salinity is a major constraint to wheat production worldwide. Efficient screening of salt-tolerant cultivars is essential for breeding programs, yet a rapid and reliable evaluation system based on full-life-cycle salt stress treatment is lacking. To address this, we conducted a hydroponic experiment encompassing the entire growth cycle of 37 wheat cultivars under control and salt stress (85.5 mM NaCl). Using principal component and stepwise regression analyses on 15 agronomic and yield-related traits, we identified five key indicators—total dry weight, root dry weight, plant height, thousand-grain weight, and number of grains per spike—that effectively represent overall salt tolerance. Based on a comprehensive evaluation value (D-value), the cultivars were classified into five distinct categories: highly salt-tolerant, salt-tolerant, moderately salt-tolerant, weakly salt-tolerant, and salt-sensitive. Notably, the highly salt-tolerant cultivar ‘Yangfumai 8′ and the salt-sensitive cultivar ‘Yangmai 22’ were selected as representative extremes. A subsequent pot experiment confirmed significant physiological differences between them in antioxidant enzyme activities (SOD, POD, CAT) and proline accumulation under salt stress. This study establishes a practical and efficient screening framework, providing breeders with a simplified index set for high-throughput evaluation and offering ideal contrasting materials for in-depth physiological research on salt tolerance mechanisms in wheat. Full article
(This article belongs to the Section Plant-Crop Biology and Biochemistry)
19 pages, 3351 KB  
Article
Spatial Heterogeneity of Metabolic Response to Drought Stress in Medicago lupulina L. Leaves
by Xinglin Wang, Ning Lv, Yuyun Xu, Xingpan Meng, Yukun Jin, Hongbin Gao, Fei Li, Yin Yi, Lunxian Liu and Tie Shen
Metabolites 2026, 16(1), 80; https://doi.org/10.3390/metabo16010080 (registering DOI) - 17 Jan 2026
Viewed by 48
Abstract
Background: Drought stress is a primary environmental constraint limiting crop growth and productivity. Current drought-related plant research predominantly focuses on whole-leaf analyses, neglecting the spatial heterogeneity of metabolites within leaf tissues. Methods: This study combined transcriptomic and metabolomic approaches to investigate [...] Read more.
Background: Drought stress is a primary environmental constraint limiting crop growth and productivity. Current drought-related plant research predominantly focuses on whole-leaf analyses, neglecting the spatial heterogeneity of metabolites within leaf tissues. Methods: This study combined transcriptomic and metabolomic approaches to investigate spatially distinct metabolic responses in marginal versus central regions of Medicago lupulina L. leaves under PEG-simulated drought. Results: Findings demonstrated that TCA cycle metabolites exhibited relative stability between leaf margins and centers under drought conditions, suggesting preserved core metabolic functionality in central tissues to sustain stress tolerance. Additionally, shikimic acid displayed a significantly reduced regional gradient in stressed tissues (PEG Margin vs. PEG Center) compared to controls. Phenylalanine, tryptophan, liquiritigenin, isoliquiritigenin, coproporphyrin III, and coproporphyrinogen III itself exhibited significantly increased internal gradient differences in stressed groups compared to control groups. The coordinated upregulation of key biosynthetic genes (e.g., TAT, AST, FNS II) in both the marginal and central regions of stressed leaves indicates a metabolic shift toward the biosynthesis of downstream defensive flavonoids. These metabolites and genes accumulated preferentially in margin regions of stressed leaves, indicative of localized activation of defense-associated metabolic pathways. Conclusions: This study reveals a spatially partitioned metabolic response to drought stress in M. lupulina leaves, where defensive metabolism is preferentially enhanced at the leaf margins while core metabolic homeostasis is maintained. These findings provide new spatial insights into plant drought acclimation and identify potential targets for improving crop resilience through the fine-tuning of local metabolism. Full article
(This article belongs to the Special Issue Metabolomics and Plant Defence, 2nd Edition)
Show Figures

Figure 1

16 pages, 3024 KB  
Article
CDE6 Regulates Chloroplast Ultrastructure and Affects the Sensitivity of Rice to High Temperature
by Shihong Yang, Biluo Li, Pan Qi, Wuzhong Yin, Liang Xu, Siqi Liu, Chiyu Wang, Xiaoqing Yang, Xin Gu and Yungao Hu
Plants 2026, 15(2), 284; https://doi.org/10.3390/plants15020284 - 17 Jan 2026
Viewed by 106
Abstract
Chloroplasts are key organelles in plants that carry out photosynthesis, convert light energy into chemical energy, and synthesize organic compounds. In this study, a stably heritable chlorophyll-deficient mutant was screened from the ethyl methanesulfonate-induced mutation library of Wuyunjing 21 (WYJ21). This mutant was [...] Read more.
Chloroplasts are key organelles in plants that carry out photosynthesis, convert light energy into chemical energy, and synthesize organic compounds. In this study, a stably heritable chlorophyll-deficient mutant was screened from the ethyl methanesulfonate-induced mutation library of Wuyunjing 21 (WYJ21). This mutant was designated as chlorophyll deficient 6 (cde6). The cde6 mutant exhibits a low chlorophyll content, photosynthetic defects, an impaired chloroplast structure, a significant reduction in the number of stacked thylakoid layers, and a yellow-green leaf phenotype in the early tillering stage. Through MutMap analysis, it was found that the cde6 mutant harbors a single-base mutation (T→A) in the LOC_Os07g38300 gene. This mutation results in an amino acid substitution from valine (Val) to aspartic acid (Asp) in the encoded protein, thereby affecting the protein’s structure and function. The mutation of CDE6 leads to decreased expression of genes related to chloroplast development and chlorophyll biosynthesis. Further studies revealed that the CDE6, a potential chloroplast ribosome recycle factor, leads to high temperature sensitivity in rice when mutated. As high-temperature stress is a primary constraint to global rice productivity, the identification of CDE6 provides a genetic target for improving thermotolerance. In conclusion, these findings demonstrate that CDE6 plays a crucial role in chloroplast biogenesis and provide new insights into its regulatory function in high-temperature tolerance. Full article
(This article belongs to the Section Plant Physiology and Metabolism)
Show Figures

Figure 1

23 pages, 2243 KB  
Article
Transcriptional Modulation in Grapevine by a Biostimulant Treatment for Improved Plant Resilience to Stress Events
by Asia Mostacci, Domenico Di Cosmo, Ornella Incerti, Antonio Ippolito, Rita Milvia De Miccolis Angelini and Simona Marianna Sanzani
Plants 2026, 15(2), 283; https://doi.org/10.3390/plants15020283 - 17 Jan 2026
Viewed by 136
Abstract
Grapevine (Vitis vinifera L.) is a globally significant crop increasingly affected by a variety of biotic and abiotic stresses. Plant biostimulants offer a promising approach to enhance plant resilience by modulating key physiological and metabolic processes. This study aimed to demonstrate that [...] Read more.
Grapevine (Vitis vinifera L.) is a globally significant crop increasingly affected by a variety of biotic and abiotic stresses. Plant biostimulants offer a promising approach to enhance plant resilience by modulating key physiological and metabolic processes. This study aimed to demonstrate that the preventive application of a Fabaceae-based biostimulant can prime grapevine defense pathways, thereby improving plants’ ability to endure potential stress conditions. Indeed, resistance to both biotic and abiotic stresses in plants involves common pathways, including Ca2+ and ROS signaling, MAPK cascades, hormone cross-talk, transcription factor activation, and induction of defense genes. Grapevine leaves were subjected to high-throughput transcriptomic analysis coupled with qPCR validation 6 and 24 h following treatment application. Differentially expressed genes were visualized using MapMan to identify the major metabolic and signaling pathways responsive to the treatment. This integrative analysis revealed several defense-related pathways triggered by the biostimulant, with representative protein families showing both up- and downregulation across key functional categories. Overall, the results indicate that a wider array of pathways associated with stress tolerance and growth regulation were stimulated in treated plants compared to untreated controls. These findings support the conclusion that a preventive biostimulant application can effectively prime grapevine metabolism, enhancing its preparation to cope with forthcoming environmental challenges. Full article
(This article belongs to the Section Plant Response to Abiotic Stress and Climate Change)
Show Figures

Figure 1

22 pages, 12707 KB  
Article
Comparative Genomic Analysis and Functional Identification of CER1 and CER3 Homologs in Rice Wax Synthesis
by Nesma E. E. Youssif, Bowen Yang, Haodong Huang, Mohamed Hamdy Amar, Mohamed Ezzat, Mohammad Belal, Sanaa A. M. Zaghlool, Huayan Zhao, Dong Fu and Shiyou Lü
Biology 2026, 15(2), 166; https://doi.org/10.3390/biology15020166 - 16 Jan 2026
Viewed by 174
Abstract
Alkane is a predominant wax component, whose production requires the aids of CER1 and CER3. In rice, OsCER1 and OsCER3 are present in multiple copies. Until now, the roles of these genes have been studied individually; however, a systematic comparison of their [...] Read more.
Alkane is a predominant wax component, whose production requires the aids of CER1 and CER3. In rice, OsCER1 and OsCER3 are present in multiple copies. Until now, the roles of these genes have been studied individually; however, a systematic comparison of their relative contributions to cuticular wax biosynthesis has not yet been carried out. Phylogenetic tree analysis revealed that CER1s and CER3s from different plants are classified into two subgroups. RT-qPCR analysis showed that these genes display distinct expression patterns, revealing their specific roles in wax production. Promoter prediction analysis showed that cis-elements responding to light, phytohormones and stress are enriched in the promoter region of OsCER1s and OsCER3s. These proteins are all localized in the endoplasmic reticulum. Further study showed that OsCER1s and OsCER3s are inclined to form a complex during the wax synthesis. Finally, the wax analysis of single mutants showed that among the examined genes, OsCER3a mutation greatly reduced the total wax amounts to 19.6% of wild-type plant with a decrease in most of wax components, whereas mutation of other genes including OsCER3b, OsCER3c, OsCER1a and OsCER1c slightly or barely affect wax production, suggesting that OsCER3a plays major roles in rice wax production whereas other proteins redundantly participate in the wax synthesis. Additionally, the wax increasing rates of Arabidopsis expressing OSCER1 are lower than those of overexpressing AtCER1. Taken together, our study identified the predominant genes involved in wax production, which will be useful for genetically engineering rice with enhanced stress tolerance. Full article
(This article belongs to the Special Issue Lipid Metabolism in Plant Growth and Development)
Show Figures

Figure 1

24 pages, 1911 KB  
Article
Non-Destructive Detection of Heat Stress in Tobacco Plants Using Visible-Near-Infrared Spectroscopy and Aquaphotomics Approach
by Daniela Moyankova, Petya Stoykova, Antoniya Petrova, Nikolai K. Christov, Petya Veleva, Gergana Savova and Stefka Atanassova
AgriEngineering 2026, 8(1), 33; https://doi.org/10.3390/agriengineering8010033 - 16 Jan 2026
Viewed by 116
Abstract
Non-destructive estimation of high-temperature stress effects on tobacco plants is crucial for both scientific research and practical applications. Normalized difference vegetation index (NDVI), chlorophyll index, and spectra in the range of 900–1700 nm of Burley, Oriental, and Virginia tobacco plants under control and [...] Read more.
Non-destructive estimation of high-temperature stress effects on tobacco plants is crucial for both scientific research and practical applications. Normalized difference vegetation index (NDVI), chlorophyll index, and spectra in the range of 900–1700 nm of Burley, Oriental, and Virginia tobacco plants under control and high-temperature stress conditions were measured using portable instruments. NDVI and chlorophyll index measurements indicate that young leaves of all tobacco types are tolerant to high temperatures. In contrast, the older leaves (the fifth leaf) showed increased sensitivity to heat stress. The chlorophyll content of these leaves decreased by 40 to 60% after five days of stress, and by the seventh day, the reduction reached 80% or more in all plants. The vegetative index of the fifth leaf also decreased on the seventh day of stress in all tobacco types. Differences in near-infrared spectra were observed between control, stressed, and recovered plants, as well as among different stress days, and among tobacco lines. The most significant differences were in the 1300–1500 nm range. The first characterization of heat-induced changes in the molecular structure of water in tobacco leaves using an aquaphotomics approach was conducted. Models for determining days of high-temperature treatment based on near-infrared spectra achieved a standard error of cross-validation (SECV) from 0.49 to 0.62 days. The total accuracy of the Soft Independent Modeling of Class Analogy (SIMCA) classification models of control, stressed, and recovered plants ranged from 91.0 to 93.6% using leaves’ spectra of the first five days of high-temperature stress, and from 90.7 to 97.7% using spectra of only the fifth leaf. Similar accuracy was obtained using Partial Least Squares–Discriminant Analysis (PLS-DA). Near-infrared spectroscopy and aquaphotomics can be used as a fast and non-destructive approach for early detection of stress and additional tools for investigating high-temperature tolerance in tobacco plants. Full article
Show Figures

Figure 1

26 pages, 495 KB  
Review
The Role of Bio-Based Products in Plant Responses to Salt and Drought Stress
by Rossella Saccone, Giancarlo Fascella, Giuseppe Bonfante, Erika Salvagno, Enzo Montoneri, Andrea Baglieri and Ivana Puglisi
Horticulturae 2026, 12(1), 95; https://doi.org/10.3390/horticulturae12010095 - 16 Jan 2026
Viewed by 68
Abstract
Agriculture faces increasing challenges in ensuring food security under a changing climate, where abiotic stresses such as salinity and drought represent major constraints to crop productivity. These stresses induce complex physiological and biochemical alterations in plants, including osmotic imbalance, oxidative damage, and disruption [...] Read more.
Agriculture faces increasing challenges in ensuring food security under a changing climate, where abiotic stresses such as salinity and drought represent major constraints to crop productivity. These stresses induce complex physiological and biochemical alterations in plants, including osmotic imbalance, oxidative damage, and disruption of metabolic pathways, ultimately impairing growth and yield. In this context, the application of biostimulants has emerged as a sustainable strategy to enhance plant resilience. While synthetic products are widely available, growing attention is being directed toward natural bio-based products, particularly those derived from renewable biomasses and organic wastes, in line with circular economy principles. This review critically examines the current literature on bio-based products with biostimulant properties, with particular emphasis on vermicompost-derived extracts, humic-like substances, and macro- and microalgae extracts, focusing on their role in mitigating salt and drought stress in plants. The reviewed studies consistently demonstrate that these bio-products enhance plant tolerance to abiotic stress by modulating key physiological and biochemical processes, including hormonal regulation, activation of antioxidant defence systems, accumulation of osmoprotectants, and regulation of secondary metabolism. Moreover, evidence indicates that these bio-based inputs can improve nutrient use efficiency, photosynthetic performance, and overall plant growth under stress conditions. Overall, this review highlights the potential of non-microbial bio-based biostimulants as effective and sustainable tools for climate-resilient agriculture, while also underlining the need for further research to standardize formulations, clarify mechanisms of action, and validate their performance under field conditions. Full article
Show Figures

Graphical abstract

Back to TopTop