Chemical and Molecular Insights into the Arid Wild Plant Diversity of Saudi Arabia
Abstract
1. Introduction
2. Results
2.1. Morphological Identification
2.2. Molecular Identification
2.3. Medicinal and Bioactive Compounds
2.3.1. General Compound Class Distribution
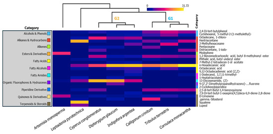
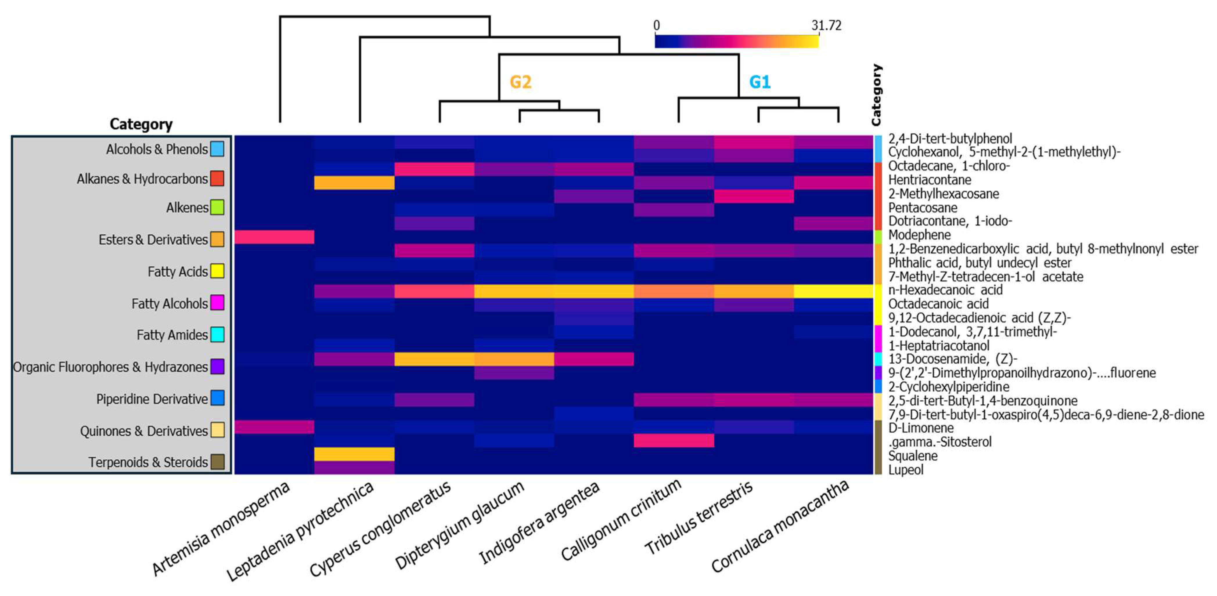
2.3.2. Clustering and Principal Component Analysis
2.3.3. Specific Profiles and Bioactive Compounds per Category
3. Discussion
4. Materials and Methods
4.1. Plant Collection and Morphological Identification
4.2. DNA Extraction and Barcoding
4.3. GC-MS Analysis
4.4. Data Analysis
5. Conclusions
Supplementary Materials
Funding
Data Availability Statement
Acknowledgments
Conflicts of Interest
References
- Abbas, A.M.; Al-Kahtani, M.A.; Alfaifi, M.Y.; Elbehairi, S.E.I.; Badry, M.O. Floristic Diversity and Phytogeography of JABAL Fayfa: A Subtropical Dry Zone, South-West Saudi Arabia. Diversity 2020, 12, 345. [Google Scholar] [CrossRef]
- Asdaq, S.M.B.; Rabbani, S.I.; Imran, M.; Alanazi, A.A.; Alnusir, G.Y.; Al-Shammari, A.A.; Alsubaie, F.H.; Alsalman, A.J. A Review on Potential Antimutagenic Plants of Saudi Arabia. Appl. Sci. 2021, 11, 8494. [Google Scholar] [CrossRef]
- Collenette, S. Wildflowers of Saudi Arabia, 1st ed.; National Commission for Wildlife Conservation and Development (NCWCD): Riyadh, Saudi Arabia, 1999; ISBN 978-9960-614-09-0.
- Hollingsworth, P.M. Refining the DNA Barcode for Land Plants. Proc. Natl. Acad. Sci. USA 2011, 108, 19451–19452. [Google Scholar] [CrossRef] [PubMed]
- Werner, O.; María Ros, R.; Grundmann, M. Molecular Phylogeny of Trichostomoideae (Pottiaceae, Bryophyta) Based on nrITS Sequence Data. Taxon 2005, 54, 361–368. [Google Scholar] [CrossRef]
- Negi, R.K.; Nautiyal, P.; Bhatia, R.; Verma, R. rbcL, a Potential Candidate DNA Barcode Loci for Aconites: Conservation of Himalayan Aconites. Mol. Biol. Rep. 2021, 48, 6769–6777. [Google Scholar] [CrossRef]
- Magdy, M.; Werner, O.; Patiño, J.; Ros, R.M. Landscape Heterogeneity Drives Genetic Diversity in the Highly Dispersive Moss Funaria Hygrometrica Hedw. Plants 2024, 13, 2785. [Google Scholar] [CrossRef]
- Alasmari, A. DNA-Barcoding of Some Medicinal Plant Species in Saudi Arabia Using rbcLand matK Genes. Phyton 2020, 89, 1059–1081. [Google Scholar] [CrossRef]
- Lonthor, D.W.; Miftahudin, M.; Kayat, K.; Julzarika, A.; Subehi, L.; Iswandono, E.; Dima, A.O.M.; Dianto, A.; Setiawan, F.; Nugraha, M.F.I. Diversity of Aquatic Plants in the Rote Dead Sea Area, East Nusa Tenggara, Indonesia, Based on rbcL Marker. Biodiversitas 2023, 24, 810–818. [Google Scholar] [CrossRef]
- Chen, S.; Yao, H.; Han, J.; Liu, C.; Song, J.; Shi, L.; Zhu, Y.; Ma, X.; Gao, T.; Pang, X.; et al. Validation of the ITS2 Region as a Novel DNA Barcode for Identifying Medicinal Plant Species. PLoS ONE 2010, 5, e8613. [Google Scholar] [CrossRef]
- Al-Quraishy, S.; Abdel-Maksoud, M.A.; Al-Shaebi, E.M.; Dkhil, M.A. Botanical Candidates from Saudi Arabian Flora as Potential Therapeutics for Plasmodium Infection. Saudi J. Biol. Sci. 2021, 28, 1374–1379. [Google Scholar] [CrossRef]
- Amin, S.M.; Hassan, H.M.; El Gendy, A.E.G.; El-Beih, A.A.; Mohamed, T.A.; Elshamy, A.I.; Bader, A.; Shams, K.A.; Mohammed, R.; Hegazy, M.F. Comparative Chemical Study and Antimicrobial Activity of Essential Oils of Three Artemisia Species from Egypt and Saudi Arabia. Flavour Fragr. J. 2019, 34, 450–459. [Google Scholar] [CrossRef]
- El-Seedi, H.R.; Kotb, S.M.; Musharraf, S.G.; Shehata, A.A.; Guo, Z.; Alsharif, S.M.; Saeed, A.; Hamdi, O.A.A.; Tahir, H.E.; Alnefaie, R.; et al. Saudi Arabian Plants: A Powerful Weapon against a Plethora of Diseases. Plants 2022, 11, 3436. [Google Scholar] [CrossRef] [PubMed]
- Abd-ElGawad, A.M.; Assaeed, A.M.; El Gendy, A.E.-N.G.; Dar, B.A.; Elshamy, A.I. Volatile Oils Discrepancy between Male and Female Ochradenus Arabicus and Their Allelopathic Activity on Dactyloctenium Aegyptium. Plants 2022, 12, 110. [Google Scholar] [CrossRef] [PubMed]
- Al-Ameri, A.A.; Al-Qurainy, F.; Gaafar, A.-R.Z.; Khan, S.; Nadeem, M. Molecular Identification of Sex in Phoenix Dactylifera Using Inter Simple Sequence Repeat Markers. BioMed Res. Int. 2016, 2016, 1–5. [Google Scholar] [CrossRef] [PubMed]
- Alblihy, A. From Desert Flora to Cancer Therapy: Systematic Exploration of Multi-Pathway Mechanisms Using Network Pharmacology and Molecular Modeling Approaches. Front. Pharmacol. 2024, 15, 1345415. [Google Scholar] [CrossRef]
- Vaou, N.; Stavropoulou, E.; Voidarou, C.; Tsakris, Z.; Rozos, G.; Tsigalou, C.; Bezirtzoglou, E. Interactions between Medical Plant-Derived Bioactive Compounds: Focus on Antimicrobial Combination Effects. Antibiotics 2022, 11, 1014. [Google Scholar] [CrossRef]
- Thomas, J.; El-Sheikh, M.A.; Alatar, A.A. Endemics and Endangered Species in the Biodiversity Hotspot of the Shada Mountains, Saudi Arabia. J. Arid Land 2017, 9, 109–121. [Google Scholar] [CrossRef]
- Aziz, A.T.; Panneerselvam, C.; Edward-Sam, E. Toxicity of Plants as Insecticides against Human Pathogenic Mosquito Vectors of Saudi Arabian Strains—A Review. Entomol. Res. 2023, 53, 323–332. [Google Scholar] [CrossRef]
- Boulos, L. Flora of Egypt, Volume 2 (Geraniaceae–Boraginaceae); Al Hadara Publishing: Cairo, Egypt, 2000. [Google Scholar]
- Nadeem, M.A.; Nawaz, M.A.; Shahid, M.Q.; Doğan, Y.; Comertpay, G.; Yıldız, M.; Hatipoğlu, R.; Ahmad, F.; Alsaleh, A.; Labhane, N.; et al. DNA Molecular Markers in Plant Breeding: Current Status and Recent Advancements in Genomic Selection and Genome Editing. Biotechnol. Biotechnol. Equip. 2018, 32, 261–285. [Google Scholar] [CrossRef]
- Dhawi, F.; Alsanie, S.I. Assessing the Feasibility of Growing Some Imported Plants for Combating Desertification Using Matk and Rbcl Markers. SJLS 2019, 04, 340–345. [Google Scholar] [CrossRef]
- Sanz, M.; Vilatersana, R.; Hidalgo, O.; Garcia-Jacas, N.; Susanna, A.; Schneeweiss, G.M.; Vallès, J. Molecular Phylogeny and Evolution of Floral Characters of Artemisia and Allies (Anthemideae, Asteraceae): Evidence from nrDNA ETS and ITS Sequences. Taxon 2008, 57, 66–78. [Google Scholar] [CrossRef]
- Battistelli, G.M.; Von Pinho, R.G.; Justus, A.; Couto, E.G.O.; Balestre, M. Production and Identification of Doubled Haploids in Tropical Maize. Genet. Mol. Res. 2013, 12, 4230–4242. [Google Scholar] [CrossRef] [PubMed]
- Weiler, R.L.; Dall’Agnol, M.; Simioni, C.; Krycki, K.C.; Dahmer, N.; Guerra, D. Determination of the Mode of Reproduction of Bahiagrass Hybrids Using Cytoembryological Analysis and Molecular Markers. R. Bras. Zootec. 2017, 46, 185–191. [Google Scholar] [CrossRef][Green Version]
- Alshammari, G.M.; Ahmed, M.A.; Alsulami, T.; Hakeem, M.J.; Ibraheem, M.A.; Al-Nouri, D.M. Phenolic Compounds, Antioxidant Activity, Ascorbic Acid, and Sugars in Honey from Ingenious Hail Province of Saudi Arabia. Appl. Sci. 2022, 12, 8334. [Google Scholar] [CrossRef]
- El-Wahed, A.A.A.; Rashwan, E.H.; AlAjmi, M.F.; Khalifa, S.A.M.; Saeed, A.; Zhao, C.; Naggar, Y.A.; Guo, Z.; Musharraf, S.G.; Wang, K.; et al. Sidr Honeys Physical and Chemical Characterization, a Comprehensive Approach through LC-MS/MS, NMR, and GC-MS Analysis. Separations 2023, 10, 372. [Google Scholar] [CrossRef]
- Saeidnia, S.; Abdollahi, M. Are Medicinal Plants Polluted with Phthalates? Daru J. Pharm. Sci. 2013, 21, 43. [Google Scholar] [CrossRef]
- Zhao, F.; Wang, P.; Lucardi, R.D.; Su, Z.; Li, S. Natural Sources and Bioactivities of 2, 4-Di-Tert-Butylphenol and Its Analogs. Toxins 2020, 12, 35. [Google Scholar] [CrossRef]
- ALaerjani, W.M.A.; Khan, K.A.; Al-Shehri, B.M.; Ghramh, H.A.; Hussain, A.; Mohammed, M.E.A.; Imran, M.; Ahmad, I.; Ahmad, S.; Al-Awadi, A.S. Chemical Profiling, Antioxidant, and Antimicrobial Activity of Saudi Propolis Collected by Arabian Honey Bee (Apis Mellifera Jemenitica) Colonies. Antioxidants 2022, 11, 1413. [Google Scholar] [CrossRef]
- Goda, M.S.; Elhady, S.S.; Nafie, M.S.; Bogari, H.A.; Malatani, R.T.; Hareeri, R.H.; Badr, J.M.; Donia, M.S. Phragmanthera Austroarabica A.G.Mill. and J.A.Nyberg Triggers Apoptosis in MDA-MB-231 Cells In Vitro and In Vivo Assays: Simultaneous Determination of Selected Constituents. Metabolites 2022, 12, 921. [Google Scholar] [CrossRef]
- Gopu, M.; Kumar, P.; Selvankumar, T.; Senthilkumar, B.; Sudhakar, C.; Govarthanan, M.; Selva Kumar, R.; Selvam, K. Green Biomimetic Silver Nanoparticles Utilizing the Red Algae Amphiroa Rigida and Its Potent Antibacterial, Cytotoxicity and Larvicidal Efficiency. Bioprocess Biosyst. Eng. 2021, 44, 217–223. [Google Scholar] [CrossRef]
- Hamid Nour, A.; Ruth Oluwaseun, A.; Hamid Nour, A.; Suliman Omer, M.; Ahmed, N. Microwave-Assisted Extraction of Bioactive Compounds (Review). In Microwave Heating—Electromagnetic Fields Causing Thermal and Non-Thermal Effects; Churyumov, I.G., Ed.; IntechOpen: Rijeka, Croatia, 2021; ISBN 978-1-83968-226-1. [Google Scholar]
- Saxena, S.; Chakraborty, D. Antimicrobial Activity and GC-MS Analysis of Bioactive Compounds of Tribulus terrestris L. Asian J. Res. Bot. 2023, 6, 352–361. [Google Scholar]
- Choudhary, D.; Shekhawat, J.K.; Kataria, V. GC-MS Analysis of Bioactive Phytochemicals in Methanol Extract of Aerial Part and Callus of Dipterygium Glaucum Decne. Pharmacogn. J. 2019, 11, 1055–1063. [Google Scholar] [CrossRef]
- Radwan, A.M.; Ismaeil Marie, S.M.; Haroun, S.A.; El-Sherbeny, G.A.; Mohamud, S.G. Comprehensive Phytochemical and GC-MS Analysis of Leptadenia Pyrotechnica: Unveiling Antioxidant and Antibacterial Potential. Int. J. Theor. Appl. Res. 2025, 4, 589–599. [Google Scholar] [CrossRef]
- Saleh, M.A. An Insecticidal Diacetylene from Artemisia Monosperma. Phytochemistry 1984, 23, 2497–2498. [Google Scholar] [CrossRef]
- Khan, M.; Mousa, A.A.; Syamasundar, K.V.; Alkhathlan, H.Z. Determination of Chemical Constituents of Leaf and Stem Essential Oils of Artemisia Monosperma from Central Saudi Arabia. Nat. Prod. Commun. 2012, 7, 1934578X1200700829. [Google Scholar] [CrossRef]
- Alqahtani, A.S.; Ullah, R.; Shahat, A.A. Bioactive Constituents and Toxicological Evaluation of Selected Antidiabetic Medicinal Plants of Saudi Arabia. Evid.-Based Complement. Altern. Med. 2022, 2022, 1–23. [Google Scholar] [CrossRef]
- Chaudhary, S.A. Flora of the Kingdom of Saudi Arabia, 3rd ed.; Ministry of Agriculture and Water: Riyadh, Saudi Arabia, 2000. [Google Scholar]
- Doyle, J.J.; Doyle, J.L. A Rapid DNA Isolation Procedure for Small Quantities of Fresh Leaf Tissue. Phytochem. Bull. 1987, 19, 11–15. [Google Scholar]
- White, T.J.; Bruns, T.; Lee, S.; Taylor, J. Amplification and Direct Sequencing of Fungal Ribosomal RNA Genes for Phylogenetics. In PCR Protocols; Elsevier: Amsterdam, The Netherlands, 1990; pp. 315–322. ISBN 978-0-12-372180-8. [Google Scholar]
- Kress, W.J.; Erickson, D.L. DNA Barcodes: Genes, Genomics, and Bioinformatics. Proc. Natl. Acad. Sci. USA 2008, 105, 2761–2762. [Google Scholar] [CrossRef]
- Kumar, S.; Stecher, G.; Li, M.; Knyaz, C.; Tamura, K. MEGA X: Molecular Evolutionary Genetics Analysis across Computing Platforms. Mol. Biol. Evol. 2018, 35, 1547–1549. [Google Scholar] [CrossRef]
- Demšar, J.; Curk, T.; Erjavec, A.; Gorup, Č.; Hočevar, T.; Milutinovič, M.; Možina, M.; Polajnar, M.; Toplak, M.; Starič, A.; et al. Orange: Data Mining Toolbox in Python. J. Mach. Learn. Res. 2013, 14, 2349–2353. [Google Scholar]




| Database | NCBI | BOLD | ||||||
|---|---|---|---|---|---|---|---|---|
| Locus | ITS | % | rbcL | % | ITS | % | rbcL | % |
| S01 | Calligonum squarrosum | 0.98 | C. squarrosum | 0.98 | C. polygonoides | 99 | C. polygonoides | 100 |
| S02 | Tribulus terrestris | 0.94 | T. terrestris | 0.99 | - | - | - | - |
| S03 | Cornulaca monacantha | 0.98 | Halogeton arachnoideus | 0.98 | - | - | - | - |
| S04 | Cleome pallida | 0.99 | C. pallida | 0.99 | - | - | - | - |
| S05 | Leptadenia pyrotechnica | 0.98 | L. pyrotechnica | 0.99 | - | - | - | - |
| S06 | Cyperus conglomeratus | 0.96 | C. conglomeratus | 0.99 | - | - | - | - |
| S07 | Indigofera argentea | 0.99 | I. argentea | 1.0 | - | - | - | - |
| S08 | Artemisia japonica | 0.97 | A. dracunculus | 0.97 | A. frigida | 96 | A. dracunculus | 94.2 |
| Province | Location | Latitude | Longitude | PNUH | Proposed Species Name | Family Name |
|---|---|---|---|---|---|---|
| Najran | Rubʿ al-Khālī Margin | 19°09′05.3″ N | 45°10′25.0″ E | 6553 | Calligonum crinitum ssp. arabicum | Polygonaceae |
| 19°09′07.4″ N | 45°11′25.5″ E | 6111 | Tribulus terrestris | Zygophyllaceae | ||
| 19°13′05.3″ N | 45°14′29.7″ E | 6110 | Cornulaca monacantha | Amaranthaceae | ||
| 19°10′22.8″ N | 45°09′33.3″ E | 6089-90 | Cleome pallida | Capparaceae | ||
| 19°09′30.7″ N | 45°08′50.0″ E | 6041 | Leptadenia pyrotechnica | Apocynaceae | ||
| 19°09′02.5″ N | 45°11′20.1″ E | 6076 | Cyperus conglomeratus | Cyperaceae | ||
| Jeddah | Al-Līth Road | 28°18′41.0″ N | 35°50′46.0″ E | 6123 | Indigofera argentea | Leguminosae |
| Al-Hai’l | Northern Nūfūd Dunes | 28°07′54.9″ N | 41°38′19.6″ E | 4420 | Artemisia monosperma | Asteraceae |
Disclaimer/Publisher’s Note: The statements, opinions and data contained in all publications are solely those of the individual author(s) and contributor(s) and not of MDPI and/or the editor(s). MDPI and/or the editor(s) disclaim responsibility for any injury to people or property resulting from any ideas, methods, instructions or products referred to in the content. |
© 2026 by the author. Licensee MDPI, Basel, Switzerland. This article is an open access article distributed under the terms and conditions of the Creative Commons Attribution (CC BY) license.
Share and Cite
Al Shaye, N.A. Chemical and Molecular Insights into the Arid Wild Plant Diversity of Saudi Arabia. Plants 2026, 15, 295. https://doi.org/10.3390/plants15020295
Al Shaye NA. Chemical and Molecular Insights into the Arid Wild Plant Diversity of Saudi Arabia. Plants. 2026; 15(2):295. https://doi.org/10.3390/plants15020295
Chicago/Turabian StyleAl Shaye, Najla A. 2026. "Chemical and Molecular Insights into the Arid Wild Plant Diversity of Saudi Arabia" Plants 15, no. 2: 295. https://doi.org/10.3390/plants15020295
APA StyleAl Shaye, N. A. (2026). Chemical and Molecular Insights into the Arid Wild Plant Diversity of Saudi Arabia. Plants, 15(2), 295. https://doi.org/10.3390/plants15020295

