Comparative Genomic Analysis and Functional Identification of CER1 and CER3 Homologs in Rice Wax Synthesis
Simple Summary
Abstract
1. Introduction
2. Materials and Methods
2.1. Plant Materials and Growth Conditions
2.2. Methods
2.2.1. Phylogenetic Analysis and Protein Structure Prediction
2.2.2. Chromosomal Localization and Motif Analysis
2.2.3. Cis-Acting Element Prediction and Expression Pattern Analysis
2.2.4. Quantitative RT-PCR (RT-qPCR) Analysis
2.2.5. Plasmid Construction
2.2.6. Transient Tobacco Transformation and Production of Arabidopsis Transgenic Plants
2.2.7. Luciferase Complementary Assay (LCA)
2.2.8. Cuticular Wax Analysis
2.2.9. Statistical Analysis
3. Results
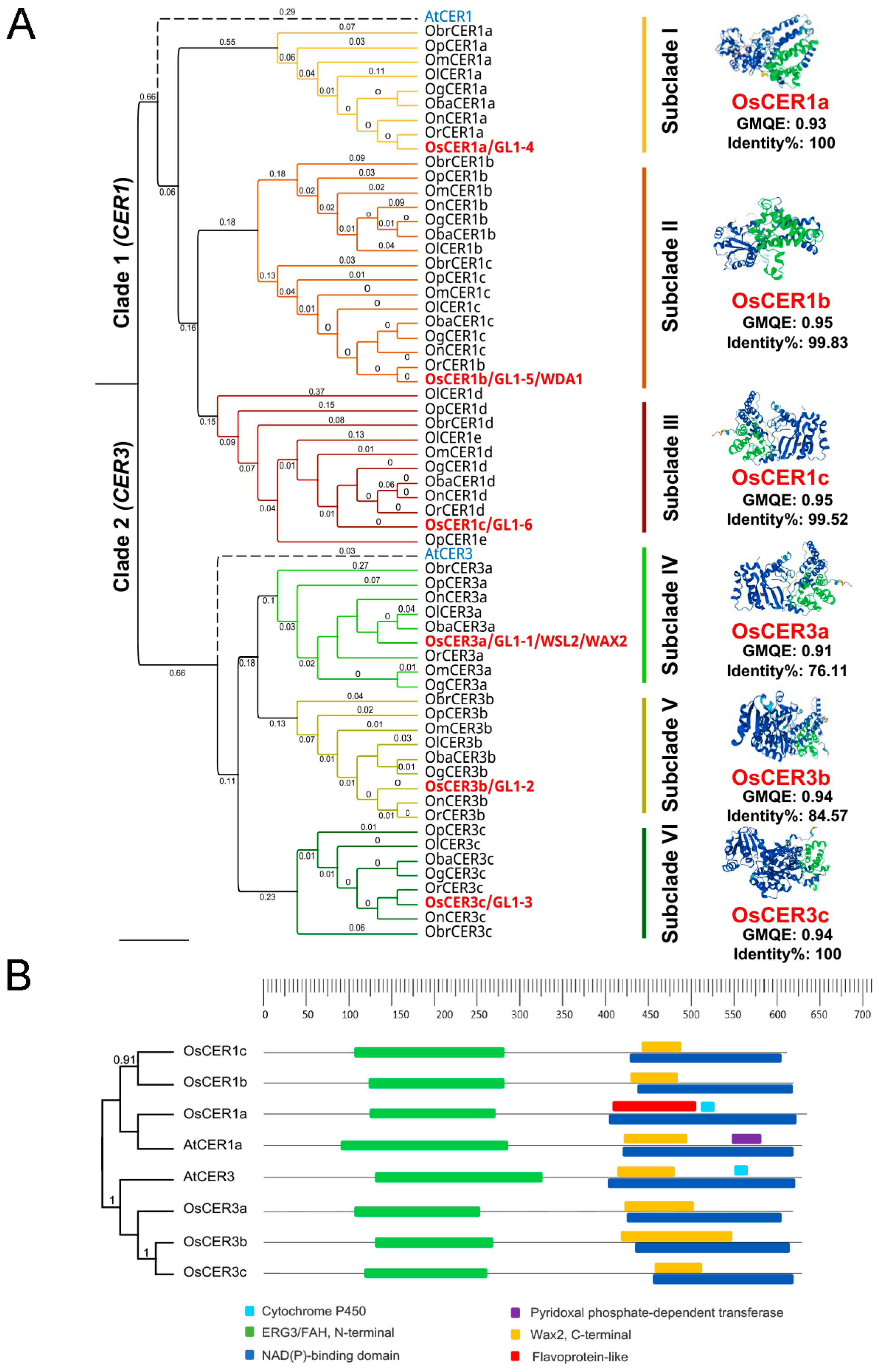
3.1. Physicochemical Properties and Phylogenetic Analysis of CER1 and CER3 Genes in Rice
3.2. Chromosome Localization and the Conserved Motifs of Rice CER1 and CER3 Genes
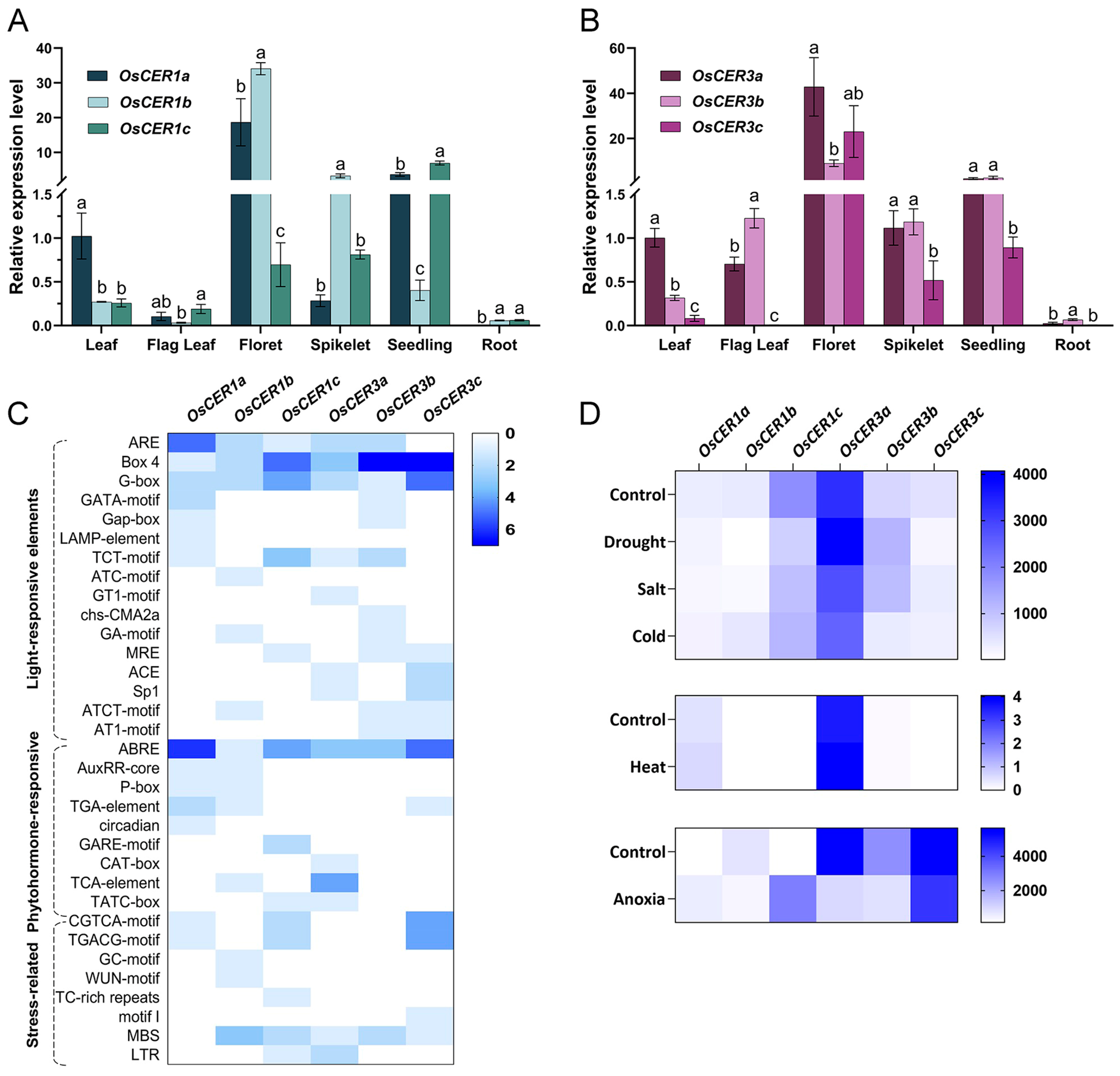
3.3. Expression Patterns and Cis-Element Present in the 2 kb Promoter Regions of OsCER1/3s
3.4. Subcellular Localization of OsCER1s and OsCER3s
3.5. Protein Interactions Detected by LCA
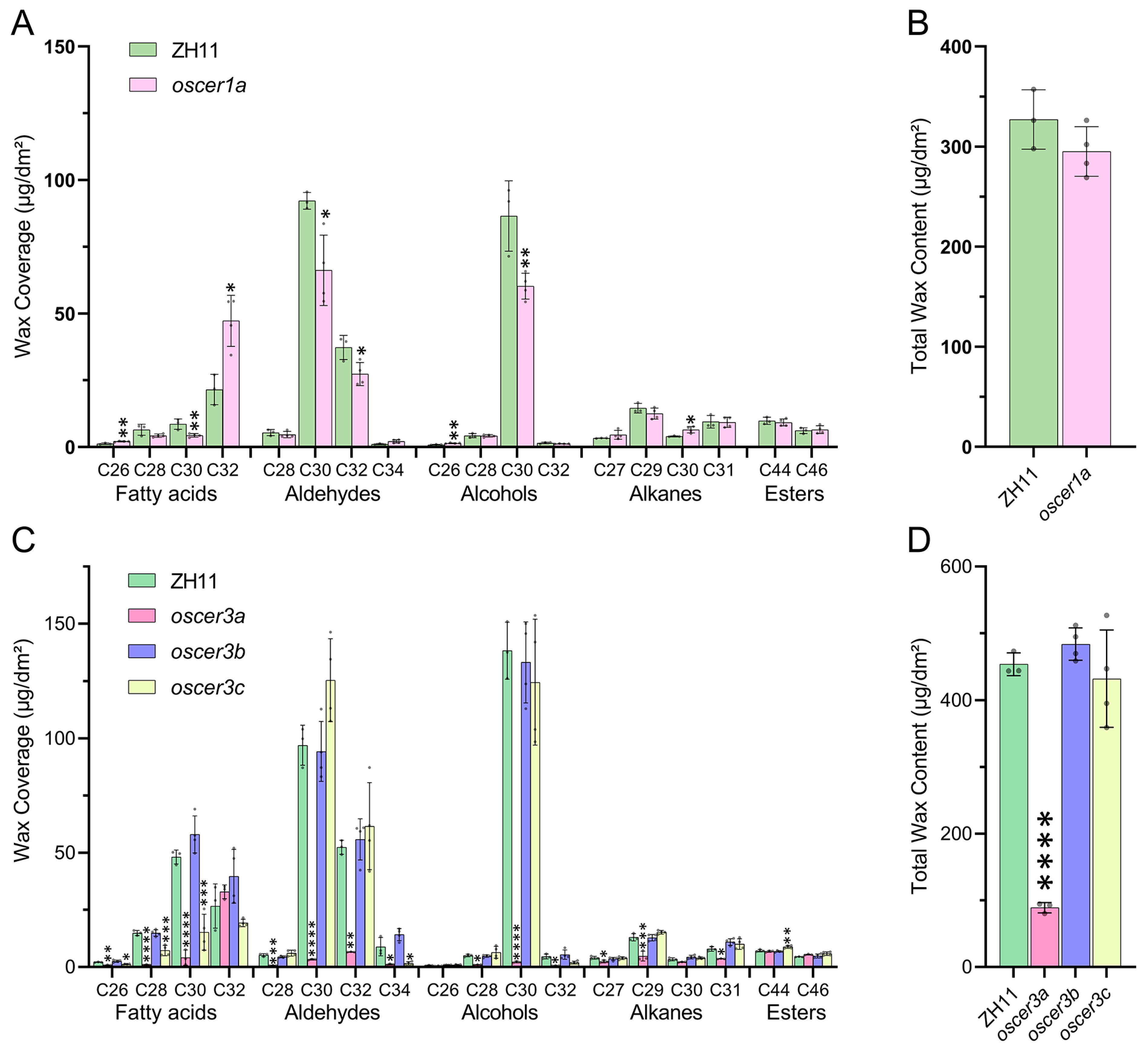
3.6. Distinct Roles of OsCER1a and OsCER3s in Shaping Rice Cuticular Wax
3.7. Ectopic Expression of OsCER1a and Overexpression of AtCER1 in Arabidopsis Differentially Affect Wax Biosynthesis
4. Discussion
4.1. OsCER3a Emerges as a Prime Target for Precision Engineering of Cuticle Traits in Rice
4.2. The Expression Patterns of OsCER1 and OsCER3 Homology Genes Tightly Mirror Their Biological Functions
4.3. The Subcellular Localization of OsCER3a and OsCER3c
4.4. Functional Divergence Between OsCER1a and AtCER1 in Arabidopsis Wax Synthesis
5. Conclusions
Supplementary Materials
Author Contributions
Funding
Institutional Review Board Statement
Informed Consent Statement
Data Availability Statement
Acknowledgments
Conflicts of Interest
Abbreviations
| LCFA | Long-chain fatty acid |
| FAE | Fatty acid elongase |
| ER | Endoplasmic reticulum |
| VLCFA | Very-long-chain fatty acid |
| LCA | Luciferase complementary assay |
| LTP | Lipid transfer protein |
References
- Lewandowska, M.; Keyl, A.; Feussner, I. Wax biosynthesis in response to danger: Its regulation upon abiotic and biotic stress. New Phytol. 2020, 227, 698–713. [Google Scholar] [CrossRef]
- Shim, Y.; Seong, G.; Choi, Y.; Lim, C.; Baek, S.-A.; Park, Y.J.; Kim, J.K.; An, G.; Kang, K.; Paek, N.C. Suppression of cuticular wax biosynthesis mediated by rice LOV KELCH REPEAT PROTEIN 2 supports a negative role in drought stress tolerance. Plant Cell Environ. 2023, 46, 1504–1520. [Google Scholar] [CrossRef]
- Grünhofer, P.; Zhang, Q.; Vitt, S.; Stöcker, T.; Malkowsky, Y.; Brügmann, T.; Fladung, M.; Schreiber, L. Changes in wax composition but not amount enhance cuticular transpiration. Plant Cell Environ. 2024, 47, 91–105. [Google Scholar] [CrossRef]
- Negin, B.; Shachar, L.; Meir, S.; Ramirez, C.C.; Horowitz, A.R.; Jander, G.; Aharoni, A. Fatty alcohols, a minor component of the tree tobacco surface wax, are associated with defence against caterpillar herbivory. Plant Cell Environ. 2024, 47, 664–681. [Google Scholar] [CrossRef] [PubMed]
- Lee, S.B.; Suh, M.C. Advances in the understanding of cuticular waxes in Arabidopsis thaliana and crop species. Plant Cell Rep. 2015, 34, 557–572. [Google Scholar] [CrossRef]
- Bernard, A.; Joubès, J. Arabidopsis cuticular waxes: Advances in synthesis, export and regulation. Prog. Lipid Res. 2013, 52, 110–129. [Google Scholar] [CrossRef]
- Rowland, O.; Zheng, H.; Hepworth, S.R.; Lam, P.; Jetter, R.; Kunst, L. CER4 encodes an alcohol-forming fatty acyl-coenzyme A reductase involved in cuticular wax production in Arabidopsis. Plant Physiol. 2006, 142, 866–877. [Google Scholar] [CrossRef] [PubMed]
- Li, S.; Zhang, X.; Huang, H.; Yin, M.; Jenks, M.A.; Kosma, D.K.; Yang, P.; Yang, X.; Zhao, H.; Lü, S. Deciphering the core shunt mechanism in Arabidopsis cuticular wax biosynthesis and its role in plant environmental adaptation. Nat. Plants 2025, 11, 165–175. [Google Scholar] [CrossRef] [PubMed]
- Li, F.; Wu, X.; Lam, P.; Bird, D.; Zheng, H.; Samuels, L.; Jetter, R.; Kunst, L. Identification of the Wax Ester Synthase/Acyl-Coenzyme A:Diacylglycerol Acyltransferase WSD1 Required for Stem Wax Ester Biosynthesis in Arabidopsis. Plant Physiol. 2008, 148, 97–107. [Google Scholar] [CrossRef]
- Bernard, A.; Domergue, F.; Pascal, S.; Jetter, R.; Renne, C.; Faure, J.D.; Haslam, R.P.; Napier, J.A.; Lessire, R.; Joubès, J. Reconstitution of plant alkane biosynthesis in yeast demonstrates that Arabidopsis ECERIFERUM1 and ECERIFERUM3 are core components of a very-long-chain alkane synthesis complex. Plant Cell 2012, 24, 3106–3118. [Google Scholar] [CrossRef]
- Chen, X.; Goodwin, S.M.; Boroff, V.L.; Liu, X.; Jenks, M.A. Cloning and characterization of the WAX2 gene of Arabidopsis involved in cuticle membrane and wax production. Plant Cell 2003, 15, 1170–1185. [Google Scholar] [CrossRef]
- Hernández, M.; Vaillancourt, R.E.; Potts, B.M.; Butler, J.B. Insights into the evolution of the eucalypt CER1 and CER3 genes involved in the synthesis of alkane waxes. Tree Genet. Genomes 2024, 20, 4. [Google Scholar] [CrossRef]
- Li, T.T.; Sun, Y.; Liu, T.; Wu, H.; An, P.; Shui, Z.; Wang, J.; Zhu, Y.; Li, C.; Wang, Y.; et al. TaCER1-1A is involved in cuticular wax alkane biosynthesis in hexaploid wheat and responds to plant abiotic stresses. Plant Cell Environ. 2019, 42, 3077–3091. [Google Scholar] [CrossRef]
- Chaudhary, K.; Geeta, R.; Panjabi, P. Origin and diversification of ECERIFERUM1 (CER1) and ECERIFERUM3 (CER3) genes in land plants and phylogenetic evidence that the ancestral CER1/3 gene resulted from the fusion of pre-existing domains. Mol. Phylogenet. Evol. 2021, 159, 107101. [Google Scholar] [CrossRef] [PubMed]
- Bourdenx, B.; Bernard, A.; Domergue, F.; Pascal, S.; Léger, A.; Roby, D.; Pervent, M.; Vile, D.; Haslam, R.P.; Napier, J.A.; et al. Overexpression of Arabidopsis ECERIFERUM1 promotes wax very-long-chain alkane biosynthesis and influences plant response to biotic and abiotic stresses. Plant Physiol. 2011, 156, 29–45. [Google Scholar] [CrossRef] [PubMed]
- Asadyar, L.; de Felippes, F.F.; Bally, J.; Blackman, C.J.; An, J.; Sussmilch, F.C.; Moghaddam, L.; Williams, B.; Blanksby, S.J.; Brodribb, T.J.; et al. Evidence for within-species transition between drought response strategies in Nicotiana benthamiana. New Phytol. 2024, 244, 464–476. [Google Scholar] [CrossRef] [PubMed]
- Islam, M.A.; Du, H.; Ning, J.; Ye, H.; Xiong, L. Characterization of Glossy1-homologous genes in rice involved in leaf wax accumulation and drought resistance. Plant Mol. Biol. 2009, 70, 443–456. [Google Scholar] [CrossRef]
- Kim, H.J.; Tai, T.H. Identifying a Candidate Mutation Underlying a Reduced Cuticle Wax Mutant of Rice Using Targeted Exon Capture and Sequencing. Plant Breed. Biotechnol. 2019, 7, 1–11. [Google Scholar] [CrossRef]
- Price, M.N.; Dehal, P.S.; Arkin, A.P. FastTree 2–approximately maximum-likelihood trees for large alignments. PLoS ONE 2010, 5, e9490. [Google Scholar] [CrossRef]
- Kearse, M.; Moir, R.; Wilson, A.; Stones-Havas, S.; Cheung, M.; Sturrock, S.; Buxton, S.; Cooper, A.; Markowitz, S.; Duran, C.; et al. Geneious Basic: An integrated and extendable desktop software platform for the organization and analysis of sequence data. Bioinformatics 2012, 28, 1647–1649. [Google Scholar] [CrossRef]
- Darriba, D.; Posada, D.; Kozlov, A.M.; Stamatakis, A.; Morel, B.; Flouri, T. ModelTest-NG: A new and scalable tool for the selection of DNA and protein evolutionary models. Mol. Biol. Evol. 2020, 37, 291–294. [Google Scholar] [CrossRef]
- Kumar, S.; Stecher, G.; Li, M.; Knyaz, C.; Tamura, K. MEGA X: Molecular evolutionary genetics analysis across computing platforms. Mol. Biol. Evol. 2018, 35, 1547–1549. [Google Scholar] [CrossRef]
- Waterhouse, A.; Bertoni, M.; Bienert, S.; Studer, G.; Tauriello, G.; Gumienny, R.; Heer, F.T.; de Beer, T.A.P.; Rempfer, C.; Bordoli, L.; et al. SWISS-MODEL: Homology modelling of protein structures and complexes. Nucleic Acids Res. 2018, 46, W296–W303. [Google Scholar] [CrossRef] [PubMed]
- Stothard, P. The sequence manipulation suite: JavaScript programs for analyzing and formatting protein and DNA sequences. Biotechniques 2000, 28, 1102–1104. [Google Scholar] [CrossRef] [PubMed]
- Rozas, J.; Ferrer-Mata, A.; Sánchez-DelBarrio, J.C.; Guirao-Rico, S.; Librado, P.; Ramos-Onsins, S.E.; Sánchez-Gracia, A. DnaSP 6: DNA sequence polymorphism analysis of large data sets. Mol. Biol. Evol. 2017, 34, 3299–3302. [Google Scholar] [CrossRef]
- Chen, C.; Chen, H.; Zhang, Y.; Thomas, H.R.; Frank, M.H.; He, Y.; Xia, R. TBtools: An integrative toolkit developed for interactive analyses of big biological data. Mol. Plant 2020, 13, 1194–1202. [Google Scholar] [CrossRef]
- Lescot, M.; Déhais, P.; Thijs, G.; Marchal, K.; Moreau, Y.; Van de Peer, Y.; Rouzé, P.; Rombauts, S. PlantCARE, a database of plant cis-acting regulatory elements and a portal to tools for in silico analysis of promoter sequences. Nucleic Acids Res. 2002, 30, 325–327. [Google Scholar] [CrossRef] [PubMed]
- Jain, M.; Nijhawan, A.; Arora, R.; Agarwal, P.; Ray, S.; Sharma, P.; Kapoor, S.; Tyagi, A.K.; Khurana, J.P. F-box proteins in rice. Genome-wide analysis, classification, temporal and spatial gene expression during panicle and seed development, and regulation by light and abiotic stress. Plant Physiol. 2007, 143, 1467–1483. [Google Scholar] [CrossRef]
- Lasanthi-Kudahettige, R.; Magneschi, L.; Loreti, E.; Gonzali, S.; Licausi, F.; Novi, G.; Beretta, O.; Vitulli, F.; Alpi, A.; Perata, P. Transcript profiling of the anoxic rice coleoptile. Plant Physiol. 2007, 144, 218–231. [Google Scholar] [CrossRef]
- Robertson, S.M.; Sakariyahu, S.K.; Gan, E.L.S.; Maqsood, O.; Pasha, A.; Provart, N.J.; Wilkins, O. Growth-limiting drought increases sensitivity of Asian rice leaves to heat shock through physiological and spatially distinct transcriptomic responses. Plant J. 2025, 123, e70349. [Google Scholar] [CrossRef]
- Jain, M.; Nijhawan, A.; Tyagi, A.K.; Khurana, J.P. Validation of housekeeping genes as internal control for studying gene expression in rice by quantitative real-time PCR. Biochem. Biophys. Res. Commun. 2006, 345, 646–651. [Google Scholar] [CrossRef] [PubMed]
- Sparkes, I.A.; Runions, J.; Kearns, A.; Hawes, C. Rapid, transient expression of fluorescent fusion proteins in tobacco plants and generation of stably transformed plants. Nat. Protoc. 2006, 1, 2019–2025. [Google Scholar] [CrossRef]
- Zhou, Z.; Bi, G.; Zhou, J.M. Luciferase complementation assay for protein-protein interactions in plants. Curr. Protoc. Plant Biol. 2018, 3, 42–50. [Google Scholar] [CrossRef] [PubMed]
- Lü, S.; Song, T.; Kosma, D.K.; Parsons, E.P.; Rowland, O.; Jenks, M.A. Arabidopsis CER8 encodes LONG-CHAIN ACYL-COA SYNTHETASE 1 (LACS1) that has overlapping functions with LACS2 in plant wax and cutin synthesis. Plant J. 2009, 59, 553–564. [Google Scholar] [CrossRef]
- Li, R.J.; Li, L.M.; Liu, X.L.; Kim, J.C.; Jenks, M.A.; Lü, S. Diurnal Regulation of Plant Epidermal Wax Synthesis through Antagonistic Roles of the Transcription Factors SPL9 and DEWAX. Plant Cell 2019, 31, 2711–2733. [Google Scholar] [CrossRef] [PubMed]
- Huang, H.; Wang, Y.; Yang, P.; Zhao, H.; Jenks, M.A.; Lü, S.; Yang, X. The Arabidopsis cytochrome P450 enzyme CYP96A4 is involved in the wound-induced biosynthesis of cuticular wax and cutin monomers. Plant J. 2024, 118, 1619–1634. [Google Scholar] [CrossRef]
- Qin, B.X.; Tang, D.; Huang, J.; Li, M.; Wu, X.R.; Lu, L.L.; Wang, K.J.; Yu, H.X.; Chen, J.M.; Gu, M.H.; et al. Rice OsGL1-1 is involved in leaf cuticular wax and cuticle membrane. Mol. Plant 2011, 4, 985–995. [Google Scholar] [CrossRef]
- Mao, B.; Cheng, Z.; Lei, C.; Xu, F.; Gao, S.; Ren, Y.; Wang, J.; Zhang, X.; Wang, J.; Wu, F.; et al. Wax crystal-sparse leaf2, a rice homologue of WAX2/GL1, is involved in synthesis of leaf cuticular wax. Planta 2012, 235, 39–52. [Google Scholar] [CrossRef]
- Zhou, L.; Ni, E.; Yang, J.; Zhou, H.; Liang, H.; Li, J.; Jiang, D.; Wang, Z.; Liu, Z.; Zhuang, C. Rice OsGL1-6 is involved in leaf cuticular wax accumulation and drought resistance. PLoS ONE 2013, 8, e65139. [Google Scholar] [CrossRef]
- Zhou, X.; Li, L.; Xiang, J.; Gao, G.; Xu, F.; Liu, A.; Zhang, X.; Peng, Y.; Chen, X.; Wan, X. OsGL1-3 is involved in cuticular wax biosynthesis and tolerance to water deficit in rice. PLoS ONE 2015, 10, e116676. [Google Scholar] [CrossRef]
- Yu, B.; Liu, L.; Wang, T. Deficiency of very long chain alkanes biosynthesis causes humidity-sensitive male sterility via affecting pollen adhesion and hydration in rice. Plant Cell Environ. 2019, 42, 3340–3354. [Google Scholar] [CrossRef]
- Jung, K.H.; Han, M.J.; Lee, D.Y.; Lee, Y.S.; Schreiber, L.; Franke, R.; Faust, A.; Yephremov, A.; Saedler, H.; Kim, Y.W.; et al. Wax-deficient anther1 is involved in cuticle and wax production in rice anther walls and is required for pollen development. Plant Cell 2006, 18, 3015–3032. [Google Scholar] [CrossRef] [PubMed]
- Kong, L.; Liu, Y.; Zhi, P.; Wang, X.; Xu, B.; Gong, Z.; Chang, C. Origins and Evolution of Cuticle Biosynthetic Machinery in Land Plants. Plant Physiol. 2020, 184, 1998–2010. [Google Scholar] [CrossRef]
- Gou, H.; Lu, S.; Guo, L.; Che, L.; Li, M.; Zeng, B.; Yang, J.; Chen, B.; Mao, J. Evolution of PIN gene family between monocotyledons and dicotyledons and VvPIN1 negatively regulates freezing tolerance in transgenic Arabidopsis. Physiol. Plant 2024, 176, e14464. [Google Scholar] [CrossRef]
- Lu, S.; Wang, P.; Nai, G.; Li, Y.; Su, Y.; Liang, G.; Chen, B.; Mao, J. Insight into VvGH3 genes evolutional relationship from monocotyledons and dicotyledons reveals that VvGH3-9 negatively regulates the drought tolerance in transgenic Arabidopsis. Plant Physiol. Biochem. 2022, 172, 70–86. [Google Scholar] [CrossRef] [PubMed]
- Zhang, Z.; Cheng, Z.J.; Gan, L.; Zhang, H.; Wu, F.Q.; Lin, Q.B.; Wang, J.L.; Wang, J.; Guo, X.P.; Zhang, X.; et al. OsHSD1, a hydroxysteroid dehydrogenase, is involved in cuticle formation and lipid homeostasis in rice. Plant Sci. 2016, 249, 35–45. [Google Scholar] [CrossRef] [PubMed]
- Lu, H.P.; Liu, X.H.; Wang, M.J.; Zhu, Q.Y.; Lyu, Y.S.; Xu, J.H.; Liu, J.X. The NAT1-bHLH110-CER1/CER1L module regulates heat stress tolerance in rice. Nat. Genet. 2025, 57, 427–440. [Google Scholar] [CrossRef]







| Protein Name | Homologous | Assigned ID | Genomic (bp) | CDS (bp) | Protein (aa) | Mw (kDa) | pI | Source of Sequences |
|---|---|---|---|---|---|---|---|---|
| OsCER1a | G L1–4 | LOC_Os02g40784.1 | 6074 | 1860 | 620 | 71.52 | 9.11 | NCBI |
| OsCER1b | GL1–5/WDA1 | LOC_Os10g33250.1 | 5905 | 1866 | 595 | 68.09 | 7.85 | NCBI |
| OsCER1c | GL1–6 | LOC_Os02g56920.1 | 4319 | 1908 | 635 | 71.64 | 8.25 | NCBI |
| OsCER3a | GL1–1/WSL2/WAX2 | LOC_Os09g25850.1 | 4527 | 1860 | 619 | 69.66 | 9.50 | NCBI |
| OsCER3b | GL1–2 | LOC_Os02g08230.1 | 7344 | 1887 | 628 | 71.01 | 9.73 | NCBI |
| OsCER3c | GL1–3 | LOC_Os06g44300.1 | 7514 | 1884 | 627 | 70.97 | 9.16 | NCBI |
Disclaimer/Publisher’s Note: The statements, opinions and data contained in all publications are solely those of the individual author(s) and contributor(s) and not of MDPI and/or the editor(s). MDPI and/or the editor(s) disclaim responsibility for any injury to people or property resulting from any ideas, methods, instructions or products referred to in the content. |
© 2026 by the authors. Licensee MDPI, Basel, Switzerland. This article is an open access article distributed under the terms and conditions of the Creative Commons Attribution (CC BY) license.
Share and Cite
Youssif, N.E.E.; Yang, B.; Huang, H.; Amar, M.H.; Ezzat, M.; Belal, M.; Zaghlool, S.A.M.; Zhao, H.; Fu, D.; Lü, S. Comparative Genomic Analysis and Functional Identification of CER1 and CER3 Homologs in Rice Wax Synthesis. Biology 2026, 15, 166. https://doi.org/10.3390/biology15020166
Youssif NEE, Yang B, Huang H, Amar MH, Ezzat M, Belal M, Zaghlool SAM, Zhao H, Fu D, Lü S. Comparative Genomic Analysis and Functional Identification of CER1 and CER3 Homologs in Rice Wax Synthesis. Biology. 2026; 15(2):166. https://doi.org/10.3390/biology15020166
Chicago/Turabian StyleYoussif, Nesma E. E., Bowen Yang, Haodong Huang, Mohamed Hamdy Amar, Mohamed Ezzat, Mohammad Belal, Sanaa A. M. Zaghlool, Huayan Zhao, Dong Fu, and Shiyou Lü. 2026. "Comparative Genomic Analysis and Functional Identification of CER1 and CER3 Homologs in Rice Wax Synthesis" Biology 15, no. 2: 166. https://doi.org/10.3390/biology15020166
APA StyleYoussif, N. E. E., Yang, B., Huang, H., Amar, M. H., Ezzat, M., Belal, M., Zaghlool, S. A. M., Zhao, H., Fu, D., & Lü, S. (2026). Comparative Genomic Analysis and Functional Identification of CER1 and CER3 Homologs in Rice Wax Synthesis. Biology, 15(2), 166. https://doi.org/10.3390/biology15020166

