Sign in to use this feature.

Years

Between: -

Subjects

remove_circle_outline
remove_circle_outline
remove_circle_outline
remove_circle_outline
remove_circle_outline
remove_circle_outline
remove_circle_outline
remove_circle_outline

Journals

Article Types

Countries / Regions

Search Results (96)

Search Parameters:
Keywords = pharmacogenomic biomarker

Order results
Result details
Results per page
Select all
Export citation of selected articles as:
16 pages, 6424 KB  
Article
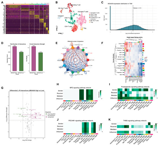
The Myeloid Biomarker MS4A6A Drives an Immunosuppressive Microenvironment in Glioblastoma via Activation of the PGE2 Signaling Axis
by Jianan Chen, Qiong Wu, Anders E. Berglund, Robert J. Macaulay, James J. Mulé and Arnold B. Etame
Int. J. Mol. Sci. 2026, 27(1), 58; https://doi.org/10.3390/ijms27010058 - 20 Dec 2025
Viewed by 121
Abstract
Glioblastoma (GBM) remains one of the most lethal brain tumors, characterized by extensive immune evasion and a macrophage-dominated tumor microenvironment (TME). However, the molecular determinants governing tumor-associated macrophage (TAM) states and their immunoregulatory functions remain poorly understood. We integrated bulk- and single-cell transcriptomic [...] Read more.
Glioblastoma (GBM) remains one of the most lethal brain tumors, characterized by extensive immune evasion and a macrophage-dominated tumor microenvironment (TME). However, the molecular determinants governing tumor-associated macrophage (TAM) states and their immunoregulatory functions remain poorly understood. We integrated bulk- and single-cell transcriptomic datasets (TCGA, CGGA, Ivy GAP, and Brain Immune Atlas) to systematically characterize the expression, prognostic relevance, and immune contexture of the myeloid biomarker membrane-spanning 4-domain A6A, MS4A6A, in GBM. Differential expression, survival, and pathway enrichment analyses were performed. Single-cell mapping and CellChat modeling delineated MS4A6A-associated TAM subpopulations, intercellular communication networks, and ligand–receptor signaling dynamics. Spatial transcriptomic validation and pharmacogenomic modeling were conducted to assess anatomic enrichment and therapeutic vulnerabilities. High MS4A6A expression predicted unfavorable survival and correlated with increased stromal and immune infiltration. Single-cell analyses localized MS4A6A predominantly to TAMs, especially Regulatory- and Ribo-TAM states enriched for antigen presentation, T-cell regulation, and ribosomal biogenesis pathways. CellChat analysis revealed that MS4A6A-high TAMs exhibited markedly enhanced communication with CD4+ T cells and Tregs through upregulated PGE2–PTGER2/PTGER4, PECAM1–CD38, and THBS1–CD36 signaling axes, implicating MS4A6A in prostaglandin-driven immune suppression. Spatial profiling confirmed preferential localization of MS4A6A within perivascular and angiogenic niches. Pharmacogenomic prediction indicated that MS4A6A-high tumors were more sensitive to ERK, mTOR, and CDK4/6 inhibition. MS4A6A defines a macrophage-centered, immunosuppressive ecosystem in GBM, mediated by the activation of the PGE2 signaling axis. These findings position MS4A6A both as a prognostic biomarker and as a potential therapeutic node linking myeloid reprogramming to actionable pathway vulnerabilities in glioblastoma. Full article
(This article belongs to the Collection Advances in Cell and Molecular Biology)
Show Figures

Figure 1

23 pages, 1390 KB  
Review
Precision Medicine in Diabetic Retinopathy: The Role of Genetic and Epigenetic Biomarkers
by Snježana Kaštelan, Tamara Nikuševa-Martić, Daria Pašalić, Tomislav Matejić and Antonela Gverović Antunica
J. Clin. Med. 2025, 14(24), 8778; https://doi.org/10.3390/jcm14248778 - 11 Dec 2025
Viewed by 234
Abstract
Diabetes mellitus and its microvascular complications, including diabetic retinopathy (DR), present significant health challenges. DR is a leading cause of vision impairment and blindness among working-age individuals in developed countries. The prevalence of DR continues to rise, underscoring the need for more precise [...] Read more.
Diabetes mellitus and its microvascular complications, including diabetic retinopathy (DR), present significant health challenges. DR is a leading cause of vision impairment and blindness among working-age individuals in developed countries. The prevalence of DR continues to rise, underscoring the need for more precise diagnostic and therapeutic strategies. Due to its multifactorial nature and despite advancements in understanding DR pathophysiology, predicting its onset and progression remains challenging. Traditional screening and treatment methods often fall short of addressing the heterogeneous nature of the disease, underscoring the need for personalised therapeutic strategies. Recent research has highlighted the vital role of genetic biomarkers in the development and progression of DR, paving the way for a precision medicine approach. Personalised eye care in patients with diabetes aims to accurately predict the risk of DR progression and visual loss in real time. A precision medicine approach that utilises genetic biomarkers offers a promising pathway for personalised diagnosis and treatment strategies. Each DR case is distinct in phenotype, genotype, and therapeutic response, making personalised therapy crucial for optimising outcomes. Advancements in genomics, including genome-wide association studies (GWAS) and next-generation sequencing (NGS), have identified numerous genetic markers associated with DR susceptibility and severity. Emerging evidence underscores the critical role of genetic factors, which account for 25–50% of the risk of developing DR. Advances in identifying genetic markers, such as gene polymorphisms and human leukocyte antigen associations, along with the development of targeted drugs, highlight a promising future for personalised medicine in DR. By identifying specific genetic variants associated with DR, we can enhance prevention and early diagnosis, tailor personalised treatment plans, and more accurately predict disease progression. This represents a critical step toward personalised medicine in DR management. Integrating genetic and epigenetic biomarkers into clinical models may transform DR care through earlier diagnosis and precision-guided interventions, gearing it toward precision ophthalmology. Full article
Show Figures

Figure 1

13 pages, 585 KB  
Article
Antipsychotic Treatment-Associated Modulation of ABC Transporter Genes (ABCC1, ABCB1, and ABCA2) in Schizophrenia: A Longitudinal Expression Study
by Filiz Ekim Çevik, Esra Guzel Tanoglu, Kadriye Nur Cakmur, Muhammed Fevzi Esen, Fatma Rumeysa Uzun and Murat Erkiran
Genes 2025, 16(12), 1471; https://doi.org/10.3390/genes16121471 - 9 Dec 2025
Viewed by 303
Abstract
Background: ATP-binding cassette (ABC) transporters regulate xenobiotic efflux, oxidative stress responses, and blood–brain barrier (BBB) homeostasis. Dysregulation of transporters such as ABCC1, ABCB1, and ABCA2 has been linked to neuropsychiatric disorders, yet their expression patterns in schizophrenia and their modulation by antipsychotic treatment [...] Read more.
Background: ATP-binding cassette (ABC) transporters regulate xenobiotic efflux, oxidative stress responses, and blood–brain barrier (BBB) homeostasis. Dysregulation of transporters such as ABCC1, ABCB1, and ABCA2 has been linked to neuropsychiatric disorders, yet their expression patterns in schizophrenia and their modulation by antipsychotic treatment remain unclear. This study investigated longitudinal changes in the expression of these genes in schizophrenia patients before and after antipsychotic therapy, compared with healthy controls. Methods: Sixty individuals with schizophrenia and sixty matched healthy controls were included. Serum samples were obtained from patients during the acute pre-treatment phase and after clinical improvement following antipsychotic therapy. Gene expression of ABCC1, ABCB1, and ABCA2 was measured by RT-qPCR (normalized to ACTB). Log2 fold-change (log2FC) values relative to controls were calculated. Group differences were assessed with Mann–Whitney U and Wilcoxon signed-rank tests, and associations with clinical severity were analyzed using correlations with Positive and Negative Syndrome Scale (PANSS) scores. Results: In the acute phase, ABCC1 and ABCB1 expression were significantly downregulated in schizophrenia compared with controls (both p < 0.001). Antipsychotic treatment produced significant increases in both genes, though expression remained below control levels. ABCA2 showed no baseline differences but exhibited marked upregulation after treatment (p < 0.001). Higher baseline ABCC1 expression was associated with greater pre-treatment symptom severity, whereas higher baseline ABCB1 expression was associated with, rather than predicted, poorer clinical improvement. No significant correlations were found for ABCA2. Conclusions: These findings demonstrate distinct, gene-specific alterations in ABC transporter expression in schizophrenia. ABCC1 and ABCB1 appear suppressed during acute illness and partially restored with antipsychotic therapy, while ABCA2 shows a strong treatment-related upregulation. ABC transporter expression—particularly ABCB1—may provide preliminary molecular insight into treatment-related variability, although biomarker utility cannot be established from the present data. Longitudinal pharmacogenomic studies are needed to clarify their clinical relevance. Full article
(This article belongs to the Section Pharmacogenetics)
Show Figures

Figure 1

28 pages, 1537 KB  
Review
Advances and Challenges in Drug Screening for Cancer Therapy: A Comprehensive Review
by Shohei Motohashi, Eriko Katsuta and Daisuke Ban
Bioengineering 2025, 12(12), 1315; https://doi.org/10.3390/bioengineering12121315 - 1 Dec 2025
Viewed by 918
Abstract
Cancer drug screening is shifting from low-predictive, reductionist assays to human-relevant, data-integrated platforms. This review synthesizes preclinical strategies using a unified lens—Principle, Advantages, Limitations, and Clinical Application—to enable like-for-like comparison. We first appraise traditional two-dimensional (2D) monolayers and animal models, noting scalability and [...] Read more.
Cancer drug screening is shifting from low-predictive, reductionist assays to human-relevant, data-integrated platforms. This review synthesizes preclinical strategies using a unified lens—Principle, Advantages, Limitations, and Clinical Application—to enable like-for-like comparison. We first appraise traditional two-dimensional (2D) monolayers and animal models, noting scalability and historical utility alongside constrained translational fidelity. We then evaluate advanced systems—patient-derived organoids (PDOs), patient-derived xenografts (PDXs), and organ-on-a-chip—that better recapitulate architecture, microenvironmental cues, and pharmacodynamics (PD), yet face trade-offs in throughput, timelines, costs, and standardization. Functional genomic screens (CRISPR/RNAi) and large-scale pharmacogenomics are summarized as engines for mechanism-based target discovery and resistance mapping, while AI-enabled modeling supports response prediction, biomarker development, and rational combinations. Finally, we discuss trial designs (basket/umbrella), drug repurposing lessons, and regulatory momentum for new approach methodologies. Across platforms, we emphasize cross-model validation, dataset harmonization, and clinically anchored endpoints as prerequisites for real-world impact. We conclude with pragmatic guidance for matching screening modality to study goals, sample constraints, and decision timelines to accelerate precision oncology. Full article
(This article belongs to the Section Biomedical Engineering and Biomaterials)
Show Figures

Figure 1

27 pages, 2551 KB  
Review
Chronic β-Blockade and Systemic Homeostasis: Molecular Integration of Cardiorenal and Immune Pathways, a Narrative Review
by Jason Park, Amethyst Hamanaka, Issac Park and Hosam Gharib Abdelhady
Biomolecules 2025, 15(12), 1653; https://doi.org/10.3390/biom15121653 - 26 Nov 2025
Viewed by 611
Abstract
β-blockers (BBs) remain a cornerstone therapy for cardiovascular disorders, reducing heart rate, blood pressure, and arrhythmia risk. Yet, their influence extends well beyond the heart, impacting renal function, inflammatory responses, metabolism, and endocrine balance. Although cardio-selective BBs are designed to minimize off-target effects, [...] Read more.
β-blockers (BBs) remain a cornerstone therapy for cardiovascular disorders, reducing heart rate, blood pressure, and arrhythmia risk. Yet, their influence extends well beyond the heart, impacting renal function, inflammatory responses, metabolism, and endocrine balance. Although cardio-selective BBs are designed to minimize off-target effects, they still modulate immune signaling and hormonal pathways, producing paradoxical outcomes. Suppression of sympathetic tone and RAAS activity underpins therapeutic benefit but may also contribute to renal hypoperfusion, electrolyte imbalance, and pro-inflammatory changes, especially in patients receiving combination therapy with RAAS inhibitors or diuretics. Genetic polymorphisms (e.g., ADRB1, GRK5, eNOS, CYP2D6) and comorbidities further shape individual responses. This review integrates cardiovascular, renal, and immune perspectives to map the pathways by which BBs influence systemic homeostasis, highlighting cytokine interactions and disease-specific remodeling. We emphasize the need for personalized, biomarker-guided strategies, leveraging pharmacogenomics, multi-omics, and machine learning tools to optimize BB selection and dosing. By reframing BBs as dynamic modulators of the cardio-renal-immune axis, this review advances their role in precision cardiovascular medicine. Full article
(This article belongs to the Section Molecular Medicine)
Show Figures

Figure 1

29 pages, 364 KB  
Review
Pattern Recognition Algorithms in Pharmacogenomics and Drug Repurposing—Case Study: Ribavirin and Lopinavir
by Hiram Calvo, Diana Islas-Díaz and Eduardo Hernández-Laureano
Pharmaceuticals 2025, 18(11), 1649; https://doi.org/10.3390/ph18111649 - 31 Oct 2025
Viewed by 774
Abstract
Pattern recognition and machine learning algorithms have become integral to modern drug discovery, offering powerful tools to uncover complex patterns in biomedical data. This article provides a comprehensive review of state-of-the-art pattern recognition techniques—including traditional machine learning (e.g., support vector machines), deep learning [...] Read more.
Pattern recognition and machine learning algorithms have become integral to modern drug discovery, offering powerful tools to uncover complex patterns in biomedical data. This article provides a comprehensive review of state-of-the-art pattern recognition techniques—including traditional machine learning (e.g., support vector machines), deep learning approaches, genome-wide association studies (GWAS), and biomarker discovery methods—as applied in pharmacogenomics and computational drug repurposing. We discuss how these methods facilitate the identification of genetic factors that influence drug response, as well as the in silico screening of existing drugs for new therapeutic uses. Two antiviral agents, ribavirin and lopinavir, are examined as extended case studies in the context of COVID-19, illustrating practical applications of pattern recognition algorithms in analyzing pharmacogenomic data and guiding drug repurposing efforts during a pandemic. We highlight successful approaches such as the machine learning-driven prediction of responders and the AI-assisted identification of repurposed drugs (exemplified by the case of baricitinib for COVID-19), alongside current limitations, including data scarcity, model interpretability, and translational gaps. Finally, we outline future directions for integrating multi-omics data, improving algorithmic interpretability, and enhancing the synergy between computational predictions and experimental validation. The insights presented highlight the promising role of pattern recognition algorithms in advancing precision medicine and accelerating drug discovery, while recognizing the challenges that must be addressed to fully realize their potential. Full article
(This article belongs to the Section AI in Drug Development)
Show Figures

Figure 1

11 pages, 243 KB  
Review
Next-Generation Anticoagulants: Precision Strategies for Patient-Centered Thromboprophylaxis
by Abdulrahman Nasiri, Manal Alshammari, Rawan Alqahtani, Omar Alshaer, Eysa Alsolamy, Hamad Alghethber and Reem Alkharras
J. Pers. Med. 2025, 15(10), 490; https://doi.org/10.3390/jpm15100490 - 14 Oct 2025
Viewed by 1332
Abstract
Thrombosis remains a leading preventable cause of global morbidity and mortality, with conditions like venous thromboembolism and atrial fibrillation affecting millions worldwide. Traditional anticoagulants (heparins, vitamin K antagonists) require careful monitoring due to narrow therapeutic windows. Direct oral anticoagulants (DOACs) greatly improved convenience [...] Read more.
Thrombosis remains a leading preventable cause of global morbidity and mortality, with conditions like venous thromboembolism and atrial fibrillation affecting millions worldwide. Traditional anticoagulants (heparins, vitamin K antagonists) require careful monitoring due to narrow therapeutic windows. Direct oral anticoagulants (DOACs) greatly improved convenience and reduced certain hemorrhagic complications (notably intracranial hemorrhage) compared to warfarin, but bleeding, drug–drug interactions, and unmet needs in special populations persist. This review highlights emerging strategies to decouple antithrombotic efficacy from bleeding risk. Novel agents targeting factor XI or XII (small molecules, antibodies, antisense oligonucleotides) have shown in early trials robust thromboembolism prevention with low bleeding. Advances in pharmacogenomics, biomarker-guided dosing, artificial intelligence risk prediction, and digital monitoring promise to personalize therapy. We discuss optimized approaches for high-risk subgroups (cancer-associated thrombosis, extremes of body weight, renal/hepatic dysfunction, pregnancy, perioperative care, and COVID-19) with citations to current evidence. Finally, we outline critical systems-level considerations, including drug accessibility, cost-effectiveness, and educational strategies, that are necessary to realize precision anticoagulation. Our synthesis is grounded in recent peer-reviewed literature and emphasizes innovations likely to improve safety and efficacy of thromboprophylaxis. Full article
(This article belongs to the Section Pharmacogenetics)
31 pages, 11117 KB  
Article
Multiomics Investigation of Exhausted T Cells in Glioblastoma Tumor Microenvironment: CCL5 as a Prognostic and Therapeutic Target
by Ruihao Qin, Menglei Hua, Yaru Wang, Qi Zhang, Yong Cao, Yanyan Dai, Chenjing Ma, Xiaohan Zheng, Kaiyuan Ge, Huimin Zhang, Shi Li, Yan Liu, Lei Cao and Liuying Wang
Int. J. Mol. Sci. 2025, 26(20), 9920; https://doi.org/10.3390/ijms26209920 - 12 Oct 2025
Viewed by 1082
Abstract
Glioblastoma multiforme (GBM) is a common malignancy with poor prognosis, and exhausted T (TEX) cells, a subset of T cells characterized by progressive loss of effector functions, play a critical role in its progression. This study aimed to investigate the impact of TEX-related [...] Read more.
Glioblastoma multiforme (GBM) is a common malignancy with poor prognosis, and exhausted T (TEX) cells, a subset of T cells characterized by progressive loss of effector functions, play a critical role in its progression. This study aimed to investigate the impact of TEX-related genes on immune function, prognosis, and drug sensitivity in GBM through multiomics analysis. Initially, we identified a novel set of TEX-related genes specific to GBM and screened hub genes (CCL5, IL18, CXCR6, FCER1G, TNFSF13B) using conventional statistical methods combined with machine learning. A prognostic risk model was subsequently constructed based on TCGA data and validated in the CGGA cohort. Single-cell and pharmacogenomic analyses revealed significant differences in tumor microenvironment composition and drug sensitivity between risk groups. Notably, Palbociclib emerged as a potential therapeutic agent targeting the novel discovered biomarker CCL5. RT-qPCR results showed that T cells with low CCL5 expression exhibited reduced expression of immune checkpoint-related genes (PD1, TIM3, LAG3) and increased expression of CD28, suggesting enhanced immune function. In conclusion, our findings highlight five hub genes as prognostic markers that could stratify GBM patients with different immune landscapes and levels of drug sensitivity. Furthermore, experimental results suggest that low CCL5 expression could alleviate T cell exhaustion and represent a promising therapeutic target, offering new strategies for improving GBM prognosis. Full article
Show Figures

Figure 1

27 pages, 386 KB  
Review
Inflammatory and Oxidative Biological Profiles in Mental Disorders: Perspectives on Diagnostics and Personalized Therapy
by Izabela Woźny-Rasała and Ewa Alicja Ogłodek
Int. J. Mol. Sci. 2025, 26(19), 9654; https://doi.org/10.3390/ijms26199654 - 3 Oct 2025
Cited by 1 | Viewed by 802
Abstract
Personalized psychiatry represents an innovative therapeutic approach that integrates biological, genetic, and clinical data to optimize the treatment of mental disorders. Laboratory diagnostics play a fundamental role in this process by providing precise biomarkers that characterize pathophysiological mechanisms such as neuroinflammatory processes, oxidative [...] Read more.
Personalized psychiatry represents an innovative therapeutic approach that integrates biological, genetic, and clinical data to optimize the treatment of mental disorders. Laboratory diagnostics play a fundamental role in this process by providing precise biomarkers that characterize pathophysiological mechanisms such as neuroinflammatory processes, oxidative stress, dysfunction of the Hypothalamic–Pituitary–Adrenal (HPA) axis, as well as disturbances in neuroplasticity and neurodegeneration. This article discusses the use of advanced analytical techniques, such as immunoenzymatic assays for pro-inflammatory cytokines (Interleukin-1β- IL-1β; Interleukin-6-IL-6; Interleukin-18-IL-18; and Tumor Necrosis Factor- α - TNF-α). It also emphasizes the role of pharmacogenomic diagnostics in the individualization of psychotropic therapy. Interdisciplinary collaboration between laboratory diagnosticians and clinicians supports the potential for multidimensional analysis of biomarker data in a clinical context, which supports precise patient profiling and monitoring of treatment responses. Despite progress, there are limitations, such as the lack of standardization in measurement methods, insufficient biomarker validation, and limited availability of tests in clinical practice. Development prospects include the integration of multi-marker panels, the use of point-of-care diagnostics, and the implementation of artificial intelligence tools for the analysis of multidimensional data. As a result, laboratory diagnostics are becoming an integral element of personalized psychiatry, enabling a better understanding of the neurobiology of mental disorders and the implementation of more effective therapeutic strategies. Full article
(This article belongs to the Section Molecular Genetics and Genomics)
19 pages, 7292 KB  
Article
Association of HTR1F with Prognosis, Tumor Immune Microenvironment, and Drug Sensitivity in Cancer: A Multi-Omics Perspective
by Yanjun Gao, Ziyue Zhang, Dafu Ye, Qingqing Li, Yingmei Wen, Shaowen Ma, Bo Zheng, Lei Chen and Yi Yao
Biomedicines 2025, 13(9), 2238; https://doi.org/10.3390/biomedicines13092238 - 11 Sep 2025
Viewed by 738
Abstract
Background: HTR1F (5-Hydroxytryptamine Receptor 1F) encodes a G protein-coupled receptor involved in serotonin signaling. Although dysregulated HTR1F expression has been implicated in certain malignancies, its biological functions and clinical significance across cancer types remain largely unexplored. Methods: We performed an integrative pan-cancer [...] Read more.
Background: HTR1F (5-Hydroxytryptamine Receptor 1F) encodes a G protein-coupled receptor involved in serotonin signaling. Although dysregulated HTR1F expression has been implicated in certain malignancies, its biological functions and clinical significance across cancer types remain largely unexplored. Methods: We performed an integrative pan-cancer analysis of transcriptomic and pharmacogenomic datasets covering 34 cancer types (PAN-CAN cohort, N = 19,131; normal tissues, G = 60,499). Drug sensitivity and molecular docking analyses were conducted using the GSCALite database. The protein–protein interaction (PPI) network of HTR1F was constructed via the STRING database. Additionally, we evaluated the effects of HTR1F overexpression on proliferation and invasion in human lung squamous cell carcinoma (LUSC) cell lines NCI-H520 and NCI-H226. Results: HTR1F expression was significantly upregulated in 17 cancer types and was associated with poor prognosis, with LUSC showing an AUC of 0.912 for 1-year survival prediction. In LUSC, 695 genes were upregulated and 67 downregulated in response to HTR1F overexpression. HTR1F expression correlated with immune-related genes, immune checkpoints, tumor-infiltrating immune cells, tumor mutation burden (TMB), microsatellite instability (MSI), and drug responses. Genomic alterations, including amplification and deletion, were positively associated with HTR1F expression. Drug sensitivity analysis identified compounds such as sotrastaurin (−10.2 kcal/mol), austocystin D (−9.7 kcal/mol), and tivozanib (−9.3 kcal/mol) as potentially effective inhibitors based on predicted binding affinity. Functional enrichment analyses (GO, KEGG) and GSEA revealed that HTR1F is primarily involved in cell cycle regulation, DNA replication, cellular senescence, and immune-related pathways. Functional validation showed that HTR1F overexpression promotes proliferation of LUSC cells via the MAPK signaling pathway. Conclusions: Our integrative analysis highlights HTR1F as a potential biomarker associated with prognosis, immune modulation, and drug sensitivity across multiple cancer types. These findings provide a foundation for future experimental and clinical studies to explore HTR1F-targeted therapies. Full article
(This article belongs to the Special Issue Advanced Research in Anticancer Inhibitors and Targeted Therapy)
Show Figures

Figure 1

23 pages, 1242 KB  
Review
Cancer Therapy-Related Left Ventricular Dysfunction: Are There New Gatekeepers?
by Mariagrazia Piscione, Maria Carmela Di Marcantonio, Barbara Pala and Gabriella Mincione
BioChem 2025, 5(3), 25; https://doi.org/10.3390/biochem5030025 - 12 Aug 2025
Viewed by 1137
Abstract
The growing success of oncologic therapies has led to a significant improvement in patient survival; however, this has been accompanied by an increasing incidence of cardiovascular adverse events, particularly cancer therapy-related cardiac dysfunction (CTRCD). Among these, left ventricular impairment represents a major concern [...] Read more.
The growing success of oncologic therapies has led to a significant improvement in patient survival; however, this has been accompanied by an increasing incidence of cardiovascular adverse events, particularly cancer therapy-related cardiac dysfunction (CTRCD). Among these, left ventricular impairment represents a major concern due to its potential to compromise both cardiac and oncologic outcomes. This review provides an in-depth overview of the cardiotoxic adverse events associated with several classes of anticancer agents. Particular focus is given to the molecular mechanisms involved in myocardial injury, such as oxidative stress, mitochondrial dysfunction, calcium dysregulation, endothelial reticulum stress, autophagy, and apoptosis. In parallel, established and emerging cardioprotective strategies, from conventional to newer therapeutic approaches, are explored. The role of advanced imaging modalities, as well as cardiac biomarkers, is discussed in the context of early detection and monitoring of subclinical cardiac injury. Finally, the integration of pharmacogenomics and epigenetics is considered as a promising avenue to personalize risk stratification and preventive therapy. By elucidating the complex interplay between cancer treatments and cardiovascular health, this review underscores the importance of a multidisciplinary, precision medicine approach to optimizing the care of patients undergoing potentially cardiotoxic therapies. Full article
(This article belongs to the Special Issue Feature Papers in BioChem, 2nd Edition)
Show Figures

Graphical abstract

42 pages, 1241 KB  
Review
Assessing the Pharmacological and Pharmacogenomic Data of PD-1/PD-L1 Inhibitors to Enhance Cancer Immunotherapy Outcomes in the Clinical Setting
by Damianos-Ioannis Zervanos, Eleftheria Galatou, Androulla N. Miliotou, Nikoleta F. Theodoroula, Nikolaos Grigoriadis and Ioannis S. Vizirianakis
Future Pharmacol. 2025, 5(3), 43; https://doi.org/10.3390/futurepharmacol5030043 - 10 Aug 2025
Viewed by 6612
Abstract
Background/Objectives: Advances in understanding immune checkpoint pathways and tumor immune biology have enabled the development of immune checkpoint inhibitors (ICIs), particularly targeting the PD-1/PD-L1 axis, which has transformed cancer immunotherapy. While they have shown remarkable success in various cancer types, including melanoma, [...] Read more.
Background/Objectives: Advances in understanding immune checkpoint pathways and tumor immune biology have enabled the development of immune checkpoint inhibitors (ICIs), particularly targeting the PD-1/PD-L1 axis, which has transformed cancer immunotherapy. While they have shown remarkable success in various cancer types, including melanoma, non-small cell lung cancer, and gastrointestinal malignancies, variability in patient response, immune-related adverse events (irAEs), and resistance mechanisms remain significant. This review aims to evaluate clinical pharmacology, mechanisms of action, resistance pathways, and pharmacogenomic influences shaping interindividual responses to ICIs. Methods: This comprehensive review synthesizes current literature on FDA-approved ICIs, exploring their clinical use, underlying biological mechanisms, and emerging pharmacogenomic data. It also assesses key biomarkers such as tumor mutational burden (TMB), microsatellite instability (MSI), HLA diversity, and epigenetic factors influencing ICI efficacy and safety. Results: We outline key mechanisms contributing to ICI resistance, including T cell dysfunction, altered antigen presentation, and immunosuppressive tumor microenvironment components. Furthermore, we highlight promising pharmacogenomic findings, including single-nucleotide polymorphisms (SNPs) in PD-1/PD-L1 and immune-regulatory genes, offering predictive and prognostic utility. Variability in PD-L1 expression and the role of epigenetic modifications are also addressed as challenges in treatment optimization. Conclusions: Interindividual variability in ICI response underscores the need for biomarker-driven strategies. By integrating pharmacogenomic insights with clinical pharmacology, future approaches may support more personalized and effective use of ICIs. Combination therapies and novel modalities hold promise for overcoming resistance, enhancing therapeutic efficacy, and enabling precision oncology. Full article
Show Figures

Graphical abstract

33 pages, 640 KB  
Review
Future Pharmacotherapy for Bipolar Disorders: Emerging Trends and Personalized Approaches
by Giuseppe Marano, Francesco Maria Lisci, Gianluca Boggio, Ester Maria Marzo, Francesca Abate, Greta Sfratta, Gianandrea Traversi, Osvaldo Mazza, Roberto Pola, Gabriele Sani, Eleonora Gaetani and Marianna Mazza
Future Pharmacol. 2025, 5(3), 42; https://doi.org/10.3390/futurepharmacol5030042 - 4 Aug 2025
Cited by 1 | Viewed by 9173
Abstract
Background: Bipolar disorder (BD) is a chronic and disabling psychiatric condition characterized by recurring episodes of mania, hypomania, and depression. Despite the availability of mood stabilizers, antipsychotics, and antidepressants, long-term management remains challenging due to incomplete symptom control, adverse effects, and high relapse [...] Read more.
Background: Bipolar disorder (BD) is a chronic and disabling psychiatric condition characterized by recurring episodes of mania, hypomania, and depression. Despite the availability of mood stabilizers, antipsychotics, and antidepressants, long-term management remains challenging due to incomplete symptom control, adverse effects, and high relapse rates. Methods: This paper is a narrative review aimed at synthesizing emerging trends and future directions in the pharmacological treatment of BD. Results: Future pharmacotherapy for BD is likely to shift toward precision medicine, leveraging advances in genetics, biomarkers, and neuroimaging to guide personalized treatment strategies. Novel drug development will also target previously underexplored mechanisms, such as inflammation, mitochondrial dysfunction, circadian rhythm disturbances, and glutamatergic dysregulation. Physiological endophenotypes, such as immune-metabolic profiles, circadian rhythms, and stress reactivity, are emerging as promising translational tools for tailoring treatment and reducing associated somatic comorbidity and mortality. Recognition of the heterogeneous longitudinal trajectories of BD, including chronic mixed states, long depressive episodes, or intermittent manic phases, has underscored the value of clinical staging models to inform both pharmacological strategies and biomarker research. Disrupted circadian rhythms and associated chronotypes further support the development of individualized chronotherapeutic interventions. Emerging chronotherapeutic approaches based on individual biological rhythms, along with innovative monitoring strategies such as saliva-based lithium sensors, are reshaping the future landscape. Anti-inflammatory agents, neurosteroids, and compounds modulating oxidative stress are emerging as promising candidates. Additionally, medications targeting specific biological pathways implicated in bipolar pathophysiology, such as N-methyl-D-aspartate (NMDA) receptor modulators, phosphodiesterase inhibitors, and neuropeptides, are under investigation. Conclusions: Advances in pharmacogenomics will enable clinicians to predict individual responses and tolerability, minimizing trial-and-error prescribing. The future landscape may also incorporate digital therapeutics, combining pharmacotherapy with remote monitoring and data-driven adjustments. Ultimately, integrating innovative drug therapies with personalized approaches has the potential to enhance efficacy, reduce adverse effects, and improve long-term outcomes for individuals with bipolar disorder, ushering in a new era of precision psychiatry. Full article
Show Figures

Figure 1

23 pages, 2349 KB  
Article
Prognostic Differences of Adjuvant Radiotherapy in Breast Cancer Cohorts Based on PRLR Genotypes, Expression, and Transcriptional Network Regulation
by Floor Munnik, Kelin Gonçalves de Oliveira, Christopher Godina, Karolin Isaksson and Helena Jernström
Cancers 2025, 17(14), 2378; https://doi.org/10.3390/cancers17142378 - 17 Jul 2025
Viewed by 944
Abstract
Background: Prolactin receptor (PRLR) signaling affects breastfeeding and potentially breast cancer treatment response. Methods: The prognostic impact of 20 PRLR single nucleotide polymorphisms (SNPs) in relation to adjuvant treatment groups in patients with primary breast cancer (n = 1701, 2002–2016, Sweden) was [...] Read more.
Background: Prolactin receptor (PRLR) signaling affects breastfeeding and potentially breast cancer treatment response. Methods: The prognostic impact of 20 PRLR single nucleotide polymorphisms (SNPs) in relation to adjuvant treatment groups in patients with primary breast cancer (n = 1701, 2002–2016, Sweden) was evaluated. Genomic DNA was genotyped on Illumina OncoArray, and survival analyses with up to 15-year follow-up were performed. Interaction models, adjusted for potential confounders, were created with different adjuvant treatment modalities: chemotherapy, radiotherapy, tamoxifen, and aromatase inhibitors. Results: Five SNPs (rs7734558, rs6860397, rs2962101, rs7732013, and rs4703503) showed interactions with radiotherapy and were utilized to create seven combined genotypes: six unique and one ‘rare’. Patients carrying combined genotype AG/GG/TT/CC/TC or ‘rare’ combinations derived greater benefits from radiotherapy than other patient groups (both HRadj ≤ 0.29, Bonferroni-adjusted Pint ≤ 0.039). Expression Quantitative Trait Loci (eQTL) analysis revealed that three PRLR SNPs were associated with decreased PRLR expression. To explore potential SNP-associated effects, gene expression and transcriptional networks were analyzed in the METABRIC cohort and indicated that PRLR-low tumors were associated with reduced DNA repair signaling and enhanced anti-tumoral immunity. Conclusions: PRLR merits further evaluation as a putative pharmacogenomic biomarker in relation to radiotherapy for breast cancer patients. Full article
(This article belongs to the Special Issue Transcription Factors in Breast Cancer)
Show Figures

Figure 1

12 pages, 302 KB  
Article
Potential Resistance to Oxaliplatin-Based Regimens in Gastric Cancer Patients with ERBB2 R678Q Mutation: Evidence from a National Genomic Database
by Shuhei Suzuki, Manabu Seino, Hidenori Sato, Yosuke Saito, Koki Saito, Yuta Yamada, Koshi Takahashi, Ryosuke Kumanishi and Tadahisa Fukui
Curr. Issues Mol. Biol. 2025, 47(6), 430; https://doi.org/10.3390/cimb47060430 - 6 Jun 2025
Viewed by 1147
Abstract
Epidermal growth factor receptor 2 (ERBB2/HER2) is a critical biomarker in gastric cancer management, but the clinical implications of specific ERBB2 mutations remain poorly characterized. Methods/Results: We investigated the ERBB2 R678Q mutation, utilizing the Center for Cancer Genomics and Advanced Therapeutics [...] Read more.
Epidermal growth factor receptor 2 (ERBB2/HER2) is a critical biomarker in gastric cancer management, but the clinical implications of specific ERBB2 mutations remain poorly characterized. Methods/Results: We investigated the ERBB2 R678Q mutation, utilizing the Center for Cancer Genomics and Advanced Therapeutics (C-CAT) database, which involved the analysis of 3116 gastric/gastroesophageal junction adenocarcinomas. ERBB2 mutations were identified in 130 cases, with R678Q present in 40 patients. These patients exhibited significantly lower response rates to oxaliplatin-based regimens compared to ERBB2 wild-type cases (19.0% vs. 38.0%, p = 0.03), while other ERBB2 mutations demonstrated no such resistance. No significant differences in the response were observed to the ramucirumab or nivolumab regimens. Conclusions: Our findings suggest that the ERBB2 R678Q mutation may predict a poor response to oxaliplatin-based therapy. This study provides real-world evidence supporting the potential clinical relevance of this specific ERBB2 mutation in treatment decision making for gastric cancer. Full article
Show Figures

Figure 1

Back to TopTop